秦岭文库(kunmingchi.com)你想要的内容这里独有!

山东省商业集团有限公司2017年上半年度财务等重大信息公告.PDF.pdf

Resurgam10 页 152.2 KB下载文档
山东省商业集团有限公司2017年上半年度财务等重大信息公告.PDF.pdf山东省商业集团有限公司2017年上半年度财务等重大信息公告.PDF.pdf山东省商业集团有限公司2017年上半年度财务等重大信息公告.PDF.pdf山东省商业集团有限公司2017年上半年度财务等重大信息公告.PDF.pdf山东省商业集团有限公司2017年上半年度财务等重大信息公告.PDF.pdf山东省商业集团有限公司2017年上半年度财务等重大信息公告.PDF.pdf
当前文档共10页 下载后继续阅读

山东省商业集团有限公司2017年上半年度财务等重大信息公告.PDF.pdf

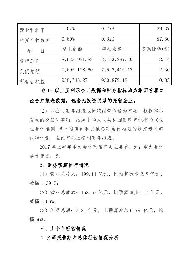
山东省商业集团有限公司 2017 年上半年财务等重大信息公告 本公司董事会及全体董事保证本公告内容不存在任何虚 假记载、误导性陈述或者重大遗漏,并对其内容的真实性、 准确性和完整性承担个别及连带责任。 本信息公告口径说明:项目前边注明集团的为集团一级 企业,未注明的为集团合并口径。 一、公司基本情况 1.中文名称:山东省商业集团有限公司 简称:鲁商集团 2.外文名称:Shandong Commercial Group Co.,Ltd. 3.法定代表人:王仁泉 4.注册地址:济南市历下区山师东路 4 号 5.经营范围:在法律法规规定的范围内对外投资与管理 6.办公地址:济南市历下区山师东路 4 号 邮政编码:250014 7.网址:http://www.lshjt.com.cn/ 8.电子信箱: lushang@lushang.com.cn 9.公司简介: 山东省商业集团有限公司(简称“鲁商集 团”)是 1992 年底由山东省商业厅整建制转体组建的大型国有 企业,经营范围包括现代零售、房地产、生物医药、文化传媒、 物产汽车、金融支付、教育科技等多个领域,拥有两家上市公司 (“银座股份”600858、“鲁商置业”600223)、一家国家级农 产品物流工程技术中心和“银座”、 “明仁”等中国驰名商标, 从业人员近 20 万人。 二、财务会计报告和审计报告摘要 1、财务会计报告 (1)主要会计数据和财务指标 单位:万元 币种:人民币 项 目 本期金额 上期金额 变动比例 (%) 营业总收入 1,991,407.41 1,889,273.18 5.41 营业总成本 1,585,696.88 1,499,868.53 5.72 销售费用 238,812.23 233,311.77 2.36 管理费用 76,741.47 78,123.27 -1.77 财务费用 40,802.14 40,502.47 0.74 营业利润 21,389.53 14,560.48 46.90 投资收益 1,864.45 8,673.67 -78.50 重大营业外收入 3,861.07 3,724.44 3.67 重大营业外支出 3,115.54 2,370.38 31.44 利润总额 22,135.05 15,914.55 39.09 已交税费总额 184,046.62 126,744.89 45.21 净利润 5,564.42 3,219.24 72.85 营业利润率 1.07% 0.77% 39.37 净资产收益率 0.60% 0.32% 87.50 期末余额 年初余额 资产总额 8,633,921.88 8,453,287.30 2.14 负债总额 7,695,178.60 7,522,415.12 2.30 所有者权益 938,743.27 930,872.18 0.85 项 目 变动比例 (%) 注 1:以上所列示会计数据和财务指标均为集团管理口 径合并报表数据,包含无投资关系的托管企业。 (2)本公司财务报表以持续经营假设为基础,根据实际 发生的交易和事项,按照中华人民共和国财政部颁布的《企 业会计准则-基本准则》和其他各项会计准则的规定进行确 认和计量,在此基础上编制财务报表。 2017 年上半年重大会计政策变更主要有:无;重大会计 估计变更:无 2、财务预算执行情况 (1)营业总收入:199.14 亿元,比预算减少 2.8 亿元, 减幅 1.39 %; (2)营业总成本:158.57 亿元,比预算减少 1.7 亿元, 减幅 1.06%; (3)利润总额:2.21 亿元,比预算增加 0.79 亿元,增 幅 56%。 三、上半年经营情况 1.公司报告期内总体经营情况分析 (1)经营情况综述: 2017 年上半年公司实现合并营业收入 199.14 亿元,同比 增加 5.41%; 实现报表利润总额 2.21 亿元,同比增长 39.09%; 实现净利润 0.56 亿元。 注:以上所列示会计数据均为集团管理口径合并报表数 据,包含无投资关系的托管企业。 (2)资产负债情况分析。 截止 2017 年 6 月底,公司资产总额 863.39 亿元,净资 产收益率 0.60%,成本费用总额 194.21 亿元,资产负债率为 89.13%,同比增加 0.14 个百分点。 注:以上所列示会计数据和财务指标均为集团管理口径 合并报表数据,包含无投资关系的托管企业。 (3)投资状况分析: 2017 年上半年公司实际完成投资额 5.31 亿元,投资占 全年计划 32.40 亿元的 16.39%。其中固定资产投资 3.82 亿 元,占投资总额的 71.97%;长期股权投资 1.49 亿元,占投 资总额 28.03%。 2.公司核心竞争力情况的分析 2017 年上半年,集团上下紧紧围绕年度工作部署,以改 建国有资本投资公司为契机,深化改革,加大创新,努力稳 增长、提效益、控风险、增活力,取得较好效果。 (一)坚持稳中有进,主营业务保持适度扩张。各产业 贯彻稳中求进方针,围绕集团转型发展要求,积极拓展主营 业务,规模实力稳中有进。 (二)创新力度有所加大,新业务培育迈出步伐。各单 位围绕集团创新工作部署,立足实际加快创新步伐,在新业 务探索、经营模式创新和科研创新等方面做了大量工作,取 得了较好效果。 (三)积极开展扩销增效,内涵挖潜取得成效。面对日 趋激烈的市场竞争,集团上下立足自身特点,不断加大扩销 增效、内涵挖潜、扭亏增盈工作力度,集团运营质量和效益 有所提升。 (四)改革改制稳步推进,国有资本投资公司架构搭建 基本完成。集团深入贯彻落实中央和我省国企改革有关政策 精神,以建立完善现代企业制度和增强企业内生动力为重 点,稳步推进各个层面改革改制工作。 四、“三重一大”有关事项,主要是指按照纪委有关规 定和标准确认为的“三重一大”事项,主要包括: 1、有关重大决策: (1)决定由银座汽车投资设立济南银座天之宝汽车销 售服务有限公司,并对项目的公司章程做进一步修改完善。 (2)决定设立集团私募股权投资基金管理公司。 2、有关重大人事任免: (1)李林同志任集团党委常委、董事 (2)王志盛、布廷现、张志强同志任集团副总经理 3、有关重大项目安排及境外投资情况 (1)枣庄薛城店项目 该项目计划投资 35000 万元, 2017 年计划投资 13921.44 万元,上半年完成投资额 3516.68 万元,目前项目的土建部 分已基本完成,正在进行设备安装及内外部装修。 (2)淄博银座中心店二期 该项目计划投资 3.39 亿元, 2017 年计划投资 1.1 亿元, 上半年发生投资额 1570.88 万元,目前项目手续方面正在办 理《建设工程施工许可证》,工程方面目前地下室及地上一 层已浇筑完毕,地上二层模板支架施工中。 (3)东营银座中心店扩建 该项目计划总投资 3.5 亿元,2017 年计划投资 500 万 元,上半年暂无实际投资,项目目前该正处在拆迁和变更规 划中,尚未开始施工。 (4)青岛乾豪项目 该项目计划总投资 12.42 亿元,2017 年计划投资 2.57 亿元,上半年发生投资额 3210.5 万元,项目商业裙楼部分 已于 2016 年 1 月 31 日开业,写字楼部分除消防验收外,其 他验收已完成,工程建设已基本全部完工。 (5)德州大学路店二期 该项目计划总投资 8000 万元,2017 年计划投资 7164 万元,上半年发生投资额 1400.14 万元,目前正在进行土建 安装阶段。 (6)临沂鲁商中心项目(零售部分) 该项目计划总投资 8340 万元,2017 年计划投资 3207 万元,上半年产生投资额 23.85 万元。项目业态定位于奥特 莱斯,相关区划方案及商城动线再做相应调整。因该项目还 未签订合同,目前物业还未交付银座进行施工装修。 (7)菏泽和谐广场项目 该项目是由山东银座购物中心有限公司租赁鲁商置业 菏泽凤凰城项目商业部分物业,对其进行装修改造,建设运 营菏泽和谐广场。项目计划投资总额 2.04 亿元,2017 年计 划完成全部投资,上半年实际完成投资 1542.99 万元,目前 正在按照计划节点有序推进工程施工、对外招商和人员招聘 工作。 (8)山东福瑞达生物医药产业园一期 项目总投资 2.44 亿元。项目自 2012 年 3 月开工,2017 年计划投资 3850 万元,上半年完成投资 2732 万元,目前, 一期 4 个地块的前三块已完成投资,2017 年投资重点为地块 四 97 亩土地的购买和前期熟化,该地块土地款以及契税、 印花税缴纳完毕,正在制作环评和地灾报告。 (9)朝能综合服务产业园项目 该项目计划总投资 39900 万元,2017 年计划投资 15755 万元。上半年实际完成投资 2938 万元。目前,项目主体框 架施工已基本完成,正在进行二次结构施工。 (10)齐鲁宾馆项目 项目预计总投资约 24 亿元,2017 年计划投资约 4.26 亿元。上半年实现投资 1746 万元。目前,项目已完成立项、 环境影响评价和节能评估工作,目前正在办理项目开工前的 准备工作。 (11)天蒙一期项目 项目一期计划总投资 4.2 亿元,2017 年计划投资 6733 万元。上半年实现投资 2000 万元,主要为应付工程款,项 目已于 2016 年 7 月 16 日开业运营。 (12)石林项目 项目计划总投资 5000 万元,2016 年已取得临沂市发改 委立项批复,目前正在推进规划设计单位的遴选和资产交接 工作,尚未开工建设。2017 年计划投资 5000 万元,上半年 实际投资 132 万元,目前,项目已完成总规批复,完成可研、 节能批复、水保批复、土地预审等工作。 (13)鲁商国际物流园区项目 鲁商国际物流园区项目是由鲁商物产有限公司在物流 产业进行的发展新路径的探索,努力打造现代高端物流产业 链。2017 年项目计划投资 16200 万元,其中固定资产投资 12000 万元用于物流园区开发建设, 4200 万元长期股权投资。 鲁商国际物流园区项目现正在与高新开发区综合保税区等 相关部门积极沟通土地事宜,尚未进行计划的投资。 (14)银座国际汽车中心项目 该项目预计总投资 5.08 亿元,截止 2016 年底累计完成 投资 20205 万元,上半年实际投资 4814 万元,目前,正积 极协调相关部门推进银座国际汽车中心项目,一期土地证等 相关土地手续已经基本办理完成,并已经开展施工图设计单 位、造价咨询单位的招标工作;积极推进二期项目用地招拍 挂工作。 (15)齐鲁医学院新校区建设项目 该项目计划投资 10.77 亿元,2017 年计划投资 6.89 亿 元,上半年实际完成投资 6467 万元,目前,前期工作已协 调好,各总承包商已进驻工地,正在进行单体建筑的基础建 设工作。 (16)设立鲁商保险代理有限公司 该项目拟由银座汽车与鲁商集团有限公司共同出资设 立全国性保险专业代理公司,注册资本 5000 万元。计划 2017 年完成投资,上半年暂无实际投资,前期受国家政策影响, 未完成注册,目前正在推进保监会审批及工商登记注册相关 工作。 (17)上海鲁泰富源资产管理有限公司 2017 年度富源投资计划投资 3000 万元设立上海鲁泰富 源资产管理有限公司。主要从事私募基金管理业务,2017 年 计划完成实际出资 3000 万元,上半年暂时未投资。 (18)齐鲁中泰资本管理有限公司增资 根据齐鲁中泰发展规划与资本筹集节奏安排,拟将齐鲁 中泰注册资本由 12,000 万元增加至 4.8 亿元,鲁证创业投 资有限公司认缴 2.16 亿元,山东富源投资有限公司认缴 1.44 亿元。截止 2016 年底,山东富源已完成增资 4800 万元,2017 年计划增资 9600 万元,上半年完成投资 6000 万元。 4、大额资金的调度及使用情况:我公司严格落实“三 重一大”决策制度,调度使用资金,对大额资金使用进行后 续跟踪审计,保证资金使用到位。 五、履职待遇及有关业务支出情况 2017 年上半年,集团公司领导人员通讯费用为 4.2 万 元,业务招待费用为 1.52 万元,差旅费用 7.86 万元。 山东省商业集团有限公司 二 0 一七年八月三十一日

相关文章