秦岭文库(kunmingchi.com)你想要的内容这里独有!

招标文件正文.pdf

a good kid66 页 1.218 MB下载文档
招标文件正文.pdf招标文件正文.pdf招标文件正文.pdf招标文件正文.pdf招标文件正文.pdf招标文件正文.pdf
当前文档共66页 下载后继续阅读

招标文件正文.pdf

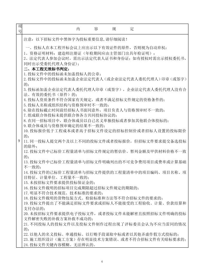
徐州市建设工程项目 招 标 文 件 工 程 编 号:E3203010319001345001001 招 标 人 : 徐州市大洞山风景区管理处 工 程 名 称:贾汪区大洞山荒山改造绿化提升工程项目 一标段 江苏省建友工程项目管理咨询有限公司 二〇一八年二月 1 1 2 目 录 招标文件核准单„„„„„„„„„„„„„„„„„„„„„„„„„„ 第一章 投标须知„„„„„„„„„„„„„„„„„„„„„„„„„ 前附表„„„„„„„„„„„„„„„„„„„„„„„„„„ 招标公告„„„„„„„„„„„„„„„„„„„„„„„„„ 一、总则„„„„„„„„„„„„„„„„„„„„„„„„„ 二、招标文件„„„„„„„„„„„„„„„„„„„„„ 三、投标报价„„„„„„„„„„„„„„„„„„„„„„„ 四、投标文件„„„„„„„„„„„„„„„„„„„„„ 五、投标文件密封和递交„„„„„„„„„„„„„„„„„„ 六、开标„„„„„„„„„„„„„„„„„„„„„„„„„ 七、评标、定标„„„„„„„„„„„„„„„„„„„„„„ 八、合同订立„„„„„„„„„„„„„„„„„„„„„„„ 第二章 施工合同„„„„„„„„„„„„„„„„„„„„„„„„„ 一、协议书„„„„„„„„„„„„„„„„„„„„„„„„ 二、通用条款„„„„„„„„„„„„„„„„„„„„„„„ 三、专用条款„„„„„„„„„„„„„„„„„„„„„„„ 四、附件„„„„„„„„„„„„„„„„„„„„„„„„„ 第三章 技术规范„„„„„„„„„„„„„„„„„„„„„„„„„ 一、工程建设地点的现场条件„„„„„„„„„„„„„„„„ 二、本工程采用的技术规范„„„„„„„„„„„„„„„„„ 三、对施工工艺的特殊要求„„„„„„„„„„„„„„„„„ 第四章 图纸、资料及附件„„„„„„„„„„„„„„„„„„„„„ 第五章 投标文件格式„„„„„„„„„„„„„„„„„„„„„„„ 第六章 工程量清单与报价表„„„„„„„„„„„„„„„„„„„„ 3 招标文件核准单 江苏省建友工程项目管理咨询有限公司受徐州市大洞山风景区管理处的委托,对贾 汪区大洞山荒山改造绿化提升工程项目进行招标,欢迎合格的投标人参加投标。 招标代理机构 经办人: 王浩 法人(印章) 联系电话: 法定代表人(印章) 通讯地址: 2018 年 2 月 11 日 招标人核准意见 法人(印章) 经办人: 法定代表人(印章) 签发人: 2018 年 2 月 11 日 联系电话: 通讯地址: 贾汪招标办投诉电话:69099287 4 第一章 前 附 项号 内 投标须知 表(一) 容 规 定 工 程 综 合 说 明 工程名称:贾汪区大洞山荒山改造绿化提升工程项目 建设地点:贾汪大洞山 投资金额: 约 455 万元 承包方式: 包工包料 质量标准: 合 格 (绿化植物在养护期内成活)符合《工程施工质量验收规范》 1 2 3 4 5 6 7 8 按照《徐州市园林绿化工程植物栽植技术规程》(施行)组织施工 符合国家、江苏省、徐州市有关绿化工程的规范、标准安全文明施工 工 期: 40 日历天 招标范围:工程量清单所含施工图内容 标段划分:本工程共分二个标段,本招标文件为一标段。 一标段:投资约 235 万元。 二标段:投资约 220 万元。 每个投标人可以参与二个标段的投标,但是只能中一个标段。从第一至第二标段依次开标、 评标,在前面标段中标的单位可以继续参与下面标段的评标,但是不得再次中标。 资金来源及落实情况:自筹,已落实 投标有效期为: 提交投标文件截止期后 45 天(日历天) 投标文件份数:电子投标文件后缀名为.JSTF 及后缀名为.nJSTF 各壹套。 现场踏勘时间:投标人自行现场踏勘。 提出答疑截止时间:2018 年 2 月 22 日 17 时 00 分 答疑地点徐州市会员申报系统 各标段提交投标文件截止时间均为 2018 年 2 月 28 日 09 时 30 分 各标段开标时间均为提交投标文件截止时间的同一时间公开进行。 各标段收标书、开标地点:徐州市贾汪区住房和城乡建设局 11 楼建设工程交易中心开标室(贾 汪新城区府佐路东侧) 备注: 1、投标人未在投标文件递交截止时间前将加密的投标文件上传至徐州市网上招投标系统, 视为放弃其投标,网上招投标系统故障除外。 2、中标人应按招标人的要求提供书面投标文件。 3、徐州市网上招投标制作工具教学视频网址:http://www.xzcet.com/ 1、潜在或者其他利害关系人投标人对招标文件有异议的,应当在 2018 年 2 月 22 日 17 时分 前通过徐州市会员申报系统(http://218.3.177.168/xzhynew)报送招标人。 2、投标人或者其他利害关系人对本项目评标结果有异议的,应当在中标候选人公示期间以书 面形式首先向招标人提出。 3、在制作投标文件过程中,【同步诚信库】信息并挑选的扫描件是指同步诚信库信息时这一 时间点的诚信库信息。如果本次投标所挑选的扫描件在诚信库里有更新或变动的,请及时重新同 步诚信库信息并重新挑选对应的扫描件,否则投标文件中所挑选的扫描件不是变动后的诚信库内 容。 前 附 表(二) 5 项 号 内 容 规 定 注意:以下招标文件中黑体字为投标重要信息,请仔细阅读! 一、投标人在本工程开标会议上应出示以下有效证件的原件,否则视为自动弃权: 1、资格证明材料:建造师注册证(年检期间应由主管部门出具年检证明); 2、法定代表人参加会议时,需出示法定代表人证书和身份证;如有授权时需出示授权委托书, 同时出示受委托代理人身份证); 二、本工程无效标书判定: 1.投标文件中的投标函未加盖投标人的公章; 2.投标文件中的投标函未加盖企业法定代表人(或企业法定代表人委托代理人)印章(或签字) 的; 3.投标函加盖企业法定代表人委托代理人印章(或签字),企业法定代表人委托代理人没有合 法、有效的委托书(原件)的; 4.投标人资质条件不符合国家有关规定,或者不满足招标文件规定的资格条件的; 5.投标人名称或组织结构与资格预审时不一致的; 6.除在投标截止时间前经招标人书面同意外,项目负责人与资格预审时不一致的; 7.组成联合体投标未提供联合体各方共同投标协议的; 8.在同一招标项目中,联合体成员以自己名义单独投标或者参加其他联合体投标的; 9.联合体成员与资格预审确定的结果不一致的; 10.投标报价低于工程成本或者高于招标文件设定的招标控制价或者招标人设置的投标限价 的; 9 11.同一投标人提交两个及以上不同的投标文件或者投标报价,但招标文件要求提交备选投标 的除外; 12.投标文件中已标价工程量清单与招标文件规定的暂估价、暂列金额及甲供材料价格不一致 的; 13.投标文件中已标价工程量清单与招标文件明确列出的不可竞争费用项目或费率或计算基础 不一致的; 14.投标文件的已标价工程量清单与招标文件提供的工程量清单中的项目编码、项目名称、项 目特征、计量单位、工程量不一致的; 15.未按招标文件要求提供投标保证金的; 16.投标文件载明的招标项目完成期限超过招标文件规定的期限的; 17.明显不符合技术规范、技术标准的要求的; 18.投标文件载明的货物包装方式、检验标准和方法等不符合招标文件的要求的; 19.投标文件提出了不能满足招标文件要求或招标人不能接受的工程验收、计量、价款结算和 支付办法的; 20.未按招标文件要求提供电子投标文件,或者投标文件未能解密且按照招标文件明确的投标 文件解密失败的补救方案补救不成功的; 21.不同投标人的投标文件以及投标文件制作过程出现了评标委员会认为不应当雷同的情况 的; 22.以他人的名义投标、串通投标、以行贿手段谋取中标或者以其他弄虚作假方式投标的; 23.施工组织设计(施工方案)存在明显技术方案错误、或者不符合招标文件有关暗标要求的; 24.投标文件关键内容模糊、无法辨认的。 6 徐州市工程建设项目招标公告(资格后审) 1. 徐州市大洞山风景区管理处建设的贾汪区大洞山荒山改造绿化提升工程项目,已被贾汪区发展改革 与经济信息化委员会批准建设,批准文号:贾发改经信复[2018]7 号,工程所需资金来源是自筹,已 落实。现邀请合格的投标申请人参加本绿化工程投标。 2. 江苏省建友工程项目管理咨询有限公司受招标人委托具体负责本工程招标事宜。 3.工程概况 3.1 工程地点:贾汪区大洞山 3.2 工程规模:对大洞山进行林相改造,重点对茱萸山索道周边、绿化斑秃点、林木稀少地块进行补 植。 3.3 招标范围:工程量清单所含施工图全部内容。 3.4 要求工期:40 日历天 3.5 质量标准:合格 4. 标段划分:本工程共分二个标段。 一标段:投资约 235 万元。 二标段:投资约 220 万元。 每个投标人可以参与二个标段的投标,但是只能中一个标段。从第一至第二标段依次开标、评标, 在前面标段中标的单位可以继续参与下面标段的评标,但是不得再次中标。 5.投标申请人应当具备的资格条件 5.1 投标申请人资质类别和等级:具有园林绿化、风景园林绿化工程、园林绿化综合工程、城市 园林景观绿化工程等绿化工程类经营范围的有效的营业执照; 5.2 拟选派项目负责人(注册建造师)资格等级:市政公用工程专业贰级及以上资质; 5.3 资格审查必要条件 5.3.1 具有独立订立合同的能力; 5.3.2 企业的资质类别、等级和项目负责人注册专业、资格等级符合国家有关规定; 5.3.3 以联合体形式投标的,联合体的资格(资质)条件必须符合资格预审文件或招标文件要求, 并附有共同投标协议; 5.3.4 项目负责人取得《建筑施工企业安全生产考核合格证书》(B 证); 5.3.5 项目负责人必须满足下列条件之一: 5.3.5.1 项目负责人不得同时在两个或者两个以上单位受聘或者执业。 5.3.5.2 项目负责人是非变更后无在建工程,或项目负责人是变更后无在建工程(必须原合同工 期已满且变更备案之日已满 6 个月),或因非承包方原因致使工程项目停工或因故不能按期开工、且 已办理了项目负责人解锁手续(省外工程自停工之日起超过 90 天),或项目负责人有在建工程,但该 在建工程与本次招标的工程属于同一工程项目、同一项目批文、同一施工地点分段发包或分期施工的 情况且总的工程规模在项目负责人执业范围之内。项目负责人不得在其他项目中担任项目负责人、技 术负责人、质检员、安全员、施工员任一职务。 5.3.5.3 项目负责人无行贿犯罪行为记录;或者有行贿犯罪行为记录,但自记录之日起已超过 5 年的。 5.3.6 投标人不得存在下列情形之一: 5.3.6.1 为招标人不具有独立法人资格的附属机构(单位); 5.3.6.2 为本招标项目的监理人、代建人、项目管理人,以及为本招标项目提供招标代理、设计 服务的; 5.3.6.3 与本招标项目的监理人、代建人、招标代理机构同为一个法定代表人的,或者相互控股、 参股的; 5.3.6.4 与招标人存在利害关系可能影响招标公正性的; 5.3.6.5 单位负责人为同一人或者存在控股、管理关系的不同单位; 5.3.6.6 处于被责令停业、财产被接管、冻结和破产状态,以及投标资格被取消或者被暂停且在 暂停期内; 5.3.6.7 因拖欠工人工资或者因发生质量安全事故被有关部门限制在招标项目所在地承接工程 的; 7 5.3.6.8 投标人近 3 年内【自 2015 年 2 月 1 日(含)以来】有行贿犯罪行为且被记录,或者法 定代表人有行贿犯罪记录且自记录之日起未超过 5 年的。 5.3.7 不符合法律、法规规定的其他条件。 5.4、投标申请人、法定代表人、项目负责人资格审查前,必须到企业住所地或工程所在地检察院 或江苏省人民检察院行贿犯罪档案查询网(网站地址为:http://218.94.117.252:12301/),开具本 单位有效期内无行贿犯罪证明(资格审查日期须在证明有效期内); 5.5、投标申请人在递交投标文件截止时间前须取得徐州市城乡建设局签发的《徐州市建筑业企业 信用管理档案》。 5.6 本工程实行电子化招投标,投标申请人及拟选派项目负责人(注册建造师)必须在投标文件递 交截止时间前已在“徐州市建筑市场监管与诚信信息一体化工作平台”中备案。 6.投标保证金的缴纳与退还: 6.1 本工程投标保证金的缴纳方式采用银行电汇(必须从投标申请人法人基本存款账户汇出)或 银行保函(必须从投标申请人法人基本存款账户开户行开出)。 6.2 投标申请人采用银行电汇缴纳投标保证金时,在递交投标文件截止时间前,必须确保投标保 证金电汇至专用账户,方可参与本工程投标。 6.3 投标申请人采用银行保函缴纳投标保证金时,投标有效期应在银行保函的有效期内。投标申 请人在办理投标保函时,应向本工程投标保证金缴纳账户开户行发起保函查询通知, 查询通知中应注明 保函编号、保函金额、受益人及申请人。 6.4 本工程投标保证金金额: 一标段:肆万伍仟元整;二标段:肆万元整; 收款人:徐州市贾汪建设工程交易中心 开户行:建行泉城新区分理处 账号:32001718836052503058 6.5 任何以个人或非投标申请人法人单位名义提交的投标保证金都将被拒绝接收。 6.6 无论任何理由,投标保证金未及时支付均视为资格审查不合格。 6.7 资格审查不合格投标人的投标保证金退还至其基本存款账户。 6.8 未中标人的投标保证金在中标通知书发出后第二个工作日起,以转账方式退还至其基本存款 账户;中标人的投标保证金在施工合同备案后第二个工作日起,以转账方式退还至其基本存款账户。 6.9 投标人将银行保函扫描件放入投标文件,开标时递交银行保函原件质押在徐州市贾汪建设工 程交易中心财务室,开具保函收据。如投标人未中标,中标通知书发出后,代理机构通知其凭保函收 据自行取回;如投标人中标,施工合同备案后,代理机构通知其凭保函收据自行取回。 7.获取招标文件方法: 7.1 本公告发布时间为 2018 年 2 月 11 日至 2018 年 2 月 28 日。 7.2 本工程招标文件通过网上发售,请投标申请人在 2018 年 2 月 28 日 09 时 30 分前内登陆徐州 建设工程交易网(http://218.3.177.168/xzhynew)下载。潜在投标人或者其他利害关系人对招标文 件有异议的,应当在 2018 年 2 月 22 日日 17 时前向招标人提出。 7.3 投标文件递交截止时间:2018 年 2 月 28 日 09 时 30 分。 8.资格审查办法: 本工程资格审查办法执行苏建规字[2017]1 号文件,采用合格制。 9.评标办法: 本工程采用合理低价法确定中标人 (一)投标报价: 96-98 分 (二)建筑业企业信用综合得分 2-4 分 投标报价得分+建筑业企业信用综合得分=100 分 10.其他 10.1 投标人存在串通投标、以他人名义投标、弄虚作假等违法违规行为,或者无正当理由放弃投标、 中标资格,招标人有权拒绝退还其投标保证金。 10.2 投标申请人施工项目部关键岗位人员(除项目负责人外)的配备在投标阶段不需明确,合同备 案时按苏建建管【2017】236 号文执行。 10.3 本工程不接受联合体投标。 11、招标人地址:徐州市贾汪区行政中心东区 联系人:王科长 电话: 0516-68901110 8 12、招标代理机构地址:徐州市贾汪区康馨园 N2-04-06 室(转型大道北侧) 联系人: 李培浩 电话:0516- 87613999 9 一、 总 则 1 工程概况 1.1 江苏省建友工程项目管理咨询有限公司受 徐州市大洞山风景区管理处的委托,对贾汪区 大洞山荒山改造绿化提升工程项目进行招标,欢迎合格的投标人参加投标。 1.2 本工程具体概况:见前附表(一) 1.3 该工程招标人和代理公司双方签署的书面授权委托书及代理合同已提交招投标 监管机构备案,现 江苏省建友工程项目管理咨询有限公司 对前附表所述工程项目具体实施 招标代理事宜。工程名称、建设地点、结构类型及层数、建筑面积、承包方式、要求工期、 要求质量标准及招标范围详见投标须知前附表。 注意:以下文件中招标人是指招标人或其委托的代理机构。 2 按照《中华人民共和国招标投标法》及有关规定,上述工程已履行完审批手续, 工程建设项目发包初步方案已经提交招投标监管机构备案,招标公告已经发布,现采用 公开 招标方式择优选定施工单位。 3 资金来源 招标人的资金已经通过前附表第 2 项所述的方式获得,并将部分资金用于本工程合同 项下的各项支付。 4 备选标 本工程招标人不要求投标人提供备选标。 5 投标费用及招标代理费用 5.1 投标人应承担其编制及递交投标文件所涉及的一切费用。无论投标结果如何,招 标人对此费用概不负责。 5.2、本工程招标代理费收取:按国家计委价格[2002]1980 号、苏建招[2015]6 号方 及代理合同约定计取 6 招投标过程中建造师的管理 6.1 招投标过程中建造师,应满足本招标文件的各项要求。 6.2 中标建造师必须亲临施工现场组织本工程项目的施工,必须严格遵循现行的有关 法律、法规,切实履行自己的权利和义务。 6.3 对于在投标报名之后任何一环节之中的建造师的任何变更,均应以书面材料征得 招标人的同意后报经招投标监督机构核准,按照有关规定办理变更手续。 7 现场踏勘 建议投标人自行对工程现场和周围环境进行实地踏勘,以获取有关编制投标文件和签 订工程施工合同所需的各项资料,投标人应承担现场踏勘的责任和风险,现场踏勘的时间 详见投标须知前附表,费用由投标人自己承担。 二、 招标文件 8 招标文件的组成 8.1 本工程的招标文件由下列文件及所有澄清、修改的文件包括第 9 条的补充资料 和第 10 条的答疑纪要组成。 招标文件包括下列内容: 第一章 投标须知 10 第二章 施工合同 第三章 技术规范 第四章 图纸、资料及附件 第五章 投标文件格式 第六章 工程量清单位与报价表 8.2 投标人应认真审阅招标文件中所有的投标须知、合同主要条款、技术规范、工程 量清单和图纸。如果投标人的投标文件不能符合招标文件的要求,责任由投标人自负。实 质上不响应招标文件要求的投标文件将被拒绝。 9 招标文件的澄清 9.1 投标人对招标文件及施工图纸等有关招标资料有异议或疑问需要澄清。投标人应 当于 2018 年 2 月 22 日 17 时之前通过徐州市会员申报系统 (http://218.3.177.168/xzhynew)报送招标人。招标人应当通过徐州市会员申报系统予 以解答,所有购买招标文件的投标人通过徐州市会员申报系统自行下载。 9.2 投标人对招标人提供的招标文件所做出的推论、解释和结论,招标人概不负责。 投标人由于对招标文件的任何推论和误解以及招标人对有关问题的口头解释所造成的后 果,均由投标人自负。 10 招标文件的修改 10.1 招标人对已发出的招标文件进行必要的澄清或者修改的,应当在招标文件要求 提交投标文件截止时间至少三日前,通过徐州市会员申报系统通知所有招标文件收受人。 10.2 招标人收到潜在投标人报送的有关要求答疑文件后,应进行归纳汇总,召集有 关部门进行答疑,编制答疑纪要,通过徐州市会员申报系统对潜在投标人给予明确回复。 澄清或者修改的内容可能影响投标文件编制的,招标人应当在投标截止时间至少 3 日前备 案,所有获取招标文件的潜在投标人自行下载;备案不足 3 日的,招标人应当顺延提交投 标文件的截止时间。 10.3 招标文件及其澄清或者修改的内容,应加盖招标人或代理公司法人印章,必须 经招投标监督机构备案后方可发出。 三、投标报价 11 投标报价内容 11.1 投标报价应包括招标文件所确定的招标范围内工程量清单中所含施工图项目的 全部内容,以及为完成上述内容所需的全部费用,其根据为投标人提交的已标价的工程量 清单及附表。 11.2 投标人应按招标人提供的工程量清单填报价格。填写的项目编码、项目名称、项 目特征、计量单位、工程量必须与招标人提供的一致。 11.3 实行工程量清单招标的工程建设项目,量的风险由发包人承担,价的风险在约 定风险范围内的,由承包人承担,风险范围以外的按合同约定。 11.4 投标人应按招标人提供的工程量计算工程项目的单价和合价。工程量清单中的 每一单项均需计算填写单价和合价,投标人没有填写单价和合价的项目将不予支付,认为 此项费用已包括在工程量清单的其他单价和合价中。 11.5 绿化部分:绿化苗木的综合单价应包括种植穴开挖、更换种植土、苗木种植、 苗木购置、运输、装卸、施肥浇水、缠草绳、搭扶木、病虫害的防治、二年养护费、工程 管理费、劳动保险费、利润、税金、应缴的各项费用、政策性文件规定及施工进程中包含 的所有风险、责任等各项应有费用。个别规格品种不全时,须经招标人同意后可选其他规 格苗木替代,发生的费用增减等问题按本文件第 14 条相关规定执行。 11 12 投标报价方式 12.1 本工程采用固定单价合同(除另有规定外)。投标人应充分考虑施工期间各类 建材的市场风险,并计入总报价,投标人在计算报价时应考虑一定的风险系数。 12.2 材料风险约定: 12.2.1 本工程以下主要建筑材料:(1)承包人投标报价中材料单价低于基准单价: 施工期间材料单价涨幅以基准单价为基础超过 5%,或材料单价跌幅以投标报价为基础超 过 5%时,其超过部分按实调整。(2)承包人投标报价中材料单价高于基准单价:施工期 间材料单价跌幅以基准单价为基础超过 5%,或材料单价涨幅以投标报价为基础超过 5%时, 其超过部分按实调整。(3)承包人投标报价中材料单价等于基准单价:施工期间材料单 价涨、跌幅均以基准单价为基础,涨幅超过 5%和跌幅超过 5%,其超过部分按实调整。 对于市政、装饰等专业工程的主要建筑材料范围和风险包干幅度,可根据实际情况在 招标文件和合同中具体约定。 *12.2.2 对于法律、法规、规章或有关政策出台导致工程税金、规费等发生变化的, 应按照有关规定执行。 12.2.3 本工程对材料风险约定如下:投标人应充分考虑施工期间各类材料的市 场风险,充分考虑政策性关于人工、机械费用等方面调整,并计入总报价,投标人所 填写的单价和合价在合同实施期间不因市场变化因素而变动,结算不再调整。 对于 法律、法规、规章或有关政策出台导致工程税金、规费等发生变化的,应按照有关规 定执行。 13 投标报价的计价方法 本工程项目采用工程量清单计价。投标人应根据招标人提供的图纸和工程量清单计算 工程项目的单价、合价。工程量清单中每一个子目和单项均需计算填写单价、合价。若投 标人没有填写单价、合价的项目招标人将不予支付,并认为此项费用已包括在工程量清单 的其它单价、合价中。 14 工程价款调整 14.1 采用工程量清单方式计价,竣工结算的工程量按发承包双方在合同中约定应予 计量且实际完成的工程量确定,完成发包人要求的合同以外的零星工作或发生非承包人责 任事件的工程量按现场签证确定。 14.2 当工程量清单项目工程量的变化幅度超过 10%,且其影响分部分项工程费超过 0.1%时,应由受益方在合同约定时间内向合同的另一方提出工程价款调整要求,由承包人 提出增加部分的工程量或减少后剩余部分的工程量的综合单价调整意见,经发包人确认后 作为结算的依据,合同有约定的按合同执行。 14.3 因非承包人原因的工程变更,造成施工组织设计或施工方案变更,引起措施项 目发生变化时,措施项目费应按下列原则调整:“总价措施项目表”中的措施费仍按投标 时费率进行调整;“单价措施项目”中的措施费发生关联变化时,按 2014 年江苏省计价 表规定组价的措施项目按原组价方法调整,未按 2014 年江苏省计价表规定组价的措施项 目按投标时价格折算成费率调整;原措施费中没有的措施项目,由承包人根据措施项目变 更情况,提出适当的措施费变更要求,经发包人确认后调整;合同有约定的按合同执行。 14.4 本工程对于工程价款调整约定如下:①因设计变更、清单错误、现场签证 引起新增工程量清单项目,其相应综合单价按本招标文件规定的招标预算价计价编制 办法计算,再乘以投标报价浮动比率结算。②因设计变更、清单错误、现场签证引起 的已有清单工程量增减,其相应综合单价执行投标报价的综合单价,但不得高于招标 预算价的综合单价。③投标报价浮动比率=(1-中标价/招标预算价) *100%。 以上变更及工程量签证,必须由发、承包双方、现场监理工程师共同确认。清单 12 项目中特征描述不全的工序,如图纸已明确或已指明引用的规范、图集等或是常规工 艺必须的工序,应包括在报价中。招标人保留在施工过程中增加或取消工程内容及相 应费用的权利,投标人须无条件配合。 15 报价编制依据及要求: 15.1 本工程执行现行国家标准《建设工程工程量清单计价规范》(GB50500-2013) 及《园林绿化工程工程量计算规范》(GB50858-2013)、《市政工程工程量计算规范》 (GB508557-2013)、《江苏省安装工程计价表》、《江苏省建设工程费用定额》(2014)、 苏建价 2016【154】号有关文件规定及招标人提供的工程量清单。 15.2 本工程的其他规定: 15.2.1 招标控制价编制价格执行 2018 年第 12 期《徐州工程造价信息》,投标人的 材料价格根据市场行情自主报价。 15.2.2 招标控制价人工费调整执行苏建函价〔2017〕721 号文件。 15.2.3 暂估价材料的单价由招标人提供,材料单价组成中应包括场外运输与采购保 管费。投标人根据该单价计算相应分部分项工程和措施项目的综合单价,并在材料暂估价 格表中列出暂估材料的数量、单价、合价和汇总价格,该汇总价格不计入其他项目工程费 合计中。 本工程暂估材料详见清单《材料暂估价格表》。 15.2.4 本工程按徐经贸资源[2003]521 号文件规定使用商品砼(泵送)。 15.3 建筑安装工程造价的组成: 15.3.1 分 部 分 项 工 程 费 : 现 行 国 家 标 准 《 建 设 工 程 工 程 量 清 单 计 价 规 范 》 (GB50500-2013)及《园林绿化工程工程量计算规范》(GB50858-2013)、《市政工程工 程量计算规范》(GB508557-2013)、《江苏省安装工程计价表》、《江苏省建设工程费 用定额》(2014)、苏建价 2016【154】号有关文件规定。 15.3.2 措施项目费 下述措施项目费中,除现场安全文明施工措施费外其它措施项目均由投标人自主报 价,可以以工程量乘以综合单价计算,也可以以费率计算。 现场安全文明施工基本费(园林):按(分部分项工程费+单价措施项目费-工程设备 费)×1.0%计取 (2)夜间施工:标底未计,投标人自主报价,结算时不再调整。 (3)二次搬运费:标底未计,投标人自主报价,结算时不再调整。 (4)冬雨季施工:标底未计,投标人自主报价,结算时不再调整。 (5)大型机械设备进出场及安拆:标底按《江苏省建筑与装饰工程计价定额》(2014 版)计算,投标人可自主报价,结算不再调整。 (6)混凝土、钢筋混凝土模板及支架:标底按《江苏省建设工程计价表》计算,现 场按商品混凝土泵送计算;投标人可自主报价。 (7)脚手架费:标底按《江苏省建设工程计价表》计算,投标人可自主报价。 (8)已完工程及设备保护:标底未计,投标人自主报价。 (9)施工排水:标底未计,实际发生按时结算。 (10)施工降水:标底未计,实际发生按时结算。 (11)地上、地下设施,建筑物的临时保护设施:标底未计,投标人自主报价,结算 时不再调整。 (12)临时设施园林按(分部分项工程费+单价措施项目费-工程设备费)的 0.55%计 入。 (13)赶工措施费:标底未计,投标人根据施工方案在投标报价下浮中自行综合考虑, 结算不再调整。 13 (14)特殊条件下施工增加费:标底未计,投标人根据施工方案自主报价,一次包死, 竣工结算一概不再调整相关费用。 (15)垂直运输费:标底根据《全国统一建筑安装工程工期定额》及相关规定,按 《江苏省建筑与装饰工程计价表》计。 15.3.3 其他项目费 15.3.3.1、暂列金额:以发包人给定的标准计取,不宜超过分部分项工程费得 10%。 暂列金额详见工程量清单。 施工招标文件中设定的暂估价和暂列金额应当符合市场价格水平。 以暂估价形式包括 在承包范围内的工程、货物属于依法必须进行招标的项目范围且达到规定的规模标准的, 应当依法进行招标。暂估价项目的招标主体、招标方式、招标组织方式应 当在招标文件 中明确。 本工程暂估价项目的招标主体甲方,招标方式公开或邀请。 15.3.3.2 暂估价:本项包括材料暂估价和专业工程暂估价。 15.3.3.2.1 材料暂估价:暂估价材料的单价由招标人提供,材料单价组成中应包括 场外运输与采购保管费。投标人根据该单价计算相应分部分项工程和措施项目的综合 单价,并在材料暂估价格表中列出暂估材料的数量、单价、合价和汇总价格,该汇总价格 不计入其他项目工程费合计中。 暂估价详见清单《暂估价格表》 15.3.3.2.2 专业工程暂估价项目是必然发生但暂时不能确定价格,由总承包人与专 业工程分包人签订分包合同的专业工程。发包人拟单独发包的专业工程,不得以暂估价的 形式列入主体工程招标文件的其他项目工程量清单中,发包人应与专业工程承包人 另行签订施工合同。 15.3.3.2.3 计日工:由发承包双方在合同中另行约定。 15.3.3.2.4 总承包服务费:由招标人根据 2014 年《江苏省建设工程费用定额》、苏 建价 2016【154】号有关标准明确。 15.3.4 规费 (按相关文件规定执行) (1) 工程排污费(安装):不计 (2) 社会保险费(园林):按(分部分项工程费+措施项目费+其他项目费-除税工程设 备费)×3.3%计取 (3) 住房公积金(园林):按(分部分项工程费+措施项目费+其他项目费-除税工程设 备费)×0.55%计取 15.3.5 税金:按[分部分项工程费+措施项目费+其它项目费+规费-(甲供材料费-甲供 设备费)/1.01)]×11%计取。 四、投标文件 16 投标文件的语言 投标文件及投标人与招标人之间与投标有关的来往通知、函件和文件均应使用中文。 17 投标文件的组成 17.1.1 投标函 17.1.2 递交的投标保证金证明 17.1.3 法定代表人资格证明书 17.1.4 授权委托书 17.1.5 具有标价的工程量清单与报价表及报价汇总表; 14 17.1.6 计划投入的主要施工机械设备表; 17.1.7 主要施工人员表。 17.1.8 投标承诺书 17.1.9 投标文件其他附件 18 投标文件的编制 投标人必须使用从徐州市网上招投标系统中下载的本工程招标文件(JSZF 格式)提 供的表格格式,但表格可以按同样格式扩展。 18.1 投标文件应包括加密的投标文件(JSTF 格式)及未加密的投标文件(nJSTF 格 式)。 18.3 在制作投标文件过程中,【同步诚信库】信息并挑选的扫描件是指同步诚信 库信息时这一时间点的诚信库信息。如果本次投标所挑选的扫描件在诚信库里有更新或 变动的,请及时重新同步诚信库信息并重新挑选对应的扫描件,否则投标文件中所挑选 的扫描件不是变动后的诚信库内容。 18.4 建议投标人在生成标书后,检查不加密文件中投标人及建造师业绩公示一览表 中的信息与扫描件是否是当前招投标系统中最新的扫描件。 19 投标文件的份数和签署 19.1 投标人按本招标文件的规定,编制加密的投标文件(JSTF 格式)及未加密的 投标文件(nJSTF 格式)各一份。加密的投标文件应与未加密的投标文件内容应保持一致, 如不一致,将作废标处理。 19.2 投标文件需要进行电子签章的位置应进行电子签章。 20 投标有效期 20.1 投标文件在投标须知前附表第 6 条规定的投标截止日期之后第 3 项所列的日历 日内有效。 20.2 在原定投标有效期满之前,如果出现特殊情况,经招投标监督机构核准,招标 人可以书面形式向投标人提出延长投标有效期的要求。投标人须以书面形式予以答复,投 标人可以拒绝这种要求而不被没收投标保证金。同意延长投标有效期的投标人不允许修改 他的投标文件,但需要相应地延长投标保证金的有效期,在延长期内本招标文件第 24 条 关于投标保证金的退还与没收的规定仍然适用。 21 投标保证金 21.1 投标人的投标保证金交纳时间为本工程递交投标文件截止时间前,投标人应携 带电汇回单复印件或银行保函原件参加开标会议,在进行开标会议签到时,将电汇回单复 印件或银行保函原件交至招标代理机构,由招标代理机构将上述资料及投标保证金电汇回 单签收单统一送至徐州市贾汪建设工程交易中心财务室,进行投标保证金的确认工作。 21.2 资格审查合格参加投标的未中标人,投标保证金在中标通知书发出第二日后,以 转账方式退还至投标人基本账户。 21.3 投标人将银行保函扫描件放入投标文件,开标时递交银行保函原件质押在徐州市 贾汪建设工程交易中心财务室,开具保函收据。如投标人未中标,中标通知书发出后,代 理机构通知其凭保函收据自行取回;如投标人中标,合同备案后,代理机构通知其凭保函 收据自行取回。 21.4 除不可抗拒因素外,投标人出现下列情况之一,招投标监管机构依其情节轻重, 除扣罚其一定数量的投标保证金外,还将依法给予查处。 21.4.1 投标人不参加投标; 21.4.2 在开标时证件不齐全,投标书明显有瑕疵等原因故意废标; 21.4.3 在开标后的投标有效期内撤回投标文件; 21.4.4 或者中标后在规定时间内不与招标人签订工程合同的; 15 21.4.5 投标活动中有违法、违规行为等情况的, 21.4.6 中标人未能在招标文件规定的期限内提交履约担保; 21.4.7 中标人无正当理由拒绝签订合同。 21.4.8 其他法律、法规中规定的。 21.5 中标人的投标保证金在签订施工合同 7 日内,予以全额退还。 22 履约保证金 22.1 招标文件要求中标人提交履约保证金的,中标人应当提交。履约保证金可以采 取现金、支票、汇票、银行保函等方式,也可以根据招标人所同意接受的商业银行、保险 公司或担保公司等出具的履约保证,其数额应当不高于合同总价的 10%。 22.2 提交履约保证金的期限。无论采取何种方式提交的履约保证金,均应在签订合 同前提交。如果中标单位不按本须知的规定执行,招标人将有充分的理由废除授标,并没 收其投标保证金。 22.3 本招标文件要求中标人提交履约担保的,中标人应当提交。招标人应当同时向 中标人提供工程款支付担保。 招标人支付担保可以采用银行保函或者担保公司担保书的方式。造价在 500 万元以下 的工程项目也可以由招标人依法实行抵押或者质押担保。 招标人支付担保应是全额担保。也可为合同价的 10%-15%实行滚动担保。本段清算后 进入下段,否则,将依据担保合同要求担保人承担支付责任。 本招标文件要求履约保证金为现金、支票、汇票、银行保函方式,金额为合同总价的 10%。 本招标文件要求支付担保为现金、支票、汇票、银行保函方式,金额为合同总价的 10%。 23 投标预备会 23.1 投标人派代表应于规定的时间和地点出席投标预备会。 23.2 投标预备会的目的是澄清、解答投标人提出的问题和组织投标人考察现场,了 解情况。 24 勘察现场 24.1 投标人可能被邀请对工程施工现场和周围环境进行勘察, 以获取须投标人自己 负责的有关编制投标文件和签署合同所需的所有资料。 勘察现场所发生的费用由投标人自 己承担。 24.2 招标人向投标人提供的有关施工现场的资料和数据,是招标人现有的能使投标 人利用的资料。招标人对投标人由此而作出的推论、理解和结论概不负责。 24.3 投标人提出的与投标有关的任何问题须在前述规定时间前送达招标人。 五、 投标文件递交 25 投标文件的递交 25.1、投标人应当在招标文件规定的投标文件递交截止时间前,将加密的投标文件 (JSTF 格式)上传至徐州市网上招投标系统。同时将未加密的投标文件(nJSTF 格式) 刻录在光盘中,将光盘密封后,于投标文件递交截至时间前递交给招标人。 25.2、投标文件上传完毕后,投标人可通过网上招投标系统获取已递交投标文件的 回执单,作为已递交投标文件的证明。 25.3、投标人未在投标文件递交截止时间前将加密的投标文件上传至徐州市网上招 投标系统,视为放弃其投标,网上招投标系统故障除外。 26 投标截止时间 投标人所有投标文件均应在投标截止时间之前递交。投标截止时间之后,投标人不得 16 修改或撤回投标文件。 六、 开 标 27.1 开标会 27.1 开标会议应当在招投标监督机构监督下,由招标人按前附表规定的时间和地点 举行,邀请所有投标人参加。参加开标的投标人代表(即法定代表人或其委托代理人)应 签名报到,以证明其出席开标会议。开标时,招标人或其委托的招标代理机构以及各投标 人应携带密钥(CA 锁)参加网上开标活动。投标人在进行开标会议签到时,应将电汇回 单复印件或者银行保函原件交至招标代理机构(投标人未在开标时间内完成“1、开标会签 到表”、“2、标书签收登记表”、“3、投标保证金电汇回单签收单”签名(缺签、错签) 报到的视为放弃其投标。),由招标代理机构将上述文件及投标保证金电汇回单签收单统 一送至徐州市贾汪建设工程交易中心财务室,进行投标保证金的确认工作。 27.2 投标人法定代表人或其委托代理人未参加开标会议的将视为自动弃权。 27.3 开标会议由招标人组织并主持。招标人可以在开标现场根据投标企业数量自行 选择口头唱标或投标人阅读电子屏幕唱标两种式。 27.4 投标人在本工程开标会议上应出示以下有效证件的原件,否则视为自动弃权: 27.4.1 资格证明材料:建造师注册证(年检期间应由主管部门出具年检证明); 27.4.2 法定代表人参加会议时,需出示法定代表人证书和身份证;如有授权时需出 示授权委托书,同时出示受委托代理人身份证); 27.5 投标文件递交截止时间后,招标人应公布投标人名单,投标人应当在招标文件 载明的解密时间内(30 分钟)使用密钥(CA 锁)解密投标文件。投标人解密完成后,招 标人应当开启所有投标文件,并公布投标文件的相关内容。 27.6 投标人未在规定时间内完成解密的视为放弃其投标。 27.7 招标人当众宣布核查结果,并宣读有效投标的单位名称、投标报价(宣布至投 标报价的百位,投标报价十位数字按四舍五入计算)、修改内容、工期、质量、投标保 证金缴纳情况以及招标人认为适当的其他内容。 27.8 网上投标文件递交应急处理: 27.8.1、投标人因自身网络故障无法提交投标文件时,应在投标文件递交截止时间前 到交易中心完成上传提交。 27.8.2、因网上招投标系统故障导致投标人无法提交投标文件,招标人应当在招标文 件确定的提交投标文件截至时间后启用未加密的投标文件,使用应急开评标系统进行开、 评标活动。 27.8.3、非投标人自身原因,导致投标人加密的投标文件在开标过程中解密失败的, 可以启用其未加密的投标文件参与开、评标活动。 27.8.4、投标文件递交截止时间后,因网上招投标系统故障导致网上开、评标活动无 法进行时,按照招标文件规定,可以启用未加密的投标文件,使用应急开评标系统继续进 行开、评标活动。 27.8.5、投标人因自身原因造成未加密的投标文件无法导入应急开评标系统的,视为 放弃其投标. 27.9、根据(江苏省房屋建筑和市政基础设施工程招投标活动异议与投诉处理实施办 法)第三章第九条:异议人对涉及开标事项提出异议的,应当在开标现场以书面形式提出, 招标人应当当场做出答复,并制作记录。开标结束后投标人不得对开标事项再提出异议。 七、评标、定标 28 评标、定标工作在招投标监督机构监督下进行。评标由招标人依法组建的评标委 17 员会负责,定标由招标人根据评标委员会提出的书面报告和推荐的中标候选人确定中标 人,也可由经招标人授权的评标委员会直接确定中标人。 29 公开开标后,直到宣布授予中标单位合同为止,凡属于审查、澄清、评价和比较 投标的有关资料, 和有关授予合同的信息,都不应向投标人或与该过程无关的其他人泄露。 30 在投标文件的审查、澄清、评价和比较以及授予合同的过程中,投标人对招标人 和评标委员会其他成员施加影响的任何行为,都将导致取消投标资格。 31 本工程的评标办法 本工程采用合理低价法指以投标价格为评价指标, 并将标量化计分, 按总分排列顺序, 确定中标候选人的方法。 31.1 评标步骤: 31.1.1 评标委员会的组建:评标委员会成员由五人组成,其中招标人代表壹人,评 标专家为四人。招标人代表必须取得工程建设类中级以上职称或者具有工程建设类执业资 格,并在抽取评标专家前向招投标监管机构报备相关证明材料;评标专家采取从《江苏省 房屋建筑和市政基础设施工程招标投标评标专家名册》中随机抽取的方式确定,其中抽取 的技术标评标专家人数为贰人,商务标评标专家为贰人。 31.1.2 评标前准备工作: 31.1.2.1、资料准备:本工程招标文件及其补充通知,图纸答疑、招标控制成果文件、 工程量清单、相关评标用表及其他评标资料。以上资料除招标控制成果文件和工程清单外, 其他资料应做到评标专家人手一份,招标人应保证评标资料的完备性、真实性。 31.1.2.2、评标委员会推举项目评委会负责人(组长)。 31.1.3 确定入围评标投标人: 当形式性评审合格的投标人超过 20 家时,本工程确定采用下述方式,确定投标人参与 后续评标程序。 招标人在以下三种方法中选择二种方法并在开标时随机抽取确定一种方法作为投标人 的入围方式。本工程确定的投标报价的评审标准为:低价排序法、均值入围法。 31.1.3.1、入围方式: 31.1.3.1.1 方法一:全部入围法: 形式性评审合格的投标人全部进入后续评标程序。 31.1.3.1.2 方法二:低价排序法: 先按报价由低到高去除进入评标入围环节的投标人数量*10%(去尾取整)的最低报价 的投标人(末位投标报价相同的均去除),再按报价由低到高取 15 家投标人进入后续评 标程序。投标报价相同的,同时入围;不足 15 家时,按实际数量计取。 采用该方法的,不因招投标当事人的质疑、投诉以及评委评审和计算存在错误情形 而改变评标入围结果 。 31.1.3.1.3 方法三:均值入围法: 先按报价由高到低去除进入评标入围环节的投标人数量*10%(去尾取整)的最高报价 的投标人后(末位投标报价相同的均去除),计算剩余投标人的报价平均值,取平均值以 上 7 家和以下 8 家投标人进入后续评标程序。 平均值以下投标人应多于取平均值以上的投标人,合计数量不少于 15 家。评标入围 过程中,当投标人平均值以上(或以下)的数量不足时按实际数量计取,但不因此增加平 均值以下(或以上)的数量。按顺序取平均值以上的投标人时,报价相同的投标人均不入 围;按顺序取平均值以下的投标人时,报价相同的投标人同时入围。 采用该方法的,不因招投标当事人的质疑、投诉以及评委评审和计算存在错误情形而 改变评标入围结果。 18 31.1.3.2 形式性评审内容包括: 31.1.3.2.1 未按招标文件要求提供投标保证金的; 31.1.3.2.2 投标文件载明的招标项目完成期限超过招标文件规定的期限的; 31.1.3.2.3 投标质量标准未能响应招标文件的实质性要求和条件的; 31.1.3.2.4 投标报价高于招标文件设定的最高投标限价的。 31.1.4 资格审查 31.1.4.1 资格审查的方式方法: 31.1.4.1.1 资格审查采用资格后审方式,执行苏建规字[2017]1 号文件,采用合格制。 31.1.4.1.2 招标人可以根据招标项目的性质制定资格审查的条件,内容包括以下方 面: 31.1.4.1.2.1、投标申请人资质类别和等级:具有园林绿化、风景园林绿化工程、园 林绿化综合工程、城市园林景观绿化工程等绿化工程类经营范围的有效的营业执照; 31.1.4.1.2.2、拟选派注册建造师资质等级:市政公用工程专业贰级及以上资质; 31.1.4.1.2.3.1 具有独立订立合同的能力; 31.1.4.1.2.3.2 企业的资质类别、等级和项目负责人注册专业、资格等级符合国家有 关规定; 31.1.4.1.2.3.3 以联合体形式投标的,联合体的资格(资质)条件必须符合资格预审 文件或招标文件要求,并附有共同投标协议; 31.1.4.1.2.3.4 项目负责人取得《建筑施工企业项目负责人安全生产考核合格证书》 (B 证); 31.1.4.1.2.3.5 项目负责人必须满足下列条件之一: a、项目负责人不得同时在两个或者两个以上单位受聘或者执业; b、项目负责人是非变更后无在建工程,或项目负责人是变更后无在建工程(必须原 合同工期已满且变更备案之日已满 6 个月),或因非承包方原因致使工程项目停工或因故 不能按期开工、且已办理了项目负责人解锁手续(省外工程自停工之日起超过 90 天), 或项目负责人有在建工程,但该在建工程与本次招标的工程属于同一工程项目、同一项目 批文、同一施工地点分段发包或分期施工的情况且总的工程规模在项目负责人执业范围之 内。项目负责人不得在其他项目中担任项目负责人、技术负责人、质检员、安全员、施工 员任一职务。 c、项目负责人无行贿犯罪行为记录;或者有行贿犯罪行为记录,但自记录之日起已 超过 5 年的。 31.1.4.1.2.3.6 投标申请人不得存在下列情形之一: a、为招标人不具有独立法人资格的附属机构(单位); b、为本招标项目的监理人、代建人、项目管理人,以及为本招标项目提供招标代理、 设计服务的; c、与本招标项目的监理人、代建人、招标代理机构同为一个法定代表人的,或者相互 控股、参股的; d、与招标人存在利害关系可能影响招标公正性的; e、单位负责人为同一人或者存在控股、管理关系的不同单位; 19 f、处于被责令停业、财产被接管、冻结和破产状态,以及投标资格被取消或者被暂停 且在暂停期内; g、因拖欠工人工资或者因发生质量安全事故被有关部门限制在招标项目所在地承接工 程的; h、投标人自 2015 年 2 月 1 日(含)以来有行贿犯罪行为且被记录,或者法定代表人 有行贿犯罪记录且自记录之日起未超过 5 年的; 31.1.4.1.2.3.7 不符合法律、法规规定的其他条件; 31.1.4.1.2.4 投标申请人、法定代表人、项目负责人资格审查前,必须到企业住所地 或工程所在地检察院或江苏省人民检察院行贿犯罪档案查询网(网站地址为: http://218.94.117.252:12301/) ,开具本单位有效期内无行贿犯罪证明(资格审查日 期须在证明有效期内)。 31.1.4.1.2.5 投标申请人在递交投标文件截止时间前须取得《徐州市建筑业企业信用 管理档案》。 31.1.4.1.2.6 本工程实行电子化招投标,投标申请人及拟选派项目负责人(注册建 造师)必须在投标文件递交截止时间前已在“徐州市建筑市场监管与诚信信息一体化工作 平台”中备案。 31.1.4.1.3 投标人提交的资格审查材料和投标文件必须是真实完整的,如在评标过 程中发现所报材料不真实完整,将取消其中标资格。 31.1.4.1.4 本工程资格审查在工程评标时由评标委员会按照招标文件附件(资格审查 合格条件标准)对投标人的投标资格进行审查。 31.1.4.1.5 招标人针对本工程资格审查的具体方法为:资格后审。 31.1.4.1.6、投标申请人有权了解本单位的资格审查结果,招标人应对资格审查不合 格的投标申请人告知资格审查结果。投标申请人如认为招标人的行为不符合有关规定的, 可以书面形式向招标人投诉。招标人接到投诉后,应由原评标委员会对资格审查过程及结 果进行审查,并按规定进行处理。资格审查方式和评审办法不在招标文件中明确的和资格 审查结果与招标文件中的要求不一致的,应当以招标文件相应内容为准。 31.1.5 初步评审(符合性评审): 31.1.5.1、听取招标人对招标工程项目的基本情况及前期开标情况的介绍,认真阅读、 研究招标文件,获取评标所需要的重要信息和数据,了解和熟悉评标的要求,核对并确认 评标中需要使用的表格内容。 31.1.5.2、根据招标文件的规定,在阅读投标文件的基础上,认真核对评标工作用表; 31.1.5.3、认真阅读清标报告,根据清标报告的相关内容,对投标人投标书进行符合 性评审;需要投标人书面澄清、说明或者补正的,应向投标人进行澄清; 31.1.5.4、分析投标人对澄清、说明或者补正要求所作的书面说明; 31.1.5.5、对存在过低的投标价格的投标人进行澄清,分析其作出的书面说明和相关 证明材料,确定过低的投标价格是否能够成立; 31.1.5.6、评标委员会形成初步评审结论 31.1.6、详细评审: 31.1.6.1、有效投标报价的确定:通过初步评审后,按本招标文件方法确定有效投标 人的投标报价即为有效投标报价。 31.1.6.2、评标委员会认定各投标人是否以低于成本(投标人自身的个别成本)报价 竞标及存在不正当竞争行为之后,严格地对中标价进行复核,检查中标人有无漏项或发生 20 计算错误。另外对其他投标价也应进行复核,认为有涉嫌哄抬标价或串通投标等违法违纪 现象的,可暂停评标,并提请招投标监督机构依法进行查处。 31.1.7、评标报告: 评标委员会完成评标后,应当拟定一份书面评标报告提交招标人,并报监督机构备案。 评标报告由评标委员会全体成员签字。对评标结论持有异议的评标委员会成员可以以书面 方式阐述其不同意见和理由。评标委员会成员拒绝在评标报告上签字且不陈述其不同意见 和理由的,视为同意评标结论。评标委员会应当对此做出书面说明并记录在案。 31.2、本工程评分标准及细则:合理低价法 31.2.1 分值设定 (一)投标报价: 96-98 分 (二)建筑业企业信用综合得分 2-4 分 投标报价得分+建筑业企业信用综合得分=100 分 31.2.2 评分细则 (一)商务标 (1)投标报价(100 分-建筑业企业信用综合得分) 国有资金项目的施工、材料设备招标均应设定最高投标限价(招标控制价)。最高投 标限应当在招标文件中载明,并符合现行《工程量清单计价规范》规定。国有资金项目的 招标人应当在发布招标文件的同时, 将招标控制价文件报送工程所在地工程造价管理机构 备查,并在江苏建设工程招标网上发布。应办理而未办理招标控制价备查的工程项目,招 标人不得组织开标。 所有高于招标控制价的投标人将不再参与评标,作无效标书处理。投标人如对工程预 算价或招标控制价有异议,应在收到工程预算价和招标控制价五日内,以书面形式向招投 标监督机构或工程造价管理机构提出异议。 本工程招标控制价=工程预算价 招标人选择二种方法并在开标时随机抽取确定一种方法作为投标报价的评审标准。 本 工程确定的投标报价的评审标准为: 方法一、 方法二。 方法一: 以初步评审合格的投标文件的评标价算术平均值为 A〔当有效投标文件≥7 家时,去 掉最高和最低 20%(四舍五入取整,末位投标报价相同的均保留)后进行平均;当有效投 标文件 4-6 家时,剔除最高报价(最高报价相同的均剔除)后进行算术平均;当有效投标 文件<4 家时,则次低报价作为投标平均价 A〕。 评标基准价 =A×K,K 值在开标时由投标人推选的代表随机抽取确定,K 值的取值 范围为 95%-98%。 采用该方法的,评标基准价为四舍五入后保留两位小数,不因招投标当事人质疑、 投诉、复议以及其它任何情形而改变其基准价的计算。 方法二: 以初步评审合格的投标文件的评标价算术平均值为 A〔当有效投标文件≥7 家时,去 掉最高和最低 20%(四舍五入取整)后进行平均;当有效投标文件 4-6 家时,剔除最高报 价(最高报价相同的均剔除)后进行算术平均;当有效投标文件<4 家时,则次低报价作 为投标平均价 A〕,招标控制价为 B,则: 评标基准价 =A×K1×Q1+B×K2×Q2 Q2=1-Q1, Q1 取值范围为 65%~85%;K1 的取值范围为 95%~98%;Q1、K1 值在开标 时由投标人推选的代表随机抽取确定。K2 的取值范围,建筑工程为 90%~100%,装饰、 安装为 88%~100%,市政工程为 86%~100%,园林绿化工程为 84%~100%,其他工程 88%~ 100%。K2=90% 21 采用该方法的,评标结束后,除确认存在评委评审和计算错误外,评标基准价为四 舍五入后保留两位小数,不因招投标当事人质疑、投诉、复议以及其它任何情形而改变。 注:以上投标报价等于评标基准价的得满分,投标报价相对评标基准价每低 1%的所 扣分值 1 分,每高 1%的所扣分值为负偏离扣分的 1.5 分;偏离不足 1%的,按照插入法计 算得分。 (二)建筑业企业信用综合得分 2-4 分 1、分值设定: 建筑业企业信用综合得分 2-4 分 2、评分标准: 投标人建筑业企业信用综合得分由评标委员会成员依据下列证明材料予以打分: 企业信用分占评标总分值的取值为 G 值,G 值在开标时由投标人推选的代表随机抽 取确定。企业参与投标的信用分值为 X,X 值计算方法为企业参与项目投标时企业信用考 核公布得分百分比与 G 值的乘积,得分为四舍五入后保留两位小数(如企业考评分为 77.54,G 值为 4 分,则该企业参与投标信用分值为 77.54%×3=2.33);商务标分值依 据 G 值作相应调整(如 G 值取值 3 分,商务标分值则为 97 分), 32、本工程的定标办法 32.1 评标委员会在完成评标后,应当向招标人提出书面评标报告,对各投标人按得分 高低次序排出名次,并推荐 1-3 名投标人为中标候选人: 32.2. 评标委员会在推荐中标候选人时,如因投标人的评标价、综合得分相同而影 响排序,原则上综合得分相同的应以评标价较低的优先,评标价相同及其它情形应以抽签 方式确定排序。 32.3 国有资金占控股或者主导地位的依法必须进行招标的项目,招标人应当确定排 名第一的中标候选人为中标人。排名第一的中标候选人放弃中标、因不可抗力提出不能履 行合同、不按照招标文件的要求提交履约保证金,或者被查实存在影响中标结果的违法行 为等情形,不符合中标条件的,招标人可以按照评标委员会提出的中标候选人名单排序依 次确定其他中标候选人为中标人。招标人也可以重新招标。 33 无效标书的判定:(详见前附表二) 34 投标文件的澄清 评标委员会可以书面方式要求投标人对投标文件中含义不明确、对同类问题表述不一 致或者有明显文字和计算错误的内容作必要的澄清、说明或者纠正。澄清、说明或者补正 应以书面方式进行并不得超出投标文件的范围或者改变投标文件的实质性内容。 但是按照本招标文件规定校核时发现的算术错误不在此列. 35 投标文件的符合性评审 35.1 就本条款而言,实质上响应要求的投标文件,应该与招标文件的所有规定要求、 条件、条款和规范相符,无显著差异或保留。所谓显著差异或保留是指对工程的发包范围、 质量标准及运用产生实质性影响;或者对合同中规定的招标人的权力及招标人的责任造成 实质性限制;而且纠正这种差异或保留,将会对其他实质上响应要求的投标人的竞争地位 产生不公正的影响。 35.2 如果投标文件实质上不响应招标文件要求,招标人将予以拒绝,并且不允许通 过修正或撤消其不符合要求的差异或保留,使之成为具有响应性的投标。 36 错误的修正 36.1 评标委员会将对确定为实质上响应招标文件要求的投标文件进行校核, 看其是 否有计算上或累计上的算术错误,修正错误的原则如下: 22 36.2 如果用数字表示的数额与用文字表示的数额不一致时,以文字数额为准。 36.3 当单价与工程量的乘积与合价之间不一致时,应以标出的的单价为准。除非评 标委员会认为有明显的小数点错位,此时应以标出的合价为准,并修改单价。 36.4 按上述修改错误的方法,调整投标书中的投标报价。经投标人确认同意后,调 整后的报价对投标人起约束作用。如果投标人不接受修正后的投标报价则其投标将被拒 绝,(其投标保证金将被没收)。 37 投标文件的评价与比较 37.1 评标委员会将仅对按照本招标文件确定为实质上响应招标文件要求的投标文 件进行评价与比较。 37.2 在评价与比较时应根据本招标文件的规定,通过对投标人的投标报价、工期、 质量标准、施工方案或施工组织设计、社会信誉及以往业绩等综合评价。 37.3 投标价格采用价格调整的,在评标时不应考虑执行合同期间价格变化和允许调 整的规定。 八、 合同订立 38 办理《中标通知书》 38.1 在投标有效期截止前,招标人确定中标单位,以书面形式通知中标的投标人其 投标被接受。并于 15 日内将评标、定标报告及评标、定标有关资料报招投标监督机构核 准,办理《中标通知书》。在该通知书(以下合同条件中称“中标通知书”)中告知中标 单位签署实施、完成和维护工程的中标标价(合同条件中称为“合同价格”),以及工期、 质量和有关合同签订的具体日期、地点。 38.2 中标通知书将成为合同的组成部分。 38.3 在中标单位按本招标文件的规定提供了投标担保的,招标人将及时将未中标结 果通知其他投标人。 39 订立施工合同 39.1 合同授予标准 招标人将把合同授予其投标文件在实质上响应招标文件要求和按招标文件规定评选 出的投标人,确定为中标的投标人必须具有实施本合同的能力和资源。 39.2 合同协议书的签署 39.2.1 招标人和中标人应当在投标有效期内并在自中标通知书发出之日起 30 日内, 按照招标文件和中标人的投标文件订立书面合同,合同价款、质量目标、工期以及其他主 要条款应当与招标文件和中标人的投标文件的内容一致。招标人和中标人订立书面合同后 7 日内应当将合同送建设行政主管部门备案。 39.2.2 合同书写 合同文本应统一打印。 23 附件(GF—2013—0201) 建设工程施工合同 (示范文本) 住 房 和 城 乡 建 设 部 制定 国家工商行政管理总局 24 第一部分 合同协议书 第一部分 合同协议书 发包人(全称): 徐州市大洞山风景区管理处 承包人(全称): ****************** 根据《中华人民共和国合同法》、《中华人民共和国建筑法》及有关法律规定,遵循 平等、自愿、公平和诚实信用的原则,双方就贾汪区大洞山荒山改造绿化提升工程项 目一标段施工及有关事项协商一致,共同达成如下协议: 一、工程概况 1.工程名称:贾汪区大洞山荒山改造绿化提升工程项目一标段 2.工程地点:贾汪区大洞山 3.资金来源: 自筹 4.工程内容:工程量清单及所含施工图全部内容 群体工程应附《承包人承揽工程项目一览表》(附件 1)。 5.工程承包范围: 工程量清单及所含施工图全部内容 二、合同工期 计划开工日期: 年 月 日。 计划竣工日期: 年 月 日。 工期总日历天数: 天。工期总日历天数与根据前述计划开竣工日期计算的工 期天数不一致的,以工期总日历天数为准。 三、质量标准 工程质量符合 合格 标准。 四、签约合同价与合同价格形式 1.签约合同价为: 人民币(大写) (¥ (1)安全文明施工费: 人民币(大写) (¥ (2)材料和工程设备暂估价金额: 人民币(大写) (¥ (3)专业工程暂估价金额: 人民币(大写) (¥ (4)暂列金额: 人民币(大写) / (¥ 2.合同价格形式: 固定单价合同 元); 元); 元); 元); 元)。 。 五、项目经理 承包人项目经理: 。 1 25 六、合同文件构成 本协议书与下列文件一起构成合同文件: (1)中标通知书(如果有); (2)投标函及其附录(如果有); (3)专用合同条款及其附件; (4)通用合同条款; (5)技术标准和要求; (6)图纸; (7)已标价工程量清单或预算书; (8)其他合同文件。 在合同订立及履行过程中形成的与合同有关的文件均构成合同文件组成部分。 上述各项合同文件包括合同当事人就该项合同文件所作出的补充和修改,属于同 一类内容的文件,应以最新签署的为准。专用合同条款及其附件须经合同当事人签字 或盖章。 七、承诺 1.发包人承诺按照法律规定履行项目审批手续、筹集工程建设资金并按照合同约 定的期限和方式支付合同价款。 2.承包人承诺按照法律规定及合同约定组织完成工程施工,确保工程质量和安 全,不进行转包及违法分包,并在缺陷责任期及保修期内承担相应的工程维修责任。 3.发包人和承包人通过招投标形式签订合同的,双方理解并承诺不再就同一工程 另行签订与合同实质性内容相背离的协议。 八、词语含义 本协议书中词语含义与第二部分通用合同条款中赋予的含义相同。 九、签订时间 本合同于 年 月 日签订。 十、签订地点 本合同在 签订。 十一、补充协议 合同未尽事宜,合同当事人另行签订补充协议,补充协议是合同的组成部分。 十二、合同生效 本合同自 生效。 十三、合同份数 本合同一式 发包人: 份,均具有同等法律效力,发包人执 (公章) 承包人: 份,承包人执 (公章) 法定代表人或其委托代理人: 法定代表人或其委托代理人: (签字) (签字) 26 份。 组织机构代码: 地 址: 邮政编码: 法定代表人: 委托代理人: 电 话: 传 真: 电子信箱: 开户银行: 账 号: 组织机构代码: 地 址: 邮政编码: 法定代表人: 委托代理人: 电 话: 传 真: 电子信箱: 开户银行: 账 号: 第二部分 通用合同条款 备注:本合同通用条款执行建设工程施工合同(GF—2013—0201) 此部分在正式签订合同时应不加修改的、完整的装订在合同中 第三部分 专用合同条款 1. 一般约定 1.1 词语定义 1.1.1 合同 1.1.1.10 其他合同文件包括: 履行合同过程中双方书面确认的会议纪要、签证、 设计变更等资料。 1.1.2 合同当事人及其他相关方 1.1.2.4 监理人: 名 称: ; 资质类别和等级: ; 1.1.2.5 设计人: 名 称: ; 资质类别和等级: ; 联 1.1.3 工程和设备 1.1.3.7 作为施工现场组成部分的其他场所包括: 。 1.1.3.9 永久占地包括: 。 1.1.3.10 临时占地包括: 。 1.3 法律 适用于合同的其他规范性文件 执行国家和地方现行标准、规范的相关规定 。 1.4 标准和规范 1.4.1 适用于工程的标准规范包括: 执行国家和地方现行标准、规范的相关规 定。 1.4.2 发包人提供国外标准、规范的名称: / ; 27 发包人提供国外标准、规范的份数: / 发包人提供国外标准、规范的名称: / 1.4.3 发包人对工程的技术标准和功能要求的特殊要求: 符合有关行业主管部门和业主的要求 1.5 合同文件的优先顺序 ; 。 。 合同文件组成及优先顺序为: (1)合同协议书及补充协议书; (2)中标通知书; (3)投标函及其附录; (4)专用合同条款及其附件; (5)通用合同条款; (6)技术标准、规范和要求; (7)图纸; (8)招标文件及答疑纪要、已标价工程量清单; (9)其他合同文件。 上述各项合同文件包括合同当事人就该项合同文件所作出的补充和修改,属于 同一类内容的文件,应以最新签署的为准。 在合同订立及履行过程中形成的与合同有关的文件如会议纪要、工程变更、工 程洽商、签证、通知、信函、数据电文等均构成合同文件组成部分,并根据其性质确 定优先解释顺序。 1.6 图纸和承包人文件 1.6.1 图纸的提供 发包人向承包人提供图纸的期限: 开工前 5 天 ; 发包人向承包人提供图纸的数量: 贰套.如承包人需增加施工图纸,由发包人与 设计院联系,出图费用由承包人自行承担 ; 发包人向承包人提供图纸的内容:全套施工图纸 。 1.6.4 承包人文件 需要由承包人提供的文件,包括: ①按 GB/T50502、 本合同第二部分 通用合同条款 7.1 和 7.2 编制施工组织设计、 施工措施计划、施工方案报监理人审核和发包人确认; ②由承包人办理的许可和批准的办理结果书面报送监理人审核和发包人确认、留 存; ③拟制施工人员名册(动态),并与为其办理工伤保险的有效证明一起报送监理 人审核和发包人确认; ④承包人项目管理机构、职责及施工现场人员安排的报告(其内容执行通用条款 3.3)和主要施工管理人员与承包人之间的劳动关系证明和缴纳社会保险的有效证明, 报送监理人审核和发包人确认; ⑤特殊工种作业人员资格证明报送监理人审核和发包人确认; ⑥项目经理的姓名、职称、注册建造师的编号、联系方式、授权范围等事项,和 与承包人之间的正式聘用劳动合同、承包人为其缴纳社会保险的有效证明,一起报送 监理人审核和发包人确认; ⑦工程质量管理体系及措施文件、质量检查制度、质量控制文件,报送监理人审 核和发包人确认; ⑧工程安全管理体系及措施文件、安全检查制度、安全控制文件,报送监理人审 28 核和发包人确认; ⑨发包人管理需要的其他文件。 ⑩上述文件如发包人因管理需增加时,承包人有义务按发包人提出的形式、格式、 数量、时间等要求提供。 承包人提供的文件的期限为: 合同签订后 7 日内 ; 承包人提供的文件的数量为: 纸质版二套,电子版一套 ; 承包人提供的文件的形式为: 纸质版,电子版 ; 发包人审批承包人文件的期限: 7 个工作日内 。 1.6.5 现场图纸准备 关于现场图纸准备的约定: 执行通用条款 。 1.7 联络 1.7.1 发包人和承包人应当在 五 天内将与合同有关的通知、批准、证明、证 书、指示、指令、要求、请求、同意、意见、确定和决定等书面函件送达对方当事人。 1.7.2 发包人接收文件的地点: 发包人指定的接收人为: 承包人接收文件的地点: 承包人指定的接收人为: 监理人接收文件的地点: 监理人指定的接收人为: 1.8 交通运输 1.8.1 出入现场的权利 关于出入现场的权利的约定:发包人享有无条件出入施工现场的权利,承包人无 条件负责办理发包人进入施工现场所需的批准手续,并承担相关手续费用和建设费 用。 1.8.2 场内交通 关于场外交通和场内交通的边界的约定:以施工图设计为准。 关于发包人向承包人免费提供满足工程施工需要的场内道路和交通设施的约定: / 。 1.8.3 超大件和超重件的运输 运输超大件或超重件所需的道路和桥梁临时加固改造费用和其他有关费用由 承 包人 承担。 1.9 知识产权 1.9.1 关于发包人提供给承包人的图纸、发包人为实施工程自行编制或委托编制 的技术规范以及反映发包人关于合同要求或其他类似性质的文件的著作权的归属: 执行通用条款 。 关于发包人提供的上述文件的使用限制的要求: 执行通用条款 。 1.9.2 关于承包人为实施工程所编制文件的著作权的归属: 执行通用条款 。 关于承包人提供的上述文件的使用限制的要求: 执行通用条款 。 1.9.3 承包人在施工过程中所采用的专利、专有技术、技术秘密的使用费的承担 方式: 执行通用条款 。 1.10 工程量清单错误的修正 出现工程量清单错误时,是否调整合同价格: 调整 。 允许调整合同价格的工程量偏差范围: 造价工程量清单存在缺项、漏项、错误 29 的。 2. 发包人 2.1 发包人代表 发包人代表: 姓 名: ; 发包人对发包人代表的授权范围如下: ①检查和督促承包人和监理人执行合同; ②检查和督促监理工程师行使职权; ③协调施工现场各方面的关系; ④协调工程质量、进度和安全文明等施工中出现的问题; ⑤责令监理工程师查封、扣押施工现场发现不符合质量要求的建筑材料、建筑构 配件和设备; ⑥审核工程进度报表,参与审核工程进度款的支付; ⑦监督和检查确认承包人主要施工管理人员施工现场在岗/出勤情况及监理人主 要监理人员施工现场在岗/出勤情况; ⑧对承包人、监理人提交文件的签证; ⑨组织工程竣工验收; ⑩发包人授权的其他事项; 。 2.2 施工现场、施工条件和基础资料的提供 2.2.1 提供施工现场 关于发包人移交施工现场的期限要求: 开工通知载明的开工日期 7 日前 2.2.2 提供施工条件 关于发包人应负责提供施工所需要的条件,包括 / 2.3 资金来源证明及支付担保 发包人提供资金来源证明的期限要求:执行招标文件 发包人是否提供支付担保: 执行招标文件 。 发包人提供支付担保的形式: 执行招标文件 。 。 3. 承包人 3.1 承包人的一般义务 执行通用条款 3.1,并且 (1)承包人提交的竣工资料的内容: 承包人按照 GB/T50328-2001《建设工程 文件归档整理规范》及江苏省相关法规、规范标准及本合同要求绘制竣工图及完整的 工程技术档案、工程质量保修书、及有关工程使用、保养、维护的说明。 (2)承包人需要提交的竣工资料套数: ①满足行政主管部门要求;②向发包人 提交盖承包人公章和工程竣工资料专用章的纸质版资料三套、电子文档资料一套;③ 承包人自留一套 。 (3)承包人提交的竣工资料的费用承担: 承包人承担 。 (4)承包人提交的竣工资料移交时间: 工程竣工验收合格之日起 30 天内完成 移交 。 (5)承包人提交的竣工资料形式要求: 立卷、装订成册的纸质文档和电子文档 。 (6)承包人应履行的其他义务: 双方另行确定 。 30 3.2 项目经理 3.2.1 项目经理: 姓 名: ; 建造师执业资格等级: ; 建造师注册证书号: ; 承包人对项目经理的授权范围如下: 1.领导、决策,调集企业所属各单位、各 部门为项目进行全面服务和控制。 2.代表承包人履行对业主的合约,并受业主委托行使对项目所有分包商统一指 挥、协调、管理权; 3.负责组织编制与审批工程总体进度计划及其修订与调整; 4.负责组织编制与审批质量保证计划及其修订与调整; 5.负责组织编制与审批主要物资供应与采购计划及其修订与调整; 6.负责组织编制与审批工程分包计划及其修订与调整; 7.组织工程成本的分析、预测及控制,对项目资金管理与财务运作负责; 8.与业主、监理保持经常沟通,了解业主需求,解决随时出现的问题,替业主排 忧解难,保护业主利益; 9.负责组织人力资源调配、内部和外部关系协调;遵照合同约定及施工组织设计 中的内容实施于工程,当超出实施范围应向上级决策机构申报。 关于项目经理每月在施工现场的时间要求: 。 承包人未提交劳动合同,以及没有为项目经理缴纳社会保险证明的违约责任: 承 包人承担违约金,责令限期提交劳动合同并补缴社会保险 。 项目经理未经批准,擅自离开施工现场的违约责任: 发包人有权要求承包人承 担违约金,且承包人承担上述违约给发包人造成的一切损失 。 3.2.3 承包人擅自更换项目经理的违约责任: 发包人有权要求承包人承担违约 金,并有权解除合同并责令承包人退场,由此产生的一切损失及后果由承包人承担 。 3.2.4 承包人无正当理由拒绝更换项目经理的违约责任: 发包人有权要求承包 人承担违约金,并有权解除合同并责令承包人退场,由此产生的一切损失及后果由承 包人承担 。 3.3 承包人人员 3.3.1 承包人提交项目管理机构及施工现场管理人员安排报告的期限: 合同签 字后 7 天内 。 3.3.2 承包人无正当理由拒绝撤换主要施工管理人员的违约责任: 发包人有权 要求承包人承担叁万元的违约金,并有权解除合同并责令承包人退场,由此产生的一 切损失及后果由承包人承担 。 3.3.3 承包人主要施工管理人员离开施工现场的批准要求: 由总监理工程师批 准,发包人认可后方可离开 。 3.3.4 承包人擅自更换主要施工管理人员的违约责任: 发包人有权要求承包人 承担违约金,并有权解除合同并责令承包人退场,由此产生的一切损失及后果由承包 人承担 。 承包人主要施工管理人员擅自离开施工现场的违约责任: 双方约定。 3.4 分包 3.4.1 分包的一般约定 禁止分包的工程包括: / 31 。 主体结构、关键性工作的范围: 3.4.2 分包的确定 允许分包的专业工程包括: 其他关于分包的约定: 3.4.3 分包合同价款 关于分包合同价款支付的约定: 3.5 工程照管与成品、半成品保护 / 。 / / 。 。 / 。 承包人负责照管工程及工程相关的材料、工程设备的起始时间: 设备、人员进 场至工程移交/接收证书签发前由承包人负责照管,费用由承包人承担 。 3.6 履约担保 承包人是否提供履约担保:执行招标文件 。 承包人提供履约担保的形式、金额及期限的:执行招标文件 。 4. 监理人 4.1 监理人的一般规定 关于监理人的监理内容: 见监理合同 。 关于监理人的监理权限: 见监理合同 。 关于监理人在施工现场的办公场所、生活场所的提供和费用承担的约定: 由承 包人承担 。 4.2 监理人员 总监理工程师: 姓 名: 职 务: 监理工程师执业资格证书号: 联系电话: 电子信箱: 通信地址: 关于监理人的其他约定: 4.3 商定或确定 ; ; ; ; ; ; 。 在发包人和承包人不能通过协商达成一致意见时,发包人授权监理人对以下事项 进行确定: (1) ; (2) ; 5. 工程质量 5.1 质量要求 5.1.1 特殊质量标准和要求: 关于工程奖项的约定: / 5.2 隐蔽工程检查 合格 。 。 5.2.1 承包人提前通知监理人隐蔽工程检查的期限的约定: 。 监理人不能按时进行检查时,应提前 小时提交书面延期要求。 关于延期最长不得超过: 小时。 32 6. 安全文明施工与环境保护 安全文明施工合同当事人对文明施工的要求:①承包人按当地有关主管部门的规 定办理相关手续,并承担相应费用,同时以书面形式通知发包人,承担施工过程中因 自身原因造成的罚款。 ②承包人应遵守环境保护和清洁卫生方面的法律、法规、规定以及发包人《建设 工程安全文明施工管理办法》的规定,所发生的费用由承包人承担。 ③承包人不得将施工范围内的垃圾搬运或投放至施工范围外的其他场地上,一旦 发生且承包人不清理或清理不干净,发包人有权委托其它单位或个人清理,所产生的 一切费用由承包人承担,发包人在工程款支付时在承包人的工程款中按所发生的费用 双倍扣还。 ④承包人在竣工验收前应将施工场地范围内的垃圾、杂物、临时道路等清理干净, 并及时清除出施工现场,不得弃置在发包人区域范围内。如承包人不清理或清理不干 净,发包人有权委托其它单位或个人清理,所产生的一切费用由承包人承担,发包人 在工程款结算时在承包人的工程款中按所发生的费用双倍扣还。 ⑤现场施工及管理人员均需挂牌进场,否则,发包人有权对承包人处以 50 元∕人 次的违约金。 ⑥文明施工相关法律、标准和规范的其他要求。 。 关于安全文明施工费支付比例和支付期限的约定: 合同价(即中标价)款中已 含,与合同价款同期支付 。 7. 工期和进度 7.1 施工组织设计 7.1.1 合同当事人约定的施工组织设计应包括的其他内容: 执行通用条款 。 7.1.2 施工组织设计的提交和修改 承包人提交详细施工组织设计的期限的约定: 开工通知载明的开工日期7天前。 发包人和监理人在收到详细的施工组织设计后确认或提出修改意见的期限:收到 后 7 天内 。 7.2 施工进度计划 7.2.1 施工进度计划的修订 发包人和监理人在收到修订的施工进度计划后确认或提出修改意见的期限: 收 到后 7 天内 。 施工期间,承包人每月 20 日前向监理工程师报送下月的“月度工程进度计划表”, 经监理工程师审核和发包人代表确认后,应于 2 日内返回承包人;“月度工程进度计 划表”如需修改时,应于当日发回承包人修改,承包人须于次日报送修改稿。 7.3 开工 7.3.1 开工准备 关于承包人提交工程开工报审表的期限: 合同签订后、开工前 。 关于发包人应完成的其他开工准备工作及期限: / 。 关于承包人应完成的其他开工准备工作及期限: / 。 7.3.2 开工通知 因发包人原因造成监理人未能在计划开工日期之日起 90 天内发出开工通知 的,承包人有权提出价格调整要求,或者解除合同。 7.4 测量放线 33 7.4.1 发包人通过监理人向承包人提供测量基准点、基准线和水准点及其书面资 料的期限: 合同签订后、开工前 。 7.5 工期延误 7.5.1 因发包人原因导致工期延误 因发包人原因导致工期延误的其他情形: / 。 7.5.2 因承包人原因导致工期延误 因承包人原因造成工期延误,逾期竣工违约金的计算方法为: 因承包人原因造成工期延误,逾期竣工违约金的上限: 7.6 不利物质条件 不利物质条件的其他情形和有关约定: 7.7 异常恶劣的气候条件 。 / 。 。 发包人和承包人同意以下情形视为异常恶劣的气候条件: (1) / 7.8 提前竣工的奖励 。 7.8.1 提前竣工的奖励: 。 / 8. 材料与设备 8.1 材料与工程设备的保管与使用 8.1.1 发包人供应的材料设备的保管费用的承担: 由承包人承担 8.2 样品 。 8.2.1 样品的报送与封存 需要承包人报送样品的材料或工程设备,样品的种类、名称、规格、数量要求: 按管理部门和发包人要求确定 。 8.3 施工设备和临时设施 8.3.1 承包人提供的施工设备和临时设施 关于修建临时设施费用承担的约定: 由承包人承担 。 9. 试验与检验 9.1 试验设备与试验人员 9.1.1 试验设备 施工现场需要配置的试验场所:按有关规定执行 。 施工现场需要配备的试验设备:按有关规定执行 。 施工现场需要具备的其他试验条件: 按有关规定执行 9.2 现场工艺试验 现场工艺试验的有关约定: / 。 。 10. 变更 10.1 变更的范围 关于变更的范围的约定: 除设计变更、现场签证和新增(减)工程外,其余均 不作调整;设计变更、现场签证、新增(减)工程均须经设计院、监理工程师和发包 人代表签字确认。 34 10.2 变更估价 10.2.1 变更估价原则 关于变更估价的约定: 10.3 承包人的合理化建议 。 监理人审查承包人合理化建议的期限: / 。 发包人审批承包人合理化建议的期限: / 。 承包人提出的合理化建议降低了合同价格或者提高了工程经济效益的奖励的方 法和金额为: / 。 10.4 暂估价 暂估价材料和工程设备的明细详见附件 11:《暂估价一览表》。 10.4.1 依法必须招标的暂估价项目 对于依法必须招标的暂估价项目的确认和批准采取第 种方式确定。 10.4.2 不属于依法必须招标的暂估价项目 对于不属于依法必须招标的暂估价项目的确认和批准采取第 种方式确定。 第 3 种方式:承包人直接实施的暂估价项目 承包人直接实施的暂估价项目的约定: / 。 10.5 暂列金额 合同当事人关于暂列金额使用的约定: / 。 11. 价格调整 11.1 市场价格波动引起的调整 11.1 市场价格波动引起的调整 市场价格波动是否调整合同价格的约定: 执行本工程招标文件 。 因市场价格波动调整合同价格,采用以下第 / 种方式对合同价格进行调整: 第 1 种方式:采用价格指数进行价格调整。 关于各可调因子、定值和变值权重,以及基本价格指数及其来源的约 定: 第 2 种方式:采用造价信息进行价格调整。 (2)关于基准价格的约定: 。 专用合同条款①承包人在已标价工程量清单或预算书中载明的材料单价低于基 准价格的:专用合同条款合同履行期间材料单价涨幅以基准价格为基础超过 %时, 或材料单价跌幅以已标价工程量清单或预算书中载明材料单价为基础超过 %时,其 超过部分据实调整。 ②承包人在已标价工程量清单或预算书中载明的材料单价高于基准价格的:专用 合同条款合同履行期间材料单价跌幅以基准价格为基础超过 %时,材料单价涨幅以 已标价工程量清单或预算书中载明材料单价为基础超过 %时,其超过部分据实调 整。 ③承包人在已标价工程量清单或预算书中载明的材料单价等于基准单价的:专 用合同条款合同履行期间材料单价涨跌幅以基准单价为基础超过± %时,其 超过部分据实调整。 第 3 种方式:其他价格调整方式: 执行本工程招标文件 。 35 12. 合同价格、计量与支付 12.1 合同价格形式 1、单价合同。 综合单价包含的风险范围: 执行招标文件风险范围的约定 。 风险费用的计算方法: / 风险范围以外合同价格的调整方法: 执行招标文件 。 2、总价合同。 总价包含的风险范围: / 风险费用的计算方法: / 风险范围以外合同价格的调整方法: / 3、其他价格方式: / 12.2 预付款 12.2.1 预付款的支付 预付款支付比例或金额: /。 预付款支付期限: / 。 预付款扣回的方式: 。 12.2.2 预付款担保 承包人提交预付款担保的期限: 预付款担保的形式为: 12.3 计量 / / 。 。 。 。 。 。 。 12.3.1 计量原则 工程量计算规则: 工程量计算规则:本工程执行现行国家标准《建设工程工程 量清单计价规范》(GB50500-2013)及《园林绿化工程工程量计算规范》、《市政工 程工程量计算规范》《江苏省市政工程计价定额》、《江苏省安装工程计价定额》、 《江苏省建设工程费用定额》(2014)、苏建价 2016【154】号有关文件规定及招标 人提供的工程量清单。 12.3.2 计量周期 关于计量周期的约定: 12.3.3 单价合同的计量 关于单价合同计量的约定: / 12.3.4 总价合同的计量 关于总价合同计量的约定: (1)承包人应于每月 25 日前向监理人报送上月 20 日至当月 19 日已完成的工程 量报告,并附具已完成工程量报表和有关资料。 (2)监理人应在收到承包人提交的工程量报告后 7 天内完成对承包人提交的工 程量报表的审核并报送发包人,以确定当月实际完成的工程量。监理人对工程量有异 议的,有权要求承包人进行共同复核或抽样复测。承包人应协助监理人进行复核或抽 样复测并按监理人要求提供补充计量资料。承包人未按监理人要求参加复核或抽样复 测的,监理人审核或修正的工程量视为承包人实际完成的工程量。 12.3.5 总价合同采用支付分解表计量支付的,是否适用第 12.3.4 项〔总价合同 的计量〕约定进行计量: / 。 12.3.6 其他价格形式合同的计量 其他价格形式的计量方式和程序: / 。 36 12.4 工程进度款支付 12.4.1 付款周期 关于付款周期的约定: 本工程按 4:3:3 比例分期付款。即工程项目竣工并经验收合格后付至合同价款的 40%,工 程项目竣工并经验收合格后满 1 年付至结算审计价款的 70%,工程项目竣工并经验收合格后满 2 年扣除已付款项和质保金后,付清结算审计价款的余款。 12.4.2 进度付款申请单的编制 关于进度付款申请单编制的约定: 。 12.4.3 进度付款申请单的提交 (1)单价合同进度付款申请单提交的约定: / 。 (2)总价合同进度付款申请单提交的约定: 按发包人企业工程款支付管理规定 和本合同约定执行 。 (3)其他价格形式合同进度付款申请单提交的约定: / 。 12.4.4 进度款审核和支付 (1)监理人审查并报送发包人的期限: 收到承包人发票后 3 个工作日内 。 发包人完成审批并签发进度款支付证书的期限: 。 (2)发包人支付进度款的期限: 发包人逾期支付进度款的违约金的计算方式: / 。 12.4.6 支付分解表的编制 2、总价合同支付分解表的编制与审批: / 。 3、单价合同的总价项目支付分解表的编制与审批: / 。 13. 验收和工程试车 13.1 分部分项工程验收 13.1.2 监理人不能按时进行验收时,应提前 关于延期最长不得超过: 48 小时。 13.2 竣工验收 24 小时提交书面延期要求。 13.2.2 竣工验收程序 关于竣工验收程序的约定: 按通用条款执行 。 发包人不按照本项约定组织竣工验收、颁发工程接收证书的违约金的计算方法: 按通用条款执行 。 13.2.5 移交、接收全部与部分工程 承包人向发包人移交工程的期限: 发包人收到《工程移交证书》并签发《工程 接收证书》后 10 个工作日内 。 发包人未按本合同约定接收全部或部分工程的,违约金的计算方法为: / 。 承包人未按时移交工程的,违约金的计算方法为: / 。 13.3 工程试车 13.3.1 试车程序 工程试车内容: (1)单机无负荷试车费用由 (2)无负荷联动试车费用由 13.3.3 投料试车 关于投料试车相关事项的约定: 13.6 竣工退场 。 承担; 承担。 。 37 13.6.1 竣工退场 承包人完成竣工退场的期限: 。 14. 竣工结算 14.1 竣工结算申请 承包人提交竣工结算申请单的期限: 竣工结算申请单应包括的内容: 14.2 竣工结算审核 。 。 发包人审批竣工付款申请单的期限: 收到竣工付款申请单后 15 个工作日内 发包人完成竣工付款的期限: 签发竣工付款申请单后 15 个工作日内 关于竣工付款证书异议部分复核的方式和程序: 执行通用条款 14.4 最终结清 。 。 。 14.4.1 最终结清申请单 承包人提交最终结清申请单的份数: 。 承包人提交最终结算申请单的期限: 。 14.4.2 最终结清证书和支付 (1)发包人完成最终结清申请单的审批并颁发最终结清证书的期限: 收到申请 后 15 个工作日内 。 (2)发包人完成支付的期限: 申请签发后 15 个工作日内 。 15. 缺陷责任期与保修 15.2 缺陷责任期 缺陷责任期的具体期限: 15.3 质量保证金 24 个月 。 关于是否扣留质量保证金的约定: 扣留 。 15.3.1 承包人提供质量保证金的方式 质量保证金采用以下第 2 种方式: (1)质量保证金保函,保证金额为: / ; (2) 3 %的工程款; (3)其他方式: / 。 15.3.2 质量保证金的扣留 质量保证金的扣留采取以下第 2 种方式: (1)在支付工程进度款时逐次扣留,在此情形下,质量保证金的计算基数不包 括预付款的支付、扣回以及价格调整的金额; (2)工程竣工结算时一次性扣留质量保证金; (3)其他扣留方式: / 。 关于质量保证金的补充约定: / 。 15.4 保修 15.4.1 保修责任 工程保修期为: 2 年。 15.4.3 修复通知 承包人收到保修通知并到达工程现场的合理时间: 38 24 小时 。 16. 违约 16.1 发包人违约 16.1.1 发包人违约的情形 发包人违约的其他情形: / 。 16.1.2 发包人违约的责任 发包人违约责任的承担方式和计算方法: (1) 因发包人原因未能在计划开工日期前 7 天内下达开工通知的违约责任: / 。 (2)因发包人原因未能按合同约定支付合同价款的违约责任: / 。 (3)发包人违反第 10.1 款〔变更的范围〕第(2)项约定,自行实施被取消的 工作或转由他人实施的违约责任: / 。 (4)发包人提供的材料、工程设备的规格、数量或质量不符合合同约定,或因 发包人原因导致交货日期延误或交货地点变更等情况的违约责任: / 。 (5)因发包人违反合同约定造成暂停施工的违约责任: / 。 (6)发包人无正当理由没有在约定期限内发出复工指示,导致承包人无法复工 的违约责任: / 。 (7)其他: / 。 16.1.3 因发包人违约解除合同 承包人按16.1.1项〔发包人违约的情形〕约定暂停施工满 天后发包人仍不纠 正其违约行为并致使合同目的不能实现的,承包人有权解除合同。 16.2 承包人违约 16.2.1 承包人违约的情形 承包人违约的其他情形: 执行通用条款 。 16.2.2 承包人违约的责任 承包人违约责任的承担方式和计算方法: 由承包人承担全部费用并承担相关法 律责任 。 16.2.3 因承包人违约解除合同 关于承包人违约解除合同的特别约定: / 。 发包人继续使用承包人在施工现场的材料、设备、临时工程、承包人文件和由承 包人或以其名义编制的其他文件的费用承担方式: / 。 17. 不可抗力 17.1 不可抗力的确认 除通用合同条款约定的不可抗力事件之外,视为不可抗力的其他情形: 17.4 因不可抗力解除合同 合同解除后,发包人应在商定或确定发包人应支付款项后 付。 18. 保险 18.1 工程保险 关于工程保险的特别约定: 18.3 其他保险 按通用条款执行 39 。 / 。 天内完成款项的支 关于其他保险的约定: 承包人是否应为其施工设备等办理财产保险: 18.7 通知义务 。 按通用条款执行 关于变更保险合同时的通知义务的约定: 按通用条款执行 20. 争议解决 20.3 争议评审 合同当事人是否同意将工程争议提交争议评审小组决定: 20.3.1 争议评审小组的确定 争议评审小组成员的确定: / 选定争议评审员的期限: / 争议评审小组成员的报酬承担方式: / 其他事项的约定: / 20.3.2 争议评审小组的决定 合同当事人关于本项的约定: / 20.4 仲裁或诉讼 因合同及合同有关事项发生的争议,按下列第 2 。 。 。 。 。 。 种方式解决: (1)向 徐州市 仲裁委员会申请仲裁; (2)向 徐州市贾汪区 人民法院起诉。 20.5 补充条款: 40 / 。 。 第六章 工程量清单与报价表 附件 分类 下浮系数 K 房屋建筑工程 取值范围 95%、95.5%、96%、96.5%、97%、97.5%、98% 6%、7%、8%、9%、10%、11%、12% 装饰装修、建筑幕墙 8%、9%、10%、11%、12%、13%、14%、15% 下浮率Δ 及钢结构工程 机电安装工程 10%、11%、12%、13%、14%、15%、16%、17% 市政工程 15%、16%、17%、18%、19%、20%、21%、22%、23% 绿化工程 17%、18%、19%、20%、21%、22%、23%、24%、25%、26% 协议书附件: 附件 1:承包人承揽工程项目一览表 专用合同条款附件: 附件 2:发包人供应材料设备一览表 附件 3:工程质量保修书 附件 4:主要建设工程文件目录 附件 5:承包人用于本工程施工的机械设备表 附件 6:承包人主要施工管理人员表 附件 7:分包人主要施工管理人员表 附件 8:履约担保格式 附件 9:预付款担保格式 附件 10:支付担保格式 附件 11:暂估价一览表 41 附件 1: 承包人承揽工程项目一览表 单 位 工 程名称 建设规模 建筑面积 (平方米) 结构形式 层数 1 42 生产能力 设备安装内容 合同价格 开 工 竣 工 (元) 日期 日期 附件 2: 发包人供应材料设备一览表 序号 材料、 设备品种 规格型号 单位 数量 单 价 质 量 供应 (元) 等级 43 时间 送达地点 备注 附件 3: 工程质量保修书 发包人(全称):徐州市大洞山风景区管理处 承包人(全称):************** 发包人和承包人根据《中华人民共和国建筑法》和《建设工程质量管理条例》,经协商一 致就贾汪区大洞山荒山改造绿化提升工程项目一标段(工程全称)签订工程质量保修书。 一、工程质量保修范围和内容 承包人在质量保修期内,按照有关法律、法规、规章的管理规定和双方约定,承担本工程 质量保修责任。 质量保修范围包括地基基础工程、电气管线、给排水管道、设备安装和绿化种植,以及双 方约定的其他项目。具体保修的内容,双方约定如下: 执行国家有关规定。具体为由承包人承包施工的所有分部分项工程(发包人指定分包的项 目除外)。 二、质量保修期 双方根据《建设工程质量管理条例》几有关规定,约定本工程的质量保修期如下: 1、地基基础工程和主体结构工程为设计文件规定的该工程合理使用年限; 2、屋面防水工程、有防水要求的卫生间、房间和外墙面的防渗为 / 年; 3、装修工程为 / 年; 4、电气管线、给排水管道、设备安装工程为 5、供热与供冷系统为 / 年; / 个采暖期、采冷期; 6、给排水设施、道路等配套工程为 / 年; 7、其他项目保修期限约定如下: 绿化部分养护期为 2 年(二级养护)。确保绿化植物在养护期内 100%成活。 质 量保 修期自工程竣工验收合 格 之日 起计 算。 三、质量保修责任 1、属于保修范围、内容的项目,承包人应当在接到保修通知之日起 7 天内派人保修。 承包人不在约定期限内派人保修的,发包人可以委托他人员修理,保修费用发包人将双倍 从质量保修金中扣除。 2、发生紧急抢修事故的(如上水跑水、暖气漏水、燃气漏气),承包人在接到事故 通知后,应当立即到达事故现场抢修。非承包人施工质量引起的事故,抢修费用有发包人 承担。 3、本工程要求质量合格(绿化植物在养护期内成活)具体为: 44 符合《工程施工质量验收规范》 按照《徐州市园林绿化工程植物栽植技术规程》(施行)组织施工 符合国家、江苏省、徐州市有关绿化工程的规范、标准 安全文明施工 4、质量保修完成后,由发包人组织验收。 四、质量保修金的支付 本工程约定的质量保证金为施工合同价款的 3%,不计息。 五、保修费用的返还 六、其他 双方约定的其他工程质量保修事项: 无 本工程质量保修书,由施工合同发包人、承包人双方在竣工验收前共同签署,作为施工合 同附件,其有效期限至保修期满。 发包人(公章): 承包人(公章) 法定代表人(签字): 法定代表人(签字): 年 年 月 日 45 月 日 附件 4: 主要建设工程文件目录 文件名称 套数 费用(元) 质量 46 移交时间 责任人 附件 5: 承包人用于本工程施工的机械设备表 序号 机械或设 规 格 备名称 型号 数量 产地 47 制 造 额定功率 生 产 年份 (kW) 能力 备注 附件 6: 承包人主要施工管理人员表 名 称 姓名 职务 职称 主要资历、经验及承担过的项目 一、总部人员 项目主管 其他人员 二、现场人员 项目经理 项目副经理 技术负责人 造价管理 质量管理 材料管理 计划管理 安全管理 其他人员 此表格投标人在招投标阶段无需填写,在合同备案时填写完整。 48 附件 7: 分包人主要施工管理人员表 名 称 姓名 职务 职称 一、总部人员 项目主管 其他人员 二、现场人员 项目经理 项目副经理 技术负责人 造价管理 质量管理 材料管理 施工管理 安全管理 其他人员 49 主要资历、经验及承担过的项目 附件 8: 履约担保 (发包人名称): 鉴于 (发包人名称,以下简称“发包人”)与 (以下称“承包人”)于 年 月 日就 (承包人名称) (工程名称)施工及有关事 项协商一致共同签订《建设工程施工合同》。我方愿意无条件地、不可撤销地就承包人履行与 你方签订的合同,向你方提供连带责任担保。 1. 担保金额人民币(大写) 元(¥ )。 2. 担保有效期自你方与承包人签订的合同生效之日起至你方签发或应签发工程接收证书 之日止。 3. 在本担保有效期内,因承包人违反合同约定的义务给你方造成经济损失时,我方在收到 你方以书面形式提出的在担保金额内的赔偿要求后,在 7 天内无条件支付。 4. 你方和承包人按合同约定变更合同时,我方承担本担保规定的义务不变。 5. 因本保函发生的纠纷,可由双方协商解决,协商不成的,任何一方均可提请 裁委员会仲裁。 6. 本保函自我方法定代表人(或其授权代理人)签字并加盖公章之日起生效。 担 保 人: (盖单位章) 法定代表人或其委托代理人: 地 (签字) 址: 邮政编码: 电 话: 传 真: 年 月 日 50 仲 附件 9 : 预付款担保 (发包人名称): 根据 (承包人名称)(以下称“承包人”)与 (发包人名称)(以下简称“发包人”) 于 年 月 日签订的 (工程名称)《建设工程施工合同》,承 包人按约定的金额向你方提交一份预付款担保,即有权得到你方支付相等金额的预付款。我方 愿意就你方提供给承包人的预付款为承包人提供连带责任担保。 1. 担保金额人民币(大写) 元(¥ )。 2. 担保有效期自预付款支付给承包人起生效,至你方签发的进度款支付证书说明已完全扣 清止。 3. 在本保函有效期内,因承包人违反合同约定的义务而要求收回预付款时,我方在收到你 方的书面通知后,在7天内无条件支付。但本保函的担保金额,在任何时候不应超过预付款金 额减去你方按合同约定在向承包人签发的进度款支付证书中扣除的金额。 4. 你方和承包人按合同约定变更合同时,我方承担本保函规定的义务不变。 5. 因本保函发生的纠纷,可由双方协商解决,协商不成的,任何一方均可提请 仲 裁委员会仲裁。 6. 本保函自我方法定代表人(或其授权代理人)签字并加盖公章之日起生效。 担保人: (盖单位章) 法定代表人或其委托代理人: (签字) 地 址: 邮政编码: 电 话: 传 真: 年 月 日 51 附件 10: 支付担保 (承包人): 鉴于你方作为承包人已经与 (发包人名称) (以下称“发包人”)于 年 月 日签订了 (工程名称)《建设工程施工合同》(以下称“主合同”),应发包人 的申请,我方愿就发包人履行主合同约定的工程款支付义务以保证的方式向你方提供如下担保: 一、保证的范围及保证金额 1. 我方的保证范围是主合同约定的工程款。 2. 本保函所称主合同约定的工程款是指主合同约定的除工程质量保证金以外的合同价款。 3. 我方保证的金额是主合同约定的工程款的 %,数额最高不超过人民币元(大 写: )。 二、保证的方式及保证期间 1. 我方保证的方式为:连带责任保证。 2. 我方保证的期间为:自本合同生效之日起至主合同约定的工程款支付完毕之日后 日 内。 3. 你方与发包人协议变更工程款支付日期的,经我方书面同意后,保证期间按照变更后的 支付日期做相应调整。 三、承担保证责任的形式 我方承担保证责任的形式是代为支付。发包人未按主合同约定向你方支付工程款的,由我 方在保证金额内代为支付。 四、代偿的安排 1. 你方要求我方承担保证责任的,应向我方发出书面索赔通知及发包人未支付主合同约定 工程款的证明材料。索赔通知应写明要求索赔的金额,支付款项应到达的账号。 2. 在出现你方与发包人因工程质量发生争议,发包人拒绝向你方支付工程款的情形时,你 方要求我方履行保证责任代为支付的,需提供符合相应条件要求的工程质量检测机构出具的质 量说明材料。 3. 我方收到你方的书面索赔通知及相应的证明材料后7天内无条件支付。 五、保证责任的解除 1. 在本保函承诺的保证期间内,你方未书面向我方主张保证责任的,自保证期间届满次日 起,我方保证责任解除。 2. 发包人按主合同约定履行了工程款的全部支付义务的,自本保函承诺的保证期间届满次 日起,我方保证责任解除。 3. 我方按照本保函向你方履行保证责任所支付金额达到本保函保证金额时,自我方向你方 支付(支付款项从我方账户划出)之日起,保证责任即解除。 4. 按照法律法规的规定或出现应解除我方保证责任的其他情形的,我方在本保函项下的保 证责任亦解除。 5. 我方解除保证责任后,你方应自我方保证责任解除之日起 个工作日内,将本保函原件 返还我方。 六、免责条款 1. 因你方违约致使发包人不能履行义务的,我方不承担保证责任。 2. 依照法律法规的规定或你方与发包人的另行约定,免除发包人部分或全部义务的,我方 亦免除其相应的保证责任。 52 3. 你方与发包人协议变更主合同的,如加重发包人责任致使我方保证责任加重的,需征得 我方书面同意,否则我方不再承担因此而加重部分的保证责任,但主合同第 10 条〔变更〕约定 的变更不受本款限制。 4. 因不可抗力造成发包人不能履行义务的,我方不承担保证责任。 七、争议解决 因本保函或本保函相关事项发生的纠纷,可由双方协商解决,协商不成的,按下列第 种 方式解决: (1)向 仲裁委员会申请仲裁; (2)向 人民法院起诉。 八、保函的生效 本保函自我方法定代表人(或其授权代理人)签字并加盖公章之日起生效。 担保人: (盖章) 法定代表人或委托代理人: (签字) 地 址: 邮政编码: 传 真: 年 月 53 日 附件 11: 11-1:材料暂估价表 序号 名称 单位 数量 单价(元) 合价(元) 备注 54 11-2:工程设备暂估价表 序号 名称 单位 数量 单价(元) 合价(元) 备注 55 11-3:专业工程暂估价表 序号 专业工程名称 工程内容 金额 小计: 56 资格审查合格条件标准 序 号 项目内 容 1 企业营业 执照 符合招标公告和招标文件要求,有效期内 2 注册建造 师 符合招标公告和招标文件要求,有效期内 3 企业信用 管理档案 投标申请人在递交投标文件截止时间前须取得徐州市城乡建设局签 发的《徐州市建筑业企业信用管理档案》。(有效期内) 4 企业安全 条件 投标文件“投标人及 所报建造师取得《建筑施工企业项目负责人安全生产考核合格证书》 建造师业绩公示一览 表”中勾选 5 投标保证 金 按招标公告要求交缴,由交易中心财务室确认投标人投标保证金缴 纳情况。 原件扫描件上传至投 标文件“投标保证金” 模块内 6 行贿受贿 查询 投标申请人、法定代表人、项目负责人资格审查前,必须到企业住所地或工 程所在地检察院或江苏省人民检察院行贿犯罪档案查询网(网站地址为: http://218.94.117.252:12301/),开具本单位有效期内无行贿犯罪证明(资 格审查日期须在证明有效期内) 原件扫描件上传至投 标文件“投标保证金” 模块内 合格条件 投标申请人具备 的条件或说明 投标文件“投标人及 建造师业绩公示一览 表”中勾选 投标文件“投标人及 建造师业绩公示一览 表”中勾选 原件扫描件上传至投 标文件“投标保证金” 模块内 1、具有独立订立合同的能力; 2、企业的资质类别、等级和项目负责人注册专业、资格等级符合国家有关规定; 3、项目负责人必须满足下列条件之一: a、项目负责人不得同时在两个或者两个以上单位受聘或者执业; 7 其他 b、项目负责人是非变更后无在建工程,或项目负责人是变更后无在建工程 (必须原合同工期已满且变更备案之日已满 6 个月),或因非承包方原因致使 工程项目停工或因故不能按期开工、且已办理了项目负责人解锁手续(省外工 程自停工之日起超过 90 天),或项目负责人有在建工程,但该在建工程与本次 招标的工程属于同一工程项目、同一项目批文、同一施工地点分段发包或分期 施工的情况且总的工程规模在项目负责人执业范围之内。项目负责人不得在其 他项目中担任项目负责人、技术负责人、质检员、安全员、施工员任一职务。 c、项目负责人无行贿犯罪行为记录;或者有行贿犯罪行为记录,但自记录 之日起已超过 5 年的。 4、投标申请人不得存在下列情形之一: a、为招标人不具有独立法人资格的附属机构(单位); b、为本招标项目的监理人、代建人、项目管理人,以及为本招标项目提供 招标代理、设计服务的; c、与本招标项目的监理人、代建人、招标代理机构同为一个法定代表人的, 或者相互控股、参股的; d、与招标人存在利害关系可能影响招标公正性的; e、单位负责人为同一人或者存在控股、管理关系的不同单位; 57 由评标委员会从相关 网站查询 f、处于被责令停业、财产被接管、冻结和破产状态,以及投标资格被取消 或者被暂停且在暂停期内; g、因拖欠工人工资或者因发生质量安全事故被有关部门限制在招标项目所 在地承接工程的; h、投标人自 2015 年 2 月 1 日(含)以来有行贿犯罪行为且被记录,或者 法定代表人有行贿犯罪记录且自记录之日起未超过 5 年的; j 不符合法律、法规规定的其他条件; k 本工程实行电子化招投标,投标申请人及拟选派项目负责人(注册建造 师)必须在投标文件递交截止时间前已在“徐州市建筑市场监管与诚信 信息一体化工作平台”中备案。 同步诚信库注意事项 此次更新仅针对投标工具中【同步诚信库】功能 通过同步诚信库可以获取:  单位基本信息  项目经理信息  企业获奖  企业业绩 投标人可通过【点击此处可挑选材料】按钮挑选所需的信息 58 注意事项: 在制作投标文件过程中,【同步诚信库】信息并挑选的扫描件是指同步诚信库信息时这一时间点的诚信库信 息。如果本次投标所挑选的扫描件在诚信库里有更新或变动的,请及时重新同步诚信库信息并重新挑选对应 的扫描件,否则投标文件中所挑选的扫描件不是变动后的诚信库内容。 建议投标人在生成标书后,检查不加密文件中投标人及建造师业绩公示一览表中的信息与扫描件是否是当前 招投标系统中最新的扫描件。 第三章 技术规范 一、 工程建设地点的现场条件: 1、现场自然条件 (包括:现场环境、地形、地貌、地质、水文、地震烈度及气温、雨雪量、风向、风力等) 2、现场施工条件 (包括:建设用地面积、建筑物占地面积、场地拆迁及平整情况、施工用水、电及有关勘 探资料等) 二、本工程采用的技术规范:执行现行技术规范。 执行国家、江苏省及徐州市颁发的现行行业规范、相标准及相关文件。 三、对施工工艺的特殊要求 无 第四章 图纸、资料及附件 59 第五章 投标文件格式 格式一: 投 标 函 : (一)根据已获取的 工程招标文件,按照《中华人民 共和国招标投标法》及有关规定,我单位经考察现场和研究招标文件后,愿以人 民币(大写) 的总价,按招标文件的要求 承包本次招标范围内的全部工程。 (二)我单位保证在收到贵单位发出的书面开工通知立即开工,并在 日历天 内竣工。 (三)我单位保证本工程质量达到 标准。 (四)贵单位的招标文件、中标通知书和本投标文件将构成约束我们双方的合同。 投标人(法人印章) 法定代表人 (印章) 年 60 月 日 格式二: 法定代表人资格证明书 单位名称: 地址: 姓名: 系 性别: 年龄: 职务: 的法定代表人。为施工、竣工和保修 的工程,签署上述工程的投标文件、进行合同谈判、签署合同和处理与之有关的 一切事务。 特此证明。 投标单位:(盖章) 日期: 61 年 月 日 格式三: 授权委托书 本授权委托书声明:我 (姓名)系 (投 标人名称)的法定代表人,现授权委托 位名称) (单 (姓名)为我的代理人,以本公司的名义参加 工程的投标。授权委托人所签署的一切文件和处理与之有关的一切事务,我均予 以承认。 代理人无转委权,特此委托。 代理人: 性别: 年龄: 投 标 人(法人印章): 法定代表人(印章): 年 (代理人身份证复印件粘贴处) 62 月 日 附: 格式四: 投标人企业信用综合得分表 (建设单位): 根据已获取的 法,本企业信用综合得分为 (工程名称)招标文件中的评标办 分。 投标人(法人印章) 法定代表人 (印章) 63 格式五: 投 标 承 诺 书 (建设单位): 我单位有幸参加 (工程名称)的招投标活动,在此承 诺如下: 1、投标项目经理部人员全部为本单位正式上岗人员; 2、本工程不串通投标、不转包、不违法分包、不私招乱雇人员,并向管理部 门提供自有劳务人员名单; 3、总承包单位专业(劳务)分包,或专业公司劳务分包按规定办理分包合同 备案手续; 4、按要求办理民工维权告示牌、民工劳动计酬手册及民工上岗胸牌; 5、保证投标保证金从投标人的基本帐户存入到保证金的专储帐户,所有的投 标保证金只退还到投标人公司注册地银行基本帐户; 6、遵守廉洁相关规定,不向招投标各方主体及监管部门行贿、受贿; 7、选派建造师在开标前无在建工程。 以上承诺如有违反,愿自动放弃本次投标,接受相关部门处罚,并自愿退出 徐州招投标市场。 投标人(法人印章) 法定代表人(印章) 64 格式六: 计划投入的主要施工机械设备表 序 号 机械或 设 备 名 称 型号 规格 数量 国别 产地 65 制造 年份 额定 功率 KW 生产 能力 M/H 备注 第六章 工程量清单与报价表 66

相关文章