施工现场环境保护措施.doc
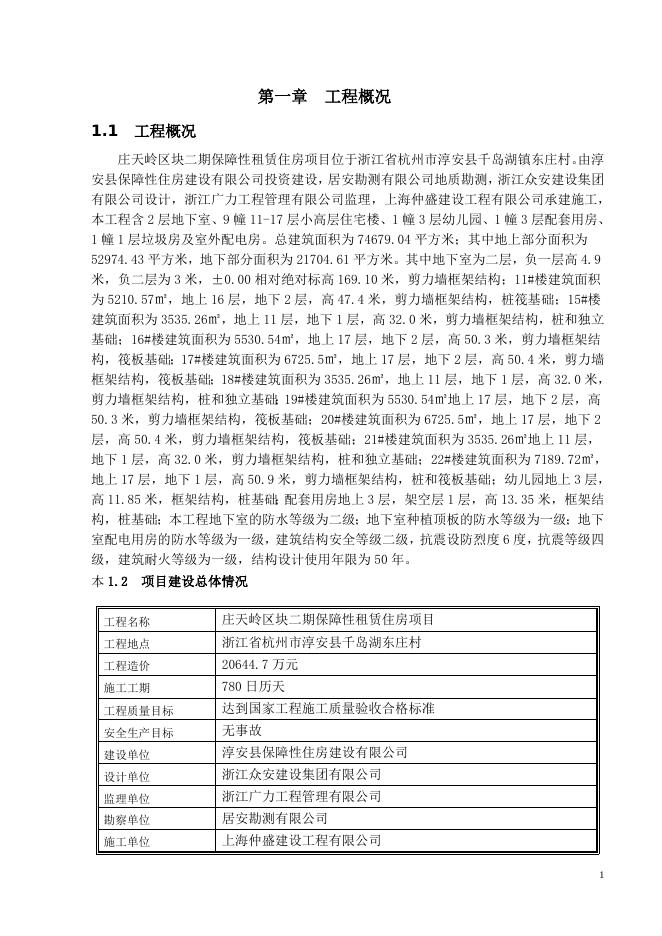
庄天岭区块二期保障性租赁住房项目 施 工 期 间 环 境 保 护 措 施 上海仲盛建设工程有限公司 年 月 日 目 录 第一章 工程概况..........................................................3 第二章 施工总平面布置....................................................4 第三章 现场文明施工设置及有关措施........................................4 3.9 施工车辆出入 ........................................................6 3.10 标识标语悬挂 .......................................................6 3.11 混凝土、砂浆备料 ...................................................7 3.12 消防设施设置 .......................................................7 3.13 成品保护 ...........................................................7 3.14 粉尘、噪声管理 .....................................................7 3.15 施工用电管理 .......................................................8 3.16 场容场貌保持措施 ...................................................9 3.17 废污水排放管理措施 .................................................9 3.18 施工现场场地设置 ...................................................9 3.19 施工期间环境保护管理措施...............................................9 第一章 1.1 工程概况 工程概况 庄天岭区块二期保障性租赁住房项目位于浙江省杭州市淳安县千岛湖镇东庄村。由淳 安县保障性住房建设有限公司投资建设,居安勘测有限公司地质勘测,浙江众安建设集团 有限公司设计,浙江广力工程管理有限公司监理,上海仲盛建设工程有限公司承建施工, 本工程含 2 层地下室、9 幢 11-17 层小高层住宅楼、1 幢 3 层幼儿园、1 幢 3 层配套用房、 1 幢 1 层垃圾房及室外配电房。总建筑面积为 74679.04 平方米;其中地上部分面积为 52974.43 平方米,地下部分面积为 21704.61 平方米。其中地下室为二层,负一层高 4.9 米,负二层为 3 米,±0.00 相对绝对标高 169.10 米,剪力墙框架结构;11#楼建筑面积 为 5210.57㎡,地上 16 层,地下 2 层,高 47.4 米,剪力墙框架结构,桩筏基础;15#楼 建筑面积为 3535.26㎡,地上 11 层,地下 1 层,高 32.0 米,剪力墙框架结构,桩和独立 基础;16#楼建筑面积为 5530.54㎡,地上 17 层,地下 2 层,高 50.3 米,剪力墙框架结 构,筏板基础;17#楼建筑面积为 6725.5㎡,地上 17 层,地下 2 层,高 50.4 米,剪力墙 框架结构,筏板基础;18#楼建筑面积为 3535.26㎡,地上 11 层,地下 1 层,高 32.0 米, 剪力墙框架结构,桩和独立基础;19#楼建筑面积为 5530.54㎡地上 17 层,地下 2 层,高 50.3 米,剪力墙框架结构,筏板基础;20#楼建筑面积为 6725.5㎡,地上 17 层,地下 2 层,高 50.4 米,剪力墙框架结构,筏板基础;21#楼建筑面积为 3535.26㎡地上 11 层, 地下 1 层,高 32.0 米,剪力墙框架结构,桩和独立基础;22#楼建筑面积为 7189.72㎡, 地上 17 层,地下 1 层,高 50.9 米,剪力墙框架结构,桩和筏板基础;幼儿园地上 3 层, 高 11.85 米,框架结构,桩基础;配套用房地上 3 层,架空层 1 层,高 13.35 米,框架结 构,桩基础;本工程地下室的防水等级为二级;地下室种植顶板的防水等级为一级;地下 室配电用房的防水等级为一级,建筑结构安全等级二级,抗震设防烈度 6 度,抗震等级四 级,建筑耐火等级为一级,结构设计使用年限为 50 年。 本 1.2 项目建设总体情况 工程名称 庄天岭区块二期保障性租赁住房项目 工程地点 浙江省杭州市淳安县千岛湖东庄村 工程造价 20644.7 万元 施工工期 780 日历天 工程质量目标 达到国家工程施工质量验收合格标准 安全生产目标 无事故 建设单位 淳安县保障性住房建设有限公司 设计单位 浙江众安建设集团有限公司 监理单位 浙江广力工程管理有限公司 勘察单位 居安勘测有限公司 施工单位 上海仲盛建设工程有限公司 1 第二章 施工总平面布置 1)根据场地合理布置,设施设备按场地规范规定要求布置 第三章 3.1 现场文明施工设置及有关措施 工地大门设置 1)现场入口处要设置工程概况牌、工程目标牌、项目组织架构牌、文明施工管理牌、 安全及防火责任牌和工程现场平面布置图。各图牌内径尺寸为高 1.2 米、宽 0.8 米,外径 下沿离地高度 0.8 米。图牌框架及其支撑立柱均应采用防锈蚀性强的金属材料制作,并确 保图牌安置的稳定性和牢固性,图牌应连续性排列。五牌二图及三宝、四口、五临边的内 容沿用杭州市标化工地的界定要求。 2)大门口要进行硬化、绿地处理,平移式或向内推拉式大门宽度应不小于 6 米,安 装封闭式大门,大门总高度应低于围挡高度。出入口处设置门卫室,满足防雨、保温、照 明、通讯和人均 4 平方米等要求。内设门卫人员、并配备一定数量的安全帽,安全帽为红 色。并设置车轮冲洗场地和冲洗龙头及沉淀池、排水沟,保证带有泥土的车辆经冲洗干净 后才能驶出工地。 3)各施工单位应按照规定进行现场大门的建设。在工地现场四周要做围挡,配合甲 方做相应宣传内容,围挡高度主要街道不低于 2.5 米,其他地方不低于 1.8 米。 4)在大门出入口两侧设置安全警示标语,提醒来往车辆注意避让。 5)围挡距离居民住宅≤5m 或施工作业点距离住宅、医院、学校等建筑物≤15m 的, 应采取增高围挡或设置隔声屏障等措施,隔声屏障应设置牢固。 3.2 沿街主立面设置 1)施工现场围墙上为充分展示北京建工路桥集团有限公司项目品质与公司形象,利 用各种媒介推广,主体沿街立面的效果和布置由项目经理直接选取。 2)非主立面的安全网要求完整有效,受力均匀,网内不得有积物。两网的搭接要严 密,不得有缝隙。密目网封闭高度应保持高出作业面 1.5 米。 3)外立面、 “三宝、四口、五临边”钢管脚手架、剪刀撑必须全部涂有黑黄相间的防 锈油漆,密目式安全立网(或不透尘网布)要挂置在外立杆内侧,严禁竖挂、斜挂,密目 式安全立网重点区域应每月一次、一般区域应每季度一次清洗一次,保持其整洁、无破损、 无掉角。严禁使用彩条布作为施工工程外立面围网。脚手架表面油漆重点区域应每季度一 2 次、一般区域应每半年一次进行检查、维护和涂刷。 4)脚手架底部严密封闭,在底部挂平网,在上面铺设模板,模板应锯整齐,架体上 的杂物要及时清理干净。 3.3 施工现场围蔽设置 1)施工现场非主要沿街面,或不具备宣传价值的部位,可根据当地主管部门要求, 使用轻质围挡材料,使用的材料应保证围挡稳固、整齐、美观,围挡外立面的基调色需统 一,文字和图案与周围环境协调、整洁美观。 2)施工现场内不同标段间的施工围挡应坚固、安全、美观并规范成线。 3)施工单位要定期对围墙进行清洁和维护,不允许围墙有明显污染和破损。围挡采 用定型金属加工,立柱、横杆和斜撑可采用方钢或角钢进行加固。 3.4 临边防护设置 1)“三宝”“四口”“五临边”[三宝指安全帽、安全网、安全带][四口指楼梯口、 电梯井口、预留洞口、通道口、门窗洞口] [五临边指沟、坑、槽和深基础周边、楼层周 边、楼梯周边、平台或阳台边、屋面周边])等部位必须设有安全防护围栏或盖板,要求 形式统一,简洁美观。 3.5 施工道路设置 1)场地里合理布置施工临时道路,按标高地势土方开挖后,用辗压机辗压平整,铺设 15cm 厚碎石道渣,然后用 20cm 的 C20 混凝土浇筑。保证车辆出入方便安全,也有利于文 明施工。同时在出入口冲洗设备,安排专人轮班在工地出入口冲洗进出车辆,避免运输车 辆轮胎带出淤泥污染市容路面,具体如下: 2)《施工平面布置图》中必须反映主要施工道路的布置情况,施工平面布置图需要建 设单位及监理单位审批后方可实施。 3)主要施工道路必须硬化处理,硬化厚度不低于 200mm,硬化强度为 C20,道路宽度≧ 3.5 米,两边设置排水沟。 4)安排专人每日对施工现场的道路至少清扫一次,清扫前对路面进行洒水。天气干 燥或风力较大时,增加洒水频次,以保持路面湿润避免扬尘。 5)主要施工道路严禁停放施工机械或者车辆,并严禁堆放材料或用作加工材料的场 所。 3.6 责任人公示牌设置 3 1)单体工程安全通道前须设置项目经理及文明施工人员责任人员公示牌,贴相关责 任人照片一张,对责任人姓名、职务、联系方式进行公示。责任人员公示牌应按公司规定 形式制作。 3.7 办公生活区布置 3.7.1 办公区布置 1)办公区应明确项目经理、建设单位、监理单位、安全质量员、文明施工员等房室, 在房室门框上应挂置名称标牌,标牌外径尺寸长 0.3 米、宽 0.1 米、厚 0.015 米。 2)休息区应设置以下茶水区、水冲式厕所、密闭式垃圾容器等设施,夏季施工期间 应当配备茶水桶等防水降温设备设施。 3)厕所 (1 应当设置洗手槽、携带自动冲洗设备的蹲坑式便槽、加盖化粪池接入市政管网, 禁止将粪便直接排入下水道和河道。 (2 内墙裙应当铺贴高度 1.5 米的白瓷片,地面、蹲台采用水泥浆抹面。 (3 对厕所要落实专人清扫,定期喷药,不得有异味,要保持清洁卫生。 3.8 材料堆放区布置 1)施工现场材料堆放和机具设备安放应符合现场平面布置图确定的位置; 2)材料堆码要整齐,摆放有序,并挂置定型标牌,标牌内容:产品名称、规格、型 号、检验状态和产地等;标牌挂置要牢固,方向一致,高度相同。 3.9 施工车辆出入 1)现场主要出入口必须设置洗车场地、车辆冲洗装置、排水沟并保证有效使用。 2)运输车辆必须冲洗干净后方能离场上路行驶,要保证土不撒落,轮胎不带泥。 3)运输建筑渣土、砂石和垃圾等易撒漏物质,必须采用密闭式车辆运输。运输易撒 漏物质必须装载规范,保持密闭式运输装置完好和车容整洁,不得沿途泄漏、散落、飞扬。 3.10 标识标语悬挂 1)施工现场要设醒目的安全标语,有符合标准的安全标志和安全色标。背景色和字 体颜色对比明显,清晰容易辨认。 4 2)各单体楼上必须安排悬挂反映企业精神的标语,要求背景和字体颜色对比明显, 一定距离内清晰可见。 3)危险位置必须按要求悬挂警示标识。 4)仓库内必须设置禁止烟火等相应标识以及责任人和责任范围。 5)电箱上必须有明确的危险提示标识以及责任人标识,必须在明显易找见位置处粘 贴电气图。 3.11 混凝土、砂浆备料 1)采用商品砼及预拌砂浆,严格按要求有关部门规范规定要求执行到位。 3.12 消防设施设置 1)施工现场必须制定防火、消防制度,建立防火领导小组及义务消防队,明确各区 域消防责任人,并上墙公示。 2)按消防要求合理配置灭火器材。 3)定期对施工现场及工人生活区进行消防检查,消除消防隐患。 3.13 成品保护 1)成品保护分模板、防水、回填土、测量放线、砼、钢筋、水电预留管线及孔洞、 装修中的地面、墙面、顶棚部位、木门及铝合金门、玻璃幕墙等部位成品保护,具体按规 范要求到位。 3.14 粉尘、噪声管理 1)装卸有粉尘的材料时,采取洒水湿润或遮盖,防止沿途撒漏和扬尘。易于引起尘 害的细料堆,予以遮盖或适当洒水,并用炮雾机进行喷雾降尘。 2)渣土和石料应按规定要求进行密闭运输;工地内车辆出入口应当设置用砼浇捣的 宽 30 厘米、深 40 厘米沟槽围成宽 3 米、长 5 米的矩形洗车场和沉淀池,配备高压冲洗水 枪。并并派专人冲洗清理泥浆及车辆沾带的泥土,安排专人保洁。 3)项目须使用散装水泥或者商品混凝土;由于交通、施工场地等客观条件限制,需 要使用袋装水泥的,须经建设行政管理部门批准。 5 4)施工现场堆放的散体建筑材料,采取密闭或者遮盖等防尘措施。 5)施工现场设置专人每天洒水、清扫,并对场区内绿化地段的花草定期洒水冲 洗,保持洁净。 6)采用预拌砂浆搅拌机、进行封闭围挡,减少扬尘。 7)由于其他原因而未做到的硬化部位,要定期压实地面和洒水,减少灰尘对周围环 境的污染; 8)应采用低噪音的工艺和施工方法,尽量使用低噪音机械; 9)严格控制建筑工地噪声污染,打桩工程:噪声白天不大于 85 分贝,夜间禁止施工; 建筑主体:白天噪声不大于 70 分贝,夜间不大于 55 分贝;施工作业的噪声可能超过建筑 施工现场的噪声限值时,应在开工前向建设行政主管部门和环保部门申报,核准后方能开 工。 10)由于施工不能中断的技术原因和其他特殊情况,确需夜间连续施工作业的,应向 建设行政主管部门和环保部门申请,经核准后并向周边居民公示后方能开工。 11)减少人为噪音污染,夜间施工的渣土运输车辆、材料运输车辆、砼泵送车等大型 施工车辆严禁高音鸣笛。材料装卸采取措施,控制噪音,特别是钢管、模板严禁抛掷或翻 斗下料。 12)对绿色密目式安全网或浅绿色不透尘网布进行检查、清洗和维修,重点区域应每 月一次、一般区域应每季度一次,保持其整洁、无破损、无掉角。严禁使用彩条布作为施 工工程外立面围网。 3.15 施工用电管理 1)实施所在施工标段内从箱变出线至用电末端的电缆及配电箱柜施工。 2)施工临时用电设施使用的设备、仪表、缆线等的使用应符合当地施工安全主管部 门的要求,安装完毕自检合格后,监理单位进行检查验收,经检查合格后方可使用。 3)各组团施工用电设施建好后,应向监理申请检查验收。未经监理检查验收合格的 设施不得办理通电手续。 4)箱体应装设端正、牢固,动力箱与照明箱应分开设置。箱体应采用冷轧钢板或阻 燃绝缘材料制作,箱内布置应整齐、规范,外形结构应能防雨、防尘,配电箱边放置灭火 器。 6 3.16 场容场貌保持措施 1)明确施工现场各区域的卫生责任人。 2)每天派专人对现场及责任段进行清扫和冲洗保洁。 3)接收工作面时候,该工作面已经由上一工序施工单位将建筑垃圾完全清理干净。 4)不允许将建筑垃圾直接从高空抛掷落下,必须用专用设备装运至指定的建筑垃圾 堆放场。 3.17 废污水排放管理措施 1)制定防止泥浆、污水、废水外流以及堵塞下水道和排水河道的措施。实行二级沉 淀、三级排放。 2)现场公厕排放的污水,必须经过施工区域内的化粪池处理后再排入建设单位指定 接口,若未修建化粪池,不允许公厕投入使用。 3)基础施工作业产生大量的泥浆,现场必须按施工方案配备相应的泥浆池、泥浆沟, 做到泥浆不外流、废浆外运采用密封式罐车,杜绝对路面、环境的污染。 3.18 施工现场场地设置 1)施工现场大门内外通道、临时设施室内地面、材料堆放场、钢筋加工场、仓库地 面等区域,应浇厚度不小于 20 厘米、强度不低于 C15 的混泥土进行硬化。 2)施工现场内设置的临时设施(办公室、厕所、临时水电设施、仓库)统一采用整 体装配式活动房或砖砌房屋。 现场使用的整体装配式活动房应当具有产品合格证,砖砌临设统一采用砖墙、锌铁瓦 盖,墙内外面刷白,屋盖采取防 10 级以上大风加固措施。 3)施工场地应有循环干道,且保持畅通,不堆放构件、材料,道路平整坚实,无大 面积积水。机动车通道宽度不宜少于 3.5 米,外侧设置排水沟。 3.19 施工期间环境保护管理措施: 1 、建立环境保护管理体系,对从开工准备到完工期间所有的施工过程、运作和管理活动 中可能产生的环境因素进行充分的识别和评估。各项改进措施责任落实到人。 2 、采取多种形式的环保宣传、教育活动,不断提高职工的环保意识和法制观念。 3 、施工过程中针对扬尘、遗撒、噪声、污水等环境因素开展自检活动,发现问题及时采 取措施进行整改。 7 4 、现场使用商品混凝土和商品砂浆。 5 、施工垃圾与生活垃圾分类封闭存放,并一日一清,保证现场废料、垃圾控制在最少范 围内。 6 、现场不设置食堂或各类炉具,防止烟尘污染。 7 、施工现场进行硬化处理,周边设置水汽喷洒装置,并指定专人负责,防止现场扬尘扩 散。 8、 施工作业时间必须严格控制在 6 时至 22 时,有特殊情况,需要夜间施工的,作好周 围居民的工作。 8

施工现场环境保护措施.doc




