秦岭文库(kunmingchi.com)你想要的内容这里独有!

参加补考通知.doc

巴黎右岸Proven▼2 页 25 KB下载文档
参加补考通知.doc参加补考通知.doc
当前文档共2页 下载后继续阅读

参加补考通知.doc

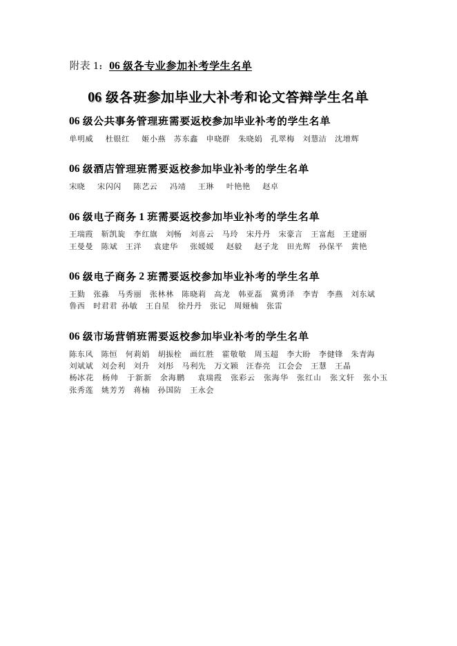
经济贸易系 06 级学生 关于参加毕业大补考和论文答辩的通知 根据本学期院教务处的统一安排,对于 06 级毕业学生参加毕业 大补考和论文答辩的安排如下: 一:参加此次毕业大补考和论文答辩的学生 凡是在大一、大二所有考试科目中有补考不及格、缺考科目的学 生必须回校参加毕业大补考及论文答辩,参加补考学生名单详见附 表 1,如有疑问请直接找原班主任联系。 本次不参加毕业大补考的学生可以不回校参加此次论文答辩。 二:时间安排 08 年 5 月 5 日:回校分别到院教务处办理公共课补考手续和系 教管办办理专业课补考手续、与论文指导教师联系 08 年 5 月 6 日:院基础课补考 08 年 5 月 7、8 日:系专业课补考 08 年 5 月 9 日:论文答辩 三、回校参加毕业大补考的学生请提前下载 社会需求调查表 和 实 习鉴定表 ,认真填写后由实习单位盖章,返校后交给班主任。 四、学生在 5 月 9 日之间同时要完成毕业补考、论文答辩、上交社会 需求调查表和实习鉴定表格等,望在外地实习的同学提前作好请假准 备。 附表 1:06 级各专业参加补考学生名单 经济贸易系教学管理办公室 2008 年 4 月 26 日 附表 1:06 级各专业参加补考学生名单 06 级各班参加毕业大补考和论文答辩学生名单 06 级公共事务管理班需要返校参加毕业补考的学生名单 单明威 杜银红 姬小燕 苏东鑫 申晓群 朱晓娟 孔翠梅 刘慧洁 沈增辉 06 级酒店管理班需要返校参加毕业补考的学生名单 宋晓 宋闪闪 陈艺云 冯靖 王琳 叶艳艳 赵卓 06 级电子商务 1 班需要返校参加毕业补考的学生名单 王瑞霞 王曼曼 靳凯旋 李红旗 刘畅 刘喜云 马玲 宋丹丹 宋豪言 王富彪 王建丽 陈斌 王洋 袁建华 张媛媛 赵毅 赵子龙 田光辉 孙保平 黄艳 06 级电子商务 2 班需要返校参加毕业补考的学生名单 王勤 鲁西 张淼 马秀丽 张林林 陈晓莉 高龙 韩亚磊 冀勇泽 时君君 孙敏 王自星 徐丹丹 张记 周娅楠 张雷 李青 李燕 刘东斌 06 级市场营销班需要返校参加毕业补考的学生名单 陈东风 陈恒 何莉娟 胡振栓 画红胜 霍敬敬 周玉超 李大盼 李健锋 朱青海 刘斌斌 刘会利 刘升 刘彤 马利先 万文颖 汪春亮 江会会 王慧 王晶 杨冰花 杨帅 于新新 余海鹏 袁瑞霞 张彩云 张海华 张红山 张文轩 张小玉 张秀莲 姚芳芳 蒋楠 孙国防 王永会

相关文章