2021级物联网专业人才培养方案.pdf
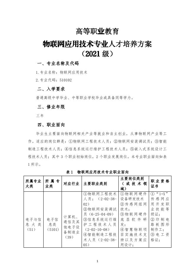
高等职业教育人才培养方案 适用专业:物联网应用技术 专业代码:510102 2021 年 3 月制订 2022 年 6 月修订 目录 一、专业名称及代码 ...................................... 1 二、入学要求 ............................................ 1 三、修业年限 ............................................ 1 四、职业面向 ............................................ 1 五、培养目标与培养规格 ................................... 2 六、课程设置及要求 ...................................... 5 七、教学总体安排与进度表 ................................ 46 八、实施保障 ........................................... 48 九、毕业要求 ........................................... 52 十、附录 ............................................... 53 高等职业教育 物联网应用技术专业人才培养方案 (2021 级) 一、专业名称及代码 1.专业名称:物联网应用技术 2.专业代码:510102 二、入学要求 普通高级中学毕业、中等职业学校毕业或具备同等学力。 三、修业年限 三年 四、职业面向 毕业生主要面向物联网相关产业等就业和自主创业,从事物联网产业等工 作。适应的岗位群是:①物联网工程技术人员;②物联网安装调试员;③智能 制造工程技术人员;④信息系统运行维护工程技术人员;⑤嵌入式系统设计工 程技术人员;其中 3 个职业初始岗位,2 个职业发展岗位。本专业职业面向如表 1 所示。 表1 物联网应用技术专业职业面向 所属专业 所 属 专 对应行业 大类 业类 电子与信 息 大 类 (51) 电子信 息类 (5101) 计算机、 通信及其 他电子设 备制造业 (39) 主要职业类别 ①物联网工程技术 人 员;( 2-02-3802) ②物联网安装调试 员(6-25-04-09) ③信息系统运行维 护工程技术人员 (2-02-10-08) ④智能制造工程技 术 人员( 2-02-3805) 1 主要岗位类别 ( 或 技 术 领 域) ①物联网硬件 设备研发技术 ②传感网组网 技术; ③物联网硬件 底 层 软 件 研 发; ④智慧物联项 目实施技术支 持以及方案应 用设计; 职业资格 证书 ①“1+X ” 传感网应 用开发职 业技能等 级证; ②印制电 路板图形 制作工; ③电工资 格证; ⑤嵌入式系统设计 ⑤ 智 能 设 备 制 工程技术人员 造管理; (2-02-10-06) ⑥智能设备销 与系统维护; 五、培养目标与培养规格 (一)培养目标 本专业培养理想信念坚定,德、智、体、美、劳全面发展,具有较高的科 学文化水平、良好的人文素养、职业道德和创新意识,精益求精的工匠精神, 较强的就业能力和可持续发展能力、掌握本专业知识和技术技能,并面向物联 网产业与电子信息行业的产品设计、产品开发、系统实施维护、产品制造生产 等职业群,能够从事物联网工程系统的设计、设备维护和设备检修,以及物联 网与电子相关产品的生产、检测、制造等工作的高素质技术技能人才。 (二)培养规格 本专业毕业生应在素质、知识和能力方面达到以下要求: 1. 素质要求 (1)人文素质要求 ①具备良好的政治素质、文化修养、职业道德、服务意识; ②具备收集信息、获取新知识、分析和解决问题、语言文字表达、 团结协作和社会活动等基本能力; ③具备良好的合作、沟通与协调能力; ④具有积极向上的心理素质; ⑤具有良好的社会责任感; ⑥具备奉献精神、敬岗爱业的职业素质; ⑦具有较强的工作适应性、吃苦耐劳精神; (2)职业素质要求 2 表2 序 物联网应用技术专业职业能力要求 素质目标 号 素质描述 能够认识和检测常用电子元器件,理解和掌握物联网技术相 1 理解能力 关概念数据采集、网络传输、数据处理与分析等,理解物联 网系统功能与作用、相关岗位类型、岗位职能和管理制度。 2 能够根据不同的场合、不同的对象采用合适的语言表达,能 沟通能力 够通过电子邮件、报告等方式进行恰当的沟通。 能够正确和规范地操作常用传感器设备、网络传输设备、物 3 操作能力 联网系统集成设备,熟知各设备的操作方法并为售后提供技 术支持。 4 管理能力 5 分析能力 6 创业能力 7 创新能力 能够根据需求实现物联网系统集成、对各种设备维护和管 理。 能够根据业务发展需要,深入开展市场调查分析,使用专业 技术方法完成市场发展定位,分析业务发展态势。 能够根据物联网系统的具体应用领域,规划该系统的应用趋 势,实现系统的应用领域创业。 能够根据物联网产品的应用,深刻剖析产品的功能,并根据 具体的应用范围进行产品的创新。 2.知识要求 表3 序号 物联网应用技术专业人才培养知识要求 类别 知识要求 深入学习与掌握毛泽东思想和中国特色社会主义理 1 人文素质知识 论体系概论、思想道德修养、卫生健康教育、大学 生心理健康教育、计算机应用基础、英语、礼仪与 沟通等知识。 掌握与理解电工技术、物联网导论、模拟电子技 2 专业基础知识 术、数字电子技术、C 语言程序设计、单片机应用 技术、物联网网络技术等相关理论知识。 3 掌握与深入理解传感器与测控技术知识、物联网嵌 核心知 入式技术、物联网网络技术、自动识别应用技术、 识 智能设备应用开发知识、物联网技术综合应用知识 等; 具体专 3 业知识 辅助知 熟知礼仪与沟通、高级办公软件知识等。 识 拓展知 识 掌握物联网在水质、大气、水文等环境保护领域的 应用;物联网技术在智能家居等系统集成方面的应 用。 3.能力要求 表4 序号 物联网应用技术专业职业能力要求 能力目标 能力描述 (1)能够根据市场需求进行物联网系统设计; (2)能够根据要求完成物联网系统的集成设计方案; 1 专业设计能力 (3)能够根据需要制作和测试物联网硬件设备; (4)能够使用编译软件进行系统程序设计; (5)能够进行传感器选型和数据处理方法选择; (6)能够组织设计文档的编写。 (1)能够完成物联网系统的集成、安装和调试; (2)能够进行物联网平台日常运营、巡检和维护; 2 专业管理能力 (3)能够进行智能设备的应用层的设计与实现; (4)能够实现物联网数据信息的安全保护; (5)能够提供各种智能设备的技术支持; (6)能够组织设计文档的编写 (1)能够利用终端设备进行数据采集和分析; 3 信息处理能力 (2)能够查阅相关手册或网络资源收集信息,并进行数 据分析和处理; (3)能够用办公软件完成相关资料的编制。 4 产品制造能力 (1)能够正确识别与检测各种制造物联网产品的元器 4 件; (2)能熟练使用仪器仪表检测产品的好坏和功能模块的 性能; (3)能读懂和分析产品原理图和功能模块。 5 创新创业能力 (1)能够剖析物联网产品的功能并进行产品创新; (2)能够预测物联网产品的应用趋势并实现创业。 六、课程设置及要求 本专业课程主要包括公共基础课和专业(技能)课。 课程设置分为公共基础课、专业(技能)课(含专业基础课、专业核心 课)、专业拓展课三类。三类课程中根据课程的重要性和个性化人才培养又分 为必修课、限定选修课和任选课。思想政治理论课、体育、军事课、心理健康 教育、职业生涯发展与规划、就业指导、创新创业基础、信息技术应用基础、 英语、数学、入学/毕业教育、劳动实践等课程列为公共基础必修课程,马克思 主义理论类课程、党史国史、中华优秀传统文化、美育课程、职业素养等列为 限定选修课。 (一)公共基础课 序号 课程编码 表5 物联网应用技术专业公共基础课说明表 课程名 类 称 别 主要内容 课程目标 教学要求 《 思 想 道 德 与 法 学习这门课程的 通 过 教 师 的 治》是面向大学生 主 要 目 的 是 从 当 理 论 讲 授 和 开设的公共政治理 代 大 学 生 面 临 和 学 生 的 实 践 1 10200090 思想道 必 论课,是高校思想 关 心 的 实 际 问 题 体 验 , 让 大 德与法 修 政治理论课的必修 出 发 , 以 正 确 的 学 生 形 成 崇 治 课 课程,本课程以马 人 生 观 、 价 值 高 的 理 想 信 克思主义为指导, 观 、 道 德 观 和 法 念 , 弘 扬 伟 以习近平新时代中 制 观 教 育 为 主 大 的 爱 国 主 国特色社会主义思 线 , 通 过 理 论 学 义 精 神 , 确 5 想为价值取向,以 习 和 实 践 体 验 , 立 正 确 的 人 正确的世界观、人 帮 助 大 学 生 形 成 生 观 和 价 值 生观、价值观和道 崇 高 的 理 想 信 观 , 牢 固 树 德观、法治观教育 念 , 弘 扬 伟 大 的 立 社 会 主 义 为主要内容,把社 爱 国 主 义 精 神 , 核 心 价 值 会主义核心价值观 确 立 正 确 的 人 生 观 , 培 养 良 贯 穿 教 学 的 全 过 观和价值观,牢 好 的 思 想 道 程,通过理论学习 固 树 立 社 会 主 义 德 素 质 和 法 和实践体验,帮助 核 心 价 值 观 , 培 律 素 质 , 成 学生形成崇高的理 养 良 好 的 思 想 道 长 为 德 、 想信念,弘扬伟大 德 素 质 和 法 律 素 智 、 体 、 的爱国精神,确立 质 , 进 一 步 提 高 美 、 劳 全 面 正确的人生观和价 分 辨 是 非 、 善 发 展 的 中 国 值观,加强思想品 恶 、 美 丑 和 加 强 特 色 社 会 主 德 修 养 , 增 强 学 自 我 修 养 的 能 义伟大事业 法 、 用 法 的 自 觉 力,为逐渐成为 的 合 格 建 设 性,全面提高大学 德 、 智 、 体 、 美 者 和 可 靠 接 生 的 思 想 道 德 素 全 面 发 展 的 中 国 班人。 质、行为修养和法 特 色 社 会 主 义 伟 律素养。 大事业的合格建 设者和可靠接班 人,打下扎实的 思想道德和法律 基础。 《毛泽东思想和中 1.素质目标: 通过教师运 国特色社会主义理 坚 定 马 克 思 主 义 用 信 息 化 技 论体系概论》是以 信 仰 , 增 强 “ 四 术 进 行 史 论 中国化的马克思主 个 自 信 ” , 增 强 结 合 、 案 例 义为主题,以马克 投 身 到 我 国 社 会 丰 富 的 讲 6 思主义中国化为主 主 义 现 代 化 建 设 授 , 引 导 学 线,着重讲授中国 中 的 自 觉 性 、 主 生 系 统 掌 握 2 10200080 共产党将马克思主 动性和创造性。 马克思主义 毛泽东 义基本原理与中国 2.知识目标: 基本原理和 思想和 实际相结合的历史 帮 助 大 学 生 系 统 马 克 思 主 义 中国特 必 进程,以及马克思 掌 握 毛 泽 东 思 想 中 国 化 理 论 色社会 修 主义中国化的理论 和 中 国 特 色 社 会 成 果 , 了 解 主义理 课 成 果 即 毛 泽 东 思 主义理论体系的 党 史 、 新 中 论体系 想、邓小平理论、 基 本 原 理 , 以 及 国 史 、 改 革 概论 “三个代表”和科 各 大 理 论 成 果 产 开 放 史 、 社 学发展观。 生的时代背景、 会 主 义 发 展 实践基础、科学 史 , 认 识 世 内涵、精神实质 情 、 国 情 、 和历史地位。 党情,深刻 3.技能目标: 领会习近平 通过分析我国社 新 时 代 中 国 会主义初级阶段 特 色 社 会 主 的基本国情和党 义 思 想 , 培 的 路 线 方 针 政 养运用马克 策,正确认识和 思 主 义 立 场 分析中国特色社 观 点 方 法 分 会主义建设过程 析 和 解 决 问 中出现的各种问 题 的 能 力 ; 题,从而培养学 矢 志 不 渝 听 生运用马克思主 党 话 跟 党 义基本原理分析 走 , 争 做 社 和解决实际问题 会 主 义 合 格 的能力。 建设者和可 靠接班人。 7 形势与政策教育是 1.素质目标: 通过教师采 高校思想政治理论 学 生 通 过 对 国 际 取 混 合 式 教 课 的 重 要 组 成 部 国内形势、党的 学 和 学 生 研 分,是高等学校思 路 线 、 方 针 、 政 讨 , 聚 焦 社 想政治理论课的必 策 的 学 习 , 增 强 会 热 点 、 回 修课。它是一门以 贯 彻 、 执 行 党 和 应 学 生 关 切 马克思列宁主义、 国 家 各 项 路 线 、 问 题 , 提 高 毛泽东思想、邓小 方 针 、 政 策 的 自 学 生 运 用 马 平理论、“三个代 觉 性 , 增 强 民 族 克 思 主 义 理 表”重要思想、科 自 信 心 和 社 会 责 论 的 立 场 观 学发展观、习近平 任 感 , 把 对 形 势 点 方 法 解 决 新时代中国特色社 与 政 策 的 认 识 统 实 际 问 题 的 会 主 义 思 想 为 指 一到党和国家的 能 力 , 提 高 3 10200050 形势与 政策课 必 导,以高职院校培 科 学 判 断 上 和 正 政 治 辨 别 修 养目标为依据,紧 确 决 策 上 , 为 全 力 , 紧 密 围 课 密结合国内外形势 面 建 成 社 会 主 义 绕 在 以 习 近 和大学生的思想实 现 代 化 国 家 和 实 平 同 志 为 核 际,对大学生进行 现 中 华 民 族 伟 大 心 的 党 中 央 比较系统的党的路 复 兴 而 努 力 奋 周 围 , 奋 进 线、方针和政策教 斗。 育的思想政治教育 2.知识目标: 课程。 学生能够掌握认 识形势与政策的 基本理论和基础 知识,了解国内 社会发展动态, 掌握党和国家重 大方针政策、重 大活动和重大改 8 新征程。 革措施,了解当 前国际形势与国 际关系状况、发 展趋势和我国的 对外政策、原则 立场。 3.技能目标: 学生能够理清社 会形势和正确领 会党的路线方针 政策精神,培养 学生逐步形成敏 锐的洞察力和深 刻的理解力,以 及对职业角色和 社会角色的把握 能力,提高学生 的理性思维能力 和社会适应能 力。 使学生系统地学 习了解中国共产 党为了民族解 放、社会进步、 人民幸福,团结 广大人民进行了 不屈不挠的英勇 斗争,并且始终 站在斗争的前 9 列。历史证明, 中国共产党是全 心全意为人民服 务的党,是领导 中国人民掌握自 己命运、实现国 家繁荣富强人民 幸福安康的核心 力量。 1.理想点亮人生— 1.素质目标: —中国梦·我的梦 通过教师紧 帮助学生树立崇 扣 课 程 理 论 2. 青 春 献 礼 二 十 高 的 理 想 、 信 念 主 线 设 计 教 大,强国有我新征 和 正 确 的 世 界 学 专 题 , 依 程 观、人生观、价 托 “ 课 堂 — 3.崇德向善——公 值 观 、 道 德 观 、 校 园 — 社 益你、我、他 法治观,提升道 会 ” 三 大 实 4.宪法精神,法治 德 素 质 和 法 治 素 践 阵 地 , 以 思想政 4 10200150 治理论 课实践 课 必 修 课 力量——国家宪法 养 , 增 强 对 伟 大 学 生 积 极 参 日宣传活动 祖 国 、 中 华 民 与和教师过 5.红色的中国—— 族 、 中 华 文 化 、 程 指 导 相 结 观爱国主义电影有 中 国 共 产 党 、 中 合 的 方 式 开 感 国特色社会主义 展 实 践 教 6.巨龙的腾飞—— 的认同。 学,促进学 中国发展进步调查 2.知识目标: 生实践与理 分析 报告 掌握马克思主义 论 相 结 合 , 7.“学习二十大, 时 代 化 中 国 化 的 行 合 一 , 做 奋进新征程”专题 理 论 成 果 , 并 在 马 克 思 主 义 实践 实践中理解掌握 中 国 化 的 推 8.参与和园一站式 党 的 理 论 体 系 和 动者。 10 社区建设活动 大政方针 1. 坚 持 正 确 3.技能目标: 政治方向, 学生能够将思想 强 化 思 想 政 政治理论课的教 治 理 论 课 价 育教学落脚于个 值 引 领 功 体 的 品 行 修 养 和 能。 积 极 作 为 , 增 强 2. 坚 持 理 论 投身到我国社会 联 系 实 际 , 主义现代化建设 知 信 行 合 中 的 自 觉 性 、 主 一。 动性和创造性。 1.理解中国国防与 1.素质目标: 通过教师围 国家安全,增强国 通 过 学 习 军 事 基 绕 立 德 树 人 防观念、国家安全 础 知 识 , 增 强 国 根 本 任 务 和 意识和忧患危机意 防 观 念 、 国 家 安 强 军 目 标 进 识。 全意识和忧患危 行 理 论 讲 2.了解战争史与军 机 意 识 , 弘 扬 爱 授 , 运 用 课 事思想,弘扬爱国 国 主 义 精 神 、 传 堂 辩 论 、 案 5 09200300 军事 理论 必 修 课 主义精神、传承红 承 红 色 基 因 、 提 例 分 析 、 参 色基因。 高学生综合国防 观 实 践 等 教 3.掌握习近平强军 素质。 学方法,提 思想,培养爱党报 2.知识目标: 升学生国防 国、敬业奉献的精 以 习 近 平 强 军 思 意 识 和 军 事 神。 想和习近平总书 素 养 , 培 养 4.了解信息时代武 记 关 于 教 育 的 重 军 民 融 合 发 器装备及基本战术 要 论 述 为 遵 循 , 展 战 略 和 建 运用,提高学生综 系 统 讲 授 国 防 体 设 国 防 后 备 合国防素质。 系相关知识,凝 力 量 的 新 时 聚 最 广 泛 的 爱 国 代青年。 11 统一战线,培养 爱党报国、敬业 奉献的工匠型人 才。 3.技能目标: 能展现严明的组 织纪律性与团队 协作能力;能在 和平年代积极投 身到祖国建设 中,在战争年代 捍卫国家。 导论:新时代全面 1.素质目标: 贯彻落实劳动教育 (1)培养良好的 理 论 教 学 的 认识劳动:揭开劳 团队意识; 动神秘面纱 各个环节, (2)养成良好的 不 断 丰 富 学 劳动“四最”:树 劳动习惯; 立正确的劳动观念 1. 教 师 通 过 生的劳动体 (3)培养勇于技 验 , 更 好 地 弘扬劳动精神:成 术 创 新 , 追 求 精 掌 握 劳 动 知 6 09200350 劳动 教育 必 就精彩人生 益求精,坚持实 识 , 提 升 劳 修 解码劳动精神:争 事求是的精神。 动技能,树 课 当时代先锋 立正确的劳 2.知识目标: 践行工匠精神:淬 (1)马克思主义 动 观 念 , 形 炼大国工匠 劳动观教育, 成良好的技 体面劳动:让生命 (2)劳动价值观 术 素 养 、 劳 更有尊严 教育, 动习惯和品 劳动品质:让职业 ( 3 ) 适 时 、 适 质, 更有发展 量 、 适 度 渗 透 职 2. 教 师 要 不 劳动技能:实现成 业教育内容, 12 断 强 化 理 长成才的翅膀 3.技能目标: 论,全面提 运用法律:维护大 (1)掌握劳动工 高 学 生 劳 动 学生劳动权益 具的使用方法; 素养,重点 (2)了解技术活 培 养 学 生 的 动的一般过程; 创 新 精 神 和 掌握基本的研究 创 新 能 力 , 方法;提高解决 使 学 生 成 长 实 际 问 题 的 能 为有社会主 力; 义觉悟、有 文化的劳动 者,使学生 成长为体力 劳动和脑力 劳动相结合 的新型创新 型人才。 7 09200150 体育与 09200160 健康 09200170 (I- 09200180 Ⅳ) 本课程设计了 11 个 1.素质目标: 1. 采 用 创 新 学习项目。每个项 (1)培养学生顽 的教学方法 目又分解成若干个 强意志、吃苦耐 贯穿教学, 学习型学习任务 围绕“学知 劳、勇于拼搏、 11 个 学 习 项 目 包 不懈努力的精 识 、 强 素 必 括:篮球、足球、 神; 质 、 熟 技 修 排球、乒乓球、羽 (2)培养学生团 能”的课程 课 毛球、网球、健美 队精神,养成良 目标,深入 操、定向运动、武 好的团队精神和 挖掘课程中 术 、 民 族 传 统 体 团队意识; 蕴含的思想 育、运动体适能; (3)培养学生良 政治教育资 课程内容着重选择 好的道德品质和 源,充分发 适应学生身心健康 爱国主义精神; 挥学生的想 13 发展的以科学性、 (4)培养学生公 象力以激发 实用性和终身性为 平合理,实事求 学生的学习 主的教学内容,使 是,敢于担当; 兴趣,使学 学生学会并掌握两 (5)培养学生政 生积极主动 项以上终身体育健 治和法律意识; 地发自内心 身方法,养成体育 (6)培养学生树 去学习。 锻炼习惯,增强体 立远大理想,增 2. 在 课 堂 教 育 意 识 , 提 高 体 强四个“自 学中融入思 质,为培养适应 21 信”,担负起民 想政治育人 世纪科技进步和发 族复兴重任; 元素,对每 展的复合创造型人 (7)教育引导学 一个教学单 才服务。 生崇尚劳动,培 元进行思政 养新时代的工匠 教学设计, 精神和敬业精 在课程教学 神。 中融入案例 2.知识目标: 直 观 教 学 (1)通过课程学 法、情景教 习,培养运动兴 学和情绪激 趣和爱好,形成 励法等多种 坚持科学锻炼的 教学方法。 良好习惯; 以“终身体 (2)掌握 2—3 育、健康第 项运动技能和基 一 ” 为 目 本练习方法,解 标,在教学 决体育锻炼过程 中,不仅让 中出现的常见问 学生能掌握 题; 技术动作要 (3)了解并掌握 领,提高运 体育卫生和健康 动能力,还 14 常识。 要引导学生 3.技能目标: 熟 练 掌 握 (1)了解和掌握 二、三种锻 基本的体育与健 炼方法,形 康知识; 成良好的健 (2)掌握运动技 康 行 为 习 能,增强体适 惯。 能; (3)通过体育活 动改善心理状 态,促进心理健 康。 8 1. 文档处理,文 通过理论知识学 在全面贯彻 档的基本编辑、图 习、技能训练和 党的教育方 片的插入和编辑、 综合应用实践, 针,落实立 表格的插入和编 使高等职业教育 德树人根本 辑、样式与模板的 专科学生的信息 任务的基础 创建和使用、多人 素养和信息技术 上,突出职 协同编辑文档等内 应用能力得到全 业教育特 必 容。 面提升。通过丰 色,提升学 修 2. 电子表格处 富的教学内容和 生的信息素 课 理,工作表和工作 多样化的教学形 养,培养学 簿操作、公式和函 式,帮助学生认 生的数字化 (教学 数的使用、图表分 识信息技术对人 学习能力和 内容, 析展示数据、数据 类生产、生活的 利用信息技 目标, 处理等内容。 重要作用,了解 术解决实际 要求依 3. 演示文稿制作 现代社会信息技 问题的能 据教育 演示文稿制作,包 术发展趋势,理 力。 部《高 含演示文稿制作、 解信息社会特征 1.立德树 04210990 信息 技术 15 等职业 动画设计、母版制 并遵循信息社会 人,加强对 教育专 作和使用、演示文 规范;使学生掌 学生的情感 稿放映和导出等内 握常用的工具软 态度和社会 容。 件和信息化办公 责任的教育 4. 信息检索,信 技术,了解大数 2.突出技 息检索基础知识、 据、人工智能、 能,提升学 (2021 搜索引擎使用技 区块链等新兴信 生的信息技 年 巧、专用平台信息 息技术,具备支 术技能和综 版)》 检索等内容。 撑专业学习的能 合应用能力 5. 新一代信息技 力,能在日常生 3.创新发 术概述新一代信息 活、学习和工作 展,培养学 技术,包含新一代 中综合运用信息 生的数字化 信息技术的基本概 技术解决问题; 学习能力和 念、技术特点、典 使学生拥有团队 创新意识 型应用、技术融合 意识和职业精 等内容。 神,具备独立思 6. 信息素养与社 考和主动探究能 会责任,包含信息 力,为学生职业 素养、信息技术发 能力的持续发展 展史、信息伦理与 奠定基础。 科信息 技术课 程标准 职业行为自律等内 容。 9 09200810 09200820 根据专业需要选择 1.素质目标: 旨在培养和 函 数 、 向 量 、 复 (1)培养学生灵 提升各专业 高等数 必 数、微积分、线性 活、抽象、活跃 学生进行专 学Ⅰ、 修 代数和级数等数学 的数学思维,逐 业学习所必 Ⅱ 课 基 础 知 识 组 织 教 步形成数学意 需的数理基 学,不同专业有所 识,提升学生的 础和数理思 侧重。以教学内容 数学文化素养, 维。通过本 16 为载体,借助数学 让数学这一工具 课 程 的 学 史、典故等,引经 进入到学生的生 习,使学生 据典、循循善诱, 活实践。 初 步 掌 握 使学生领悟数学中 (2)培养学生严 “必须、够 包含的普遍哲学思 谨求实的科学态 用”的数理 想,数学来源于实 度、科学精神和 理论、知识 践又服务于实践, 科学的世界观。 和方法,培 树立正确的社会主 2.知识目标: 养学生的逻 义核心价值观。 学习、理解和掌 辑 思 维 能 握函数、向量、 力、解决相 复数、微积分、 关专业问题 线性代数和级数 的能力和自 等数学知识,了 主学习能力 解数学科学的发 等。《高等 展脉络、哲学思 数学》在各 想、逻辑思维与 专业的课程 方法。 体系中居于 3.技能目标: 基础服务性 通过专项练习数 的地位,主 学运算求解能 要为后续的 力、抽象思维和 各专业课程 逻辑推理能力。 教学提供必 (1)培养学生应 要的数理准 用数学知识学习 备。 后续课程、专业 知识、专门技术 等的能力。 (2)培养学生运 用数学方法分析 17 解决生活、学 习、工作等领域 中遇到的实际问 题的能力。 (3)培养学生具 有建立生活和工 作中实际问题的 数学模型能力, 并利用数学的方 法完成必要的计 算、分析和判 断。 10 09200270 英语 I 09200280 英语 II (教学 内容, 必 修 课 课程内容为职场通 职场涉外沟通目 1.坚持立德 用英语,在结合职 标:掌握必要的 树人,发挥 场情境、反映职业 英语语音、词 英语课程的 特色,进一步提高 汇、语法、语篇 育人功能, 学生的英语应用能 和语用知识,具 课程要全面 力。基础模块的内 备必要的英语 贯彻党的教 容由主题类别、语 听、说、读、 育方针,落 篇类型、语言知 看、写、译技 实立德树人 识、文化知识、职 能,能够识别、 根本任务。 业英语技能和语言 运用恰当的体态 2.落实核心 学习策略六要素组 语言和多媒体手 素养,贯穿 成。主题类别为高 段,根据语境运 英语课程教 等职业教育专科英 用合适的策略, 学全过程高 语课程提供的与职 理解和表达口头 等职业教育 业相关的教学主 和书面话语的意 专科阶段的 题。语篇类型包括 义,有效完成日 英语学科核 口头、书面、新媒 常生活和职场情 心素养是英 目标, 18 要求依 体等多模态语篇, 境中的沟通任 语学科育人 据教育 涵盖不同类型的体 务。 价值的集中 部《高 裁,为语言学习提 多元文化交流目 体现。 等职业 供素材。语言知识 标:能够通过英 3.突出职业 是职场涉外沟通的 语学习获得多元 特色,加强 重要基础,重点突 文化知识,理解 语言实践应 出应用性。文化知 文化内涵,汲取 用能力培养 识包括世界多元文 文化精华,树立 教师要突出 准 化和中华文化,尤 中华民族共同体 职业特色, ( 2021 其是职场文化和企 意识和人类命运 根据英语课 年 业文化,是学生形 共同体意识,形 程目标与高 成 5 跨文化交际能 成正确的世界 素质技术技 力、坚定文化自信 观、人生观、价 能人才培养 的知识源泉。职业 值观; 的需要,强 英语技能对学生在 语言思维提升目 调课程内容 职场中的口头和书 标:通过分析英 与专业实 面沟通能力提出具 语口头和书面话 践、职场需 体要求,包含理解 语,能够辨析语 求的对接, 技能、表达技能和 言和文化中的具 创设与行业 互动技能,具体包 体现象,了解抽 企业相近的 括听、说、读、 象与概括、分析 教学情境任 看、写以及中英两 与综合、比较与 务,通过设 种语言的初步互译 分类等思维方 计语言教学 技能。语言学习策 法,辨别中英两 活动,加强 略是实现自主学习 种语言思维方式 学生语言实 和终身学习的手 的异同,具有一 践应用能力 段,具体包括元认 定的逻辑、思辨 的培养。 知策略、认知策 和创新思维水 4.提升信息 略、交际策略、情 平。锤炼尊重事 素养,探索 教育专 科英语 课程标 版)》 19 感策略等。 实、谨慎判断、 信息化背景 公正评价、善于 下教与学方 探究的思维品 式的转变教 格。 师要树立正 自主学习完善目 确的信息化 标:认识英语学 教学理念, 习的意义,树立 注重现代信 正确的英语学习 息技术在英 观,具有明确的 语教学中的 英语学习目标。 应用,努力 实现英语教 学与信息技 术的深度融 合,提高英 语教学的实 效。 5.尊重个体 差异,促进 学生全面与 个性化发展 学生是英语 学习的主 体,英语教 学要以学生 为主体,以 学习为中 心,促进学 生的全面发 展 20 大学生心理健康教 1.素质目标: 教师通过知 育是面向全院一年 通 过 本 课 程 的 教 识 传 授 、 心 级各专业学生的公 学 , 使 学 生 树 立 理 体 验 与 行 共必修课程,本课 心 理 健 康 发 展 的 为 训 练 等 方 程是集知识传授、 自 主 意 识 , 了 解 式 结 合 的 教 心理体验与行为训 自 身 的 心 理 特 点 学 之 后 , 使 练为一体的公共课 和 性 格 特 征 , 能 学 生 明 确 心 程。课程旨在使学 够 对 自 己 的 身 体 理 健 康 的 标 生明确心理健康的 条 件 、 心 理 状 准 及 意 义 , 标准及意义,增强 况 、 行 为 能 力 等 增 强 自 我 心 自我心理保健意识 进 行 客 观 评 价 , 理 保 健 意 识 和心理危机预防意 正 确 认 识 自 己 、 和 心 理 危 机 识,掌握并应用心 接 纳 自 己 , 在 遇 预 防 意 识 , 11 10200060 大学生 必 理健康知识,培养 到 心 理 问 题 时 能 掌 握 并 应 用 心理健 修 自我认知能力、人 够 进 行 自 我 调 适 心 理 健 康 知 康教育 课 际沟通能力、自我 或 寻 求 帮 助 , 积 识 , 培 养 自 调节能力,切实提 极 探 索 适 合 自 己 我 认 知 能 高心理素质,促进 并 适 应 社 会 的 生 力 、 人 际 沟 学生全面发展。以 活状态。 通能力、自 专题式教学开展, 2.知识目标: 我 调 节 能 根据大学生的发展 通 过 本 课 程 的 教 力 , 切 实 提 特点共设置了 6 个 学 , 使 学 生 了 解 高 心 理 素 专题的教学内容: 心理学的有关理 质 , 促 进 学 1.认识心理健康— 论 和 基 本 概 念 , 生 全 面 发 —基础知识概述。 明 确 心 理 健 康 的 展。 2.我的大学我做主 标 准 及 意 义 , 了 ——大学适应。 解大学阶段人的 3.心宽以和,善结 心 理 发 展 特 征 及 人 缘 — — 人 际 关 异常表现,掌握 21 系。 自我调适的基本 4.羞答答的玫瑰静 知识 悄悄地开——恋爱 3.技能目标: 与性。 通过本课程的教 5.让生命充满阳光 学 , 使 学 生 掌 握 ——生命教育。认 自 我 探 索 技 能 , 识、尊重、珍爱生 心 理 调 适 技 能 及 命,掌握初步的干 心 理 发 展 技 能 。 预方法,预防心理 如 学 习 发 展 技 危机。 能、环境适应技 6.知人者智,自知 能 、 压 力 管 理 技 者 明 — — 自 我 意 能、沟通技能、 识。 问题解决技能、 课程思政: 自我管理技能、 在 课 程 教 学 过 程 人际交往技能和 中,寓于价值引 生涯规划技能 领、文化传承于知 等。 识传授和能力培养 之中,帮助学生塑 造正确的世界观、 人生观、价值观, 引导学生积极培育 和践行社会主义核 心价值观,努力增 强四个意识、坚定 四个自信、做到两 个维护。 《职业生涯发展与 引 导 学 生 掌 握 职 建 构 以 学 生 规划》课程根据各 业 生 涯 发 展 的 基 为 中 心 的 教 22 学科专业特点,引 本 理 论 和 方 法 , 学 模 式 , 充 导大学专科学生树 促 使 大 学 生 理 性 分 调 动 学 生 12 09200100 职业生 必 立科学的职业生涯 规 划 自 身 发 展 , 的 主 动 学 习 涯发展 修 规划理念,了解、 掌 握 自 我 探 索 技 并 开 展 大 学 与规划 课 掌握职业生涯规划 能 、 生 涯 决 策 技 生 涯 和 职 业 的方法和内容,开 能 等 , 在 学 习 过 生 涯 规 划 , 展自我探索和职业 程 中 自 觉 提 高 就 教 师 除 了 通 环境探索,合理规 业 能 力 和 生 涯 管 过 课 堂 传 授 划个人学习生涯和 理 能 力 , 促 进 学 本 课 程 的 基 职业生涯,在学习 生 树 立 个 人 生 涯 本 知 识 外 , 中不断提高职业规 规 划 和 国 家 发 展 还 应 结 合 心 划能力和生涯管理 相结合的意识。 理学知识、 能力,全面提升大 测评工具等 学生的综合竞争 来引导学生 力。 积极思考, 积极行动。 《就业指导》课程 1. 使 学 生 了 解 就 通 过 建 立 以 为学生提供就业政 业 形 势 和 就 业 政 课 堂 教 学 为 策、求职技巧、就 策 , 把 握 职 业 选 主 , 个 性 化 业信息等方面的指 择 的 原 则 和 方 就 业 创 业 指 导,帮助各专业学 向 ; 树 立 正 确 的 导 为 辅 , 理 13 09200110 就业 指导 必 生了解我国、当地 择 业 就 业 和 职 业 论 和 实 践 课 修 的就业形势、就业 道 德 观 念 , 掌 握 程 交 替 进 行 课 政策,根据自身的 求 职 的 技 巧 和 礼 的 教 学 模 条件、特点、职业 仪。 式,切实提 目标、职业方向、 2. 培 养 学 生 掌 握 高 学 生 就 业 社会需求等情况, 求 职 信 息 搜 索 、 竞 争 力 , 树 选择适当的职业; 求 职 技 能 等 , 提 立 正 确 的 择 对学生进行职业适 高 学 生 就 业 竞 争 业 就 业 和 职 23 应、就业权益、劳 力 , 顺 利 就 业 、 业 道 德 观 动法规、创业等教 适 应 社 会 提 供 必 念 , 锻 造 良 育,帮助学生树立 要的指导。 好的心理素 正确的世界观、人 3. 激 发 学 生 的 社 质 , 掌 握 求 生观、价值观,充 会 责 任 感 , 树 立 职 的 技 巧 和 分 发 挥 自 己 的 才 正确的就业观和 礼 仪 。 为 大 能,实现自己的人 价 值 观 、 职 业 学 生 顺 利 就 生 价 值 和 社 会 价 观;把个人发展 业 、 适 应 社 值,促使学生顺利 和 国 家 需 要 相 结 会 提 供 必 要 就业、创业。 合。 的指导。 《创新创业基础》 通 过 创 新 创 业 基 采 用 体 验 式 课程内容:开展创 础 课 程 , 使 学 生 ( 实 践 ) 教 业活动所需要的基 掌 握 创 新 创 业 的 学 模 式 , 倡 本知识,包括创业 基 础 知 识 和 基 本 导 模 块 化 、 的基本概念、基本 理 论 , 熟 悉 创 新 项 目 化 和 参 原理、基本方法和 创 业 的 基 本 流 程 与 式 教 学 , 相关理论,涉及创 和 基 本 方 法 , 了 强 化 案 例 分 业者、创业团队、 解 创 业 的 法 律 法 析 、 小 组 讨 14 09200120 创新创 业基础 必 创业机会、创业资 规 和 相 关 政 策 , 论 、 小 组 任 修 源、创业计划、政 培 养 学 生 的 创 新 务 、 角 色 扮 课 策法规、新企业开 思 维 , 使 用 创 新 演 、 分 享 研 办与管理,以及社 方 法 解 决 问 题 的 讨 、 头 脑 风 会创业的理论和方 能 力 , 激 发 学 生 暴 等 环 节 , 法。系统培养学生 的 创 业 意 识 , 培 实 现 从 以 知 整合创业资源、设 养 学 生 善 于 思 识 传 授 为 主 计创业计划以及创 考 、 敏 于 发 现 、 向 以 创 新 思 办和管理企业的综 敢 为 人 先 的 创 新 维 、 创 业 精 合素质,重点培养 意 识 , 挑 战 自 神 、 创 新 创 学 生 识 别 创 业 机 我、承受挫折、 业 能 力 培 养 24 会 、 防 范 创 业 风 团队协作、坚持 为 主 的 转 险、适时采取行动 不 懈 的 创 业 精 变 , 充 分 调 的创业能力。培养 神 , 提 高 学 生 的 动 学 生 学 习 学生善于思考、敏 社 会 责 任 感 、 创 的 积 极 性 、 于发现、敢为人先 新 精 神 和 创 业 能 主 动 性 和 创 的创新意识,挑战 力 , 促 进 学 生 创 造性。 自我、承受挫折、 业 就 业 和 全 面 发 坚持不懈的意志品 展。 质,遵纪守法、诚 实守信、善于合作 的职业操守,以及 创造价值、服务国 家、服务人民的社 会责任感。 (三)专业基础课 表 6 物联网应用技术专业基础课说明表 序 课程名 类 课程编码 主要内容 课程目标 号 称 别 教学内容: 1.素质目标: 教学要求 教师通过混合 本课程的内容主要 通过电路分析和制 式 教 学 , 使 学 包括:学习电路基 作,引导学生发现 生 掌 握 电 路 中 本概念、电路的等 不足,提高自己的 的 基 本 定 理 、 效变换;电路的三 实践动手能力,提 定 律 , 掌 握 各 大基本定律;几种 升自主学习能力, 种 电 路 的 基 本 电工电 1 04240300 子技术 Ⅰ 必 修 课 直流电路的分析方 强化团队意识;通 概 念 , 学 会 应 法:支路电流法、 过 实 训 报 告 的 撰 用 各 种 方 法 进 叠加定理、戴维南 写,培养学生工作 行 电 路 的 稳 态 定理;交流电路的 总结文档的整理、 和 暂 态 分 析 , 分析:RLC 串联电 撰写以及汇报演示 通 过 项 目 化 教 25 路 、 RLC 并 联 电 能力。 师,使学生掌 路;理想变压器; 2.知识目标: 握基本实验焊 简单电路的焊接和 掌握电路的基本理 接 、 测 量 技 调试;万用表的熟 论知识,掌握分析 术 , 为 进 一 步 练应用; 计算电路的基本方 学 习 有 关 专 业 课程思政: 法,掌握电工工具 课 程 奠 定 良 好 安全用电,循规蹈 的使用; 的电路基础知 矩。 识。 3.技能目标: 掌握电路实验的基 本技能以及电工基 本常识,能够运用 电路的基本定律对 电路进行分析;能 够根据需求对电路 进行等效变换;能 够进行简单电路的 焊接、测试;经过 实践培训后可获取 “初级电工上岗证 书”。 教学内容: 1.素质目标: 教师采用以学 物联网技术发展情 培养遵纪守法、爱 生 为 主 体 , 课 况,了解物联网的 岗 敬 业 、 爱 护 设 堂 指 导 为 辅 的 2 04240080 物联网 必 关键技术,为学生 备、具有高度的责 教 学 方 式 , 使 工程导 修 能够今后学习专业 任心、团结合作的 学 生 熟 悉 电 路 论 课 技术打下基础。 职业操守;培养严 原 理 图 绘 制 和 课程思政: 格执行相关标准、 印 刷 电 路 板 设 通过使学生体验科 工作程序与规范、 计 的 方 法 及 基 技发展、大国立场 工艺文件和安全操 本 操 作 , 为 学 26 和时代担当,帮助 作规程以及学习新 生 将 来 社 会 工 学生了解印制电路 知识新技能、勇于 作 打 下 一 定 的 板设计在行业领域 开拓和创新的科学 应 用 软 件 的 能 的作用,激起行业 态度; 力。学习完本 热情,增强大国自 2.知识目标: 课程后学生可 信。 让学生能够掌握物 考 取 “ 印 制 电 联网技术的定义和 路 绘 图 员 高 级 了解物联网的基本 工 ” 职 业 资 格 原理以及学习的方 证书。 法; 3.技能目标: 了解物联网的关键 技术,为学生能够 今后学习专业技术 打下基础。 教学内容: 1.素质目标: 教师通过任务 教 学 内 容 主 要 包 培养诚实、守信、 驱 动 , 现 场 指 括:C 语言的算法 坚韧不拔的性格, 导 的 教 学 方 基础、数据类型、 培 养 善 于 沟 通 表 式 , 使 学 生 掌 数据运算等 C 语言 达 、 善 于 自 我 学 握 C 语言程序 3 04240130 程序设 计基础 必 修 课 的基本概念;顺序 习、具备团队协作 设 计 的 基 础 知 结构、选择结构、 能 力 的 高 技 能 人 识 和 基 本 技 循环结构等 C 语言 才,并养成编码规 能 , 树 立 结 构 的基本语句;C 语 范、按时交付软件 化 程 序 设 计 的 言 过 程 控 制 、 数 等 良 好 的 工 作 习 基本思想,养 组、指针、函数及 惯。 成良好的编程 编程方法等。通过 2.知识目标: 习惯,培养严 学习,掌握 C 语言 掌握 C 语言的算法 谨 务 实 的 分 析 的程序设计技巧及 基础、基本概念和 问 题 与 解 决 问 27 程序的调试和检测 语言程序设计的语 题 能 力 , 并 为 方法,为后续单片 句、程序结构,数 后 续 的 应 用 性 机应用系统的软件 据 类 型 和 编 程 方 课 程 和 系 统 开 开发打下基础,并 法。 发课程打好软 进一步培养学生逻 3.技能目标: 件基础。通过 辑思维能力,提升 通过 C 语言程序设 本 课 程 学 习 , 细致工作,发现问 计的技巧以及程序 学 生 可 考 取 全 题、解决问题的能 的 调 试 和 检 测 方 国 高 校 计 算 机 力。 法。为单片机应用 等 级 考 试 二 级 课程思政: 系统的软件开发打 资格证书。 在传授 C 语言程序 下基础。 设计知识,锻炼学 生程序设计技能、 培养学生逻辑思维 能力的同时,将爱 国情、强国心、报 国志渗透到各个教 学环节中。 教学内容: 1.素质目标: 教师通过混合 主要包括电子元器 通过电路分析和制 式 教 学 , 使 学 件的认识,三极管 作,引导学生发现 生 掌 握 电 路 中 放大电路、原酸放 不足,提高自己的 的 基 本 定 理 、 3 4270073 电工电 必 大器电路等。数字 实践动手能力,提 定 律 , 掌 握 各 子技术 修 电路的概念、数字 升自主学习能力, 种 电 路 的 基 本 Ⅱ 课 芯片的应用、数字 强化团队意识;通 概 念 , 学 会 应 电路的分析方法。 过 实 训 报 告 的 撰 用各种方法进 教学目标: 写,培养学生工作 行 电 路 的 稳 态 让学生能够掌握模 总结文档的整理、 和 暂 态 分 析 , 拟 电 路 的 基 础 知 撰写以及汇报演示 通 过 项 目 化 教 28 识,为今后进行电 能力。 师,使学生掌 路设计打下专业基 2.知识目标: 握基本实验焊 础。也是物理网专 掌握电路的基本理 接 、 测 量 技 业 必 备 的 专 业 技 论知识,掌握分析 术 , 为 进 一 步 能。单电路的焊接 计算电路的基本方 学 习 有 关 专 业 和调试;万用表的 法,掌握电工工具 课 程 奠 定 良 好 熟练应用; 的使用; 的电路基础知 课程思政: 3.技能目标: 识。 安全用电,循规蹈 掌握电路实验的基 经 过 实 践 培 训 矩。 本技能以及电工基 后 可 获 取 “ 初 本常识,能够运用 级 电 工 上 岗 证 电路的基本定律对 书”。 电路进行分析;能 够根据需求对电路 进行等效变换;能 够进行简单电路的 焊接、测试; 教学内容: 1.素质目标: 通过实施理实 本课程讲授课程介 培养严谨、规范操 一 体 化 的 教 学 绍 MySQL 数据库管 作的职业素养,细 方 式 , 使 学 生 理系统的安装与配 心 严 谨 的 职 业 习 掌 握 数 据 库 的 4 04270070 数据库 必 技术及 修 应用 课 置 ; 主 题 数 据 库 惯。 基本概念、关 的表结构设计与完 2.知识目标: 系数据模型、 整性定义;创建主 通 过 本 课 程 的 学 数 据 规 范 化 理 题 数 据 库 和 数 据 习,使学生学会安 论 ; 掌 握 关 系 表,并定义主键及 装相应的数据库管 数 据 库 标 准 语 外键;创建主题数 理工具以及图形管 言 SQL ; 掌 握 据库的视图、存储 理工具并能够正确 MYSQL 数 据 库 过程、触发器等各 配置,能正确使用 的 操 作 和 管 29 种数据库对象;主 语句对数据库进行 理。 题数据库的数据录 查 询 、 修 改 、 统 入、记录的删除与 计、更新等操作, 更新等;主题数据 并能掌握索引和视 库的简单与复杂查 图的正确使用。 询、数据统计;设 3.技能目标: 置或者更改数据库 通过完成相关的项 用户或角色权限。 目,使学生能熟练 课程思政: 使用相应的图形管 培养学生良好的自 理 工 具 能 够 阅 读 我表现、与人沟通 MYSQL 的 API 帮助 能力;团队协作精 文档,查找类的使 神;勇于创新、爱 用方法,能够使用 岗 敬 业 的 工 作 作 常 用 的 Java 、 风。 PYthon 等开发应用 程序。 教学内容: 1.素质目标: 了解计算机网络的 培 养 网 络 安 全 意 一些基本术语、概 识、增强个人对国 以讲授+实训的 念;掌握网络的工 家网络安全责任感 教 学 方 法 , 通 作 原 理 , 体 系 结 做好网络安全的防 过 项 目 载 体 完 5 04240100 计算机 必 构、分层协议,网 范工作。 成对知识的教 网络技 修 络互连;了解网络 2.知识目标: 授和技能的训 术应用 课 安全知识;能通过 掌握基本的计算机 练 。 在 实 训 过 常用网络设备进行 网络理论知识和配 程 中 注 重 职 业 简单的组网;能对 置方法,学习网络 素养的培养。 常见网络故障进行 体系组网知识 排错;通过对网络 3.技能目标: 组建与管理、网络 能够熟练进行网络 30 配置与维护项目实 配置,实现网络数 战。 据链路的通信,能 课程思政: 够解决计算机网络 通过 5G,了解我国 故障,并能将所学 芯片工艺的现状, 到的网络技术知识 激发学生科技强 应用到生产实践 国、科技创新的学 中。 习热情。 教学内容: 1.素质目标: 教师通过项目 以基于单片机的产 培养学生自学能力 化、任务驱动 品开发工作过程为 与自我发展能力; 等教学方法, 主线,贯穿整个课 培 养 学 生 勤 于 思 使学生掌握电 程 教 学 的 各 个 环 考、做事认真的良 子电路的硬件 节。 好作风;培养学生 电路设计、程 1.流水灯的设计与 谦 虚 、 好 学 的 能 序设计、 6 04240090 制作——FOR 循环 力; Proteus 仿 典型运用; 真、PCB 设计 2.知识目标: 单片机 必 2.九秒倒计时器— 掌握单片机应用的 制作、电路装 应用技 修 —定时器及中断的 基本概念和基本分 配、软件编译 术 课 运用; 析方法;掌握单片 下载、软硬联 3.光控 LED 灯亮度 机控制知识;掌握 调等操作;以 ——AD 采样及 PWM 单片机控制的实现 实际案例为依 输出控制的运用; 方式; 4.简易温度计—— 3.技能目标: 托,使学生掌 握单片机应用 温度传感器及数码 通过项目训练,提 系统的设计开 显示的运用; 高学生的实践操作 发能力;使学 5.八路抢答器—— 能力;能正确使用 生掌握单片机 按键开关及中断的 各种电子工具;能 应用系统的调 运用; 够进行单片机控制 试分析能力 31 6.超声波测距—— 电 路 的 组 装 和 调 等。 外设模块及液晶显 试;能处理单片机 示的运用; 控制电路中常见的 7.简易光电心率计 故障。 ——外部中断及频 率检测的运用。 课程思政: 通过介绍单片机国 内外现状,培养学 生民族自豪感,激 发学生学习兴趣。 (四)专业核心课 表7 序 课程编码 课程名称 号 类 别 物联网应用技术专业核心课说明表 主要内容 课程目标 教学内容: 1.素质目标: 教学要求 以讲授+实训 1. 传 感 器 的 种 培 养 精 益 求 精 、 的教学方法, 类 、 传 感 器 的 工 规 范 操 作 的 职 业 通过项目载体 作原理 1 04270290 传感器应 用技术 必 修 课 素 养 , 刻 苦 钻 完成对知识的 2. 传 感 器 特 性 学 研 、 敢 于 创 新 的 教授和技能的 习与分析 精神。 3. 传 感 器 的 应 用 2.知识目标: 训练。在实训 过程中注重职 电 路 设 计 与 制 学习传感器工作 业 素 养 的 培 作。 原 理 、 传 感 器 应 养。 4. 养 成 精 益 求 用 电 路 设 计 方 考核方式:考 精、主动思考的 法、传感器模块 试 良好习惯 32 设计与制作方法 3.能力目标: 掌握传感器应用 的选型与传感器 应用电路的设 计,为物联网系 统设计打下基 础。 1.素质目标: 培养精益求精、 规范操作的职业 教学内容: 物理网当前主流 的通信技术认 识、ZigBee 通信 2 4270990 无线传输 技术 必 修 课 技术的应用学 习。 教学目标: 让学生掌握物联 网通信技术的应 用,为物理网系 统开发打下通信 专业基础。 素养,刻苦钻 研、敢于创新的 精神。 2.知识目标: 学习传感器工作 原理、传感器应 用电路设计方 法、传感器模块 设计与制作方法 3.能力目标: 掌握传感器应用 的选型与传感器 以讲授+实训 的教学方法, 通过项目载体 完成对知识的 教授和技能的 训练。在实训 过程中注重职 业素养的培 养。 考核方式:考 试 应用电路的设 计,为物联网系 统设计打下基 础。 3 04270180 物联网嵌 入式技术 必 1.素质目标: 修 教学内容: 课 1. 掌 握 智 能 设 备 素质; 33 教师采用基于 具 备 较 高 的 职 业 工作过程的教 学模式,以真 应 用 与 开 发 流 程 培 养 良 好 的 劳 动 实的产品为项 基本方法。 纪律观念; 2. 掌 握 智 能 设 备 2.知识目标: 目载体来开展 教学,让学生 设 计 的 基 本 技 术 掌 握 智 能 设 备 应 真正感受到日 概 念 , 并 在 设 计 用 与 开 发 流 程 基 常实训与实际 项 目 中 灵 活 运 本方法; 用。 产品开发的区 智 能 设 备 与 物 联 别,并体验社 3. 掌 握 程 序 设 计 网 技 术 的 项 目 化 会对物联网专 过 程 中 解 决 常 见 结 合 应 用 设 计 方 业职业要求。 问 题 的 程 序 算 法; 法。 通过各项任务 智 能 设 备 使 用 物 实战模拟,进 4. 掌 握 智 能 设 备 联 网 通 信 技 术 进 一步加强学生 产 品 的 调 试 、 测 行 数 据 联 网 应 用 职业意识,提 试的方法。 方法; 升职业素养。 5. 掌 握 智 能 设 备 3.技能目标: 产 品 联 网 与 应 用 1. 能 够 熟 练 使 用 层设计。 专业软件与工具 课程思政: 进行智能设备的 通 过 产 品 智 能 化 应用开发实施; 设 计 , 激 发 学 生 2. 能 够 应 用 物 联 创新热情,提升 网通信技术进行 学生创新能力, 数据自动上传与 激 发 学 生 科 技 强 云端数据管理; 国的自信。 3. 能 够 结 合 应 用 场景进行智能设 备的需求分析与 方案制定; 1.素质目标: 34 以讲授+实训 教学内容: 养 成 正 确 的 仪 器 的教学方法, 物 理 网 当 前 主 流 设备使用习惯; 通过项目载体 的 通 信 技 术 认 具 有 团 队 协 作 意 完成对知识的 识、ZigBee 通信 识; 4 4270010 教授和技能的 物联网应 必 技 术 的 应 用 学 培 养 严 谨 、 精 益 训练。在实训 用开发 修 习。 求精工匠精神; 过程中注重职 课 教学目标: 2.知识目标: 业素养的培 让 学 生 掌 握 物 联 掌 握 智 能 设 备 应 养。 网 通 信 技 术 的 应 用 与 开 发 流 程 基 考核方式:考 用 , 为 物 理 网 系 本方法; 试 统开发打下通信 智能设备与物联 专业基础。 网技术的项目化 结合应用设计方 法; 3.技能目标: 1. 能 够 熟 练 使 用 专业软件与工具 进行智能设备的 应用开发实施; 2. 能 够 应 用 物 联 网通信技术进行 数据自动上传与 云端数据管理; 3. 能 够 结 合 应 用 场景进行智能设 备的需求分析与 方案制定 1.素质目标: 教师通过物联 培 养 精 益 求 精 、 网工程项目立 35 教学内容: 规 范 操 作 的 职 业 项、招投标、 1. 物 联 网 工 程 项 素 养 , 敢 于 创 新 成本管理、采 目的管理学习 5 04270970 的 精 神 , 提 升 主 购、合同、实 物联网工 限 2. 学 习 工 程 项 目 动思考的意识。 施全套流程管 程设计与 选 的 现 场 施 工 规 2.教学目标: 理。使学生掌 管理 范 、 施 工 管 理 方 了 解 工 程 项 目 的 握项目管理基 法与要点 流程与工程管理 础 知 识 与 方 3. 项 目 管 理 的 相 技 术 规 范 、 项 目 法,在实践中 关 行 业 标 准 与 国 管 理 方 法 等 相 关 能正确运用, 家标准的学习。 知 识 为 今 后 从 事 知识技能不断 4. 项 目 施 工 技 术 工 程 类 相 关 工 作 提高与完善。 规 范 与 技 术 施 工 打下基础。 流程 3.技能目标: 课程思政: 能够在项目管理 通过物联网工程 岗位上进行项目 项目管理,培养 施工指导、项目 学生项目管理能 管理、项目技术 力 , 为 今 后 国 家 支持的能力 建设贮备知识。 (四)专业实训环节 序 课程编 表8 课程名 号 码 称 物联网应用技术专业实训环节课程说明 类 主要内容 课程目标 别 教学内容: 1 4270011 物联网 必 应用开 修 发实训 课 1.素质目标: 教学要求 以实训为主的 1.电子设备、电子 培 养 精 益 求 精 、 教学方法,通 智能产品的综合组 规 范 操 作 的 职 业 过项目载体完 装知识 素 养 , 提 升 职 业 成对知识的教 2.调试技能训练, 规范意识。 授和技能的训 进行产品组装、产 2.知识目标: 练。在实训过 36 品调试、产品检修 掌 握 电 子 类 产 品 程中注重职业 课程思政: 组 装 与 调 试 方 素养的培养。 吃苦耐劳、严谨规 法 , 掌 握 产 品 检 了解这些知识 范的职业意识 测 、 产 品 维 修 的 与技能在工作 方法 实践中的应 3.能力目标: 用,关注科学 能 够 进 行 电 子 类 技术的现状及 产 品 进 行 精 确 组 发展趋势。 装与调试,使用 专业仪器仪表对 产品进行质量检 测和问题维修。 1.素质目标: 培养精益求精、 规范操作的职业 教学内容: 素养,提升职业 1.电子设备、电子 规范意识。 智能产品的综合组 2.知识目标: 物联网 2 4270985 设备装 调与维 护实训 装知识 掌握电子类产品 必 2.调试技能训练, 组 装 与 调 试 方 修 进行产品组装、产 法 , 掌 握 产 品 检 课 品调试、产品检修 测、产品维修的 课程思政: 方法 吃苦耐劳、严谨规 3.能力目标: 范的职业意识 能够进行电子类 产品进行精确组 装与调试,使用 专业仪器仪表对 产品进行质量检 37 以实训为主 的 教学方法,通 过项目载体完 成对知识的教 授和技能的训 练。 在实训过 程中注重职业 素养的培养 。 了解这些知识 与技能在工作 实践中的应 用, 关注科学 技术的现状及 发展趋势。 测和问题维修。 1.素质目标: 培养精益求精、 教学内容: 1.电子设备、电子 智能产品的综合组 物联网 3 4270987 系统部 署与运 装知识 限 2.调试技能训练, 选 进行产品组装、产 品调试、产品检修 维实训 课程思政: 吃苦耐劳、严谨规 范的职业意识 规范操作的职业 以实训为主的 素养,提升职业 教学方法,通 规范意识。 过项目载体完 2.知识目标: 成对知识的教 掌握电子类产品 授和技能的训 组装与调试方 练。在实训过 法,掌握产品检 程中注重职业 测、产品维修的 素养的培养。 方法 了解这些知识 3.能力目标: 与技能在工作 能够进行电子类 实践中的应 产品进行精确组 用,关注科学 装与调试,使用 技术的现状及 专业仪器仪表对 发展趋势。 产品进行质量检 测和问题维修。 物联网 4 4270920 教学内容: 1.素质目标: 以实训为主的 本课程的主要内容 培 养 精 益 求 精 、 教学方法,通 有:了解和掌握物 规 范 操 作 的 职 业 过项目载体完 联网三层架构的组 素 养 , 敢 于 创 新 成对知识的教 工程设 限 成及功能;以智能 的 精 神 , 提 升 主 授和技能的训 计与管 选 家居系统、智慧交 动思考的意识。 练。在实训过 通系统为项目载 2.知识目标: 程中注重职业 体,掌握 了 解 物 联 网 综 合 素养的培养。 ZigBee、NB-IoT 技 术 在 家 居 、 水 了解这些知识 和 LORA 三种物联 利 、 交 通 等 生 活 与技能在工作 理实训 38 网组网方式实现数 场景中的应用, 实 践 中 的 应 据上传和管理;掌 熟 悉 物 联 网 系 统 用,关注科学 握系统平台数据异 的 三 层 架 构 及 系 技术的现状及 常分析方法和实现 统 的 集 成 方 法 , 发展趋势。 远程设备联动控 掌握物联网平台 制;熟悉物联网系 的系统维护与数 统云平台设置与管 据分析方法,熟 理等晋升训练。 悉物联网关键技 课程思政: 术的应用方式。 通过智能家居、智 3.技能目标: 慧水质监测、智慧 能 够 结 合 各 种 场 交通等项目实践, 景 完 成 物 联 网 传 培养学生紧跟行业 感 设 备 、 组 网 方 技术发 展思 维习 式的选择,能够 惯,激发学生科技 对 异 常 数 据 进 行 创新、科技强国精 分 析 并 排 除 故 神。 障;能够完成设 备的联网及调试 运行,能够进行 物联网应用系统 的软件安装、调 试及维护。 (五)专业拓展课 序 号 课程编码 表 9 物联网应用技术专业拓展课说明表 课程名 类 教学内容 教学目标 称 别 环境保护 1 01288310 与生态文 明 限 选 教学要求 主要内容: 以 课程目标:传递 通过科学技术、 提升学生的社会 生态文明思想、 思想理念、实践 责任和科学素养 理解环境保护理 指导不同层面的 39 为目标,包含了 念;学习环保知 讲解与指导,使 思想理念、科学 识,提升科学素 学生正确地辨析 技术、实践指导 养;提升责任意 环境保护与生态 三 个 层 次 的 内 识,增强家国情 文明的关系,在 容,结合了常规 怀,使学生能够 学习过程中学生 授课、案例分析 适应未来各行各 的社会责任和科 和实景参观等课 业对绿色理念的 学素养进一步提 程。内容涵盖生 要求。 态文明、环境问 题、环境健康、 水环境、大气环 境、土壤环境、 生态系统、固废 问题、噪声控 制、环境管理、 生态理念、绿色 能源等内容。 课程思政: 1.环境保护重要 性意识; 2.信息数字化应 用关键性与重要 性意识; 3.精益求精、严 谨规范的工匠精 神; 4.职业使命感培 养、保护生态环 境责任认同; 40 升。 教学内容: 素质目标 1.了解和掌握物 (1) 树立安全意 联网三层架构的 识,增强责任 组成及技术应用 感; 方法; (2) 培养团结协 2.水质智慧监测 作、友爱互助的 系统应用与实施 团队意识; 为项目载体进行 (3) 培养爱岗敬 教学设计,以掌 业、规范操作的 握 ZigBee、NB- 工作态度; IoT 、 LORA 、 (4) 培育勤学勤 4G/5G 通信技术 思勤践、吃苦耐 实现数据上传和 劳、甘于奉献的 管理; 劳模精神; 3.掌握工业传感 (5) 养成注重细 2 4270990 器在工业应用场 节的严谨规范和 水质智慧 景下的安装方法 精益求精的工匠 监测与评 与规范; 价 精神; 4.掌握系统平台 (6) 增强数据保 数据应用方法和 密意识、国家信 必 修 课 实现远程数据分 息安全意识; 析与应用; (7) 培养职业使 5.熟悉物联网系 命感培养、保护 统云平台设置与 生态环境责任认 管理应用方法; 同; 6.掌握组态平台 (8) 培养信息数 新技术的工业化 字化应用关键性 应用方法; 与重要性意识。 课程思政: 知识目标 41 以应用实践案例 为主线,使用信 息化教学手段, 以线上线下结合 方式进行授课。 重点培养学生技 术实战应用能 力,侧重专业群 标准下的水利方 向应用专项能 力,以及场景不 同技术应用调整 与发散思考能 力。以适应当前 行业的新需求、 新能力要求。掌 握新标准、新规 范和懂得新技术 的应用。着重在 物联网技术实践 应用能力训练, 以达到技术应用 迁移能力的培养 目标。 1.环境保护重要 (1) 了解物联网 性意识; 的概念、三层结 2.信息数字化应 构及对应的关键 用关键性与重要 技术; 性意识; (2) 了解无线传 3. 数 据 保 密 意 感网的基本组成 识、国家信息安 和特点; 全意识; (3) 熟悉常用传 4.精益求精、严 感设备的应用场 谨规范的工匠精 景和安装要求; 神; (4) 熟悉物联网 5.职业使命感培 相关的通信及网 养、保护生态环 络技术的发展及 境责任认同; 应用; (5) 了解物联网 新技术的发展与 影响; (6) 熟悉水质监 测技术架构与标 准体系; (7) 熟悉常用工 具使用方法和技 巧; (8) 熟悉标准通 信协议采集数据 的展示方法; (9) 熟悉系统云 平台的特点、体 系结构和主要服 42 务; (10) 熟悉组态 平台信息数据监 测应用; (11) 掌握物联 网智慧平台数据 分析与应用; (12) 掌握设备 维护和系统运维 的防范。 (13) 熟悉水质 评价数学模型数 字化基础。 能力目标 (1) 能够根据物 联网技术的三层 结构原理对物联 网应用系统进行 功能分析; (2) 能够根据实 际应用场景进行 功能需求分析完 成方案制定; (3) 能够按照规 范要求完成感知 设备的安装调 试; (4) 具备正确选 择、使用专业工 43 具安装、拆卸设 备的技能; (5) 具备辨识和 排除传感设备在 应用中常见的故 障和问题的能 力; (6) 能够正确选 用物联网通信技 术进行组网与设 置; (7) 能够根据云 平台功能结构进 行数据管理与功 能设置; (8) 能够根据应 用场景运用组态 平台还原工艺流 程并实现运行状 态监控; (9) 能够根据应 用场景运用智慧 平台显示数据实 现实时监控; (10) 能够根据 应用场景进行设 备维护和系统运 维; (11) 能 够 应 用 水质评价数字化 模型应用实施; 44 1.素质目标: 教师通过实际物 培养精益求精、 联网工程项目, 规范操作的职业 使学生能够根据 教学内容: 1.电子设备、电 规范意识。 成物联网系统的 子智能产品的综 2.知识目标: 搭建和云平台的 合组装知识 电子工艺 3 04270010 管理与设 计 素养,提升职业 不同的场景,完 掌握电子类产品 管理和维护,能 2. 调 试 技 能 训 组 装 与 调 试 方 够解决系统搭建 必 练,进行产品组 法,掌握产品检 过程中出现的设 修 装、产品调试、 测、产品维修的 备故障、数据异 产品检修 方法 常等问题;能够 课程思政: 3.能力目标: 为物联网系统维 吃苦耐劳、严谨 能够进行电子类 护 提 供 技 术 支 规范的职业意识 产品进行精确组 持。 装与调试,使用 专业仪器仪表对 产品进行质量检 测和问题维修。 教学内容: 1.素质目标: 教师通过任务驱 1.掌握 AutoCAD 培养学生认真细 动、案例教学, 的绘图方法; 致的工作作风; 培养学生正确运 2.熟悉三视图特 培养学生自主学 用正投影法来分 点 、 剖 视 图 特 习的能力;培养 析、表述电子工 4 04220090 工程制图 限 选 性; 学生勇于创新、 程问题、绘制和 3.熟悉正投影的 敬业乐群的工作 阅读电子图样的 基本理论; 作风;培养学生 能力和空间想象 4.掌握圆弧连接 良 好 的 职 业 素 能力,是学生后 的几种基本情况 养; 继课程和完成课 及作图步骤; 程设计不可缺少 2.知识目标: 5.掌握平面图形 掌 握 利 用 的基础,是培养 的线段分析和尺 AutoCAD 绘制工 非机类学生综合 45 寸分析方法; 具绘制电子电路 素质和工程基础 6.熟悉组成尺寸 平面图;掌握电 的基本训练。 的四要素, 子产品外观的三 7.掌握正确标注 维图纸的绘制; 尺寸的方法; 掌握三视图、剖 课程思政: 视图等图纸的识 1.在国际发展历 图; 史案例中融入家 3.技能目标: 国情怀元素; 具备熟练应用 2.在尺规制图技 AutoCAD 绘图软 术培养中融入文 件绘制各种电子 化自信和爱党爱 电路的能力,具 国元素。 备三视图、剖视 图等图纸的识图 能力;培养图解 空间几何问题的 能力。 (六)第二课堂 第二课堂包括思想成长、社会实践与志愿服务、文艺体育、工作履历、科 技学术和创新创业、专业技能特长等其他各类课程及活动,按照学院相关规定 执行。 七、教学总体安排与进度表 (一)教学时间安排 本专业总周数为 120 周。其中,理论教学共 80 周,实训教学共 32 周,复 习考试共 6 周,机动共 2 周。教学安排可根据具体情况经教务科研处审批后作 适当调整。 46 表 10 内容 周数 学年、学期 1 第一学年 2 3 第二学年 4 5 第三学年 6 合计 物联网应用技术专业教学时间安排表 理论教学 (含理实一体教 学) 15 16 16 16 17 0 80 实训教 学 复习 考试 机动 合计 4 2 3 3 2 18 32 1 1 1 1 1 1 6 0 1 0 0 0 1 2 20 20 20 20 20 20 120 (二)学时、学分分配 本专业教学总学时为 3054 学时。其中理论教学 1196 学时,占 39.2%;实践 教学学时 1858,占 60.8%。公共基础课 956 学时,占 31.3%;选修 488 学时,占 16.3%。 表 11 物联网应用技术专业课程学时、学分分配表 学时 理论教学 30.38% 0.63% 1.27% 32.28% 896 20 40 956 506 20 40 566 16.57% 0.65% 1.31% 18.53% 16.77% 486 230 7.53% 256 0 256 8.38% (限选) 48 1 2 51 26. 5 0 0.00% 0 0 0.00% 0 0 0 0.00% (任选) 0 0.00% 0 0 0.00% 0 0 0 0.00% 必修 21 13.29% 384 194 6.35% 190 0 190 6.22% (限选) 7 4.43% 120 60 1.96% 60 0 60 1.96% (必修) 6 3.80% 112 50 1.64% 62 0 62 2.03% (限选) 3.5 2.22% 68 48 1.57% 20 0 20 0.65% 必修 22 13.92% 528 0 0.00% 0 528 528 17.29% (限选) 10 6.33% 240 0 0.00% 0 240 240 7.86% 课程性质 公共基 础课 必修 限选 任选 小计 专 业 ( 技 能 ) 课 实践教学 课 内 实 践 学 时 198 0 0 198 课程类 别 专 业 基 础 课 专 业 核 心 课 专 业 拓 展 课 实 习 实 训 占专业 总学分 比例 (%) 必修 学 分 合计 学时 占专业 总学时 比例 (%) 47 实训 课学 时 小计 占专业 总学时 比例 (%) 192 0 0 192 390 0 0 390 12.77% 0.00% 0.00% 12.77% 小 计 其他教 育活动 必修 合计 96 60.76% 1938 582 19.06% 588 768 1356 44.40% 11 6.96% 160 48 1.57% 0 112 112 3.67% 158 100% 3054 1196 39.16% 786 1072 1858 60.84% 八、实施保障 (一)师资队伍 1.队伍结构 学生人数与本专业专任教师人数比例不高于 25:1,双师素质比例不低于 60%, 专任教师队伍考虑职称、年龄,形成合理梯度结构。 2.专任教师 专任教师应具有高校教师资格;有理想信念、有道德情操,有扎实学识、 有仁爱之心;具有物联网工程相关专业本科及以上学历;具有扎实的本专业相 关理论功底和实践能力,具有较强信息化教学能力,能够开展课程教学改革和 科学研究;每五年不少于 6 个月企业实践经历。 3.专业带头人 专业带头人原则上应具有副高以上职称,能够较好地把握国内外行业、专 业发展,能广泛练习行业企业,了解行业企业对本专业人才的需求实际,教学 设计、专业研究能力强,组织开展教科研工作能力强,在本区域或本领域具有 一定专业影响力。 4.兼职教师 兼职教师主要从本专业相关的行业企业聘任,具有良好的思想政治素质、 职业道德和工匠精神,具有扎实的专业知识和丰富实际工作经验,具有中级以 上职称,能承担专业课程教学、实习实训指导和学生职业发展规划指导等教学 任务。 (二)教学设施 1.教室要求:学校设有本班教室(配备有多媒体设施)、公共教室、多媒 体教室、智慧教室等,完全满足理论教学和理实一体化、线上线下教学要求。 2.实训资源 48 表 12 物联网工程技术专业实训条件一览表 序号 实训室名称 1 电子仪器实训室 仪器仪表应用实训、元件检测实训 电子产品维修实训 电子组装与调试技能综合训练、电子维修技能 2 室 模拟与数字电子技 3 术实训室 4 单片机技术实训室 传感器与自动检测 5 实训室 物联网技术应用实 6 训室 7 9 数字电路设计与实践、模拟电路焊接与实践 印刷电路板制作技能综合训练、电子组装与调 试技能综合训练、嵌入式系统应用实训 传感器原理验证与模块设计实践 物 联 网 技 术 综 合 应 用 实 践 、 Zigbee 、 Lora 、 4G/5G 通信实训验证 智慧水利工程实践、水利方向系统安装与搭建 传感网应用开发实 物联网技术基础实验验证,1+x 传感网应用开发 考证点 水质智慧监测实践 水质处理(城市污水)全流程实践基地,实现 基地(校外教学基 水质数字化监测与处理结果水质评价的工程实 地) 水生态公园实践基 11 综合训练 智慧水利实践中心 训室 10 实训应用 地(校外教学基 地) 践基地 自然水体(城市水系)数字化实践基地,城市 局部水体生态数据监控、数据化管理实践基地 (三)教学资源 为学生学习提供优质的教学资源,包括国家规划教材、区域特色教材、自 编讲义、实训指导书、技术标准、规范、手册、参考资料等,并且为学生的自 主学习和未来发展提供网络课程以及专业资源库等网络学习环境,实现了“做 中学、做中教”,使信息化教学手段贯穿于教学全过程。 1.校企合作共同开发的专业特色教材 教材建设贯彻“校企合作、工学结合”的原则,组织骨干教师与物联网企 49 业的能工巧匠一起开发的特色教材,引入国家职业资格标准,提高教材的针对 性,同时将合作企业运作的典型案例引入教材中,丰富教材的内容。 2.特色课程资源库 为开辟学生的第二课堂,满足教学和继续教育的需要,经专业建设委员会 研讨决定,遴选出 10 门课程,与企业合作共同开发课程的专业教学网络课件, 将人才培养方案、课程标准、参考文献目录、部分授课录像、电子教材(电子 教案、多媒体课件、试题试卷库)、网络教材(网络课程资料、网上学习指 导)、就业指导等相关资料,利用学院教学资源库平台在网上公布,向学院和 社会开放,实现教学资源共享。 3.信息网络教学条件 (1)具有连接互联网接口的实训室、办公室,课上学生根据教师要求随时 浏览相关学习内容,教师可在线答疑,及时了解学生掌握的情况,利用网络的 直观、便捷、快速地实现在网络环境下的信息交流; (2)具有连接互联网接口的电子图书阅览室,可支持学生自主学习和浏览 相关知识的精品共享课课程网站。校园网络开通数据资源系统,如:畅想之星 报纸数据、爱迪克森网上报告厅、CNK 中文期刊数据库、维普中文科技期刊数据 库、超星数字图书馆、读秀中文学术搜索等。 (四)教学方法 1.教学方法改革 根据物联网电子产品装配与设计岗位能力要求,在课程教学上主要以项目 和任务为载体实施教学,同时,辅助项目教学法、案例教学法、任务驱动法等 进行教学改革。 2.教学手段 在实施项目化课程教学过程中,以学生为主体,依托实际项目进行“教、学、 做、评”一体化教学,强调为了工作而学习、以完成项目为目标,培养完成综合 性工作任务的职业能力。“教、学、做、评”一体化的实践性学习不仅仅使学生 掌握知识,也不仅仅是使专业技能更加娴熟的过程,由于实践性学习按照实际工 作的要求,由学生自己设计及实施工作过程,使学生学会学习、学会做事、学会 与人相处、学会生存。 以物联网电子制造教学工厂、研发与技术服务中心为平台,创新实训场所的 50 管理模式,开放实验实训场所,创建“学生自主学习和创新中心”,制定中心管 理和运行机制,创造学生第二课堂学习环境和配备相应设备,满足学生自主学习 和提高动手能力和创新能力的要求。 组建学生电子科技协会和学生创新活动小组,充分利用学生的课外时间,在 老师的指导下,以学生为主体,通过指导学生进行自主学习、项目开发,组织学 生参加校内技能竞赛、校外全国、全区大学生电子设计竞赛,开展社区维修服务 等活动的形式,培养学生的自主学习和自主管理的能力,提高学生团队协作能力、 沟通交流能力,增强学生责任意识、服务意识。 (五)教学评价 1.专业基础课程考核与评价 在专业基础课程评价中,采取口试、书面作业、笔试、论文、总结报告等方 式进行。 2.专业核心和拓展课程考核与评价 根据不同课程特点和要求,可以采取面试、书面作业、技能测试、课程实践 作业、社会实践、实习报告、问卷调查、访谈、个人或小组汇报等多种方式进行, 将学习过程考查和学生能力评价结合起来,理论与实践一体化评价。考核主体为 校内专任教师、学生、企业指导教师和企业专家。课程最终成绩依据课程岗位和 授课方式,按照学生参与度、作业质量、实训效果、平时与期末等项目确定不同 比例。在工学结合课程评价中,采取过程素质考核、过程专业技能项目考核、终 结考核评价相结合的原则,体现“做中学,做中教”。 3.根据专业发展需要,结合职业教育数字化、绿色化发展要求,开发了素养 诊断与智能辅导学习系统,对学生课前、课中、课后等学习行为进行智能评价和 智能推送,提高学生学习效果。 (六)质量管理 1.成立了教育教学管理与质量监控体系 建立开放的,内、外部教学质量评价主体共同参与的专业教学质量评价体 系。将毕业生就业率、就业质量、企业满意度、创业成效等作为衡量人才培养 质量的重要指标,实现学校、行业企业、社会组织共同参与的质量评价机制。 形成人才培养质量年度报告发布长效机制,不断完善专业人才培养的质量监测 体系。 51 2.加强质量管理制度建设 依托学院建立的质量监控体系,设立以二级学院督导小组为主要监控载体, 形成教师与学生、企业与学院共同参与理论教学过程、实践教学环节、岗位实 习的质量监控动态管理。同时二级学院通过用人单位对毕业生进行跟踪调查及 信息反馈,从而建立“系部督导监控、学生评教监控、社会评价监控”的三方 面质量监控管理机制。 3.开展专业与课程建设质量评估工作 建立一套具有高职高专特色的教学质量评价制度如:听课制度、督导制度、 检查制度、评教和评学制度等,基本做到有法可依。制定《学生实习管理及评 价制度》,主要包括:“学生实习安全管理”、“实习指导教师安全管理”目 标责任书、学生实习指导书、学生实习鉴定表、实习工作记录表等考核标准和 实施细则。通过与社会组织的校企合作,能够及时得到毕业生的就业率、就业 质量、企业满意度、创业成效等相关的资料,以利于教学的改革与发展。 九、毕业要求 (一)专业技术技能相关要求 1.素质要求 (1)思想政治觉悟高,具有强烈的社会责任感,诚信友善、爱国敬业; (2)热爱本专业,具有良好的职业道德、人文科学和专业素养; (3)具备健康的体格,达到国家规定的大学生体育合格标准和军事训练合 格标准; (4)具备良好的自我认知、情绪管控素质,具备健全的人格。 (5)掌握计算机的基本知识,能熟练操作各种常用应用软件;具有常用物 联网相关设备的安装、调试、检测和维修能力;具有一般单片机应用程序编写 和系统集成能力; 2.能力要求 (1)具有良好的英文阅读能力; (2)熟练掌握计算机操作,高级办公软件应用等,具备文献检索、资料查 询、常见应用软件操作技能; (3)具有较强的语言与文字表达、人际沟通、组织协调的基本能力; 52 (4)具有安装、调试和维修物联网应用系统的能力; (5)具有物联网产品设计与开发能力; (6)具有创新创业的基本能力; (7)具有物联网通信检测和调试能力。 (8)具有物联网智能家居售前售后技术支持能力。 3.知识要求 (1)具备人文、社会科学、自然科学等公共基础知识; (2)掌握物联网应用技术专业基本理论、基本知识、基本技能和方法; (3)争取英语水平达到大学英语 B 级水平; (4)掌握物联网产品制作、调试及维修知识; (5)具有物联网产品设计和开发的专业基本知识。 (6)掌握创新创业基础理论知识。 (二)学分要求 本专业毕业学分不少于 158 学分,其中,必修课学分 128.5 学分,专业选 修课不少于 20.5 学分,公共选修课学分不少于 3 学分;第二课堂学分不少于 6 学分(按学校相关规定)。 (三)英语、计算机能力要求 本专业学生毕业须获取英语 B 级及以上等级证书或获得计算机区一级等级证 书。 (四)职业资格证书要求 本专业须至少参与 1 项以下职业资格证书的考取。 表 13 物联网应用技术专业职业资格证书 序号 证书名称 颁证单位 等级 1 传感网应用开发 教育部 初级或者以上 2 印刷电路板图形制作工 人力资源和社会保障局 初级或者以上 3 电工资格证 人力资源和社会保障局 初级或者以上 十、附录 (一)教学进程表 53 表 14 课程类别 序 号 课 程 性 质 1 公共基础课 3 4 5 6 7 8 9 10 11 12 13 14 15 16 17 18 19 20 21 1 必 修 2 3 限 选 4 5 1 专业 (技 能) 课 专业 基础 课 1 2 3 4 5 学时 课程编码 任 选 必 修 课程名称 思想道德与法治 毛泽东思想与中国特 10200080 色社会主义理论体系 概论 10200050 形势与政策 9200150 体育与健康Ⅰ 9200160 体育与健康Ⅱ 9200170 体育与健康Ⅲ 9200180 体育与健康Ⅳ 9200300 军事理论 10200060 大学生心理健康教育 9200100 职业生涯发展与规划 9200110 就业指导 9200120 创新创业基础 4210990 信息技术 4210970 礼仪与沟通 9200270 英语 I 9200280 英语 II 9200810 高等数学 I 9200290 社会实践 9200350 劳动教育 9200080 劳动实践 9200050 安全教育 (语文类课程) “党史国史”系列课 程 (中华优秀传统文化 类课程) (美育课程) (生态文明教育课 程) 学校统一开设的课堂 类、网络类课程 合计 4270070 电工电子技术Ⅰ 4240300 物联网工程导论 4270073 电工电子技术Ⅱ 4240130 程序设计基础 4240080 数据库技术及应用 考试/ 考查 学分 一 理论教 学周数 14 周 4 理论 课内 48 教学 32 实践 16 考查 2.5 72 66 6 考查 4 32 28 28 28 28 36 32 20 20 32 48 28 64 64 56 120 16 72 24 20 0 0 0 0 24 32 20 20 32 24 28 64 64 56 0 0 0 24 12 28 28 28 28 12 0 0 0 0 24 0 0 0 0 0 16 0 0 0 考查 考试 考试 考试 考试 考查 考查 考查 考查 考查 考试 考查 考试 考试 考试 考查 考查 考查 考查 考查 1 1.5 1.5 1.5 1.5 2 2 1 1 2 2.5 1.5 4 4 3 5 1 3 1.5 1 0 考查 1 0 考查 1 0 考查 1 0 考查 1 考查 2 4 考试 考试 考试 考试 考试 51 4 3 3.5 3.5 3.5 22 6 4 总学 时 10200090 2 物联网应用技术专业教学进程表 20 20 40 40 0 956 78 56 64 64 64 566 40 30 30 30 30 198 38 26 34 34 34 实训课 120 72 192 54 二 实训教 学周数 6周 理论教 学周数 16 周 实训教 学周数 4周 各学期教学进程安排 (教学周数/周学时) 三 四 理论教 实训教 理论教 实训教 学周数 学周数 学周数 学周数 16 周 4周 16 周 4周 五 理论教 学周数 11 周 六 实训教 学周数 9周 理论教 学周数 2周 4 √ 2 √ √ √ 2 2 2 2 2 2 2 2 4 2 4 4 4 1 1 1 1 1 1 1 2 1 1 2 1 22 4 4 4 2 4 2 2 2 2 1 1 实训教 学周数 18 周 6 7 专业 核心 课 1 2 3 4 5 必 修 6 7 8 1 2 专业 拓展 课 4270090 4240100 3 4 限 选 限 选 必 修 必 修 限 选 1 2 实习实训 必 修 3 4 5 6 限 选 7 8 其他教育活动 1 2 3 4 单片机应用技术 计算机网络技术应用 小计 4270290 传感器应用技术 4270990 无线传输技术 4270010 物联网应用开发 4270180 物联网嵌入式技术 4270181 自动识别应用技术 物联网设备装调与维 4270980 护 物联网系统部署与运 4270981 维 物联网工程设计与管 4270970 理 小计 96 64 486 64 64 64 96 32 40 30 230 36 36 30 48 20 56 34 256 28 28 34 48 12 考查 考试 考试 考试 考试 考试 考试 5.5 3.5 26.5 3.5 3.5 3.5 5.5 1.5 64 24 40 考试 3.5 60 30 30 考试 3.5 6 60 30 30 考试 3.5 6 504 254 250 1288310 环境保护与生态文明 20 20 0 考查 28 1 4270990 水质智慧监测与评价 64 30 考试 3.5 4240040 电子工艺设计与管理 48 20 28 考试 2.5 4260090 工程制图 CAD 48 28 20 考试 2.5 小计 数据库技术及应用实 4240085 训 计算机网络技术应用 4240103 实训 4270095 单片机应用技术实训 4270011 物联网应用开发实训 物联网设备装调与维 4270985 护实训 物联网系统部署与运 4270987 维实训 物联网工程设计与管 4270975 理实训 180 98 82 24 0 0 24 24 0 0 24 48 24 0 0 0 0 48 24 48 0 0 48 96 0 0 96 96 0 0 96 0 408 必 修 必 修 岗位实习 合计 9200040 9200070 9200060 新生入学教育 军事技能(军训) 毕业教育 第二课堂 合计 总计 408 768 24 112 24 24 0 24 160 3054 48 1196 34 0 0 0 786 10 6 4 10 4 4 12 4 4 12 考查 考查 考查 2 4 4 2 10 4 1 1 1 2 1 2 1 2 考查 12 4 1 考查 16 2 9.5 考查 4 6 2 2 4(岗位 实习) 4(岗位 实习) 4 考查 4 考查 17 768 0 112 32 1.5 2 1.5 6 11 158 112 1072 55 18 1 3 3 8 18 1 2 1 32 3 4 34 3 28 5 28 5 18 9 1 2 18

2021级物联网专业人才培养方案.pdf




