秦岭文库(kunmingchi.com)你想要的内容这里独有!

姜黄栽培技术规范

summer gone10 页 713.795 KB下载文档
姜黄栽培技术规范姜黄栽培技术规范姜黄栽培技术规范姜黄栽培技术规范姜黄栽培技术规范
当前文档共10页 下载后继续阅读

姜黄栽培技术规范

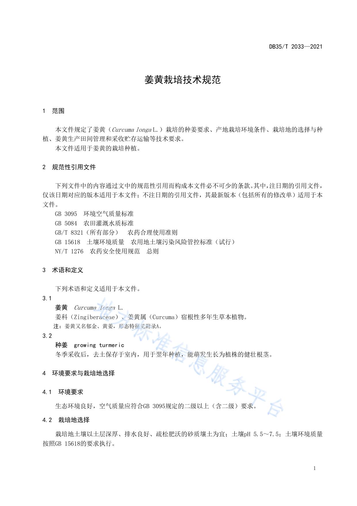
ICS 65.020.20 CCS B 05 福 35 建 省 地 方 标 准 DB35/T 2033—2021 姜黄栽培技术规范 Technical specification for Curcuma longa L. cultivation 2021 - 12 - 29 发布 2022 - 03 - 29 实施 福建省市场监督管理局 发 布 DB35/T 2033—2021 目 次 前言 ................................................................................. II 1 范围 ............................................................................... 1 2 规范性引用文件 ..................................................................... 1 3 术语和定义 ......................................................................... 1 4 环境要求与栽培地选择 ............................................................... 1 5 种姜选择与种植 ..................................................................... 2 6 田间管理 ........................................................................... 2 7 采收加工与贮藏运输 ................................................................. 3 附录 A(资料性) 姜黄形态特征 ......................................................... 5 附录 B(资料性) 姜黄常见病虫害化学防治方法 ........................................... 6 参考文献 .............................................................................. 7 I DB35/T 2033—2021 前 言 本文件按照GB/T 1.1—2020《标准化工作导则 第1部分:标准化文件的结构和起草规则》的规定 起草。 请注意本文件的某些内容可能涉及专利。本文件的发布机构不承担识别专利的责任。 本文件由福建省农业科学院提出。 本文件由福建省农业农村厅归口。 本文件起草单位:福建省农业科学院农业质量标准与检测技术研究所、长汀县同心泉农民专业合作 社联合社、福建省农业科学院植物保护研究所。 本文件主要起草人:傅建炜、史梦竹、司瑞茹、邓雄远、韦航、黄彪、杨瑛、方灵、郑云云、 李建宇。 II DB35/T 2033—2021 姜黄栽培技术规范 1 范围 本文件规定了姜黄(Curcuma longa L.)栽培的种姜要求、产地栽培环境条件、栽培地的选择与种 植、姜黄生产田间管理和采收贮存运输等技术要求。 本文件适用于姜黄的栽培种植。 2 规范性引用文件 下列文件中的内容通过文中的规范性引用而构成本文件必不可少的条款。其中,注日期的引用文件, 仅该日期对应的版本适用于本文件;不注日期的引用文件,其最新版本(包括所有的修改单)适用于本 文件。 GB 3095 环境空气质量标准 GB 5084 农田灌溉水质标准 GB/T 8321(所有部分) 农药合理使用准则 GB 15618 土壤环境质量 农用地土壤污染风险管控标准(试行) NY/T 1276 农药安全使用规范 总则 3 术语和定义 下列术语和定义适用于本文件。 3.1 姜黄 Curcuma longa L. 姜科(Zingiberaceae)、姜黄属(Curcuma)宿根性多年生草本植物。 注: 姜黄又名郁金、黄姜,形态特征见附录A。 3.2 种姜 growing turmeric 冬季采收后,去土保存于室内,用于翌年种植,能萌发生长为植株的健壮根茎。 4 4.1 环境要求与栽培地选择 环境要求 生态环境良好,空气质量应符合GB 3095规定的二级以上(含二级)要求。 4.2 栽培地选择 栽培地土壤以土层深厚、排水良好、疏松肥沃的砂质壤土为宜;土壤pH 5.5~7.5;土壤环境质量 按照GB 15618的要求执行。 1 DB35/T 2033—2021 4.3 整地作畦 冬季或早春,将土地深翻耙细,整平作高垄,垄高25 cm左右,双行种植畦宽60 cm~80 cm,单行 种植畦宽40 cm~50 cm,沟宽 20 cm~30 cm。 5 种姜选择与种植 5.1 种姜选择 选择具有种性纯、产量高、抗性强、品质优良等特点的姜黄品种。选择块大肉厚、个头饱满、芽密 钝圆、皮色黄亮、根茎充实、不干裂、不腐烂、未受冻、无病虫害和无机械损伤的健康根茎。 5.2 种姜处理 5.2.1 适期播种前 20 d~30 d,晴天将种姜平摊晾晒 1 d~2 d,晚上收起,置于室内堆放 2 d~3 d, 如此重复 2~3 次,剔除不符合 5.1 规定的种姜。 5.2.2 播种时将筛选出的种姜用 50%多菌灵可湿性粉剂 600 倍液浸种 15 min,或者用高锰酸钾 1 000 倍液浸种 10 min。 5.3 种植时间和密度 每年以4月初或于清明前进行种植。每亩种植2 500~3 000穴,种姜用量为200 kg~250 kg,种植 时掰(切)成小块。 5.4 种植方法 5.4.1 姜黄可在整平的土地上进行直接挖穴种植,或在畦垄上挖穴种植。穴的直径为 10 cm~15 cm, 穴深 10 cm 左右。种植时先在穴中施用腐熟的农家肥或商品有机肥作为基肥,每穴施用 50 g~100 g, 用薄土覆盖后每穴放入发芽的种姜块 2~3 块,芽头向上,再次用土将种姜全部覆盖,覆土厚度为 2 cm~ 3 cm。植株间距 30 cm~40 cm。 5.4.2 栽种后覆盖地膜,盖膜时膜应拉平贴紧畦面,两侧用土压实,畦上再盖一层稀疏薄土,防止刮 风时膜被掀起,同时有利于出苗。 6 田间管理 6.1 查苗 姜黄栽培后20 d要查看姜黄的出苗情况,如有芽尖穿不出地膜的,应人工破膜以利出苗。 6.2 除草和中耕培土 6.2.1 每年宜进行 2~3 次除草。5 月中旬第一次除草,6 月底至 7 月初进行第二次除草,8 月上旬可 根据姜黄田间生长情况和杂草情况选择进行第三次除草。除草时不应伤及植株根系。 6.2.2 中耕培土适宜在 7 月下旬至 8 月初,培土厚度为 8 cm~12 cm。培土 1~2 次。 6.3 6.3.1 2 追肥 2 姜黄生长期内宜施肥 2~3 次。首次施肥宜在 5 月中旬,适施磷肥,重施氮肥。每亩(667 m ) DB35/T 2033—2021 可施 800 kg~1 000 kg 腐熟的人畜尿粪或商品有机肥,同时加入 10 kg 左右的过磷酸钙。首次施肥可 结合第一次除草进行,可采用按畦开小沟条施或按穴点施的方式。施肥时不应让肥料直接接触姜黄种苗。 6.3.2 第二次追肥宜在 6 月至 7 月植株的生长速度加快时,即在首次追肥后 20 d~30 d,每亩宜追施 氮磷钾复合肥 70 kg~90 kg,施肥同时应盖土;可结合第二次除草进行。 6.3.3 第三次施肥时间不应迟于 8 月底,天气干旱时,应在早上或傍晚用稀释过 1 000 倍的氮磷钾复 合肥浇灌,也可结合浇水追施速溶复合肥。肥沃土壤可少施肥或不施肥。 6.4 水分管理 姜黄喜湿,但怕积水,在雨水季节,应挖好防水沟,及时进行排水防涝。生长中后期,天气干旱时, 每天早上或傍晚及时浇灌,以保持土壤湿润。收获前3 d内不再浇水。灌溉用水质量应符合GB 5084的要 求。 6.5 病虫害防治 6.5.1 总体原则 姜黄的主要病虫害包括叶枯病、炭疽病、根腐病、玉米螟、甜菜夜蛾、小地老虎和蛴螬以及螨类害 虫等。遵循“预防为主,综合防治”的原则,采用农业防治和物理防治为主,辅以科学的化学防治和生 物防治方法。 6.5.2 农业防治 加强栽培地田间排水,保持田间无积水;增加磷钾肥的施用量,增强抗病力;发病叶片摘除、发病 植株挖除并烧毁,病穴撒上生石灰粉消毒;成熟期植株冬季自然枯萎时及时采挖,防止根茎腐烂。实行 与玉米、水稻等作物进行年度轮作,不宜连作。 6.5.3 物理防治 采用诱虫灯、色板或引诱剂诱杀玉米螟、小地老虎成虫等地上害虫。人工捕杀小地老虎幼虫、蛴螬 等地下害虫。 6.5.4 生物防治 采用捕食性天敌(如捕食螨、盲蝽)等天敌防治螨类害虫。 6.5.5 化学防治 农药使用的原则和规定见《中华人民共和国农产品质量安全法》、《中华人民共和国农业法》和国 务院《农药管理条例》等相关法律法规,并应遵循GB/T 8321(所有部分)和NY 1276的要求。具体防治 方法见附录B。 7 7.1 采收加工与贮藏运输 采收 多数在当年12月中旬至翌年1月中旬地上茎叶全部枯萎后进行采收。采收宜选择晴天,割去地上枯 萎部分,用长锄、镐或齿耙在距离其8 cm处深挖,刨出整个地下部分,抖净泥土,摘下根茎。 3 DB35/T 2033—2021 7.2 留种 采收时,可选择符合5.1条件的姜黄根茎作种,干燥放置。留种的姜黄也可不采挖,原地贮藏过冬。 7.3 烘干去皮 烘干方法可选择根茎直接洗净烘干或蒸煮后再烘、晾干的方法。烘干后的姜黄水分控制在10%以下。 姜黄烘干后可根据需要分批去皮。第一次宜先去除70%左右表皮,第二次在加工成品干姜黄时再去除剩 余表皮。 7.4 贮藏 7.4.1 采用不透光的洁净包装袋包装,贮藏在阴凉干燥的独立场所。带皮姜黄贮藏年限以 1~2 年内为 宜,不宜超过 3 年。 7.4.2 贮藏期间,应避光、防潮、防霉变和虫蛀,不宜与其他易串味物品或生物产品共同存放。 7.4.3 应定期进行贮藏场所的检查和消毒,保持环境卫生整洁,经常通风透气。 7.5 运输 运输工具应清洁、干燥、避光,具有良好的通气性。运输时不应与其它有毒、有害、可能污染其品 质或易串味的物品混装运输。 4 DB35/T 2033—2021 附 录 A (资料性) 姜黄形态特征 姜黄(Curcuma longa L.),又名郁金、黄姜等,姜目(Zingiberales),姜科(Zingiberaceae), 姜黄属(Curcuma),多年生草本植物(如图A.1所示)。株高1 m~1.5 m,根茎发达,成丛,分枝很多, 椭圆形或圆柱状,橙黄色,极香。根粗壮(如图A.2所示),末端膨大呈块根。叶每株5~7片,叶片长 圆形或椭圆形,长30 cm~45 cm,宽15 cm~18 cm,顶端短渐尖,基部渐狭,绿色,两面均无毛;叶柄 长20 cm~45 cm。花葶由叶鞘内抽出,总花梗长12 cm~20 cm;穗状花序圆柱状,长12 cm~18 cm,直 径4 cm~9 cm;苞片卵形或长圆形,长3 cm~5 cm,淡绿色,顶端钝,上部无花的较狭,顶端尖,开展, 白色,边缘染淡红晕;花萼长8 cm~12 cm,白色,具不等的钝3齿,被微柔毛;花冠淡黄色,管长达3 cm, 上部膨大,裂片三角形,长1 cm~1.5 cm,后方的1片稍较大,具细尖头;侧生退化雄蕊,比唇瓣短, 与花丝及唇瓣的基部相连成管状;唇瓣倒卵形,长1.2 cm~2 cm,淡黄色,中部深黄,花药无毛,药室 基部具2角状的距;子房被微毛(如图A.3所示)。花期:7月至8月。 图A.1 姜黄植株及叶片 图A.2 姜黄根茎 图A.3 姜黄花穗 5 DB35/T 2033—2021 附 录 B (资料性) 姜黄常见病虫害化学防治方法 姜黄常见病虫害化学防治方法见表B.1。 表B.1 姜黄常见病虫害化学防治方法 病虫害名称 危害症状 防治方法(参考生姜登记农药信息) 多在高温高湿的夏秋季节出现,以8月最 叶枯病 Curvularia clavata Jain (1)70%甲基硫菌灵可湿性粉剂30 g/667 m2~57 g/667 多见,主要危害姜黄的叶片。发病时叶上 多出现直径1 mm~3 mm类圆形的病斑,边 m2喷雾,每季最多使用2次,安全间隔期为14 d。 (2)60%苯醚甲环唑水分散粒剂5 g/667 m2~10 g/667 m2 缘暗褐色,中部灰白色,其病斑上着生黑 色点状分生孢子器。发病严重时,出现成 喷雾,每季最多使用2次,安全间隔期为14 d。 片的病斑,最后致整个姜黄枯死。 (1)25%吡唑醚菌酯悬浮剂20 mL/667 m2~30 mL/667 m2 炭疽病 多在高温高湿的夏秋季节出现,以8月至 Colletotrichum 9月最多见,主要危害姜黄的叶片。一般叶 curcumae (Syd.) 尖及叶缘先出现病斑,严重时病斑多发, E.J.Butler&Bisby 使叶片变褐干枯。 喷雾,发病前或初期喷雾2次,施药间隔7 d ,每季最多施 药2次,安全间隔期为14 d。 (2)250 g/L嘧菌酯悬浮剂40 mL/667 m2~60 mL/667 m2 喷雾,每季最多使用2次,安全间隔期14 d。 (3)40%咪鲜胺水乳剂34 mL/667 m2~50 mL/667 m2喷雾, 每季最多使用2次,安全间隔期14 d。 根腐病 多发生于高温多雨季节。初发病时,多 Fusarium 侵害姜黄苗的主须根的根尖,呈黑褐色, proliferatum 至根系维管束呈褐色病变。后期整个姜黄 (Matsushima) 根部腐烂,只剩外皮,整个地上茎叶部分 Nirenberg 玉米螟 Pyrusta nubilalis Hübner 萎蔫,而后逐渐枯死。 (1)46%氢氧化铜水分散粒剂1 000~1 500倍液喷淋、 灌根,每株姜用200 mL~300 mL药液顺茎基部均匀喷淋灌 根,每次用药间隔15 d,连续灌根3次,保证药液浸透周围 土壤。安全间隔期28 d。 (2)77%硫酸铜钙可湿性粉剂600~800倍药液喷雾灌根, 每季最多使用4次,安全间隔期30 d。 主要为害姜黄茎叶,钻蛀破坏茎秆组织, 5%阿维菌素乳油11 mL/667 m2~14 mL/667 m2喷雾,使用 使植株受损,严重时茎秆遇风折断。 1次,安全间隔期为14 d。 (1)360 g/L虫螨腈悬浮剂10 mL/667 m2~13 mL/667 m2 甜菜夜蛾 Laphygma exigua Hübner 主要取食为害姜黄叶片,使植物叶片受 喷雾,每季最多施药1次,安全间隔期为14 d。 (2)5%甲氨基阿维菌素苯甲酸盐水分散粒剂3 g/667 损,影响光合作用。特别是幼苗期,心叶 被取食后可导致整个植株生长受损。 2 m ~4.5 g/667 m2喷雾,每季最多施药1次,安全间隔期为 14 d。 6 DB35/T 2033—2021 参 [1] [2] [3] 考 文 献 《中华人民共和国农产品质量安全法》 《中华人民共和国农业法》 《农药管理条例》(中华人民共和国国务院令第677号) 7

相关文章