关于转发《2022-2023年集中采购目录及采购限额标准》的通知.pdf
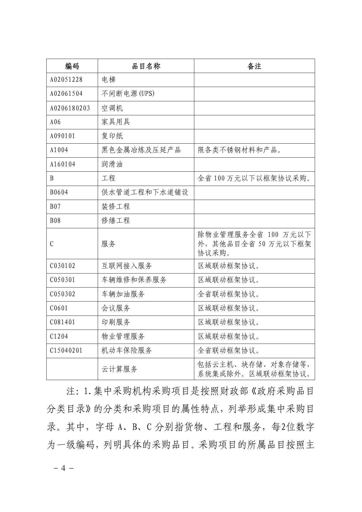
晋城市财政局文件 晋市财购〔2022〕2 号 晋城市财政局关于转发《2022-2023 年集中采购 目录及采购限额标准》的通知 市直各单位, 采购代理机构: 现将山西省财政厅关于印发《2022-2023 年集中采购目录及采 购限额标准》的通知(晋财购〔2022〕3 号)转发给你们, 请遵照执行。 附件:山西省财政厅关于印发《2022-2023 年集中采购目录及 采购限额标准》的通知 晋城市财政局 2022 年 3 月 29 日 - 1 - 附件 山西省财政厅文件 晋财购〔2022〕3 号 山西省财政厅关于印发《2022-2023 年集中 采购目录及采购限额标准》的通知 各市、 县(区)财政局, 省直各单位, 采购代理机构 : 根据《中华人民共和国政府采购法》及其实施条例, 为加快构 建现代政府采购制度体系, 实现国家利益和社会公共利益, 执行 政 府 采 购 政 策 功 能 ,提 高 政 府 采 购 质 量 和 效 益 ,我 厅 制 定 了 《2022-2023 年集中采购目录及采购限额标准》, 经省人民政府审 定同意, 现予以印发, 请遵照执行。 山西省财政厅 2022 年 3 月 16 日 - 2 - — 11 — — — 2022-2023年集中采购目录及 采购限额标准 一、集中采购机构采购项目 以下项目依法委托集中采购机构代理采购: 编码 品目名称 A 货物 A02010103 服务器 A02010104 台式计算机 A02010105 便携式计算机 A0201060101 喷墨打印机 A0201060102 激光打印机 A0201060104 针式打印机 A0201060401 液晶显示器 A0201060901 扫描仪 A02010801 基础软件 A02010805 信息安全软件 A020201 复印机 A020202 投影仪 A020204 多功能一体机 A020207 LED 显示屏 A020208 触控一体机 A02021101 碎纸机 A020305 乘用车 A020306 客车 — 2 — 备注 全省 50 万元以下框架协议采购。 — 2 — - 3 - 编码 品目名称 A02051228 电梯 A02061504 不间断电源(UPS) A0206180203 空调机 A06 家具用具 A090101 复印纸 A1004 黑色金属冶炼及压延产品 A160104 润滑油 B 工程 B0604 供水管道工程和下水道铺设 B07 装修工程 B08 修缮工程 备注 限各类不锈钢材料和产品。 全省 100 万元以下以框架协议采购。 C 服务 除物业管理服务全省 100 万元以下 外,其他品目全省 50 万元以下框架 协议采购。 C030102 互联网接入服务 区域联动框架协议。 C050301 车辆维修和保养服务 区域联动框架协议。 C050302 车辆加油服务 全省联动框架协议。 C0601 会议服务 区域联动框架协议。 C081401 印刷服务 区域联动框架协议。 C1204 物业管理服务 区域联动框架协议。 C15040201 机动车保险服务 全省联动框架协议。 云计算服务 包括云主机、块存储、对象存储等, 系统集成除外。区域联动框架协议。 注:1.集中采购机构采购项目是按照财政部《政府采购品目 分类目录》的分类和采购项目的属性特点,列举形成集中采购目 录。其中,字母 A、B、C 分别指货物、工程和服务,每2位数字 为一级编码,列明具体的采购品目。采购项目的所属品目按照主 — 3 — - 4 - — 3 — 要产品或核心产品确定,无法确定的,按照有利于项目实施的原 则确定。 2.多频次、小额度采购集中采购目录内品目的,采用框架协 议采购方式实施采购。其中:货物、服务达到20万元、工程达到 30万元的项目应当按照框架协议确定的规则、方式进行二次竞 争,对已纳入山西省政府采购电子卖场的,可以电子形式进行竞 争采购。需求标准一致、服务区域相近的框架协议项目可积极采 用联合采购形式确定协议价格,减少重复采购,提高采购集中度。 3.经省市级主管预算部门确定涉及国家安全或公共服务的 政府采购项目(含公立医院乙类大型医疗设备项目),由采购人 或者集中采购机构组织实施。政府和社会资本合作(PPP)项目 按照财政部《政府和社会资本合作项目政府采购管理办法》的规 定执行。高校、科研机构所采购科研仪器设备不适用以上集中采 购目录,按其规定执行。 二、分散采购限额标准 除集中采购机构采购项目外,采购单位采购单项或批量金额 达到采购限额标准的项目,应当按照《中华人民共和国政府采购 法》有关规定,实行分散采购。集中采购机构采购项目外、采购 限额标准以下的项目,不适用政府采购法律法规规定,由采购单 位按照主管预算部门以及本单位内部控制与管理制度自行组织 实施。 省级以及设县(区)的市级货物、服务项目分散采购限额为 — 4 — — 4 — - 5 - 50万元,县级货物、服务项目分散采购限额为30万元;省级、市 级和县级工程项目分散采购限额标准为60万元。 三、公开招标数额标准 政府采购货物和服务类公开招标数额标准为400万元。采购 单位采购货物、服务项目单项或批量采购预算金额达到400万元 以上的,采用公开招标方式。达到公开招标数额标准、符合其他 采购方式法定适用情形的,采购单位可依法经财政部门批准后变 更为非公开招标采购方式采购。 政府采购工程公开招标数额标准按照国务院以及我省有关 规定执行。 四、有关要求 (一)各采购单位要按照“谁采购、谁尽职、谁负责”原则, 健全本单位政府采购事项内部决策机制,加强归口管理,明确岗 位职责,细化执行标准,以采购需求拟定、采购合同履行、采购 绩效评价为重点,强化单位内部的政府采购管理控制与监督问 责,切实落实好政府采购主体责任,实现物有所值的采购目标。 各主管预算单位要发挥好政府采购的主管管理职责,加强对本部 门、本系统政府采购工作的指导、组织、管理和考评。 (二)政府采购预算是部门预算的重要组成部分,也是实施 政府采购的前提。各采购单位要严格依据集中采购目录及采购限 额标准在部门预算编制中同步编列政府采购预算,落实资金来 源,细化采购品目,确定采购需求,执行采购政策,做到政府采 — 5 — - 6 - — 5 — 购预算应编尽编、应列尽列、编实列细、名实相符,严禁无预算 或超预算采购。 (三)政府采购意向公开是开展政府采购活动的第一环节。 各采购单位应当加强政府采购活动的计划性,按年度政府采购预 算项目,编写项目名称、需求概况、预算金额、预计时间等采购 意向内容,于部门预算批复(确定)后60日内在中国政府采购网 山西分网和本单位或者主管部门门户网站公开,并按季度进行更 新。政府采购项目采购意向公开原则上不得晚于采购活动开始前 30日。 (四)各采购单位要健全政府采购需求管理制度,加强对采 购需求和采购实施计划的市场调查、风险审查,发挥采购需求的 统领作用。采购需求拟定环节,围绕采购项目需实现的目标,根 据政府采购需求管理办法规定,通过咨询等多种方式开展需求调 查,明确和量化所有技术要求、商务要求,分包确定采购方式、 竞争范围、评审规则和合同类型、合同文本、定价方式等相关合 同订立、管理安排;采购计划实施环节,围绕需实现的采购需求 和充分采购实施的条件因素,细化明确实质性要求,合理设置评 审因素及分值,增强同类采购集中度,推进采购合同的订立和管 理,提高采购执行的质量和效率;履约验收及评价环节,严格依 照采购合同约定的主体、时间、方式、程序、内容和标准,组织 开展履约验收活动,及时匹配校验合同及验收情况后支付资金, 精准评价采购实施绩效,确保采购结果实现项目的绩效和政策目 — 6 — — 6 — - 7 - 标。加强采购风险控制,完善内部多部门参与的审查工作机制, 积极引入相关专家或者机构专业咨询服务,对采购需求的形成和 实现过程的合法性、合规性、合理性进行实质审查和防控。 (五)主管预算单位、采购单位要完善政府采购政策落实的 执行机制,结合产业发展、市场供给和项目特点,积极运用制定 采购需求标准、预留采购份额、价格评审优惠、优先采购等政策 措施,在预算编制、需求拟定、评审过程、履约付款等采购全过 程各环节嵌入和执行绿色发展、创新发展、中小企业发展等支持 政策,提升和拓展政府采购政策的引领效应。 (六)本部门、本系统有特殊要求,需要由本部门或者本系 统统一实施采购的专用货物、工程和服务项目,属于部门集中采 购项目。省市级主管预算单位可结合自身业务需要确定部门集中 采购品目及标准,并由省级主管预算单位汇总后报省级财政部门 备案,并在中国政府采购网山西分网公开执行。 (七)政府采购工程以及与工程建设有关的货物和服务应当 执行编列采购预算、公开采购意向、编报采购需求和采购实施计 划、执行采购政策功能、和公示采购合同、履约验收、资金支付、 绩效评价等政府采购规定,并纳入政府采购统计范围。政府采购 工程以及与工程建设有关的货物和服务,依法不进行招标投标 的,应当采用竞争性谈判、竞争性磋商或者单一来源政府采购方 式采购,由财政部门依法实施全过程监管;依据招标投标法规定 采用招标方式的,按照工程招标投标活动监管有关职责分工,由 — 7 — - 8 - — 7 — 相应行业主管部门监管。 (八)政府采购依法应当采购本国货物、工程和服务。确需 采购进口产品的,严格依照政府采购进口产品的有关规定,由省 级主管预算单位集中管理和批量论证,经省级财政部门核准后实 施采购。高校、科研院所采购进口科研仪器设备按照有关规定实 行管理。 (九)根据《中华人民共和国政府采购法》规定以及深化政 府采购制度改革的要求,政府采购项目进平台开展采购。政府采 购执行中,公共资源交易中心应当坚持政府采购公共性原则,在 遵行政府采购制度规则下,依法做好政府采购交易活动的见证、场 所、信息、档案、专家抽取等服务,持续提升服务质量和效率,各 级人民政府财政部门依法履行公共资源交易过程中的政府采购监 管职责。 (十)财物实行省级统一管理的市县级人民法院、检察院和 省直管单位、省所属单位采购集中采购机构采购项目时,可委托 所在区域的集中采购机构进行采购。 (十一)涉及因严重自然灾害等不可抗力事件发生所需实施 救援、恢复的紧急采购项目,或者涉及国家安全和秘密的采购项 目应当按照有关规定执行。 (十二)集中采购目录及采购限额标准由我厅负责解释,如 因政策调整需要修改、完善的另行通知。 — 8 — — 8 — - 9 - 信息公开选项:主动公开 晋城市财政局办公室 2022 年 3 月 29 日印发

关于转发《2022-2023年集中采购目录及采购限额标准》的通知.pdf




