不动产登记相关表格(样表).doc
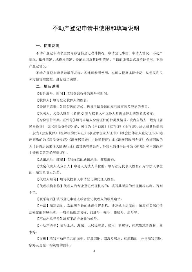
不动产登记申请书 收件 编号 单位:□平方米 □公顷(□亩) 、万元 收件人 日期 申请 土地所有权 国有建设用地使用权 宅基地使用权 集体建设用地使用权土地承包经营权 林地使用权 海域使用权 无居民海岛使用权 房屋所有权 构筑物所有权 登记 森林、林木所有权 森林、林木使用权 抵押权 地役权 其他 事由 首次登记 转移登记 变更登记 注销登记 更正登记 异议登记 预告登记 查封登记 其他 登 申 记 人 通讯地址 邮 编 法定代表人或负责人 联系电话 代理人姓名 联系电话 代理机构名称 记 申 请 人 义务人姓名(名称) 身份证件种类 证件号 通讯地址 况 人 证件号 登 情 请 权利人姓名(名称) 身份证件种类 请 申 邮 法定代表人或负责人 联系电话 代理人姓名 联系电话 编 代理机构名称 不 动 产 情 况 坐 落 不动产单元号 面 不动产类型 积 用 原不动产权属证书号 用海类型 构筑物类型 林 被担保债权数额 抵押 情况 途 种 债务履行期限 (债权确定期间) (最高债权数额) 在建建筑物抵押范围 1 地役 权情 况 需役地坐落 需役地不动产单元号 登记原因 登 记 原 因 及 证 明 1. 2. 登记原因 3. 证明文件 4. 5. 6. 申请证书版式 □单一版 申请分别持证 □集成版 □是 □否 备注 本申请人对填写的上述内容及提交的申请材料的真实性负责。如有不实,申请人愿承 担法律责任。 申请人(签章): 代理人(签章): 年 申请人(签章): 代理人(签章): 月 日 年 2 月 日 不动产登记申请书使用和填写说明 一、使用说明 不动产登记申请书主要内容包括登记收件情况、申请登记事由、申请人情况、不动产 情况、抵押情况、地役权情况、登记原因及其证明情况、申请的证书版式及持证情况、不动 产登记情况。 不动产登记申请书为示范表格,各地可参照使用,也可以根据实际情况,从便民利民 和方便管理出发,进行适当调整。 二、填写说明 【收件编号、时间】填写登记收件的编号和时间。 【收件人】填写登记收件人的姓名。 【登记申请事由】用勾选的方式,选择申请登记的权利或事项及登记的类型。 【权利人、义务人姓名(名称) 】填写权利人和义务人身份证件上的姓名或名称。 【身份证件种类、证件号】填写申请人身份证件的种类及编号。境内自然人一般为《居 民身份证》,无《居民身份证》的,可以为《户口簿》《军官证》《士官证》;法人或其他组织 一般为《营业执照》 《组织机构代码证》《事业单位法人证书》 《社会团体法人登记证书》。港 澳同胞的为《居民身份证》 《港澳居民来往内地通行证》或《港澳同胞回乡证》 ;台湾同胞的 为《台湾居民来往大陆通行证》或其他有效证件。外籍人的身份证件为《护照》和中国政府 主管机关签发的居留证件。 【通讯地址、邮编】填写规范的通讯地址、邮政编码。 【法定代表人或负责人】申请人为法人单位的,填写法定代表人姓名;为非法人单位 的,填写负责人姓名。 【代理人姓名】填写代权利人申请登记的代理人姓名。 【代理机构名称】代理人为专业登记代理机构的,填写其所属的代理机构名称,否则 不填。 【联系电话】填写登记申请人或者登记代理人的联系电话。 【坐落】填写宗地、宗海所在地的地理位置名称。涉及地上房屋的,填写有关部门依 法确定的房屋坐落,一般包括街道名称、门牌号、幢号、楼层号、房号等。 【不动产单元号】填写不动产单元的编号。 【不动产类型】填写土地、海域、无居民海岛、房屋、建筑物、构筑物或者森林、林 木等。 【面积】填写不动产单元的面积。涉及宗地、宗海及房屋、构筑物的,分别填写宗地、 宗海及房屋、构筑物的面积。 3 【用途】填写不动产单元的用途。涉及宗地、宗海及房屋、构筑物的,分别填写宗地、 宗海及房屋、构筑物的用途。 【原不动产权属证书号】填写原来的不动产权证书或者登记证明的编号。 【用海类型】填写《海域使用分类体系》用海类型的二级分类。 【构筑物类型】填写构筑物的类型,包括隧道、桥梁、水塔等地上构筑物类型,透水 构筑物、非透水构筑物、跨海桥梁、海底隧道等海上构筑物类型。 【林种】填写森林种类,包括防护林、用材林、经济林、薪炭林、特种用途林等。 【被担保债权数额(最高债权数额)】填写被担保的主债权金额。 【债务履行期限(债权确定期间) 】填写主债权合同中约定的债务人履行债务的期限。 【在建建筑物抵押范围】填写抵押合同约定的在建建筑物抵押范围。 【需役地坐落、不动产单元号】填写需役地所在的坐落及其不动产单元号。 【登记原因】填写不动产权利首次登记、转移登记、变更登记、注销登记、更正登记 等的具体原因。 【登记原因证明文件】填写申请登记提交的登记原因证明文件。 【申请证书版式】用勾选的方式选择单一版或者集成版。 【申请分别持证】用勾选的方式选择是或者否。 【备注】可以填写登记申请人在申请中认为需要说明的其他事项。 4 不动产登记受理凭证 编号: : ___________ 年 ________ 月 ________ 日 , 收 到 你 ( 单 位 ) (不动产坐落及登记类型) 以下申请登记材料,经核查,现予受理。 本申请登记事项办理时限为:自受理之日起至__________年________月______日止。请 凭本凭证、身份证明领取办理结果。 已提交的申请材料 份 数 材料形式 □原件 □复印件 □原件 □复印件 □原件 □复印件 □原件 □复印件 □原件 □复印件 □原件 □复印件 □原件 □复印件 登记机构: (印 章) 年 以下内容在领取登记结果时填写 登记结果: 领 取 人: 领取日期: 5 月 日 不动产登记不予受理告知书 编号: : ____________ 年 ________ 月 _______ 日 , 你 ( 单 位 ) 申 请 的 (不动产坐落及登记类型),提交材料清单如下: 1._______________________________________________________ 2._______________________________________________________ 3._______________________________________________________ 4._______________________________________________________ 5._______________________________________________________ 6._______________________________________________________ 7._______________________________________________________ 8._______________________________________________________ 9._______________________________________________________ 经核查,上述申请因□申请登记材料不齐全;□申请登记材料不符合法定形式;□申 请登记的不动产不属于本机构登记管辖范围;□不符合法律法规规定的其他情形,按照《不 动产登记暂行条例》第十七条的规定,决定不予受理。具体情况如下: 。 若对不予受理的决定不服,可自收到本告知书之日起 60 日内向行政复议机关申请行政 复议,或者在收到本告知书之日起 6 个月内向人民法院提起行政诉讼。 登记机构:(印 章) 年 收件人签字: 申请人签字: 6 月 日 不动产登记补充材料通知书 编号: : (不动 _________年_________月_________日,收到你(单位) 产坐落及登记类型)申请,受理编号为 。经核查,因所提交的申请材料 尚不足以证明申请登记相关事项,按照《不动产登记暂行条例》第十七条的规定,请补充以 下申请材料: 需补充的申请材料 份 数 材料形式 □原件 □复印件 □原件 □复印件 □原件 □复印件 □原件 □复印件 □原件 □复印件 □原件 □复印件 □原件 □复印件 请按照上述要求补正材料并送达不动产登记机构,补正材料时间不计入登记办理时限。 登记机构:(印 章) 年 收件人签字: 申请人签字: 7 月 日 不动产登记补充材料接收凭证 编号: : ___________年________月________日,收到你(单位)受理编号为 的 补正材料,具体如下: 已补正的文件资料 份 数 材料形式 □原件 □复印件 □原件 □复印件 □原件 □复印件 □原件 □复印件 □原件 □复印件 □原件 □复印件 □原件 □复印件 □原件 □复印件 □原件 □复印件 登记机构:(印 章) 年 收件人签字: 申请人签字: 注:登记办理时限自补充申请材料之日起重新计算。 8 月 日 不予登记告知书 编号: : (不 __________年___月___日,收到你(单位) 动产坐落及登记类型)申请,受理编号为: 。经审查,因□违反法律、 行政法规规定 □存在尚未解决的权属争议 □申请登记的不动产权利超过规定期限 □法律、 行政法规规定不予登记的其他情形,根据《不动产登记暂行条例》第二十二条的规定,决定 不予登记。具体情况如下: 。 若对本决定内容不服,可自收到本告知书之日起 60 日内向行政复议机关申请行政复议, 或者在收到本告知书之日起 6 个月内向人民法院提起行政诉讼。 登记机构:(印 年 申请人签字: 签收日期: 年 月 日 注:申请材料已留复印件存档。 9 月 章) 日 不动产登记申请材料退回通知书 编号: : 由于 ,根据《不动产 登记暂行条例实施细则》第十三条的规定,本登记机构将你(单位) (不动产坐落及登记类型) 的申请材料退回。 退回的申请材料 份 登记人员签字: 申请人签字: 签收日期: 注:申请材料已留复印件存档。 10 数 材料形式 □原件 □复印件 □原件 □复印件 □原件 □复印件 □原件 □复印件 □原件 □复印件 □原件 □复印件 □原件 □复印件 □原件 □复印件 □原件 □复印件 不动产更正登记通知书 编号: : 因不动产登记簿记载事项错误,请你自接到本通知之日起的 30 个工作日内持本人身 份证明材料和不动产权属证书等申请办理更正登记。逾期未申请办理的,我机构将根据《不 动产登记暂行条例实施细则》第八十一条的规定,对不动产登记簿记载的错误事项进行更正 登记。 更正内容如下: (应当说明原错误的具体内容和更正后的内容) 。 登记机构:(印 章) 年 11 月 日 不动产首次登记公告 编号: 经初步审定,我机构拟对下列不动产权利予以首次登记,根据《不动产登记暂行条例实 施细则》第十七条的规定,现予公告。如有异议,请自本公告之日起十五个工作日内 ( 年 月 日之前)将异议书面材料送达我机构。逾期无人提出异议或者异议不成立 的,我机构将予以登记。 异议书面材料送达地址: 联系方式: 序号 权利人 不动产权利类型 不动产坐落 不动产单元号 不动产面积 用途 备注 1 2 3 公告单位: 年 12 月 日 不动产更正登记公告 编号: 根据《不动产登记暂行条例实施细则》第八十一条的规定,拟对下列不动产登记簿的部 分内容予以更正,现予公告。如有异议,请自本公告之日起十五个工作日内( 月 年 日之前)将异议书面材料送达我机构。逾期无人提出异议或者异议不成立的,我机构 将予以更正登记。 异议书面材料送达地址: 联系方式: 序号 不动产坐落 更正内容 备注 1 2 3 公告单位: 年 13 月 日 不动产权证书/登记证明作废公告 编号: 因我机构无法收回下列不动产权证书或不动产登记证明,根据《不动产登记暂行条例实 施细则》第二十三条的规定,现公告作废。 序号 不动产权证书或不动 产登记证明号 权利人 不动产权利类型 不动产单元号 不动产坐落 1 2 3 公告单位: 年 14 月 日 备注 不动产权证书/登记证明遗失(灭失)声明 因保管不善,将 号不动产权证书或不动产登记证 明遗失(灭失),根据《不动产登记暂行条例实施细则》第二十二条的规定申请补发,现声 明该不动产权证书或不动产登记证明作废。 特此声明。 声明人: 年 15 月 日 不动产实地查看记录表 不动产权利类 型 申请人申请 登记事项 业务编号 不动产坐落 (名称) □ 查看拟登记的房屋等建筑物、构筑物坐落及其建造完成等情况 □ 查看拟抵押的在建建筑物坐落及其建造等情况 □ 查看不动产灭失等情况 查看内容 □ 因 , 查 看 。 查看结果及其 说明 查看人员签字 年 月 日 1.现场照片应当能清晰显示被查看不动产的坐落(如永久性的标志物) ,应能体 现查看结果; 备注 2.现场查看证据材料可粘贴附页; 3.查看人员需两人,用黑色钢笔或签字笔签字。 16 询问记录 受理编号: . 询问人: 1.申请登记事项是否为申请人的真实意思表示? 回答:(请填写是或否) 2.申请登记的不动产是共有,还是单独所有? 回答: (请填写共有或单独所有) 3.申请登记的不动产是按份共有,还是共同共有? 回答: (共有情况下,请填写是按份共有或共同共有) 4.申请登记的不动产共有份额情况? 回答:(按份共有情况下,请填写具体份额。共同共有人不填写本栏) 5.申请异议登记时,权利人是否不同意办理更正登记? 回答:(申请异议登记时填写,申请其他登记不填写本栏) 6.申请异议登记时,是否已知悉异议不当应承担的责任? 回答:(申请异议登记时填写,申请其他登记不填写本栏) 7.申请本次转移登记时,其他按份共有人是否同意。 回答:(受让人为其他按份共有人以外的第三人时填写) 8.其他需要询问的有关事项: 经被询问人确认,以上询问事项均回答真实、无误。 被询问人签名(签章): 年 月 17 日 不动产登记资料查询申请书 编号: 证件类型及号码 姓名 (名称) 查 询 申 请 人 联系电话 证件类别及号码 代理人 联系电话 □不动产权利人 类别 □人民法院、人民检察院、国家安全机关、公安机关、监察机关等国家机关 □利害关系人 □查询人身份证明 □工作证或执行公务的证明文件(仅适用国家机关) □授权委托书及代理人身份证明(委托查询的需提交) 提交的申请材料 □存在利害关系的证明材料(查询人为利害关系人的需提交) □协助查询文件(仅适用国家机关) □其他 查询目的或用途 不动产坐落: 需查询的不动产 不动产权证书或不动产登记证明号: □不动产自然状况 □不动产权利人 及查询内容 □不动产权利内容 □不动产查封登记 □不动产抵押登记 □不动产预告登记 □不动产异议登记 □其他 查询结果要求 □查阅 □抄录 □复制 □出具查询结果证明 承诺:本表填写内容以及提交的申请材料真实、合法、有效,并严格按照有关要求查阅、利用不 动产登记资料,严格按照查询目的使用查询结果。如有虚假或违反,由本人(单位)承担相关法律责任。 查询申请人: 年 18 月 日 不动产登记资料查询受理凭证 编号: : _______年________月________日,收到你(单位)提交的不动产登记查询申请材料。 经核查,申请登记材料齐全且符合法定形式,现予以受理。 已提交的文件资料 件 数 材料介质 □原件 □复印件 □原件 □复印件 □原件 □复印件 □原件 □复印件 □原件 □复印件 □原件 □复印件 □原件 □复印件 □原件 □复印件 □原件 □复印件 办理时限为:自受理之日起 5 个工作日。请你(单位)凭本受理通知书、身份证明领取 查询结果。 登记机构:(印 年 收件人签字: 查询人签字: 19 月 章) 日 不动产登记资料查询不予受理告知书 编号: : ___________年________月________日,收到你(单位)提交的不动产登记查询材料, 申请查询 ,查询 目的为 。提交的清单如下: 1._______________________________________________________ 2._______________________________________________________ 3._______________________________________________________ 4._______________________________________________________ 5._______________________________________________________ 经核查,上述□不动产不属于本机构管辖范围;□申请材料不符合规定;□申请查询 的主体或查询事项不符合规定;□申请查询的目的不合法;□违反法律、行政法规有关规定, 决定不予受理。具体情况如下: 若对本决定内容不服,可自接到本告知书之日起 60 日内向行政复议机关申请行政复议, 或者在收到本告知书之日起 6 个月内向人民法院提起行政诉讼。 登记机构:(印 章) 年 收件人签字: 查询人签字: 20 月 日 不动产登记资料查询结果证明 编号: : ____________年________月_______日,你(单位)提出不动产登记资料查询申请,受 理编号为 。 经查询,结果如下: 。 登记机构:(印 章) 年 领取人: 领取日期: 21 月 日 授权委托书 委托人: __ 身份证明类型: 联系地址: _____ 电话:________ 法定代表人:____ __ _ 证件号码:____ __ _ 邮 政 编 码 : ____ ___ _ __ 法定代表人:____ ___ 证件号码:____ ______ 邮政编码:________ _ _____ _ __ ____ 受托人: 身份证明类型: 联系地址: 电话:______ _ 委托期限: 年 _ __ 月 日至 年 月 日。 现委托人委托 为合法代理人,代表委托人办理坐落于___ 之不动产的以下事项: 1.__________________________________________________ __ 2.______________________________________________________ 3.____________________________________________________ 4._______________________________________________________ 5._______________________________________________________ 受托人在其权限范围内依法所作的一切行为,接受问询的行为及签署的一切文件,委托 人均予以承认。 委托人签名(或盖章): 年 月 受托人签名(或盖章): 日 年 22 月 日 承诺书 监护人: 身份证明类型: 联系地址: 电话:________ 被监护人: 身份证明类型: 联系地址: 电话:______ 法定代表人:_______ _ 证件号码:______ 邮政编码:____ ______ ____ __ __ __ 证件号码:____ ______ 邮政编码:________ _ _ __ ____ . _ _ __ ) 所进 监护人现承诺,对被监护人不动产权(不动产坐落: 行的处分(处分的类型: )是为被监护人的利益且自愿承担由 此产生的一切法律责任。 签名(盖章): 年 23 月 日 继承(受遗赠)不动产登记具结书 申请人: 被继承人(遗赠人): 身份证明号码 身份证明号码 申请人 因继承(受遗赠)被继承人(遗赠人)的不动产权,于 年 月 日向(不动产登记机构) 申请办理不动产登记,并提供了 等申请材料,并保证以下事项的真实性: 一、被继承人(遗赠人) 于 年 月 日 死亡。 二、被继承人(遗赠人)的不动产坐落于 。 三 、 被 继 承 人 ( 遗 赠 人 ) 的 不 动 产 权 由 继承(受遗赠)。 四、除第三项列举的继承人(受遗赠人)外,其他继承人放弃继承权或者无其他继承人 (受遗赠人)。 以上情况如有不实,本人愿承担一切法律责任, 特此具结。 具结人签名(盖章): 年 24 月 日

不动产登记相关表格(样表).doc




