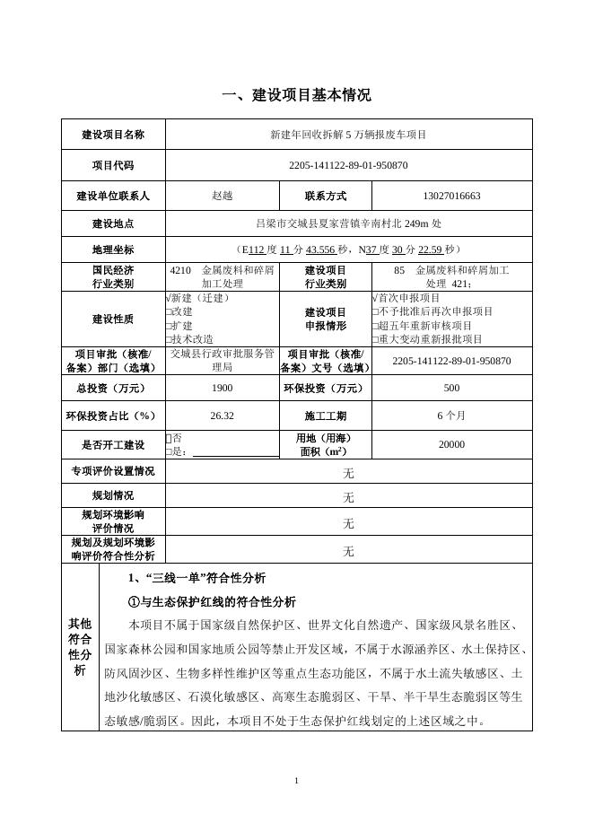
新建年回收拆解5万辆报废车项目.doc
建设项目环境影响报告表 (污染影响类) 项目名称:新建年回收拆解 5 万辆报废车项目 建设单位(盖章):交城县鑫东方报废车回收拆解 有限公司 编制日期:2022 年 11 月 中华人民共和国生态环境部制 一、建设项目基本情况 建设项目名称 新建年回收拆解 5 万辆报废车项目 项目代码 2205-141122-89-01-950870 建设单位联系人 赵越 联系方式 13027016663 建设地点 吕梁市交城县夏家营镇辛南村北 249m 处 地理坐标 (E112 度 11 分 43.556 秒,N37 度 30 分 22.59 秒) 金属废料和碎屑 建设项目 85 金属废料和碎屑加工 加工处理 行业类别 处理 421; √新建(迁建) √首次申报项目 建设项目 □改建 □不予批准后再次申报项目 建设性质 申报情形 □扩建 □超五年重新审核项目 □技术改造 □重大变动重新报批项目 项目审批(核准/ 交城县行政审批服务管 项目审批(核准/ 2205-141122-89-01-950870 理局 备案)部门(选填) 备案)文号(选填) 国民经济 行业类别 4210 总投资(万元) 1900 环保投资(万元) 500 环保投资占比(%) 26.32 施工工期 6 个月 用地(用海) 面积(m2) 20000 是否开工建设 否 □是: 专项评价设置情况 无 规划情况 无 规划环境影响 评价情况 规划及规划环境影 响评价符合性分析 无 无 1、“三线一单”符合性分析 ①与生态保护红线的符合性分析 其他 符合 性分 析 本项目不属于国家级自然保护区、世界文化自然遗产、国家级风景名胜区、 国家森林公园和国家地质公园等禁止开发区域,不属于水源涵养区、水土保持区、 防风固沙区、生物多样性维护区等重点生态功能区,不属于水土流失敏感区、土 地沙化敏感区、石漠化敏感区、高寒生态脆弱区、干旱、半干旱生态脆弱区等生 态敏感/脆弱区。因此,本项目不处于生态保护红线划定的上述区域之中。 1 本项目位于吕梁市交城县夏家营镇辛南村北 249m 处,占地为建设用地,根据 吕梁市生态管控单元图,本项目所在地属于重点管控单元。本项目属于报废车辆 拆解行业,不属于高排放、高污染、高耗能、高耗水、高风险项目,本项目距离 西北侧的白石南河 623m。 ◆与《山西省人民政府关于实施“三线一单”生态环境分区管控的意见》(晋政 发[2020]26 号)符合性分析 根据《山西省人民政府关于实施“三线一单”生态环境分区管控的意见》内容, 本项目厂址所在区域属“重点管控单元”。 “意见”中与本项目有关的相关要求描述 ……京津冀及周边地区和汾渭平原等国家大气污染联防联控重点区域,要加快 调整优化产业结构、能源结构,严禁新增钢铁、焦化、铸造、水泥、平板玻璃等产 能,要加快实施城市规划区“两高”企业搬迁.......太原及周边“1+30”汾河谷地区域在 执行京津冀及周边地区和汾渭平原区域管控要求基础上,以资源环境承载力为约 束,全面推进现有焦化、化工、钢铁、有色等重污染行业企业逐步退出城市规划 区和县城建成区,推动焦化产能向资源禀赋好、环境承载力强、大气扩散条件优、 铁路运输便利的区域转移……工业废水近零排放和资源化利用,实施城镇生活再 生水资源化分质利用。 本项目为废旧车辆拆解项目,不属于高能耗、高污染行业,即不属于“两高” 行业;本项目不属于火电、钢铁、水泥、电解铝、煤炭、冶金、化工、石化、建 材、造纸、酿造、制药、发酵、纺织、制革和采矿业等 16 类重污染行业,项目选 址位于吕梁市交城县夏家营镇辛南村北 249m 处,不在城市建成区范围内,距离交 城县总体规划东南边界 2.8km;本项目非重污染行业,非两高行业,占地为建设用 地;本项目生产废水与生活污水经厂内污水处理设施处理后回用,不外排,可实 现工业废水近零排放,合理化利用水资源。符合“意见”要求。 ◆与吕梁市人民政府《关于印发吕梁市“三线一单”生态环境分区管控实施方 案的通知》(吕政发【2021】5 号)符合性分析 根据《山西省人民政府关于实施“三线一单”生态环境分区管控的意见》内容, 2 本项目厂址所在区域属“重点管控单元”。 1)1)“通知”中与本项目有关的相关要求描述 全市范围内按优先保护、重点管控、一般管控三大类划分。 优先保护单元:主要包括生态保护红线、自然保护地、饮用水水源保护区、 泉域重点保护区,以及生态功能重要和生态环境敏感脆弱的区域等。主要分布在 吕梁山生态屏障带以及沿黄水土流失生态脆弱区域。 重点管控单元:主要包括城市建成区、省级及以上开发区、各级产业园区和 产业集聚区、以及开发强度高、污染物排放量大、环境问题相对集中的区域等。 主要分布在城镇化和工业化区域。 一般管控单元:指优先保护单元和重点管控单元之外的其它区域。 重点管控单元:进一步优化空间布局,加强污染物排放控制和环境风险防控, 不断提升资源能源利用效率,解决生态环境质量不达标、生态环境风险高等问题, 发挥减污降碳协同效应。吕梁市作为汾渭平原大气污染联防联控重点区域,要加 快调整优化产业结构、能源结构,严禁新增钢铁、焦化、铸造、水泥、平板玻璃 等产能,确有必要新建或改造升级的,要严格执行产能置换实施办法,要加快实 施城市规划区“两高”企业搬迁,完善能源消费双控制度。实施企业绩效分级分类 管控,强化联防联控,持续推进清洁取暖散煤治理,严防“散乱污”企业反弹,积 极应对重污染天气。平川四县在执行汾渭平原区域管控要求基础上,以资源环境 承载力为约束,全面推进现有焦化、化工、钢铁、有色等重污染行业企业逐步退 出城市规划区和县城建成区,推动焦化产能向资源禀赋好、环境承载力强、大气 扩散条件优、铁路运输便利的区域转移。积极推行城镇生活污水处理 “厂-网-河(湖)” 一体化运营模式,大力推进工业废水近零排放和资源化利用,实施城镇生活再生 水资源化分质利用。 本项目为汽车拆解项目,项目选址位于吕梁市交城县夏家营镇辛南村北 249m 处,本项目不属于钢铁、焦化、铸造、水泥、平板玻璃等行业,不属于高能耗、 高污染行业,即不属于“两高”行业,不在城市建成区范围内,距离交城县总体规 划东南边界 2.8km;大气污染物可达标排放,生产废水不外排,原料来源充足,产 3 生的固废合理利用,提升了资源利用效率;本项目占地范围内野生植被覆盖率不 高,主要为田间地头的野草,项目建设完毕后,厂区合理绿化,可一定程度维护 所在区域生态环境,降低碳的排放,项目拆解车间封闭,仓库半封闭,地面硬化, 使用高效除尘器,高效过滤设备,降低了污染物的排放,可实减污降碳协同效应。 生产废水不外排,可实现工业废水的近零排放。符合“通知”要求。 综上,本项目的建设不存在生态保护红线限制。 ②与环境质量底线的符合性分析 大气环境:根据例行监测数据统计结果,2021 年交城县 SO2 年均浓度占标率 为 56.67%,NO2 年均浓度占标率为 85.00%, PM10 年均浓度占标率为 131.43%, PM2.5 年均浓度占标率为 142.86%,CO 年均浓度占标率为 55.00%,O3 年均浓度占标率 为 115.00%,PM10、PM2.5、O3_8h 年均浓度出现超标现象。 根据例行监测资料判定,交城县为不达标区。 本项目收集了 2021 年 12 月《交城县汇镁金属有限公司年综合利用固废 9.1 万吨建设项目环境质量监测》中贾家寨村大气环境 TSP 及非甲烷总烃监测数据。 引用数据中的监测点距离本厂区 637m。山西蓝标检测技术有限公司对项目区域的 环境空气质量现状进行监测,监测时间为 2021 年 12 月 6 日~12 月 12 日。由监测 结 果 可 知 , 贾 家 寨 村 TSP 浓 度 值 范 围 在 0.106-0.158mg/m3 之 间 ( 标 准 值 : 0.3mg/m3);非甲烷总烃浓度值范围在 0.85-1.35mg/m3 之间(标准值:2mg/m3), 测点均不超标。 本项目运营期各项污染因子均能做到达标排放,不会加剧区域 PM10、PM2.5、 O3_8h 污染。 地表水:本项目距离最近断面为武良村监测断面。 距离本项目最近的地表水体为西北侧 623m 处的白石南河,白石南河自东北向 西南蜿蜒于武良村北侧汇入磁窑河。根据《山西省地表水水环境功能区划》 (DB14/67-2019),本项目所在白石南河临近区域属于“源头~入磁窑河”段,水环 境功能为农业用水保护,执行《地表水环境质量标准》(GB3838-2002)V 类标准。 本次评价收集了吕梁市生态环境局发布的 2021 年 1 月-12 月吕梁市地表水环 4 境质量报告。1 月冰封,6 月、7 月、8 月、9 月、10 月、11 月、12 月水质为 IV 类,其余 2 月、3 月、4 月、5 月份水质均能满足 V 类水质标准要求。综上所述, 武良村监测断面 2021 年水质达标。 本项目生产废水包括汽车拆解车间地面清洗废水。地面清洗废水、车辆清洗 废水进入一体化污水处理设施处理,采用均质+隔油+絮凝沉淀+过滤的处理工艺, 处理后回用于汽车拆解车间地面清洗用水、车辆清洗用水,不外排。生活污水由 于水质较简单,主要是职工的洗手洗脸水等。生活污水经地埋式污水处理站处理 后,非采暖期回用于厂区绿化洒水,采暖期回用报废汽车清洗用水,不外排。本 项目无生产废水与生活污水外排,不会加重地表水体的污染。 综上,本项目运营对周围环境影响较小,区域不会因为本项目的建设而影响 到环境质量现状,符合环境质量底线要求。 ③与资源利用上线的符合性分析 本项目属于报废汽车回收拆解项目,占地为建设用地;交城县鑫东方报废车 回收拆解有限公司对区域报废汽车进行资源化回收,属于废弃资源综合利用。报 废机动车拆解产生的废液化气罐、废铅蓄电池、含多氯联苯的废电容器、废尾气 净化催化剂、废油液、废空调制冷剂等属于危险废物,按照危险废物的有关规定 进行管理和处置。废安全气囊、陶瓷、泡沫等属于一般工业固废,按照一般工业 固废的有关规定进行管理和处置后,不产生二次污染。原料采购自本地市场。充 分利用现有资源;生产过程中主要消耗能源为水、电清洁能源,而且本区资源丰 富、容易得到,用水取于建设单位供水系统;供水、供电均可满足使用,项目资 源消耗量相对区域资源利用总量较小,不存在资源缺失,不存在资源开发利用上 线限制。 ④与环境准入负面清单的符合性分析 ◆与吕梁市生态环境准入总体要求的符合性分析 表 1-1 本项目与吕梁市生态环境准入总体要求的符合性分析 管控 类别 管控要求 本项目建设内容 吕梁 市总 1、涉及国家、省管控要求执行“山西省生 态环境准入清单”。 本项目不涉及国家、 省管控要求。 5 符 合 性 符 合 体要 求 1、优化调整产业结构,严格环境准入条件。 合理确定产业布局,落实国家“两高”(高 耗能、高污染)的资源型行业准入条件规 定。禁止新建、扩建高排放、高污染、高 耗能、高耗水、高风险项目。合理布局开 1.本项目不属于两高 发区、工业聚集区产业和规模,新建、改 行业, 本项目为新建项目, 建、扩建项目充分考虑园区环境容量的承 不属于高排放、高污染、 载能力,引导企业项目有序进入和退出园 高耗能、高耗水、高风险 区。 项目。项目选址不在山西 2、优化布局焦化产业,严格实施产能置换 省交城经济开发区,汽车 要求。新建产能置换焦化项目坚持向重点 拆解行业入园区为非限 焦化园区和优势企业集中的原则,坚决杜 制性要求。 绝分散布点和未批先建。必须在依法设立、 2.项目不属于焦化产 环保基础设施齐全、经规划环评、允许建 业。 设焦化项目的园区建设。在环境容量允许 符 3.项目所在水系为汾 的前提下,全市焦化产业主要向产业基础 合 河水系,属于黄河流域, 较好的平川地区和煤源优势明显的离柳矿 项目的开展不违背“山西 区及周边区域布局,其它县不再布局新建 省黄河流域生态保护与 产能置换焦化项目。 高质量发展规划”相关要 3、 积极推进黄河流域生态功能保护和修复, 求。 强化流域水资源、水环境和水生态系统的 4.项目属于废旧资源 统筹管理,衔接和落实“山西省黄河流域生 回收利用,有利于绿色低 态保护与高质量发展规划”相关要求。 碳循环发展经济体系的 4、科学合理规划碳达峰路径,大力实施工 建立。 业节能低碳改造和清洁生产,完善建筑领 域和交通运输结构的绿色节能建设。加快 推进能源结构优化,严格控制化石能源消 费,积极推进清洁能源发展。建立健全绿 色低碳循环发展经济体系,确保实现碳达 峰、碳中和目标。 1、大气环境重点落实大气污染防治相关行 1.本项目大气污染物 符 动计划、治理方案等;严格污染物区域削 为粉尘,非甲烷总烃,粉 合 减及总量控制指标要求,未达标区域新建、 尘须依法申请总量,总量 改建和扩建项目主要污染物实施区域倍量 申请指标为 1.68t/a。 削减;积极开展大气污染物超低排放改造, 2.项目无生产废水外 排。无生活污水外排。 依法依规淘汰落后工艺、产品及设备。 2、水环境重点落实水污染防治相关行动计 3.本项目占地为建设 划、治理方案等;实施重点水污染物排放 用地,土地利用率较高, 总量控制,所在流域控制单元环境质量未 项目在采取措施后,不会 达标的实施重点水污染物倍量削减;工业 对土壤环境造成不利影 企业、工业聚集区提高工业用水重复利用 响。 4.项目不位于自然保 率,外排废水达到水污染物综合排放地方 标准;加强城镇水污染防治,提高城市污 护区、风景名胜区、森林 水处理率和再生水利用率;优化调整排污 公园、湿地公园、地质公 口设置,强化工业园区水环境风险防控。 园、饮用水水源保护区、 3、土壤环境重点落实土壤污染防治相关行 泉域等各类保护地,不属 6 东部 平川 区总 体要 求 空 间 布 局 约 束 动计划、治理方案等;强化空间布局管控, 于矿山开采类项目。 鼓励工业企业集聚发展,提高土地节约集 5.项目不属于化工类 约利用水平,减少土壤污染;对土壤环境 项目,项目不在山西省交 重点监管企业严格环境风险管控,将土壤 城经济开发区。 污染防治纳入环境风险防控体系,严格涉 重金属行业准入条件。 4、自然保护区、风景名胜区、森林公园、 湿地公园、地质公园、饮用水水源保护区、 泉域等各类保护地严格执行相关法律法规 保护要求。严格管控矿山开采行为,实施 矿区生态修复和污染治理,重点落实黄河 流域生态环境保护要求。 5、强化工业企业风险管控。新建化工企业 全部进入工业园区,合理布局生产装置及 危险化学品仓储等设施,并划定环境防护 距离。加强化工园区环境风险防控,建立 和完善园区环境风险防控设施、应急救援 体系和物资储备建设。 1.本项目执行吕梁市 1、执行吕梁市生态环境总体管控要求。 生态环境总体管控要求。 2、实行工业项目退城进园,加快淘汰落后 2.项目不在山西省交 产能,落实国家及省市“两高”行业准入条 城经济开发区,不属于“两 件规定。 高”行业。 3、推进大气污染物超低排放改造、VOCs 3.本项目大气污染物 符 治理、工业废水集中处理和综合利用,严 为粉尘,非甲烷总烃,粉 合 格执行污染物削减及总量控制要求。 尘须依法申请总量,总量 4、平川四县(孝义、汾阳、文水、交城) 申请指标为 1.68t/a。 力争全部退出炭化室高度 4.3 米及以下焦 4.项目不涉及新建焦 炉,退出未完成超低排放改造(含运输环 炉,企业不属于钢铁企业。 节)的钢铁企业。 1、禁止新建、扩建高排放、高污染项目。 2、禁煤区内,禁止新建、扩建燃用高污染 燃料设施;除燃煤电厂、集中供热站和原 料生产使用企业外,禁止销售、储存、运 禁 输、燃用煤炭及其制品。 止 3、不得新建、改建、扩建列入高污染行业 开 退出目录的工业项目;不得生产、进口、 发 销售、使用列入淘汰目录的设备和产品; 建 不得采用列入淘汰目录的工艺。 设 4、不得在市、县(市、区)人民政府禁止 活 的时段和区域燃放烟花爆竹和露天烧烤。 动 5、不得在本行政区域内露天焚烧秸秆、树 的 枝、落叶等产生烟尘污染的物质;不得露 要 天焚烧沥青、油毡、橡胶、塑料、皮革、 求 垃圾以及其他产生有毒有害烟尘和恶臭气 体的物质。 1、禁止新建、扩建高污染、高耗能、高耗 水、高风险项目。 7 1.项目不属于新建、 扩建高排放、 高污染项目。 2.本项目不涉及煤炭 的使用,不涉及销售、储 存、运输、燃用煤炭及其 制品。 3.项目不属于新建、 改建、扩建列入高污染行 符 业退出目录的工业项目; 合 项目生产工艺以及设备 不使用使用列入淘汰目 录的设备和产品;不得采 用列入淘汰目录的工艺。 4.本项目不涉及在市、 县(市、区)人民政府禁 止的时段和区域燃放烟 花爆竹和露天烧烤。 1.本项目不属于新建、 符 扩建高污染、高耗能、高 合 2、含有毒有害污染物的工业废水分类收集 耗水、高风险项目。 和处理,不得稀释排放。 2.本项目不涉及含有 3、不得利用渗井、渗坑、裂隙、溶洞灌注 毒有害污染物的工业废 或者私设暗管等方式排放水污染物。 水分类收集和处理。 4、禁止利用无防渗漏措施的渠道、坑塘、 3.本项目不涉及利用 溪沟等输送或者存贮含有毒、有害污染物 渗井、渗坑、裂隙、溶洞 的废水、含病原体的污水和其他废弃物。 灌注或者私设暗管等方 5、禁止利用有毒有害的废弃物做肥料;禁 式排放水污染物。 4.本项目不涉及利用 止使用剧毒、高毒、高残留农药。 6、勘探、采矿、开采地下水、人工回灌补 无防渗漏措施的渠道、坑 给地下水以及建设地下工程和污水输送管 塘、溪沟等输送或者存贮 道,应当采取防护措施,不得污染地下水。 含有毒、有害污染物的废 7、在城市建成区内,任何单位和个人不得 水、含病原体的污水和其 向雨水收集口和雨水管道排放或者倾倒污 他废弃物。 5.本项目不涉及利用 水、污物、垃圾、危险废物。 有毒有害的废弃物做肥 料与使用剧毒、高毒、高 残留农药。 6.本项目不属于勘探、 采矿、开采地下水、人工 回灌补给地下水以及建 设地下工程和污水输送 管道项目。 7.本项目不在城市建 成区,不涉及向雨水收集 口和雨水管道排放或者 倾倒污水、污物、垃圾、 危险废物。 1、横泉水库一级保护区内,禁止从事下列 本项目不涉及横泉 符 活动: 水库一级、二级、准保护 合 (1)新建、改建、扩建与供水设施和保护 区。 水源无关的建设项目; (2)设置排污口; (3)放养禽畜、网箱养殖、旅游、游泳、 垂钓或者其他可能污染水体的活动; (4)新增农业种植和经济林。 2、横泉水库二级保护区内,禁止从事下列 活动: (1)新建、改建、扩建排放污染物的建设 项目; (2)设置排污口; (3)处置城镇生活垃圾; (4)建设未采取防渗漏措施的城镇生活垃 圾转运站; (5)建设易溶性、有毒有害废弃物暂存和 转运站; (6)建设化工原料、危险化学品、矿物油 类及有毒有害矿产品的堆放场所。 3、横泉水库准保护区内,禁止从事下列活 8 动: (1)新建、扩建对水体污染严重的建设项 目; (2)改建增加排污量的建设项目; (3)建设易溶性、有毒有害废弃物暂存和 转运站; (4)从事采砂、毁林等活动。 4、任何单位和个人不得侵占、损坏或者人 为干扰监测设施及监控设备。 1、在河道管理范围内,禁止从事下列活动: 本项目不在河道管 (1)建设或者弃置妨碍行洪的建筑物、构 理范围内,不涉及行洪河 筑物; 道、河道水面及堤防和护 堤地,不存在占用河道滩 (2)设置拦河渔具; (3)倾倒、堆放、掩埋矿渣、石渣、煤灰、 地,不属于山区河道易发 垃圾; 山体崩塌、滑坡、泥石流 (4)清洗装贮过油类或者有毒污染物的车 等地质灾害的河段。 辆、容器; (5)超标排放污水; (6)影响河势稳定、危害河岸堤防安全、 妨碍河道行洪的其他活动。 2、在行洪河道内,禁止种植阻碍行洪的高 秆作物、林木(堤防防护林、河道防浪林 除外)。 3、在河道水面,禁止布设妨碍行洪、影响 水环境的光能风能发电、餐饮娱乐、旅游 等设施。 4、不得擅自围垦围占河道、围库(湖)造 地、围占水库(湖)水域和人工水道。 5、在堤防和护堤地,禁止建房、安装设施 (河道和水工程管理设施除外)、放牧、 开渠、打井、耕种、挖窖、葬坟、晒粮、 存放物料(防汛物料除外)、开采地下资 源、考古发掘以及开展集市贸易活动。 6、在堤防保护范围内,禁止从事危害堤防 安全的活动。 7、护堤护岸林木,由河道管理单位组织营 造和管理,其他任何单位和个人不得擅自 砍伐、侵占或者破坏。 8、未经依法批准,不得在河道水系内填堵、 缩减或者废除原有河道沟叉、贮水湖塘洼 淀和废除原有防洪围堤,不得调整河道水 系。 9、河道滩地不得作为基本农田或者占补平 衡用地。 10、河道岸线不得擅自占用。 11、山区河道易发山体崩塌、滑坡、泥石 流等地质灾害的河段,禁止从事开山采石、 采矿、开荒等危及山体稳定的活动。 12、禁止损毁、侵占堤防、护岸、闸坝等 9 符 合 水工程建筑物和防汛、水文、水工观测、 通信照明等设施。 1、柳林泉域一级保护区内,禁止从事下列 活动: (1)新建、改建、扩建与供水设施和保护 水源无关的建设项目; (2)擅自挖泉、截流、引水; (3)将不同含水层的地下水混合开采; (4)新开凿用于农村生活饮用水以外的岩 溶水井; (5)矿井直接排放岩溶水; (6)倾倒、排放工业废渣和城市生活垃圾、 污水及其他废弃物; (7)衬砌封闭河道底板; (8)在泉水出露带进行采煤、开矿、开山 采石和兴建地下工程。 2、柳林泉域二级保护区内,禁止从事下列 活动: 本项目不在柳林泉 (1)新建、改建、扩建耗水量大或者对水 域一级保护区、二级保护 资源有污染的建设项目; 区及其他保护区内。 (2)衬砌封闭河道底板; (3)利用河道、渗坑、渗井、裂隙等排放 污水和其他有害废物; (4)利用透水层储存石油、天然气、放射 性物质、有害有毒化工原料、农药; (5)建设城市垃圾、粪便和易溶、有害有 毒废弃物堆放场。 3、在柳林泉域一、二级保护区外的其他保 护区内,禁止从事下列活动: (1)利用渗坑、渗井、溶洞、废弃钻孔等 排放工业废水、城市生活污水,倾倒污物、 废渣和城市生活垃圾; (2)对不同含水层地下水混合开采。 4、在柳林泉域地面标高低于 805 米的区域 内,严禁新开凿岩溶地下水井。 限 1、 城乡建设和发展不得擅自占用河道滩地, 本项目不占用河道 制 确需占用的,应当符合行洪和供水要求。 滩地。 开 2、在河道管理范围内进行下列活动,应当 发 经市、县(市、区)人民政府审批部门批准: 建 (1)采砂、采石、取土、弃置砂石或者泥 设 土; 活 (2)爆破、钻探、挖筑鱼塘; 动 (3)在河道滩地存放物料、开采地下资源 的 及进行考古发掘; 要 (4)种植、养殖、经营旅游、水上训练、 求 举办赛事、影视拍摄等; (5)其他妨碍行洪安全、水工程安全的活 动。 10 符 合 符 合 3、在河道管理范围内从事开采矿产资源、 建设地下工程或者考古发掘活动,不得影 响河道和堤防工程安全。 1、在柳林泉域一、二级保护区外的其他保 护区,应当遵守下列规定: (1)控制岩溶地下水开采; (2)合理开发孔隙裂隙地下水; 本项目不涉及柳林泉域。 (3)严格控制兴建耗水量大或对水资源有 污染的建设项目; (4)在地表水工程供水范围内,实施地下 水关井压采。 1、对列入高污染行业退出目录的项目有计 本项目不属于列入高污 划地调整退出,支持高污染项目实施技术 染行业退出目录的项目。 改造或者自愿关闭、搬迁、转产。 1、合理布局开发区、工业聚集区产业和规 模,新建、改建、扩建项目充分考虑园区 环境容量的承载能力,引导企业项目有序 本项目不属于水污染较 进入和退出园区。 重的企业,不涉及严重污 2、依法对水污染较重的企业实施技术改造 染水环境的落后工艺和 或者关闭、搬迁、转产。 设备。 不 3、依法淘汰严重污染水环境的落后工艺和 符 设备。 合 1、内已建成的与供水设施和保护水源无关 空 的建设项目,由县级以上人民政府责令拆 间 除或者关闭。 本项目不涉及一级保护 布 2、二级保护区内已建成的排放污染物的建 区与二级保护区。 局 设项目,由县级以上人民政府责令拆除或 要 者关闭。 求 1、对壅水、阻水严重的桥梁、引道、码头 活 和其他跨河、穿河、临河工程设施,根据 动 国家规定的防洪标准,由县(市、区)人 的 民政府水行政主管部门报请同级人民政府 退 责令限期改建或者拆除。 出 2、擅自围垦或者围占河道、围库(湖)造 本项目不涉及。 要 地、围占水库(湖)水域和人工水道的, 求 由市、县(市、区)人民政府依法予以清退。 3、对于已作为农村集体土地承包给农民耕 种的滩地,所在地人民政府应当有计划地 组织农民退耕还滩;对于农民擅自占用的 滩地,由所在地人民政府依法予以清退。 1、市、县(区)人民政府应当加强管理, 对直接影响柳林泉域水资源的采矿工程, 本项目不涉及柳林 采取限采、停采或者封闭措施;对直接影 泉域水资源。 响柳林泉域水资源的取水工程,采取限量 取水、停止取水或者封闭措施。 污染 1、工业企业按照有关规定设置大气污染物 1、本项目按照相关要求 物排 排放口及其标志、永久性监测点位、采样 设置大气污染物排放口 放管 监测平台,安装和使用自动监测设备,配 及其标志、永久性监测点 11 符 合 符 合 符 合 符 合 符 合 符 合 符 合 控 环境 合生态环境主管部门的实时监督监测。 2、重点污染企业采用清洁生产工艺,配套 建设除尘、脱硫、脱硝等装置,或者采取 技术改造等其他控制大气污染物排放的措 施。 3、在市、县(市、区)人民政府启动重污 染天气应急预案后,工业企业及时启动重 污染天气应急响应操作方案,落实应急减 排措施。 4、在重污染天气集中出现的季节,严格执 行市、县(市、区)人民政府组织实施的 错峰生产、施工、运输的规定。 5、储油储气库、加油加气站及油罐车、气 罐车应当安装油气回收设施并保持正常运 行,每年向生态环境主管部门报送油气排 放检测报告。 6、排放油烟的餐饮服务业经营者和企事业 单位食堂应当安装油烟净化设施,保持正 常使用,定期清洗、维护并保存记录,实 现油烟达标排放。 位、采样监测平台,配合 生态环境主管部门的实 时监督监测。 2、本项目不属于重点污 染企业。 3、环评要求建设单位在 市、县(市、区)人民政 府启动重污染天气应急 预案后,及时启动企业应 急响应操作方案,落实应 急减排措施。 4、建设单位在重污染天 气集中出现的季节,严格 执行市、县(市、区)人 民政府组织实施的错峰 生产、施工、运输的规定。 5、本项目不涉及储油储 气库、加油加气站及油罐 车、气罐车。 6、本项目不属于排 放油烟的餐饮服务业。 1.本项目不涉及重点 1、实施重点水污染物排放总量控制。在本 水污染物排放。 市行政区域内,排放的水污染物不得超过 2.本项目生产废水经 国家、省规定的污染物排放标准和重点水 厂区地埋式污水处理站 污染物排放总量控制指标。 处理后回用,不涉及生产 2、工业污水进行预处理后,达到行业水污 废水的外排。 染排放标准的,方可向集中处理设施排放。 3.本项目不涉及通过 3、不得通过篡改、伪造、毁灭监测数据或 篡改、伪造、毁灭监测数 者不正常运行防治污染设施等逃避监管的 据或者不正常运行防治 方式排放水污染物。 污染设施等逃避监管的 4、工业企业、工业集聚区外排废水达到水 方式排放水污染物。 污染物综合排放地方标准。 4.本项目生产废水经 5、城镇污水集中处理设施的运营单位应当 厂区地埋式污水处理站 保障污水集中处理设施的正常运行,对出 处理后回用,不涉及生产 水水质负责,外排水污染物应当达到水污 废水的外排。 染物综合排放地方标准。 5.本项目不涉及城镇 污水集中处理。 1、在饮用水水源二级保护区内从事网箱养 殖、畜禽养殖、旅游等活动的,应当按照 规定采取措施,防止污染饮用水水体。 1、本项目不涉及网箱养 2、符合保护区、准保护区内新建、改建、 殖、畜禽养殖、旅游等活 扩建条件的建设项目,应当进行水源水环 动。 境影响评价。 2、本项目不在保护区、 3、市、县人民政府应当加强水环境综合治 准保护区内。 3、本项目不涉及。 理,推进城乡污水、垃圾集中收集和无害 化处置设施建设,防治工业点源污染和农 业面源污染,保障水源水环境安全。 1、政府有关部门应当对过境的危险化学品 1.本项目不涉及过境 12 符 合 符 合 符 风险 防控 资源 利用 效率 运输车辆采取必要安全防护措施,防止污 染饮用水水源。 2、生态环境主管部门应当定期对保护区、 准保护区的环境状况和污染风险进行调查 评估,筛查可能存在的污染风险因素,制 定相应的风险防范措施并督促落实。 3、市、县人民政府应当组织制定水源污染 事故应急处置方案,发生或者可能发生造 成饮用水水源污染的突发性事故时,应当 依法启动相应的应急方案,做好应急供水 准备。 4、保护区、准保护区内可能发生水污染事 故的企业事业单位、供水单位应当制定水 污染事故应急方案,落实预警、预防机制 和保障措施,提高水污染事故防范和处置 能力。 1、土壤污染重点监管单位生产经营用地的 用途变更或者在其土地使用权收回、转让 前,应当由土地使用权人按照规定进行土 壤污染状况调查。土壤污染状况调查报告 应当作为不动产登记资料送交地方人民政 府不动产登记机构,并报地方人民政府生 态环境主管部门备案。 2、土地使用权已经被地方人民政府收回, 土壤污染责任人为原土地使用权人的,由 地方人民政府组织实施土壤污染风险管控 和修复。 水 1、2025、2035 年吕梁市水资源利用 资 上线执行水利部门关于水资源开发 源 利用总量、强度、效率等相关管控要 利 求。 用 能 源 利 用 土 地 资 源 的危险化学品运输车辆。 合 2.本项目不在保护区、 准保护区内。 3.本项目不涉及。 4.本项目不在保护区、 准保护区内。 1、本项目不属于土壤污 染重点监管单位。 2、本项目不涉及土 壤污染风险管控和修复。 符 合 本项目用水满足《山西省 用 水 定 额 》 (DB14/T1049.3—2021) 的相关要求。 符 合 1、2025、2035 年吕梁市能源利用上 线执行吕梁市“十四五”及中长期能源 发展规划相关管控要求。 本项目无能源利用相关 要求。 符 合 1、禁煤区内,禁止新建、扩建燃用 高污染燃料设施;除燃煤电厂、集中 供热站和原料生产使用企业外,禁止 销售、储存、运输、燃用煤炭及其制 品。 本项目不使用高污染燃 料,不存在销售、储存、 运输、燃用煤炭及其制品。 1、2025、2035 年吕梁市土地资源利 用上线执行自然资源部门关于土地 资源开发利用总量及强度相关管控 要求。 1.本项目占地为建设 用地,土地布局合理,利 用率高,未突破土地资源 利用上线。不涉及土地资 源开发利用总量及强度 相关管控要求 ◆本次评价从产业政策方面进行环境准入负面清单分析。 13 符 合 本项目为报废汽车回收拆解项目,原料采购自本地市场。根据中华人民共和 国国家和发展改革委员会 9 号令《产业结构调整指导目录(2019 年本)中的相关 规定,本项目属于其鼓励类中的“区域性废旧汽车等资源循环利用基地建设”。交 城县行政审批服务管理局于 2022 年 5 月 25 日对该项目进行了备案(备案号: 2205-141122-89-01-950870)。因此,本项目符合国家产业政策。 综上,本项目的建设符合“三线一单”的要求。 二、行业规范符合性分析 吕梁市目前未制定报废机动车拆解企业相关规范,因此结合《报废机动车拆 解企业污染控制技术规范》(HJ348-2022)、《报废机动车回收拆解企业技术规 范》(GB22128-2019)、《报废机动车回收管理办法》(中华人民共和国国务院第 715 号令 2019 年 6 月 1 日)、《报废机动车回收管理办法实施细则》(商务部令 2020 年第 2 号)以及山西省商务厅“关于做好报废汽车回收(拆解)企业资格认定工作 的通知”(晋商审函[2018]258 号)文件,分析本项目建设内容符合性。本项目建 设拟建情况与上述规范要求的相符性分析见表 1-2。 14 表 1-2 序号 拆解 产能 要求 本项目与《报废机动车回收拆解企业技术规范》(GB 22128--2019)相符性分析 规范要求 企业所在地区(地级市)类型依据年机动车保有量确定,企业数量依 1 据地区年总拆解产能确定。地区年总拆解产能按当地年机动车保有量 的 4%-5%设定。 2 1 场地 建设 要求 2 3 项目建成后情况 相符性 本项目位于山西省交城县,依据《吕梁市 2021 年国民经济和社会 发展统计公报》,吕梁市全市 2021 年截止年机动车保有量为 64.1 辆(包括三轮汽车和低速货车),对照 GB22128 中表 1,吕梁市属 于 IV 档,根据表 2 得,吕梁市属于 IV 档;对应表 2,IV 档单个企 业最低年拆解能力 10000 辆,本项目年拆解产能 50000 辆,符合 符合 GB22128 表 2 规定。本项目收集非机动车主要为吕梁市范围内以及 与交城临近的清徐县、古交市、祁县、平遥等地的报废机动车。 单个企业最低年拆解产能应满足表 2 要求。 本项目设置年拆解车辆 50000 辆,结合目前吕梁地区现有汽车拆解 量,以及周边县市实际汽车保有量,本项目的建设规模设置较为合 理。 a )本项目选址不在交城县总体规划范围内,距离总体规划东南边界 2.8km,占地类型为建设用地,不违背交城县城市总体规划;本项 目选址不在山西省交城经济开发区范围内,距离园区南部边界 1.69km; 企业建设项目选址应满足如下要求: b )本项目厂址不在城市居民区、商业区及其他环境敏感区内,距离 a )符合所在地城市总体规划或国土空间规划; 最近的村庄辛南村 249m 处; b )符合 GB 50187、HJ348 的选址要求,不得建在城市居民区、商业区、 c)项目入工业园区非强制性要求,交城经济开发区包括综合服务 符合 饮用水水源保护区及其他环境敏感区内,且避开受环境威胁的地带、 区、仓储物流区、开发北区、开发东区、开发南区,共计五个园区, 地段和地区; 综合服务区为服务开发区的配套设施以及商业区;仓储物流区满足 c)项目所在地有工业园区或再生利用园区的应建设在园区内。 开发区原料运输和成品转运的物流储备需求;开发北区集中发展煤 焦化工、装备制造产业;开发东区集中发展能源和原材料加工及新 材料;开发南区集中发展煤化工、精细化工;本项目属于废弃资源 回收利用类项目,故本项目并未入园区。 企业最低经营面积(占地面积)应满足如下要求: a )Ⅰ档~Ⅱ档地区为 20000m2,Ⅲ档~Ⅳ档地区为 15000m2,Ⅴ档~Ⅵ档 企业经营面积 20000m2,满足Ⅴ档~Ⅵ档地区最低为 10000m2 要求; 地区为 10000m2; 经营面积为 20000m2,其中作业场地(包括拆解和贮存场地)面积 符合 2 12000m ,不低于经营面积的 60%。 b )其中作业场地(包括拆解和贮存场地)面积不低于经营面积的 60%。 企业应严格执行《工业项目建设用地控制指标》建设用地标准,且场 企业严格执行《工业项目建设用地控制指标》建设用地标准,场地 符合 地建设符合 HJ348 的企业建设环境保护要求。 建设符合 HJ348 的企业建设环境保护要求。厂址占地为建设用地。 15 序号 规范要求 企业场地应具备拆解场地、贮存场地和办公场地。其中,拆解场地和 4 贮存场地(包括临时贮存)的地面应硬化并防渗漏,满足 GB 50037 的防油渗地面要求。 5 拆解场地应为封闭或半封闭构建物,应通风、光线良好,安全环保设 施设备齐全。 贮存场地应分为报废机动车贮存场地、回用件贮存场地及固体废物贮 6 存场地。固体废物贮存场地应具有满足 GB 18599 要求的一般工业固 体废物贮存设施和满足 GB18597 要求的危险废物贮存设施。 拆解电动汽车的企业还应满足以下场地建设要求 a )具备电动汽车贮存场地、动力蓄电池贮存场地和动力蓄电池拆卸专 用场地。场地应设有高压警示、区域隔离及危险识别标志,并具有防 腐防渗紧急收集池及专用容器,用于收集动力蓄电池等破损时泄漏出 7 的电解液、冷却液等有毒有害液体。 b )电动汽车贮存场地应单独管理,并保持通风。 c )动力蓄电池贮存场地应设在易燃、易爆等危险品仓库及高压输电线 路防护区域以外,并设有烟雾报警器等火灾自动报警设施。 d )动力蓄电池拆卸专用场地地面应做绝缘处理。 16 项目建成后情况 相符性 企业场地按不同使用功能划分为拆解场地、贮存场地和办公场地。 其中,拆解场地和贮存场地(包括临时贮存)的地面硬化并防渗漏, 具体如下: 1、受机油直接作用的楼层地面,采用防油渗混凝土面层。现浇钢 筋混凝土楼板上,设置防油渗隔离层;有较强机械设备振动作用的 现浇钢筋混凝土楼板上,设置防油渗隔离层。 2、受机油少量作用的底层地面,在水泥类整体面层上涂刷具有耐 磨性能的防油渗涂料。防油渗涂料采用聚合物砂浆、聚酯类涂料或 符合 混凝土密封固化剂等材料。 3、防油渗混凝土地面,其面层不开裂,面层的分格缝处填防油渗 胶泥,不渗漏。 4、露出地面的电线管、接线盒、地脚螺栓、预埋套管及地面与墙、 柱连接处等部位,采取防油渗措施。 5、防油渗混凝土、防油渗胶泥的技术指标,符合国家现行相关标 准的规定,其配合比和复合添加剂的使用需经试验确定。 6、防油渗胶泥采用玻璃纤维布作隔离层时,选用耐碱玻璃纤维网 格布,一布二胶的总厚度宜 4mm。 拆解车间为全封闭结构,通风、光线良好,并配备了安全环保设施 符合 设备。仓储车间为大棚(半封闭结构)。 贮存场区按使用功能划分为报废机动车贮存场地、回用件贮存场地 及固体废物贮存场地。一般工业固体废物贮存间防渗要求为:等效 符合 黏土防渗层 Mb≥1.5m,K≤1×10-7cm/s,危险废物贮存间防渗要求为: 等效黏土防渗层 Mb≥6.0m,K≤1×10-10cm/s 本项目具备电动汽车贮存场地、动力蓄电池贮存场地和动力蓄电池 拆卸专用场地。场地设有高压警示、区域隔离及危险识别标志。 沿电动汽车贮存场地、动力蓄电池贮存场地和电动汽车拆解区设导 流槽用于收集电解液、冷却液等有毒有害液体;同时电动汽车贮存 符合 场地、动力蓄电池贮存场地和电动汽车拆解区分别设 1 座 1m3 防腐 防渗紧急收集池,用于收集动力蓄电池等破损时泄漏出的电解液、 冷却液等有毒有害液体。废电解液、冷却液收集后定期委托有资质 单位回收处置,不外排。 电动汽车贮存场单独管理,并保持通风。动力蓄电池贮存场地不位 序号 规范要求 1 2 设施 设备 要求 3 4 5 项目建成后情况 于易燃、易爆等危险品仓库及高压输电线路防护区域,并设有烟雾 报警器等火灾自动报警设施。动力蓄电池拆卸专用场地地面已做绝 缘处理。 应具备以下一般拆解设施设备: 本项目车辆进厂时有地磅称重; a )车辆称重设备; 项目预处理平台位于拆解车间内,配有抽排油集成设备、车窗清洗 b )室内或有防雨顶棚的拆解预处理平台; c )车架(车身)剪断、切割设备或压扁设备,不得仅以氧割设备代替; 液抽取机等废液抽取设备以及分类存放各类废液的专用密闭容器; d )起重、运输或专用拖车等设备; 项目拆解作业方式采用定位作业法,具备总成拆解平台,位于拆解 e )总成拆解平台; 车间内; 设有起重、运输或专用拖车等设备; f )气动拆解工具; g)简易拆解工具。 应具备以下安全设施设备 : 报废汽车安全气囊拆除后由安全气囊引爆器引爆; a )安全气囊直接引爆装置或者拆除、贮存、引爆装置 ; 要求建设单位建设完成后配备满足 GB50016 规定的消防设施设备 b )满足 GB50016 规定的消防设施设备 ; 及应急救援设备。 c )应急救援设备 。 应具备以下环保设施设备: 设置了满足 HJ348 要求的油水分离器; a )满足 HJ348 要求的油水分离器等企 业建设环境保护设备; 配有专用废液收集装置和分类存放各种废液的专用收集桶; b )配有专用废液收集装置和分类存放各种废液的专用密闭容器; 配有机动车空调制冷剂收集装置和分类存放各种制冷剂的专用收 集桶; c )机动车空调制冷剂收集装置和分类存放各种制冷剂的密闭容器; d )分类存放机油滤清器和铅酸蓄电池的容器。 配有分类存放机油滤清器和铅酸蓄电池的专用收集桶。 现有办公用房内已配备有电脑、拍照设备,电子监控设施待项目建 应具备电脑、拍照设备、电子监控等设施设备。 成后进行安装。 拆解电动汽车的企业还应具备以下设施设备及材料: 本次环评阶段已具备: a )绝缘检测设备等安全评估设备; a )绝缘检测设备等安全评估设备; b )动力蓄电池断电设备; b )动力蓄电池断电设备; c )吊具、夹臂、机械手和升降工装等动力蓄电池拆卸设备; c )吊具、夹臂、机械手和升降工装等动力蓄电池拆卸设备; d )防静电废液、空调制冷剂抽排设备; d )防静电废液、空调制冷剂抽排设备; e )绝缘工作服等安全防护及救援设备; e )绝缘工作服等安全防护及救援设备; f )绝缘气动工具; f )绝缘气动工具; g )绝缘辅助工具; g )绝缘辅助工具; h )动力蓄电池绝缘处理材料; h )动力蓄电池绝缘处理材料; I )放电设施设备。 I )放电设施设备。 17 相符性 符合 符合 符合 符合 符合 序号 规范要求 6 应建立设施设备管理制度,制定设备操作规范,并定期维护、更新。 1 技术 人员 要求 信息 管理 要求 2 1 2 安全 要求 1 企业技术人员应经过岗前培训,其专业技能应能满足规范拆解、环保 作业、安全操作等相应要求,并配备专业安全生产管理人员和环保管 理人员,国家有持证上岗规定的,应持证上岗。 具有电动汽车拆解业务的企业应具有动力蓄电池贮存管理人员及 2 人 以上持电工特种作业操作证人员。动力蓄电池贮存管理人员应具有动 力蓄电池防火、防世漏、防短路等相关专业知识。拆解人员应在汽车 生产企业提供的拆解信息或手册的指导下进行拆解。 应建立电子信息档案,按以下方式记录报废机动车回收登记、固体废 物信息: a )对回收的报废机动车进行逐车登记,并按要求将报废机动车所有人 (单位)名称 、有效证件号码、牌照号码、车型、品牌型号、车身颜 色、重量、发动机号和/或动力蓄电池编码、车辆识别代号、出厂年 份、接收或收购日期等相关信息录入“全国汽车流通信息管理应用服务” 系统,信息保存期限不应低于 3 年。 b )将固体废物的来源、种类、产生量、产生时间及处理(流向)等数 据,录入到“全国固体废物管理信息系统”或省级生态环境主管部门自 建与其联网的相关系统,其中危险废物处理(流向)信息保存期限为 3 年 。 c )具有电动汽车拆解业务的企业,应按照国家有关规定要求,将报废 电动汽车的车辆识别代码、动力蓄电池编码、流向等信息录入“新能源 汽车国家检测与动力蓄电池回收利用溯源综合管理平台”。对于因租赁 等原因导致动力蓄电池被提前从电动汽车上拆卸回收的情况,应检查 保存机动车所有人提供的租赁运营等机构出具的回收证明材料,保存 期限不应低于 3 年。 生产经营场所应设置全覆盖的电子监控系统,实时记录报废机动车回 收和拆解过程。相关信息保存期限不应低于 1 年。 应实施满足 GB/T33000 要求的安全管理制度,具有水、电、气等安全 使用说明,安全生产规程,防火、防汛、应急预案等。拆除的安全气 囊组件应在易燃、易爆等危险品仓库及高压输电线路防护区域以外引 爆,并在引爆区域设有爆炸物安全警示标志和隔离栏 。 18 项目建成后情况 相符性 企业在建设期间应尽快制定设施设备管理制度, 制定设备操作规范, 符合 并定期维护、更新。 经与建设单位沟通确认,本项目劳动定员 35 人,包括管理人员 2 人,专业技术人员 20 人(其中有 2 人具有电工特种作业资格), 其他人员 13 人。专业涵盖汽车拆解、环保和安全,相关岗位的操 作人员均按规定持证上岗。 本次环评要求建设单位应建立电子信息档案,按以下方式记录报废 机动车回收登记、固体废物信息: a )对回收的报废机动车进行逐车登记,并按要求将报废机动车所有 人(单位)名称 、有效证件号码、牌照号码、车型、品牌型号、 车身颜色、重量、发动机号和/或动力蓄电池编码、车辆识别代号、 出厂年份、接收或收购日期等相关信息录入“全国汽车流通信息管 理应用服务”系统,信息保存期限不应低于 3 年。 b )将固体废物的来源、种类、产生量、产生时间及处理(流向)等 数据,录入到“全国固体废物管理信息系统”或省级生态环境主管部 门自建与其联网的相关系统,其中危险废物处理(流向)信息保存 期限为 3 年 。 c )具有电动汽车拆解业务的企业,应按照国家有关规定要求,将报 废电动汽车的车辆识别代码、动力蓄电池编码、流向等信息录入“新 能源汽车国家检测与动力蓄电池回收利用溯源综合管理平台”。对 于因租赁等原因导致动力蓄电池被提前从电动汽车上拆卸回收的 情况,应检查保存机动车所有人提供的租赁运营等机构出具的回收 证明材料,保存期限不应低于 3 年。 本次环评要求生产经营场所应设置全覆盖的电子监控系统,实时记 录报废机动车回收和拆解过程。相关信息保存期限不应低于 1 年。 本次环评要求建设单位在生产运行时需建立满足 GB/T33000 的安 全管理制度,具备水、电、气等安全使用说明,安全生产规程,防 火、防汛、应急预案等。拆除的安全气囊组件不在易燃、易爆等危 险品仓库及高压输电线路防护区域引爆,在引爆区域设有爆炸物安 符合 符合 符合 符合 序号 规范要求 项目建成后情况 电动汽车拆解作业人员在带电作业过程中应进行安全防护,穿戴好绝 2 缘工作服等必要的安全防护装备。使用的作业工具应是绝缘的或经绝 缘处理的。作业时,应有专职监督人员实时监护 。 3 厂内转移报废电动汽车和动力蓄电池应进行固定,防止碰撞、跌落。 4 场地内应设置相应的安全标志,安全标志的使用应满足 GB2894 中关 于禁止、警告、指令、提示标志的要求 。 应按照 GBZ188 的规定对接触汽油等有害化学因素,噪声、手传振动 5 等有害物理因素的作业人员及粉尘、电工、压力容器等作业人员进行 监护。 报废机动车拆解过程应满足 HJ348 中所规定的清污分流、污水达标排 1 放等环境保护和污染控制的相关要求。 环保 要求 2 应实施满足危险废物规范化管理要求的环境管理制度,其中对列入《国 家危险废物名录》的危险废物应严格按照有关规定进行管理。 应满足 GB12348 中所规定的 2 类声环境功能区工业企业厂界环境噪声 排放限值要求。 收到报废机动车后,应检查发动机、散热器、变速器、差速器、油箱 1 和燃料罐等总成部件的密封、破损情况。对于出现泄漏的总成部件, 企业制定有完整的报废机动车检测制度,建设有废液收集容器。 应采取适当的方式收集泄漏的液体或封住泄漏处,防止废被渗入地下。 对报废电动汽车,应检查动力蓄电池和驱动电机等部件的密封和破损 企业制定有完整的报废电动汽车检测制度,按照检测制度能够避免 2 情况。对于出现动力蓄电池破损、电极头和线束裸露等存在漏电风险 因漏电引起的安全隐患。 的,应采取适当的方式进行绝缘处理。 报废机动车贮存: 环评要求本项目报废机动车贮存应满足: 1、所有车辆应避免侧放、倒放,电动汽车在动力蓄电池未拆卸前不应 1、车辆避免侧放、倒放,电动汽车在动力蓄电池未拆卸前不应叠 叠放。 放。 1 2、机动车如需叠放,应使上下车辆的重心尽量重合,且不应超过 3 层。 2、机动车如需叠放,上下车辆的重心尽量重合,且不超过 3 层。2 2 层和 3 层叠放时,高度分别不应超过 3m 和 4.5m。大型车辆应单层 层和 3 层叠放时,高度分别不应超过 3m 和 4.5m。大型车辆应单层 平置。采用框架结构存放的,要保证安全性,并易于装卸。 平置。 3 回收 技术 要求 贮存 技术 要求 全警示标志和隔离栏。 本次环评要求电动汽车拆解作业人员在带电作业过程中应进行安 全防护,穿戴好绝缘工作服等必要的安全防护装备。使用的作业工 具应是绝缘的或经绝缘处理的。作业时,应有专职监督人员实时监 护 。 本次环评要求建设单位厂内转移报废电动汽车和动力蓄电池应进 行固定,防止碰撞、跌落。 本次环评要求建设单位场地内应设置相应的安全标志,安全标志的 使用应满足 GB2894 中关于禁止、警告、指令、提示标志的要 求 。 本次环评要求按 GBZ188 规定对接触汽油等有害化学因素,噪声、 手传振动等有害物理因素的作业人员及粉尘、电工、压力容器等作 业人员进行监护。 环评已根据规范要求,报废机动车拆解过程按照“清污分流、雨污 分流”的要求进行建设,生产废水及生活污水全部回用,不外排。 环评要求建设单位对拆解过程中产生的危险废物按照危险废物规 范化管理要求的制定环境管理制度,对危险废物按照有关规定进行 管理。 环评要求项目建成后厂界噪声需满足《工业企业厂界环境噪声排放 限值》2 类标准要求。 19 相符性 符合 符合 符合 符合 符合 符合 符合 符合 符合 符合 序号 2 3 4 拆解 技术 要求 1 规范要求 项目建成后情况 相符性 3、电动汽车在动力蓄电池未拆卸前应单独贮存,并采取防火、防水、 3、电动汽车在动力蓄电池未拆卸前单独贮存,并采取防火、防水、 绝缘、隔热等安全保障措施。 绝缘、隔热等安全保障措施。 4、电动汽车中的事故车以及发生动力蓄电池破损的车辆应隔离贮存。 4、电动汽车中的事故车以及发生动力蓄电池破损的车辆隔离贮存。 固体废物贮存: 本项目固体废物贮存: 1、固体废物的贮存设施建设应符合 GB18599、GB18597、HJ2025 的 1、固体废物的贮存设施建设符合 GB18599、GB18597、HJ2025 要 要求。 求。 2、一般工业固体废物贮存设施及包装物应按 GB15562.2 进行标识, 2、一般工业固体废物贮存设施及包装物按 GB15562.2 进行标识, 危险废物贮存设施及包装物的标志应符合 GB18597 的要求。所有固体 危险废物贮存设施及包装物的标志符合 GB18597 的要求。所有固 废物避免混合、混放。 体废物避免混合、混放。 符合 3、妥善处置固体废物,不应非法转移、倾倒、利用和处置。 3、妥善处置各类固体废物,无非法转移、倾倒、利用和处置。 4、不同类型的制冷剂应分别回收,使用专门容器单独存放。 4、不同类型的制冷剂分别回收,使用专门容器单独存放。 5、废弃电器、铅酸蓄电池贮存场地不得有明火。 5、废弃电器、铅酸蓄电池贮存场地无明火。 6、容器和装置要防漏和防止洒溅,未引爆安全气囊的贮存装置应防爆, 6、容器和装置防漏和防止洒溅,未引爆安全气囊的贮存装置防爆, 并对其进行日常性检查。 并对其进行日常性检查。 7、对拆解后的所有固体废物分类贮存和标识。 7、对拆解后的所有固体废物分类贮存和标识。 回用件贮存: 本项目回用件贮存: 符合 1、回用件应分类贮存和标识,存放在封闭或半封闭的贮存场地中。 1、回用件分类贮存和标识,存放在封闭贮存场地中。 2、回用件贮存前应做清洁等处理。 2、回用件贮存前清洁处理。 动力蓄电池贮存: 本项目动力蓄电池贮存: 1、动力蓄电池的贮存应按照 WB/T1061 的贮存要求执行。 1、动力蓄电池的贮存按照 WB/T1061 的贮存要求执行。 2、动力蓄电池多层贮存时应采取框架结构并确保承重安全,且便于存 2、动力蓄电池多层贮存时采取框架结构并确保承重安全,且便于 符合 取。 存取。 3、存在漏电、漏液、破损等安全隐患的动力蓄电池应采取适当方式处 3、存在漏电、漏液、破损等安全隐患的动力蓄电池采取适当方式 理,并隔离存放。 处理,并隔离存放。 一般要求: 本项目按照机动车生产企业提供的拆解手册进行合理拆解。 1、应按照机动车生产企业提供的拆解手册进行合理拆解,没有拆解手 报废机动车拆解时,采用合适的工具、设备与工艺,尽可能保证零 册的,参照同类其他车辆的规定拆解。 部件的可再利用性以及材料的可回收利用性。 2、报废机动车拆解时,应采用合适的工具、设备与工艺,尽可能保证 接受汽车生产企业的技术指导,根据汽车生产企业提供的拆解信息 符合 零部件的可再利用性以及材料的可回收利用性。 或手册制定拆解作业程序或作业指导书,配备相应安全技术人员。 3、拆解电动汽车的企业,应接受汽车生产企业的技术指导,根据汽车 将从报废电动汽车上拆卸下来的动力蓄电池包(组)交售给电动汽 生产企业提供的拆解信息或手册制定拆解作业程序或作业指导书,配 车生产企业建立的动力蓄电池回收服务网点或从事废旧动力蓄电 备相应安全技术人员。应将从报废电动汽车上拆卸下来的动力蓄电池 池综合利用的企业处理,不在厂内进行拆解。 20 序号 2 3 4 5 规范要求 包(组)交售给电动汽车生产企业建立的动力蓄电池回收服务网点或 从事废旧动力蓄电池综合利用的企业处理,不应拆解。 传统燃料机动车拆解预处理技术要求: a )在室内或有防雨顶棚的拆解预处理平台上使用专用工具排空存留在 车内的废液,并使用专用容器分类回收; b )拆除铅酸蓄电池; c )用专门设备回收机动车空调制冷剂; d )拆除油箱和燃料罐; e )拆除机油滤清器; f )直接引爆安全气囊或者拆除安全气囊组件后引爆; g )拆除催化系统(催化转化器、选择性催化还原装置、柴油颗粒物捕 集器等)。 传统燃料机动车拆解技术要求: a )拆除玻璃; b )拆除消声器、转向锁总成、停车装置、倒车霄达及电子控制模块; c )拆除车轮并拆下轮胎; d )拆除能有效回收含铜、铝、镁的金属部件; e )拆除能有效回收的大型塑料件(保险杠、仪表板、液体容器等); f )拆除橡胶制品部件; g )拆解有关总成和其他零部件,并符合相关法规要求。 电动汽车动力蓄电池拆卸预处理技术要求: a )检查车身有无漏液、有无带电; b )检查动力蓄电池布局和安装位置,确认诊断接口是否完好; c )对动力蓄电池电压、温度等参数进行检测,评估其安全状态; d )断开动力蓄电池高压回路; e )在室内或有防雨顶棚的拆解预处理平台上使用防静电工具排空存留 在车内的废液,并使用专用容器分类回收; f )使用防静电设备回收电动汽车空调制冷剂。 电动汽车动力蓄电池拆卸技术要求: a )拆卸动力蓄电池阻挡部件,如引擎盖、行李箱盖、车门等; b )断开电压线束(电缆),拆卸不同安装位置的动力蓄电池; c )收集采用液冷结构方式散热的动力蓄电池包(组)内的冷却液; 21 项目建成后情况 相符性 拆解作业均按规范流程实施。 符合 拆解作业均按规范流程实施。 符合 拆解作业均按规范流程实施。 符合 拆解作业均按规范流程实施。 符合 序号 规范要求 d )对拆卸下的动力蓄电池线柬接头、正负极片等外露线束和金属物进 行绝缘处理,并在其明显位置处贴上标签,标明绝缘状况; e )收集驱动电机总成内残余冷却液后,拆除驱动电机。 续表 1-2 序号 1 术 语 和 定 义 2 3 4 相符性 本项目与《报废机动车拆解企业污染控制技术规范》(HJ348-2022)相符性分析 规范要求 报废机动车:达到国家机动车强制报废标准规定的机动车和机动车所有人 自愿作报废处理的机动车。 电动汽车:纯电动汽车、混合动力(电动)汽车、燃料电池电动汽车的总 称 拆解:报废机动车进行预处理后,拆除主要总成和回用件,并对车体和结 构件等逐一拆除使之分离出来的过程。 拆卸:将动力蓄电池和铅蓄电池从车上拆除并卸下的过程。 项目建成后情况 本项目涉及的报废机动车主要包括普通小轿车和客车,不 包括其他油罐车、消防车、危险品运输车型等,报废机动车 来源均为达到国家机动车强制报废标准规定的机动车和机 动车所有人自愿作报废处理的机动车 相符性 本项目涉及电动汽车的拆解,不涉及拆解零部件的处置。 符合 本项目只进行汽车各部件的拆解以及暂存 符合 本项目涉及动力蓄电池和铅蓄电池的拆卸存储,不涉及处 置 符合 本项目针对大块废铁需进行破碎,剪板,压包等工序。 符合 符合 符合 6 破碎:对报废机动车拆解产物采取挤压、剪切、撕裂、冲击等机械方式进 行处理的过程。 回用件:从报废机动车上拆解的能够再使用的零部件。 7 动力蓄电池:为电动汽车动力系统提供能量的蓄电池,不包含铅蓄电池 8 报废机动车破碎残余物:报废机动车拆解废料经过破碎分选后的残渣。 本项目回用件进行表面擦拭,存储,交付有资质单位处置。 本项目涉及动力蓄电池的拆解,拆解后的动力蓄电池存放 于电动蓄电池贮存区。 此类物为不可利用废物,交付相关单位处置。 1 报废机动车的拆解应遵循减量化、资源化和无害化的原则。报废机动车回 收拆解企业应优先采用资源回收率高、污染物排放量少的工艺和设备,防 范二次污染,实现减污降碳协同增效 本项目遵循减量化、资源化和无害化的原则,大车小车拆 解线均为先进工艺,污染物经环保设备的处理后均可达标 排放,不会造成二次污染,可实现减污降碳协同效应。 符合 2 报废机动车拆解建设项目选址不应位于国务院和国务院有关主管部门及省、 本项目不位于国务院和国务院有关主管部门及省、自治区、 自治区、直辖市人民政府划定的生态保护红线区域、永久基本农田和其他 直辖市人民政府划定的生态保护红线区域、永久基本农田 需要特别保护的区域内。 和其他需要特别保护的区域内。 符合 3 报废机动车回收拆解企业应具备集中的运营场地,并实行封闭式规范管理 。 符合 5 总 体 要 求 项目建成后情况 22 本项目所在厂址,有合法土地手续,为集中的运营场地, 并实行封闭式规范管理。 符合 符合 序号 4 5 6 7 8 基 础 设 施 污 染 控 制 要 求 1 2 规范要求 项目建成后情况 报废机动车回收拆解企业应根据 HJ 1034、 HJ 1200 等规定取得排污许可证, 企业在履行完环评手续后开始办理排污许可,本项目产生 并按照排污许可证管理要求进行规范排污。产生的废气、废水、噪声、 固体 的废气,主要包括粉尘以及非甲烷总烃,均可达标排放, 废物等排放应满足国家和地方的污染物排放标准与排污许可要求,产生的 废水循环使用,噪声可在厂界达标,固废按照国家有关环 固体废物应按照国家有关环境保护规定和标准要求妥善贮存、利用和处 境保护规定和标准要求妥善贮存、利用和处置。 置。 报废机动车回收拆解企业应依照《报废机动车回收管理办法实施细则》等 企业所拆解车辆均为合法车辆,并设立台账,存留车辆进 相关要求向机动车生产企业获取报废机动车拆解指导手册等相关技术信息, 出厂证明。 依规开展报废机动车拆解工作 报废机动车回收拆解企业应依据 GB 22128 等相关规定开展拆解作业。不 本项目拆解作业在密闭车间内进行,拆解物存储于仓储大 应露天拆解报废机动车,拆解产物不应露天堆放,不应对大气、土壤、地 棚中,经过采取环保措施后不会对大气、土壤、地表水和 表水和地下水造成污染 地下水造成污染 报废机动车回收拆解企业应具备与生产规模相匹配的环境保护设施,环境 企业环境保护设备匹配生产能力,遵守“三同时”环境管理 保护设施的设计、施工与运行应遵守“三同时”环境管理制度 制度。 报废机动车回收拆解及贮存过程除满足环境保护相关要求外,还应符合国 报废机动车回收拆解及贮存符合国家安全生产、职业健康、 家安全生产、职业健康、交通运输、消防等法规标准的相关要求 交通运输、消防等法规标准的相关要求。 报废机动车回收拆解企业应划分不同的功能区,包括办公区和作业区。作 本项目作业区包含: 业区应包括: a)普通报废汽车仓储区、电动报废汽车仓储区; a) 整车贮存区(分为传统燃料机动车区和电动汽车区); b)预处理区(含动力蓄电池拆卸工位); b) 动力蓄电池拆卸区; c)预处理区(含铅蓄电池拆卸工位); c) 铅蓄电池拆卸区; d)危险废物暂存库(包含废电池存储区、废动力电池存储 区); d) 电池分类贮存区; e) 拆解区; e)拆解区; f) 产品(半成品;不包括电池)贮存区; f)已压钢包堆放区、拆解零部件存储库 g) 破碎分选区; g)破碎分选区主要包括破碎、剪切工序,位于拆解车间。 h) 一般工业固体废物贮存区; h)一般固废暂存库; i) 危险废物贮存区。 i)危险废物暂存库。 报废机动车回收拆解企业厂区内功能区的设计和建设应满足以下要求: 报废机动车回收拆解企业厂区内功能区的设计和建设应满 足以下要求: a) 作业区面积大小和功能区划分应满足拆解作业的需要; b) 不同的功能区应具有明显的标识; a) 作业区面积大小和功能区划分按照《报废机动车回收 c) 作业区应具有防渗地面和油水收集设施,地面应符合 GB 50037 的防 拆解企业技术规范》(GB 22128--2019)要求执行; b) 不同的功能区设置明显的标识; 油渗地面要求; d) 作业区地面混凝土强度等级不低于 C20,厚度不低于 150 mm,其中物 c) 作业区硬化防渗地面处理,设置了油水收集池,地面 23 相符性 符合 符合 符合 符合 符合 符合 符合 序号 3 4 拆 解 过 程 污 染 控 1 2 规范要求 流通道路面和拆解作业区域强度不低于 C30,厚度不低于 200 mm。大型拆 解设备承重区域的硬化标准参照设备工艺要求执行; e) 拆解区应为封闭或半封闭建筑物; f) 破碎分选区应设在封闭区域内,控制工业废气、粉尘和噪声污染; g) 危险废物贮存区应设置液体导流和收集装置,地面应无液体积聚,如 有冲洗废水应纳入废水收 集处理设施处理; h) 不同种类的危险废物应单独收集、分类存放,中间有明显间隔;贮存 场所应设置警示标识,同时还应满足 GB 18597 中其他相关要求; i) 铅蓄电池的拆卸、贮存区的地面应做防酸、防腐、防渗及硬化处理,同 时还应满足 HJ 519 中其他相关要求; j) 动力蓄电池拆卸、贮存区应满足 HJ 1186 中的相关要求,地面应采用 环氧地坪等硬化措施,地面应做防酸、防腐、防渗、硬化及绝缘处理; k) 各贮存区应在显著位置设置标识,标明贮存物的类别、名称、规格、 注意事项等,根据其特性合理划分贮存区域,采取必要的隔离措施。 报废机动车回收拆解企业内的道路应采取硬化措施,如出现破损应及时维 修。 报废机动车回收拆解企业应做到雨污分流,在作业区内产生的初期雨水、 清洗水和其他非生活废水应设置专门的收集设施和污水处理设施。厂区内 应按照 GB/T 50483 的要求设置初期雨水收集池。 传统燃料报废机动车在开展拆解作业前,应抽排下列气体及液体:燃油、 发动机油、变速器/齿轮箱(包括后差速器和/或分动器)油、动力转向油、 制动液等石油基油或者液态合成润滑剂、冷却液、挡风玻璃清洗液、制冷 剂等,并使用专用容器回收贮存。操作场所应有防漏、截流和清污措施, 抽排挥 发性油液时应通过油气回收装置吸收拆解区域内的挥发性气体。防 止上述气体及液体遗撒或泄漏。 报废电动汽车进场检测时,受损变形以及漏液、漏电、电源供应工作不正 24 项目建成后情况 符合 GB 50037 的防油渗地面要求; d) 作业区地面混凝土强度等级不低于 C20,厚度不低于 150 mm,其中物流通道路面和拆解作业区域强度不低于 C30,厚度不低于 200 mm。大型拆解设备承重区域的硬化 标准参照设备工艺要求执行; e) 拆解区为封闭建筑物; f) 破碎分选区应设在封闭区域内,设置了除尘设备; g) 危险废物贮存区设置液体导流和收集装置,地面应无 液体积聚; h) 不同种类的危险废物应单独收集、分类存放,中间有 明显间隔;贮存场所应设置警示标识,同时满足 GB 18597 中其他相关要求; i) 铅蓄电池的拆卸、贮存区的地面做防酸、防腐、防渗 及硬化处理,同时应满足 HJ 519 中其他相关要求; j) 动力蓄电池拆卸、贮存区满足 HJ 1186 中的相关要 求,地面应采用环氧地坪等硬化措施,地面做防酸、防腐、 防渗、硬化及绝缘处理; k) 各贮存区应在显著位置设置标识,标明贮存物的类别、 名称、规格、注意事项等,并根据其特性合理划分贮存区 域,采取必要的隔离措施。。 本项目厂内道路均硬化,定期检查道路情况,确保运营期 间无破损。 相符性 厂区实行雨污分流,设置了初期雨水收集池。 符合 本项目预处理车间,预处理工序进行废油等液体的抽排, 车间硬化防渗,涂抹达标环氧树脂漆,设置废液收集池, 固定岗位设置挥发性气体收集处理设备。 符合 报废电动汽车进场检测时,受损变形以及漏液、漏电、电 符合 符合 序号 制 要 求 3 4 5 6 7 8 9 10 11 12 企 业 污 染 大气 污染 物排 放要 规范要求 常或其他的事故车辆应进行明显标识,及时隔离并优先处理,避免造成环 境风险。 报废电动汽车在开展拆解作业前,应采用防静电设备彻底抽排制冷剂,并 用专用容器回收储存,避免电解质和有机溶剂泄漏。拆卸下来的动力蓄电 池存在漏液、冒烟、漏电、外壳破损等情形的,应及时处理并采用专用容 器单独存放,避免动力蓄电池自燃引起的环境风险。 项目建成后情况 源供应工作不正常或其他的事故车辆应进行明显标识,优 先处理。 报废机动车在进行拆解作业之前防静电设备彻底抽排制冷 剂,拆解下的动力蓄电池存放于电动蓄电池贮存区。 废旧动力蓄电池存储于电动蓄电池贮存区,废铅蓄电池存 放于废电池电容存储区 对报废机动车在拆解前不进行破碎处理或者直接进行熔炼 处理。 对报废机动车的废电线电缆、废轮胎和其他废物只涉及存 储,不涉及分解。 动力蓄电池不应与铅蓄电池混合贮存。 报废机动车回收拆解企业不应在未完成各项拆解作业前对报废机动车进行 破碎处理或者直接进行熔炼处理。 报废机动车回收拆解企业不应焚烧报废机动车拆解过程中产生的废电线电 缆、废轮胎和其他废物。 报废机动车拆解产生的废旧玻璃、报废机动车破碎残余物、引爆后的安全 本项目产生的废旧玻璃、报废机动车破碎残余物、引爆后 气囊等应避免危险废物的沾染,未沾染危险废物的应按一般工业固体废物 的安全气囊按照一般工业固体废物进行管理。 进行管理。 报废机动车拆解产生的废铅蓄电池、废矿物油、废电路板、废尾气净化催 项目在拆解作业过程中产生的废铅蓄电池、废矿物油、废 化剂以及含有或沾染危险废物的废弃包装物、容器等依据《国家危险废物 电路板、废尾气净化催化剂以及含有或沾染危险废物的废 名录》属于危险废物的,应按照危险废物贮存管理相关要求进行分区、分 弃包装物、容器分类分区存储。 类贮存。废弃含油抹布和劳保用品宜集中收集。 报废机动车回收拆解企业不应倾倒铅蓄电池内的电解液、铅块和铅膏等废 本项目在废铅蓄电池收集区设置了废油收集池,不存在倾 物。对于破损的铅蓄电池,应单独贮存,并采取防止电解液泄漏的措施。 倒铅蓄电池内的电解液、铅块和铅膏等废物的现象。 报废机动车拆解产生的产物和固体废物应合理分类,不能自行利用处置的, 项目产生的各类固废以及产品均合理处置。 分别委托具有相关资质、相应处理能力或经营范围的单位利用和处置。 报废机动车拆解产物应符合国家及地方处理处置要求,其中主要拆解产物 特性及去向见附录 A。如报废机动车回收拆解企业具备与报废机动车拆解 项目产生的各类固废以及产品均合理处置。 处理相关的深加工或二次加工经营业务,应当符合其他相关污染控制要求。 报废机动车油箱中的燃料(汽油、柴油、天然气、液化石油气、甲醇等) 报废机动车油箱中的报废机动车油箱拆解在固定岗位进行 应分类收集 操作,收集后的废油暂存于危废暂存库 报废机动车回收拆解企业厂区收集的初期雨水、清洗水和其他非生活废水 企业设置生产废水与初期雨水池共用一套油水处理装置进 等应通过收集管道(井)等收集后进入污水处理设施进行处理,达到国家 行处理,处理后回用。 和地方的污染物排放标准后方可排放。 报废机动车回收拆解企业应在厂区及易产生粉尘的生产环节采取有效防尘、 本项目破碎工序。压包工序设置除尘设备处理,粉尘经处 25 相符性 符合 符合 符合 符合 符合 符合 符合 符合 符合 符合 符合 符合 序号 物 求 排 放 要 求 噪声 排放 控制 要求 固体 废物 污染 控制 要求 企 业 环 境 管 理 固体 废物 管理 要求 规范要求 降尘、集尘措施,拆解过程产生的粉尘等应收集净化后排放。 项目建成后情况 报废机动车回收拆解企业的恶臭污染物排放应满足 GB 14554 中的相关要 求。 报废机动车回收拆解企业应依照《消耗臭氧层物质管理条例》,对消耗臭 氧层物质和氢氟碳化物进行分类回收,并交由专业单位进行利用或无害化 处置,不应直接排放。涉及《中国受控消耗臭氧层物质清单》所列的废制 冷剂应按照国家相关规定进行管理。 报废机动车回收拆解企业应采取隔音降噪措施,减小厂界噪声,满足 GB 12348 中的相关要求 对于破碎机、分选机、风机等机械设备,应采用合理的降噪、减噪措施。 如选用低噪声设备,安装隔振元件、柔性接头、隔振垫等 在空压机、风机等的输气管道或在进气口、排气口上安装消声元件,采取 屏蔽隔声措施等 对于搬运、手工拆解、车辆运输等非机械噪声产生环节,宜采取可减少固 体振动和碰撞过程噪声产生的管理措施,如使用手动运输车辆、车间地面 涂刷防护地坪、使用软性传输装置等措施;加强工人的防噪声劳动保护措 施,如使用耳塞等。 理后可达标排放。 恶臭污染物排放满足 GB14554 中新建企业的恶臭污染物 厂界排放限值的二级标准要求。恶臭主要集中在废油液收 集时固定岗位排放,同非甲烷总烃一并由一套二级活性炭 吸附+脱附+催化燃烧装置进行净化处理。预处理车间微负 压。 报废机动车中产生的消耗臭氧层物质和氢氟碳化物进行分 类回,抽排设备为密闭设备,采用密闭容易存储,交由专 业单位进行利用或无害化处置。废制冷剂按照国家相关规 定进行管理 本项目采取隔音降噪措施,厂界噪声达标。 破碎机、分选机、风机安装隔振元件、柔性接头、隔振垫、 设置消音设备。 空压机、风机等的输气管道或在进气口、排气口上安装消 声元件。 非机械噪声产生环节减少固体振动和碰撞过程、使用软性 传输装置、工人作业使用耳塞。 一般工业固体废物中不应混入危险废物。拆解过程中产生的一般工业固体 废物应满足 GB 18599 的其他相关要求;危险废物应满足 GB 18597 中的 其他相关要求 一般工业固体废物与危险废物分类存放。拆解过程中产生 的一般工业固体废物应满足 GB 18599 的其他相关要求; 危险废物应满足 GB 18597 中的其他相关要求 企业应建立、健全一般工业固体废物污染环境防治责任制度,采取以下措 施防止造成环境污染: a) 建立一般工业固体废物台账记录,应满足一般工业固体废物管理台账制 定指南相关要求; b) 分类收集后贮存应设置标识标签,注明拆解产物的名称、贮存时间、 数量等信息;贮存过程应采取防止货物和包装损坏或泄漏。 a) 建立一般工业固体废物台账记录,满足一般工业固体 废物管理台账制定指南相关要求; b) 分类收集后贮存应设置标识标签,注明拆解产物的名 称、贮存时间、数量等信息;贮存过程采取防止货物和包 装损坏或泄漏 26 相符性 符合 符合 符合 符合 符合 符合 符合 符合 序号 要 求 环境 监测 要求 技术 人员 管理 要求 突发 环境 事件 应急 预案 规范要求 项目建成后情况 企业应建立、健全污染环境防治责任制度,采取以下措施严格控制危险废 a) 制定危险废物管理计划和建立危险废物台账记录,满 物造成环境污染: 足 HJ 1259 相关要求; a) 制定危险废物管理计划和建立危险废物台账记录,应满足 HJ 1259 相 b) 交由持有危险废物经营许可证并具有相关经营范围的 关要求; 企业进行处理,并签订委托处理合同; b) 交由持有危险废物经营许可证并具有相关经营范围的企业进行处理, c) 拆解过程产生的固体废物危险特性不明时,按照相关 并签订委托处理合同; 要求开展危险废物鉴别工作; c) 拆解过程产生的固体废物危险特性不明时,按照相关要求开展危险废物 d) 转移危险废物时,应严格执行《危险废物转移管理办 鉴别工作; 法》有关要求 d) 转移危险废物时,应严格执行《危险废物转移管理办法》有关要求。 报废机动车回收拆解企业应按照 HJ 819 等规定,建立企业监测制度,制定 建立企业监测制度,制定自行监测方案,对污染物排放状 自行监测方案,对污染物排放状况及其周边环境质量的影响开展自行监测, 况及其周边环境质量的影响开展自行监测,保存原始监测 保存原始监测记录,并公布监测结果,监测报告记录应至少保存 3 年 记录,并公布监测结果,监测报告记录至少保存 3 年 自行监测方案包括企业基本情况、监测点位、监测频次、 自行监测方案应包括企业基本情况、监测点位、监测频次、监测指标(含 监测指标(含特征污染物)、执行排放标准及其限值、监 特征污染物)、执行排放标准及其限值、监测方法和仪器、监测质量控制、 测方法和仪器、监测质量控制、监测点位示意图、监测结 监测点位示意图、监测结果信息公开时限、应急监测方案等。 果信息公开时限、应急监测方案 报废机动车回收拆解企业不具备自行监测能力的,应委托具有监测服务资 企业不具备自行监测能力,委托具有监测服务资质的单位 质的单位监测 监测 报废机动车回收拆解企业应对操作人员、技术人员及管理人员进行环境保 护相关的法律法规、环境应急处理等理论知识和操作技能培训。培训应包 含以下内容: a) 有关环境保护法律法规要求; 本项目工人为专业技术人员。 b) 企业生产的工艺流程、污染物的产生环节和污染防治措施; c) 环境污染物的排放限值; d) 污染防治设备设施的运行维护要求; e) 发生突发环境事件的处理措施等 报废机动车回收拆解企业应健全企业突发环境事件应对工作机制,包括编 制突发环境事件应急预案、制定突发环境事件应急预案培训演练制度、定 期开展培训演练等。发生突发环境事件时,企业立即启动相应突发环境事 件应急预案,并按突发环境事件应急预案要求向生态环境等部门报告。 续表 1-2 企业在运营后编制突发环境事件应急预案,定期进行应急 演练。 项目与《报废机动车回收管理办法》的符合性分析 27 相符性 符合 符合 符合 符合 符合 符合 序号 管理办法要求 项目实际情况 符合 性 1 具有企业法人资格 企业于 2022 年 04 月 15 日在交城县市场监督管理局登记成立。法定代表人赵越 符合 2 具有符合环境保护等有关法律、法规和强制性标准要求的存 储、拆解场地,拆解设备、设施以及拆解操作规范 3 具有与报废机动车拆解活动相适应的专业技术人员 4 5 6 7 企业按照《报废机动车回收拆解企业技术规范》(GB22128-2019)的要求建设有 报废机动车暂存区、零部件堆放区、废品堆放间等,同时配备有专用安全气囊引 爆装置、油水分离器、汽车拆解翻转机、金属打包机、绝缘检测设备等拆解设备、 设施 本项目劳动定员 35 人,包括管理人员 2 人,专业技术人员 20 人(其中有 2 人具 有电工特种作业资格),其他人员 13 人 报废机动车回收企业对回收的报废机动车,应当向机动车所 有人出具《报废机动车回收证明》,收回机动车登记证书、 企业已制定与相关机动车所有人相关的注销交接制度,确保相关交接注销文件及 号牌、行驶证,并按照国家有关规定及时向公安机关交通管 流程符合管理办法规定 理部门办理注销登记,将注销证明转交机动车所有人 本项目报废机动车来源均有合法手续,须完成《报废机动车回收证明》等相关交 报废机动车回收企业不得拆解、改装、拼装、倒卖疑似赃物 接注销手续,无相关合法证明车辆不得进入本厂进行处置;针对合规车辆,本项 或者犯罪工具的机动车或者其发动机、方向机、变速器、前 目针对报废车辆只进行拆解,破碎工序,不涉及改装、拼装、倒卖五大总成和其 后桥、车架(以下统称“五大总成”)和其他零部件 他零部件 禁止任何单位或者个人利用报废机动车“五大总成”和其他零 部件拼装机动车,禁止拼装的机动车交易;除机动车所有人 本项目拆解后机动车零部件均去往合规回收企业进行处置利用,不涉及拼装、交 将报废机动车依法交售给报废机动车回收企业外,禁止报废 易机动车 机动车整车交易 拆解报废机动车,应当遵守环境保护法律、法规和强制性标 本项目各类污染物均得到合理控制,确保污染物达标排放,采取了有效措施保护 准,采取有效措施保护环境,不得造成环境污染。 环境,不会对环境造成不良破坏。 续表 1-2 符合 符合 符合 符合 符合 符合 本项目与《报废机动车回收管理办法实施细则》的符合性分析 序号 管理办法要求 项目实际情况 符合性 1 具有企业法人资格 企业于 2022 年 04 月 15 日在交城县市场监督管理局登记成立。法定代表人赵越 符合 拆解经营场地符合所在地城市总体规划或者国土空间规划 及安全要求,不得建在居民区、商业区、饮用水水源保护区 及其他环境敏感区内 符合国家标准《报废机动车回收拆解企业技术规范》 (GB22128)的场地、设施设备、存储、拆解技术规范,以 本项目不在城市建成区范围内,距离交城县总体规划东南边界 2.8km。本项目位 于吕梁市交城县夏家营镇辛南村北 249m 处,用地性质属于建设用地。项目选址 不在居民区、商业区、饮用水水源保护区及其他环境敏感区内 企业按照《报废机动车回收拆解企业技术规范》(GB22128-2019)的要求建设有 报废汽车暂存区、零部件堆放区、废品堆放间等,同时配备有专用安全气囊引爆 2 3 28 符合 符合 及相应的专业技术人员要求 4 5 6 7 8 9 10 11 符合环保标准《报废机动车拆解企业污染控制技术规范》 (HJ348-2022)要求 具有符合国 规定的生态环境保护制度,具备相应的污染防治措施,对拆 解产生的固体废物有妥善处置方案 拆解经营场地土地使用权、房屋产权证明或者租期 10 年以 上的土地租赁合同或者土地使用权出租合同及房屋租赁证 明材料 装置、油水分离器、汽车拆解翻转机、金属打包机、绝缘检测设备等拆解设备、 设施。人员配备方面,本项目劳动定员 35 人,包括管理人员 2 人,专业技术人员 20 人(其中有 2 人具有电工特种作业资格),其他人员 13 人 项目建成后所有场地均进行硬化,存放废油等场地还进行防腐防渗,厂内设有专 门的废水收集设施和处理设施,对废气进行收集处理,各类固废均能够合理处置 企业按照《报废机动车回收拆解企业技术规范》(GB22128)和《报废机动车拆 解企业污染控制技术规范》(HJ348-2022)的要求制定有完备的环境保护制度, 拆解产生的各类固废设置有专门的储存场所和处置方案 项目占地为建设用地,土地所有人为交城县鑫东方机械制造有限公司,交城县鑫 东方报废车回收拆解有限公司已于 2022 年 7 月 20 日签订了土地租赁协议,租赁 交城县鑫东方机械制造有限公司所有土地东北侧合计 20000m2 的建设用地,租赁 期限为 15 年。 回收拆解企业应当按照国家有关规定及时向公安机关交通 企业已制定与相关机动车所有人相关的注销交接制度,确保相关交接注销文件及 管理部门申请机动车注销登记,将注销证明及《报废机动车 流程符合管理办法规定 回收证明》交给机动车所有人 报废机动车“五大总成”和尾气后处理装置,以及新能源汽车 动力蓄电池不齐全的,机动车所有人应当书面说明情况,并 报废机动车“五大总成”和尾气后处理装置,以及新能源汽车动力蓄电池不齐全的, 对其真实性负责。机动车车架(或者车身)或者发动机缺失 机动车所有人应当书面说明情况,须签订真实性承诺书。企业严格执行回收汽车 的应当认定为车辆缺失,回收拆解企业不得出具《报废机动 准入要求,机动车车架(或者车身)或者发动机缺失的认定为车辆缺失,机动车 车回收证明》。机动车存在抵押、质押情形的,回收拆解企 存在抵押、质押情况的不会出具《报废机动车回收证明》 业不得出具《报废机动车回收证明》。 回收拆解企业必须在其资质认定的拆解经营场地内对回收 本项目涉及的报废机动车主要包括普通小轿车和客车,不包括其他油罐车、消防 的报废机动车予以拆解,禁止以任何方式交易报废机动车整 车、危险品运输车型等;均收取合规车辆,回收的报废大型客、货车等营运车辆 车、拼装车。回收的报废大型客、货车等营运车辆和校车, 和校车,在公安机关现场或者视频监督下解体;企业不会交易报废机动车整车、 应当在公安机关现场或者视频监督下解体。回收拆解企业应 拼装车,只进行拆解、破碎工序 当积极配合报废机动车监督解体工作。 回收拆解企业应当遵守环境保护法律、法规和强制性标准, 企业已建立固体废物管理台账,如实记录报废机动车拆解产物的种类、数量、流 建立固体废物管理台账,如实记录报废机动车拆解产物的种 向、贮存、利用和处置等信息,并通过“全国固体废物管理信息系统”进行填报; 类、数量、流向、贮存、利用和处置等信息,并通过“全国 制定危险废物管理计划,按照国家有关规定贮存、运输、转移和利用处置危险废 固体废物管理信息系统”进行填报;制定危险废物管理计划, 物。与相关资质处置单位签订处置运输协议 按照国家有关规定贮存、运输、转移和利用处置危险废物 回收拆解企业应当按照国家对新能源汽车动力蓄电池回收 本项目涉及新能源汽车动力蓄电池的拆解与存储,本项目只涉及蓄电池存储,不 利用管理有关要求,对报废新能源汽车的废旧动力蓄电池或 涉及运输处置,暂存于危废库,全过程实行安全管理 29 符合 符合 符合 符合 符合 符合 符合 符合 12 13 14 者其他类型储能装置进行拆卸、收集、贮存、运输及回收利 用,加强全过程安全管理 回收拆解企业拆解的报废机动车“五大总成”具备再制造条 件的,可以按照国家有关规定出售给具有再制造能力的企业 经过再制造予以循环利用;不具备再制造条件的,应当作为 废金属,交售给冶炼或者破碎企业 回收拆解企业拆解的尾气后处理装置、危险废物应当如实记 录,并交由有处理资质的企业进行拆解处置,不得向其他企 业出售和转卖 禁止任何单位或者个人利用报废机动车“五大总成”拼装机动 车 续表 1-2 项目 总体 要求 收集 本项目拆解零部件均可得到合理处置 符合 回收拆解企业拆解的尾气后处理装置、危险废物经拆解后暂存于危废暂存库,交 付有资质单位进行处置。 符合 企业接受合规报废机动车,经拆解后交付于相应有资质单位进行处置,本项目只 涉及报废机动车的拆解与破碎,不涉及报废机动车零部件的拼装改装 符合 与《废铅酸蓄电池处理污染控制技术规范》符合性分析 内容要求 本项目情况 4.1.2 收集、运输、贮存废铅酸蓄电池的容器应根据废铅酸蓄电池的特性而设计, 本项目收集的废旧蓄电池采用铁质或塑料质容器收集。装有 不易破损、变形,其所用材料能有效地防止渗漏、扩散,并耐酸腐蚀。装有废 废铅酸蓄电池的容器粘贴符合 GB 18597 中附录 A 所要求的 铅酸蓄电池的容器必须粘贴符合 GB 18597 中附录 A 所要求的危险废物标签。 危险废物标签。 4.1.3 转移废铅酸蓄电池的,应执行《危险废物转移联单管理办法》有关规定, 项目建成运营后执行《危险废物转移联单管理办法》有关规 禁止在转移过程中擅自拆解、破碎、丢弃废铅酸蓄电池。 定,禁止在转移过程中擅自拆解、破碎、丢弃所收集废物。 企业只涉及从机动车上拆解下完整废铅蓄电池暂存至危废暂 4.1.4 禁止在收集、运输和贮存过程中擅自拆解、破碎、丢弃废铅蓄电池;禁止 存库,不涉及铅酸蓄电池的破碎、丢弃,委托有资质单位进 倾倒含铅酸性电解质。 行回收处置。 4.1.5 废铅蓄电池收集、运输、贮存过程除应满足环境保护相关要求外,还应符 企业已经制定符合国家安全生产、职业健康、交通运输、消 合国家安全生产、职业健康、交通运输、消防等法规标准的相关要求。 防等法规标准的相关管理要求。 本项目只涉及废铅酸蓄电池的存储,定期组织人员进行培训 4.1.6 废铅蓄电池收集企业和运输企业应组织收集人员、运输车辆驾驶员等相关 参加危险废物环境管理和环境事故应急救援方面知识制度, 人员参加危险废物环境管理和环境事故应急救援方面的培训。 本项目不涉及危险废物的运输,委托专业具有运输资质的单 位进行运输。 4.2.1 铅蓄电池生产企业应采取自主回收、联合回收或委托回收模式,通过企业 自有销售渠道或再生铅企业、专业收集企业在消费末端建立的网络收集废铅蓄 本项目汽车拆解产生的废蓄电池,废旧动力蓄电池全部由有 电池,可采用“销一收一”等方式提高收集率。再生铅企业可通过自建,或者与 资质单位收集处置。 专业收集企业合作,建设网络收集废铅蓄电池。 30 符合性 符合 符合 符合 符合 符合 符合 运输 贮存 4.2.2 收集企业可在收集区域内设置废铅蓄电池收集网点,建设废铅蓄电池集中 转运点,以利于中转。 4.2.3 废铅蓄电池收集过程应采取以下防范措施,避免发生环境污染事故: 本项目在收集过程采取:a)废铅蓄电池进行合理包装,防止 运输过程破损和电解质泄漏。b)废铅蓄电池有破损或电解质 a)废铅蓄电池应进行合理包装,防止运输过程破损和电解质泄漏。 b)废铅蓄电池有破损或电解质渗漏的,应将废铅蓄电池及其渗漏液贮存于耐酸 渗漏的,应将废铅蓄电池及其渗漏液贮存于耐酸容器中的防 容器中。 范措施,避免发生环境污染事故。 4.3.1 废铅蓄电池运输企业应执行国家有关危险货物运输管理的规定,具有对危 险废物包装发生破裂、泄漏或其他事故进行处理的能力。运输废铅蓄电池应采 用符合要求的专用运输工具。公路运输车辆应按 GB 13392 的规定悬挂相应标 项目危废运输均由相应协议处置单位使用专业危废运输车辆 志;铁路运输和水路运输时,应在集装箱外按 GB190 的规定悬挂相应标志。满 进行;废铅蓄电池委托有资质单位处置。 足国家交通运输、环境保护相关规定条件的废铅蓄电池,豁免运输企业资质、 专业车辆和从业人员资格等道路危险货物运输管理要求。 4.3.2 废铅蓄电池运输企业应制定详细的运输方案及路线,并制定事故应急预案, 项目建成运营后,收集和运输人员配备必要的个人防护装备, 配备事故应急及个人防护设备,以保证在收集、运输过程中发生事故时能有效 如耐酸工作服、专用眼镜、耐酸手套等。 防止对环境的污染。 本项目废铅蓄电池运输时采取有效的包装措施,破损的废铅 4.3.3 废铅蓄电池运输时应采取有效的包装措施,破损的废铅蓄电池应放置于耐 蓄电池应放置于耐腐蚀的容器内,采取必要的防风、防雨、 腐蚀的容器内,并采取必要的防风、防雨、防渗漏、防遗撒措施。 防渗漏、防遗撒措施。 4.4.2 收集网点暂存时间应不超过 90 天,重量应不超过 3 吨;集中转运点贮 本项目暂存时间 11 天,重量不小于 3 吨;集中转运点贮存时 存时间最长不超过 1 年,贮存规模应小于贮存场所的设计容量。 间最长不超过 1 年,贮存规模应小于贮存场所的设计容量。 4.4.4 废铅蓄电池集中转运点贮存设施应开展环境影响评价,并参照 GB 本项目建设和管理,符合以下要求: 18597 的有关要求进行建设和管理,符合以下要求: a)防雨,远离其他水源和热源。 a)应防雨,必须远离其他水源和热源。 b)面积 90m2,有硬化地面和必要的防渗措施。 b)面积不少于 30m2,有硬化地面和必要的防渗措施。 c)设有截流槽、导流沟、临时应急池和废液收集系统。 c)应设有截流槽、导流沟、临时应急池和废液收集系统。 d)配备通讯设备、计量设备、照明设施、视频监控设施。 d)应配备通讯设备、计量设备、照明设施、视频监控设施。 e)设立警示标志,只允许收集废铅蓄电池的专门人员进入。 e)应设立警示标志,只允许收集废铅蓄电池的专门人员进入。 f)有排风换气系统,保证良好通风。 f)应有排风换气系统,保证良好通风。 g)配备耐腐蚀、不易破损变形的专用容器,用于单独分区存 g)应配备耐腐蚀、不易破损变形的专用容器,用于单独分区存放开口式废铅蓄 放开口式废铅蓄电池和破损的密闭式免维护废铅蓄电池。 电池和破损的密闭式免维护废铅蓄电池。 4.4.5 禁止将废铅蓄电池堆放在露天场地,避免废铅蓄电池遭受雨淋水浸。 31 本项目废铅酸蓄电池全部置于室内。 符合 符合 符合 符合 符合 符合 符合 三、其他符合性分析 本项目选址不在山西省交城经济开发区范围内,距离园区南部边界1.69km; 本项目厂界距离西营镇集中供水水源地一级保护区边界6.2km,项目的建设不违背 相关要求。 1、本项目厂址与《交城县县城总体规划•调整》(2015-2020)符合性分析 目前交城县近期最新的规划为《交城县县城总体规划•调整》(2015-2020), 再无近期的实施计划,交城县人民政府常务会 议纪要([2019]44次)指出2007年 城市总体规划已不适应县城实际发展建设需求,不宜继续作为当前城市规划管理 依据,2015年县规划管理部门对城市总体规划进行了修编(简称“15版总规”), 并同意将15版总规”作为交城县城市规划管理依据,赋予其等同法定规划的地位。 根据《交城县县城总体规划•调整》(2015-2020),交城县建城区为建成区范 其他 符合 性分 析 围确定为北至卦山南麓坡底,南至龙门大街及307国道(不包括东汾阳片区),西 至瓦窑河及迎宾路,东至磁窑河,面积约为13.3km2。 本项目拟选厂址在吕梁市交城县夏家营镇辛南村北249m处,不在《交城县县 城总体规划•调整》(2015-2020)范围内,占地为建设用地,距离交城县总体规划 东南边界2.8km,项目的建设不违背规划要求。 2、与《关于做好报废汽车回收(拆解)企业资格认定工作的通知》(晋商审函 [2018]258号)符合性分析 表1-3 本项目与《关于做好报废汽车回收(拆解)企业资格认定工作的通知》符 合性分析 序号 1 2 3 4 5 条例要求 注册资本不低于 50 万元人民币。 年回收拆解能力不低于 500 辆。 本项目建设内容 注册资本 1900 万元人民币。 年回收拆解汽车 50000 辆。 正式从业人员 35 人,其中专 正式从业人员不少于 20 人,其 业技术人员 20 人(其中有 2 人具 中专业技术人员不少于 5 人。 有电工特种作业资格)。 没有出售报废汽车、报废“五大 企业为新申请资质企业,无违 总成”、 拼装车等违法经营行为记录。 法经营行业记录。 符合国家规定的环境保护标准。 32 本项目污染物排放符合国家 规定的环境保护标准。 符合性 符合 符合 符合 符合 符合 3、与《关于做好报废机动车回收拆解行业管理有关工作的通知》(晋商规[2020]7 号)符合性分析 表1-4 本项目与《关于做好报废机动车回收拆解行业管理有关工作的通知》符合 性分析 序 号 条例要求 本项目建设内容 符合 性 1 在全省范围内已经开展和拟开展 报废机动车回收拆解业务的企业都要 进行申请资质认定。未经资质认定,任 何单位或者个人不得从事报废机动车 回收拆解活动 交城县鑫东方报废车回收拆解 有限公司正在进行申请资质认定。 符合 2 3 4 1.交城县鑫东方报废车回收拆 解有限公司法人代表为赵越。 1.具有企业法人资格; 2.拆解经营场地符合所在地城 2.拆解经营场地符合所在地城市 市总体规划或者国土空间规划及安 总体规划或者国土空间规划及安全要 全要求,不得建在居民区、商业区、 求,不得建在居民区、商业区、饮用水 饮用水水源保护区及其他环境敏感 水源保护区及其他环境敏感区内; 区内; 3.符合国家标准《报废机动车回收 3.本项目符合国家标准《报废机 拆解企业技术规范》(GB22128)的场 动车回收拆解企业技术规范》 地、设施设备、存储、拆解技术规范, (GB22128)的场地、设施设备、存 符合 以及相应的专业技术人员要求; 储、拆解技术规范,以及相应的专业 4.符合环保标准《报废机动车拆解 技术人员要求; 企业污染控制技术规范》 (HJ348-2022) 4.本项目符合环保标准《报废机 要求; 动车拆解企业污染控制技术规范》 5.具有符合国家规定的生态环境 (HJ348-2022); 保护制度,具备相应的污染防治措施, 5.本项目一般固废存于一般固 具备符合要求的固体废物(危险废物)贮 废暂存库,危险废物存于危废暂存库, 存场所,对拆解产生的固体废物(危险废 定期交于有资质单位处置。危险废物 物)有妥善利用处置方案。 的上下游运输均由有相关运输资质 单位负责。 1.拆解经营场地土地使用权、房屋 1.该土地所有权为交城县鑫东 产权证,或者租期 10 年以上的土地租 方报废车回收拆解有限公司。 赁合同或者土地使用权出租合同及房 2.企业经营面积 20000m2,满足 屋租赁证,符合所在地城市总体规划或 Ⅴ档~Ⅵ档地区最低为 10000m2 要求; 符合 者国土空间规划及安全要求文件; 其中作业场地 (包括拆解和贮存场地) 2.经营占地面积不小于 10000 平方 面积 12000 m2,不低于经营面积的 米,且作业场地面积不低于经营面积的 60% 60%。 1.密切关注企业回收机动车来源。 1.企业已经建立并开展报废机 符合 开展报废机动车回收档案建立工作,做 动车回收档案。 到一车一档,看企业留存信息与商务部 2.企业已建立“五大总成”及“五大 信息系统录入信息是否一致,监督企业 总成以外零部件”去向统计台账,并 依规生产。 录入商务部信息系统。 33 2.密切关注机动车拆解后的“五大 总成”及零部件去向。《管理办法》规 定,企业应建立“五大总成”及“五大总 成以外零部件”去向统计台账,并录入 商务部信息系统,各级商务主管部门要 监督本地企业落实 4、与《进一步加强报废汽车拆解及机动车维修行业危废规范化管理的通知》(晋 环土壤[2017]81号)符合性分析 表1-5 本项目与《进一步加强报废汽车拆解及机动车维修行业危废规范化管理的 通知》符合性分析 序 号 条例要求 本项目建设内容 1 报废汽车拆解和机动车维修企业应认真 学习并严格落实危险废物管理的各项法律法 规和政策要求,规范管理经营活动中产生的 各类危险废物。 2 按照当地环境保护部门要求开展危险废 物申报登记工,作,向当地环境保护部门报 告危险废物产生、贮存、处置情况。 3 .建立危险废物管理台帐,详细记录危险 废物种类、产生量、暂存量、委托处置流向 及处置数量、处置时间、接收单位信息(接收 单位名称、危险废物经营许可资质)等相关信 息,并按月填写机动车拆解和维修企业危险废 物月报表(附件二);危险废物管理台帐记录要 与企业生产经营情况相互佐证,并至少保留五 年。 4 5 规范危险废物贮存场所和设施。报废汽 车拆解和机动车维修现场应做防渗漏处理, 并配备泄漏液体收集装置,实行分类收集、 分区贮存。严禁随意贮存、堆放、倾倒、抛 洒,污染环境。 设立危险废物标识标志,危险废物容器和 包装物以及收集、贮存危险废物的设施、场 34 交城县鑫东方报废车回收 拆解有限公司在运营后组织专 业人员学习并严格落实危险废 物管理的各项法律法规和政策 要求,规范管理经营活动中产 生的各类危险废物。 交城县鑫东方报废车回收 拆解有限公司在运营后按照当 地环境保护部门要求开展危险 废物申报登记工,作,向当地 环境保护部门报告危险废物产 生、贮存、处置情况。 交城县鑫东方报废车回收 拆解有限公司在运营后将建立 危险废物管理台帐。 企业在运营后将按照相关 行业规范与国家地区政策规范 危险废物贮存场所和设施,报 废汽车拆解和机动车维修现场 做防渗漏处理,并配备泄漏液 体收集装置,实行分类收集、 分区贮存。不存在随意贮存、 堆放、倾倒、抛洒,污染环境 的问题。 交城县鑫东方报废车回收 拆解有限公司在运营后将设立 符合 性 符合 符合 符合 符合 符合 所,必须设置规范的危险废物识别标志。具体 可参考《危险废物贮存污染控制标准》 (GB18597-2001) 6 7 8 规范危险废物处置。产生的危险废物应 当交由有危险废物经营资质的单位进行处理, 转移过程中必须严格遵守《危险废物转移联 单管理办法》的规定。严禁将危险废物提供 或委托给无危险废物经营许可证的单位和个 人进行收集、贮存、处置和利用。(持有危险 废物经营许可证单位名单可在省环保厅网站 查询)。 .报废汽车拆解企业和重点机动车维修企 业(4S 店,一、二类机动车维修企业)应制定 危险废物管理计划(详见环境保护部公告 2016 年第 7 号《危险废物产生单位管理计划 制定指南》)和危险废物管理环境风险应急预 案,报所在地环境保护行政主管部门备案。 (二)从事收集、利用和处置机动车拆解和 维修过程中产生危险废物的单位必须具有相 应类别危险废物的经营资质,必须严格按照 《危险废物经营许可证管理办法》、《危险 废物转移联单管理办法》等法律法规及技术 规范开展收集、贮存、利用、处置活动,特 别要严格执行危险废物转移联单制度,做好 危险废物收集和转移登记记录台账。同时, 要提高服务意识,建立健全危险废物收集体 系,并严格规范危险废物收集贮存点设置和 管理。无危险废物经营许可证从事收集、贮 存、利用、处置危险废物经营活动,严重污 染环境的,按照污染环境罪定罪处罚;同时 构成非法经营罪的,依照处罚较重的规定定 罪处罚。 危险废物标识标志, 危险废物 容器和包装物以及收集、贮存 危险废物的设施、场所,设置规 范的危险废物识别标志。 交城县鑫东方报废车回收 拆解有限公司在运营后将合理 对危险废物处置。本项目危废 均由有资质单位进行运输、接 收处置。 符合 交城县鑫东方报废车回收 拆解有限公司在运营后将制定 危险废物管理计划,编制危险 废物管理环境风险应急预案。 符合 交城县鑫东方报废车回收 拆解有限公司在运营后将严格 执行危险废物转移联单制度, 已建立危险废物收集和转移登 记记录台账,本项目危废均由 有资质单位进行运输、接收处 置。 符合 5、山西省主体功能区规划 2014 年 4 月 11 日,山西省政府发布了《山西省主体功能区规划》(以下简称 《规划》),将山西省国土空间细分为:重点开发区域、限制开发的农产品主产 区、限制开发的重点生态功能区和禁止开发区域四类区域。《规划》中提出,省 级主体功能区是在综合评价全省国土空间的基础上,对未纳入国家级主体功能区 的区域进行划分,实现省域国土空间的全覆盖,分为省级重点开发区域、省级限 制开发的农产品主产区、省级限制开发的重点生态功能区、省级禁止开发区域四 种类型。 35 前三种以县级行政单位为基本单元;后者以自然或法定边界为基本单元,分 布在其他类型主体功能区域之中。 ①省级重点开发区域。该区域是在省级层面以提供工业品和服务产品为主体 功能的城镇化地区。范围包括 22 个县(市、区),主要包括太原都市圈、晋北城 镇群、晋南城镇群和晋东南城镇群的部分地区。 ②省级限制开发的农产品主产区。该区域是在省级层面以提供食物安全保障 和农产品供给为主体功能的地区。范围包括 12 个县(市),主要包括桑干河河谷 盆地、滹沱河河谷盆地、寿(阳)—昔(阳)—平(定)、漳河—沁河河谷盆地 等农产品主产区。 ③省级限制开发的重点生态功能区。该区域是在省级或更大层面以提供生态 服务为主体功能的地区。范围包括 28 个县(市),主要包括京津风沙源治理生态 功能区、吕梁山水源涵养及水土保持生态功能区、中条山水源涵养及水土保持生 态功能区、五台山水源涵养生态功能区、太行山南部水源涵养与生物多样性保护 生态功能区和太岳山水源涵养与生物多样性保护生态功能区等 6 大重点功能区。 ④省级禁止开发区域。该区域是依法设立的省级自然保护区、风景名胜区、 森林公园、地质公园等各类自然和文化资源保护区域,以及重要湿地、湿地公园、 重要水源地、水产种质资源保护区(含国家级)、重点文物(含国家级)等点状 分布的地区。 在限制开发的农产品主产区和省级重点生态功能区范围内,选择 62 个县城 所在镇和 89 个经济基础较好、发展潜力较大的重点城镇(乡)进行重点开发, 形成散布全省的“点状开发”格局。 山西省共有 39 个县(市、区)列为重点开发区域,主要包在太原都市圈中重 点开发区域、三大城镇群中重点开发区域。太原都市圈重点开发区域主要包括太 原辖区,晋中市榆次区、介休市、平遥县,忻州市忻府区,吕梁市孝义市、汾阳 市、孝义市、交城县 17 个国家级重点开发区域;4 个省级重点开发区域。三大城 镇群中重点开发区域主要包括大同市(城区、矿区、南郊区、新荣区、大同县)、 朔州市(朔城区),运城市(盐湖区、闻喜县、河津市、永济市)、临汾市(尧 36 都区、侯马市、襄汾县),长治市(城区、郊区、潞城市、长治县)、晋城市(城 区)18 个省级重点开发区域。 太原都市圈重点开发区域: 功能定位:资源型经济转型示范区,全国重要的能源、原材料、煤化工、装 备制造业和文化旅游业基地。 发展方向:——提升太原都市区集聚辐射功能,以太原都市区为核心,太原 盆地城镇密集区为主体,辐射阳泉、忻定原、离柳中三个城镇组群,构建太原城 市群“一核一区三组群”的城市空间格局。——继续支持太原率先发展,加快建设 具有国际影响力的区域性中心城市。按照太原市的总体定位,大力发展现代服务 业和高新技术产业,加快产业绿色转型,强化科技、教育、金融、商贸、旅游服 务等功能,提升城市人居环境质量。——加快推进太原晋中同城化,以山西科技 创新城建设为抓手,探索太原晋中同城化发展模式,全面构建城市规划统筹协调、 基础设施共建共享、产业发展合作共赢、公共事务协作管理的同城化发展新格局。 ——推进太原盆地城镇密集区发展,加快介孝汾城镇组群发展,构建太原盆地西 部以清徐、交城、文水等为主体的工业城镇带,东部以榆次、平遥、灵石等为主 体的旅游城镇带和中部汾河生态带,形成以太原都市区为主核、介孝汾城镇组群 为次核、三带为支撑的城镇密集区空间框架。——实施汾河清水复流工程和太原 西山综合整治工程,加强采煤沉陷区的生态恢复,构建以山地、水库等为基础, 以汾河水系为骨架的生态格局。 本项目选址位于吕梁市交城县夏家营镇辛南村北 249m 处,属于《山西省主体 功能区规划》中的重点开发区域中太原都市圈中的交城县。项目为汽车拆解项目, 属于废旧资源的综合利用,可适当推动太原周边产业绿色转型,本项目不侵占耕 地,合理利用资源,本工程粉尘采取布袋除尘器处理达标排放,非甲烷总烃采用 二级活性炭吸附+脱附+催化燃烧装置处理达标排放,厂区采取水泥硬化等措施, 当地的生态环境质量不会下降,项目在经过采取环保措施后,不会对汾河水系产 生不利影响。 因此项目建设不违背《山西省主体功能区规划》要求。 37 38 二、建设项目工程分析 1、建设内容 交城县鑫东方报废车回收拆解有限公司新建年回收拆解 5 万辆报废车项目建 设地点位于吕梁市交城县夏家营镇辛南村北 249m 处,占地面积 20000m2,建构筑 物总建筑面积 12000m2,年拆解报废汽车 50000 辆。交城县行政审批服务管理局 于 2022 年 5 月 25 日对该项目进行了备案,项目代码:2205-141122-89-01-950870。 主要建设内容为拆解车间 4000m2,库房 7700m2,磅房、办公生活设施 300m2,及 其他相关配套设施建设。 项目拟利用厂区西侧一座 1500m2 密闭车间经墙体修缮,地面硬化防渗处理后 作为汽车拆解预处理区,拟利用西侧一座 1100m2 半封闭车间经地面硬化处理后作 为已压钢包堆放区。 建 设 内 容 项目共布置小车拆接线一条,大车拆解线一条,并布置机动车拆解分区以及电 动车拆解分区。 本项目未使用电磁类设备,不涉及电磁辐射。本项目不涉及进口车辆的拆解。 本项目建设内容见表 2-1。 表 2-1 名称 主体 工程 工程主要建设内容表 项目 汽 车 拆 解 车 间 建设内容 备注 2 对进厂汽车进行预处理,全封闭生产车间 1500m ,钢筋结 预处理区 构、硬化地面;布置拆解预处理平台、蓄电池拆卸区、废 (E:112. 油液抽取装置、举升机、安全气囊引爆装置、制冷剂回收 利旧 19491513 机等设备。预处理区设油水收集装置,设防渗油水收集池 1 1,N:37.50 座,容积 1.5m3。油水收集后经管道引入厂内生产废水处理 5879949) 装置 全封闭生产车间 2500m2,钢筋结构、硬化地面。其防油防 渗需满足 GB50037 防油防渗的要求,具体见表 2-2。 拆解区分为电动汽车拆解区和普通汽车拆解区。 拆解区 (E:112. 普通汽车拆解区:由北向南依次布设精细拆解区、快速拆 19544084 解区、车身破碎与分选压包区、发动机变速箱处理区、轮 新建 3,N: 胎橡胶塑料等资源加工区。布置升降翻转平台、废钢剪切、 37.50587 快速解体机、金属打包机等设备。按 HJ348 要求设油水收 4585) 集装置,设防渗油水收集池 1 座,容积 1.5m3。油水收集后 经管道引入厂内生产废水处理装置。 电动汽车拆解区:单独管理,并保持通风。场地设高压警 39 辅助 工程 储运 工程 示、区域隔离及危险识别标志,并设有烟雾报警器等火灾 自动报警设施。其中动力蓄电池拆卸专用场地地面刷绝缘 漆做绝缘处理。电动汽车拆解区设 1 座 1m3 防腐防渗紧急 收集池。具体防腐防渗要求见表 2-2。沿动力蓄电池拆卸区 域设导流槽,动力蓄电池等破损时泄漏出的电解液、冷却 液等有毒有害液体随导流槽引入 1 座容积为 1m3 的收集池 内,定期委托有资质单位回收处置,不外排。 办公区 位于项目南侧,合计 300m2。 新建 2 库房 1 座,1F,建筑面积 7700m 新建 普通报废汽车 半封闭钢结构(大棚),位于厂区北侧,占地面积 仓储区 4000m2,场地内地面进行硬化及防渗处理,具体防渗防油 (E:112.1958 工程建设要求见表 2-2。普通报废汽车仓储区设围堰,油水 新建 43175,N: 收集装置,设防渗油水收集池 1 座,容积 1.5m3。油水收集 37.506271552) 后经管道引入厂内生产废水处理装置。 半封闭钢结构(大棚),位于厂区北侧,占地面积 1100m2,紧邻普通报废汽车仓储区。场地内设高压警示、 电动报废汽车 区域隔离及危险识别标志。 沿电动汽车贮存场地设导流槽用于收集电解液、冷却液等 仓储区 新建 (E:112.1949 有毒有害液体,引入贮存场地内的 1 座 1m3 防腐防渗紧急 58046;N:37.50 收集池内。废电解液、冷却液收集后定期委托有资质单位 6518315) 回收处置,不外排。报废电动汽车仓储区设围堰,油水收 集装置,设防渗油水收集池 1 座,容积 1.5m3。油水收集后 经管道引入厂内生产废水处理装置。 已压钢包堆放 半封闭钢结构(大棚),位于厂区北侧,占地面积 1100m2,场地地面进行硬化及防渗处理。主要存放压包后 区 利旧 (E112.19495 的废钢、废铁,采用篷布遮盖。已压钢包堆放区设油水收 3 2681;N:37.506 集装置,设防渗油水收集池 1 座,容积 1.5m 。油水收集后 212543) 经管道引入厂内生产废水处理装置。 拆解零部件存 半封闭钢结构 (大棚), 位于预处理区南侧,建筑面积 500m2, 储库 库内地面进行硬化及防渗处理。拆解零部件存储库内设油 (E112.19584 新建 水收集装置,设防渗油水收集池 1 座,容积 1.5m3。油水收 8539,N: 集后经管道引入厂内生产废水处理装置。 37.505842398) 全封闭钢结构,位于拆解车间南侧,建筑面积500m2,地面 进行硬化及防渗处理,用于分类暂存废旧汽车拆解后的危 危险废物暂存 险废物(废油、废电池、废电容、废电子部件、废尾气催 库 化剂、废制冷剂、废活性炭、废油泥等)。 (E:112.1963 新建 其中电动蓄电池贮存区设 1m3 防腐防渗紧急收集池,用于 58159,N: 收集动力蓄电池等破损时泄漏出的电解液、冷却液等有毒 37.505815576) 有害液体。废电解液、冷却液收集后定期委托有资质单位 回收处置,不外排。 一般固废暂存 库 全封闭钢结构,位于危险废物暂存库南侧,建筑面积 (E:112.1960 500m2,主要储存无法利用的碎玻璃、橡胶、塑料等。具体 新建 84574,N: 防渗防油建设要求见表 2-2 37.505847763) 运输道路 经厂区东侧的乡村道路进行报废汽车及拆解产品的运输。 新建 40 供电 公用 工程 给水 采暖 粉尘 废 气 非甲烷总 烃 环保 工程 车间恶臭 废 水 // 供电电源由交城县辛南村提供,可满足项目电力需求。 交城县鑫东方报废车回收拆解有限公司现有供水系统,自 备水井(150m),可满足项目用水需求。 冬季生产车间不供暖,办公区为空调制冷。 在4台剪切机,4台破碎机上方设置集尘罩,在切割平台一 侧安装吸风道,吸风道上方安装一个可随切割机一起移动 的滑动吸风小车,风道上方铺设密封橡皮板,利用气割平 台上的格栅板与被切割钢材形成烟气通道,废气收集效率 为90%,将废气抽入布袋除尘器处理后经15m高排气筒达标 排放。布袋除尘器风机风量为40000m3/h,滤布面积 1111.11m2,过滤风速0.6m/min,集气效率90%,综合除尘 效率98.47%。 在2台压包机上方设置集尘罩(3.5m2),在压包平台上方 安装吸风道,风道侧面铺设密封橡皮板将废气抽入布袋除 尘器处理后经15m高排气筒达标排放。布袋除尘器风机风量 为30000m3/h,,滤布面积833.33m2,过滤风速0.6m/min, 集气效率90%,综合除尘效率99.17%。 装载机装卸移动废气,该工序主要在车间内部分区道路进 行移动,采用密闭车间落地沉降 将油液抽取及拆油箱等有非甲烷总烃挥发的岗位进行固定 操作,并在工作岗位上方分别设置集气罩,废气统一收集 后由引风管引入一套二级活性炭吸附+脱附+催化燃烧装置 进行净化处理,系统风量为7200m3/h,净化效率为90%,排 气筒高度为15m。 恶臭主要集中在废油液收集时固定岗位排放,同非甲烷总 烃一并由一套二级活性炭吸附+脱附+催化燃烧装置进行净 化处理。预处理车间微负压。 拆解车间清洗废水、车辆清洗废水经一体化污水处理设施 进行处理,处理规模为10m3/d,采用均质+隔油+絮凝沉淀+ 过滤的处理工艺,处理后回用于汽车拆解车间地面清洗用 水、车辆清洗用水,不外排。 生活污水经一套3t/d的地埋式污水处理站进行处理,处理工 艺:A/O生物接触氧化法+石英砂+活性炭+消毒处理工艺。 生活污水经地埋式污水处理站处理后,非采暖期回用于厂 区绿化洒水,采暖期回用报废汽车清洗用水,不外排。 油水收集池:7座,容积为1.5m3,分别位于普通汽车仓储 区(2座)、电动汽车仓储区、预处理区、拆解区、已压钢 包堆放区及拆解零部件存储库。 紧急收集池:3座,容积为1m3,分别位于电动汽车仓储区、 电动汽车拆解区、危废间内的电动蓄电池贮存区。 厂区实行雨污分流。全厂四周依据地势铺设雨水管道,雨 水进入厂区雨水管网,排至相邻水渠,汇入下水管道。环 评要求在厂区地势最低处建设一座200m3初期雨水收集池, 收集的雨水进入一体化污水处理设施进行处理,初期雨水 收集池防油防渗处理。 在厂区东南角建设一座100m3的事故水池,收集事故状态下 41 新建 新建 新建 新建 新建 新建 新建 新建 新建 新建 新建 新建 新建 新建 的消防废水,事故水池防油防渗处理。 危险废物 固 废 一般固废 生活垃圾 噪声 绿化 重点防渗 区 防 渗 一般防渗 区 简单防渗 区 废旧汽车拆解后的危险废物(废油、废溶剂、废电容器、 废电子部件、废尾气催化剂、废电动蓄电池、废活性炭、 废油泥、含汞废物、石棉废物等)采用专用的收集容器收 集暂存在危废暂存库。废动力蓄电池也采用专用的收集容 器收集暂存在危废暂存库,定期委托有资质单位进行收集 处理。其中电动蓄电池贮存区设1m3防腐防渗紧急收集池, 用于收集动力蓄电池等破损时泄漏出的电解液、冷却液等 有毒有害液体。废电解液收集后定期委托有资质单位回收 处置,不外排。 废旧汽车拆解后的一般固废(无法利用的碎玻璃、橡胶、 塑料等)分类收集后外售当地物资回收部门。废制冷剂、 采用专用的收集容器收集暂存在危废暂存库,定期委托有 资质单位进行收集处理。 厂区内设垃圾收集箱若干,生活垃圾分类集中收集后运至 环卫部门指定的地点统一处置。 基础减振、车间隔声、破碎机、分选机、风机安装隔振元 件、柔性接头、隔振垫、设置消音设备;空压机、风机等 的输气管道或在进气口、排气口上安装消声元件。 厂区内绿化面积 1500m2,绿化率 7.5%;对厂区内相关物料 场地、池体等进行防渗处理。 包括拆解车间(包括破碎区)、污水收集池、雨水收集池、 事故水池、紧急收集池、油水收集池、危废暂存库等,防 渗技术要求:等效粘土防渗层 Mb≥6.0m,K≤1×10-7cm/s。 危险废物暂存库防渗要求等效粘土防渗层 Mb≥6.0m, K≤1×10-10cm/s。 包括拆解零部件储存、一般废物暂存库、周转区、待拆解 车辆堆放区、已压钢包堆放区等,防渗技术要求:等效粘 土防渗层 Mb≥1.5m,K≤1×10-7cm/s。 其他区域,一般地面硬化。 新建 新建 新建 新建 新建 新建 新建 新建 ◆根据《报废机动车回收拆解企业技术规范》(GB22128--2019)场地建设要 求中“拆解场地和贮存场地(包括临时贮存)的地面应硬化并防渗漏,满足 GB 50037 的防油渗地面要求”。对于其他如报废电动汽车仓储区、拆解区等的场地要 求,本次环评要求项目在工程施工建设时满足如下指标: 表2-2 工程建设要求 序号 分项内容 建设要求 1 预处理场地、拆 解场地和贮存 场地(包括临时 贮存)、初期雨 水收集池、事故 1、受机油直接作用的楼层地面,采用防油渗混凝土面层。现浇 钢筋混凝土楼板上,设置防油渗隔离层;有较强机械设备振动作 用的现浇钢筋混凝土楼板上,设置防油渗隔离层。 2、受机油少量作用的底层地面,在水泥类整体面层上涂刷具有 耐磨性能的防油渗涂料。防油渗涂料采用聚合物砂浆、聚酯类涂 42 水池、油水收集 池、已压钢包堆 放区、拆解零部 件存储库、普通 报废汽车仓储 区 2 3 4 报废机动车贮 存场地、回用件 贮存场地及固 体废物贮存场 地 电动汽车拆解 场地 电动汽车拆解 场地 料或混凝土密封固化剂等材料。 3、防油渗混凝土地面,其面层不开裂,面层的分格缝处填防油 渗胶泥,不渗漏。 4、露出地面的电线管、接线盒、地脚螺栓、预埋套管及地面与 墙、柱连接处等部位,采取防油渗措施。 5、防油渗混凝土、防油渗胶泥的技术指标,符合国家现行相关 标准的规定,其配合比和复合添加剂的使用需经试验确定。 6、防油渗胶泥采用玻璃纤维布作隔离层时,选用耐碱玻璃纤维 网格布,一布二胶的总厚度宜 4mm。 7、设置油水收集设施及防雨、防风设施。 8、预处理车间地面做防静电处理。 1、一般防渗要求为:等效黏土防渗层 Mb≥1.5m,K≤1×10-7cm/s; 2、重点防渗区防渗要求为:等效黏土防渗层 Mb≥6.0m, K≤1×10-7cm/s;危险废物贮存间防渗要求为:等效黏土防渗层 Mb≥6.0m,K≤1×10-10cm/s a )电动汽车贮存场地、动力蓄电池贮存场地和动力蓄电池拆卸专 用场地应设有高压警示、区域隔离及危险识别标志,并具有防腐 防渗紧急收集池及专用容器,用于收集动力蓄电池等破损时泄漏 出的电解液、冷却液等有毒有害液体。 b )电动汽车贮存场地应单独管理,并保持通风。 c )动力蓄电池贮存场地应设在易燃、易爆等危险品仓库及高压输 电线路防护区域以外,并设有烟雾报警器等火灾自动报警设施。 d )动力蓄电池拆卸专用场地地面应做绝缘处理。 电动汽车拆解场地需建设防腐蚀地面,具体要求如下: 1、经常受腐蚀性介质作用的地面,其面层材料应根据腐蚀性介 质的类别与作用情况、防护层使用年限和使用过程中对面层材料 耐腐蚀性能和物理力学性能的要求,结合施工、维修条件和经济 技术等因素进行选择,并应符合现行国家标准《工业建筑防腐蚀 设计规范》GB 50046 的有关规定。 2、有大型设备且检修频繁和有撞击磨损作用的地面,应采用厚 度不小于 60mm 的块材面层或水玻璃混凝土、树脂细石混凝土、 密实混凝土等整体面层。设备较小和使用小型运输工具的地面, 可采用厚度不小于 20mm 的块材面层或树脂砂浆、聚合物水泥砂 浆、沥青砂浆等整体面层。无运输工具的地面可采用树脂自流平 涂料或防腐蚀耐磨涂料等整体面层。 3、防腐蚀地面局部有滴漏腐蚀介质的部位,宜采用局部设防。 4、防腐蚀地面应少设地面接缝,并宜采用整体垫层。 5、防腐蚀地面坡向地漏或排水沟的坡度:底层地面不宜小于 2 %,楼层地面不宜小于 1%。 6、防腐蚀地面与墙、柱交接处应设置与地面面层材料相同的踢 脚板,高度不宜小于 250mm。 7、采用块材面层,其结合层和灰缝材料的选择应符合下列要求: ①当灰缝选用刚性材料时,结合层宜采用与灰缝材料相同的刚性 材料;②当耐酸瓷砖、耐酸瓷板面层的灰缝采用树脂胶泥时,结 合层宜采用呋喃胶泥、环氧树脂胶泥、水玻璃砂浆、聚酯砂浆或 聚合物水泥砂浆;③当花岗岩面层的灰缝采用树脂胶泥时,结合 43 层可采用沥青砂浆、树脂砂浆,当灰缝采用沥青胶泥时,结合层 宜采用沥青砂浆。 8、符合下列情况的防腐蚀地面,应设隔离层:①受腐蚀性介质 作用且经常冲洗的地面;②受大量易溶盐类介质作用且腐蚀等级 为强、中时的地面;③受氯离子介质作用的楼层地面和苛性碱作 用的地面;④水玻璃混凝土地面和采用水玻璃胶泥或砂浆砌筑的 块板地面。 9、防腐蚀地面的隔离层材料的选择,应符合下列要求:①沥青 砂浆面层的地面宜采用沥青玻璃布油毡、再生胶油毡或石油沥青 油毡;②树脂砂浆面层的地面应采用树脂玻璃钢;③当面层厚度 小于 30mm 且结合层为刚性材料时,不应采用柔性材料。 10、防腐蚀地面的隔离层应具有整体性和严密性;踢脚板、挡水 等处的隔离层应上翻,上翻高度应高出地面,且不宜小于 150mm;贴瓷砖时,其高度不宜小于 250mm;在转角处或地漏的 周围,宜增设一层隔离层。 11、树脂砂浆、树脂细石混凝土、涂料等整体防腐蚀地面的找平 层材料,应采用混凝土强度等级不低于 C25 的细石混凝土。 12、底层防腐蚀地面宜采用混凝土垫层,其混凝土强度等级不宜 低于 C20,厚度不宜小于 120mm。树脂砂浆、树脂细石混凝土、 涂料等整体防腐蚀地面垫层的混凝土强度等级不宜低于 C25,厚 度不宜小于 200mm;垫层下应设防潮层或防水层。软弱地基上的 垫层,应采用配筋的混凝土垫层。 13、防腐蚀地面应低于非防腐蚀地面,且不宜低于 20mm;也可 设置挡水设施。 14、防腐蚀地面不宜设变形缝。当必须设置缝隙时,应将其布置 在地面最高处,且应贯通各构造层,构造应严密。变形缝下不得 有排水沟穿越。变形缝应选用具有弹性、耐腐蚀的材料嵌填密实, 变形缝内的伸缩片应采用塑料、橡胶、耐腐蚀金属等材料制作。 2、主要生产设备 表 2-3 序号 工程主要生产设备表 分项内容 1 预处理平台 2 3 4 废油液抽取装置 小型活塞式空压机 安全气囊引爆装置 5 冷媒抽取机 6 废油液存储容器 7 8 9 10 运输轨道 移动运输小车 翻转机 单柱悬臂吊 规格型号 一、小型车辆拆解流水线 台架式;满足油箱、蓄电池等拆解需求,大小车 共用(5min/辆) LD25(防静电)(6min/辆) ZL600WX3--140L QBZ--01(6min/辆) SL-00A 标 油桶(200L),大小车共用 单线轨道 30×70 方钢 四轮可移动,最大承重 3t,在轨道上移动 CCFJ--1600 BZD 44 数量 2套 2套 2套 2套 1套 10 个 1套 2辆 2套 2套 11 12 13 剪切压块设备 破碎机 剪切机 1 2 3 4 5 6 汽车举升平台 油液排放系统 燃油排放凿孔设备 氟利昂回收装置 汽车翻转平台 气动玻璃切割刀 发动机关联部件分离 工作台 发动机/变速箱精拆平 台 安全气囊引爆装置 大车油液抽排设备 油水分离器 剪切压块设备 破碎机 剪切机 7 8 9 10 11 12 13 14 Y81F--200 315;15T ICU40A30/IPUM12W6SD;15T 二、大型车辆拆解流水线 JS30 YP5(6min/辆) ZK2(6min/辆) FLA(6min/辆) FZ30(6min/辆) 1214A(6min/辆) 1套 2台 2台 2000*1200*700(10min/辆) 2套 2000*1200*700 2套 QY(6min/辆) DCP-4(6min/辆) YF-3(6min/辆) Y81F--200;15t/h 315;15t/h ICU40A30/IPUM12W6SD;15t/h 2套 2套 2套 1套 2台 2台 1套 2套 2套 2套 2套 1套 三、电动汽车专用拆解设备 1 2 3 4 5 6 7 8 9 绝缘一字螺丝刀 绝缘十字螺丝刀 绝缘公制套筒 绝缘棘轮扳手 绝缘套筒接杆 绝缘钳 气扳机 气扳机 电池举升车 3.5*100mm/8*175mm 3.5*150mm/3*200mm 10-24 250mm 125mm 318 316 1.5T 若干 若干 1套 若干 1套 若干 1套 1套 2台 10 双柱举升机 K3000 1台 11 12 13 14 15 16 17 18 绝缘电阻测试仪 吊装带 放电仪 空压机 绝缘救生钩 绝缘护具 电池转运箱 电池转运托盘 VC60F 2t 2 米 380v 7.5kw 2米 若干 2条 1台 1套 若干 若干 若干 若干 1 一体化含油废水污水 处理设施 2 地埋式生活污水处理 站 四、环保设备 处理能力 10m3/d,采用均质+隔油+絮凝沉淀+过 滤工艺。 一套地埋式污水处理装置采用 A/O 生物接触氧 化法+石英砂+活性炭+消毒工艺,处理能力为 3m3/d。 45 1套 1套 3 破碎粉尘治理 4 有机废气治理 5 车间恶臭治理 本项目破碎工段产生的粉尘经 8 个集气罩+1 套 方形吸风道+1 台布袋除尘器进行处理,风机风 1套 量为 40000m3/h,滤布面积 1111.11m2,过滤风 速 0.6m/min。粉尘经一根 15m 高的排气筒排放。 本项目压包工段产生的粉尘经 2 个集气罩+1 套 方形吸风道+1 台布袋除尘器进行处理,风机风 1套 量为 30000m3/h,滤布面积 833.33m2,过滤风速 0.6m/min。粉尘经一根 15m 高的排气筒排放。 2 个集气罩+1 套二级活性炭吸附+脱附+催化燃 烧装置净化处理,系统风量为 7200m3/h,排气 1套 筒高度为 15m。 恶臭主要集中在废油液收集时固定岗位排放,同 -非甲烷总烃一并由一套二级活性炭吸附+脱附+ 催化燃烧装置进行净化处理。 预处理车间微负压。 五、各类池体 1 初期雨水收集池 2 事故水池 3 油水收集池 4 紧急收集池 在厂区地势最低处建设一座200m3初期雨水收集 池,收集的雨水进入一体化污水处理设施进行处 理。 在厂区西南角建设一座100m3的事故水池,收集 事故状态下的消防废水, 事故水池防油防渗处理。 3 容积分别为1.5m ,位于普通汽车仓储区、电动 汽车仓储区、预处理区、拆解区、已压钢包堆放 区及拆解零部件存储库。拆解区车间地面油水经 冲洗收集, 其他区域经车间内导流沟汇入收集池, 池内油水经抽泵进入管道汇入生产废水处理装 置。 3 容积分别为1m ,位于电动汽车仓储区、电动汽 车拆解区、危废间内的蓄电池存储区。 1座 1座 7座 3座 3、处理规模及处理规格 年处理报废汽车 50000 辆,其中,报废小轿车 31250 辆,报废纯电动汽车 1500 辆,报废中大客车 1000 辆,报废轻型货车 6250 辆,报废重型货车 10000 辆。 4、职工定员及工作制度 由于本项目采用半自动化汽车拆解作业,经与建设单位沟通,本项目总劳动定 员 35 人。 本项目生产岗位均设计为每天一班制生产,每班 8h,各工序时间均为 8h,每 年工作 300d。 5、厂区平面布置图 根据《报废机动车拆解企业污染控制技术规范》(HJ348-2022)要求: 46 ①报废汽车存储场地(包括临时存储)的地面要硬化并防渗漏; ②拆解场地为封闭车间,地面应防渗; ③拆解车间应通风、光线良好,安全防范设施齐全; ④设置拆解零部件仓库; ⑤存储场地和拆解车间的总排水口设置油水分离装置; ⑥满足运输、消防、施工等有关规范或规定。 依照上述要求,本项目的各单体建筑共划分为四个功能分区,即拆解车间、仓 储区域、办公区域和污染控制区域。其中拆解车间分为拆解区、破碎区;仓储区分 为拆解零部件暂存库、一般废物暂存库、危险废物暂存库、报废汽车仓储区、已压 钢包堆放区;污染控制区包括废水收集池、废水治理设施、废气治理设施等。具体 平面布置见附图。 6、工程原辅材料 本项目为废旧汽车拆解项目,其原材料为报废的汽车,本项目拆解的报废车型 是普通小轿车和客车,不包括其他油罐车、消防车、危险品运输车型等,各类报废 汽车来源为吕梁市范围内以及与交城临近的清徐县、古交市、祁县、平遥等地,具 体消耗情况见表 2-7。 表 2-4 序号 1 2 小型车 品种 报废小轿车 报废纯电动汽车 需求量(辆/年) 31250 1500 重量(t/a) 37500 3000 备注 按 1.2t/辆计 按 2t/辆计 报废中大客车 1000 5000 按 5t/辆计 报废轻型货车 6250 18750 按 3t/辆计 报废重型货车 合计 活性炭 10000 50000 / 130000 194250 3.9 按 13t/辆计 / 外购 3 4 5 6 7 原辅材料统计一览表 大型车 本项目具体产品方案及有色金属所占比例详见表 2-5;有色金属中主要金属所 占的比例见表 2-6。 表 2-5 序号 1 2 名称 钢铁 有色金属 本项目产品方案一览表 比例 68.5% 1.3% 47 本项目产生量(t/a) 133061.25 2525.25 去向 切压打包袋装后存 储外售 3 4 5 6 7 3.2% 14.8% 1.6% 3.9% 93.3% 可用零部件 塑料 玻璃 橡胶 合计 表 2-6 名称 比例(%) 6216 28749 3108 7575.75 181235.25 袋装后存储外售 / 本项目有色金属所占比例一览表 铝 71 铜 21 其他 8 ◆本项目建成后物料平衡分析 按照《固体废物申报登记指南》和《国家危险废物名录》(2021 版),结合 《报废机动车拆解企业污染控制技术规范》(HJ 348—2022),本项目建成后全厂 物料平衡见表 2-7。 表 2-7 项目全厂物料平衡一览表 名称 报废汽车 投入量 194250 单位:t/a 名称 产出量 钢铁 133061.25 有色金属 2525.25 可用零部件 塑料 玻璃 橡胶 小计 引爆后的安全气囊 陶瓷、泡沫 废制冷剂 废弃车用电子零部件 不可利用废物(包含海绵及座 椅材料、内饰材料、破碎残余 物、安全带及相关纺织品、轻 质物料) 小计 废液化气罐 废尾气净化催化剂 废电容器 废溶剂(废有机溶剂与含有机 溶剂废物) 废油(废矿物油与含矿物油 废物) 废旧动力蓄电池(磷酸铁锂电 池) 废铅蓄电池 6216 28749 3108 7575.75 48 种类 产品 181235.25 125 2500 10 190 一般工业废物 7704.75 10529.75 100 8.75 6.25 50 危险废物 250 1200 675 合计 194250 废电路板 石棉废物 含汞废物 小计 合计 175 10 10 2485 194250 ◆含汞废物指的是拆解过程产生的废水银开关、含汞荧光灯管及其他废含汞电 光源,主要存在于废电子零部件中,与废电路板、废电子零部件统称为废电子部件, 暂存于危废暂存库。废制冷液涉及氟利昂,用专业氟利昂抽排系统抽取至专用的密 闭回收容器暂存于危废暂存库。 7、公用工程 (1)给排水: 给水: 本项目生产和生活用水均来自交城县鑫东方报废车回收拆解有限公司现有供 水系统,可以满足生产、生活用水量的要求。 ①职工生活用水 参考《山西省用水定额》(DB 14/T 1049.4—2021)计算本项目的生活用水量, 本评价确定员工盥洗、食堂用水定额为 70L/人·d,非采暖季用水量为 2.45m3/d,采 暖季用水量按 5.8L/人·d 折算,则采暖季用水量为 2.04m3/d。 ②汽车拆解车间清洗用水 保证车间地面清洁,防止废油液对地面的侵蚀渗透,工程定期对拆解车间地面 进行清洗,清洗周期约为每两周一次(全年共 25 次),车间地面在清洗时会产生 废水,评价要求在进行地面清洗之前,应先对地面进行清扫并用抹布擦去地面有明 显油渍的地方,以达到有效清洁地面积降低后续废水处理工艺的负荷的目的。清洗 过程仅用人工清洗,不使用清洁剂。本项目汽车拆解车间需要定期用墩布进行清洗, 按照一般给水设计规范,汽车拆解车间地面清洗水为 5L/m2•次,每月冲洗三次。 本项目拆解车间 2500m2,除去设备等占地外,需要清洗的面积为 1800m2,则汽车 拆解车间清洗用水量为 9m3/次(即为 270m3/a,按 30 次/a 计),平均每天用水量 为 0.9m3/d。 ③报废汽车清洗用水 49 报废车入厂后须经汽车清洗装置清洗去除车身上的泥垢后, 再进入预拆解车间, 以减少拆解杂质和抓纲粉尘。拆解后的部件不再进行清洗,可利用的回用件人工擦 拭,不清洗,避免锈坏。本项目报废汽车清洗用水量情况见下表、日用水量为 9.38m3/d。 表 2-8 本项目报废汽车清洗用水量 小型汽车 用水量(升/ (辆·次)) 40 报废汽车数量 (辆/a) 33750 大中型汽车 90 16250 1462.5 50000 2812.5 序号 汽车类型 1 2 合计 用水量(m3/a) 1350 ④道路洒水 建成后道路及硬化面积约 2000m2 ,本次参照山西省质量技术监督局关于印发 《山西省用水定额》(DB14/T 1049.2-2021)中的第 2 部分工业企业用水定额,其 道路洒水用水量按 2.0L/m2•d 计算,则道路洒水用水量为 4.0m3/d(720m3/a,洒水 天数按 180d 计)。 ⑤绿化用水 本项目建成后绿化面积约 1500m2 ,本次参照山西省质量技术监督局关于印发 《山西省用水定额》(DB14/T 1049.2-2021)中的第 2 部分工业企业用水定额,其 绿化用水量按 1.5L/m2•d 计算,则绿化用水量为 2.25m3/d(405m3/a,洒水天数按 180d 计)。 排水: 本项目运营期主要包括汽车拆解车间清洗废水与职工日常办公生活污水。 ①汽车拆解车间清洗废水 本项目运营后拆解车间地面清洗废水产生量按用水量的 80%计,则本项目汽 车拆解车间地面清洗废水产生量平均为 0.72m3/d(216m3/a)。 环评要求本项目汽车拆解车间地面清洗废水排入厂内一体化生产废水处理设 施处理后回用。回用水水质达到《城市污水再生利用工业用水水质-再生水用作工 业用水水质指标(洗涤用水)》(GB/T19923-2005)相关要求。 50 ②报废汽车清洗废水 本项目运营后拆解车间报废汽车清洗废水产生量按用水量的 80%计,则本项 目报废汽车清洗废水产生量平均为 7.5m3/d(2250m3/a)。 环评要求本项目报废汽车清洗废水排入厂内一体化生产废水处理设施处理后 回用。回用水水质达到《城市污水再生利用工业用水水质-再生水用作工业用水水 质指标(洗涤用水)》(GB/T19923-2005)相关要求。 ③职工日常办公生活污水 本项目职工日常生活中产生的生活污水按生活用水量的 80%计,则生活污水 产生量为 558.48m3/a,生活污水经地埋式污水处理站处理后,非采暖期回用于厂区 绿化洒水,采暖期回用报废汽车清洗用水,不外排。回用水水质达到《城市污水再 生利用工业用水水质-再生水用作工业用水水质指标(洗涤用水)(GB/T19923-2005) 相关要求。 表 2-9 用水单元 本项目用、排水情况分析表 用水指标 单位:m3/d 用水量 排水量 回用量 0.9 0.72 0.72 拆解车间 地面清洗 水 5L/m2·次 报废汽车 清洗水 // 50000 辆 9.38 7.5 7.5 70L/人·d 非采暖季 35人 2.45 1.96 1.96 58L/人·d 采暖季 35人 2.04 1.63 1.63 道路洒水 2.0L/m2·d 2000m2 4.0 0 --- 绿化用水 1.5L/m2·d 1500m2 2.25 0 --- 职工生活 水 1800m2 51 去向 经一体化污水 处理设施处理 后回用 经一体化污水 处理设施处理 后回用 经地埋式生活 污水处理站处 理后回用于绿 化洒水与汽车 清洗用水 ---- 备注 300d 210d 90d 180d 180d 0.72 0.18 0.18 车间清洗用水 0.72 0.72 生产废水处理 设施 1.88 1.88 新 鲜 水 汽车清洗用水 7.5 7.5 8.8 7.5 0.49 2.45 职工生活用水 生活污水处理 设施 1.96 4 道路用水 4 2.25 0.29 绿化用水 1.96 图 1 本项目非采暖期水平衡图(m3/d) 0.18 0.9 车间清洗用水 0.72 0.72 生产废水处理 设施 1.88 新 鲜 水 0.25 3.19 汽车清洗用水 0.49 2.04 职工生活用水 7.5 9.13 1.63 生活污水处理 设施 图 2 本项目采暖期水平衡图(m3/d) (2)供电:供电电源由交城县辛南村提供。 (3)供暖:冬季生产车间不供暖,办公区为空调制冷。 工 艺 流 程 和 产 排 一、工艺流程 项目对环境的影响主要为施工期和营运期两个方面。 (一)施工期期工艺流程 施工期工艺流程见下图。 52 1.96 污 环 节 噪声 扬尘 建筑垃圾 场地清理 噪声 扬尘 施工机械尾气 多余土石方 噪声 粉尘 建筑垃圾 扬尘 噪声 基 础 结 构 装 修 粉尘 噪声 生产废水 生活废水 生活垃圾 建筑材料堆存、运输 图3 施工期工艺流程图 (二)运营期工艺流程 根据汽车拆解的特点及《报废机动车回收拆解企业技术规范》(GB22128-2019) 中的有关要求,本项目的拆解流程主要包括入厂检查登记、报废车预处理、报废车 拆卸和各种物品的分类收集和处置,本项目仅涉及到汽车的拆解,各类部件基本上 不进行进一步的拆分和处置。 本项目报废汽车入厂检查登记后首先进行预处理,然后再进行后续拆解工序。 A、传统燃料汽车拆解工艺流程 1、检查和登记 (1)检查报废汽车发动机、散热器、变速器、差速器、油箱等总成部件的密 封、破损情况。对于出现泄漏的总成部件,由拆解车间各分解区预备的各项危险废 物相应的专用容器盛装后置于危险废物暂存库妥善处置,防止废液渗入地下。 (2)对报废汽车进行登记注册并拍照,将其主要信息录入电脑数据库并在车 身醒目位置贴上显示信息的标签。主要信息包括:报废汽车车主(单位或个人)名 称、证件号码、牌照号码、车型、品牌型号、车身颜色、重量、发动机号、车辆识 别代号(或车架号)、出厂年份、接收或收购日期。 (3)将报废汽车的机动车登记证书、号牌、行驶证交公安机关交通管理部门 办理注销登记。 53 (4)向报废汽车车主发放《报废汽车回收证明》及有关注销书面材料。 2、未拆解报废汽车存储 (1)避免侧放、倒放。 (2)如需要叠放,使上下车辆的重心尽量重合,以防掉落,且叠放时外侧高 度不超过 3m,内侧高度不超过 4.5m;对大型车辆应单层平置。如果为框架结构, 要考虑其承重安全性,做到结构合理,可靠性好,并且能够合理装卸,而对存储高 度没有限制。 (3)与其他废弃物分开存储。 (4)接收或收购报废汽车后,在 3 个月之内将其拆解完毕。 本项目报废汽车仓储区为框架结构,建筑面积为 5100m2,评价要求对报废汽 车仓储区进行地面硬化及防渗处理,周围设置截排水沟且设顶棚,初期雨水经厂区 雨水管网收集后储存于初期雨水收集池,经一体化污水处理设施进行处理。 3、拆解预处理 本项目报废汽车进场后首先进行预处理,然后存放于待拆解汽车仓储区内。 本项目拆解预处理作业方式采用定位作业法,首先将报废汽车固定、按照下列 顺序进行拆解预处理: (1)首先拆卸蓄电池,拆解液化气罐:将待拆解车辆通过运输轨道放置在室 内预处理平台上,拆解车厢与车架连接的 U 型固定螺栓,把车厢吊下,然后依次 拆除蓄电池、液化气罐,拆除下来的废液化气罐均属于危险废物,废蓄电池采用专 用的耐酸性容器进行收集、废液化气罐采用专用的密闭容器进行收集后在厂区内一 座建筑面积为 500m2 的危险废物暂存库内进行暂存,最后交由有资质单位收集处 置; (2)拆除安全气囊组件:拆除后对安全气囊采用安全气囊引爆装置进行引爆, 引爆后的废安全气囊属于一般工业固体废物,采用瓦楞包装纸箱收集后在厂区内一 座建筑面积为 500m2 的一般废物暂存库暂存后送外售其他物资回收部门综合利用。 安全气囊引爆工艺说明:项目采用将安全气囊组件拆除后再引爆的方式,引爆 装置为地下式设施,典型的气囊系统包括二个组成部分:探测碰撞点火装置(或称 54 传感器),气体发生器的气囊(或称气袋)。 充气剂为叠氮化钠(NaN3 ),在近乎爆炸的化学反应快速发生的同时,会产 生大量无害的以氮气为主的气体,将气囊充气至饱满的状态。同时在充气剂点燃的 过程之中,点火器总成中的金属网罩可冷却快速膨胀的气体,随即气囊可由设计好 的小排气口排气,排出的气体主要成分为氮气,对空气环境影响较小。 (3)拆除废电容器和尾气净化催化剂:该部分废物属于危险废物,废电容器 采用专用的耐酸性容器进行收集、废尾气净化催化剂采用专用的密闭容器收集后在 厂区内一座建筑面积为 500m2 的危险废物暂存库内进行暂存,废尾气净化催化剂 委托有资质单位收集处置;废电容器委托有资质单位进行收集处置; (4)抽取各类废液(包括废油液和防冻冷却液等):在室内拆解预处理平台 使用专用的废油液抽取装置对拆检车辆内的各类废液进行容器排空,抽取的废油液 在专用的废油液储存容器内进行收集,抽取的废冷冻冷却液属于废溶剂,在专用的 废有机溶剂储存容器内进行收集,收集的废油液、以及废溶剂均属于危险废物,采 用专用的密闭储存容器收集后在厂区内一座建筑面积为 500m2 的危险废物暂存库 内进行暂存,最后委托有资质单位收集处置; ◆本项目部分待拆解车辆的制冷剂中有氟利昂(CF2CL2 ),但这些车辆所占 的比例小。在正式拆解前,用专用的汽车制冷剂收集器氟利昂抽排系统进行收集, 确保氟利昂不外排至外环境。根据《蒙特利尔议定书》规定,我国于 2010 年 1 月 1 日起全面禁用氟利昂物质,在汽车生产、制造、维护行业中,氟利昂将随着其更新 换代而被淘汰,届时这种污染物将进一步减少。回收后的氟利昂作为废制冷剂送有 资质的单位进行处置。 4、拆解 待拆解汽车汽车预处理完毕之后,完成以下拆解工序: (1)拆除空调器,抽取空调制冷剂:采用冷媒抽取机回收待拆检汽车空调制 冷剂,抽取的废制冷剂涉及氟利昂,采用氟利昂抽排系统抽取至专用的密闭回收罐 内进行收集后在厂区内一座建筑面积为 500m2 的危险废物暂存库内进行暂存,最后 委托有资质单位收集处置; 55 (2)拆除电子部件:拆除各种电子器部件,包括仪表盘、音响、车载电台电 话、电子导航设备、倒车雷达及电子控制模块、电线电缆及其他零部件。拆下能利 用的电子部件分别送各自贮存处,准备返厂循环利用。不能利用的则为废电子部件 (含有铅、汞、镉及六价铬的部件),其中废电路板与含汞废物属于危险废物,该 部分危险废物采用专用的密闭容器与废电子零部件收集后在厂区内一间建筑面积 为 500m2 的危险废物暂存库内进行暂存,最后委托有资质单位进行收集处置; (3)拆除发动机及淋水箱:拆下发送机和淋水箱,拆解过程中,发动机润滑 油系统不进行拆解,作为整体进行保留,不产生废油液的排放。拆下来的零部件分 别送各自贮存处; (4)拆除油箱及机油滤清器:拆下与汽油箱连接的油管、带衬垫的夹箍,再 把汽油箱拆下;拆除机油滤清器,拆下来的机油滤清器采用专用的密闭回收罐内进 行收集后在厂区内一座建筑面积为 500m2 的危险废物暂存库内进行暂存,最后委 托有资质单位收集处置; (5)拆除汽车玻璃:可利用的在拆解零部件存储库进行储存,不可利用的采 用瓦楞纸箱收集后在厂区内一座建筑面积为 500m2 的一般废物暂存库暂存后运至 环卫部门指定的地点进行统一处置; (6)拆除催化转化器、消声器、传动轴、操纵杆、变速器、离合器等零部件, 拆下来的零部件分别送各自贮存处;其中拆除的制动器(刹车)衬片会产生的石棉 废物,属于危险废物,拆下来的石棉废物采用专用的密闭回收罐内进行收集后在厂 区内一座建筑面积为 500m2 的危险废物暂存库内进行暂存,最后委托有资质单位 收集处置。 (7)拆除车轮并拆下轮胎:拆卸全部车轮总成,送至车轮分解处,拆解下来 的轮胎一般可回收利用或者出售综合利用; (8)拆除能有效回收的含金属铜、铝、镁的部件; (9)拆除能有效回收的大型塑料件(保险杠、仪表板等):可利用的在拆解 零部件存储库进行储存,不可利用的收集后在厂区内一座建筑面积为 500m2 的一 般废物暂存库暂存后运至环卫部门指定的地点进行统一处置; 56 (10)拆除橡胶制品部件,可利用的在拆解零部件存储库进行储存,不可利用 的采用瓦楞纸箱收集后在厂区内一座建筑面积为 500m2 的一般废物暂存库暂存后 环卫部门指定的地点进行统一处理; (11)拆解有关总成和其他零部件,并符合相关法规要求。 (12)拆解或零部件清洗过程产生的废有机溶剂、专用清洗剂、防冻液和废旧 动力蓄电池冷却液等为废溶剂,属于危险废物,采用专用的密闭储存容器收集后在 厂区内一座建筑面积为 500m2 的危险废物暂存库内进行暂存,最后委托有资质单 位收集处置; 拆解深度: 本项目仅涉及到汽车的拆解,各类部件基本上不进行进一步的拆分和处置。 (1)发动机根据行业相关规定,从汽车上拆除下来后,首先在发动机机体上 开一个至少 10cm2 的孔,保证其不能被再回收利用,然后先进行泄油处理,废油全 部进入专用收集容器内。 (2)传动轴和操作杆等金属大部件拆除后,用破碎的方式将其破坏为废钢。 (3)蓄电池、尾气净化装置和各种电器从汽车上拆除后,不再进行拆解,将 尽快交予有资质的单位进行处理。 (4)拆解下的油箱、淋水箱、油管等零部件不进行进一步的清洗。 5、破碎-压缩-装包 汽车拆解破碎机工作原理和金属破碎机基本相同,即采用定刀和动刀相结合的 内部构造。但刀片位置个不相同,主要是角度和破碎腔体积不同。但原理大同小异, 类似于剪刀式的刀片上下快速剪切。汽车拆解破碎机主要用作破碎各种金属物料, 将各种物料破碎成不同的规格(一般为直径约 8cm 左右的不规则形状物料),破 碎后的钢材经过压包机处理成规格钢包,钢包经过分选存入已压钢包堆放区,采用 篷布遮盖,钢包移动在密闭车间内进行。破碎后的其余物料在厂区内一般废物暂存 库内暂存后外售其他物质回收部门进行综合利用。 6、存储和管理 (1)使用各种专用密闭容器存储废油、废液,防止废液挥发,并交给有资质 57 的单位收集处理。 (2)拆解下可再利用的零部件不进行清洗,在拆解零部件储存库储存,之后 交由下游接收单位进行处置。 (3)对存储的各种零部件、材料、废弃物的容器进行标识,避免混合、混放。 (4)对拆解后的所有的零部件、材料、废弃物进行分类存储和标识,含有害 物质的部件应标明有害物质的种类。 (5)容器和装置防漏和防止洒溅, (6)危险废物由相应的专用容器收集后在厂内危险废物暂存库暂存,定期交 予具有相应资质的单位进行处理处置。汽车拆解过程中不涉及电池拆解,废电池暂 存于危废间,事故情况泄露的废电解液收集在废电解液储存槽,无重金属排放。 B、电动汽车拆解工艺流程 报废汽车(电动汽车)进厂后“检查和登记”、“未拆解报废汽车的储存”、“分 类存储和管理”、“拆解深度”见“A 传统燃料汽车拆解工艺流程” 1、拆解预处理 (1)检查车身有无漏液、有无带电; (2)检查动力蓄电池布局和安装位置,确认诊断接口是否完好; (3)对动力蓄电池电压、温度等参数进行检测,评估其安全状态; (4)断开动力蓄电池电源; (5)拆卸动力蓄电池阻挡部件,如引擎盖、行李箱盖、车门等; (6)断开电压线束(电缆);采用相应方式拆卸不同安装位置的动力蓄电池; (7)收集采用液冷结构方式散热的动力蓄电池包(组)内的冷却液; (8)对拆卸下的动力蓄电池线束接头、正负极片等外露线束和金属物进行绝 缘处理,并在其明显位置处贴上标签,标明绝缘状况; (9)在室内或有防雨顶棚的拆解预处理平台上使用防静电专用工具排空存留 在车内的废液,并使用专用容器分类回收,各种废液的排空率应不低于 90%; (10)其他预处理作业内容参照传统燃料汽车工序。 2、拆解 58 (1)使用防静电专门设备回收汽车空调制冷剂; (2)收集驱动电机总成内残余冷却液后,拆除驱动电机; (3)其他拆解作业内容参照传统燃料汽车工序; (4)钢材处理比照普通机动车工艺流程。 拆解后各部件分类处置情况详见图 5,拆解工艺流程见图 6、图 7。 车门、车身、悬架 粉粹 车间暂存 塑料 待 其他钢材零部件 有色金属零部件 一般废物 暂存库 玻璃 拆 外售 不可利用材料 橡胶 解 拆解 座椅 引爆 气囊 废油 汽 废溶剂 制冷剂 车 拆解车间暂存 后转移至 铅酸电池 危险废物暂存间暂 存 含汞开关 含铅部件、石棉废 物 废电容器 图4 本项目各拆解部件分类处置图 59 委托有资质的单位进 行处置 待拆解汽车 S1-1:废油(含防冻液) S1-2:废制冷液 检查和登记 S1-3:废液化气罐 S1-4:废铅蓄电池 S1-5:废动力电池 拆除蓄电池、液化气罐 拆除、引爆安全气囊 S1-10:废安全气囊 拆除废电容器 S1-6:废电容器 拆除尾气净化装置 S1-7:废尾气净化剂 拆除空调器 G4:非甲烷总烃 S1-1:废油液 S1-2:废制冷液 S1-13:废溶剂 S1-2:废制冷液 电子部件 拆除电子部件部件 S1-8:废电子部件 发动机、淋水箱 拆除发动机、淋水箱 油箱、机油滤 清器 拆除油箱、机油滤清器 排空和收集各类废液 汽车玻璃 拆除玻璃 转化器及消声 器等零部件 拆除转化器及消声器 轮毂及橡胶等 拆除轮胎 铝、铜、镁材 料 拆除铜、铝镁等材料 G4:非甲烷总烃 G5:车间恶臭 S1-12:废玻璃 S1-13:废溶剂 塑料 拆除大型塑料件 S1-11:废陶瓷、泡沫 S1-12:废塑料 橡胶 拆除橡胶制品 S1-12:废橡胶 拆解总成及零部件 S1-14:石棉废 物 总成、螺丝、轴 承等 钢材粉碎 G1:颗粒物 钢材压缩 G2:颗粒物 钢材分选装包 G3:颗粒物 拆解工序 可利用拆解 零部件 G:废气 W:废水 S:固废 z:噪声 储存和管理 W1:生活污水 S3:生活垃圾 职工办公生活 图5 油水分离器 S1-9:废油、 污泥 本项目普通汽车拆解工艺流程图 60 预处理工序 其他固废或 危废 待拆解电动汽车 检查和登记 电池、电极头和线束 等绝缘处理 断开拆除动力电池电源 外露线束和金属物进 行绝缘处理 废金属 拆除动力蓄电池阻挡 部件 拆除动力蓄电池、绝缘 处理 S1-5:废动力电池 回收动力蓄电池内冷 却液 S1-2:废冷却液 拆除、引爆安全气囊 S1-10:废安全气囊 排空废液、分类回收 G4:非甲烷总烃 S1-1:废油液 G4:非甲烷总烃 S1-1:废油液 G5:车间恶臭 S1-13:废溶剂 回收空调制冷剂 回收驱动电机内冷却 液、拆除驱动电机 汽车玻璃、转化 器、消声器、电 子部件等零部件 轮毂及橡胶等 铝、铜、 镁材料 拆除玻璃、消声器、 转向锁总成、停车装 S1-12:废玻璃 置、倒车雷达及电子 模块 S1-13:废溶剂 拆除轮胎 预处理工序 拆除铜、铝镁等材料 拆解工序 塑料 拆除大型塑料件 S1-11:废陶瓷、泡沫 S1-12:废塑料 橡胶 拆除橡胶制品 S1-12:废橡胶 拆解总成及零部件 S1-14:石棉废物 总成、螺丝、 轴承等 钢材粉碎 G1:颗粒物 钢材压缩 G2:颗粒物 钢材分选装包 G3:颗粒物 可利用拆解 零部件 其他固废或 危废 G:废气 W:废水 S:固废 z:噪声 储存和管理 图6 本项目电动汽车拆解工艺流程图 二、产排污环节 61 (一)施工期污染环节 1、建筑材料的现场搬运及堆放产生的扬尘; 2、施工现场的各类机械设备噪声和配合建筑所需的大吨位汽车产生的噪声; 3、施工废水和施工人员的生活污水; 4、建筑垃圾和施工人员的生活垃圾。 (二)运营期污染环节 1、废气 G1:汽车拆解过程中钢材破碎工序产生的废气,主要污染物为粉尘; G2:汽车拆解过程中钢材压缩工序产生的废气,主要污染物为粉尘; G3:汽车拆解过程中钢材分选装包工序产生的废气,主要污染物为粉尘; G4:汽车拆解过程中报废汽车汽油、齿轮油等废液收集过程中散发出的有 机废气,主要污染物为非甲烷总烃; G5:车间恶臭,主要污染物为 NH3、H2S 本项目危废暂存库仓储废油液和废铅蓄电池,废油液采用专用密闭容器,不 设储罐,废电池仅为本项目拆解下来的,数量较少,加上破损率也较小,拆解下 来的废电池暂存期短,及时转运到有资质单位进行处理因此不考虑暂存过程中废 油液和硫酸雾的挥发。 2、废水污染物 W1:汽车拆解车间地面清洗废水、车辆清洗废水,主要污染物为 SS、COD、 氨氮、石油类等; W2:生活污水,主要污染为 SS、BOD5、COD、氨氮等; W3:初期雨水,主要污染物为 SS、石油类等。 3、噪声 N1:本工程产噪设备包括引爆装置、升降机、翻转机、破碎机等,主要为机 械振动噪声、空气动力性噪声和物料碰撞噪声。 4、固体废物 S1:拆解过程中产生的各类零部件; 62 S2:处理有机废气过程中产生的废活性炭; S3:厂内职工日常生活、办公过程中产生的生活垃圾。 交城县鑫东方机械制造有限公司成立于2010年,主要从事铸造、机械加工、铆 焊、机械制造、特种钢制造。2010年11月,该建设单位委托山西清泽阳光环保科技 有限公司完成了《交城县鑫东方机械制造有限公司3万吨铸钢件机加工新建项目》 环评报告表,工程环评主要建设内容包括有:铸造、造型、木模、锻造及机修工序, 配套有原料材料库及化验室等,建设有办公楼、变配电所等设施等内容,设计生产 能力为3万吨/a产能。该项目于2010年12月进行了验收,验收内容包括1台30t的电弧 与 项 目 有 关 的 原 有 环 境 污 染 问 题 炉和1台2t的中频电炉以及铸造、造型车间,配套的成品棚、循环冷却池、模具车 间和化验室等,未建设机加工工序。 2020 年 9 月 12 日,交城县鑫东方机械制造有限公司组织召开由河北悦朗环保 科技有限公司编制的《交城县鑫东方机械制造有限公司 3 万吨铸钢件机加工技改项 目环境影响报告表》技术审查会。该技改环评于 2022 年 1 月 26 日进行了验收,本 次验收范围为:3 万吨铸钢件机加工技改项目及其配套的环保设施等,属整体性验 收。 2021 年 8 月 5 日,交城县鑫东方机械制造有限公司取得了排污许可证,编号 为:91141122556555220M001R,有效期为:2021 年 8 月 5 日至 2026 年 8 月 4 日。 交城县鑫东方报废车回收拆解有限公司已于 2022 年 5 月 18 日签订了土地租赁 协议,租赁交城县鑫东方机械制造有限公司所有土地东北侧合计 20000m2 的建设 用地,租赁期限为 15 年。 本项目为新建项目,占地为建设用地。该土地所有人为交城县鑫东方机械制造 有限公司。目前,该项目尚未开工。 根据现场调查,本项目土地现状为空地,厂区地面未平整,拟利用车间以及大 棚在项目之前为交城县鑫东方机械制造有限公司闲置厂房、大棚,车间未修缮,车 间地面堆存部分建筑垃圾,车间周围存在部分生活垃圾。 环评要求尽快整理场地。确保项目场地在开工建设期间无遗留环境问题。 63 三、区域环境质量现状、环境保护目标及评价标准 1、大气环境现状 (1)2021 年交城县例行监测资料 本次评价收集了交城县 2021 年环境空气质量例行监测数据,具体监测结 果详见表 3-1。 表 3-1 区 域 环 境 质 量 现 状 本项目评价区环境空气监测数据统计结果一览表 污染物 年评价指标 现状浓度 标准值 占标率% 达标情况 SO2 年评价质量浓度 34μ/m3 60μ/m3 56.67% 达标 NO2 年评价质量浓度 34μ/m3 40μ/m3 85.00% 达标 PM10 年评价质量浓度 92μ/m3 70μ/m3 131.43% 超标 PM2.5 年评价质量浓度 50μ/m3 35μ/m3 142.86% 超标 CO 年评价质量浓度 2.2mg/m3 4mg/m3 55.00% 达标 O3_8h 日最大 8h 平均 184μ/m3 160μ/m3 115.00% 超标 由上表可知,交城县 2021 年例行监测点 PM2.5、PM10、O3_8h 出现超标 情况,占标率分别为 142.86%、131.43%、115.00%,项目评价区为环境空气 质量不达标区。 (2)特征因子监测结果分析 本项目收集了 2021 年 12 月《交城县汇镁金属有限公司年综合利用固 废 9.1 万吨建设项目环境质量监测》中贾家寨村大气环境 TSP 及非甲烷总 烃监测数据。引用数据中的监测点距离本厂区 637m。山西蓝标检测技术有 限公司对项目区域临近的贾家寨村的环境空气质量现状进行监测,监测时间 为 2021 年 12 月 6 日~12 月 12 日。 ①监测布点 本次监测对非甲烷总烃及 TSP 进行了现状监测,监测点位详见表 3-2。 表 3-2 编号 监测点名称 1 贾家寨村 位于本项目 方位 NW 大气监测点分布表 距离本项目位置 (m) 监测项目 637 非甲烷总烃、TSP 64 ②检测结果 分析 1 个监测点非甲烷总烃及 TSP 的监测结果,统计其平均浓度范围、 超标个数及超标率、最大占标率。监测数据统计结果见表 3-3,监测结果分析 如下: 表 3-3 评价区非甲烷总烃监测数据统计表 序 号 监测点 时均浓度范 围(mg/Nm3) 样本 个数 超标 个数 超标率 (%) 1# 贾家寨村 0.85-1.35 28 0 0 最大浓度 标准值 占标率(%) (mg/Nm3) 67.5 2.0 由表 3-3 可以看出,在 1 个监测点 7 天共取得 28 个非甲烷总烃小时浓度 值,其浓度值范围在 0.85-1.35mg/Nm3 之间,最大浓度占标率 67.5%,该测点 不超标,说明评价区未受到非甲烷总烃的污染。 表 3-4 评价区 TSP 监测数据统计表 序 号 监测点 日均浓度范 围(mg/Nm3) 样本 个数 超标 个数 超标率 (%) 1# 贾家寨村 0.106-0.158 7 0 0 最大浓度 标准值 占标率(%) (mg/Nm3) 52.67 0.3 由表 3-4 可以看出,在 1 个监测点 7 天共取得 7 个 TSP 日均浓度值,其 浓度值范围在 0.106-0.158mg/Nm3 之间,最大浓度占标率 52.67%,该测点不 超标,说明评价区未受到 TSP 的污染。 2、地表水环境现状 本项目距离最近断面为武良村监测断面。 距离本项目最近的地表水体为西北侧 623m 处的白石南河,白石南河自 东北向西南蜿蜒于武良村北侧汇入磁窑河。根据《山西省地表水水环境功能 区划》(DB14/67-2019),本项目所在白石南河临近区域属于“源头~入磁窑 河”段,水环境功能为农业用水保护,执行《地表水环境质量标准》 (GB3838-2002)V 类标准。 本次评价收集了吕梁市生态环境局发布的 2021 年 1 月-12 月吕梁市地表 水环境质量报告。1 月冰封,6 月、7 月、8 月、9 月、10 月、11 月、12 月水 质为 IV 类,其余 2 月、3 月、4 月、5 月份水质均能满足 V 类水质标准要求。 65 综上所述,武良村监测断面 2021 年水质情况达标。 因此,本次评价未进行地表水环境质量现状监测。 3、声环境质量现状 根据《建设项目环境影响报告表编制技术指南》(污染影响类),本项 目厂界外周边 50 米范围内无声环境保护目标,因此,本次评价未进行声环境 质量现状监测。 4、生态环境现状 根据现场踏勘,本地区生态环境以农业生态系统为主,主要为小麦、玉 米、豆类等农作物。本项目占地范围内野生植被覆盖率不高,主要为田间地 头的野草。 5、地下水环境质量现状 根据《建设项目环境影响报告表编制技术指南》(污染影响类)中区域 环境质量现状调查原则,建设项目存在土壤、地下水环境污染途径的,应结 合污染源、保护目标分布情况开展现状调查以留作背景值。本项目生产废水 通过地面渗漏可能导致地下水环境受到影响。 本次评价委托山西中安环境监测有限公司于 2022 年 7 月 11 日对评价范 围内的水井进行了水质、水位的监测,留作本底值。 监测项目:监测项目为地下水水位、水质。其中,地下水水质现状监测 因子包括: (1)监测分析地下水环境中 K+、Na+、Ca2+ 、Mg2+ 、CO32- 、HCO3- 、 Cl-、SO42-; (2)基本水质因子:pH、氨氮、硝酸盐、亚硝酸盐、挥发性酚类、氰化 物、砷、汞、铬(六价)、总硬度、铅、氟、镉、铁、锰、溶解性总固体、高锰 酸盐指数、硫酸盐、氯化物、总大肠菌群、细菌总数,监测采样时同时记录 各监测点井深、水温、水位; (3)特征因子:石油类。 地下水监测一期,于 2022 年 7 月 11 日进行,监测一天,采样一次。 66 表 3-5 地下水监测点位、项目一览表 序号 位置 含水层类型 监测 1 北安庄村 第四系孔隙水 水质、水位 采用单因子指数法对地下水环境现状监测统计结果进行评价,评价公式为: Pi =Ci / Si 式中:Pi——指污染物 i 的单因子指数; Ci——指污染物 i 的监测结果; Si——指污染物 i 的所执行的评价标准。 对 pH 值进行评价的公式为: PPH (7.0 PHi) /(7.0 PH sd ) pHi≤7.0 PPH (PHi 7.0) /(PH su 7.0) pHi≥7.0 式中:PpH——指 pH 值的单因子指数; pHi——指 pH 的监测结果; pHsd——指水质标准中 pH 值的下限; pHsu——指水质标准中 pH 值的上限。 评价结果见下表。 地下水环境质量现状监测结果表明:评价范围内的 1 个地下水监测井水 质均满足《地下水质量标准》(GB/T14848-2017)Ⅲ类标准要求,未出现超 标现象,地下水环境质量达标。 表3-6 监测 时间 监测点位 pH 地下水质量监测结果表 北安庄村(1#) 7.44 2022.7.11 Pi / 是否达标 达标 标准 / 氨氮 mg/L 0.114 22.8 达标 ≤0.5 六价铬 mg/L ND / 达标 ≤0.05 总硬度 mg/L 308 68.4 达标 ≤450 氰化物 mg/L ND / 达标 ≤0.05 硝酸盐氮 mg/L 2.45 12.25 达标 ≤20 亚硝酸盐氮 mg/L ND / 达标 ≤1.0 67 溶解性总固体 mg/L 487 48.7 达标 ≤1000 耗氧量 mg/L 1.15 38.33 达标 ≤3.0 总大肠菌群 个/L <2 / 达标 ≤3.0 菌落总数 CFU/mL 38 38 达标 ≤100 硫酸盐 mg/L 175 70 达标 ≤250 氯化物 mg/L 86.3 34.52 达标 ≤250 氟化物 mg/L 0.78 78 达标 ≤1.0 挥发酚 mg/L ND / 达标 ≤0.002 砷 μg/L ND / 达标 ≤0.01 汞 μg/L ND / 达标 ≤0.001 铅 μg/L ND / 达标 ≤0.00001 镉 μg/L ND / 达标 ≤0.005 铁 锰 石油类 井深 mg/L mg/L mg/L m ND ND ND 35 / / / / 达标 达标 mg/L / ≤0.3 ≤0.1 / / 水位埋深 m 18 / / / 水温 ℃ 15.2 / / / 表3-7 监测 时间 2022.9.1 2 监测点位 项目自备(1#) 地下水离子监测结果表 K+ Na+ 2.5 18. 4 6 Ca2 Mg2 CO32 HCO3 + + - - 78.6 24.8 0 175 Cl86. 3 SO42 - 175 6、土壤环境质量现状 根据《建设项目环境影响报告表编制技术指南》(污染影响类)中区域 环境质量现状调查原则,建设项目存在土壤、地下水环境污染途径的,应结 合污染源、保护目标分布情况开展现状调查以留作背景值。本项目污染途径 主要为大气污染物排放后的大气沉降。 本次评价委托山西中安环境监测有限公司对区域土壤环境进行了现状监 测,留做本底值,2022 年 7 月 11 日-7 月 20 日进行了现场采样。 表3-8 序号 1# 布点位置 占地范围内 土壤环境监测采样点分布表 监测点位类型 监测因子 1 个表层样点 45 项+石油烃 注:表层样应在 0~0.2m 取样 68 监测因子见表 3-9,同时监测土壤理化性质、pH。 表3-9 类别 重金属和无机 物 基本 项目 挥发性有机物 半挥发性有机 物 特征 石油烃类 监测因子 砷、镉、铬(六价)、铜、铅、汞、镍 四氯化碳、氯仿、氯甲烷、1,1-二氯乙烷、1,2-二氯乙烷、1,1二氯乙烯、顺-1,2-二氯乙烯、反-1,2-二氯乙烯、二氯甲烷、1,2二氯丙烷、1,1,1,2-四氯乙烷、1,1,2,2-四氯乙烷、四氯乙烯、 1,1,1-三氯乙烷、1,1,2-三氯乙烷、三氯乙烯、1,2,3-三氯丙烷、 氯乙烯、苯、氯苯、1,2-二氯苯、1,3-二氯苯、乙苯、苯乙烯、 甲苯、间二甲苯+对二甲苯、邻二甲苯 硝基苯、苯胺、2-氯酚、苯并【a】蒽、苯并【a】芘、苯并 【b】荧蒽、苯并【k】荧蒽、䓛、二苯并【a,h】蒽、茚并 【1,2,3-cd】芘、萘 石油烃(C10-C40) 表 3-10 目标分析物 pH 砷 镉 铬(六价) 铜 铅 汞 镍 四氯化碳 氯仿 氯甲烷 1,1-二氯乙烷 1,2-二氯乙烷 1,1-二氯乙烯 顺-1,2-二氯乙烯 反-1,2-二氯乙烯 二氯甲烷 1,2-二氯丙烷 1,1,1,2-四氯乙烷 1,1,2,2-四氯乙烷 四氯乙烯 1,1,1-三氯乙烷 1,1,2-三氯乙烷 三氯乙烯 土壤环境监测因子 土壤监测结果一览表 CAS 报告限 单位 1#占地范围内 --重金属和无机物 7440-38-2 0.01 7440-43-9 0.01 18540-29-9 0.5 7440-50-8 1 7439-92-1 0.1 7439-97-6 0.002 7440-02-0 3 挥发性有机物 56-23-5 1.3 67-66-3 1.1 74-87-3 1 75-34-3 1.2 107-06-2 1.3 75-34-4 1.2 156-59-2 1.3 156-60-5 1.4 75-09-2 1.5 78-87-5 1.1 630-20-6 1.2 79-34-5 1.2 127-18-4 1.4 71-55-6 1.3 79-00-5 1.2 79-01-6 1.2 -- 7.48 mg/kg mg/kg mg/kg mg/kg mg/kg mg/kg mg/kg 1.57 0.24 <0.5 12.3 14.7 0.114 18.2 μg/kg μg/kg μg/kg μg/kg μg/kg μg/kg μg/kg μg/kg μg/kg μg/kg μg/kg μg/kg μg/kg μg/kg μg/kg μg/kg <1.3 <1.1 <1.0 <1.2 <1.3 <1.0 <1.3 <1.4 <1.5 <1.1 <1.2 <1.2 <1.4 <1.3 <1.2 <1.2 69 1,2,3,-三氯丙烷 氯乙烯 苯 氯苯 1,2,-二氯苯 1,4-二氯苯 乙苯 苯乙烯 甲苯 间二甲苯+对二甲苯 邻二甲苯 硝基苯 苯胺 2-氯酚 苯并【a】蒽 苯并【a】芘 苯并【b】荧蒽 苯并【k】荧蒽 䓛 二笨并【a,h】蒽 茚并【1,2,3-cd】蒽 萘 石油烃(C10-C40) 96-18-4 1.2 75-01-4 1 71-43-2 1.9 108-90-7 1.2 95-50-1 1.5 106-46-7 1.5 100-41-4 1.2 100-42-5 1.1 108-88-3 1.3 1.2 108-38-3;106-42-3 95-47-6 1.2 半挥发性有机物 98-95-3 0.09 62-53-3 0.1 95-57-8 0.06 56-55-3 0.1 50-32-8 0.1 205-99-2 0.1 207-08-9 0.1 218-01-9 0.1 53-70-3 0.1 193-39-5 0.1 91-20-3 0.09 石油烃类 900288-45-0 6 μg/kg μg/kg μg/kg μg/kg μg/kg μg/kg μg/kg μg/kg μg/kg μg/kg μg/kg <1.2 <1.0 <1.9 <1.2 <1.5 <1.5 <1.2 <1.1 <1.3 <1.2 <1.2 mg/kg mg/kg mg/kg mg/kg mg/kg mg/kg mg/kg mg/kg mg/kg mg/kg mg/kg <0.09 <0.1 <0.06 <0.1 <0.1 <0.1 <0.1 <0.1 <0.1 <0.1 <0.09 mg/kg <6 根据监测结果,项目厂区范围内点位监测结果均可以满足《土壤环境质 量 建设用地土壤污染风险管控标准(试行)》(GB36600-2018) 表 1 第二 类用地标准的要求。 根据本工程所在地的自然环境特征,其环境保护目标具体如下: 环 境 保 护 目 标 1、环境保护目标 (1)环境空气保护目标 《环境空气质量标准》(GB3095-2012)(修改单)二级 (2)声环境保护目标 执行《声环境质量标准》(GB3096-2008)2 类标准 2、环境保护对象 本项目厂界外 500 米范围内无自然保护区、风景名胜区;500 米范围内 70 环境空气保护目标为辛南村;厂界外 50 米范围内无声环境保护目标;厂界外 500 米范围内无地下水集中式饮用水水源和热水、矿泉水、温泉等特殊地下 水资源。 表 3-11 环境保护 目标 主要环境保护对象表 序 号 涉及环 境要素 1 环境空 气 2 声环境 无声环境保护目标 -- 3 地下水 无地下水环境保护目标 4 生态 环境 评价区范 围耕地与 动植物 评价区范围内 5 地表水 白石南河 NW -在严格控制项目生态影 响的前提下,加强绿化, 促进区域生态环境的改 善 《山西省地表水水环境 功能区划》 (DB14/67-2019) 方位 距离 (m) S 辛南村 保护目标功 能区划情况 保护要求 二类区 《环境空气质量标准》 (GB3095-2012)表 2 中二级浓度限值 249 未有明确的 环境功能区 划 623 V类 1、废气:本项目运营期汽车拆解过程中排放的粉尘执行《大气污染物综 合排放标准》(GB16297-1996)表 2 中有组织排放二级标准,非甲烷总烃应 借鉴执行河北《环境空气质量 非甲烷总烃》(DB13),同时对照《山西省 重点行业挥发性有机物 2017 年专项治理方案》相关要求,本项目最终从严执 行《山西省重点行业挥发性有机物 2017 年专项治理方案》相关要求。无组织 污染 物排 放控 制标 准 非甲烷总烃执行《挥发性有机物无组织排放控制标准》(GB27822-2019)相 关规定。 表 3-12 《大气污染物综合排放标准》(GB16297-1996)表 2 中二级标准 污染物 最高允许排放监控浓度限值 最高允许 最高允许 排气筒 排放浓度 排放速率 高度 颗粒物 120mg/m3 表 3-13 污染物 非甲烷总烃 3.5kg/h 15m 无组织排放监控浓度限值 监控点 浓度 周界外浓度最高 点 1.0 mg/m3 《山西省重点行业挥发性有机物 2017 年专项治理方案》 最高允许排放监控浓度限值 无组织排放监控浓度限值 最高允许排放浓度 监控点 浓度 60mg/m3 周界外浓度最高点 2.0 mg/m3 71 表 3-14 《挥发性有机物无组织排放控制标准》(GB27822-2019)表 A.1 污染物 NMHC 特别排放限 值 6 监控点处 1h 评价浓度值 20 监控点处任意一次浓度值 表 3-15 污染物 氨 硫化氢 臭气强度 (无量纲) 限值含义 无组织排放监控位置 在厂房外设置监控点 《恶臭污染物排放标准》(GB14554-1993) 无组织排放监控浓度限值 排放限值 mg/m3 监控点 4.9kg/h 0.33kg/h 周界外浓度最高 点 20 浓度 mg/m3 1.5 0.06 -- 2、废水:本项目运营期生产废水经处理达标后回用于汽车拆解车间地面 清洗用水、车辆清洗用水,生活污水经地埋式污水处理站处理后,非采暖期 回用于厂区绿化洒水,采暖期回用报废汽车清洗用水,不外排。本项目回用 水水质达到《城市污水再生利用工业用水水质》(GB/T19923-2005)相关要求, 同时需结合《城市污水再生利用工业用水水质》(GB/T19923-****)(征求意 见稿)相关要求开展建设。 表 3-16 《再生水用作工业用水水质指标(洗涤用水)》(2005) 单位: mg/L(除 pH 外) 污染物 pH COD NH3-N 标准值 6~9 -- -- 污染物 SS BOD5 溶解性总固体 标准值 30 30 1000 污染物 总磷 LAS 标准值 -- -- 表 3-17 《再生水用作工业用水水质指标(洗涤用水)》(****) 单位: mg/L(除 pH 外) 污染物 pH COD NH3-N 标准值 6.5~9 50 5(1) 污染物 SS BOD5 溶解性总固体 标准值 10 10 1000 污染物 总磷 总氮 氯化物 72 标准值 0.5 15 250 污染物 硫酸盐 铁 锰 标准值 600 0.5 0.2 污染物 二氧化硅 粪大肠菌群数 阴离子表面活性剂 标准值 50 1000 0.5 污染物 石油类 嗅 标准值 1 无不快感 3、噪声:本项目施工期噪声执行《建筑施工场界环境噪声排放标准》 (GB12523-2011)噪声排放限值;运营期厂界噪声执行《工业企业厂界环境 噪声排放标准》(GB12348-2008)中的 2 类标准,标准值见表 3-18、表 3-19。 表 3-18 《建筑施工场界环境噪声排放标准》(GB12523-2011) 时段 噪声限值 表 3-19 昼间 70 夜间 55 《工业企业厂界环境噪声排放标准》(GB12348-2008) 类别 2类 昼间 60 夜间 50 备注 厂界四周 4、固体废物:一般固体废物执行《一般工业固体废物贮存和填埋污染控 制标准》(GB 18599-2020)。 危 险 废 物 处 置 执 行 《 危 险 废 物 贮 存 污 染 控 制 标 准 》 (GB189597—2001)及修改单中标准限值要求。 根据山西省环境保护厅《山西省环境保护厅建设项目主要污染物排放总 量核定办法》(晋环发[2015]25 号)第三条规定:属于环境统计重点工业源 总 量 控 制 指 标 调查行业范围内(《国民经济行业分类》(GB/T4754)中采矿业、制造业, 电力、燃气及水的生产和供应业,3 个门类 39 个行业)新增主要污染物排放 总量的建设项目,在环境影响评价文件审批前,建设单位需按本办法规定取 得主要污染物排放总量指标。 表 3-20 污染物 粉尘 项目污染物排放总量控制指标表 排放量 1.68t/a 申请指标 1.68t/a 核定指标 1.68t/a 建设单位须向当地环保主管部门申请污染物排放总量控制指标:粉尘 1.68t/a。 73 四、主要环境影响和保护措施 一、大气环境影响分析 针对本项目施工期产生的扬尘,本报告提出以下防治措施: (1)施工扬尘防治措施 A、施工单位应根据《建设工程施工现场管理规定》的规定设置现场平面 布置图、工程概况牌、安全生产牌、消防保卫牌、文明施工牌、环境保护牌、 管理人员名单及监督电话等; B、施工现场周边要设置统一围挡,高度不低于 1.8 米;施工场地必须设 置围挡,围挡必须由硬质材料制作,任意两块围挡以及围挡与防溢座间间距 施 工 期 环 境 保 护 措 施 不能有大于 0.5cm 的缝隙,围挡不得有明显破损的漏洞; C、遇到干燥易起尘的土方工程作业时,应辅以洒水压尘,尽量缩短起尘 操作时间。遇到四级及四级以上大风天气,应停止土方作业,同时作业处覆 以防尘网;施工现场定期喷洒,保证地面湿润,不起尘; D、施工过程中使用水泥、石灰、砂石、涂料、辅装材料等容易产生扬尘 的建筑材料,应采取设置专门的堆蓬,并使用防尘布对原料进行遮盖; E、施工过程产生的弃土、弃料及其他建筑垃圾,应及时清运。有砂石、 灰土、灰浆所有易扬尘物料都必须以不透水的隔尘布完全覆盖或放置在顶部 和四周均有遮蔽的范围内;防尘布和遮蔽装置的完好率必须大于 95%;小批 量或八小时之内使用的物料可除外; F、施工期间,对于工地内裸露地面,应进行洒水,晴朗天气时每日洒水 二至七次,扬尘严重时应加大洒水频率;对于施工工地道路积尘,可采用水 冲洗的方法清洁施工工地道路积尘,不得在未实施洒水等抑尘措施情况下进 行直接清扫;每一块独立裸露地面 80%以上面积必须采取覆盖措施;覆盖措 施的完好率须在 90%以上;覆盖措施可采用防尘网、化学抑尘剂等; G、施工期间,工地内从建筑上层将具有粉尘逸散性的物料、渣土或废弃 物输送至地面或地下楼层时,可从建筑内部管道或密闭输送管道输送,或者 74 打包装框搬运,不得凌空抛散; H、施工期间需使用混凝土时,必须使用预拌商品混凝土,不得现场露天 搅拌混凝土、消化石灰、拌石灰土等。 若当地无商品混凝土时,项目施工需配套建设混凝土搅拌站时,须另行 环境影响评价工作,混凝土搅拌站不在本次评价范围之内。 (2)车辆机械燃油废气和运输扬尘措施 A、施工场地内 80%以上道路必须硬化,道路清扫时必须采取洒水措施。 B、施工期间应在物料、渣土、垃圾运输车辆的出口内侧设置洗车平台, 车辆驶离工地前,应在洗车平台清洗轮胎及车身,不得带泥上路。洗车平台 四周应设置防溢座、废水导流渠、废水收集池、沉砂池及其它防治设施,收 集洗车、施工以及降水过程中产生的废水和泥浆。 C、进出工地的物料、渣土、垃圾运输车辆,应尽可能采用密闭车斗,并 保证物料不遗撒外漏。若无密闭车斗,物料、垃圾、渣土的装载高度不得超 过车辆槽帮上沿,车斗应用苫布遮盖严实。苫布边缘至少要遮住槽帮上沿以 下 15 厘米,保证物料、渣土、垃圾等不露出。 D、运输车辆驶出工地前,应对车身、车槽、轮胎等部位进行清理或清洗 以保证清洁上路;洗车喷嘴静水压不得低于 0.5MPa;维修车间地面清洗废水 和洗车废水经处理后重复使用,回用率不低于 90%,回用水悬浮物浓度不应 大于 150mg/l。 E、施工期对机械设备和运输车辆加强养护,合理降低使用次数,提高机 械使用效率。 施工期间,确保建筑工地做到“六个 100%”,工地周边 100%围挡、物料 堆放 100%覆盖、 出入车辆 100%冲洗、施工现场地面 100%硬化、 拆迁工地 100% 湿法作业、渣土车辆 100%密闭运输。 在采取以上措施以后,施工期产生的大气污染物对周围环境产生的影响 很小。 二、水环境影响分析 75 本项目施工期废水主要为设备冲洗水、施工人员的生活污水。 (1)环评建议:施工现场设置集水沉淀池,设备冲洗废水和生活废水 (主要是洗手等废水),经沉淀池收集、沉淀后用于施工现场洒水抑尘。 (2)施工场地设置旱厕,粪便定期清运,用于周围农田施肥。 通过采取以上防治措施以后,施工期产生的水污染物对周围地表水环境 产生影响很小。 三、固体废物影响分析 本项目施工期产生固废主要为清理现场的建筑垃圾、施工产生的施工垃 圾、施工人员的生活垃圾。 清理现场产生的可回收建筑垃圾外售废品回收公司,不可回收建筑垃圾 运送至政府指定地点进行消纳。 施工垃圾主要为原料、设备包装废弃物。由废品收购站统一收购处理。 施工生活垃圾集中收集由环卫部门统一处理。 通过采取以上防治措施以后,施工期产生的固废不会对周围环境产生影 响。 四、声环境影响分析 施工期的噪声主要为机械噪声、施工作业噪声和施工车辆噪声。 机械噪声主要由施工机械所造成,如挖土机械、打桩机械、升降机等, 多为点声源;施工作业噪声主要指一些零星的敲打声、装卸车辆的撞击声、 吆喝声、拆装模板的撞击声等,多为瞬间噪声;施工车辆的噪声属于交通噪 声。根据类比,机械噪声在 70—100dB(A)之间,运输车辆噪声一般在 90dB (A)左右。施工噪声较大,最近的村庄距本项目 249m,本项目产生噪声对 周围村庄影响较小。 环评建议采取如下措施: (1)降低施工设备噪声,要定期对机械设备进行维护和保养,使其一直 保持良好的状态,减轻因设备运行状态不佳而造成的噪声污染;对动力机械、 设备,加强定期检修、养护; 76 (2)施工现场合理布局,以避免局部声级过高,将施工阶段的噪声减至 最小; (3)在施工工作面铺设草袋等,以减少车辆与路面摩擦产生的噪声; (4)严格控制施工时间,评价建议场地晚上 22:00 至次日凌晨 6:00 禁止 施工。 在采取以上噪声防治措施后,可有效降低施工噪声对周围环境的影响。 五、环境管理简要分析 项目在施工期应由建设单位与建筑施工单位签订环保责任合同,由施工 单位负责场地环境管理,并接受交城县环保部门监督、管理。环境管理工作 应根据国家有关法律法规及交城县环保部门的要求,建立一套“环境污染控制 管理方案”,并利用其中的“运行控制程序”进行严格管理,以便做到文明施工、 将对周围环境造成的污染影响降至最低。 一、环境空气影响分析 工程排放的废气污染主要来源于汽车拆解产生粉尘及废油液散发的有机 运 营 期 环 境 影 响 和 保 护 措 施 废气以及车间恶臭。 G1:汽车拆解过程中钢材破碎工序产生的废气,主要污染物为粉尘 本项目汽车拆解过程中产生的废钢材在破碎工序由于机械作用使依 附在加工物料表面的灰尘、铁锈等脱离逸散到空气中会产生废气,其主要 污染物为粉尘。根据《污染源源强核算技术指南 准则》(HJ884-2018)、 《未纳入排污许可管理行业适用的排污系数、物料衡算方法(试行)》, 同时参考《第二次全国污染源普查工业污染源普查行业系数手册 废弃资 源综合利用行业系数手册》(2021)及并类比同类企业生产数据,汽车拆 解过程中钢铁废碎料破碎工序粉尘产污系数为360g/t;本项目年拆解汽车 重量为194250t,则该工序粉尘的产生量为69.93t/a;本项目年工作时间为 2400h,建设单位拟将本项目破碎工段产生的粉尘经8个集气罩+1套方形吸风 道+1台布袋除尘器进行处理。 剪切、破碎工段集气罩采用顶吸罩,顶吸罩的风量按下式计算: 77 ◆根据《大气污染控制工程》得密闭罩及通风柜风量计算公式: V×F×β×3600=风量(m3/h) V:操作口平均风速,m/s。本工序取 1.0m/s。 F:操作口面积;m2。本工序取 1.2m2 β:安全系数;一般取 1.05~1.1。本工序取 1.05 经计算单个密闭罩风机风量为 4536m3/h。 考虑管道风量及漏风等,则该工序 8 个集气罩风量为 40000m3/h。 在四台剪切机、四台破碎机上方分别设置集尘罩(1.2m2),在切割平台 一侧安装吸风道,吸风道上方安装一个可随切割机一起移动的滑动吸风小车, 风道上方铺设密封橡皮板,利用气割平台上的格栅板与被切割钢材形成烟气 通道,滤布面积 1111.11m2,过滤风速 0.6m/min。将废气抽入布袋除尘器处理 后经 15m 高排气筒达标排放。 项目粉尘有组织产生量为 62.94t/a,产生浓度为 655.63mg/m³,粉尘有组 织排放量为 0.96t/a,粉尘有组织排放浓度为 10mg/m³。集气效率 90%,综合 除尘效率 98.47%,参考《污染源源强核算技术指南 火电》附录 B 中布袋除 尘效率可达 99.5%-99.99%,本项目除尘效率合理。满足《大气污染物综合排 放标准》(GB16297-1996)表 2 中二级标准的排放要求(15m 高排气筒最高 允许排放浓度 120mg/m3、最高允许排放速率 3.5kg/h),可实现达标排放。 该工段粉尘无组织产生量为 6.99t/a,车间无组织粉尘考虑到密闭车间沉 降措施,去除率 95%,排放量为 3.5t/a。 G2:汽车拆解过程中钢材压缩工序产生的废气,主要污染物为粉尘 本项目汽车拆解过程中产生的废钢材在压缩工序由于机械作用使依 附在加工物料表面的灰尘、铁锈等脱离逸散到空气中会产生废气,其主要 污染物为粉尘。类比同类企业生产数据,汽车拆解过程中钢铁废碎料压缩 工序粉尘产污系数为0.05%-原料,由企业提供数据可得,该工序风量为 30000m3/h;本项目年压缩汽车重量为194180.07t,则该工序粉尘的产生量 为97.09t/a;本项目年工作时间为2400h。 78 建设单位拟将本项目压缩工段产生的粉尘经 2 个集气罩+1 套方形吸风道 +1 台布袋除尘器进行处理。 压缩工段集气罩采用顶吸罩,顶吸罩的风量按下式计算: ◆根据《大气污染控制工程》得密闭罩及通风柜风量计算公式: V×F×β×3600=风量(m3/h) V:操作口平均风速,m/s。本工序取 1.0m/s。 F:操作口面积;m2。本工序取 3.5m2 β:安全系数;一般取 1.05~1.1。本工序取 1.05 经计算单个密闭罩风机风量为 13230m3/h。 考虑管道风量及漏风等,则该工序 2 个集气罩风量为 30000m3/h。 在 2 台压包机上方设置集尘罩(3.5m2),在压包平台上方安装吸风道, 风道侧面铺设密封橡皮板,滤布面积 833.33m2,过滤风速 0.6m/min。将废气 抽入布袋除尘器处理后经 15m 高排气筒达标排放。 项目粉尘有组织产生量为 87.38t/a,产生浓度为 1213.61mg/m³,粉尘有组 织排放量为 0.72t/a,粉尘有组织排放浓度为 10mg/m³。集气效率 90%,综合 除尘效率 99.17%,参考《污染源源强核算技术指南 火电》附录 B 中布袋除 尘效率可达 99.5%-99.99%,本项目除尘效率合理。满足《大气污染物综合排 放标准》(GB16297-1996)表 2 中二级标准的排放要求(15m 高排气筒最高 允许排放浓度 120mg/m3、最高允许排放速率 3.5kg/h),可实现达标排放。 该工段粉尘无组织产生量为 9.71t/a,车间无组织粉尘考虑到密闭车间沉 降措施,去除率 95%,排放量为 0.49t/a。 G3:汽车拆解过程中钢材分选装包工序产生的废气,主要污染物为 粉尘 本项目汽车拆解过程中产生的废钢材在分选装包工序由于装载机装 卸移动使依附在加工物料表面的灰尘、铁锈等脱离逸散到空气中会产生废 气,其主要污染物为粉尘。类比同类企业生产数据,汽车拆解过程中钢铁 废碎料分选装包工序粉尘产污系数为0.01%-原料,本项目年压缩汽车重量 79 为193985.89t,则该工序粉尘无组织的产生量为19.40t/a;本项目年工作时 间为2400h。 由企业提供数据可得,该工序主要在车间内部分区道路进行移动,采 用密闭车间落地沉降;车间无组织粉尘考虑到密闭车间沉降措施,去除率 95%,排放量为 0.97t/a。 G4:汽车拆解过程中报废汽车汽油、齿轮油等废液收集过程中散发 出的有机废气,主要污染物为非甲烷总烃 本项目汽车拆解过程中报废汽车汽油、齿轮油等废液收集过程中会散发 出有机废气在在车间内逸散,其主要成分为非甲烷总烃。 根据工程分析中的物料平衡可知,本项目运营期废油液产生量约为 250t/a、 制冷剂产生量约为 10t/a。 根据《报废机动车回收拆解企业技术规范》(GB22128-2019)中的有关 规定,各类废液的排空率不得低于 90%,本次计算取 90%。则本项目各类废 液的残留量为 26t/a,挥发量按残留量的 5%计,则本项目非甲烷总烃的挥发量 为 1.3t/a,产生浓度为 75.23mg/m3。本项目年工作时间为 2400h。 环评要求建设单位将油液抽取及拆油箱等有非甲烷总烃挥发的岗位进行 固定操作,并在岗位上方设置集气罩,经与企业确认,集气罩的面积为 3m2, 本项目操作口风速取 1m/s,统一由引风管引入一套二级活性炭吸附+脱附+催 化燃烧装置进行净化处理,系统风量为 7200m3/h。处理后经 15m 高排气筒排 放。非甲烷总烃净化效率按 90%计。 采取此措施后,非甲烷总烃的排放量为 0.13t/a、排放速率为 0.054kg/h、 排放浓度为 7.52mg/m3。 非甲烷总烃的排放浓度满足《山西省重点行业挥发性有机物2017年专项 治理方案》非甲烷总烃最高允许排放浓度60mg/m3,可实现达标排放。 G5:车间恶臭 依 据 同 类 项 目 可 得 , 每 辆 车 产 生 的 恶 臭 气 体 为 0.0031gNH3 和 80 0.00012gH2S,本项目年处理 5 万辆报废汽车,运行时间为 2400h,则本项目 年产生 155gNH3 和 6gH2S。恶臭主要集中在废油液收集时固定岗位排放, 同非甲烷总烃一并由一套二级活性炭吸附+ 脱附+ 催化燃烧装置进行净化 处 理 。 预 处 理 车 间 微 负 压 。 恶臭排放可满足《恶臭污染物排放标准》 (GB14554-1993 )中的二级新建标准: 有组织(H2S :0.33kg/h ;NH3 : 4.9kg/h)。 表 4-2 本项目车间恶臭产排情况 采取措施前污染 采取措施后污染 拟处理措施 物产生情况 物排放情况 H2S NH3 H2S NH3 污染物名称 车间微负压,共用一 6 155 6 车间 产排量(g/a) 155 套二级活性炭吸附+ 恶臭 脱附+催化燃烧装置 产排速率 0.0000 0.0000 0.0006 0.0006 进行净化处理 03 03 (kg/h) 《恶臭污染物排放标准》(GB14554-1993) 排放标准 有组织(H2S:0.33kg/h;NH3:4.9kg/h) 污染源 ◆工艺合理性及参数 封闭区域废气进行收集并处理后排放。该废气中主要包含有机废气,目 前该类废气治理主要技术路线有:燃烧法、吸附法、吸收法、生物滴滤、低 温等离子体法等。种方法的主要优缺点见表 4-1。 表4-1 方 法 原理 吸 附 法 废气的分子扩散 到固体吸附剂表 面,有害成分被吸 附而达到净化 直 接 燃 烧 法 催 化 燃 有机废气主要净化方法比较 优点 可处理含有低浓度的 碳氢化合物和低温废 气;溶剂可回收,进 行有效利用;处理程 度可以控制 缺点 活性炭的再生和补 充需要花费的费用 多;在处理喷漆室 废气时要预先除漆 雾 处理温度高,需燃 废气引入燃烧室 燃烧效率高,管理容 料费高;燃烧装、 与火焰直接接触, 易;仅烧嘴需经常维 燃烧室、热回收装 使有害物燃烧生 护,维护简单;装置 置等设备造价高; 成 CO2 和 H2O, 占地面积小;不稳定 处理像喷漆室浓度 使废气净化 因素少,可靠性高 低、风量大的废气 不经济 在催化剂作用下, 与直接燃烧法相比, 催化剂价格高,需 使有机物废气在 能在低温下氧化分解, 考虑催化剂中毒和 引燃点温度以下 燃料费可省 1/2;装置 催化剂寿命;必须 81 适用范围 适用常温、低浓 度、废气量较小 时的废气治理 适用于有机溶 剂含量高、湿度 高的废气治理 适用于废气温 度高、流量小、 有机溶剂浓度 烧 法 吸 收 法 冷 凝 法 燃烧生成 CO2 和 H2O 而被净化 占地面积小;NOx 生 成少 进行前处理除去尘 埃、漆雾等;催化 剂和设备价格高 设备费用低,运转费 液体作为吸收剂, 用少;无爆炸、火灾 需要对产生废水进 使废气中有害气 等危险,安全性高; 行二次处理,对涂 体被吸收剂所吸 适宜处理喷漆室和挥 料品种有限制 收从而达到净化 发室排出废气 降低有害气体的 温度,能使其某些 设备、操作条件简单, 净化效率低,不能 达到标准要求 成分冷凝 回收物质纯度高。 成液体的原理 高、含杂质少的 场合 适用于高、低 浓度有机废气 适用于组分单 一的高浓度有 机废气 吸附+ 脱附焚烧是目前最为有效的低浓度有机废气处理方法。对于 1000ppm 以下的低浓度 VOCs 废气,有回收价值时宜采用吸附技术回收处理, 无回收价值时优先采用吸附浓缩-燃烧技术处理,也可采用低温等离子体技 术或生物处理技术等净化处理后达标排放。 活性炭吸附+脱附+催化燃烧: 活性碳废气净化器是一种干式废气处理设备。由箱体和装填在箱体内的 吸附单元组成。活性碳吸附主要采用活性碳为吸附材料,是利用活性碳吸附 材料的比表面积大、吸附容量大的特性,将废气中的 N 种组分浓集在于固体 表面,从而与其它组分分开,达到净化废气的目的,是目前一种最有效的低 浓度有机废气处理手段,净化率可达 95%,活性炭吸附饱和后再生,直到再 生效率低到一定程度,即吸附饱和时间短,脱附功耗高不适合脱附时即作为 危废处理,交由资质单位处理。 活性炭的再生通常是通过热空气加热的方式或者通入热蒸汽,使活性炭 所吸附的物质得以脱附下来而再生。通入热蒸汽脱附的方式再生必须有冷凝 装置,不然会造成污染物的再次扩散,而且冷凝液需再处理,不然也会产生 二次污染,因此,这种再生的方式在实际应用中工艺复杂、操作费用高、并 产生二次污染等不足,其推广应用受到影响。目前应用最多的方法是吸附浓 缩+脱附+焚烧法,它主要以颗粒炭或蜂窝炭为吸附剂,当吸附饱和后,用热 空气对活性炭进行加热,使吸附在活性炭内的有机物脱附出来,脱附气在催 化剂作用下,使有机物废气在无焰和低温下把有害物完全变为无害物(燃烧反 82 应温度一般为 250~500℃)。 本净化装置是有三个基本过程——吸附、脱附和催化焚烧。吸附浓缩: 用并联的多个吸附床对废气进行吸附净化;脱附:吸附剂接近饱和时,用热 空气顺序对各个吸附床中的吸附剂进行脱附再生;催化焚烧:从吸附床中脱 附出来的气体,借助贵金属催化剂,使有机物废气在无焰和低温下燃烧(燃烧 反应温度一般为 250~500℃),脱附气中有机物被氧化成水和二氧化碳,达到 净化的目的。 吸附剂采用蜂窝活性炭:以优质无烟煤作为原量、外形蜂窝状,其主要 特点为:具有强度高、比表面积较大、吸附容量高、吸附速度快、孔隙结构 发达的特点。 参照《石家庄市涉 VOCs 企业活性炭吸附脱附技术指南》,活性炭填充 量与每小时处理废气量体积之比应不小于 1:5000,本项目取 1:5000。系统的 风量为 7200m3/h,因此活性炭填充体积为 1.44m3。活性炭的密度取 0.8g/cm3, 因此活性炭的重量为 1.15t/次。经了解,颗粒活性炭约 3800 元/吨。因此,每 次更换活性炭需要花费 4377.6 元,较为经济。 吸附剂采用微孔、中孔相结合的颗粒状活性炭。根据需要吸附废气的特 点以及市场供应情况,要求选用活性炭的主要参数如下:比表面积 890 ~ 1050m2/g、空隙率 0.33~0.43、堆积密度 400~600g/L、颗粒直径 4.0~8.0mm 等。 83 布袋除尘器:本工程布袋除尘器采用 PTFE 覆膜滤袋,采用低压脉冲清灰, 吹灰用压缩空气的压力为 0.35~0.45MPa,减少了滤袋的磨损,提高了滤袋的 使用寿命。布袋除尘器参数见下表: 表 4-2 布袋除尘器设计参数 项目 单位 数据 品名 - 100% PTFE 针刺毡滤袋 织布 - 100%白色 PTFE 短纤维 基布 - 高强低伸型 100%PTFE 长丝基布 克重 g/m2 ~750 厚度 mm ~1.4 密度 g/cm3 0.57 透气量 mm/s@200Pa 20-48 孔隙率 % 67% 表4-3 本项目废气污染物排放信息表 产排污环节 污染物种类 G1:废钢破碎 G2:钢材压缩 粉尘 污染物产生量 62.94t/a 6.99t/a 87.38t/a 9.71t/a 污染物产生浓度(mg/m³) 655.63 -- 1213.61 -- 84 排放形式 无组织 有组织 无组织 密闭车 间沉降 2 个集气罩+1 台布袋除尘器 密闭车间沉 降 处理能力 有组织 8 个集气罩+1 台布袋除尘 器 40000m³/h -- 30000m³/h -- 收集效率 90% -- -- -- 治理工艺去除率 是否为可行技术 95% 是 0.49t/a 工作时间 300d、2400h 300d、2400h 300d、2400h 高度 15 3.5t/a 300d、 2400h -- 99.17% 是 10mg/m³、 300g/h 0.72t/a 95% 是 污染物排放量 98.47% 是 10mg/m³、 400g/h 0.96t/a 15 -- 排气筒内径 0.3m -- 0.3m -- 治理设施名称 治 理 设 施 污染物排放浓度(速率) 排 放 口 基 本 情 况 -- 20℃ -20℃ -1# -2# -生产工序排 生产工序排放 --放口 口 --一般排放口 一般排放口 经度: 经度: 112.19518054 112.19518054 --54 纬度: 54 纬度: 37.505981843 37.505981843 《大气污染物综合排放标准》(有组织颗粒物: 120mg/m³;无组织颗粒物:1mg/m³) 厂界上 厂界上下风 排气筒出口 排气筒出口 下风向 向 粉尘 粉尘 粉尘 粉尘 每年一 每年一次 每年一次 每年一次 次 温度 编号 名称 类型 地理坐标 排放标准 监 测 要 求 -- 监测点位 监测因子 监测频次 表4-4 本项目废气污染物排放信息表 产排污环节 G3:汽钢材分 选装包工 污染物种类 粉尘 G4:汽车拆解过 程中产生的有机 废气 非甲烷总烃 污染物产生量 19.40t/a 1.3t/a 污染物产生浓度(mg/m³) 排放形式 -无组织 75.23 有组织 密闭车间沉降 集气罩+二级活 性炭吸附+脱附+ 催化燃烧装置 治理设施 治理设施名称 85 G5:车间恶 臭 H2S、NH3 H2S:155g/a NH3:6g/a -有组织 车间微负压, 集气罩+二级 活性炭吸附+ 脱附+催化燃 烧装置 处理能力 -- 7200m³/h 7200m³/h 收集效率 -- -- -- 治理工艺去除率 是否为可行技术 95% 是 90% 是 污染物排放浓度(速率) -- 7.52mg/m³、 54g/h 污染物排放量 0.97t/a 0.13t/a 工作时间 高度 300d、2400h -- 300d、2400h 15 -是 H2S: 0.0006kg/h NH3: 0.000003kg/h H2S:155g/a NH3:6g/a 300d、2400h 15 排气筒内径 -- 0.3m 0.3m 温度 编号 --- 20℃ 3# 名称 -- 生产工序排放口 类型 -- 地理坐标 -- 一般排放口 经度: 112.1951805454 纬度: 37.505981843 排放口基 本情况 监测点位 监测因子 厂界上下风向 粉尘 排气筒出口 非甲烷总烃 20℃ 3# 生产工序排 放口 一般排放口 经度: 112.19518054 54 纬度: 37.505981843 《恶臭污染 物排放标准》 (GB14554-1 993) 有组织(H2S: 0.33kg/h; NH3:4.9kg/h) 排气筒出口 H2S、NH3 监测频次 每年一次 每年一次 每年一次 排放标准 监测要求 《大气污染物 《山西省重点行 综合排放标准》 业挥发性有机物 (有组织颗粒 2017 年专项治 物:120mg/m³; 理方案》非甲烷 无组织颗粒 总烃最高允许排 物:1mg/m³) 放浓度 60mg/m3 二、水环境影响分析 本项目排水包括生产废水和职工生活污水,W1:汽车拆解车间地面清洗 废水,主要污染物为 SS、COD、氨氮、石油类等;W2:生活污水,主要污 染为 SS、BOD5、COD、氨氮等;W3:初期雨水,主要污染物为 SS、石油类 等。 W1:地面清洗废水,车辆清洗废水、主要污染物为 SS、COD、氨氮、 石油类等 本项目汽车拆解车间需要定期用墩布进行清洗,按照一般给水设计规范, 86 汽车拆解车间地面清洗水为 5L/m2•次,每月冲洗三次。本项目拆解车间需要 清洗的面积为 1800m2,则汽车拆解车间清洗用水量为 9m3/次(即为 270m3/a, 按 30 次/a 计),平均每天用水量为 0.9m3/d。车间地面清洗废水产生量按用水 量的 80% 计,则本项目汽车拆解车间地面清洗废水产生量平均为 0.72m3/d (216m3/a)。 废车入厂后须经汽车清洗装置清洗去除车身上的泥垢后,再进入预拆解 车间,以减少拆解杂质和抓纲粉尘。拆解后的部件不再进行清洗,可利用的 回用件人工擦拭,不清洗,避免锈坏。本项目运营后拆解车间报废汽车清洗 废水产生量按用水量的 80%计,则本项目报废汽车清洗废水产生量平均为 7.50m3/d(2250m3/a)。 环评要求将汽车拆解车间地面清洗废水以及汽车清洗废水进入一体化污 水处理设施处理,位于拆解车间南侧,采用均质+隔油+絮凝沉淀+过滤的处理 工艺,处理后回用,不外排。隔油池产生的油泥每次进行清理,作为危废收 集暂存后交予有资质单位处置。本项目拟自建一套一体化污水处理设施,项 目生产废水产生量平均为 8.22m3/d,考虑到设备实际运作(系数取 1.2),因 此确定污水处理设施规模为 10m3/d,采用均质+隔油+絮凝沉淀+过滤的处理工 艺,回用水水质达到《城市污水再生利用工业用水水质-再生水用作工业用水 水质指标(洗涤用水)》(GB/T19923-2005)相关要求。 根据《排污许可证申请与核发技术规范 废弃资源加工工业》 (HJ1034-2019)编制说明,同时类比同类企业监测数据,本项目污染物产生 浓度如下表所示。 表 4-5 污染源 排水量 污染来源 名称 m3/a 地面清 洗水、汽 生产车间 车清洗 水 2466 本工程废水污染物产生量表 主要污染物产生浓度(mg/l) COD 氨氮 BOD5 SS 石油 类 150 200 80 -- 80 87 主要治理措施 经一体化污水处理站处理后 回用 初期雨 汽车存放 水 区 -- 100 -- 30 200 30 PAC、PAM 初期雨水、车 间清洗废水、 汽车冲洗废水 隔油池 絮凝沉淀池 油泥 污泥 图8 砂滤 活性炭过滤 回用 废活性炭 本项目废水处理工艺流程图 一体化污水处理设施工艺介绍: (1)隔油池:是利用油滴与水的密度差产生上浮作用来去除含油废水中 可浮性油类物质的一种废水预处理构筑物。隔油池的构造多采用平流式,含 油废水通过配水槽进入平面为矩形的隔油池,沿水平方向缓慢流动,在流动 中油品上浮水面,由集油管或设置在池面的刮油机推送到集油管中流入脱水 罐。在隔油池中沉淀下来的重油及其他杂质,积聚到池底污泥斗中,通过排 泥管进入污泥管中。经过隔油处理的废水则溢流入排水渠排出池外,进行后 续处理,以去除乳化油及其他污染物。 (2)絮凝沉淀:絮凝沉淀处理指的是絮凝剂使水中悬浮颗粒发生凝聚沉 淀的水处理过程。水中投加混凝剂后,其中悬浮物的胶体及分散颗粒由于分 子吸引力的作用,相互碰撞凝聚生成絮状体,在沉降过程中尺寸与质量不断 变大,尺寸和质量变大的同时沉降速度加快。使污染物沉淀在池体底部。 絮凝剂使用聚合氯化铝(PAC)和聚丙烯酰胺(PAM)。 絮凝剂作用原理:聚合氯化铝(PAC):它是介于 AlC13 和 Al(OH)3, 之间的一种水溶性无机高分子聚合物,化学通式为[Al2(OH)nCl6-nlm],其中 m 代表聚合程度,n 表示 PAC 产品的中性程度。m 品的中,n=1-5 为具有 Keggin 结构的高电荷聚合环链体,对水中胶体和颗粒物具有高度电中和及桥联作用, 并可强力去除微有毒物及重金属离子,性状稳定。密度≥1.12g/cm2,易溶于水, 无毒无害。作为水处理絮凝剂原理为当聚合氯化铝入水马上溶解,在溶解过 88 程中,氢氧根离子释放大量的正电荷吸附水中的负电荷离子,絮凝体形成快 而粗大、活性高、沉淀快,达到分解、净化污水的目的,对高浊度水的净化效 果明显。适用于很多污水处理,它在其中发挥着重要的作用。 聚丙烯酰胺:丙烯酰胺是一种线型高分子聚合物,为白色粉末或者小颗 粒状物,密度为 1.32g/cm3(23 度),玻璃化温度为 188°,软化温度近于 210°。 聚丙烯酰胺是由丙烯酰胺(AM)单体经自由基引发聚合而成的水溶性线性高分 子聚合物,具有良好的絮凝性,可以降低液体之间的摩擦阻力。作为水处理 絮凝剂由于其分子链中含有定数量的极性基团,它能通过吸附水中悬浮的固 体粒子,使粒子间架桥或通过电荷中和使粒子凝聚形成大的絮凝物,故可加 速悬浮液中粒子的沉降,有非常明显的加快溶液澄清,促进过滤等效果。 (3)砂滤 砂滤是以天然石英砂和无烟煤作为滤料的水过滤处理工艺。所采用的石 英砂粒径一般为 0.5-1.2mm,不均匀系数为 2。本项目砂滤采用重力式,用于 经过絮凝沉淀处理后的废水。主要作用是截留水中的大分子固体颗粒,使水 澄清。 (4)活性炭过滤 本项目活性炭过滤选用颗粒型活性炭。其作用主要为絮凝吸附分离剂。 用于吸附和协助絮凝有毒有害的有机物。 表 4-6 污染源名称 地面清洗水、 汽车清洗水 初期雨水 净化效率 污染源名称 地面清洗水、 汽车清洗水 初期雨水 排水量 m3/a 本工程生产废水污染物排放表 COD 2466 150 --- 100 60% 排水量 m3/a 2466 主要污染物产生浓度(mg/l) BOD5 SS 80 COD 60 200 30 200 65% 85% 主要污染物排放浓度(mg/l) BOD5 SS 30 30 石油类 80 30 88% 石油类 10 -- W2 :职工日常办公生活过程中产生的生活污水,主要污染为 SS 、BOD5、 89 COD、氨氮等 本项目职工日常生活中产生的生活污水按生活用水量的 80%计,则生活污 水产生量为 558.48m3/a。 本项目拟在办公生活区东侧建设一座 WSZ-AO-1 型地埋式生活污水处理 站,考虑到设备实际运作(系数取 1.2),处理规模为 3m3/d,采用 A/O 生物 接触氧化法+石英砂+活性炭+消毒处理工艺,污染物去除率 COD>85%; BOD5>90%;氨氮>60%;SS>85%。办公生活区内铺设污水管道,生活污水进 入污水处理站处理后全部回用于道路洒水,不外排。回用水水质达到《城市 污水再生利用工业用水水质-再生水用作工业用水水质指标(洗涤用水)》 (GB/T19923-2005)相关要求。生活污水处理站设备表见表 4-7,处理工艺见图 9。 表 4-7 生活污水处理站设备表 名称 规格及型号 单位 数量 调节池 V=15m3 座 1 提升泵 50WQ20-12-1.1 台 1 机械格栅 WGS-300A 套 1 生活污水处理一体化装置 WSZ-AO-1 ( Q=3m3/h) 套 1 循环泵 N=0.75kW 台 1 鼓风机 N=5.5KW 台 1 HL-30 台 1 贮水池 V=30m3 座 1 转送泵 WQ2175-0.5 台 1 二氧化氯发生、投加装置 生活污水 调节池 90 N=0.3kW 图9 表 4-8 污染源名称 排水量 m3/a 生活污水 净化效率 生活污水 558.48 -558.48 生活污水处理站工艺流程图 本工程生活污水污染物排放表 COD 450 85% 67.5 主要污染物产生浓度(mg/l) BOD5 SS 250 180 90% 85% 25 27 氨氮 35 60% 14 W3:初期雨水,主要污染物为 SS、石油类等。 厂区实行雨污分流。本项目报废汽车拆解车间、危险废物暂存库、一般 固废暂存库及可用零部件暂存库均为封闭结构,雨水对其无影响。报废汽车 仓储区和已压钢包仓储区设有顶棚,进行地面硬化处理,且四周设置雨水收 集沟。 91 评价按下列公式进行计算: Q=Φ×q×F 其中:Φ—径流系数,取 0.9;q—设计暴雨强度(L/s•公顷); F—汇水面积,公顷,各构筑物周边汇水面积以及道路硬化面积合计约 1.4 公顷。 暴雨强度 q 计算公式: q=1045.4(1+0.81gP)/(t+7.64)0.7 其中:P—设计重现期,取 2 年;t—降雨历时,取 15min; 由此公式计算出本项目初期雨水量为 165.65m3 ,评价要求在厂区地势最 低处(厂区东北角)建设一座 200m3 的初期雨水收集池(池体防渗、硬化), 雨水经厂区雨水管网收集后首先经一体化污水处理设施处理,处理后回用于 厂内绿化、车辆清洗用水,不外排。隔油池产生的油泥每次进行清理,作为 危废收集暂存后交予有资质单位处置。 4、技术可行性分析 本项目对废钢破碎产生的粉尘、汽油、齿轮油等废液收集产生的非甲烷 总烃采取的废气治理措施及车间地面清洗废水、汽车清洗废水、初期雨水等 采取的废水治理措施,符合国家相关行业排污许可技术规范《排污许可证申 请与核发技术规范 废弃资源加工工业》(HJ1034-2019)附录 A 中列出的废 气、废水污染防治可行技术,技术可行。具体对表见 4-9。 表 4-9 污染 类别 废气 废水 污染物治理措施比选情况一览表 污染物排放环 节 污染物种类 可行性技术 废钢破碎 粉尘 布袋除尘 汽油、齿轮油 等废液收集 非甲烷总烃 活性炭吸附 废机动车拆解 综合废水 均质+隔油池+ 絮凝+沉淀,均 pH 值、 COD、 质+隔油池+絮 石油类、氨 凝+沉淀+过滤 氮、SS 等组合处理技 术 92 本项目采取的措 施 集气罩+布袋除尘 器 干式漆雾过滤+活 性炭吸附 均质+隔油+絮凝 沉淀+过滤 可行 性 可行 可行 可行 表 4-10 废水产排污节点、污染物及污染治理设施信息表 产排污环节 类别 污染物种类 污染物产生量和浓度 处理能力 治理工艺 治理 设施 治理效率 W1:车间地面清洗、 W2:生活废水 W3:初期雨水 汽车清洗废水 生产废水 生活废水 生产废水 氨氮、 总磷、 SS、 石油类、SS、 BOD5、 COD、 SS、石油类 pH BOD5、pH 2466m³/a 558.48m³/a —— —— —— —— 采用 A/O 生物接 均质+隔油+絮凝沉 触氧化法+石英砂 均质+隔油+絮凝 淀+过滤 +活性炭+消毒工 沉淀+过滤 艺 去除效率 COD 去除率 60%, COD 去除率 60%, COD>85%; SS 去除率 85%, SS 去除率 85%,石 BOD5>90%;氨 石油类去除效率 油类去除效率 88% 88% 氮>60%;SS>85% 是否为可行技 术 废水排放量 污染物排放量和浓度 排放方式 排放去向 排放规律 编号 排放 名称 口基 本情 类型 况 地理坐标 排放标准 监测点位 监测 监测因子 要求 监测频次 是 是 是 0 0 无 不外排 —— —— —— —— —— 0 0 无 不外排 —— —— —— —— —— —— —— —— —— 0 0 无 不外排 —— —— —— —— —— —— —— —— —— —— —— 三、声环境影响分析 (1)噪声源 本项目在投入运营后,噪声污染主要来源于设备噪声和运输噪声。产 生噪声的设备主要为生产设备(N)等,它们所产生的噪声源大多为稳态连 续声源,生产期间对环境的影响表现为稳态噪声影响。 表 4-11 建 构 噪声 筑 源名 物 称 名 称 声压 级/距 声源 距离 (dB( A))/m 噪声排放信息表 空间相 对位置/m 声源控 制措施 X Y Z 93 距室 内边 界距 离/m 室内 建筑 边界 运行 物插 声级 时段 入损 (dB (h) 失 dB(A) (A)) 建筑物 外噪声 声压级 数 量 ( 台) dB(A) 拆 解 车 间 废液 抽取 机 冷媒 抽取 机 运输 轨道 气扳 机 单柱 悬臂 吊 发动 机 安全 汽囊 引爆 装置 旋转 机 破碎 机 剪切 机 压包 机 翻转 机 升降 机 空压 机 80/1 1 1 1 7.5 80 2400 10 70 4 80/1 1 1 1 12.5 80 2400 10 70 2 1 1 7.5 85 2400 10 75 1 1 1 16.8 95 2400 17 78 2 1 1 12.5 90 2400 12 78 1 1 1 19.5 95 2400 17 78 4 1 1 17.5 85 2400 10 75 4 1 1 4 95 2400 16 79 2 1 1 4 120 2400 20 100 4 1 1 2 120 2400 20 100 4 1 1 2 120 2400 24 96 2 85/1 95/1 90/1 95/1 85/1 95/1 120/1 120/1 120/1 基础减 振、车 1 间隔声、 破碎机、 1 分选机、 风机安 1 装隔振 元件、 柔性接 1 头、隔 振垫、 设置消 1 音设备 空压机、 风机等 1 的输气 管道或 1 在进气 口、排 1 气口上 安装消 1 声元件 90/1 1 1 1 4 90 2400 10 80 2 90/1 1 1 1 4 90 2400 10 80 4 110/1 1 1 1 8 110 2400 20 90 1 (2)防治措施 为进一步防止高噪声设备对周围环境的影响,建设单位应从设备选型、 隔声、减振和厂区绿化隔声等方面降噪。 ① 对设备底部增设减振基础,并对风机管路采用合理的连接方式,为 防止管道气流性振动产生噪声,设置软连接,在管道上包扎或涂刷阻尼材 料; ② 作业之前一定要检查相关设备,不要有任何的松动或者晃动,以减 94 少机械振动和摩擦的噪声;给相关设备加润滑油以减少自身噪声的产生; ③ 在操作噪声较大的设备时,可给员工配戴耳塞、耳罩等必要的防护 用品; ④ 对于原料、产品运输,运输车辆在经过段村时应限制车速 (20km/h),禁止鸣笛,加强管理,避开居民休息时间(22 时至 06 时), 可大大减少对居民的影响; ⑤绿化是降噪的有效手段,在厂区整体绿化中,要进行绿化结构设计, 有效降低厂区内噪声影响,尤其应加强厂址裸露办公区一侧的绿化。 ⑦加强管理 建立设备定期维护、保养的管理制度,以防止设备故障形成的非正常生 产噪声,同时确保环保措施发挥最佳有效的功能;加强职工环保意识教育, 提倡文明生产,防止人为噪声;强化行车管理制度,设置降噪标准,严禁鸣 号,进入厂区低速行驶,最大限度减少流动噪声源。 (3)预测模式 根据《环境影响评价技术导则 声环境》(HJ2.4-2021)的技术要求,本 次评价采取导则上推荐模式。 (1)预测点 A 声级 式中: 计算公式: ——距声源 r 处的 A 声级,dB(A); ——预测点(r)处,第 i 倍频带声压级,dB; ——第 i 倍频带的 A 计权网络修正值,dB; 只考虑几何发散衰减时,按以下计算公式: = 式中: ——距声源 r 处的 A 声级,dB(A); ——预测点(r )处,第 i 倍频带声压级,dB (A); 95 —— 几何发散引起的衰减,dB; (3)工业企业噪声计算公式: 式中: Leqg ——建设项目声源在预测点产生的噪声贡献值,dB; ——用于计算等效声级的时间,s; N——室外声源个数; ti-——在 T 时间内 i 声源工作时间,s; M——等效室外声源个数; tj——在 T 时间内 j 声源工作时间,s。 (4)预测结果及评价 采取以上模式,预测了本项目昼间运营时对厂界及敏感点的噪声预测值, 其预测结果见表。 表 4-12 预测位置 厂界噪声预测值 dB(A) 昼 间 夜 厂界北 背景值 -- 贡献值 54.82 预测值 54.82 厂界东 -- 51.18 51.18 厂界南 -- 54.29 54.29 厂界西 -- 49.70 49.70 背景值 间 贡献值 预测值 本项目夜间不生产 根据上表可知,噪声预测结果均未超标,本项目厂界噪声能够达到《工 业企业厂界环境噪声排放标准》(GB12348-2008)中 2 类标准要求。项目运 营期间不会对周边声环境产生明显影响。 营运期环境噪声监测点位,监测项目及检测频率如下: 表 4-13 噪声监测点位、监测项目及监测频率一览表 污染源 监测位置 监测项目 监测频次 备注 噪声 厂界 Leq 每季度一次,昼 夜各 1 次 委托监测 四、固废环境影响分析 96 根据《进一步加强报废汽车拆解及机动车维修行业危险废物规范化管理》 (晋环土壤[2017]81 号),本项目运营后产生的固体废物主要有: S1 :废汽车预处理及拆解过程中产生的各类废物,包括危险废物及一般 工业固体废物; S2:处理拆解车间有机废气过程中产生的废活性炭; S3:厂内职工日常生活、办公过程中产生的生活垃圾。 S1-1:报废汽车预处理及拆解过程中产生的废油液。 本项目报废汽车预处理及拆解过程中会产生废油液,主要产生于废油箱、 发动机、气缸等,废油液包括汽油、柴油、机油、润滑油、液压油、制动液、 玻璃水、防爆剂等。按照《固体废物申报登记指南》和《国家危险废物名录》 ( 2021 版 ) , 结 合 《 报 废 机 动 车 拆 解 企 业 污 染 控 制 技 术 规 范 》 ( HJ 348—2022),本项目产生的废油液属于危险废物,其废物类别为 HW08(废 矿物油),废物代码为 900-199-08,年产生量为 250t,该部分废油液采用专 用的密闭废油液储存容器收集后在厂区内一间建筑面积为 500m2 的危险废物 暂存库内进行暂存,最后委托有资质单位收集处置。 S1-2:报废汽车预处理过程中产生的废制冷液 本项目报废汽车预处理过程中会产生废制冷液,废制冷液主要产生于汽 车空调,主要成分为氟利昂。按照《报废机动车拆解企业污染控制技术规范》 (HJ 348—2022),本项目产生的废制冷液属于具有环境风险的物质,且涉及 氟利昂,年产生量为 10t,该部分危险废物采用氟利昂抽排系统抽取至专用的 密闭回收罐进行收集后在厂区内一间建筑面积为 500m2 的危险废物暂存库内 进行暂存,最后委托有资质单位收集处置。 S1-3:报废汽车预处理过程中产生的废液化气罐 本项目报废汽车预处理过程中会产生废液化气罐,主要产生于含有液化 气罐的废燃气车辆。按照《固体废物申报登记指南》和《国家危险废物名录》 ( 2021 版 ) , 结 合 《 报 废 机 动 车 拆 解 企 业 污 染 控 制 技 术 规 范 》 ( HJ 348—2022),本项目产生的废液化气罐属于危险废物,其废物类别为 HW49 97 (其他废物),废物代码为 900-041-49,年产生量为 100t,该部分危险废物 收集后在厂区内一间建筑面积为 500m2 的危险废物暂存库内进,最后委托有 资质单位收集处置。 S1-4:报废汽车预处理过程中产生的废铅蓄电池 本项目报废轿车、客车、货车等预处理过程中会产生废铅蓄电池,废电 池含有金属铅,但本项目蓄电池仅进行拆除,不进行拆解。按照《固体废物 申报登记指南》和《国家危险废物名录》(2021 版),结合《报废机动车拆 解企业污染控制技术规范》(HJ 348—2022),本项目产生的废铅蓄电池属于 危险废物,其废物类别为 HW31(含铅废物),废物代码为 900-052-31,年产 生量为 675t,该部分危险废物采用专用的耐酸性容器收集后在厂区内一间建 筑面积为 500m2 的危险废物暂存库内进行暂存,最后委托有资质单位收集处 置。 S1-5:报废电动汽车预处理过程中产生的废旧动力蓄电池 本项目报废电动汽车预处理过程中会产生废旧动力蓄电池,主要成分是 废磷酸铁锂电池,本项目对废旧动力蓄电池仅进行拆卸,不进行拆解。按照 《固体废物申报登记指南》和《国家危险废物名录》(2021 版),结合《报 废机动车拆解企业污染控制技术规范》(HJ 348—2022),本项目产生的废旧 动力蓄电池属于危险废物,其废物类别为 HW49(其他废物),废物代码为 900-041-49,年产生量为 1200t,该部分危险废物采用专用的耐酸性容器收集 后在厂区内一间建筑面积为 500m2 的危险废物暂存库内进行暂存,最后委托 动力电池厂家回收进行处置。 S1-6:报废汽车预处理过程中产生的废电容器 本项目废报汽车预处理过程中会产生废电容器,废电容器主要产生于汽 车电瓶处,含有污染物多氯联苯。按照《固体废物申报登记指南》和《国家 危险废物名录》(2021 版),结合《报废机动车拆解企业污染控制技术规范》 (HJ 348—2022),本项目产生的废电容器属于危险废物,其废物类别为 HW10(多氯(溴)联苯类废物),废物代码为 900-008-10,年产生量为 6.25t, 98 该部分危险废物采用专用的耐酸性容器收集后在厂区内一间建筑面积为 500m2 的危险废物暂存库内进行暂存,最后交由有资质单位进行收集处置。 S1-7:报废汽车预处理过程中产生的废尾气净化催化剂 本项目报废汽车预处理过程中会产生废尾气净化催化剂,废尾气净化催 化剂主要产生于汽车排气管处。按照《固体废物申报登记指南》和《国家危 险废物名录》(2021 版),结合《报废机动车拆解企业污染控制技术规范》 (HJ 348—2022),本项目产生的废尾气净化催化剂属于危险废物,其废物类 别为 HW50(废催化剂),废物代码为 900-049-50,年产生量为 8.75t,该部 分危险废物采用专用的密闭容器收集后在厂区内一间建筑面积为 500m2 的危 险废物暂存库内进行暂存,最后委托有资质单位收集处置。 S1-8 :报废汽车拆解过程中产生的废电子部件,主要是含有铅、汞、镉 及六价铬的废电路板以及含汞废物 本项目报废汽车拆解过程中会产生的废电子部件,主要是含有铅、汞、 镉及六价铬的废电路板,含汞废物指的是拆解过程产生的废水银开关、含汞 荧光灯管及其他废含汞电光源,二者主要产生于各种废电子部件。按照《固 体废物申报登记指南》和《国家危险废物名录》(2021 版),结合《报废机 动车拆解企业污染控制技术规范》(HJ 348—2022),本项目产生的废电路板 属于危险废物,其废物类别为 HW49(其他废物),废物代码为 900-045-49, 年产生量为 175t,本项目产生的含汞废物属于危险废物,其废物类别为 HW29 (含汞废物),废物代码为 900-023-29,年产生量为 10t,二者与废弃车用电 子零部件共计 375t,采用专用的密闭容器收集后在厂区内一间建筑面积为 500m2 的危险废物暂存库内进行暂存,最后委托有资质单位进行收集处置。 S1-9:污水处理装置运行过程中产生的废油及污泥 本项目污水处理站运行过程中会产生废油及污泥。按照《固体废物申报 登记指南》和《国家危险废物名录》(2021 版),污水处理装置运行过程中 产生的废油、污泥属于危险废物,其废物类别为 HW08(废矿物油),废物 代码为 900-249-08,年产生量为 0.5t,该部分危险废物由于数量不大,为阶段 99 性清理产物,采用专用的密闭容器收集后在厂区内一间建筑面积为 500m2 的 危险废物暂存库内进行暂存,定期委托有资质单位收集处置。 S1-10:报废汽车预处理过程中产生引爆后的废安全气囊(66) 本项目报废汽车预处理过程中会产生引爆后的废安全气囊,引爆后的废 安全气囊主要成分为尼龙织布。 本项目报废汽车预处理过程中产生引爆后的废安全气囊属于一般工业固 体废物,年产生量为 125t,该部分废物采用瓦楞纸箱收集后在厂区内一间建 筑面积为 500m2 的一般废物暂存库内进行暂存,最后外售其他物资回收部门 综合利用。 S1-11:报废汽车拆解过程中产生的废陶瓷、泡沫等(46、99) 本项目报废汽车拆解过程中会产生废陶瓷、泡沫等,陶瓷主要产生于活 塞、汽缸套、配气机构、传感器、减振器等;泡沫主要产生于车身和车骨架 的夹层材料。 本项目报废汽车拆解过程中产生的陶瓷、泡沫等属于一般工业固体废物, 年产生量为 2500t,该部分废物采用瓦楞纸箱收集后在厂区内一间建筑面积为 500m2 的一般废物暂存库内进行暂存,最后外售其他物资回收部门进行回收综 合利用。 S1-12:报废汽车拆解过程中产生其他不可利用废物(05、06、08) 本项目报废汽车拆解过程中会产生诸如碎玻璃、碎橡胶、碎塑料等不可 利用废物,该部分废物属于一般工业固体废物,据企业提供资料年产生量为 7704.75t,该部分废物采用瓦楞纸箱收集后在厂区内一间建筑面积为 500m2 的 一般废物暂存库内进行暂存,最后运至环卫部门指定的地点进行统一处置。 S1-13:拆解或零部件清洗过程产生废溶剂 拆解或零部件清洗过程产生的废有机溶剂、专用清洗剂、防冻液和动力 电池冷却液等为废溶剂,按照《固体废物申报登记指南》和《国家危险废物 名录》(2021 版),结合《报废机动车拆解企业污染控制技术规范》(HJ 348—2022),本项目产生的废溶剂属于危险废物,其废物类别为 HW06(废 100 有机溶剂与含有机溶剂废物),废物代码为 900-402-06,年产生量为 50t,该 部分危险废物采用专用的密闭容器收集后在厂区内一间建筑面积为 500m2 的 危险废物暂存库内进行暂存,最后委托有资质单位收集处置。 S1-14:拆解报废机动车制动器衬片产生的石棉废物 汽车在拆卸制动器时,制动器衬片会产生石棉废物,按照《固体废物申 报登记指南》和《国家危险废物名录》(2021 版),结合《报废机动车拆解 企业污染控制技术规范》(HJ 348—2022),本项目产生的石棉废物属于危险 废物,其废物类别为 HW36(石棉废物),废物代码为 900-032-36,年产生量 为 10t,该部分危险废物采用专用的密闭容器收集后在厂区内一间建筑面积为 500m2 的危险废物暂存库内进行暂存,最后委托有资质单位收集处置。 S2:处理汽车拆解车间有机废气过程中产生的废活性炭 本项目汽车拆解过程中报废汽车汽油、齿轮油等废液收集过程会散发出 有机废气,主要污染物为非甲烷总烃,该部分废气需要进行吸附处理。 按照《固体废物申报登记指南》和《国家危险废物名录》(2021 版), 结合《报废机动车拆解企业污染控制技术规范》(HJ 348—2022),有机废气 治理过程中产生的废活性炭属于危险废物,其废物类别为 HW49(非特定行 业),废物代码为 900-039-49,项目用活性炭吸附生产过程中产生的有机废 气,活性炭每半个月更换一次(具体可根据生产中实际废气处理饱和度情况 及时更换,以免影响处理效率)。根据项目废气处理设施方案可知,有机废 气约为 90%经活性炭装置进行吸附处理,活性炭吸附一段时间后需经脱附再 生处理。再生后的活性炭使用一段时间后活性降低,需要更换。由于 1t 活性 炭大约可以吸附 0.3t 左右的有机废气,项目有机废气经活性炭处理后被吸附 处理后,废活性炭的产生量(含吸附的有机废气)为 5.07t/a,该部分危险废 物采用专用的密闭容器收集后在厂区内一间建筑面积为 500m2 的危险废物暂 存库内进行暂存,最后委托有资质单位收集处置。 S3:职工日常办公生活中产生的生活垃圾 本项目职工日常办公、生活会产生生活垃圾,根据我国生活污染源产排 101 污系数,生活垃圾产生量人均按 0.5kg/d.人计,本项目职工共有 35 人,预计 生活垃圾总产生量为 5.3t/a。厂内设封闭式分类垃圾收集箱若干,将生活垃圾 集中分类收集后运送至环卫部门指定的地点进行统一处置,严禁生活垃圾在 厂区内长期堆存,随意丢弃。 汽车拆解由于其行业特征的原因,产生大量的固体物质,其中大部分以 目前的技术经济水平是可以利用的,少部分固体由于处理成本较高,目前回 收利用不经济;还有少部分需要作为危险废物,委托有相关资质的单位进行 处理。报废车辆拆解后产生的除了可回收出售部分视为产品外,其它的均可 视为固体废物,分别为一般工业固体废弃物和危险废物。 ◆危废贮存处置相关要求: 根据《危险废物贮存污染控制标准》(GB18597-2001 )及标准修改单 ([2013]第 36 号)及《危险废物转移联单管理办法》(国家环境保护总局令 第 5 号)中的的规定,环评对本工程中危险废物的收集、运输、转移及储存 提出以下要求: ① 厂内由专人负责将危险废物分类收集后,由专人负责运送,每天按时 间(上午 10:00-11:00,下午 4:00-5:00)和路线(拆解车间-危废暂存库)用专 用工具密闭运送至危废暂存库。应防止危险废物在暂时贮存库房中腐败散发 恶臭,应尽量做到日产日清。 ②建危险废物贮存专用库房。 (1)根据本项目的工序特点,设 1 座建筑面积为 500m2 危废暂存库,用于 暂存厂内产生的各类危险废物,室内设围堰并进行防渗硬化处理,废油暂存 区周围设置沟槽,防治漏液溢流,并设置漏液收集装置; (2)本项目危险废物均采用密闭容器收集储存,禁止将不相容(相互反应) 的危险废物在同一容器内混装。 (3) 盛装危险废物的容器材质和衬里要与危险废物相容(不互相反应)。 本项目废铅蓄电池、废旧动力蓄电池考虑到破损后可能会有酸液流出,要求 采用耐酸性容器进行收集储存,同时及时转运到有资质单位合理处置。 102 本项目危险废物中无相互反应的物质,因此根据危废种类进行分类储存。 本项目危险废物暂存库平面布置图见下图。 ③ 盛装危险废物的容器上必须粘贴符合《危险废物贮存污染控制标准》 (GB18597-2001)附录 A 所示的标签; ④ 危险废物贮存库房不得接收未粘贴上述规定的标签或标签填写不规范 的危险废物; ⑤必须作好危险废物记录,记录上须注明危险废物的名称、来源、数量、 特性和包装容器的类别、入库日期、存放库位、废物出库日期及接收单位名 称。危险废物的记录和货单在危险废物回取后应继续保留三年; ⑥ 必须定期对所贮存的危险废物包装容器及贮存设施进行检查,发现破 损,应及时采取措施清理更换; ⑦危险废物贮存库房设置灭火器等防火设备,做好火灾的预防工作; ⑧ 在转移危险废物前,建设单位须按照国家有关规定报批危险废物转移 计划;经批准后,产生单位应当向当地环境保护行政主管部门申请领取国务 院环境保护行政主管部门统一制定的联单。并在危险废物转移前三日内报告 当地环境保护行政主管部门,并同时将预期到达时间报告接受地环境保护行 政主管部门; 建设单位必须如实填写联单中产生单位栏目,并加盖公章,经交付危险 废物运输单位核实验收签字后,将联单第一联副联自留存档,将联单第二联 交当地环境保护行政主管部门,联单第一联正联及其余各联交付运输单位随 危险废物转移运行。 通过采取以上措施后,本项目固体废物得到了综合利用或合理处置,不 会对环境造成影响。 103 图 10 危险废物标签及要求 图 11 表 4-14 建设项目危险废物贮存场所(设施)基本情况表 固 废 编 号 贮存场 所(设 施)名 称 危险废物 名称 1 废油储 存区 2 废液化 气罐储 存区 3 4 废电池 电容储 存区 危险废物类 别 危险 废物 代码 位置 占地 面积 废油液 HW08 废矿 物油 900-19 9-08 仓库 东侧 65m2 废液化气 罐 HW49 其他 废物 900-04 1-49 仓库 西侧 50m2 废铅蓄电 池 HW31含铅 废物 900-05 2-31 90m2 废旧动力 蓄电池 HW49其他 废物 HW10多氯 (溴)联苯 类废物 HW49 其他 废物 HW29含汞 废物 900-04 1-49 160 m2 -- -- HW50废催 900-04 5 废电容器 6 废电路板 7 废电子 部件储 存区 8 9 其他危 警示标志及要求 含汞废物 废弃车用 电子零部 件 废尾气净 104 仓库 北侧 900-00 8-10 900-04 5-49 900-02 3-29 50m2 贮 存 方 式 密 闭 容 器 地 面 堆 放 耐 酸 容 器 仓库 中部 40m2 密 闭 容 器 仓库 45m2 密 贮存 能力 贮 存 周 期 50m3 3月 45m3 10 天 400 m3 800 m3 11 天 10 天 50m3 10 天 50m3 10 天 5m3 10 废储存 区 1 0 化催化剂 化剂 9-50 废活性炭 HW49 非特 定行业 900-03 9-49 污水站产 HW08 废矿 生的废油、 物油 污泥 废制冷剂 (含氟利 -昂) HW06(废 有机溶剂与 废溶剂 含有机溶剂 废物) HW36(石 石棉废物 棉废物) 1 1 1 2 1 3 1 4 图 12 名称 废油 液 闭 容 器 天 5m3 10 天 900-24 9-08 5m3 10 天 -- 5m3 10 天 900-40 2-06 5m3 10 天 900-03 2-36 5m3 10 天 本项目危险废物暂存库平面布置图 表 4-15 固 废 编 号 S1-1 南侧 废物类 别 废物代 码 HW08 废矿物 油 900-19908 固体废物排放信息 危 险 特 性 T,I 105 产生 来源、成分 量(t) 储存方 式 处置利 用方式 250 采用专 用的密 闭废油 液储存 容器进 行收集 储存。 委托有 资质单 位收集 处置 主要产生于发 动机、气缸等。 废油液包括: 汽油、柴油、 机油、润滑油、 液压油、制动 液、防冻剂、 防爆剂等; S1-2 S1-3 S1-7 S1-9 废制 冷剂 (含 氟利 昂) 废液 化气 罐 废尾 气 净化 催化 剂 污水 站产 生的 废油、 污泥 具有环境风险 HW49 其他废 物 900-04149 HW50 废催化 剂 900-04950 HW08 废矿物 油 900-24908 S2 废活 性炭 HW49 非特定 行业 S1-4 废铅 蓄电 池 HW31 含铅废 物 S1-6 HW10 废电 多氯 容器 (含 (溴) 多氯 联苯类 联苯) 废物 900-04149 900-05231 900-00810 废电 路板 HW49 其他废 物 900-04549 含汞 废物 HW29 含汞废 物 900-02329 T 10 产生于汽车 空调,含有氟 利昂; T,I 100 产生于燃气 车辆 8.75 主要产生于 汽车排气管, 含废尾气净 化催化剂; 0.5 污水处理装 置产生的废 油、污泥; 5.07 拆解车间废 气吸附产生 的废弃活性 炭; T T,I T T.C T T 675 6.25 106 地面堆 放储存。 采用专 用的密 闭容器 进行收 集储存。 采用专 用的密 闭容器 进行收 集储存。 采用专 用的密 闭容器 进行储 存。 含有金属铅, 但本项目蓄电 采用专 池仅进行拆卸, 用的耐 不进行拆解; 酸性容 器进行 主要产生于 汽车电瓶处, 收集储 存。 含有多氯联 苯; 375 主要产生于 各种电子器 部件; 10 主要产生于 各种电子器 部件; S1-8 T 采用氟 利昂抽 排系统 抽取至 专用的 密闭回 收容器 进行收 集储存。 委托有 资质单 位进行 处置 采用专 委托有 用的密 资质单 闭容器 位进行 进行收 处置 集储存。 采用专 委托有 用的密 资质单 闭容器 位进行 进行收 处置 集储存。 S1-5 S1-1 3 S1-1 4 S1-1 0 S1-1 1 S1-1 2 S3 废旧 动力 蓄电 池 HW49 其他废 物 900-04149 T 1200 废溶 剂 HW06 废有机 溶剂与 含有机 溶剂废 物 900-40206 T,I, R 50 石棉 废物 HW36 石棉废 物 900-03236 T 10 引爆 后的 安全 气囊 一般工 业固体 废物 66 --- 125 46、99 --- 2500 --- 7704.7 5 --- 5.3 一般工 陶瓷、 业固体 泡沫 废物 不可 利用 废物 一般工 业固体 废物 生活 垃圾 --- 05、 06、 08 --- 采用专 委托动 用耐酸 力电池 产生于电动 性容器 厂家回 汽车 进行收 收进行 集储存。 处置 拆解或零部 采用专 委托有 件清洗过程 用的密 资质单 中,防冻液和 闭容器 位进行 动力电池冷 进行收 处置 却液 集储存。 采用专 委托有 用的密 产生于制动 资质单 闭容器 器 位进行 进行收 处置 集储存。 采用瓦 尼龙织布,产 楞纸箱 生于引爆车 进行收 间; 集储存。 外售其 陶瓷主要产 他物资 生于活塞、汽 回收部 缸套、配气机 采用瓦 门综合 构、传感器、 楞纸箱 利用 减振器等;塑 进行收 料主要产生 集暂存。 于车身和车 骨架的夹层 材料; 主要为无法 采用瓦 利用的碎玻 楞纸箱 运至环 璃、橡胶、塑 进行收 卫部门 料等; 集储存。 指定的 工人日常生 采用塑 地点进 活产生,废包 料袋进 行统一 处置 装袋、办公用 行收集 品; 储存。 五、地下水、土壤环境影响分析及防治措施 1、分区防控措施 将生产装置按污染物泄漏和生产功能单元所处的位置划分为重点防渗区、 一般防渗区和简单防渗区,针对不同的防渗区域采取不同防渗措施,并给出 不同分区的具体防渗要求。本项目生产装置污染防治区划分及防渗要求见下 表。 107 表 4-16 位置 本项目分区防渗表 防渗分区 防渗措施 基础防治系数达到 10-7cm/s,厚度大于 5mm,满足《危险废物贮存污染控制标准》 中对基础层的防渗要求等效粘土防渗层 Mb≥6.0m,K≤1×10-7cm/s。危险废物暂存库 防渗要求等效粘土防渗层 Mb≥6.0m, K≤1×10-10cm/s 拆解车间(包括破碎 区)、污水收集池、雨水 收集池、事故水池、紧急 收集池、油水收集池、危 重点防渗 区 废暂存库 拆解零部件储存、一般废 物暂存库、周转区、待拆 一般防渗 解车辆堆放区、已压钢包 区 进行硬化,厚 度不小于 200mm 堆放区 其他区域 防渗效果 简单防渗 等效粘土防渗层 Mb≥1.5m, 渗透系数 K≤1×10-7cm/s 一般地面硬化 区 2、跟踪监测要求 本项目建设时环评要求对场地进行硬化,危废暂存库进行地面和墙裙防 渗,以防止对占地土壤和地下水的污染,当发生污染情况时能及时处置,本 项目主要污染物无对土壤、地下水环境污染的途径及源强,本项目生产运行 不会对周围土壤、地下水环境产生不利影响。因此项目无需进行地下水和土 壤跟踪监测。 3、地下水环境影响分析及防治措施 本项目拆解车间清洗用水、汽车清洗用水以及初期雨水采用均质+ 隔油+ 絮凝沉淀+过滤的处理工艺,处理后回用于汽车拆解车间地面清洗用水、车辆 清洗用水,不外排;生活污水处理工艺:A/O 生物接触氧化法+石英砂+活性 炭+消毒处理工艺,生活污水经地埋式污水处理站处理后,非采暖期回用于厂 区绿化洒水,采暖期回用报废汽车清洗用水,不外排。项目不会对临近地下 水产生不利影响。 各项固废均合理处置。拆解零部件储存、一般废物暂存库、周转区、待 拆解车辆堆放区、已压钢包堆放区等均做水泥硬化处理;拆解车间(包括破 碎区)、污水收集池、雨水收集池、事故水池、紧急收集池、油水收集池等, 防渗硬化处理;其他区域一般地面硬化。 108 本次评价未进行地下水环境影响预测与评价。 4、土壤环境影响分析及防治措施 表 4-17 建设项目土壤环境影响源及影响因子识别情况一览表(污染影响型) 工艺流程/节 主要影响 主要污染途径 主要污染物 影响途径 点 范围 生产车间废 石油类、重金 周边农田 大气污染物连 大气沉降、地面 气、废水危 汽车拆解 属、挥发性有 及项目厂 续排放 其它 漫流、垂直入渗 险废物等 机物等 区 为事故排放 周边农田 清洗废水、 地面漫流、垂直 运营期 污水处理 石油类 及项目 事故排放 初期雨水 入渗 厂区 石油类、重金 周边农田 危险废物临 地面漫流、垂直 危险废物 属、挥发性有 及项目 事故排放 时贮存 入渗 机物等 厂区 时段 污染源 根据上述土壤环境影响源、影响因子及影响途径的识别,项目对周边农 田的土壤环境影响主要为挥发性有机物通过大气沉降可能对周边农田造成一 定的影响,重金属及石油类等废水、废液、危险废物发生事故泄漏的情况下 主要可能通过地面漫流、垂直入渗等方式对厂区土壤质量造成一定的污染。 (1)挥发性有机物对土壤的影响 挥发性有机物及其污染土壤的特性挥发性有机物(VOCs) 是指室温下饱和 蒸汽压约超过 71Pa 或沸点小于 260℃的有机物,是石油、化工、制药、印刷、 建材、喷涂等行业排放的最常见污染物。 土壤中有机污染物主要包括挥发性有机污染物和半挥发性有机污染物。 (2)重金属对土壤的影响 重金属废液进入土壤后,与土壤中的矿物质(主要是粘土矿物和硅酸盐 矿物)、有机物(主要是植物生理代谢的产物,如腐植酸等)及微生物发生 吸附、络合和矿化作用,伴随着能量的变化,导致重金属元素的赋存形式的 改变以及时空迁移变化。 (3)石油类物质对土壤的影响 石油类物质作为具有高疏水性、低水溶性特征的污染物,进入土壤后在 土壤介质中表现出复杂的相态。土壤中的石油污染物作为地下水的主要污染 109 源之一,其淋滤和下渗是造成地下水长期石油污染的重要原因,可能直接或 间接对地下水环境造成危害。 (4)防治措施 厂区实行雨污分流,本项目职工日常生活中产生的生活污水经地埋式污 水处理站进行处理,处理工艺:A/O 生物接触氧化法+石英砂+活性炭+消毒处 理工艺,生活污水经地埋式污水处理站处理后,非采暖期回用于厂区绿化洒 水,采暖期回用报废汽车清洗用水,不外排。汽车拆解车间地面清洗废水、 车辆清洗废水进入一体化污水处理设施处理,采用均质+隔油+絮凝沉淀+过滤 的处理工艺,处理后回用于汽车拆解车间地面清洗用水、车辆清洗用水,不 外排。污水站产生的油泥每次进行清理,作为危废收集暂存后交予有资质单 位处置。项目厂区初期雨水评价要求在厂区地势最低处建设一座 200m3 的初 期雨水收集池(池体防渗、硬化),收集的雨水经过厂区雨水管网收集首先 经污水站处理后回用于汽车拆解车间地面清洗用水、车辆清洗用水。 项目通过严格采取上述废水、初期雨水的收集与处理措施,水污染物(主 要为石油类)通过地面漫流对占地范围外农田土壤环境敏感目标的影响途径 可得到较好的控制,对周边农田土壤环境影响较小。 项目挥发性有机废气排放量小,对周边敏感目标的大气环境影响较小, 通过大气沉降后对周边农田的环境影响较小。项目预处理车间、拆解车间、 污水处理站、收集水池、危废暂存场所等作重点防渗、防腐处理措施,并定 期检查防渗、防腐措施,厂区道路采用硬化路面。通过采取上述严格的污染 治理措施和环保管理,通过严格的源头控制和过程防控措施,项目正常运营 过程中对厂区土壤环境影响较小。项目在运营过程中应严格落实土壤环境跟 踪监测计划。从土壤环境影响的角度,项目建设可行。 六、生态影响分析 本项目运营期对生态环境的影响主要是生产过程中排放的粉尘对周围生 态环境的影响。污染物将通过干沉降和湿沉降以及降雨过程沉降于植物和地 110 表,最终转入土壤并累积于土壤之中,其对生态系统的一些过程,如分解过 程、矿质化过程、养分循环和初级生产可能产生不利影响,从而直接或间接 影响土壤和植被,导致农田产量下降。 为尽可能减轻该部分污染物对周围生态环境的影响,拟采取以下措施: (1)充分利用植物对污染物的净化作用,通过厂区绿化来治理大气及噪 声污染。如种植槐树等抑尘效果好的树种。对厂区进行硬化,要求能硬化的 地方全部硬化。 (2)减少生产中排放的大气污染物对周边区域及其它植物的不利影响, 关键在于推行清洁生产工艺,尽量在源头减少污染物的产生量。另外,对职 工要加强环境保护意识的教育,采取严格的污染防治措施,对每个排污环节 控制、管理,尽量将污染物排放降至最低限度。 (3)加强管理,根据工程的实际情况,定期进行监测,勤检、勤查,特 别要注意防范由于人为因素引起的设备破坏,以确保生态保护投资和保护效 果的统一。 采取以上措施后,运营期的粉尘对周围生态环境的影响很小。 七、环境风险 本项目为汽车拆解项目,主要风险物质为废油液(汽油、柴油、机 油)、废蓄电池、废制冷剂等,主要为分布于危废库、生产过程产生操作 不当引发火灾产生的环境风险。 本次评价风险识别范围主要从生产设施风险识别和生产过程所涉及的物 质风险识别两方面着手。其中生产设施风险识别主要包括生产装置和贮运系 统两部分,具体而言,主要生产装置包括拆解车间等,贮运系统包括危废库。 通过对工程主要生产装置和生产过程的分析,结合原料、中间产品、最 终产品的物性及特点,常见的风险类型主要为火灾。 本工程生产设施和所涉物质风险识别的具体分析结果详见表 4-18。 表 4-18 风险识别范围及类型分析表 111 序号 生产设施风险识别范围 1 生产装置区 拆解车间 2 贮运系统 危废库 物质风险识别范围 风险类别 废油液(汽油、柴油、机油)、 废蓄电池、废制冷剂 火灾、泄露 火灾、泄露 1、风险识别 1.1 物质危险性识别 1.1.1 根据本项目的特点,按照《建设项目环境风险评价技术导则》 (HJ169-2018)中“物质危险性标准”对本项目原辅料、产品、固废等进行危险 性识别,本项目风险识别物质为废油液(汽油、柴油、机油)、废蓄电池、 废制冷剂等。 1)危险物质主要物理化学性质 ①废油液(汽油、柴油、润滑油) 汽油:C5~C12 五碳至十二碳烃类(碳氢化合物)混合物。汽油在常温下 为无色至淡黄色的易流动液体,很难溶解于水,易燃,馏程为 30℃至 220℃, 空气中含量为 74~123 克/立方米时遇火爆炸。汽油的热值约为 44000kJ/kg(燃 料的热值是指 1kg 燃料完全燃烧后所产生的热量)。 柴油:复杂烃类(碳原子数约 10~22)混合物。主要由原油蒸馏、催化裂 化、热裂化、加氢裂化、石油焦化等过程生产的柴油馏分调配而成;也可由 页岩油加工和煤液化制取。分为轻柴油(沸点范围约 180~370℃)和重柴油 (沸点范围约 350~410℃)两大类。 润滑油:复杂的碳氢化合物的混合物,一般由基础油和添加剂两部分组 成。润滑油基础油主要分矿物基础油、合成基础油以及生物基础油三大类。 矿物基础油应用广泛,用量很大(约 95%以上),矿物基础油的化学成分包 括高沸点、高分子量烃类和非烃类混合物。其组成一般为烷烃(直链、支链、 多支链)、环烷烃(单环、双环、多环)、芳烃(单环芳烃、多环芳烃)、 环烷基芳烃以及含氧、含氮、含硫有机化合物和胶质、沥青质等非烃类化合 物。 ②制冷剂 112 汽车空调系统所用的制冷剂主要有 R12(CF2Cl2)和 R134a(CH2FCF3) 两种。中国 2007 年已停止了 R12 制冷剂的生产、以及在新制冷空调设备上的 初装。R12 已经属于国际和国家禁止使用的冷媒物质。 R134a(1,1,1,2-四氟乙烷)是一种使用最广泛的中低温环保制冷剂,它具 有良好的综合性能,使其成为一种非常有效和安全的 R12(二氯二氟甲烷) 的替代品,可以应用于使用 R12 制冷剂的多数领域。分子式 CH2FCF3,分子 量 102,沸点-26.1℃,临界温度 101.1℃,破坏臭氧潜能值(ODP)。 R-134a(1,1,1,2-四氟乙烷)是一种不含氯原子,对臭氧层不起破坏作用, 具有良好的安全性能(不易燃、不爆炸、无毒、无刺激性、无腐蚀性)的制 冷剂,其制冷量与效率与 R12 非常接近,所以被视为优秀的长期替代制冷剂。 R134a 是目前国际公认的 R12 最佳的环保替代品。完全不破坏臭氧层,是当 前世界绝大多数国家认可并推荐使用的环保制冷剂,也是目前主流的环保制 冷剂,广泛用于新制冷空调设备上的初装和维修过程中的再添加。R134a 的毒 性非常低,在空气中不可燃,是很安全的制冷剂。 表 4-19 汽油的理化性质及危险危害特性 标 识 理 化 特 性 燃 烧 爆 炸 危 险 性 中文名称:汽油 CAS NO:8006-61-9 中文别名:/ 英文名称:Gasoline;Petrol 分子式:C4-C12 脂肪烃和环烷烃混合物 危险性类别:第 3 类易燃液 UN 编号:1203 CN 号:31001 体 外观与性状:无色或淡黄色易挥发液体,具有特殊臭味。 主要用途:主要用作汽油机的燃料, 用于橡胶、制鞋、印刷、制革、颜料等行业, 也可用作机械零件的去污剂。 溶解性:不溶于水,易溶于苯、二硫化碳、醇、脂肪。 熔点(℃):<-60 相对密度(水=1):0.70~0.79 沸点(℃):40~200 相对密度(空气=1):3. 5 临界温度(℃):无资料 临界压力(MPa):无资料 饱和蒸气压(kPa):无资料 燃烧热(kJ/mol):无资料 闪点(℃):-50 爆炸下限(V%):1.58 引燃温度(℃):415~530 爆炸上限(V%):6.48 最小点火能(mJ):无资料 最大燃爆压力(MPa):0.813 燃爆危险:本品极度易燃。 危险特性:其蒸气与空气形成爆炸性混合物,遇明火、高热极易燃烧爆炸;与氧 化剂能发生强烈反应。其蒸气比空气重,能在较低处扩散到相当远的地方,遇明 火会引着回燃。 燃烧(分解)产物:一氧化碳、二氧化碳。 稳定性:稳定 避免接触的条件:无资料 113 毒 性 健 康 及 环 境 危 害 性 聚合危害:不能发生 禁配物:强氧化剂 灭火方法:泡沫、二氧化碳、干粉、水成膜泡沫。(禁用灭火剂: 水) 接触限值:中国 MAC(mg/m3):300 前苏联 MAC(mg/m3):300 监测方法:气相色谱法 侵入途径:吸入、食入、经皮吸收吸入:意识模糊,咳嗽,头晕,倦睡,迟钝, 头痛。食入:恶心,呕吐。经皮吸收:皮肤干燥,发红。 毒性:LD50:67000mg/kg (小鼠经口)(120 号溶剂汽油);LC50:103000mg/m³,2 小时 (小鼠经口)(120 号溶剂汽油);人经眼:140ppm(8 小时),轻度刺激。 亚 3 急性和慢性毒性大鼠吸入 3g/m ,12~24 小时天,78 天(120 号溶剂汽油), 未见中毒症状。大鼠吸入 2500mg/m3,130 号催化裂解汽油。4 小时/天,6 天/周,8 周,体力活动能力降低,神经系统发 生机能性改变。 急性中毒:对中枢神经系统有麻醉作用。轻度中毒症状有头晕、头痛、恶心、呕 吐、步态不稳、共济失调。高浓度吸入出现中毒性脑病。极高浓度吸入引起意识 突然丧失、反射性呼吸停止。可伴有中毒性周围神经病及化学性肺炎。部分患者 出现中毒性精神病。液体吸入呼吸道可引起吸入性肺炎。溅入眼内可致角膜溃疡、 穿孔,甚至失明。皮肤接触致急性接触性皮炎,甚至灼伤。吞咽引起急性胃肠炎, 重者出现类似急性吸入中毒症状,并可引起肝、肾损害。慢性中毒:神经衰弱综 合征、植物神经功能紊乱、周围神经病。严重中毒出现中毒性脑病,症状类似精 神分裂症。皮肤损害。 环境危害:该物质对环境可能有危害,对水体应给予特别注意。 表 4-20 柴油的理化性质及危险危害特性 标识 中文名称:柴油 CASNO: 68334-30-5 UN 编号:1202 中文别名:/ 英文名称:Diesel oil;Diesel fuel 分子式:C10~C22 烃类混合物 CN 号:无 危险性类别:第 3 类易燃液体 外观与性状:稍有粘性的棕色液体 主要用途:用于高、中、低速柴油机,作为汽车、火车、拖拉机、船舶、农 业机械、柴油发电等动力设备的燃料 理化 特性 燃烧 爆炸 危险 性 溶解性:不溶于水。 熔点(℃):-18 相对密度(水=1):0.87-0.9 沸点(℃):282-338 相对密度(空气=1):无资料 临界温度(℃):无资料 临界压力(MPa):无资料 饱和蒸气压(kPa):无资 燃烧热(kJ/mol):无资料 料 闪点(℃):38 爆炸下限(V%):1.5 引燃温度(℃):257 爆炸上限(V%):6.5 最小点火能(mJ):无资料 最大燃爆压力(MPa):无资料 燃爆危险:本品极度易燃。 危险特性:遇明火、高热或与氧化剂接触,有引起燃烧爆炸的危险。若遇高 热,容器内压增大,有开裂和爆炸的危险。 燃烧(分解)产物:一氧化碳、二氧化碳。 稳定性:稳定 避免接触的条件:无资料 聚合危害:不能发生 禁配物:强氧化剂、卤素。 灭火方法:泡沫、二氧化碳、干粉、1211 灭火剂、砂土。 114 毒性 健康 及环 境危 害性 侵入途径:接触,吸入 毒性:LD50 无资料 健康危害:皮肤接触可为主要吸收途径,可致急性肾脏损害。柴油可引起接 触性皮炎、油性痤疮。吸入其雾滴或液体呛入可引起吸入性肺炎。能经胎盘 进入胎儿血中。柴油废气可引起眼、鼻刺激症状,头晕及头痛。 环境危害:对环境有危害,对水体和大气可造成污染。 1.2 生产设施风险识别 项目生产、贮存过程中存在的风险识别如下: (1)生产过程 ① 拆解车间地面有拆解过程滴漏的少量润滑油等,拆解车间集油池中废 油液、报废的机动车传动装置、发动机等金属表面沾有少量的润滑油等,遇 火源可能发生火灾;拆解车间中塑料、橡胶的临时堆放点存在火灾风险。 ②报废机动车堆场、拆解车间的地面硬化防渗经起重机、卡车等的碾压, 可能导致地面破坏,引起废油液等污染地下水。 (2)贮存过程 根据本项目的特点,按照《建设项目环境风险评价技术导则》 (HJ169-2018)中“物质危险性标准”对本项目原辅料进行危险性识别,项目主 要危险源均采用专用容器罐装、常温常压储存。结合风险识别及上述分析, 鉴于汽油的危险性特征,以最不利的情况考虑,确定本项目的最大可信事故 为汽油存放区的火灾事故,以及产生的次生、伴生污染,物质材料燃烧对周 边居民和环境空气造成一定影响,消防废水未能及时收集而直接进入周边地 表水体造成的水质污染。本项目工程事故风险概率的确定采用类比法,参照 国内石油化工企业事故统计情况,危险物质存放区产生火灾事故概率约为 1×10-6/年。 本项目风险物质与对应物质临界量比值 Q 见下表: 表 4-21 风险物质临界量判别表 临界值(t) 实际数量(t) 贮存区 贮存区 汽油 2500 17.15 0.00686 柴油 2500 8.6 0.00344 名称 115 Qi 润滑油 2500 2.85 0.00114 Q / / 0.01144 备注:废油液中汽油、柴油、润滑油的比例取 6:3:1; 项目产生的废油液(汽油、柴油、润滑油)每 3 个月转运一次; 项目冷却液产生量很小,且有专用容器贮存。 由上表可知,本项目 Q 值为 0.01144 ,小于 1 ,该项目环境风险潜势为 Ⅰ,因此本项目环境风险评价进行简单分析。 2、环境风险分析 2.1 发生火灾的环境影响分析 废油液(汽油、柴油、机油)在贮存和转运过程中可能发生火灾事故。 火灾过程中废油液燃烧可能会产生有害物质和大量烟雾,如果火灾发生时厂 区人员不及时撤离,有可能危及人的身体健康和生命安全,从发生几率方面 考虑,由于本项目各种类的废塑料燃点都非常高(350℃~600℃),正常情况 下发生火灾几率非常小,因此本评价重点提出风险防范措施及应急措施等。 2.2 发生火灾的水环境影响分析事故影响分析 废油液在贮存和使用过程中可能发生火灾事故,当处理不当,造成消防 事故水外排影响当地的地表水环境是本工程主要的风险后果。 本工程产危废库严格按照有关规范标准的要求进行监控和管理。 2.3 环境风险防范措施及应急要求 2.3.1 事故风险防范措施 由于环境风险具有突发性和短暂性及危害较大等特点,必须采取相应有 效预防措施加以防范,加强控制和管理,杜绝、减轻和避免环境风险,本次 评价要求: (1 )废油液暂存应严格按照《危险废物贮存污染控制标准》 (B18597-2001)和《废矿物油回收利用污染控制技术规范》(HJ607-2011) 的相关规定进行设计、建设、管理营运,仓库应严格防渗,防渗技术要求: 等效粘土防渗层 Mb≥6.0m,K≤1×10-7cm/s 并定期检查和维修。 (2) 废油液暂存应设置符合标准的灭火设施和容积足够的消防事故水池。 116 设置消防事故废水收集池有效容积为 100m³,即万一发生火灾事故时消防水可 全部储存于事故废水收集池内,污水处置后回用,保证界区外天然水体不受 污染。 (3)废油液暂存应配备备用空油桶和锯末等应急物资,一旦发生油桶破 损,立马将废油导至备用油桶中,同时用锯末对仓库地面的废油进行清理。 (4)建立完善的安全管理制度,执行工业安全卫生、劳动保护、环保、 消防等相关规定。 (5)废油液暂存的场所必须是经公安消防部门和安监部门审查批准设置 的,应严格按照《建筑设计防火规范》(GBJ16-87)等标准规范执行,必须 符合防火防爆要求。防火间距的设置以及消防器材的配备必须通过消防部门 审查认可,并设置危险介质浓度报警探头。 2.3.2 易燃易爆物品贮存区风险防范措施 各危险废物分开贮存,废油液、废制冷剂、废尾气净化催化剂、废蓄电 池、废电容器、废电路板、污水站产生的油泥、报废汽车电动汽车存储区外 围设置围堰。 废尾气净化催化剂、废电路板、污水站产生的油泥采用密闭容器盛装; 废油液、废制冷剂采用专用密闭容器盛装;废蓄电池、废电容器采用专用耐 酸性密闭容器盛装。危险废物暂存间外围设置一个收集沟,收集沟末端流向 废水收集池。 汽油必须与爆炸物品、氧化剂、易燃物品、自燃物品、腐蚀性物品隔离 贮存,满桶与空桶分开整齐放置,并有明显标记,应保持直立放置,且应有 防止倾倒的措施,不准放在橡胶等绝缘体上,以防静电引起事故。 制冷剂的回收时采用高压钢瓶,当回收量达一定量时,转存至冷媒专用 贮存桶。贮藏室环境保持在 25 度,并保持通风良好。所有容器均具有防倾倒 装置,以避免贮存桶倾倒、摔落产生危险。定期对设备、储存仓库进行安全 检测,检测内容、时间、人员应有记录保存。安全检测应根据安全性、危险 性设定检测频次。 117 因此提出以下应急措施 (1)必须将“安全第一,预防为主”作为公司经营的基本原则; (2)必须进行广泛系统的培训,使所有操作人员熟悉自己的岗位,树立 严谨规范的操作作风,并且在任何紧急状况下都能随时对工艺装置进行控制, 并及时、独立、正确的实施相关应急措施; (3)设立专职部门,负责环保、安全管理,应由具有丰富经验的人才担 当负责人,每个车间和主要装置设置专职或兼职安全员,兼职安全员原则上 由工艺员担当; (4)建立完备的应急组织体系。建立风险应急领导小组,小组分厂区内 和厂区外两部分。厂区内部分落实厂区内应急防范措施,厂区外部分负责上 报公司领导和相关职能部门、当地政府、安全、消防、环保、监测等相关部 门;应急预案一般应包括以下内容,应急组织及其职责;应急设施、设备与 器材;应急通讯联络;事故后果评价;应急监测;应急安全、保卫;应急医 学救援;应急撤离措施;应急报告;应急教育;应急状态终止;应急演习。 应急预案的主要内容见下表。 表 4-22 本项目风险事故应急预案的主要内容 序号 项目 1 应急计划区 2 应急组织机构、人员 3 4 预案分级相应条件 应急救援保障 5 报警、通讯联络方式 6 应急环境监测、抢险、 救援及控制措施 7 8 9 应急检测、防护措施、 清除泄漏措施和器材 人员紧急撤离、疏散、 应急。剂量控制、撤离 组织计划 事故应急救援关闭程序 与恢复措施 内容及要求 废物运输路线及敏感路段(如人口密集区、敏感水 体)、项目所在地周围 交城县有关部门、本项目建设单位和运营单位、地 区应急组织等机构及其人员 规定预案的级别及分级相应程序 应急设施,设备与器材等 规定应急状态下的报警通讯方式、通知方式和交通 保障、管制 由专业队伍负责对事故现场进行侦查监测,对事故 性质、参数与后果进行评估,为指挥部门提供决策 依据 事故现场、邻近区域、空置房或区域,控制和清除 污染措施及相应设备 事故现场及邻近区域、受事故影响的区域人员,撤 离组织计划及救护,医疗救护与公众安全 规定应急状态终止程序;事故现场善后处理,措施; 邻近区域接触事故警戒与善后恢复措施 118 10 应急培训计划 11 公众教育和信息 应急计划制定后,平时安排人员培训与演练 对收运点及项目所在地开展公众教育、培训和发布 有关信息 本项目的应急预案主要包括了以下几个方面的内容: ①制定危险废物贮存清单,运行管理档案,掌握危险废物物理化学特性, 及相互作用可能对人体健康或环境污染造成的危害。一旦发生意外事故,应 及时采取应急措施的方法和步骤。 ② 根据项目综合利用工艺特点,确定可能发生事故的危险场所为应急救 援的危险目标,并事先估计一旦发生事故可能对人体健康造成的伤害或事故 可能波及的范围和影响程度。配置一定的救援器材,通讯器材。 ③ 组织由安全处置中心负责人、行政管理部门和医务人员组成的应急事 故救援机构,负责事故发生期间的一切应急救援工作,制订负责救援工作的 指挥、分工及协调方案,并负责日常安全管理工作,确保各项安全管理措施 的落实与执行,做好事故的防范。 ④ 加强工人应急教育计划,定期对工人进行事故应急教育,提高发生事 故时的应变处理能力。 119 五、环境保护措施监督检查清单 内容 要素 排放口(编号、 名称)/污染源 (1#):G1 汽车拆解 过程中钢材破碎工序 产生的废气 (2#):G2 汽车拆解 过程中钢材压缩工序 产生的废气 大气环境 (3#):G4 汽车拆解 过程中产生的有机废 气 W1:生产废水 地表水环 境 W2:生活污水 污染物项 目 环境保护措施 执行标准 在 4 台剪切机,4 台破碎机上 方设置集尘罩(1.2m2),在 切割平台一侧安装吸风道,滤 布面积 1111.11m2,过滤风速 粉尘 0.6m/min,最大处理风量为 《大气污染物 40000m3/h,集气效率 90%, 综合排放标 综合除尘效率 98.47%,排气 准》,颗粒物排 筒高度 15m 放浓度: 在 2 台压包机上方设置集尘 120mg/m3 罩(3.5m2),在压包平台侧 (15m) 面设密封橡皮板,滤布面积 粉尘 833.33m2, 过滤风速 0.6m/min, 最大处理风量为 30000m3/h, 集气效率 90%,综合除尘效 率 99.17%,排气筒高度 15m 《山西省重点 在岗位上方设置集气罩,统一 行业挥发性有 由引风管引入一套二级活性 机物 2017 年专 非甲烷总 炭吸附+脱附+催化燃烧装置 项治理方案》非 烃 进行净化处理,最大处理风量 甲烷总烃最高 为 7200m3/h, 净化效率按 90%, 允许排放浓度 排气筒高度 15m 60mg/m3(15m) 《恶臭污染物 车间微负压,在岗位上方设置 排放标准》 集气罩,统一由引风管引入一 (GB14554-19 套二级活性炭吸附+脱附+催 H2S、NH3 93) 化燃烧装置进行净化处理,最 有组织(H2S: 大处理风量为 7200m3/h,排 0.33kg/h;NH3: 气筒高度 15m 4.9kg/h)(15m) 将汽车拆解车间地面清洗废 水、车辆清洗废水经一体化污 水处理设施处理后回用于拆 回用水水质达 SS、 COD、 解车间地面清洗用水,车辆清 到《城市污水再 氨氮、石 洗用水,不外排。本项目一体 生利用工业用 油类 化污水处理设施采用均质+隔 水水质-再生水 油+絮凝沉淀+过滤工艺,处 用作工业用水 3 理能力为 10m /d。 水质指标(洗涤 生活污水排入厂内生活污水 用水)》 处理站,处理后回用于车辆清 (GB/T19923-20 COD、 洗废水,绿化洒水,不外排。 05)相关要求。 BOD、 SS、 本项目采用 A/O 生物接触氧 氨氮等 化法+石英砂+活性炭+消毒处 理工艺,处理能力为 3m3/d。 120 W3:初期雨水 SS、石油 类 声环境 N:各类生产设备 噪声 电磁辐射 // // 一座 200m3 的初期雨水收集 池(池体防渗、硬化),收集 雨水进入一体化污水处理设 施进行处理。 《工业企业厂 尽量选用低噪声设备,加强维 界环境噪声排 护;产噪设备基础减震、密封 放标准》 隔音;限制车速、限制鸣笛、 (GB12348-20 绿化。 08)2 类 // 采用专用的耐酸性容器进行 收集储存,废铅蓄电池委托有 资质单位进行处置。 采用专用的耐酸性容器进行 废电路板、 收集储存,废电子部件委托有 含汞废物 资质单位进行处置。 采用专用的耐酸性容器进行 废电容器 收集储存,废电容器委托有资 质单位进行处置。 采用专用耐酸性容器进行收 废液化气 集储存,委托动力电池厂家回 罐 收进行处置。 废旧动力 收集储存后委托有资质单位 进行处置。 蓄电池 分别采用专用的密闭回收容 废制冷剂、 器进行收集储存,委托有资质 废催化剂 单位收集处置。 废油液、 分别采用专用的密闭废油液 污水站产 储存容器进行收集储存,委托 生的废油、 有资质单位收集处置。 污泥 采用专用的密闭回收容器进 行收集储存,委托有资质单位 废溶剂 收集处置。 采用专用的密闭回收容器进 行收集储存, 委托有资质单位 石棉废物 收集处置。 采用专用的密闭回收容器进 废活性炭 行收集储存,委托有资质单位 收集处置。 收集后在厂区内一座建筑面积 引爆后的 为500m2的一般工业固体废物 安全气囊 暂存库暂存后外售其他物资回 收部门综合利用 陶瓷、泡 收集后在厂区内一座建筑面 沫 积为500m2的一般工业固体废 // 废铅蓄电 池 汽车拆解过程 固体废物 有机废气处理 汽车拆解过程 121 临时储存执行 《危险废物贮 存污染控制标 准》 (GB18597-20 01)及标准修改 单([2013]第 36 号)中的有关规 定。 -- 不可利用 废物 职工办公生活 土壤及地 下水污染 防治措施 生态保护 措施 环境风险 防范措施 生活垃圾 物暂存库暂存后外售其他物 资回收部门综合利用。 收集后在厂区内一座建筑面 积为500m2的一般工业固体废 物暂存库暂存后运至环卫部 门指定的地点进行统一处置。 集中收集后运至环卫部门指 定的地点进行统一处置 将生产装置按污染物泄漏和生产功能单元所处的位置划分为重点防渗区和一般防 渗区,针对不同的防渗区域采取不同防渗措施,并给出不同分区的具体防渗要求。 (1)充分利用植物对污染物的净化作用,通过厂区绿化来治理大气及噪声污染。 如种植槐树等抑尘效果好的树种。对厂区进行硬化,要求能硬化的地方全部硬化。 (2)减少生产中排放的大气污染物对周边区域及其它植物的不利影响,关键在于 推行清洁生产工艺,尽量在源头减少污染物的产生量。另外,对职工要加强环境保 护意识的教育,采取严格的污染防治措施,对每个排污环节控制、管理,尽量将污 染物排放降至最低限度。 (3)加强管理,根据工程的实际情况,定期进行监测,勤检、勤查,特别要注意 防范由于人为因素引起的设备破坏,以确保生态保护投资和保护效果的统一。 (1)必须制定风险事故应急预案,以便确保本项目的安全运行,防止突发事件的 发生,并保证能在发生意外时通过事故鉴别能够及时采取具有针对性的措施控制事 故的进一步发展,把事故造成的损失和对环境的污染降到最低程度。 1、环境管理计划 本工程环境管理工作计划见表 5-1。 表5-1 环境管理工作计划表 阶段 环境管理 机构的职能 建设期 其他环境 管理要求 调试期 生产运行期 环境管理工作主要内容 根据国家建设目环境管理规定,认真落实各项环保手续,完成 各级环保主管部门对企业提出的环境要求,对企业内部各项管 理计划的执行及完成情况进行监督,确保环境管理工作真正发 挥作用。 1、合理选址,减少用地。 2、施工便道定期洒水。 3、临时用地恢复绿化。 4、路基防护与加固 5、夜间严禁进行打桩等噪声大的施工作业。 6、施工营地加强环境管理。 1、申领排污许可证。 2、对噪声防治效果进行检测。 3、对各设施不定期进行检查。 4、记录各项环保设施的试运行状况,针对出现问题提出完善 意见。 5、总结试运行期的生产经验,健全前期制定各项管理制度。 6、生产装置生产三个月内,进行环保设施的竣工验收。 1、严格执行各项生产及环境管理制度,保证生产的正常进行。 2、设立环保设施运行卡,对环保设施定期进行检查维护,做 到勤查、勤记、勤养护。 3、按照监测计划组织厂内的污染源监测,对不达标装置立即 122 寻找原因,及时处理。 4、不断加强技术培训,组织企业技术交流,提高操作水平, 保持操作工人队伍稳定。 5、建立环境管理台账制度,应真实记录基本信息、产污设施 运行管理信息、污染防治设施运行管理信息、监测记录信息及 其他环境管理信息等;按照电子台账和纸质台账两种记录形式 同步管理。 2、排污口规范化设置 项目需要按照要求设立排污口。废气排放口应进行规范化设计,具备采样、监 测条件,排放口附近树立环保图形标志牌。排污口应符合“一明显、二合理、三便 于”的要求,即环保标志明显,排污口设置合理,排污去向合理,便于采集样品, 便于监测计量,便于公众监督管理。 按照国家环境保护总局制定的《(环境保护图形标志)实施细则(试行)》 (环监[1996]463 号)的规定,在各排污口树立响应的环境保护图形标志牌,具体 要求见表 5-2。 表5-2 环境保护图形标志 简介:废气排放口 提示图形符号 废气排放口 表示废气向大气环境 排放 简介:噪声排放源 提示图形符号 噪声排放源 表示噪声向外环境 排放 简介:一般固体废弃 物 提示图形符号 表示一般固体废弃物 贮存、处置场 3、管理监测信息公开 根据《企业事业单位环境信息公开办法》,企业事业单位应当建立健全本单位 环境信息公开制度,指定机构负责本单位环境信息公开日常工作,通过其网站、企 业事业单位环境信息公开平台或者当地报刊等便于公众知晓的方式公开环境信息, 主要公开内容如下: 1)基础信息,包括单位名称、组织机构代码、法定代表人、生产地址、联系 方式,以及生产经营和管理服务的主要内容、产品及规模; 2)排污信息,包括主要污染物及特征污染物的名称、排放方式、排放口数量 和分布情况、排放浓度和总量、超标情况以及执行的污染物排放标准、核定的排放 总量; 3)防治污染设施的建设和运行情况; 4)建设项目环境影响评价及其他环境保护行政许可情况; 5)其他应当公开的环境信息。如竣工环境保护验收备案、自行监测工作开展 情况及监测结果。 123 六、结论 结论 交城县鑫东方报废车回收拆解有限公司新建年回收拆解 5 万辆报废车项目建设 地点位于吕梁市交城县夏家营镇辛南村北 249m 处。建构筑物总建筑面积 12000m2, 年拆解报废汽车 50000 辆。 项目拟利用厂区西侧一座 1500m2 密闭车间经墙体修缮,地面硬化防渗处理后作 为汽车拆解预处理区,拟利用西侧一座 1100m2 半封闭车间经地面硬化处理后作为已 压钢包堆放区。 根据现场调查,本项目土地现状为空地,厂区地面未平整,拟利用车间未修缮, 车间地面堆存部分建筑垃圾。 环评要求尽快整理场地。确保项目场地在开工建设期间无遗留环境问题。 本项目各项污染物均能得到合理处置,对环境影响较小。 综上所述,本项目符合产业政策、项目选址可行、生产工艺符合清洁生产的要 求。项目的建设对区域环境不会产生明显影响,评价认为只要认真贯彻执行国家的 环保法律、法规,认真落实本评价提出的环境保护措施,从环保角度出发,本项目 的建设是可行的。 124 附表 建设项目污染物排放量汇总表 项目 分类 废气 废水 一般工业 固体废物 危险废物 现有工程 污染物名称 现有工程 在建工程 本项目 以新带老削减量 本项目建成后 排放量(固体废物 许可排放量 排放量(固体废物 排放量(固体废物 (新建项目不填) 全厂排放量(固体废物 变化量 ⑦ 产生量)① ② 产生量)③ 产生量)④ ⑤ 产生量)⑥ 粉尘 // // // 1.68t/a // 1.68t/a +1.68t/a 非甲烷总烃 // // // 0.13t/a // 0.13t/a +0.13t/a H2S // // // 155g/a // 155g/a +155g/a NH3 // // // 6g/a // 6g/a +6g/a // 不外排 // // 不外排 // 不外排 // // 不外排 // // 不外排 // 不外排 // 引爆后的安全 气囊 // // // 125t/a // 125t/a +125t/a 陶瓷、泡沫 // // // 2500t/a // 2500t/a +2500t/a 不可利用废物 // // // 7704.75t/a // 7704.75t/a +7704.75t/a 生活垃圾 // // // 5.3t/a // 5.3t/a +5.3t/a 废油液 // // // 250t/a // 250t/a +250t/a 废制冷剂(含 氟利昂) // // // 10t/a // 10t/a +10t/a 废液化气罐 // // // 100t/a // 100t/a +100t/a 废铅蓄电池 // // // 675t/a // 675t/a +675t/a 125 废旧动力蓄电 池 废电容器(含 多氯联苯) 废尾气净化催 化剂 废电路板 // // // 1200t/a // 1200t/a +1200t/a // // // 6.25t/a // 6.25t/a +6.25t/a // // // 8.75t/a // 8.75t/a +8.75t/a // // // 375t/a // 375t/a +375t/a 10t/a +10t/a 含汞废物 10t/a 污水站产生的 废油、污泥 // // // 0.5t/a // 0.5t/a +0.5t/a 废活性炭 // // // 5.07t/a // 5.07t/a +5.07t/a 废溶剂 50t/a 50t/a +50t/a 石棉废物 10t/a 10t/a +10t/a 注:⑥=①+③+④-⑤;⑦=⑥-① 126 127

新建年回收拆解5万辆报废车项目.doc




