秦岭文库(kunmingchi.com)你想要的内容这里独有!
登录
注册
首页
最新文档
热门文章
关于我
免责声明
中共西安市新城区纪委部门预算“三公”经费及会议费、培训费支出预算说明.pdf
10150次阅读
共1页
上传时间:2024-07-12 23:20:06
柞水县特设乡村振兴公益性岗位人员2023年4月岗位补贴公示表.xlsx
10150次阅读
共23页
上传时间:2024-07-08 13:22:05
关于2016年邀请公民代表走进区政府活动的通告.docx
10150次阅读
共3页
上传时间:2024-05-31 21:20:54
田东县2022年高标准农田建设项目竣工验收前质量抽样检测服务招标公告(1).docx
10150次阅读
共3页
上传时间:2024-03-11 23:21:34
荆门市民防办公室2018年决算公开表.XLS.xls
10150次阅读
共8页
上传时间:2024-02-16 18:21:07
延安市“十四五”新经济发展规划.pdf
10150次阅读
共101页
上传时间:2023-11-04 19:21:09
福建省莆田监狱2023年1月罪犯减刑(假释)建议书.doc
10150次阅读
共138页
上传时间:2023-08-27 17:11:15
山西省特种设备“百日攻坚”专项行动领导组办公室关于印发《全省特种设备安全风险隐患大排查大整治“百日攻坚”专项行动实施方案》的通知.pdf
10150次阅读
共14页
上传时间:2023-08-25 19:12:09
区接待中心2022年度报告书.doc
10150次阅读
共2页
上传时间:2023-06-14 09:29:43
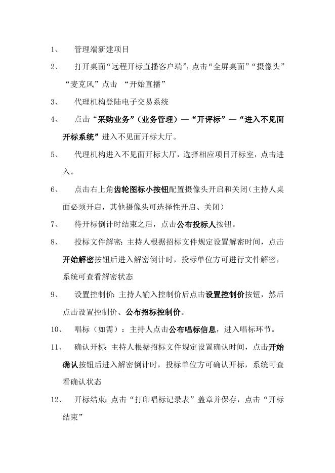
鹤壁市政府采购电子交易系统采购代理不见面开标流程-信产投.docx
10150次阅读
共1页
上传时间:2023-06-01 02:03:45
首页
243
244
245
246
247
末页
×
信息