秦岭文库(kunmingchi.com)你想要的内容这里独有!
登录
注册
首页
最新文档
热门文章
关于我
免责声明
重庆市人民政府关于做好当前和今后一段时期就业创业工作的实施意见.pdf
198次阅读
共9页
上传时间:2023-04-17 15:06:19
关于黑加公路江边四号桥改建工程受理公示_环境保护_大兴安岭地区行政公署.docx
198次阅读
共121页
上传时间:2023-04-14 16:01:54
國家外匯管理局西藏分局關於疫情防控期間辦理外匯業務的溫馨提示.pdf
198次阅读
共9页
上传时间:2023-03-09 17:01:35
科学网—EPJ ST Special Issue: Complex Bio Rhythms 无出版费的专题稿件 - 马军的博文.pdf
198次阅读
共2页
上传时间:2023-03-09 08:01:46
研究生快讯 第三十二期.pdf
197次阅读
共21页
上传时间:2025-07-15 20:32:41
新侨组织情况.docx
197次阅读
共2页
上传时间:2025-07-06 15:21:46
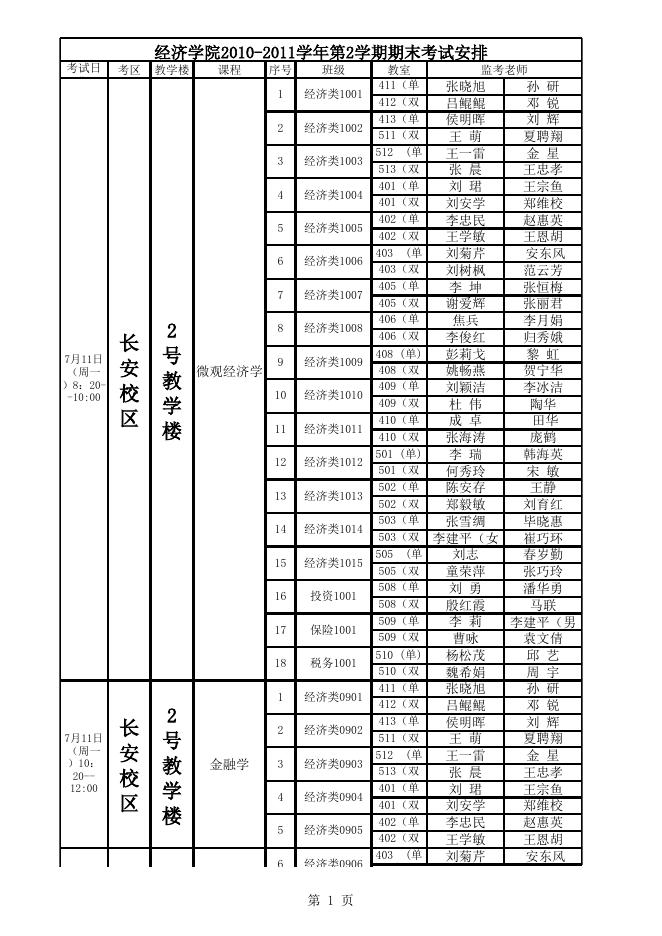
经济学院2010-2011学年第2学期期末考试监考安排.xls
197次阅读
共10页
上传时间:2025-04-21 02:41:34
1 经济统计学(非师范).pdf
197次阅读
共4页
上传时间:2025-04-19 08:23:07
附件:“2018年县级中等职业学校教师定向培养计划”预录取名单.xls
197次阅读
共8页
上传时间:2025-03-17 13:13:21
学生公寓2021年4月13日违规通报.xls
197次阅读
共2页
上传时间:2025-03-15 15:28:00
首页
70248
70249
70250
70251
70252
末页
×
信息