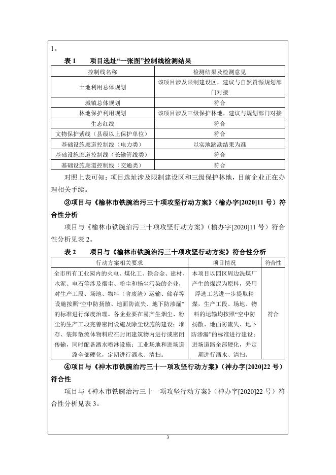
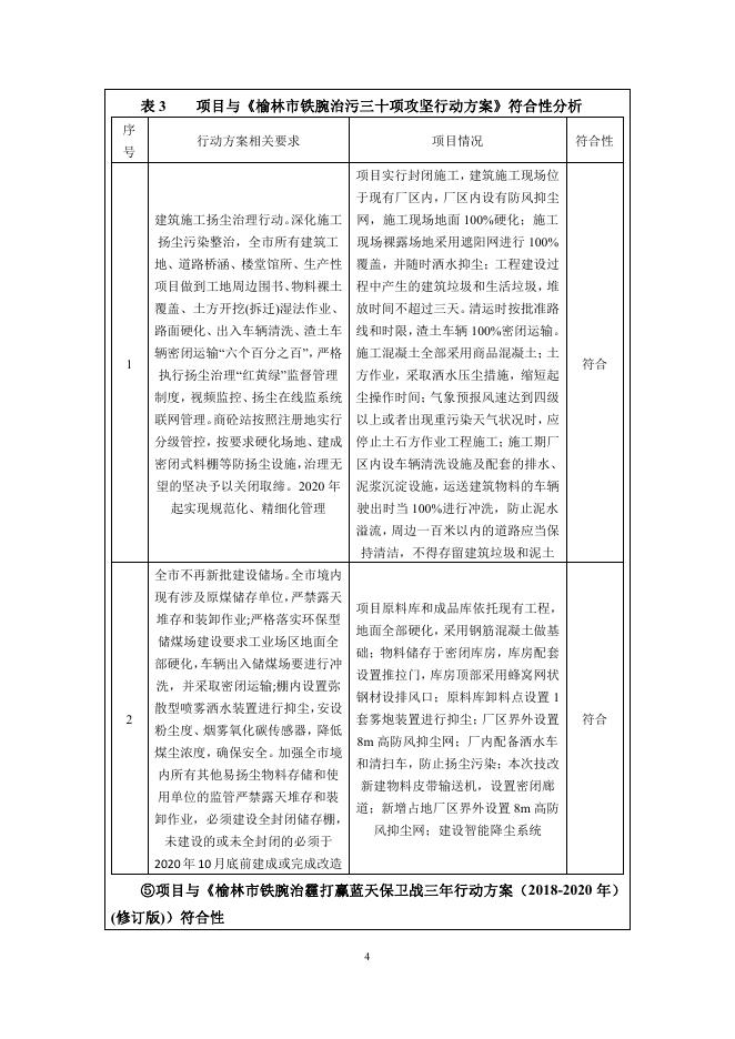
恒铭--报批版.pdf
建设项目环境影响报告表 (报审版) 项目名称:神木市恒铭煤业深加工有限公司 30 万吨/年煤 泥、废煤、矸石煤再利用项目技改升级 建设单位:神木市恒铭煤业深加工有限公司(盖章) 中华人民共和国生态环境部制 编制日期:二〇二〇年八月 《建设项目环境影响报告表》编制说明 《建设项目环境影响报告表》由具有从事环境影响评价工作资质的单 位编制。 1、项目名称——指项目立项批复时的名称,应不超过 30 个字(两个 英文字段作一个汉字) 。 2、建设地点——指项目所在地详细地址,公路、铁路应填写起止地 点。 3、行业类别——按国标填写。 4、总投资——指项目投资总额。 5、主要环境保护目标——指项目区周围一定范围内集中居民住宅区、 学校、医院、保护文物、风景名胜区、水源地和生态敏感点等,应尽 可能给出保护目标、性质、规模和距厂界距离等。 6、结论与建议——给出本项目清洁生产、达标排放和总量控制的分 析结论,确定污染防治措施的有效性,说明本项目对环境造成的影响, 给出建设项目环境可行性的明确结论。同时提出减少环境影响的其他 建议。 7、预审意见——由行业主管部门填写答复意见,无主管部门项目, 可不填。 8、审批意见——由负责审批该项目的环境保护行政主管部门批复。 建设项目基本情况 项目名称 神木市恒铭煤业深加工有限公司 30 万吨/年煤泥、废煤、矸石煤再 利用项目技改升级 建设单位 神木市恒铭煤业深加工有限公司 法人代表 刘建业 联系人 刘建业 通信地址 神木市孙家岔镇王道恒塔村神木市恒铭煤业深加工有限公司 联系电话 15229620777 建设地点 立项审批 部门 总投资 (万元) -- 邮政编码 719300 神木市燕家塔工业园区赵家梁片区 神木市发展改革和科技局 批准文号 技术改造 行业类别 及代码 建设性质 占地面积(平 方米) 传真 评价经费 (万元) B061 烟煤和无烟煤 开采洗选、N7723 固体 废物治理 绿化面积 (平方米) 27067.8(40.6 亩) 其中环保投 资(万元) 1000 神发改函 [2017]101 号 神发改科技函 [2020]102 号 72 预期投产 日期 -- 2000 环保投 资占总 投资比 例 7.2% 2021 年 4 月 1.概述 (1)项目由来 神木市恒铭煤业深加工有限公司成立于 2014 年,主要经营煤泥、废煤、矸 石煤的洗选及销售。现有厂区占地面积 18315.8m2,厂区现有项目为 50 万吨/年 煤泥、废煤、矸石煤洗选生产线项目,该项目于 2015 年 8 月 25 日取得环评批复 (神环发〔2015〕192 号),2019 年 1 月编制了变更报告,将浮选工艺变更为跳 汰+浮选组合工艺。目前批复的 50 万吨/年煤泥、废煤、矸石煤洗选生产线已建 成,且已于 2019 年 7 月 18 日开展了废气、废水和噪声等环境保护设施自主验收, 2019 年 8 月 12 日神木市环境保护局出具神环发[2019]363 号同意该工程固体废 物污染防治设施通过竣工环境保护验收。目前,该企业现有工程配套建设一条 20 万吨/年煤泥浮选生产线及一条 30 万吨/年废煤、矸石煤条汰洗选生产线(废 煤、矸石煤各洗选 15 万吨/年),产能 50 万吨/年,考虑公司经营发展需求,神木 市恒铭煤业深加工有限公司拟投资 1000 万元在现有厂区北侧空地新增占地 1 27067.8m2 建设神木市恒铭煤业深加工有限公司 30 万吨/年煤泥、废煤、矸石煤 再利用项目技改升级工程,拆除现有工程 20 万吨煤泥浮选生产设施,新建 50 万 吨/年煤泥浮选生产设施,原有 30 万吨废煤、矸石煤跳汰洗选生产线保持不变, 利用浮选洗煤工艺在煤泥中提取精煤。 (2)评价工作过程 根据《中华人民共和国环境影响评价法》和中华人民共和国国务院关于《建 设项目环境保护管理条例》的要求,该项目应进行环境影响评价。根据《建设项 目环境影响评价分类管理名录》(2018 版)规定,该项目属于“四十一、煤炭开 采和洗选业 129 洗选、配煤 三十四、环境治理业 101 一般工业固体废物(含污 泥)处置及综合利用中的其他”,应编制环境影响报告表。神木市恒铭煤业深加 工有限公司委托河北奇正环境科技有限公司承担了本项目的环境影响评价工作。 接受委托后,我单位技术人员根据神木市恒铭煤业深加工有限公司提供的相 关资料及项目选址、规模、性质和工艺路线等,对照国家和地方有关环境保护法 律法规、标准、政策、规范、相关规划进行了符合性分析,确定项目可开展环境 影响评价工作。在此基础上,我单位组织有关人员对项目厂址及其周围环境状况 进行了详细踏勘,并根据相关工程详细资料,按照建设项目环境影响评价技术导 则的规定,编制完成了《神木市恒铭煤业深加工有限公司 30 万吨/年煤泥、废煤、 矸石煤再利用项目技改升级环境影响报告表》。 (3)分析判定相关情况 ①与产业政策的符合性 对照《产业结构调整指导目录(2019 年本)》,项目属于鼓励类“三、煤炭 8、 煤炭清洁高效洗选技术开发与应用”,且神木市发展改革和科技局(原神木县发 展改革局)于 2017 年 6 月 29 日出具了《关于同意神木市恒铭煤业深加工有限公 司 30 万吨/年煤泥、废煤、矸石煤再利用项目技改升级的函》 (神发改函〔2017〕 101 号),同意项目技改;神木市发展改革和科技局于 2020 年 5 月 14 日出具《关 于同意神木市恒铭煤业深加工有限公司 30 万吨/年煤泥、废煤、矸石煤再利用项 目技改升级延期的函》 (神发改科技函〔2020〕102 号),同意将神发改函〔2017〕 101 号延期,项目建设符合国家产业政策。 ②项目选址“一张图”控制线符合性分析 根据榆林市“多规合一”辅助决策服务窗口针对本项目出具的《榆林市投资项 目选址“一张图”控制线检测报告》(编号:2020[1428]号),控制线检测结果见表 2 1。 表1 项目选址“一张图”控制线检测结果 控制线名称 土地利用总体规划 检测结果及检测意见 该项目涉及限制建设区,建议与自然资源规划部 门对接 城镇总体规划 符合 林地保护利用规划 该项目涉及三级保护林地,建议与规划部门对接 生态红线 符合 文物保护紫线(县级以上保护单位) 符合 基础设施廊道控制线(电力类) 以实地踏勘结果为准 基础设施廊道控制线(长输管线类) 符合 基础设施廊道控制线(交通类) 符合 对照上表可知:项目选址涉及限制建设区和三级保护林地,目前企业正在办 理相关手续。 ③项目与《榆林市铁腕治污三十项攻坚行动方案》(榆办字[2020]11 号)符 合性分析 项目与《榆林市铁腕治污三十项攻坚行动方案》(榆办字[2020]11 号)符合 性分析见表 2。 表2 项目与《榆林市铁腕治污三十项攻坚行动方案》符合性分析 行动方案相关要求 项目情况 符合性 全市所有工业园内的火电、煤化工、铁合金、建材、 本项目以园区周边洗煤厂 水泥、电石等涉及烟尘、粉尘和扬尘污染的企业, 产生的煤泥为原料,采用 对生产工段、场地、物料(含废渣)运输、储存等 浮选工艺进一步提取精 设施按照“空中防扬散、地面防流失、地下防渗漏” 煤,生产工段、场地、物 的标准进行深度治理。各企业要在易产生烟尘、粉 料的运输均按照“空中防 尘的生产工段完善密闭设施及除尘设施的建设;堆 扬散、地面防流失、地下 存、装卸散流体物料应在封闭建筑物内进行或密闭 防渗漏”的标准进行建设; 传输,同时配备洒水喷淋设施;工业场地和进场道 进场道路全部硬化,并定 路全部硬化,定期进行洒水、清扫。 期进行洒水、清扫。 符合 ④项目与《神木市铁腕治污三十一项攻坚行动方案》(神办字[2020]22 号) 符合性 项目与《神木市铁腕治污三十一项攻坚行动方案》(神办字[2020]22 号)符 合性分析见表 3。 3 表3 序 号 项目与《榆林市铁腕治污三十项攻坚行动方案》符合性分析 行动方案相关要求 项目情况 符合性 项目实行封闭施工,建筑施工现场位 于现有厂区内,厂区内设有防风抑尘 建筑施工扬尘治理行动。深化施工 网,施工现场地面 100%硬化;施工 扬尘污染整治,全市所有建筑工 现场裸露场地采用遮阳网进行 100% 地、道路桥涵、楼堂馆所、生产性 覆盖,并随时洒水抑尘;工程建设过 项目做到工地周边围书、物料裸土 程中产生的建筑垃圾和生活垃圾,堆 覆盖、土方开挖(拆迁)湿法作业、 放时间不超过三天。清运时按批准路 1 路面硬化、出入车辆清洗、渣土车 线和时限,渣土车辆 100%密闭运输。 辆密闭运输“六个百分之百”,严格 施工混凝土全部采用商品混凝土;土 执行扬尘治理“红黄绿”监督管理 方作业,采取洒水压尘措施,缩短起 制度,视频监控、扬尘在线监系统 尘操作时间;气象预报风速达到四级 联网管理。商砼站按照注册地实行 以上或者出现重污染天气状况时,应 分级管控,按要求硬化场地、建成 停止土石方作业工程施工;施工期厂 密闭式料棚等防扬尘设施,治理无 区内设车辆清洗设施及配套的排水、 望的坚决予以关闭取缔。2020 年 泥浆沉淀设施,运送建筑物料的车辆 起实现规范化、精细化管理 驶出时当 100%进行冲洗,防止泥水 符合 溢流,周边一百米以内的道路应当保 持清洁,不得存留建筑垃圾和泥土 全市不再新批建设储场。全市境内 现有涉及原煤储存单位,严禁露天 堆存和装卸作业;严格落实环保型 储煤场建设要求工业场区地面全 部硬化,车辆出入储煤场要进行冲 洗,并采取密闭运输;棚内设置弥 2 散型喷雾洒水装置进行抑尘,安设 粉尘度、烟雾氧化碳传感器,降低 煤尘浓度,确保安全。加强全市境 内所有其他易扬尘物料存储和使 用单位的监管严禁露天堆存和裝 卸作业,必须建设全封闭储存棚, 项目原料库和成品库依托现有工程, 地面全部硬化,采用钢筋混凝土做基 础;物料储存于密闭库房,库房配套 设置推拉门,库房顶部采用蜂窝网状 钢材设排风口;原料库卸料点设置 1 套雾炮装置进行抑尘;厂区界外设置 符合 8m 高防风抑尘网;厂内配备洒水车 和清扫车,防止扬尘污染;本次技改 新建物料皮带输送机,设置密闭廊 道;新增占地厂区界外设置 8m 高防 风抑尘网;建设智能降尘系统 未建设的或未全封闭的必须于 2020 年 10 月底前建成或完成改造 ⑤项目与《榆林市铁腕治霾打赢蓝天保卫战三年行动方案(2018-2020 年) (修订版))符合性 4 项目与《榆林市铁腕治霾打赢蓝天保卫战三年行动方案(2018-2020 年)(修 订版))符合性分析见表 4。 表4 项目与《榆林市铁腕治霾打赢蓝天保卫战三年行动方案(2018-2020 年)(修订版)》符合性分析 序 号 行动方案相关要求 项目情况 符合性 项目实行封闭施工,建筑施工现场位 于现有厂区内,厂区内设有防风抑尘 网,施工现场地面 100%硬化;施工 严格施工扬尘监管。2018 年底前, 现场裸露场地采用遮阳网进行 100% 1 建立施工工地管理清单。因地制宜 覆盖,并随时洒水抑尘;工程建设过 稳步发展装配式建筑。将施工工地 程中产生的建筑垃圾和生活垃圾,堆 扬尘污染防治纳入文明施工管理 放时间不超过三天。清运时按批准路 范畴,建立扬尘控制责任制度,扬 线和时限,渣土车辆 100%密闭运输。 尘治理费用列入工程造价。重点区 施工混凝土全部采用商品混凝土;土 域建筑施工工地要做到工地周边 方作业,采取洒水压尘措施,缩短起 围挡、物料堆放覆盖、土方开挖湿 尘操作时间;气象预报风速达到四级 符合 法作业、路面硬化、出入车辆清洗、 以上或者出现重污染天气状况时,应 渣土车辆密闭运输“六个百分之 停止土石方作业工程施工;施工期厂 百”,安装在线监测和视频监控设 区内设车辆清洗设施及配套的排水、 备,并与当地有关主管部门联网 泥浆沉淀设施,运送建筑物料的车辆 驶出时当 100%进行冲洗,防止泥水 溢流,周边一百米以内的道路应当保 持清洁,不得存留建筑垃圾和泥土 项目原料库和成品库依托现有工程, 地面全部硬化,采用钢筋混凝土做基 础;物料储存于密闭库房,库房配套 2 加强物料堆场扬尘监管。严格落实 设置推拉门,库房顶部采用蜂窝网状 煤炭、商品混凝土、粉煤灰等工业 钢材设排风口;原料库卸料点设置 1 企业物料堆场抑尘措施,配套建设 套雾炮装置进行抑尘;厂区界外设置 符合 收尘和密封物料仓库,建设围墙、 8m 高防风抑尘网;厂内配备洒水车 喷淋、覆盖和围挡等防风抑尘措施 和清扫车,防止扬尘污染;本次技改 新建物料皮带输送机,设置密闭廊 道;新增占地厂区界外设置 8m 高防 风抑尘网;建设智能降尘系统 ⑥项目建设与园区规划及规划环评符合性 项目位于神木市孙家岔镇王道恒塔村,属于燕家塔工业园区赵家梁片区, 5 2019 年 5 月 6 日,神木市环境保护局以《关于神木市燕家塔工业园区总体规划 修编(2018-2035)环境影响报告书审查意见的函》(神环函[2019]143 号)对该规 划环评进行批复,对照园区规划、规划环评内容,本项目的符合性见表 5。 表5 项目 项目与燕家塔工业园区赵家梁片区规划环评符合性分析 规划内容 项目内容 以煤炭开采、煤炭洗选为核心的基础产业,以煤 炭分级分质多联产综合利用为核心的主导产业, 以煤气、煤焦油、兰炭等深加工利用为核心的下 产业 游产业,以产业相关和产业联合的装备制造、机 定位 械加工、来料加工、综合利用等产业为核心的延 续产业,以技术服务、产业孵化和行政管理等为 核心作为服务产业,形成上下游产业一体化、相 关产业协同化发展的五大产业发展方向 相符性 本项目以园区周边 洗煤厂产生的煤泥 为原料,采用浮选 工艺进一步提取精 符合 煤,符合产业定位 要求,符合园区总 体规划 本项目位于神木市孙家岔镇王道恒塔村,属 于燕家塔工业园区赵家梁片区,根据《神木市燕 家塔工业园区总体规划修编(2018-2035)环境 影响报告书》环境准入条件中禁止开发范围清 项目以园区周边洗 工 单:①限制不符合开发区产业定位、污染排放较 煤厂产生的煤泥为 业 大的行业;②高水耗的项目;③严禁采用落后的 原料,采用浮选工 园 产业 区 发展 规 负面 划 清单 生产工艺或生产设备,不符合国家相关产业政 策、达不到经济规模的项目入区建设;产业发展 艺进一步提取精 煤,污染排放量较 小,不属于高水耗 负面清单:神木市燕家塔工业园区发展规划在规 项目,采用先进生 划产业的基础上引入项目应符合国家产业政策, 产工艺和生产设 严格按照《产业结构调整指导目录》 、 《外商投资 备,不在产业发展 产业指导目录(2015 年修订)》、《产业转移指导 符合 负面清单中 目录(2012 年本)》等产业指导目录进行控制,文 件中淘汰类的项目,一律禁止引入神木市燕家塔 工业园区赵家梁片区 赵家梁新建一座水厂,供水能力为 1 万 m3/d,占 地 1hm2,以区外调水为水源,经常规处理后供 供水 水。目前集中区供水方式为集中供水,恒源电厂 工程 在乌兰木伦河边滩设有渗水井,从河中取水,处 理后通过供水管网送至各企业,作为主要水源, 其次矿井疏干水作为补充水源,部分企业通过对 6 本项目位于园区供 水范围内,运营期 用水由园区供水管 网统一供给,可满 足用水需求 符合 矿井水处理,达到洗煤用水水质,作洗煤用水 规划区恒源电厂 110kV 变电站,主变总容量为 149MVA,目前该变电站为集中区的中心电源变 供电 工程 电站。在规划区中部有 3 座 110kV 变电站,分 项目用电由现有厂 别为恒源电厂 1 期变电站、恒源电厂 2 期变电 区供电系统供应, 站、集中区变电站,主变总容量分别为 新增用电 60 万 2×12MVA、2×25MVA、2×25MVA;规划区北侧 kWh,可满足项目用 有恒源电厂 3 期 110kV 变电站一座,主变总容 电需求 符合 量为 2×25MVA。规划将恒源电厂 1 期 110kV 变电站容量扩容至 2×25MVA。 本项目生产废水闭 排水 工程 规划在赵家梁新建一座污水处理厂,处理规模为 式循环处理,厂区设 1.5 万 m3/d,占地 1hm2。采用二级生化处理,目 旱厕,由当地村民定 前生活污水处理站尚未建成 期清掏,盥洗废水回 符合 用于厂区洒水抑尘 规划行政、办公类建筑可利用邻近热电、煤化企 业余热资源满足采暖热需求;商业类建筑结合其 营业管理模式和运营机制,应充分利用电力资源 本项目洗选车间设 供暖 优势,配置中央空调设备满足商业热负荷需求。 有建筑墙体保暖 工程 工业类建筑根据其煤化工、煤电、洗煤和焦化等 层,办公生活区冬 工业余热条件,大力发展余热利用,满足自身或 季用电取暖 符合 周边企业管理运行用热需求量,目前神木市燕家 塔工业园区赵家梁片区集中供暖工程尚未完善 生活 垃圾 远期规划在园区北部陈家湾区域及南部赵家梁 本项目生活垃圾集中 区域选址建设固废填埋场。目前垃圾填埋场尚未 收集,送往神木市垃 符合 建设,垃圾收集后送往神木市垃圾填埋场处理 圾填埋场处理 经与规划和规划环评对照,项目建设符合神木市经济技术开发区规划要求。 ⑦与“三线一单”符合性分析 项目“三线一单”符合性分析见表 6。 表6 “三线一单”符合性分析一览表 “三线一单” 生态保护红线 项目情况 项目位于神木市孙家岔镇王道恒塔村,附近无特殊重要生态功 能区,不涉及生态红线 符合性 符合 本项目配套完善的环保设施,污染物均可达标排放,且污染物 环境质量底线 排放量较小,不会对区域环境空气质量产生明显影响;区域声 环境质量满足《声环境质量标准》 (GB3096-2008)中 3 类标 7 符合 准,项目采取选用低噪声设备、基础减振、隔声、消声等措施 后,不会对声环境产生明显影响;项目废水不外排,不会对区 域水环境造成影响 资源利用上线 项目原辅材料及能源消耗合理分配,不触及资源利用上线 环境准入负面 本项目位于神木市孙家岔镇王道恒塔村,属于燕家塔工业园区 清单 赵家梁片区,不在园区规划负面清单中 符合 符合 综上,项目满足“三线一单”相关要求。 ⑧选址的环境可行性分析 项目位于神木市孙家岔镇王道恒塔村,属于燕家塔工业园区赵家梁片区,附 近无特殊重要生态功能区,不涉及生态红线。根据陕西省生态环境厅办公室 2020 年 1 月 23 日发布的《2019 年 12 月及 1~12 月全省环境空气质量状况》,2019 年 神木市为环境空气质量不达标区,不达标因子为 PM10、PM2.5、NO2,根据 TSP 监测结果,区域 TSP 24 小时平均浓度满足《环境空气质量标准》(GB3095-2012) 及其修改单中二级标准;声环境质量满足《声环境质量标准》(GB3096-2008) 中 3 类标准;区域地下水水质满足《地下水质量标准》(GB/T14848-2017)Ⅲ类 标准,其中石油类满足参照执行的《地表水环境质量标准》(GB3838-2002)Ⅲ类 标准。区域土壤环境质量满足《土壤环境质量 建设用地土壤污染风险管控标准 (试行)》(GB36600-2018)相关要求。 项目在采取各项环保措施后,废气均可达标排放;无废水外排,不会对区域 水环境产生影响;厂界噪声排放满足 3 类标准要求;固体废物均合理处置,不外 排。项目最近的敏感点为东南侧 480m 处的曲家梁村,项目在采取完善的环保措 施后,对其影响较小。因此,厂址选择可行。 (4)项目关注的主要环境问题及环境影响 本项目对周围环境的影响主要表现在建设期和运营期对大气环境、水环境、 声环境的影响。 本次环评在施工期主要关注的环境问题为施工扬尘、废水、噪声和固体废物 对周围环境的影响。运营期主要关注生产工艺废气对大气环境的影响;工艺废水 不外排,回用的可行性;生产设备噪声对周围声环境的影响;生产过程固体废物 对周围环境的影响。 (5)评价结论 项目建设符合国家产业政策,符合园区规划,建设内容符合清洁生产要求, 各项污染防治措施可行,污染物能够达标排放,项目的建设不会对周围环境产生 8 明显影响。在认真落实各项环保措施的前提下,从满足环境质量目标要求分析, 项目建设可行。 2.现有工程概况: (1)现有工程主要建设内容 项目位于神木市孙家岔镇王道恒塔村,将废煤、矸石煤经破碎后粒径<50mm 后经跳汰洗选工艺处理,跳汰选出的<13mm 的煤泥与外购煤泥送浮选工序处 理。项目现有工程具体建设内容见表 7。 表7 项目类别 现有工程主要建设内容 项目名称 建设内容 1 座,密闭轻钢结构,建筑面积 2000m2,主要设 1 座 200m3 浓缩 主体 工程 池,,一座 300 m3 事故池,1 座 100m3 循环水池,设置鄂式破碎机、 生产厂房 给料机等用于原料的破碎;置跳汰机、浓缩机、压滤机、浮选机、 复式破碎机等设备,并设浮选剂储罐,用于废煤、矸石煤洗选, 煤泥浮选 2 座,单层轻钢结构,用于原料煤泥、废煤、矸石煤分区存储, 原料库 套雾炮装置进行抑尘 辅助 工程 成品库 尾泥间 供热 公用 工程 占地面积分别为 1750 m2、3150 m2,地面硬化,卸料点各设置 1 供电 供水 办公生活 1 座,单层轻钢结构,用于产品的存储,占地面积为 1400 m2,地 面硬化,设置 1 套雾炮装置进行抑尘 尾泥间及矸石棚建于生产厂房,地面硬化,尾泥间占地面积 324m2,矸石储存于密闭矸石棚内,占地面积约 275 m2 采用电取暖 由赵家梁工业园变电站架空引至厂区,厂区设 300kVA 电力变压 器一台 由赵家梁片区统一供水 一层办公及生活用房,占地 320 m2 备料工序破碎粉尘破碎工序在原料库内作业,棚内设一台雾炮机, 棚底做硬化防渗处置 废气 物料储运、装卸、转载等过程无组织粉尘,主要采取以下措施: 车间及库房部分密闭并硬化,库房顶部采用蜂窝网状钢材设排风 环保 口,备料于密闭库房内进行,设置 1 套雾炮装置进行抑尘;厂区 工程 界外设置 8m 高防风抑尘网;厂内配备洒水车和清扫车。 生产过程产生的煤泥水经浓缩、压滤处理后回用于生产,不外排 废水 车间地面冲洗废水回用于洗选工序补水 车辆冲洗废水经沉淀池沉淀后回用于车辆冲 生活污水主要为职工盥洗废水,用于厂区泼洒抑尘,厂区设旱厕, 9 定期清掏用作农肥 噪声 采取选用低噪声设备、基础减振、风机消声、厂房隔声等措施 固废 尾泥 暂存于密闭尾泥间,外售砖厂综合利用 矸石 暂存于密闭矸石棚,外售砖厂综合利用 暂存于厂区 30m3 危废间,最终委托有资质 废机油 的单位处置 生活垃圾 收集后定期送垃圾填埋场处理 (2)现有工程生产规模 现有工程建设规模为一条 30 万吨/年废煤、矸石煤跳汰洗选生产线(废煤、 矸石煤各 15 万吨)和一条 20 万吨/年煤泥浮选生产线。 (3)现有工程生产工艺 现有工程主要采用跳汰+浮选的组合工艺从煤泥、废煤、矸石煤中提取精煤。 (4)现有工程设备一览表 现有工程主要设备安装情况见表 8。 表8 主要生产设备一览表 序号 设备名称 规格、型号 数量(台) 备注 1 给料机 K3 1 保留 2 颚式破碎机 出料粒度<13mm 1 保留 3 跳汰机 10m2 1 保留 4 精煤分级筛 13mm 1 保留 5 末煤脱水筛 0.5mm 4 保留 6 末煤离心机 -- 1 保留 7 皮带输送机 -- 2 保留 8 浮选机 XJM-4 1 保留 9 压滤机 XMZ500-1500×500 2 拆除 10 浓缩机 NZ12 1 保留 11 斗提机 T-2056 2 保留 12 斗提机 T-3260 1 拆除 3.拟建工程内容及规模 (1)地理位置 项目位于陕西省榆林市神木市孙家岔镇王道恒塔村,属于燕家塔工业园区赵 家梁片区, 厂址中心地理坐标为东经 110°23'47.08", 北纬 39°5'52.70"、 高程 1123m。 区域交通运输便捷,项目地理位置及交通见附图 1。项目厂址北侧紧邻神木市博 能煤业有限公司、东侧隔园区道路为榆林市恒源电石厂、南侧为神府经济开发区 10 恒源煤化工有限公司、西侧为空地。厂址西北距赵家梁村 2030m、距王道恒塔村 1050m,西南距车家岔村 740m、距三道峁村 2220m,南距车岔河沟村 800m、距 神树塔村 2020m,东南距敖包梁 1900m、距曲家梁村 480m、距平士梁 2070m, 东北距刘成腰山村 2480m,项目最近环境敏感点为距厂址东南侧 480m 的曲家梁 村,周边关系见附图 2。 (2)项目投资 项目总投资 1000 万元,其中环保投资 72 万元,占总投资 7.2%。 (3)工程规模与产品方案 项目保留现有工程废煤、矸石煤跳汰生产线,拆除现有工程中 20 万吨/年煤 泥浮选生产设施,新建 50 万吨/年煤泥浮选生产设施,浓缩罐利用现有工程浓缩 罐,技改后生产能力达到 80 万吨/年。产品方案及技术指标见表 9。 表9 项目产品方案及技术指标一览表 产品指标 规格 产品 方案 精煤 产量 灰分 全水分 全硫 发热量 mm % % % kCal/kg 万 t/a <0.5 7.5 23 0.29 6728 12.5 运输形式 专用汽车运输 (4)建设内容 项目主要建设洗选车间、尾泥库及供水、供电等配套辅助工程,具体建设内 容见表 10。 表 10 类型 技改项目主要建设内容一览表 项目名称 洗选车间 建设内容 新建 1 座密闭轻钢结构车间,建筑面积 800m2,置压滤机、 浮选机等设备,并设浮选剂储罐,用于煤泥浮选 主体 厂区现有洗选 拆除原有 20 万吨/年煤泥浮选生产设施,保留 30 万吨/年 工程 车间 工程 新建 拆旧 原料煤泥储运 不新建库房,依托现有工程原料库 依托 产品精煤储存 不新建库房,依托现有工程成品库 依托 尾泥储存 辅助 废煤、矸石煤跳汰洗选生产线 备注 办公区及生活 新建 1 座密闭轻钢结构车间,用于尾泥的储存,占地面积 1000m2, 储存量约 3200t,可储存约 3 天的尾泥 新建 技改项目新增劳动定员 10 人,依托现有办公生活设施 依托 浓缩罐 1 个,容积均为 200m3 依托 事故池 1 座,容积为 300m3 依托 危废间 1 座,占地面积 30m2 依托 区 11 公用 工程 供热 洗选车间设有建筑墙体保暖层,办公区采用电取暖 新建 供电 由厂区供电系统供应,年新增用电量约 60 万 kWh 依托 供水 办公 项目生 活用水、生产 用水依托现有 供水系统,年 用量 33360m3 办公生活依托厂区现有办公生活区 依托 依托 物料储运、装卸、转载等过程无组织粉尘,主要采取以下 措施:车间及库房全部密闭并硬化、设置推拉门,库房顶 部采用蜂窝网状钢材设排风口,备料于密闭库房内进行, 并于产尘点设集气罩收集粉尘;原料库卸料点设置 1 套雾 依托 炮装置进行抑尘;厂内配备洒水车和清扫车;建设智能降 废气 尘系统 物料皮带输送机设置密闭廊道;尾泥库全部密闭并硬化、 设置推拉门,库房顶部采用蜂窝网状钢材设排风口厂区界 新建 外设置 8m 高防风抑尘网 厂区道路硬化,定期清扫、洒水抑尘;厂区设 1 套车辆冲 洗装置,对运输车辆轮胎进行冲洗;厂区行驶速度应小于 依托 10km/h,运输物料的汽车不应该超载 生产过程产生的煤泥水经浓缩、压滤处理后全部回用,不 外排 地面冲洗废水回用于生产补水;车辆冲洗废水沉淀后全部 环保 工程 回用 废水 生活污水主要为盥洗废水,用于厂区泼洒抑尘,厂区设旱 厕,定期清掏用作农肥 依托 依托 依托 设置一座容积为 450m3 初期雨水池,收集雨季前 15 分钟 的污浊雨水用于洗煤补充水综合利用,并且厂区设置了雨 新建 水导排设施及收集切换装置确保了初期雨水不外排 噪声 采取选用低噪声设备、基础减振、风机消声、厂房隔声等 措施 废机油 尾泥 生活垃圾 固废 依托现有工程危废间暂存,定期交有资质单位 处理,该危废间已建成,可满足收纳需要 新建 依托 暂存于厂区的尾泥库,外售建材企业综合利用 新建 生活垃圾收集后送垃圾填埋场处理 依托 一般防渗区:包括洗选车间、尾泥库及初期雨水池等,初 期雨水池为钢筋混凝土结构,洗选车间和尾泥区地面建议 采用人工材料构筑防渗层,防渗层的厚度应相当于渗透系 数为 1.0×10-7cm/s、厚度 1.5m 的粘土层的防渗性能;管道 防渗漏均采用密闭输水管道进行输送,污水管道均采用 HDPE 防渗轻质管道,管道外设管沟防护,管沟采用人工 12 新建 防渗材料进行防渗,保证防渗材料渗透系数≤10-7cm/s 厂区绿化面积 2000m2,绿化率 7.39% 绿化 表 11 序号 新建 依托工程及依托可行性分析一览表 依托项目 依托工程建设内容 可行性分析 原料库占地 4900m2,技改项目原料煤泥 1 原料库 2 座,占地面积分别为 储存于现有工程原料库,占地面积 3150m2、1750 m2,密闭 3000m2,通过调整物料堆存区域,增加 轻钢结构,用于现有工程 拉运频次,不会对储煤棚的储存造成影 原料的储存 响,可满足原有项目和技改项目原料的储 存 技改项目产品精煤储存于成品库,占地面 2 成品库 占地面积 1400 m2,用于 积 800 m2,通过调整物料堆存区域,增 现有工程精煤的储存 加拉运频次,可与现有产能匹配,不会对 储煤棚的储存造成影响, 3 危废间 现有危废间建筑面积 技改项目年产生废机油约 0.5t/a,产生量 30m2,用于储存现有工程 较少,现有危废间仍有较大空余,且危废 产生的废机油等危险废 间建设符合《危险废物贮存污染控制标 物 准》,可满足需要 现有工程办公生活设施 4 办公区及 主要包括:单层综合办公 现有办公生活区仍有部分空余,技改项目 生活区 生活区一座,占地面积 新增劳动定员 10 人,可满足依托需求 320m2 (5)占地及平面布置 项目位于神木市孙家岔镇王道恒塔村,新增占地 27067.8m2(40.6 亩),绿化 面积 2000m2,绿化率 7.4%,项目实施后全厂占地 45383.6 m2(68 亩)。 项目平面布置结合生产工艺顺序、自然条件等因素,按照场地利用率高、占 地少的原则布置。项目主要建设洗选车间、尾泥库及初期雨水池。拟建工程位于 原有工程北侧空地,自南向北布置。技改工程完成后,整个厂区以生产工艺流程 为主导,构建筑物布局合理。项目具体平面布置见附图 3。 (6)主要生产设备 项目主要生产设备详见表 12。 表 12 项目主要生产设备一览表 序号 设备名称 规格型号 数量(台) 1 皮带输送机 B=800,V=1.6m/s -- 2 制浆机 -- 1 13 3 浮选机 MFJ(12m³) 1 4 精煤压滤机 XMY-250 1 5 尾泥压滤机 XMY-500 1 (7)原辅材料及能源消耗 项目拆除现有 20 万吨/年煤泥浮选生产设施,新建 50 万吨/年煤泥浮选生产 设施,浓缩罐利用现有工程浓缩罐,项目主要原辅材料及能源消耗见表 12。 表 13 序号 项目原辅材料及能源消耗一览表 原料名称 单位产品消耗量 年用量 备注 外购,固态,由神木市煤电集团赵家 30 万 t 1 -- 煤泥 梁煤矿有限责任公司及神府经济开 发区恒源煤化工有限公司供给,密闭 汽车运输,密闭原料库储存 20 万 t 利用现有工程 20 万吨煤泥浮选生产 线煤泥 2 浮选剂 -- 51.6t 液态,外购,桶装,存储于车间内 3 电 1.3kWh/t 60 万 kWh 由现有厂区供电系统提供 4 新鲜水 -- 33360m3 依托现有工程管道 本项目所用的原料煤泥主要来源于神木市煤电集团赵家梁煤矿有限责任公 司和神府经济开发区恒源煤化工有限公司。神木市煤电集团赵家梁煤矿有限责任 公司位于本项目厂址南侧 800m 处,该企业工业场地内建有 150 万吨/年煤炭洗选 工程,采用跳汰洗选工艺,该企业及其煤炭洗选工程均已通过竣工环境保护验收 并正式投入生产。神府经济开发区恒源煤化工有限公司位于本项目南侧 50m 处, 该企业工业场地内建有 60 万吨/年煤炭洗选工程,该企业及其煤炭洗选工程均已 通过竣工环境保护验收并正式投入生产。本项目所用原料由以上企业供给,采用 密闭汽车运输进厂,可满足生产需求。根据原料检验报告(见附件),项目原料 主要成分见表 14。 表 14 指标 煤泥 项目原料主要成分一览表 全水分 灰分 挥发分 全硫 低位发热量 (Mt%) (Ad%) (Vdaf%) (Std%) (kCal/kg) 25 28.13 31.76 0.43 3169 (8)物料平衡 根据原辅材料消耗情况,确定本项目生产物料平衡见表 15、灰分平衡见表 16、硫平衡见表 17、项目热值平衡见表 18。 表 15 项目生产物料平衡一览表 14 投入 序号 产出 原料名称 数量(万 t/a) 产品名称 数量(万 t/a) 1 煤泥 50 精煤(产品) 12.5 2 新鲜水 3.0 尾泥 40.5 合计 合计 53.0 合计 53.0 表 16 序号 精煤生产工序灰分平衡一览表 投入 产品 原料名称 用量(万 t) 灰分(%) 灰分量(t) 产品名称 产品量(万 t) 灰分(%) 灰分量(t) 1 煤泥 50 28.13 140650 精煤 12.5 7.5 9375 2 水 3 -- -- 尾泥 40.5 32.41 131275 合计 -- 53 -- 140650 合计 53.0 -- 140650 表 17 精煤生产工序硫平衡一览表 投入 序号 产品 含硫率 原料名称 用量(万 t) (%) 含硫量(t) 产品名 称 含硫率 产品量(万 t) (%) 含硫量(t) 1 煤泥 50 0.43 2150 精煤 12.5 0.29 362.5 2 水 3 -- -- 尾泥 40.5 0.44 1787.5 合计 -- 53 -- 2150 合计 53.0 -- 2150 低位发热量 总发热量 称 (万 t) (kCal /kg) (万 kCal) 表 18 精煤生产工序热值平衡一览表 投入 序号 原料名 用量(万 低位发热量 产品 总发热量 产品名 产量 称 t) (kCal /kg) (万 kCal) 1 煤泥 50 3169 158450 精煤 12.5 6728 84100 -- -- -- -- -- 尾泥 40.5 1835.8 44610 合计 -- -- -- 158450 合计 53.0 -- 158450 (9)劳动定员及工作制度 ①劳动定员 项目新增劳动定员 10 人。 ②工作制度 项目全年实际生产天数为 300 天,每天两班生产,一班检修,每班 8 小时。 (10)公用工程 ①供电 项目用电由现有厂区供电系统供应,年用电量新增 60 万 kWh,可满足供电 需求。 ②供热 15 项目洗选车间设有建筑墙体保暖层及工业暖风机等电暖设备,浓缩罐及输送 管道采取电采暖辅助保温。 ③给排水 项目生活用水、生产用水依托现有供水系统,可满足项目生产用水需求。 i 给水 项目总用水量为 4647.6m3/d,其中新鲜水用量为 111.2m3/d,原料带入水量 416.7m3/d,循环水量为 4132.7m3/d,二次水量为 3.4m3/d,重复利用率 88.9%。 新鲜水用量为 111.2m3/d,包括洗选工艺补水 100.2m3/d、车间地面冲洗用水 3.0m3/d、抑尘用水 3.0m3/d、车辆冲洗用水 0.5m3/d、绿化用水 4.0m3/d 及生活用 水 0.5m3/d;循环水量为 4132.7m3/d,其中洗选工艺循环水 4127.7m3/d、车辆冲 洗循环水量 5m3/d;二次水用量为 3.4m3/d,主要为车间地面冲洗废水及职工盥洗 废水用于抑尘。 ii 排水 项目废水主要为浮选产生的工艺废水、车间地面冲洗废水、车辆冲洗废水和 职工盥洗废水。浮选工艺废水经浓缩压滤处理,部分由尾泥和精煤带走,剩余 4127.7m3/d 回用于生产工序;车间地面冲洗废水为 3m3/d,经收集后全部回用于 洗选生产工序;车辆冲洗水经车辆冲洗装置配套的 5m3 沉淀池内收集沉淀后循环 使用;盥洗废水 0.4m3/d,回用于厂区洒水抑尘,不外排,厂区设置旱厕,由当 地村民定期清掏用作农肥。 项目给排水水量平衡表见表 19,给排水水量平衡图见图 1,现有工程 20 万 吨/煤泥浮选水量平衡图见图 2,技改完成后全厂水量平衡表见表 20,给排水水 量平衡图见图 3。 表 19 m3/d 项目给排水水量平衡一览表 序号 用水工序 1 洗选工艺用水 4647.6 416.7 100.2 4127.7 3 519.9 -- 2 车间地面冲洗水 3 -- 3 -- -- -- 3* 3 抑尘用水 3.4 3 4 车辆冲洗水 5.5 0.5 5 绿化 4 4 4 6 生活用水 0.5 0.5 0.1 0.4 合计 4664 524 3.4* 表 20 总用水量 原料带入 新鲜水用量 循环水量 二次水量 损耗量 回用量 416.7 111.2 技改项目完成后全厂水平衡一览表 16 0.4 5 4132.7 3.4 原料 新鲜水 循环 带入 用量 水量 6802.9 530.2 183.2 6079 10.5 690.9 -- 2 车间地面冲洗水 10.5 -- 10.5 -- -- -- 10.5* 3 抑尘用水 9 -- 7 -- 2 9 0 4 车辆冲洗用水 6 -- 1 5 -- 1 0 5 绿化 12 -- 12 -- -- 12 0 6 生活用水 2.5 -- 2.5 -- -- 0.5 2.0* 6842.9 530.2 216.2 6084 12.5 713.4 12.5* 序号 用水工序 总用水量 1 洗选工艺用水 合计 原料带入 416.7 新鲜水 111.2 100.2 精煤带出 95.8 浮选(-10.3) 搅拌制浆 0.5 3 绿化用水(-4) 5 车辆冲洗(-0.5) 抑尘用水(-3.4) 0.4 生活用水(-0.1) 图1 项目给排水水量平衡图 原料带入 166.8 单位:m3/d 精煤带出 38.3 1804.3 1842.6 搅拌制浆 浮选(-9.6) 循环水池 1635 图2 尾泥带出 413.8 3 0.5 40.8 浓缩压滤 4127.7 循环水池 车间地面冲洗水 4 新鲜水 4541.5 4647.6 4130.7 3 二次水量 损耗量 回用量 浓缩压滤 1635 项目现有工程 20 万吨/年煤泥浮选(拆除)水量平衡图 17 尾泥带出 169.3 单位:m3/d 原料废煤、矸石 煤带入 113.5 新鲜水 183.2 精煤带出 83.1 2035.6 2118.7 50 跳汰洗选(-3.6) 1958.8 1951.3 清水池 7.5 7.5 车间地面冲洗水 原料带入 416.7 精煤带出 95.8 4541.5 4647.6 100.2 矸石带出 84.3 浓缩 脱水 浮选(-10.3) 搅拌制浆 循化水池 浓缩压滤 尾泥带出 413.8 4127.7 4130.7 3 3 车间地面冲洗水 12 绿化用水(-12) 1 车辆冲洗(-1) 7 5 抑尘用水(-9) 2 2.5 图3 生活用水(-0.5) 技改完成后全厂给排水水量平衡图 18 单位:m3/d iii 项目洗选工段水平衡 依据原料、产品与尾泥含水情况,确定项目洗选生产工艺水量平衡见表 21、 图 4。 表 21 用水工序 总用水量 洗选工序 m3/d 项目洗选工序水量平衡一览表 4647.7 原料 新鲜水 循环 二次 循环 精煤 固废 带入 补水量 水量 水量 损失 带出 带出 416.7 100.2 4127.7 3 10.3 95.8 413.8 原料带入416.7 新鲜水 100.2 4130.7 搅拌机制浆 排放量 0 循 二次水3.0 环 水 池 浮选机 2506.5 (循环损失 10.3) 压滤机 2130.8 浓缩机 1042.8 1088 2410.7 压滤机 精煤 95.8 图4 尾泥 413.8 项目洗选生产水量平衡图 674.2 单位:m3/d 由洗选生产水量平衡图可知,总用水量为 4647.7m3/d,其中新鲜水补水量 100.2m3/d,循环用水 4127.7m3/d,二次水量 3 m3/d,原料带入 416.7m3/d,洗选 工艺水重复利用率为 88.8%;洗选工艺用水经浓缩压滤处理后,循环损失为 10.3m3/d,由精煤带走 95.8m3/d,固废带走 414m3/d,剩余 4127.7m3/d 同车间地 面冲洗废水 3m3/d 回用于洗选工序。 同时厂房地面进行水泥硬化、防渗处理,项目设置事故池,当发生非正常工 况时,事故废水排入事故池,待事故处理完毕后,将事故废水浓缩处理,回用至 洗选生产工序。 综上所述,本项目洗选工艺废水闭路循环使用,可保证污废水不外排。 (11)项目施工进度 项目预计于 2021 年 4 月投产。 (12)经济技术指标 19 项目主要经济技术指标见表 22。 表 22 序号 项目主要技术经济指标 名称 一 单位 数量 序号 产品 1.1 精煤 二 名称 三 万 t/a 12.5 主要原辅材料 2.1 煤泥 万 t/a 50 2.4 浮选剂 t/a 51.6 单位 数量 能源消耗 3.1 电 万 kWh/a 60 3.2 新鲜水 m3/a 33360 四 年工作日 d/a 300 五 劳动定员 人 10 六 总投资 万元 1000 七 环保投资 万元 72 4.与本项目有关的原有污染情况及主要环境问题 (1)现有工程主要污染情况 技改项目新增占地 27067.8m2,占地为原“恒源神通焦化三厂”旧址,该企业 已于 2018 年停止生产,且各类生产设备均已拆除,厂地较为平整。根据土壤监 测情况,场地内土壤可满足土壤环境质量标准 建设用地土壤污染风险管控标准 (试行)》(GB36600-2018)中第二类用地筛选值要求。 结合现场勘查情况、现有工程验收及验收意见,现有工程废气主要为:厂界 无组织排放的粉尘。 1 废气排放情况及治理措施 废气排放情况及治理措施见表 23。 表 23 废气排放情况一览表 废气 排放源 污染物 处理措施 厂界最高浓 度 mg/m3 达标情况 生产车间采用密 闭轻钢结构,原 《煤炭工业污染物排 料库及成品库非 厂界无组织粉尘 颗粒物 完全密闭轻钢结 构,物料采用密 闭输送廊道+喷 0.722 放标准》 (GB20426-2006)表中 5 排放限值 雾洒水措施 ②废水防治措施及治理效果 项目污水主要是洗选废水、地面冲洗水及生活污水,洗选废水及地面冲洗水 闭路循环,不外排,生活污水收集沉淀后用于厂区绿化、洒水抑尘。 ③噪声防治措施及治理效果 20 现有工程噪声源主要是破碎机、搅拌机、振动筛、浮选机、压滤机、浓缩机 及水泵等设备,采取减振、建筑隔声、合理布局等措施,并经距离衰减,厂界噪 声满足《工业企业厂界环境噪声排放标准》(GB12348-2008)中 3 类标准要求。 不会对周围环境产生明显影响。 ④固体废弃物防治措施 现有工程固体废物主要为尾泥、除尘灰和生活垃圾,尾泥外售建材企业综合 利用,除尘灰回用于生产,生活垃圾收集后送垃圾填埋场处置。 (2)现有工程污染物排放量 根据厂区现有工程验收报告,现有工程污染物排放量见表 24。 表 24 现有工程污染物排放量 污染物 排放量 颗粒物 1.81 SO2 0 NOX 0 COD 0 氨氮 0 废气 废水 单位 t/a 0 固体废物 (3)存在问题 ①原料库和精煤棚未完全封闭,不符合《榆林市环保型储煤场建设整治实施 方案》相关要求。 ②现场原料、产品未全部进入密闭仓库,根据《榆林市铁腕治污三十项攻坚 行动计划》(榆办字[2020]11 号)文件要求,现有工程原料露天堆场不符合文件 要求。 ③未建设智能降尘系统。 (4)整改措施 ①原料库和精煤棚应及时封闭,减少扬尘排放量。 ②原料、产品入库储存,不得露天堆放。 ③建设智能降尘系统。 21 建设项目所在地自然环境简况 (1)地理位置 神木市位于黄河中游,长城沿线,陕西省的北端,约在北纬 38°13′至 39°27′、 东经 109°40′至 110°54′之间,北接内蒙古,东隔黄河与山西相望,西越榆林、定 边直通宁夏,雄踞秦晋蒙三角地带中心,史称“南卫关中,北屏河套,左扼晋阳 之险,右持灵夏之冲”,素为塞上重地。 项目位于陕西省榆林市神木市孙家岔镇王道恒塔村,厂址中心地理坐标为东 经 110°23'47.08",北纬 39°5'52.70"、高程 1123m。区域交通运输便捷,项目地理 位置及交通见附图 1。项目厂址北侧紧邻神木市博能煤业有限公司、东侧隔园区 道路为榆林市恒源电石厂、南侧隔园区道路为神府经济开发区恒源煤化工有限公 司。 (2)地形地貌 神木市地处陕北黄土高原的北缘和毛乌素沙漠过渡地带,整体地势为东西两 边高,乌兰木伦河从市区中间由西北流向东南。海拔高度为1060~1332m,河道 与两岸最大高差约140m。河道宽约500~1000余米,漫滩发育,总体地貌为沙盖 黄土区,部分梁峁被流沙覆盖,覆盖厚度不匀,形成起伏不大的断续性流动沙丘、 半固定沙丘和固定沙丘,沿河道两岸及其支流源头形成树枝状浸蚀性沟谷,区内 在内外营力作用下形成梁峁,沟壑和平缓沙地三种地貌。 项目厂址相对较为平坦。 (3)地质构造 神木市位于华北地台鄂尔多斯台向斜东部,总体较稳定,构造简单,褶皱和 断裂不发育。区内岩层走向为北北东、北西西、北北西、北东东四组节理。以上 节理在区内的发育程度,除与应力场大小、性质、方向及英里长的组合有关外, 还与各地层的强度、岩层厚度及岩层组合有着十分密切的关系。裂隙的发育还与 构造部位有关,在本区的东部岩层较西部陡,其裂隙也较西部发育,有些节理密 集带可达 5~10 条/m2,甚至更大。 厂址一带出露地层,岩性主要为中细粒砂岩、砂质泥岩、页岩、炭质页岩互 层,砂岩裂隙较发育,单层厚1~3m,中下部泥、页岩厚达2~3m,上部后1m左 右。地层呈近水平状产出,微向西南方向倾斜。 据《中国地震烈度区划图》,该地区地震烈度为6级。项目区处于相对稳定 的地块,构造活动微弱,地震出现的频率小且强度低。据有史记录以来,区内未 22 发生过大于6级的地震。 (4)气象、气候 评价区属于北温带半干旱大陆性季风气候区,冬季严寒漫长,春季风沙频繁, 夏季炎热而短,秋季凉爽,四季冷热多变,昼夜温差悬殊,干旱少雨,蒸发量大。 多年平均气温 9.8℃,极端最高气温 36.6℃,极端最低气温-22.3℃,多年平均降 水量 441.5mm,多年平均风速 2.0m/s,最多风向为 NNW,多年平均相对湿度为 51.5%,多年平均沙暴日数为 1.0d,多年平均雷暴日数为 30.7d,多年平均冰雹日 数 1.0d,多年平均大风日数为 9.4d。评价区近 20 年主要气象要素统计资料见表 25。 表 25 评价区多年主要气象要素统计表 序号 项 目 单 位 36.6 极端最高 1 气温 极端最低 ℃ 降雨 3 多年平均 多年平均气压 气压 4 5 多年平均水气压 mm hPa % 多年平均相对湿度 灾害天数统计 多年平均雷暴日数 多年平均冰雹日数 d 905.2 7.6 51.5 30.7 1.0 9.4 多年平均大风日数 7 441.5 1.0 多年平均沙暴日数 6 -22.3 9.8 多年平均 2 参数值 多年平均风速 m/s 2.0 多年主导风向、风频 -- NNW12.7 (5)水文地质 ①地表水 乌兰木伦河发源于内蒙古伊金霍洛旗合同庙乡的杨家壕北山地区,河流从西 北向东南经东胜和伊旗流入陕西境内的神木市境内,在王道恒塔水文站下游与悖 牛川河汇合后称为窟野河,向东南流入黄河。乌兰木伦河主河道长1035km,流 域面积3839km2,多年平均径流量为1.90亿m3,是黄河中游最大的河道之一。河 道地貌类型属于毛乌素沙区、库布其沙漠与黄土丘陵的过渡区。流域属半干旱地 带,是黄河流域土壤侵蚀最严重的地区和黄河多沙、粗泥沙的主要产沙区之一, 对黄河下游河道淤积影响严重。 23 根据陕西省生态环境厅于2020年2月26日发布的2019年全省环境质量状况中 的数据,窟野河省控断面石圪台、草垛山以及国控断面孟家沟、温家川均满足《地 表水环境质量标准》 (GB3838-2002)Ⅲ类标准,水质状况为优。 ②地下水 神木市地处陕北黄土丘陵向内蒙古草原的过渡地带,区内地下水依据赋存条 件、水力特征和含水介质分为第四系松散岩类孔隙、裂隙孔洞潜水和中生界碎屑 岩类裂隙潜水及裂隙承压水,各类型地下水赋存条件受地形地貌、地层岩性、古 地理环境等诸因素的综合制约。第四系潜水又可分为河谷区全新统冲积层孔隙潜 水、沙漠滩地区以上更新统冲湖积层为主的孔隙潜水和丘陵区以中更新统风积黄 土为主的裂隙孔洞潜水。河谷区冲积层虽然分布面积小、厚度变化较大,但补给 来源较为充分,地下水赋存条件较好;丘陵区地势相对较高,岩性致密,沟谷深 切,不利于地下水赋存;沙漠滩地区地势平坦,冲湖积堆积物厚度较大,分布连 续,有利于大气降水入渗补给及地下水赋存;中生界碎屑岩类除烧变岩裂隙孔洞 发育有利于地下水赋存外,其余地下水赋存条件差。 (6)矿产资源 神木地域广阔,资源丰富。主要有煤、石英砂、铁矿、石灰石、天然气等。 其中煤炭储量最为丰富,储煤面积4500平方公里,己探明储量为500亿吨。煤层 地质结构简单,埋藏浅,易开采,属特低灰、特低磷、特低硫、低水分、中高发 热量、高挥发分弱粘或不粘长焰优质动力环保煤。石英砂探明工业储量280多万 吨,天然气、铁矿、石灰石的储存也很可观。 煤矿开采情况:项目地处神府煤田腹部,神府煤田是我国目前己发现的特大 型煤田,其埋藏浅,储量大,煤质好,地质构造简单,开采条件极为优越,是目 前国家重点开发的矿区。 (7)生物多样性 ①植物 区域内地带性植被为森林草原向干草原、荒漠草原过渡性植被。自然的原生 带性植物已退化,进而以耐旱、耐寒的沙土、旱生灌丛植被为主,以沙柳灌丛为 主要群落,兼有一年生或多年生的半灌木和草本植物,其主要群落代表为沙篙群 落和花棒、踏郎灌丛。沙篙是区域内的先锋植物和建群种,沙柳是流动沙地的优 势种。人工栽植的乔木多限于河川沟道之中,且多以杨、旱柳为主。区内植被总 体生长情况是稀少弱小,长期受到干旱的威胁,加之人类活动的影响,生态环境 24 十分脆弱。 评价区植被类型为干草原多年生小禾草及少量栽培植被,区内植被稀疏,仅 分布着极少的杨树和冷蒿、长芒草等,郁闭性差,覆盖率低。 ②动物 野生动物的地理分布在动物地理区划中属古北界-蒙新区-东部草原亚区。目 前该区的野生动物组成比较简单,种类较少。根据现场调查及资料记载,目前该 区野生动物(指脊椎动物中的兽类、鸟类、爬行类和两栖类)约 70 多种,隶属于 22 目 39 科,其中兽类 4 目 9 科,鸟类 15 目 26 科,爬行类 2 目 2 科,两栖类 1 目 2 科。此外,还有种类和数量众多的昆虫。据现场调查,评价区内的野生动物 主要有鼠类、兔类和麻雀、喜鹊等常见种类。 家畜家禽:主要有牛、马、驴、骡、猪、羊、鸡等。 评价范围内无特殊具有生态价值、物种保护价值的动植物。 (8)土壤类型 根据实地调查和收集的相关资料,评价区的土壤类型主要有栗钙土、风沙土、 潮土、粗骨土等。 栗钙土:栗钙土为温带半干旱气候、典型草原植被下的土壤类型,主要为放 牧地,部分为旱作或灌溉农用地(适宜种植喜温、耐旱、耐瘠薄作物) 。 风沙土:风沙土是多风地区沙性母质上形成的一种幼年土壤,在评价区范围 内广泛分布,风沙土结构松散,土粒维持性差,质地为中、细砂,肥力极低,风 沙土在评价区又可分为流动风沙土、半固定风沙土和固定风沙土 3 个亚类。 潮土:潮土是直接接受地下水浸润,在草甸植被下发育而成的半水成性土壤, 在评价区内,潮土分布于沿河平原、丘间低地及冲沟的河漫滩和低阶地,潮土所 处地形部位较低,地下水位较高,一般为 1~3m,常常生长着繁茂的草甸植物。 潮土肥力较高,土层深厚,水分状况也好,适于种植各种作物,产量也较高。 粗骨土:评价区的粗骨土属于钙质粗骨土亚类,分布在评价区的丘陵顶部或 迎风坡上部,植被稀疏,覆盖度低,土层极薄(<10cm),且含大量的砾石,粗 骨土应种植大柠条,搞好水土保持工作,耕地要退耕还牧。 神木市燕家塔工业园区赵家梁片区概况 项目选址位于神木市孙家岔镇王道恒塔村,属于燕家塔工业园区赵家梁片 区。2015 年 5 月,在神木县“多规合一”规划中,将原赵家梁工业集中区归并燕 家塔工业园区管理。2017 年 3 月,赵家梁片区向燕家塔工业园区管委会提出扩 25 建集中区,用于扩充产能的请求,同年 7 月,管委会批准赵家梁片区在原工业 聚集区南侧荒地、空闲地设立扩界区域,2017 年 7 月编制完成了《神木市燕家 塔工业园区赵家梁片区总体规划(修编) 》;2018 年 2 月, 《神木市燕家塔工业园 区赵家梁片区总体规划(修编)环境影响报告书》通过神木市环境保护局组织的 专家评审,2018 年 4 月神木市环境保护局出具了《关于神木市燕家塔工业园区 赵家梁片区总体规划(修编)环境影响报告书审查意见的函》(神环函[2018]70 号)。2018 年 12 月, 《神木市燕家塔工业园区总体规划(修编) (2018-2035) 》取 得批复(神政函[2018]225 号),2019 年 3 月编制完成《神木市燕家塔工业园区 总体规划修编(2018-2035)环境影响报告书》,并于 2019 年 5 月 6 日取得批复 (文号[2019]143 号)。 (1)规划定位 围绕“链群立园”、“创新兴园”的基本思路,以清洁化、链条化、集群化为导 向,在既有初级煤化工产业基础上,引导产业链的纵向深化,在兰炭生产基础上, 以煤热解为龙头,积极拓展精细化工、新材料等精深加工领域。整合煤炭洗选业, 结合固废综合利用,进一步加强煤电热联产,补给新型建材产业。将园区产业结 构从原先单一的兰炭生产,转为以兰炭为基础、精细化工为主导、固废综合利用 为配套的产业网络格局。在产业空间布置上,以置换、调整为主要途径,优化产 业生产空间,合理配置仓储物流空间,搭建园区技术创新孵育平台。扩增生产绿 地、防护绿地,提升园区生态环境承载力。最终将园区打造成为产业链完善、产 品方案丰富、技术工艺领先的现代化煤化工园区。 神木市恒铭煤业深加工有限公司现有工程 “50 万吨/年煤泥、废煤、矸石煤 再利用项目”符合园区规划定位,本项目仅对现有工程拆除原有 20 万吨煤泥浮 选,新增 50 万吨产能。本项目与园区规划产业相对位置图见附图 5。 (2)规划范围 根据《神木市燕家塔工业园区总体规划修编(2018-2035)环境影响报告书》 , 规划范围包括陈家湾、燕家塔和赵家梁三个部分。其中,陈家湾与燕家塔片区通 过平安路连为一体,东至孙家岔镇建设边界、S204 省道及龙华电厂东界,南至 燕家塔园区垃圾填埋场,西至加油站,北至龙华发电厂、新建污水处理厂以东。 赵家梁片区位于园区最南部,位于 204 省道东侧,东至焦化厂、白灰厂东界,南 至现状恒源电厂以南,西至自然山体为界,北至采煤场以北。燕家塔工业园区规 划总面积为 1616.93hm2(含已建成区),其中陈家湾片区 706.68hm2,燕家塔片 26 区 671.09hm2,赵家梁片区 239.16hm2。 本项目选址位于神木市孙家岔镇王道恒塔村,属于燕家塔工业园区赵家梁片 区。 (3)规划结构 燕家塔工业园区规划分为北片区—陈家湾片区,中片区—燕家塔片区,南片 区—赵家梁片区等三个主要的部分,确定的规划结构可以归纳为“三区三心、一 廊三轴,点轴带动”。 ①三区三心: “三区”指园区被自然地形划分形成南北中三个工业片区。通过主要发展廊道 连接三个工业片区,形成园区主要的发展构架; “三心”指三个片区各自的服务中心,以提供必要的商业、充值、餐饮等日常 服务。其中,陈家湾片区综合服务中心是位于工业大道南段的结合采空区景观绿 地、停车场、商业设施共同构成的片区中心;燕家塔片区服务中心位于片区中部, 结合片区中心公园、商业设施、防灾救援中心共同构成的片区中心;赵家梁片区 服务中心位于河道以东,以广场、商业、公用设施营业网点等设施构成。 ②一廊三轴: “一廊”指沿工业大道、科技路、创业路、省道 204 形成的园区主要发展廊 道; “三轴”指三个片区的发展次轴线,分别是陈家湾片区的锦园路、燕家塔片区 的创业路西段、赵家梁片区的神赵大道形成园区的产业发展轴。 点轴带动:依托三个片区内形成的发展轴线、服务中心、以及服务节点,共 同带动园区健康、持续发展。 (4)规划产业空间布局 根据产业发展方向及项目建设选址情况,将园区产业空间布局确定为“三大 片区、四大组团”。 ①三大片区 根据园区自身的空间格局、道路联系和既有现状,将园区划分为陈家湾、燕 家塔、赵家梁三大生产片区。 1)陈家湾片区 位于孙家岔镇政府驻地以北,沿矿区路两侧分布,包括瑞祥、朱概塔煤矿, 腾远、鑫磊鸿盛、银泉、兴义源、宏泰、浩江等煤化工企业,燕山、浩正、海江、 27 景渊等型洗煤企业,以及高炉喷吹、焦油加工、尾气利用发电等类型企业。 2)燕家塔片区 位于孙家岔镇政府驻地以南,主要沿 204 省道西侧分布,包括恒德集团、 龙华集团、四海煤化工等企业。 规划在片区现有煤化工组团、电力产业组团的基础上,发展分布式光伏新能 源产业以及煤炭精细化工产业。规划在片区北端布置 9.17hm2 的物流用地,服务 陈家湾、燕家塔两大片区的工业原料及产品物流运输,共计新增工业用地 294.53hm2。 3)赵家梁片区 位于整个园区最南端,在原赵家梁工业集中区基础上建设,目前分布企业主 要为陕西恒源集团下属的发电厂、兰炭厂、电石厂、煤矿等。 该片区土地产权相对统一,现有产业为恒源集团内部生产部门。规划主要对 片区的产业支撑环境进行优化,重点优化区内生产道路、基础设施等。通过用地 整合,规划期内片区内新增工业用地 25.59hm2, 考虑既有企业内部生产布局计划, 积极引导片区产业在既有的煤化工初级加工的基础上,进一步向精化工产业领域 拓展,并围绕企业内部循环链条的搭建,积极开展循环经济建设。 本项目选址位于神木市孙家岔镇王道恒塔村,属于燕家塔工业园区赵家梁片 区,本项目以园区周边洗煤厂产生的煤泥为原料,采用浮选工艺进一步提取精煤, 符合园区规划产业定位。 ②四大组团 1)煤化工及精深加工组团 煤化工及精深加工组团依托现有煤化工产业布局,以兰炭生产为基础,鼓励 企业积极开展煤炭分质多联产,积极煤热解相关精深加工产品领域,扩充煤焦油、 合成氨以及精细化工产品等生产规模,是园区产业发展的主体支撑部分。其中: 位于陈家湾的煤化工及精深加工组团集中于工业大道以北,呈带形分布,主 要依托腾远、鑫磊鸿盛、银泉、兴义源等兰炭企业发展; 位于燕家塔片区的煤化工及精深加工组团集中分布于省道 204 以西,呈块 状分布,主要依托德润、恒润、四海等兰炭企业发展。该板块包括较多新增工业 用地,是未来园区煤化工产业方向调整和精深加工领域拓展的重要空间承载区; 位于赵家梁片区的煤化工及精深加工组团沿片区生产路两侧分布,呈带状分 布,主要依托恒源集团发展。 28 2)煤炭洗选组团 煤炭洗选组团以煤炭洗选产业为主,依托现有的洗煤厂,通过调整用地,集 中分布于北部片区西南侧,工业大道以南。煤炭洗选组团南北两侧均与省道联系, 且位于园区中部,便于联系煤矿原料与运给生产企业。 3)电力组团 电力组团包括南北两部分,分别于南北片区内,依托神兴电厂和龙华电厂布 置,主要利用兰炭尾气或煤泥、煤矸石发电项目。 4)固废再利用组团 固废再利用组团主要发展粉煤灰制免烧砖项目以及废煤再利用等项目,为园 区废渣综合利用服务,在布局上靠近电力及煤炭洗选组团布置。规划于陈家湾片 区内工业大道南侧,鑫磊鸿盛以南布置一处固废再利用生产区;于燕家塔片区南 端布置一处固废再利用生产区。新布置的固废再利用组团与神兴电厂、煤炭洗选 组团、龙华电厂邻近,距离工业垃圾收集点较近,有助于节约运输成本,减少运 输中的环境污染。 (5)产业发展负面清单 园区发展规划在规划产业的基础上引入项目应符合国家产业政策,严格按照 《产业结构调整指导目录(2011 年本)》(2013 年修正)、《外商投资产业指导目 录(2015 年修订)》 、《产业转移指导目录(2012 年本) 》等产业指导目录进行控 制,以上文件中淘汰类的项目,一律禁止引入园区。 限制及禁止入区企业条件: ①限制不符合开发区产业定位、污染排放较大的行业; ②高水耗的项目; ③严禁采用落后的生产工艺或生产设备,不符合国家相关产业政策、达不到 经济规模的项目入区建设。 (6)市政公用配套设施相关规划 根据《神木市燕家塔工业园区赵家梁片区总体规划》,燕家塔工业园区赵家 梁片区各市政配套设施如下: 1 给水工程 燕家塔工业园区园区水源地为乌兰木伦河与王洛沟交汇处的地表水和乌兰 木伦河的支流庙沟地表水,距工业园区 3km。水资源利用总量为 63353m3/d,用 水条件较好。到目前为止,园区已入园各类工业项目共 54 个,其中建成投产项 29 目 51 个,在建项目 3 个。其中:赵家梁片区已建项目新鲜水用量为 5300m3/d。 根赵家梁新建一座水厂,供水能力为 1 万 m3/d,占地 1hm2,以区外调水为水源, 经常规处理后供水,可以满足集中区用水需求。 2 排水工程 园区排水体制为雨污分流制,为了确保污水处理后能够达标回用或排放,规 划决定园区工业废水和生活污水将统一集中处理。规划在赵家梁新建一座污水处 理厂,处理规模为 1.5 万 m3/d,占地 1hm2。采用二级生化处理,达到《污水综 合排放标准》一级 A 标准,赵家梁污水处理厂可以满粗赵家梁片区污水处理需 求。本次规划在燕家塔污水处理厂内设中水厂,处理规模为 1.8 万 m3/d,以污水 厂的二级出水为水源,经三级处理后供水,剩余部分 2.7 万 m3/d(赵家梁 1.5 万 m3/d、燕家塔 0.2 万 m3/d、龙华 1.0 万 m3/d)作为生态补水排入乌兰木伦河。 3 供电 上根据集中区远期规划布局,规划区内今后大部分用地为工矿企业用地,用 电负荷仍会大幅增加。为了保证集中区企业建设发展对用电负荷增长的要求,将 恒源电厂 1 期 110kV 变电站容量扩容至 2×25MVA。 目前集中区共有 4 座变电站,分别为集中区 110kV 变电站,恒源电厂 1 期 110kV 变电站,恒源电厂 2 期 110kV 变电站,恒源电厂 3 期 110kV 变电站,恒 源电厂 110kV 变电站。 本规划区恒源电厂 110kV 变电站,主变总容量为 149MVA, 目前该变电站为集中区的中心电源变电站。在规划区中部有 3 座 110kV 变电站, 分别为恒源电厂 1 期变电站、恒源电厂 2 期变电站、集中区变电站,主变总容量 分别为 2×12MVA、2×25MVA、2×25MVA;规划区北侧有恒源电厂 3 期 110kV 变电站一座,主变总容量为 2×25MVA。区域内供电量充足,可以满足本项目用 电需求。 ④供热 目前,工业园区主要以煤化工、煤电、洗煤企业等相关以煤化工产业为主的 工业基地。由于煤化企业和火力发电众多,工业余热丰富。工业园区未建设集中 供热热源和供热管网设施。政府公建部门冬季采暖采取自建小型茶炉房,解决供 热采暖问题。由于工业园区无居住用地规模,行政办公和商业用地规模较小且分 散,无法形成聚集供热负荷量。工业企业由于自身工业余热丰富,对外界用热需 求量小,对于企业自身用热量可以满足。 考虑到燕家塔工业园区的产业类型、发展规模和用户热负荷量的分布情况, 30 且区内各企业(煤化企业)工业工艺余热和(热电企业)蒸汽余热资源丰富。同 时,规划区内行政类建筑和商业规模较小且分散,不利于供热设施集中化。基于 以上因素,本次仅考虑行政办公用地、商业用地的建筑热负荷需求量。通过工业 园区远期各类用地规模和综合热指标(综合热指标为 70W/m2)等数据进行预测, 园区行政办公和商业建筑热负荷量为 29MW。 远期规划行政、办公类建筑可利用邻近热电、煤化企业余热资源满足采暖热 需求;商业类建筑结合其营业管理模式和运营机制,应充分利用电力资源优势, 配置中央空调设备满足商业热负荷需求。工业类建筑根据其煤化工、煤电、洗煤 和焦化等工业余热条件,大力发展余热利用,满足自身或周边企业管理运行用热 需求量。 同时,根据“《孙家岔镇城区集中供热工程》的供热管道工程设计说明”内容, 利用燕家塔工业园区恒德集团瑞德电厂的蒸汽余热热能作为孙家岔镇区居民生 活、公共建筑冬季采暖热源。供热首站布置在靠近镇区附近,仅由电厂采用架空 管道输出高温高压蒸汽至首站,为镇区居民冬季采暖提供热源保障。 本项目洗选车间设有建筑墙体保暖层及工业暖风机等电暖设备,浓缩罐及输 送管道采取电采暖辅助保温,办公生活现有办公区,冬季采用电取暖。 (7)区域环境敏感区调查 项目区域环境敏感区无风景名胜区、世界文化和自然遗产地、饮用水水源保 护区等。 31 环境质量状况 建设项目所在地区域环境质量现状及主要环境问题(环境空气、地面 水、地下水、声环境、生态环境等): 项目环境空气质量现状数据引用陕西省生态环境厅办公室 2020 年 1 月 23 日发布的《2019 年 12 月及 1~12 月全省环境空气质量状况》中的相关数据;TSP 环境空气质量现状数据引用《陕西神府经济开发区赵家梁煤矿三一煤井开拓延深 项目》中赵家梁村现状监测数据,监测单位为陕西中测检测有限公司,监测时间 为 2018 年 7 月 25 日 2018 年 7 月 31 日;地下水现状监测引用《神木市燕家塔工 业园区赵家梁片区总体规划(修编)环境影响报告书》中监测数据,由陕西中测 检测科技有限公司于 2017 年 12 月 1 日~2 日进行监测,本次引用 2017 年 12 月 1 日监测数据,项目引用的监测数据可以反映拟建项目周围环境现状,引用监测数 据符合 3 年时效性要求,监测数据是有效的;声环境和土壤环境质量由陕西中测 检测科技股份有限公司监测,取样日期为 2020 年 7 月 20 日。项目具体监测布点 见附图 4。 (1)环境空气质量现状 ①环境空气质量达标区判定 根据陕西省生态环境厅办公室 2020 年 1 月 23 日发布的《2019 年 12 月及 1~12 月全省环境空气质量状况》中相关数据进行区域环境空气质量达标情况判定。 表 26 县区名称 神木市 区域环境空气质量现状评价表 单位:μg/m3 现状浓度 标准值 占标率 μg/m3 μg/m3 % 年平均质量浓度 16 60 26.7 达标 NO2 年平均质量浓度 41 40 102.5 不达标 PM10 年平均质量浓度 85 70 121.4 不达标 PM2.5 年平均质量浓度 41 35 117.1 不达标 CO 第 95 百分位浓度 2200 4000 55.0 达标 O3 第 90 百分位浓度 140 160 87.5 达标 污染物 年评价指标 SO2 达标情况 根据上表可知,2019 年神木市为环境空气质量不达标区,不达标因子为 PM10、PM2.5、NO2。 ②TSP 现状监测 a、监测因子:TSP。 b、监测布点 32 根据《环境影响评价技术导则 大气环境》(HJ2.2-2018),本次评价引用 1 个 大气环境现状监测点,位于赵家梁村,其功能情况和具体位置见表 27。 表 27 大气环境现状监测布点及监测因子 序号 监测点位 方位 距离(m) 功能 监测因子 G1 赵家梁村 NW 2030 居住区 TSP c、监测时段与频次 TSP 于 2018 年 7 月 25 日~31 日进行监测;监测 24 小时平均浓度,每天采 样时间不少于 24 小时。连续监测 7 天。 监测期间同时对地面风向、风速、总云量、低云量、气温、气压等常规气象 因素进行观测。 d、评价方法 评价方法采用单项标准指数法,计算模式如下: Pi=Ci/C0i 式中:Pi—i 污染物标准指数; Ci—i 污染物实测浓度,mg/m3; C0i—i 污染物评价标准值,mg/m3。 e、TSP 现状监测结果 TSP 现状监测结果见表 28。 表 28 TSP 24 小时平均浓度现状监测结果一览表 监测因子 监测点 TSP 赵家梁村 浓度范围 标准限值 标准指数 (μg/m3) (μg/m3) 范围 144~173 300 0.48~0.58 超标率 最大超标倍数 0 0 由上表可以看出,TSP 24 小时浓度标准指数在 0.48~0.58 之间,满足《环境 空气质量标准》(GB3095-2012)及其修改单中二级标准。 (2)地表水环境现状 根据陕西省生态环境厅办公室 2020 年 2 月 26 号发布的《2019 年全省环境 质量状况》中相关数据进行区域地表水环境污染类别和污染情况判定。 表 29 地表水环境质量现状评价表 所在河流 水体功能 本期河流水质 上年同期河流水质 水质变化情况 窟野河 Ⅲ类区 优 轻度污染 明显改善 根据上表可知,2019 年上半年神木市窟野河水质状况为优,较上年同期明 显改善。 33 (3)地下水环境现状 ①监测因子 本项目地下水进行三级评价,项目监测因子为 pH、K+、Na+、Ca2+、Mg2+、 CO32-、HCO3-、氯化物(Cl-)、硫酸盐(SO42-)、氨氮、硝酸盐(以 N 计)、亚硝酸 盐(以 N 计) 、挥发性酚类、总硬度(以 CaCO3 计) 、溶解性总固体、石油类。 2 监测点位 本次地下水质量现状评价引用 3 个水质调查点和实测 6 个水位调查点,监测 布点见表 30。 表 30 相对厂址 编 监测点位置 号 Q1 地下水质量现状监测布点及监测因子分布情况表 方位 恒源焦化厂水 井 标高 水位 埋深 井深 距离(m) (m) (m) (m) (m) 监测 监测项目 SW 150 1110.25 1000.25 10 20 水质及水位 Q2 刘成腰山村 NE 2850 1159.36 1149.36 10 13 水质及水位 Q3 王道恒塔村 NW 1060 1059.43 1132.19 8 10 水质及水位 Q4 神树塔 NE 4850 1113. 28 1103.28 10 12 水位 Q5 车家岔 W 830 1042.75 1035.72 7 8 水位 Q6 赵家梁 NW 2240 1044.63 1142.63 2 8 水位 层位 浅层 ③监测时间 地下水调查时间为 2017 年 12 月 1 日。 4 监测分析方法 采用国家相关监测分析方法,各因子监测分析法见表 31。 表 31 序 水质监测项目及分析方法 检测项目 检测方法 1 pH 玻璃电极法 GB 6920-1986 2 氨氮 号 3 4 5 溶解性总固 体 监测仪器 析仪(YCQ-021) 纳氏试剂分光光度法 可见分光光度计 HJ535-2009 (YCQ-042) 称量法 GB/T5750.4-2006 总硬度 乙二胺四乙酸二钠滴定法 (CaCO3 计) GB/T5750.4-2018 石油类 HQ-40D 多参数数字分 BSA224S 电子天平 (YCQ-013) 25mL 酸式滴定管 红外分光光度法(试行) 紫外分光光度计 HJ970-2018 (YCQ-010) 34 检出限 0.01pH 0.025mg/L -1.0mg/L 0.01mg/L 6 挥发酚 7 亚硝酸盐 8 硝酸盐 9 10 11 12 4-氨基安替比林分光光度法(萃 可见分光光度计 0.0003 取法)HJ 503-2009 (YCQ-042) mg/L 重氮偶合分光光度法 可见分光光度计 0.003 GB/T5750.5-2006 (YCQ-042) mg/L 紫外分光光度法(试行) 紫外分光光度计 0.08 HJ/T346-2007 (YCQ-010) mg/L 火焰原子吸收分光光度法 K+ GB11904-1989 GB11904-1989 GB11904-1989 13 硫酸盐 14 氯化物 15 CO32- TAS-990AFG 原子吸 收分光光度计 0.01 mg/L TAS-990AFG 原子吸 收分光光度计 0.02 mg/L (YQC-011) 火焰原子吸收分光光度法 Mg2+ 0.05mg/L (YQC-011) 火焰原子吸收分光光度法 Ca2+ 收分光光度计 (YQC-011) 火焰原子吸收分光光度法 Na+ TAS-990AFG 原子吸 GB11904-1989 TAS-990AFG 原子吸 收分光光度计 0.002mg/L (YQC-011) 硫酸钡比浊法 可见分光光度计 GB/T5750.5-2006 (YCQ-042) 硝酸银容量法 GB/T5750.5-2006 25mL 酸式滴定管 5mg/L 1.0mg/L 酸碱指示剂滴定法 水和废水监 测分析方法(第四版)(国家环 境保护总局(2002)第三篇第一 16 HCO3- -25mL 酸式滴定管 -- 章第十一节) ⑤评价方法 采用单因子污染指数法,计算公式为: Pi=Ci/Cis 式中:Pi――监测点某因子的污染指数; Ci――监测点某因子的实测浓度,mg/L; Cis――某因子的环境质量标准值,mg/L。 pH 值评价采用如下模式: 当实测 pH 值≤7.0 时,SpHi=(7.0-pHi)/(7.0-pHsmin) 当实测 pH 值>7.0 时,SpHi=(pHi-7.0)/(pHsmax-7.0) 式中:SpHi――监测点 pH 值的污染指数; 35 pHi――监测点 pH 值的实测值; pHsmin――pH 值的环境质量标准值下限; pHsmax――pH 值的环境质量标准值上限。 ⑥评价标准 石油类参照执行《地表水环境质量标准》(GB3838-2002)Ⅲ类标准,其他因 子执行《地下水质量标准》(GB/T14848-2017)Ⅲ类标准。 ⑦水质监测结果及评价 水质监测及评价结果见表 32。 表 32 监测项目 pH 氨氮 地下水质量现状评价结果统计 单位 无量 纲 mg/L 挥发性酚类 mg/L 总硬度(以 CaCO3 计) 硝酸盐(以 N 计) 溶解性总固 体 亚硝酸盐 (以 N 计) 石油类 硫酸盐 mg/L mg/L mg/L mg/L mg/L mg/L 监测点位 监测值 标准指数 恒源焦化厂 8.20 0.80 刘成腰山村 8.24 0.83 王道恒塔村 8.19 0.79 0 恒源焦化厂 0.022 0.044 0 刘成腰山村 0.026 0.052 王道恒塔村 0.034 0.068 0 恒源焦化厂 0.0003ND 0.075 0 刘成腰山村 0.0003 ND 0.075 王道恒塔村 0.0003 ND 0.075 0 恒源焦化厂 226 0.50 0 刘成腰山村 252 0.56 王道恒塔村 261 0.58 0 恒源焦化厂 3.0 0.15 0 刘成腰山村 2.3 0.12 王道恒塔村 2.6 0.13 0 恒源焦化厂 557 0.56 0 刘成腰山村 546 0.55 王道恒塔村 582 0.58 0 恒源焦化厂 0.001ND 0.0005 0 刘成腰山村 0.001ND 0.0005 王道恒塔村 0.001ND 0.0005 0 恒源焦化厂 0.01ND 0.1 0 刘成腰山村 0.01ND 0.1 王道恒塔村 0.01ND 0.1 恒源焦化厂 86.9 0.35 36 标准值 超标率 0 6.5~8.5 0.5 0.002 450 20.0 1000 1.0 0.05 0 0 0 0 0 0 0 0 0 250 0 氯化物 mg/L 刘成腰山村 80.6 0.32 0 王道恒塔村 79.3 0.32 0 恒源焦化厂 42.8 0.17 0 刘成腰山村 41.5 0.17 王道恒塔村 43.1 0.17 250 0 0 注:“ND”表示未检出,以最低检出限的一半计 由监测结果可知,区域各项监测指标的标准指数均小于 1,石油类满足参照 执行的《地表水环境质量标准》(GB3838-2002)Ⅲ类标准,其他因子满足《地下 水质量标准》 (GB/T14848-2017)Ⅲ类标准。 根据地下水环境现状监测结果,分析项目区域及周边区域地下水环境中 K+、 Na+、Ca2+、Mg2+、CO32-、HCO3-、Cl-、SO42-的现状监测结果和化学类型分析结 果,见表 33、表 34。 表 33 地下水环境现状监测结果 监测点位 单位:mg/L 恒源焦化厂 刘成腰山村 王道恒塔村 mg/L 2.08 2.19 2.13 Na+ mg/L 85.4 86.4 96.4 Ca2+ mg/L 59.7 60.8 59.2 Mg2+ mg/L 89.16 82.41 82.45 CO32- mg/L 5ND 5ND 5ND HCO3- mg/L 437 435 467 SO42- mg/L 86.9 80.6 79.3 Cl- mg/L 42.8 41.5 43.1 检测项目 单位 K+ 表 34 点位 化学离子 地下水环境现状监测结果 恒源焦化厂 c(1/zBz±) meq/L x(1/zBz±)% 刘成腰山村 c(1/zBz±) meq/L x(1/zBz±)% 王道恒塔村 c(1/zBz±) x(1/zBz±)% meq/L K+ 0.05 0.38 0.06 0.41 0.05 0.39 阳离 Na+ 3.71 26.18 3.76 27.38 4.19 29.77 Ca2+ 2.99 21.05 3.04 22.16 2.96 21.03 Mg2+ 7.43 52.39 6.87 50.05 6.87 48.81 CO32- 0.00 0.00 0.00 0.00 0.00 0.00 阴离 HCO3- 7.16 77.80 7.13 86.64 7.66 70.76 SO42- 1.81 17.75 1.68 16.80 1.65 15.68 Cl- 1.22 11.99 1.19 11.86 1.23 11.68 子 子 水化学类型 HCO3 -Na•Mg HCO3 -Na•Mg 型 37 HCO3 -Na•Mg 型 由上表可知,区域地下水化学类型主要为 HCO3 -Na•Mg 型。 (4)土壤环境现状监测与评价 ①监测点位及监测因子 本项目土壤进行三级评价,项目共布设 3 个土壤监测点,全部在厂区占地范 围内,分别位于现有工程洗选车间周边空地、厂址北部和厂址南部,均为表层样 点。其中现有工程洗选车间周边空地监测《土壤环境质量 建设用地土壤污染风 险管控标准(试行)》(GB36600-2018)表 1 中 45 项基本项目及 pH、阳离子交 换量、石油烃,其它点位监测砷、镉、六价铬、铅、汞及石油烃。 表 35 项目土壤监测点位及监测因子 位置 取样深度 监测因子 现有工程 占地 1# 洗选车间 表层样 周边空地 范围 2# 厂址北部 表层样 内 《土壤环境质量 建设用地土壤污染风险管控标 采样深度 准(试行)》(GB36600-2018)表 1 中 45 项基本 项目及 pH、阳离子交换量、石油烃 为 0~0.2m 基本因子:砷、镉、六价铬、铅、汞 3# 厂址南部 表层样 特征因子:石油烃 ②监测时间及频次 项目土壤采样时间为 2020 年 7 月 20 日,采样一次。 3 采样及分析方法 土壤采样按照《土壤环境监测技术规范》(HJ/T166-2004)进行,分析方法 按《土壤环境质量 建设用地土壤污染风险管控标准(试行)》(GB36600-2018) 中规定的方法。各检测项目的分析方法见表 36。 表 36 项目土壤检测分析方法一览表 单位:mg/kg 序号 项目 检测方法及依据 1 pH 2 汞 《土壤和沉积物 汞、砷、硒、铋、锑的测定 微 0.002 3 砷 波消解/原子荧光法》HJ 680-2013 0.01 4 铜 5 铅 6 镉 7 六价铬 《土壤 pH 值的测定 电位法》 HJ 962-2018 《土壤质量 铜、锌的测定 火焰原子吸收分光光 度法》GB/T 17138-1997 《土壤和沉积物铜、锌、铅、镍、铬的测定 火焰 原子吸收分光光度法》 HJ 491-2019 《固体废物 六价铬的测定 碱消解/火焰原子吸 收分光光度法》HJ687-2014 38 检出限 / 1 0.1 0.01 2 《土壤质量 镍的测定 火焰原子吸收分光光度 8 镍 9 四氯化碳 0.03 10 氯仿 0.02 11 氯甲烷 0.0003 12 1,1-二氯乙烷 0.02 13 1,2-二氯乙烷 0.01 14 1,1-二氯乙烯 0.01 15 顺-1,2-二氯乙烯 0.008 16 反-1,2-二氯乙烯 0.02 17 二氯甲烷 0.02 18 1,2-二氯丙烷 .008 19 1,1,1,2-四氯乙烷 0.02 20 1,1,2,2-四氯乙烷 0.02 21 四氯乙烯 22 1,1,1-三氯乙烷 23 1,1,2-三氯乙烷 24 三氯乙烯 0.009 25 1,2,3-三氯丙烷 0.02 26 氯乙烯 0.02 27 苯 0.01 28 氯苯 0.005 29 1,2-二氯苯 0.01 30 1,4-二氯苯 0.008 31 乙苯 0.006 32 苯乙烯 0.02 33 甲苯 0.006 34 间二甲苯/对二甲苯 0.009 35 邻二甲苯 0.02 36 硝基苯 0.09 37 苯胺 0.01 38 2-氯酚 0.06 39 苯并[a]蒽 《土壤和沉积物 半挥发性有机物的测定 气相色 0.1 40 苯并[a]芘 谱-质谱法》HJ 834-2017 0.1 41 苯并[b]荧蒽 0.2 42 苯并[k]荧蒽 0.1 43 䓛 0.1 法》GB/T 17139-1997 《土壤沉积物 挥发性有机物的测定 顶空/气相 色谱法》HJ 741-2015 39 5 0.02 0.02 0.02 44 二苯并[a,h]蒽 0.1 45 茚并[1,2,3-cd]芘 0.1 46 萘 0.09 47 石油烃 《土壤和沉积物 石油烃(C10-C40)的测定 气相色 谱法》 6.0 HJ 1021-2019 ④评价标准 项目厂区占地范围内土壤环境质量执行《土壤环境质量标准 建设用地土壤 污染风险管控标准(试行)》(GB36600-2018)中表 1 和表 2 第二类用地筛选值。 5 土壤理化特性调查结果 厂区占地范围内土壤理化特性调查结果见表 37。 表 37 厂区占地范围内土壤理化特性调查表 点位 现有工程洗选车间周边空地 单位 颜色 黄棕 / 结构 团粒状 / 质地 粘土 / 沙砾含量 1 % 其他异物 无 / pH 值 7.85 / 氧化还原电位 302 mV 阳离子交换量 13.3 Cmol(+)/kg 饱和导水率 1.15 cm/s 土壤容重 2.36 g/cm3 项目 6 监测结果及评价 土壤环境质量现状监测及评价结果见表 38。 表 38 序号 厂址现有工程洗选车间土壤监测点监测结果及评价一览表 检测项目 单位 标准限值 检测结果 标准指数 现有工程洗选车间周边 监测点位 空地 筛选值 0~0.2m 1 pH 无量纲 / 7.85 / 2 汞 mg/kg 38 0.002ND / 3 镉 mg/kg 65 0.28 0.004 4 铬(六价) mg/kg 5.7 2ND / 5 镍 mg/kg 900 26 0.029 40 6 砷 mg/kg 60 4.62 0.077 7 铅 mg/kg 800 43 0.054 8 铜 mg/kg 18000 55 0.003 9 四氯化碳 mg/kg 2.8 0.03ND / 10 氯仿 mg/kg 0.9 0.02ND / 11 氯甲烷 mg/kg 37 0.003ND / 12 1,1-二氯乙烷 mg/kg 9 0.02ND / 13 1,2-二氯乙烷 mg/kg 5 0.01ND / 14 1,1-二氯乙烯 mg/kg 66 0.01ND / 15 顺-1,2-二氯乙烯 mg/kg 596 0.008ND / 16 反-1,2-二氯乙烯 mg/kg 54 0.02ND / 17 二氯甲烷 mg/kg 616 0.02ND / 18 1,2-二氯丙烷 mg/kg 5 0.008ND / 19 1,1,1,2-四氯乙烷 mg/kg 10 0.02ND / 20 1,1,2,2-四氯乙烷 mg/kg 6.8 0.02ND / 21 四氯乙烯 mg/kg 53 0.02ND / 22 1,1,1-三氯乙烷 mg/kg 840 0.02ND / 23 1,1,2-三氯乙烷 mg/kg 2.8 0.02ND / 24 三氯乙烯 mg/kg 2.8 0.009ND / 25 1,2,3-三氯丙烷 mg/kg 0.5 0.02ND / 26 氯乙烯 mg/kg 0.43 0.02ND / 27 苯 mg/kg 4 0.01ND / 28 氯苯 mg/kg 270 0.005ND / 29 1,2-二氯苯 mg/kg 560 0.02ND / 30 1,4-二氯苯 mg/kg 20 0.008ND / 31 乙苯 mg/kg 28 0.006ND / 32 苯乙烯 mg/kg 1290 0.02ND / 33 甲苯 mg/kg 1200 0.006ND / 34 间二甲苯+对二甲苯 mg/kg 570 0.009ND / 35 邻二甲苯 mg/kg 640 0.02ND / 36 硝基苯 mg/kg 76 0.09ND / 37 苯胺 mg/kg 260 0.01ND / 38 2-氯酚 mg/kg 2256 0.06ND / 39 苯并[a]蒽 mg/kg 15 0.1ND / 40 苯并[a]芘 mg/kg 1.5 0.2ND / 41 苯并[b]荧蒽 mg/kg 15 0.1ND / 42 苯并[k]荧蒽 mg/kg 151 0.1ND / 41 43 䓛 mg/kg 1293 0.1ND / 44 二苯并[a, h]蒽 mg/kg 1.5 0.1ND / 45 茚并[1,2,3-cd]芘 mg/kg 15 0.1ND / 46 萘 mg/kg 70 0.09ND / 47 石油烃(C10-C40)* mg/kg 4500 7.7 0.002 序号 检测项目 单位 标准限值 检测结果 标准指数 监测点位 厂址北部 筛选值 0~0.2m 1 砷 mg/kg 60 4.58 0.076 2 镉 mg/kg 65 0.22 0.003 3 铬(六价) mg/kg 5.7 2ND / 4 铅 mg/kg 800 36 0.045 5 汞 mg/kg 38 0.002ND / 6 石油烃(C10-C40)* mg/kg 4500 6.9 0.002 序号 检测项目 单位 标准限值 检测结果 标准指数 监测点位 厂址南部 筛选值 0~0.2m 1 砷 mg/kg 60 4. 82 0.080 2 镉 mg/kg 65 0.25 0.004 3 铬(六价) mg/kg 5.7 2ND / 4 铅 mg/kg 800 45 0.056 5 汞 mg/kg 38 0.002ND / 6 石油烃(C10-C40)* mg/kg 4500 6.5 0.001 注:检测结果中“数字+ND”:数字为该分析项目检出限,ND 表示检测结果低于检出限。 根据监测结果,项目厂区占地范围内监测点各因子均可满足《土壤环境质量 标准 建设用地土壤污染风险管控标准(试行)》(GB36600-2018)中第二类用地筛选 值要求。 (5)声环境质量现状 ①监测时间及监测频次 陕西中测检测股份有限公司有限公司于 2020 年 7 月 20 日进行监测,监测分 昼间(6:00~22:00)和夜间(22:00~6:00)进行。 ②监测方法 按照《声环境质量标准》(GB3096-2008)要求的方法执行。 ③监测点位 在全厂厂界外共设置 4 个监测点,分别厂界四周外 1m 处。 42 4 监测结果 区域声环境质量监测结果见表 39。 表 39 声环境现状监测结果 监测点 单位:dB(A) 东厂界 南厂界 西厂界 北厂界 现状监测 昼间 55 50 51 53 结果 夜间 48 43 43 45 评价标准 昼间 65 夜间 55 昼间 达标 达标 达标 达标 夜间 达标 达标 达标 达标 现状监测表明,厂界各监测点昼间和夜间声级值均满足《声环境质量标准》 (GB3096-2008)3 类标准要求。 (6)生态环境质量现状 评价区土壤主要为风沙土、黄土。风沙土是在风沙地区沙性母质上发育的土 壤,其分类为流动风沙土,半固定风沙土、固体风沙土、耕种风沙土,广泛分布 于风沙、盖沙区和丘陵区的梁面低洼处和背风地上,该类土壤质地为沙土或沙壤, 结构松散,透水性强,保水保肥能力差,土壤贫瘠,易遭风蚀、易流动;黄土主 要分布在丘陵区的梁峁坡地和川道高阶地上,这类土壤是在马兰黄土母质上经长 期耕作熟化、侵蚀、沉积的共同作用下形成的,质地为沙漠-轻土壤,耕作层较 疏松,透水透气性好,有一定的养分含量;区域土壤的共同特点是:干旱贫瘠, 沙化严重,质地较粗,易受侵蚀,肥力较低。 区域气候属温带半干旱大陆性气候,地处干草原与森林草原的过渡地带,主 要植被类型有干草原、落叶阔叶灌丛和沙生类型植被。区内植被稀少,林、草植 被覆盖率低,植被中以人工栽培的为主,野生植被仅在一些陡坡、沟边生长,有 稀疏的柠条、沙柳等灌木树种,区内人工林主要有:柳、杨、榆、槐、桐等树种 和一些林下灌木,分布在川道岸边地带,属于防护林。当地植被林种单一,生长 缓慢,立地条件差,成活率低,生物量很低,生态效益差。 项目评价区人类生活动比较频繁,区内无野生动物及省级生态保护的野生动 物。项目占地占地为原“恒源神通焦化三厂”旧址,场地较为平整,无植被及生物。 主要环境保护目标: 项目位于神木市孙家岔镇王道恒塔村,所在区域无重点保护文物及珍稀动植 物资源、水源地、自然保护区等敏感点。根据工程特点、评价区域环境特征,确 43 定项目主要环境保护目标。环境保护目标及保护级别见表 40。 表 40 环境保护目标及保护级别 保护目标 环境 要素 自然村 相对厂址 坐标/° 经度 人数 方向 纬度 距离 (m) 110.223813 39.063921 52 NW 2030 王道恒塔村 110.230625 39.061047 103 NW 1050 车家岔 110.231552 39.054143 154 SW 740 三道峁 110.231065 39.044345 37 SW 2220 环境 车岔河沟 110.234920 39.052227 23 S 800 空气 神树塔村 110.235715 39.043974 36 S 2020 敖包梁 110.245154 39.051342 25 SE 1900 曲家梁 110.235677 39.054455 21 SE 480 平士梁 110.251189 39.053772 27 E 2070 刘成腰山 110.245235 39.070536 20 NE 2480 赵家梁 地表 水 地下 水 保护级别 《环境空气质量标准》 (GB3095-2012)及其修 改单中二级标准 《地表水环境质量标 窟野河 准》(GB3838-2002)Ⅲ 类标准 《地下水质量标准》 项目所在区域下游地下水 (GB/T14848-2017)Ⅱ 类标准 《土壤环境质量 土壤 环境 建 设用地土壤污染风险 厂址及周边 0.05km 范围土壤 管控标准(试行) 》 (GB36600-2018)第二 类用地筛选值 声环 境 生态环境 《声环境质量标准》 厂界 (GB3096-2008)3 类标准 -- 区域生态环境不恶化 44 评价适用标准 根据神木市环境保护局对该项目环境影响评价执行标准的批复,本次 评价执行如下标准: (1)环境空气执行《环境空气质量标准》(GB3095-2012)及其修改单 中二级标准规定; (2)地表水执行《地表水环境质量标准》(GB3838-2002)Ⅲ类标准; (3)地下水执行《地下水质量标准》(GB/T14848-2017)Ⅲ类标准; (4)声环境执行《声环境质量标准》(GB3096-2008)3 类标准; (5)厂址及周边土壤执行《土壤环境质量 建设用地土壤污染风险管 控标准(试行)》 (GB36600-2018)相关要求。 表 41 项目 项目环境质量标准一览表 污染物名称 标准值 年平均 60 µg/m3 24 小时平均 150 µg/m3 1 小时平均 500 µg/m3 年平均 70 µg/m3 24 小时平均 150 µg/m3 年平均 35 µg/m3 24 小时平均 75 µg/m3 年平均 40 µg/m3 24 小时平均 80 µg/m3 1 小时平均 200 µg/m3 24 小时平均 4 mg/m3 1 小时平均 10 mg/m3 日最大 8 小时平均 160 µg/m3 1 小时平均 200 µg/m3 年平均 200 µg/m3 24 小时平均 300 µg/m3 SO2 环 境 PM10 质 量 准 环境空气 标 PM2.5 NO2 CO O3 单位 TSP 标准来源 《环境空气质量标准》 (GB3095-2012)及其修 改单二级标准 地下水 pH 6.5~8.5 无量纲 耗氧量(CODMn法) ≤3.0 mg/L 氨氮 ≤0.05 mg/L 《地下水质量标准》 硝酸盐(以 N 计) ≤20 mg/L (GB/T14848-2017) ≤1 mg/L ≤0.002 mg/L 亚硝酸盐(以 N 计) 挥发性酚类 45 Ⅲ类标准 硫酸盐 ≤250 mg/L 氯化物 ≤250 mg/L 总硬度 ≤450 mg/L 溶解性总固体 ≤1000 mg/L 钠 ≤200 mg/L 《地表水环境质量标 ≤0.05 石油类 mg/L 准》(GB3838-2002)Ⅲ 声环境 类标准 等效连续 昼间 ≤65 A 声级 夜间 ≤55 表 42 dB(A) 土壤环境质量标准(建设用地) 《声环境质量标准》 (GB3096-2008)3 类标准 单位:mg/kg 2类用地标准限值 污染物项目 筛选值 管制值 砷 60 140 镉 65 172 铬(六价) 5.7 78 铜 18000 36000 铅 800 2500 汞 38 82 镍 900 2000 四氯化碳 2.8 36 氯仿 0.9 10 氯甲烷 37 120 1,1-二氯乙烷 9 100 1,2-二氯乙烷 5 21 1,1-二氯乙烯 66 200 1,2-二氯乙烯(顺式) 596 2000 挥发性有机 1,2-二氯乙烯(反式) 54 163 物 二氯甲烷 616 2000 1,2-二氯丙烷 5 47 1,1,1,2-四氯乙烷 10 100 1,1,2,2-四氯乙烷 6.8 50 四氯乙烯 53 183 1,1,1-三氯乙烷 840 840 1,1,2-三氯乙烷 2.8 15 三氯乙烯 2.8 20 基本项目 重金属和无 机物 46 半挥发性有 机物 1,2,3-三氯丙烷 0.5 5 氯乙烯 0.43 4.3 苯 4 40 氯苯 270 1000 1,2-二氯苯 560 560 1,4-二氯苯 20 200 乙苯 28 280 苯乙烯 1290 1290 甲苯 1200 1200 间二甲苯+对二甲苯 570 570 邻二甲苯 640 640 硝基苯 76 760 苯胺 260 663 2-氯酚 2256 4500 苯并[a]蒽 15 151 苯并[a]芘 1.5 15 苯并[b]荧蒽 15 151 苯并[k]荧蒽 151 1500 䓛 1293 12900 二苯并[a,h]蒽 1.5 15 茚并[1,2,3-cd]芘 15 151 萘 70 700 4500 9000 其他项目 石油烃类 石油烃(C10-C40) 47 (1)施工期废气污染物排放执行陕西省地方标准《施工场界扬尘排放 限值》(DB61/1078-2017)表 1 规定的浓度限值;运营期大气污染物排放执行 《煤炭工业污染物排放标准》(GB20426-2006)相关要求; 表 43 项目 污染物 拆除、土方及地基 扬尘 基础结构及装饰 施 单位:mg/m3 废气污染物排放限值 监控点 浓度限值 标准来源 周界外浓度 0.8 《施工场界扬尘排 最高点浓度 限值 放限值》 0.7 (DB61/1078-2017) 工 期 《煤炭工业污染物 物料储存、转载、运输 颗粒物 过程中无组织废气 周界外浓度 最高点 排放标准》 1.0 (GB20426-2006)中 表 5 中排放限值 污 运 染 营 物 期 排 放 标 准 《煤炭工业污染物 物料储存、转载、运输 颗粒物 过程中无组织废气 周界外浓度 最高点 1.0mg/m3 排放标准》 (GB20426-2006)表 5 相关要求 (2)污废水综合利用,不外排; (3)施工噪声执行《建筑施工场界环境噪声排放标准》 (GB12523-2011) 中的相关规定;运营期噪声排放执行《工业企业厂界环境噪声排放标准》 (GB12348-2008)3 类标准; 表 44 噪声排放标准限值 时段 施工期 运营期 标准值 标准来源 昼间 70dB(A) 《建筑施工场界环境噪声排放标准》 夜间 55dB(A) (GB12523-2011) 昼间 65dB(A) 《工业企业厂界环境噪声排放标准》 夜间 55dB(A) (GB12348-2008)3 类标准 (4)一般固体废物排放执行《煤炭工业污染物排放标准》 (GB20426-2006) 和 《 一般 工 业 固体 废 物 贮存 、 处 置 场 污染 控 制 标准 》 (GB18599-2001)及其修改单规定;危险废物贮存执行《危险废物贮存污染 控制标准》(GB18597-2001)及修改单要求中的相关规定;生活垃圾排放执 行《生活垃圾填埋场污染控制标准》(GB16889-2008)相关规定。 48 根据项目工艺及排污特点,确定总量控制建议指标为: 废气:SO2:0t/a、NOx:0t/a。 废水:COD:0t/a、NH3-N:0t/a。 排放总量最终以环保行政主管部门批复为准。 总 量 控 制 指 标 49 建设项目工程分析 清洁生产分析: 本次评价按照《清洁生产促进法》并参照《清洁生产标准 煤炭采选行业》 (HJ446-2008)相关要求,从生产工艺与装备要求、资源能源利用指标、产品指标、 污染物产生指标、废物回收利用指标、环境管理要求等方面综合分析拟建项目的 清洁生产情况。 表 45 清洁生产指标分析表 清洁生产指标等级 一级 二级 三级 项目清洁生 指标 产水平 等级 一、生产工艺与装备要求 1.总体要求 符合国家环保、产业政策要求,采用国内外先进的煤炭洗选、选煤水 闭路循环、煤炭储运生产工艺和技术设备 由铁路专用线 由箱式货运汽车 由汽车加遮苫将 由汽车加遮 将原煤运进群 将原煤运进群矿 原煤运进群矿选 苫将煤泥运 原煤运 矿选煤厂的贮 选煤厂的贮煤设 煤厂的贮煤设 进贮煤设 输 煤设施,选煤厂 施,选煤厂到公路 施,选煤厂到公 施,选煤厂 到公路建道路 间道路必须要硬 路间道路必须要 到公路间道 必须硬化 化 硬化 路必硬化 原煤进口设有挡 项目所用原 风抑尘措施和洒 料均储存于 水喷淋装置的贮 密闭式原料 煤场 储存场 2.备煤工 符合 三级 艺及装备 部分进筒仓或全 原煤贮 存 原煤进筒仓或 封闭的贮煤场。其 全封闭的贮煤 他设有挡风已成 场 措施和洒水喷淋 装置的贮煤场 一级 精煤、中煤、矸 3.精煤、中煤、煤泥、 矸石贮存 精煤、中煤、矸石分别进入封闭的 石和经压滤处理 项目产品精 精煤仓、中煤仓、矸石仓或封闭的 后的煤泥分别进 煤储存于成 贮场,多余矸石进排矸场处置,煤 入设有挡风抑尘 品库,尾泥 泥经压滤处理后进入封闭的煤泥贮 措施的贮存场。 储存于尾泥 存场 多余矸石进排矸 间 一级 场处置 由原煤的可选性 全过程均实现数量、质量自动监测 4.洗煤工艺装备 控制,并设有自动机械采样系统, 洗练焦煤配备浮选系统 确定采用成熟的 选煤工艺设备, 与二级指标 实现单元作业操 要求相同 作程序自动化, 设有全过程自动 50 二级 操作手段 二、资源能源利用指标 选煤补水量/(m3/t) ≤0.1 选煤电耗/(kwh/t) 选煤浮选药剂消耗/ (kg/t) ≤0.15 0.06 一级 ≤5 ≤6 ≤8 1.2 一级 ≤1 ≤1.5 ≤1.8 0.25 一级 三、产品指标 硫分% ≤0.5 ≤1.5 ≤2.0 0.29 一级 灰分% ≤12 ≤15 ≤22 7.5 一级 ≥70 100 一级 四、废物回收利用指标 尾泥综合利用率/% ≥80 ≥75 (1)生产工艺与装备要求 项目年处理 50 万吨煤泥采用浮选工艺回收精煤。项目选用国内先进的煤炭 洗选设备,全过程均实现数量、质量自动监测控制,此工艺充分利用了浮选工艺 简单的优势,以达到提高产品质量和降低生产成本的目的,在煤矸石、煤泥综合 利用行业已得到广泛应用。 (2)资源能源利用指标 项目原料为洗煤厂废弃物煤泥,仅仅是通过分级设备进行简单回收或废弃堆 放,造成资源浪费和企业经济效益的降低,本项目采用浮选工艺分选出精煤产品, 且将部分分选的废弃物尾泥外售用于制砖,分选后的尾泥中可燃性物质含量降 低,可提高成品砖的合格率,项目生产实现了废物的综合利用。项目洗选 1 吨煤 泥补水量 0.06m3/t,满足《清洁生产标准 煤炭采选业》 (HJ446-2008)中一级标 准(≤0.1m3/t);电耗为 2.7kWh/t,满足《清洁生产标准 煤炭采选业》 (HJ446-2008) 中一级标准(≤5kWh/t)。 (3)产品指标 本项目产品精煤硫分含量低于 0.29%,灰分含量低于 7.5%,满足《清洁生 产标准 煤炭采选行业》(HJ446-2008)相关要求。 (4)污染物产生指标 项目通过选用先进的生产工艺,降低了污染物的产生量,通过采用先进的污 染控制技术措施,减少各种污染物产生量排放。 项目产生的废气经环保设施处理后,污染物排放浓度远低于排放标准要求; 项目无洗选废水排放,盥洗废水用于厂区洒水抑尘,不外排;固体废物全部妥善 处理,不外排;噪声采取完善的控制措施,经预测厂界噪声达标。 51 (5)废物回收利用指标 本项目生产用水循环使用,无生产废水外排;固体废物主要有尾泥、废机油 及少量生活垃圾。尾泥外售制砖企业综合利用;废机油委托有资质的单位处置; 职工生活垃圾集中收集后,送垃圾填埋场填埋。 (6)环境管理要求 项目设立专门环保管理机构,安排专职管理人员,环境管理制度健全、完善, 对各类环保设施记录运行数据并建立环保档案和运行监管机制,定期对主要环保 设备由技术监测部门进行检测,并限期改造。 综上所述,本项目属于国内清洁生产先进水平,满足清洁生产要求。 洗选工艺的经济可行性分析 根据企业调研,项目建成运营后,原料成本、运输、水电费及其它支出约为 50 元/吨原料,项目年处理 50 万吨/年,则成本支出共计 2500 万元/年,项目产出 约 12.5 万吨/年,销售单价按照 350 元/吨计,则营业收入为 4375 万元/年,项目 营业收入远大于成本支出,具有较好的经济效益,因此从经济角度分析,项目可 行。 综上分析,项目采用的工艺技术适用于煤泥的洗选,在神木地区和其它地区 均得到了实际应用,且项目具有较好的经济效益,因此综合分析项目的工艺可行。 工艺流程简述(图示): 项目新建 1 条 50 万吨/年煤泥洗选生产线。浮选工艺是利用矿物表面的物理 化学性质的差别分选矿物颗粒的作业过程,是细粒和极细粒煤泥分选中应用最广 泛的一种分选方法,适用于粒径<0.5mm 煤泥分选。浮选工序包括制浆、浮选分 离及产品处理等过程,具体工艺如下: (1)制浆及矿浆预处理 外购煤泥通过汽车苫盖运输进厂,依托现有工程原料库储存,外购的煤泥(粒 径<0.5mm)经密闭皮带机运至制浆机内,制浆机密闭且进料口设淋水设施,物 料进入制浆机的同时加水进行搅拌、制浆。 从制浆机溢出口流出的煤浆由管道自流进入矿浆预处理器,同时向矿浆预处 理器加入浮选剂,搅拌均匀,使浮选入料达到稳定的浓度。 本工序污染物为原料装卸转载粉尘、制浆机、水泵等设备运转噪声。 (2)浮选分离 经矿浆预处理器处理后达到稳定状态的煤泥浆进入浮选机进行分选。项目浮 52 选机为机械搅拌式,由于叶轮旋转产生强烈搅拌,加之充气作用,在矿浆中产生 大量大小不等的气泡,疏水的煤粒由于吸药剂而附着在气泡上,被气泡带到矿浆 面聚集成所谓的矿化泡沫层,被刮泡器刮取作为精煤,亲水的矸石颗粒不与药剂 作用,不黏附到气泡上,留在矿浆中,成为浮选尾矿浆。 本工序污染物主要为浮选机、泵类产生的噪声。 (3)产品处理 浮选过程被刮泡器刮取的精煤进入压滤机,经压滤脱水后即为成品末精煤, 由密闭皮带机输送至产品库的精煤区储存;浮选机底部排出的浮选尾矿浆泵入厂 区现有浓缩罐,经浓缩、压滤后得到尾泥,经密闭皮带机送入尾泥库储存。 本工序主要污染物为:精煤压滤废水、浓缩废水、尾泥压滤废水;浮选尾泥 以及设备运行时产生的噪声。 (4)储运工序 项目产品精煤经密闭皮带机送入厂区现有密闭产品库的成品库存储,浮选尾 泥经密闭皮带机送入密闭尾泥库存储,项目产品和固体废物均采用密闭汽车运输 出厂。 本工序主要污染物为产品和固废转载、储运过程无组织颗粒物及设备运行噪 声。 项目生产工艺流程及排污节点见图 5。 外购煤泥 制浆机 N、W N 矿浆预处理器 G N 浮选机 N、W N、W 压滤机 末精煤 G 精煤库 浓缩机 N、W 压滤机 G 尾泥库 53 液相 固液相 固相 图 G 废气 N 噪声 S 固废 W 废水 例 N、W 依托现有工程 图5 项目生产工艺流程及排污节点图 主要污染工序: 施工期: (1)废气 主要为施工扬尘与运输车辆尾气。 (2)废水 主要为生活污水和施工废水。 (3)噪声 主要为施工过程中作业机械运行时产生的噪声。 (4)固废 主要为建筑垃圾、地基挖掘产生的弃土和生活垃圾。 (5)生态 地基开挖对地貌和植被的破坏。 运营期: (1)废气 主要为:厂区内各类物料储存、转载、运输过程中产生的无组织颗粒物;运 输车辆扬尘。 (2)废水 主要为浮选工序产生的生产废水,包括精煤压滤废水、浓缩废水、尾泥压滤 废水;车间地面冲洗废水;车辆冲洗废水;职工盥洗废水。 (3)噪声 主要为各类生产设备运行噪声,噪声级在 85~95dB(A)之间。 (4)固体废物 主要包括浮选压滤尾泥、废机油以及职工生活垃圾。 54 项目主要污染物产生及预计排放情况 内容 排放源 类型 (编号) 污染物名称 大气 物料储运、装卸、 无组织 处理前产生浓度 排放浓度及排放量 及产生量(单位) (单位) 周界外浓度最高点 0.2kg/h;0.96t/a ≤1.0mg/m3 污染 转载等过程 颗粒物 物 道路运输 扬尘 2.27t/a 浮选工艺废水 SS -- 地面冲洗废水 SS -- 回用于洗选 车辆冲洗废水 SS -- 沉淀后回用于车辆冲洗 水污 染物 生活污水 固体 废物 0.81t/a 经浓缩、压滤处理后, 回用于生产 COD 200mg/L,0.024kg/a 厂区设旱厕,盥洗废水 SS 150mg/L,0.018kg/a 回用于厂区洒水抑尘, NH3-N 15mg/L,0.002kg/a 不外排 浮选压滤 尾泥 40.5 万 t/a 外售综合利用 设备维护检修 废机油 0.5t/a 委托资质单位处置 职工生活 生活垃圾 0.3t/a 收集后送垃圾填埋场 填埋 项目噪声源主要为制浆机、浮选机、压滤机、皮带输送机和各类水 噪声 泵等设备,其声级值约 85~95dB(A)。通过选用低噪声设备,采取基础 减振、厂房隔声等措施,并经距离衰减后,厂界噪声满足《工业企业厂 界环境噪声排放标准》(GB12348-2008)3 类标准。 其他 无 主要生态影响(不够时可附另页) : 项目对生态环境的影响,可分为直接影响和间接影响,直接影响包括项目建 设占用土地所造成的影响,间接影响是指粉尘对周围环境的影响。主要表现在: (1)项目区域干旱少雨、土地贫瘠,项目建成投入生产后,车辆运输将产 生粉尘,造成的悬浮微粒沉降在植物叶片上,会堵塞气孔而阻止植物呼吸,引起 农作物减产。 (2)工程建设生产活动,特别是机动运输车辆增加,人口活动频繁,将破 坏原有地表植被,待建成后应加大绿化措施,减轻对生态植被的影响。 55 环境影响分析 施工期环境影响简要分析: 项目施工期主要为对周围环境造成的影响主要为废气、废水、噪声和固体废 物。项目主要施工过程在厂区及其周边进行,施工期环境影响较小,提出相应的 污染防治措施和管理要求后,可使项目建设造成的不利影响降到最低。 (1)施工期空气环境影响分析 项目施工期间扬尘主要产生于土方挖掘、地表平整、运输车辆的行驶、施工 材料的运输和装卸、施工机械填挖土方临时堆存引起的扬尘。 施工扬尘能使区域内局部环境空气中含尘量增加,并可能随风迁移到周围区 域,影响附近居民的生活和工作。主要与施工管理、施工期的气候情况有关,特 别是与施工期的风速密切相关。 根据《陕西省大气污染防治条例》 (2017 修正版)和榆林市人民政府《关于 印发铁腕治霾打赢蓝天保卫战三年行动方案(2018—2020 年) (修订版)的通知》 (榆政发[2018]33 号)及陕西省建筑施工扬尘治理措施 16 条及工地扬尘治理的“六 个 100%”相关要求,为减轻项目施工对周围环境的影响,拟采取如下措施: ①要求施工单位文明施工,加强场地内的建材管理,施工场地周围设置硬质 材料围挡。 ②施工过程中混凝土全部采用商品混凝土,厂区内不设混凝土搅拌站。 ③土方作业,采取洒水压尘措施,缩短起尘操作时间;气象预报风速达到四 级以上或者出现重污染天气状况时,应停止土石方作业。 ④施工期厂区内设置车辆清洗设施及配套的排水、泥浆沉淀设施,运送建筑 物料的车辆驶出时当进行冲洗,防止泥水溢流,周边一百米以内的道路应当保持 清洁,不得存留建筑垃圾和泥土。 ⑤施工期间土方和建筑材料在运输过程中要用挡板和篷布封闭,车辆不应装 载过满,以免在运输途中震动洒落。 综上所述,在采取上述相应防治措施情况下,工程施工期环境空气污染具有 随时间变化程度大,漂移距离近、影响距离和范围小等特点,其影响只限于施工 期,随建设期的结束而停止,不会产生累积的污染影响,可满足《施工场界扬尘 排放限值》 (DB61/1078-2017)中标准。 (2)施工噪声影响分析 项目施工期间,不同施工阶段使用不同的施工机械设备,因而产生不同施工 56 阶段噪声。根据该项目的施工特点,主要产噪施工机械有挖掘机、推土机、装载 机等,大多属于高噪声设备。施工设备一般为露天作业,而且场地内设备多数属 于移动声源,要准确预测施工场地各场界噪声值较困难,因此本评价只预测各噪 声源单独作用时超标范围,施工机械环境噪声源及噪声预测结果见表 46。 表 46 施工机械环境噪声源及噪声预测结果 设备名称 声级 dB(A) 翻斗机 83-89 土石方阶 推土机 段 施工阶段 距声源 评价标准 dB(A) 距离(m) 昼间 昼间 夜间 3 27 151 90 5 50 282 装载机 86 5 32 178 挖掘机 85 5 29 159 结构施 振捣棒 93 1 14 80 工阶段 电锯 103 1 45 252 70 夜间 最大超标范围(m) 55 从上表可以看出,施工机械噪声由于声级较高,在空旷地带声传播距离较远, 昼间至 50m 外噪声值才能达标,夜间至 282m 外噪声值才能达标。项目最近敏感 点为厂址东南侧 480m 的曲家梁村,项目施工阶段只在白天施工,夜间不施工, 通过以上分析,施工噪声对周围敏感目标影响很小。 由于施工期噪声来自不同的施工阶段所使用的不同施工的非连续性作业噪 声,具有阶段性、临时性和不固定性等特点,因此管理显得尤为重要。施工现场 的噪声管理必须执行《建筑施工场界环境噪声排放标准》(GB12523-2011)的规定, 加强管理,文明施工。为有效降低施工噪声对周围居民的影响,现就施工期噪声 控制措施提出以下要求: ①严格控制施工时间,合理安排施工计划,避开夜间(22:00~06:00) 、午 休时间动用高噪声设备,以免产生扰民现象。 ②严格使用商品混凝土,与施工场地设置混凝土搅拌机相比,商品混凝土具 有占地少、施工量少、施工方便、噪声污染小等特点,同时可大大减少水泥、沙 石的汽车运量,减轻道路交通噪声及扬尘污染。 ③施工物料及设备运入、运出,车辆应尽可能避开夜间(22:00~06:00) 运输,避免沿途出现扰民现象。 ④严格操作流程,降低人为噪声。不合理的施工操作是产生人为噪声的主要 原因,如脚手架的安装、拆除、钢筋材料的装卸过程产生的金属碰撞声;运输车 辆进入工地应减速,减少鸣笛等。 57 ⑤采取适当措施,降低噪声,对位置相对固定的机械设备,如切割机、电锯 等,应设置在棚内。 施工期的噪声不可避免对周围居民会有影响,采取以上措施后,影响会大大 减轻,并且影响是暂时的,随着施工的结束而结束。 (3)废水影响分析 项目施工期废水主要为施工人员生活污水和施工废水。生活污水为盥洗废 水,水量较少可直接用于地面抑尘,施工期采用临时旱厕,定期消毒、清淘用于 农肥。施工设备清洗废水经临时排水管道进沉淀池,沉淀后用于工地洒水抑尘, 废水不外排。 综上,项目施工期不会对地表水环境产生影响。 (4)固体废物影响分析 施工中产生的固体废物主要是建筑垃圾、地基挖掘产生的弃土以及生活垃 圾,均为一般固体废物。工程中产生的建筑垃圾送市政部门指定地点堆存,不会 对环境产生明显影响;生活垃圾产生量较小,收集后送垃圾填埋场填埋。施工固 废得到合理处置,不会对周围环境造成不利影响。 (5)生态影响分析 工程占地内无农作物和国家保护的珍稀植物。工程施工期间对周围环境的影 响不大,而且均属于短期影响和可逆影响,在采取适当措施后,施工期对环境的 影响是可以接受的,生态保护、恢复及补偿措施如下: ①强化生态环境保护意识; ②对工程所在区域的土壤与植被采取保护与恢复措施; ③对工程建设中引起的水土侵蚀制定相关的防治对策; ④科学施工,严格管理,采用先进技术,提高工效,缩短工期以尽早结束施 工过程,减少施工期对环境造成的影响。 运营期环境影响分析: (1)大气环境影响分析 ①无组织粉尘 项目无组织粉尘主要为物料储运、装卸、转载过程产生的无组织粉尘。为降 低无组织粉尘对周围环境的影响,根据《榆林市环保型储煤场建设整治实施方案》 及《榆林市铁腕治污三十项攻坚行动计划》(榆办字[2020]11 号)的相关要求, 结合该项目现场实际情况拟采取以下措施: 58 原料库和产品库要求全部硬化,采用钢筋混凝土做基础;物料储存于密闭库 房,库房配套设置推拉门,库房顶部采用蜂窝网状钢材设排风口;物料皮带输送 机设置密闭廊道;原料库卸料点设置 1 套雾炮装置进行抑尘;厂区界外设置 8m 高防风抑尘网;厂内配备洒水车和清扫车,防止扬尘污染。按照榆林市生态环境 局《关于建设工业企业智能降尘系统的通知》(榆政环发[2019]118 号)的要求 建设智能降尘系统。经类比相同项目,采取以上措施后,生产储运单元无组织粉 尘排放速率约为 0.05kg/h,经预测(详见大气专题)项目厂界颗粒物贡献浓度 ≤1.0mg/m3,满足《煤炭工业污染物排放标准》(GB20426-2006)表 5 限值要求, 不会对周围环境空气产生明显影响。 ②道路运输扬尘 项目原料、产品等物料均由汽车运输,年运输总量约 103 万吨,每天进 出货物量平均为 3433 吨,车辆行驶必然产生一定量的扬尘,在一定的气象条件 下,扬尘量与路面平整度、湿度及车况有关,车辆行驶产生的扬尘量按下列经验 公式计算: 0.85 V M 0 . 123 Q 5 6.8 Q Q Q L M y t 0.72 P 0.5 y 式中:Qy——交通运输起尘量,kg/km·辆; Qt——运输途中起尘量,kg/a; V——车辆行驶速度,km/h(以 10km/h 计); P——路面状况,以每平方米路面灰尘覆盖率表示,kg/m2(以 0.05kg/m2 计) ; M——车辆载重,t/辆(项目车辆载重 40t/辆); L——运输距离,km(厂内运输 0.5km); Q——运输量,t/a(本工程约 103 万 t/a)。 根据上式,未采取措施的前提下运输扬尘产生量约 2.72t/a,汽车行驶时产生 的扬尘污染对道路两侧 2~30m 范围内的影响较大,可能造成道路扬尘、污染道 路两侧的环境。为了减少对周边大气环境的影响,项目运输应采取以下措施:厂 区道路硬化,定期清扫,并洒水抑尘;厂区出入口设 1 套车辆冲洗装置;加强运 输卸管理,厂区内行驶速度应小于 10km/h,运输物料的汽车不应该超载。 类比同类型项目,采取以上措施后,可使扬尘量减少 70%左右,排放量为 59 0.81t/a,抑尘效果明显,在采取本评价要求措施的前提下,道路扬尘对区域环境 空气影响较小。 综上所述,项目产生废气采用相应除尘措施后,污染物均能达标排放,不会 对周围环境空气产生明显影响。 ③废气污染物排放量核算 表 47 排放 序 口 号 项目污染物无组织排放量核算表 产污环 节 编号 国家或地方污染物排放标准 污染物 主要污染防治措施 浓度限值 标准名称 (mg/m3) 年排放 量(t/a) 原料库和成品库依托现有工 程,厂界设防风抑尘网;库房、 物料储 生产 1 储运 单元 车间全部密闭,顶部采用蜂窝 《煤炭工业污染物 运、装 卸、转 载等过 网状钢材设排风口,地面硬 排放标准》 颗粒物 化;原煤卸料点设置 1 套雾炮 (GB20426-2006) 程无组 织废气 1.0 0.24 装置;厂内配备洒水车和吸尘 表 5 周界外限值要 车;技改项目新建物料皮带输 求 送机密闭廊道,新建只能降尘 系统 无组织排 0.24 颗粒物 放总计 表 48 大气污染物年排放量核算表 序号 污染物 年排放量(t/a) 1 颗粒物 0.24 5 建设项目大气环境影响评价自查表 建设项目大气环境影响评价自查表见表 49。 表 49 建设项目大气环境影响评价自查表 工作内容 评价等 自查项目 评价等级 一级□ √ 二级□ 评价范围 边长=50km□ 边长=5~50km□ 三级□ 级与范 围 评价因 子 评价标 准 现状评 SO2+NOx 排放量 评价因子 评价标准 评价功能区 ≥2000t/a□ 500~2000t/a□ 边长 √ =5km□ <500t/a□ √ 基本污染物(PM10、PM2.5、CO、O3、SO2、NO2) 包括二次 PM2.5□ 其他污染物(TSP) √ 不包括二次 PM2.5□ √ 国家标准□ 附录 D□ 地方标准□ √ 二类区□ 一类区□ 60 其他标准□ 一类区和 价 二类区□ 评价基准年 (2019)年 环境空气质量现 状调查数据来源 现状评价 污染源 调查 √ 本项目正常排放源□ 调查内容 其他在建、拟 本项目非正常排放源□ 拟替代的污染源□ 建项目污染 现有污染源□ CALPUFF□ 边长 5~50km□ 边长≥50km□ 预测因子 度贡献值 区域污染 源□ 网格 模型□ 其 他 □ √ 边长 =5km□ 包括二次 PM2.5□ 预测因子( ) 大气环 正常排放短期浓 √ 标准□ 源□ AERMOD□ ADMS□ AUSTAL2000□ EDMS/AEDT□ 预测范围 现状补充 √ 不达标区□ 达标区□ 预测模型 境影响 √ 主管部门发布的数据标准□ 长期例行监测标准□ 不包括二次 PM2.5□ C 本项目最大占标 C 本项目最大占标率≤100%□ 率>100%□ 预测与 正常排放年均浓 一类区 C 本项目最大占标率≤10%□ C 本项目最大占标率>10%□ 评价 二类区 C 本项目最大占标率≤30%□ C 本项目最大占标率>30%□ 度贡献值 非正常 1h 浓度 贡献值 非正常持续时长( C 非正常占标率≤100%□ )h C 非正常占标率>100%□ 保证率日平均浓 度和年平均浓度 C 叠加达标□ C 叠加不达标□ k≤-20%□ k>-20%□ 叠加值 区域环境质量的 整体变化情况 环境监 污染源监测 监测因子:(颗粒物) 环境质量监测 监测因子:(--) 测计划 评价结 大气环境防护距 监测点位数(--) 距厂界最远( 离 污染源年排放量 注:“□”,填“√”;“( √ 无组织废气监测□ √ 可以接受 □ 环境影响 论 有组织废气监测□ 颗粒物:(0.96)t/a SO2:( -- )t/a 无监测□ √ 无监测□ 不可以接受 □ -- )m NOx( -- )t/a VOCs:( -- )t/a )”为内容填写项 (2)地表水环境影响分析 根据《环境影响评价技术导则 地表水环境》 (HJ2.3-2018)确定项目地表水 评价等级属水污染影响型建设项目三级 B,项目废水主要包括浮选工艺废水、车 61 间地面冲洗废水、车辆冲洗废水以及职工盥洗废水。 ①浮选工艺废水 项目洗选采取闭路循环工艺,无生产废水外排。 a、浮选工艺废水处理流程的可行性分析 浮选工艺废水闭路循环工艺简介:项目跳汰洗选中产生的煤泥水进入浮选系 统,浮选系统尾矿进入浓缩机,浓缩机底流由泵打到压滤机进行过滤,回收的尾 泥送尾泥库储存。浓缩机的溢流和压滤机滤清液进入循环水池,用泵返回制浆系 统和跳汰机作为循环水复用。地面冲洗水、滴漏水等自流至各车间集水池,经泵 转至煤泥水回收系统处理后进入事故池后期循环使用。其工艺流程图见图 7。 事故池 循环水池 产品脱水 浮选 跑、冒、滴、漏 水、地面冲洗水, 产品及原料沥水 图7 尾泥浓缩 浮选工艺废水闭路循环系统处理工艺流程图 b、煤泥水处理设备依托可行性分析 煤泥水系统的关键设备为煤泥浓缩机和压滤机。本项目设计选用的浓缩机和 压滤机设备见表 50。 表 50 闭路循环设备一览表 序号 名称 规格型号 台数 1 浓缩机 NZS-12 1 2 尾泥压滤机 XMY-500 2 3 事故池 300m3 1 浓缩机依托可行性分析:本项目现有工程用一台 NZS-12 型浓缩机,沉淀面 积为 113m2。为保证浓缩机有良好的浓缩分离效率,项目在浓缩机中添加絮凝剂, 有利于煤泥水的闭路循环。参照《煤炭洗选工程设计规范》 (GB 50359-2016)确 定浮选尾矿水浓缩机的表面负荷为 2.0~3.0m3/(m2·h)。本项目浓缩机的处理量取 2.5m3/(m2·h),此浓缩机的煤泥水处理能力为 282.5m3/h,本项目设计尾矿水入料 量约为 133,现有工程跳汰工艺尾矿水入料量约 127 m3/h,技改项目完成后全厂 尾矿水入料量为 260 m3/h,浓缩机处理能力大于现有工程及技改项目煤泥水入料 62 量总和,浓缩机设备能力满足生产要求。 尾泥压滤机处理能力分析:本项目选用 2 台尾泥压滤机,压滤面积均为 500m2,压滤机的处理能力取 0.02t/m2,不均衡系数 K 为 1.25,工程设计处理煤 泥量约为 68t/h,需要的总压滤面积 A=K·Q/q,为 4250m2,压滤机平均每小时 压滤 5 次,总压滤面积为 5000m2,可以满足需求。 c、厂内跑、冒、滴、漏水的收集及处理措施分析 厂内不可避免会产生一些跑、冒、滴、漏水、冲洗水,评价要求主厂房内地 面硬化,设事故池,收集车间跑、冒、滴、漏水、冲洗水,经沉淀处理后循环使 用。采取上述措施后,可使生产过程的跑、冒、滴、漏水、冲洗水得到合理控制, 杜绝了发生生产废水外排的隐患。另外,厂区设 1 座容积 450m3 雨水收集池,雨 水经收集至雨水收集池沉降后回用于生产,不外排。 d、事故状态下煤泥水处置 项目煤泥水事故排放有以下两种情况:一是煤泥水处理设备出现故障,二是 管理不善造成水量不平衡。 1)设备故障 浓缩机故障:项目设置 1 个 300m3 的事故池,当浓缩机故障时,可将浓缩罐 内废水全部排入事故池,杜绝事故煤泥水外排。 尾泥压滤机故障:如果压滤机出现故障,可将压滤机入料阀门关掉,使循环 水浓度略有上升,在循环水 SS 浓度<200g/L 情况下,项目均可生产,在这段时 间检修压滤机,不会影响生产,也不会造成浮选工艺废水外排。 2)管理不善增大清水量 对因管理不善造成清水量过大,致使系统内水量不平衡造成洗选工艺废水外 排,解决办法是加强清水的管理,使系统内水量处于平衡状态,即可杜绝事故排 放。 e、洗选水闭路循环分析 1)项目洗选用水循环使用,洗选工艺水重复利用率为 88.8%,单位补充水量 约 0.06m3/t(入选原料)。 2)项目尾泥采用浓缩机和压滤机回收,尾泥压滤在室内完成。 3)项目设有浓缩罐及浓缩机 1 套,事故池一座,当发生非正常工况时,事故 废水排入事故池内,待事故处理完毕后,将事故废水浓缩处理,回用至洗选生产 工序。 63 4)项目尾泥采用浓缩压滤回收,浓缩机底流流入压滤机前尾泥水浓度为 250g/L,经类比浓缩机溢流浓度为 25g/L,压滤可回收 96%的尾泥,滤液浓度为 10g/L,浓缩机溢流及压滤机滤液排入循环水池,利用水泵将工艺水输送至生产 工序重复利用,浓度为 15~25g/L,选煤厂洗选水浓度低于 50g/L。 5)项目入选原料量可达到核定能力的 100%。 f、工艺废水分析结论 综上所述,本项目浮选工艺废水闭路循环使用,可保证污废水不外排。 ②车间地面冲洗废水 项目车间地面冲洗废水产生量为 3m3/d,全部回用于洗选工序,不外排。 ③雨水收集 选煤厂雨水一般含有大量煤尘、煤泥,一旦随雨水流出厂区后会对周围环境 造成污染。因此,项目在厂区低洼处设雨水收集池,厂内地面全部硬化或绿化, 厂区四周设集水渠,对雨水进行收集,沉淀处理后逐步泵入煤泥水处理系统,作 为生产用水回用,不外排。 雨水收集量根据《建筑与小区雨水利用工程技术规范》 (GB50400-2006)中 4.2.1 条规定雨水设计径流总量公式计算: W=10ΨChyF 式中:W—雨水径流总量(m3); ΨC—雨量径流系数,取 0.2; hy—设计降雨厚度(mm),取日最大降雨量 105mm(神木市 近 20 年极端最大日降水量) ; F—汇水面积(hm2) ,取 2.7hm2; 经过上式计算可知,项目厂区日最大径流总量为 567m3。 W1= Wαβ 式中:W1—可收集雨水总量(m3) ; W—雨水径流总量(m3); α—季节折减系数,取 0.85; β—初期雨水弃流系数,取 0.87; 因此,本项目新增占地面积约 2.7hm2,可收集雨水总量为 419 m3,设 1 座 450m3 初期雨水池,收集雨季前 15 分钟的污浊雨水用于洗煤补充水综合利用, 并且厂区设置了雨水导排设施及收集切换装置确保了初期雨水不外排,初期雨水 64 池设置水泵管道连接至事故池,收集处理后回用于生产。综上所述,项目废水均 不外排,不会对区域地表水产生不利影响。 (3)地下水环境影响分析 ①评价等级确定 根据《环境影响评价技术导则 地下水环境》 (HJ610-2016),建设项目地下 水环境影响评价工作等级的划分应依据建设项目行业分类和地下水环境敏感程 度分级进行判定: 建设项目行业分类:对照《环境影响评价技术导则 地下水环境》 (HJ610-2016)附录 A,本项目可划分为目录 D 煤炭 27 洗选、配煤行业,按地 下水环境影响评价项目类别划分为Ⅲ类。 地下水环境敏感程度分级:本项目厂址占地不在饮用水源保护区准保护区 内,也不涉及国家或地方政府设定的与地下水环境相关的其他保护区、环境敏感 区等,则本项目场地的地下水环境敏感程度属不敏感。 具体等级划分见表 51。 表 51 建设项目地下水环境影响评价工作等级划分表 等级划分指标 建设项目情况 对照《环境影响评价技术导则 分级情况 地下水环境》 (HJ610-2016) 建设项目行业分类 附录 A,本项目可划分为目录 D 煤炭 27 洗选、配煤行业,按 Ⅲ类 地下水环境影响评价项目类别划分为Ⅲ类 地下水环境 敏感程度 项目占地不在饮用水源保护区准保护区内,也不涉及国家或地 方政府设定的与地下水环境相关的其他保护区、环境敏感区 不敏感 等,则本项目场地的地下水环境敏感程度属不敏感 -- 工作等级划分 经以上分析,根据《环境影响评价技术导则 三级 地下水环境》(HJ61-2016) 表 2 中相关规定,地下水评价等级为三级。 ②地下水评价范围 根据《环境影响评价技术导则 地下水环境》(HJ610-2016)要求,项目地 下水调查评价范围应包括与建设项目相关的地下水保护目标,并能说明地下水环 境现状,结合项目特点确定本次工作地下水评价范围为项目厂址上游 2800m 和 左右两侧各 2000 m 范围,下游至地表水体乌兰木伦河,面积约为 16km2。 ③区域水文地质条件 1)地下水类型及分布 评价区内地下水依据赋存条件、含水介质及水力性质,可分为第四系全新统 65 冲积层孔隙潜水含水层、侏罗系碎屑岩类裂隙水含水层。 Ⅰ 第四系全新统冲积层孔隙潜水含水层 评价区内第四系全新统冲积层孔隙潜水含水层主要分布于乌兰木伦河及其 支沟河谷区,与下伏侏罗系风化带构成统一含水层。第四系含水层岩性以中细砂、 细砂、粉细砂和泥质砂砾卵石为主,厚度在乌兰木伦河河谷区变化较大,总体上 含水层厚度从上游往下游逐渐减小厚度在 4~11m,地下水埋深 0.97~9.17m,根据 评价区内抽水试验结果,并结合区域水文地质资料,区内全新统冲积层孔隙潜水 含水层渗透系数约 2.25~8.41m/d,单井涌水量为 30.15m3/d~67.65m3/d,水量贫乏。 Ⅱ侏罗系碎屑岩类裂隙含水层 评价区内侏罗系碎屑岩类裂隙含水层通常隐伏于第四系地层之下。其中河谷 区主要隐伏于第四系冲积含水层之下,与上覆第四系冲积含水层之间无隔水层存 在,构成统一含水体;低山丘陵区主要隐伏于第四系风积透水不含水层之下。侏 罗系碎屑岩类裂隙含水层地下水的赋存将主要受控于风化裂隙的发育程度和发 育深度;风化带深度以下,侏罗系碎屑岩类则主要以层间裂隙含水为主,除局部 地段外,裂隙不发育,地下水赋存条件差。据调查,评价区内广泛分布有侏罗系 碎屑岩类裂隙含水层,但是受赵家梁煤矿开采活动的影响,导致该含水层沿导水 裂隙带大量漏失,使评价区内水量贫乏,泉、井涌水量均很小。根据钻孔抽水试 验 资 料 , 当 抽 水 降 深 7.18~7.87m 时 , 涌 水 量 3.37~28.08m3/d , 单 井 涌 水 量 4.201~47.096m3/d,渗透系数 0.0169~0.094m/d。 2) 隔水层水文地质特征 受侏罗系碎屑岩顶部风化裂隙较发育的影响,评价区内河谷区第四系冲积层 中的孔隙含水层与下伏侏罗系碎屑岩类裂隙含水层之间无稳定的隔水层分布,仅 存在少量分布不连续且厚度较薄的粘土透镜体,可形成局部上层滞水的隔水底 板,但不能作为整个潜水含水层隔水底板;评价区内低山丘陵区仅存在侏罗系碎 屑岩类裂隙含水层,该含水层上部与第四系风积层之间无稳定隔水层分布,底部 有多个含煤地层,可作为相对隔水层。 根据水文地质钻孔勘察结果,并结合搜集到的煤矿勘察资料显示,评价区内 主要分布有 3-1 煤、4-2 煤、5 -2 煤三个主要含煤地层,但其中仅 5-2 煤分布稳定且 厚度较大,其底部通常为一层厚度较大的泥岩,因此可将 5-2 煤作为评价区内第 四系松散岩类孔隙潜水与侏罗系上部碎屑岩类裂隙潜水的稳定隔水底板。 评价区水文地质剖面图见图 8。 66 图8 评价区水文地质剖面图 3) 地下水补、径、排特征 评价区内地下水补给、径流、排泄条件主要受区域地形地貌、地层分布、地 质构造、人工活动等多方面共同作用所影响。 Ⅰ 补给 评价区内河谷区潜水主要接受大气降水的渗入补给及河岸两侧低山丘陵区 基岩裂隙潜水侧向径流补给,农灌期还接受局部灌溉水回归补给,其中大气降雨 入渗补给是最主要的补给来源,其次是侧向径流补给,最后是灌溉水回归补给。 评价区内低山丘陵区潜水只接受大气降雨入渗补给,是其地下水唯一补给来源。 Ⅱ 径流 评价区内地下水径流方向与地形基本一致,潜水沿丘陵顶面、基岩顶面向低 洼处潜流运移,至冲沟出露成泉排泄。在低山丘陵区总体流向为由评价区东北向 西南方向径流,而到了乌兰木伦河河谷区后又总体转为由乌兰木伦河上游的西北 方向向下游的东南方向径流。 Ⅲ 排泄 评价区内乌兰木伦河河谷区潜水主要排泄方式是向下游的侧向径流排泄和 人工开采,以及沿侏罗系碎屑岩风化裂隙带垂向越流排泄至更深部的承压水,此 外因河谷区潜水水位埋深较潜,在极限蒸发深度(3~5m 左右)以上的地下水还 存在潜水蒸发排泄。评价区内低山丘陵区潜水主要排泄方式是向河谷区侧向径流 排泄,此外受赵家梁煤矿开采活动的影响,低山丘陵区潜水部分随导水裂隙带顺 流至矿井,以矿井水的形式排出地表。 ④项目对地下水环境影响分析 项目采用浮选洗选工艺,煤泥水水质较为简单,主要为 SS,且可实现闭路 67 循环,生活用水经合理处置不外排,原料和产品全部在车间库房内分区存放,因 此正常工况下项目不会对地下水环境产生影响,本次评价重点关注预防项目非正 常工况发生污水泄漏的防渗措施情况。 为有效防止项目废水跑、冒、滴、漏对厂区地下水造成不利影响,项目采取 以下防渗措施,厂区分区防渗情况见附图 3。 表 52 拟建项目污染区划分及防渗等级一览表 分区 厂内分区 防渗等级 重点防渗区 危废间 渗透系数 K≤1×10-10cm/s 一般防渗区 洗选车间及雨水池等 简单防渗区 重点防渗和一般防渗区以外的区域 等效黏土防渗层 Mb≥1.5m, K≤1×10-7cm/s 一般地面硬化 重点防渗区:危废间建议地面采取三合土铺底,上层铺 10~15cm 的水泥硬 化,水泥地面附环氧树脂防渗,使渗透系数低于 10-10cm/s。 一般防渗区:包括洗选车间及雨水池等,雨水池为钢筋混凝土结构,洗选车 间地面建议采用人工材料构筑防渗层,防渗层的厚度应相当于渗透系数为 1.0×10-7cm/s、厚度 1.5m 的粘土层的防渗性能;管道防渗漏均采用密闭输水管道 进行输送,污水管道均采用 HDPE 防渗轻质管道,管道外设管沟防护,管沟采 用人工防渗材料进行防渗,保证防渗材料渗透系数≤10-7cm/s。 简单防渗区:绿化区域以外的其它区域,该区域只需做一般地面硬化即可。 为确保防渗措施的防渗效果,工程施工过程中建设单位应加强施工期的管 理,严格按防渗设计要求进行施工,加强防渗措施的日常维护,使防渗措施达到 应有的防渗效果。同时应加强生产设施的环保设施的管理,避免跑冒滴漏。 6 地下水环境监测与管理 为了及时准确的掌握项目所在地周围地下水环境质量状况和地下水体中污 染物的动态变化情况,应对该厂区所在区域地下水环境质量进行定期的监测,防 止或最大限度的减轻项目对地下水的污染。跟踪监测点见表 53。 表 53 环境类 别 地下水 地下水跟踪监测点 监测因子 监测点 监测频 位 次 pH、耗氧量、硫酸盐、 厂区内 氯化物、氨氮、总硬度、 下游设 溶解性总固体 置1个 68 1 次/年 执行标准 《地下水质量标准》 (GB/T14848-2017)Ⅲ类标准 参照《地表水环境质量标准》 石油类 (GB3838-2002)Ⅲ类标准 A、防止地下水污染管理的职责属于环境保护管理部门的职责之一。建设单 位环境保护管理部门指派专人负责防治地下水污染管理工作。 B、建设单位环境保护管理部门应委托具有监测资质的单位负责地下水监测 工作,按要求及时分析整理原始资料、监测报告的编写工作。 C、根据实际情况,按事故的性质、类型、影响范围、严重后果分等级地制 订相应的预案。在制定预案时要根据本厂环境污染事故潜在威胁的情况,认真细 致地考虑各项影响因素,适当的时候组织有关部门、人员进行演练,不断补充完 善。 综上所述,企业在加强管理,强化防渗措施的前提下,污染物渗入地下的量 极小,对区域地下水环境造成影响的可能性较小,污染物渗入地下的量极其轻微, 不会对评价区地下水产生明显影响。 (4)声环境影响分析 根据《环境影响评价技术导则 声环境》 (HJ 2.4-2009),项目所在功能区为 3 类区,项目采取完善的噪声控制措施后,运营期周围声环境敏感点噪声级增 高量在 3 dB(A)以下,项目生产导致的受项目噪声影响的人口数量变化不大,确 定项目声环境影响评价等级为三级。 项目噪声源主要为制浆机、浮选机、压滤机、皮带输送机和各类水泵等设备, 参照《噪声设备声级一览表》中的相关参数,原料库及洗选车间混响源强见表 54。 表 54 车间混响 洗选车间 车间混响源强一览表 主要设备 数量 噪声源强/dB(A) 制浆机 1 90 矿浆预处理器 1 85 高效浮选机 1 95 尾泥压滤机 2 90 精煤压滤机 1 90 浓缩机 2 90 水泵 6 90 皮带机 -- 85 车间混响源强/dB(A) 100 项目生产设备均置于室内,采用低噪声设备,设备机座加减振垫(圈)或设减 振器,在机械设备与基础或连接部之间采用弹簧减振、橡胶减振等技术;各类风 69 机均要求配套设计、配置消声器和隔声罩等措施控制固定源噪声,同时采取加强 车辆运输管理、合理安排运输时间、限速等措施控制流动源噪声。项目固定噪声 源及位置见表 55,降噪措施见表 56,降噪效果见表 57。 表 55 噪声源 项目固定噪声源及位置 主要设备 数量 车间混响源 (台/套) 强/dB(A) 东 南 西 北 100 20 18 200 30 制浆机 1 矿浆预处理器 1 高效浮选机 1 洗选车 尾泥压滤机 2 间 精煤压滤机 1 浓缩机 2 水泵 6 皮带机 -- 表 56 序号 到厂界最近距离/m 项目采取降噪措施一览表 噪声源 治理措施 ①选用符合国家标准的生产设备 1 原料库、洗选车间 各类生产设备 ②设备安装时,每台设备基础均选用高隔振系数材料,选用减 振垫或采用钢弹簧与橡胶复合串联式隔振结构 ③生产设备全部布置在厂房内,厂房墙壁采用复合隔声板拼装 结构 ①选用符合国家标准的水泵 2 各类水泵 ②安装时加装减振基础,出水管接 SD 型挠性橡胶接头,设置隔 声罩 ①选用符合国家标准的皮带输送机 3 皮带机 ②设备选用高隔振系数材料,选用减振垫或采用钢弹簧与橡胶 复合串联式隔振结构 ①选用符合国家标准的引风机 ②安装时,除尘器及引风机基础均选用高隔振系数材料,选用 4 除尘机组风机 减振垫或采用钢弹簧与橡胶复合串联式隔振结构 ③进出风口设置 F 型阻抗复合式消声器,风机连同电机外罩设 置带采风降温消声器装置的可拆卸式隔声箱 5 车辆运输 表 57 序号 加强车辆运输管理、合理安排运输时间、限速 治理后噪声源声压级一览表 噪声源或位置 治理前 治理措施 噪声值 70 治理后 噪声值 1 100dB(A) 洗选车间 选用低噪声设备、基础减振、厂房隔声、 75dB(A) 风机消声等 ①预测模式 为简化预测模式,本次预测将车间视为噪声源,仅采取室外点声源衰减模式 进行预测。室外点声源对预测点的噪声声压级影响值(dB(A))为: r L p (r ) L p 0 20 lg r0 式中: Lp (r) 为预测点的声压级(dB(A)); L p 0 为点声源在 r0(m)距离处测定的的声压级(dB(A)); r 为点声源距预测点的距离(m); ②预测步骤 Ⅰ.以项目厂界西南端为坐标原点,建立一个坐标系,确定各噪声源,选取 东北、东南、西南、西北厂界中点为预测点坐标。 Ⅱ.根据已获得的声源参数和声波从声源到预测点的传播条件,计算出各声 源单独作用在预测点时产生的 A 声级 Li: Ⅲ.将各声源对某预测点产生的 A 声级叠加,得到预测点的声级值 L1: Leqg 10 lg( 10 0.1LAi ) i Ⅳ.将厂界噪声现状监测值与工程噪声贡献值叠加,即得噪声预测值。 ③厂界噪声预测结果 根据预测模式,计算出项目厂界噪声预测结果见表 58。 表 58 预测点 现状值 噪声环境预测结果 单位:dB(A) 东厂界 南厂界 西厂界 北厂界 昼间 夜间 昼间 夜间 昼间 夜间 昼间 夜间 55 48 50 43 51 43 53 45 49.0 贡献值 49.9 29.0 45.5 预测值 56.0 51.5 53.0 50.7 51.0 43.2 53.7 48.3 标准值 65 55 65 55 65 55 65 55 达标情况 达标 达标 达标 达标 达标 达标 达标 达标 由预测结果可知,厂界噪声贡献值与现状值叠加后,厂界声环境质量预测值 昼间为 51.0~56.0dB(A)之间,夜间为 43.2~51.5dB(A)之间,满足《工业企业厂界 环境噪声排放标准》(GB12348-2008)中 3 类标准。 (4)固体废物环境影响分析 项目固体废物主要为浮选压滤尾泥、设备维护检修产生的废机油及职工生活 71 垃圾。 项目职工生活垃圾产生量为 0.3t/a,收集后由环卫部门定期清理;压滤尾泥 产生量为 24.3 万 t/a,场区建设一座密闭轻钢结构尾泥库用于临时储存,最终外 售用于制砖。项目尾泥综合利用不畅时必须入库储存,严禁乱堆乱放;同时企业 应与尾泥接纳企业做好沟通,若遇尾泥综合利用不畅的情况,企业应及时调整生 产规模,必要时采取减产、停产等措施,禁止尾泥随意排放;废机油产生量较小, 约 0.5t/a,属于危险废物(HW08 900-214-08),由专用容器收集后在厂内现有的 1 座 30m2 危废暂存间暂存,由有资质单位定期处理。 表 59 危废 危废 名称 类别 废机 油 号 1 产生 危废代码 量 (t/a) 产生 形 主要 有害 产废 危险 污染防治 装置 态 成分 成分 周期 特性 措施 车辆及 HW08 900-214-08 0.5 维修工 具 表 60 序 项目危险废物处理处置情况一览表 贮存场所 液 油 态 油 1 次/ 半年 委托有资 T,I 质单位处 置 项目危险废物贮存场所基本情况一览表 危险 危险 废物 废物 名称 类别 危废暂存 废机 库 油 HW08 危险废物 位置 代码 900-214-08 成品仓 北侧 占地 贮存 贮存 贮存 面积 方式 能力 周期 1t 3 个月 30m2 专用 容器 为防止危险固体废物在厂内临时存储过程中对环境产生污染影响,根据《危 险废物贮存污染控制标准》(GB18597-2001)及修改单中的相关内容,本评价要求: ①按照危险废物贮存污染控制标准要求,废机油采用专用的容器存放,并置 于专用贮存间,防止风吹雨淋和日晒。贮存间设立危险废物警示标志,由专人进 行管理,做好危险废物排放量及处置记录。 ②危险废物暂存间应设置围墙或其它防护栅栏。 ③危险废物贮存间按照危险废物贮存污染控制标准要求进行设计,地面及四 周裙脚均进行防渗处理,防渗层渗透系数小于 1×10-10cm/s,且做到表面无裂隙, 并设置泄漏液体的收集装置,避免泄漏对地下水产生污染影响。 ④对装有危废的容器进行定期检查,容器泄漏损坏时必须立即处理,并将危 废装入完好容器内。 ⑤危险废物的转移应遵从《危险废物转移联单管理办法》及其它有关规定 72 的要求。 综上所述,项目固废均得到合理处置,不会对环境产生不良影响。 (5)土壤环境影响分析 ①评价等级确定 表 61 评价工 建设项目土壤环境影响评价工作等级判定依据表 占地规模 Ⅰ类 作等级 敏感程度 Ⅱ类 Ⅲ类 大 中 小 大 中 小 大 中 小 敏感 一级 一级 一级 二级 二级 二级 三级 三级 三级 较敏感 一级 一级 二级 二级 二级 三级 三级 三级 - 不敏感 一级 二级 二级 二级 三级 三级 三级 - - 根据《环境影响评价技术导则 土壤环境(试行)》(HJ964-2018),项目占 地面积为 27067.8m2≤5 hm2,占地规模为小型,建设项目土壤环境影响评价工作 等级的划分应依据建设项目行业分类和土壤环境敏感程度分级进行判定: 建设项目行业分类:对照《环境影响评价技术导则 土壤环境(试行)》 (HJ964-2018)附录 A,本项目可划分为“采矿业 煤矿采选”,按土壤环境影响 评价项目类别划分为Ⅱ类。 本项目为污染影响型,土地环境敏感程度分级:本项目厂址及周边占地不涉 及耕地、园地、牧草地、饮用水源地及居民区等及其他土壤敏感目标,则本项目 场地的土壤环境敏感程度属不敏感。 表 62 建设项目土壤环境影响评价工作等级划分表 等级划分指标 建设项目情况 对照《环境影响评价技术导则 分级情况 土壤环境(试行) 》 建设项目行业分类 (HJ964-2018)附录 A,本项目可划分为“采矿业 煤矿采选”, Ⅱ类 按土壤环境影响评价项目类别划分为Ⅱ类 土壤环境 敏感程度 项目为污染影响型,本项目厂址及周边占地不涉及耕地、园地、 牧草地、饮用水源地及居民区等及其他土壤敏感目标,则本项 不敏感 目场地的土壤环境敏感程度属不敏感 占地面积 地面积为 27067.8m2≤5 hm2 小型 工作等级划分 -- 三级 经以上分析,根据《环境影响评价技术导则 土壤环境(试行) 》 (HJ964-2018) 表 4 中相关规定,土壤环境评价等级为三级,评价范围是厂址占地及周边 0.05km 范围内。 ②土壤环境影响分析 73 建设项目对土壤的污染途径主要包括大气沉降、地面漫流以及垂直入渗等。 本项目利用浮选洗煤工艺在煤泥中提取精煤,在物料储运环节会产生粉尘排 放,项目已采取严格的除尘防尘措施,污染物排放量较小,且主要成分为煤尘, 不会对土壤环境造成影响。 本项目洗选过程可实现工艺废水闭路循环利用,不外排,厂区设有事故池, 事故状态下废水排入事故池,车间地面冲洗水及滴漏水自集水沟流入车间集水池 或厂区内事故池,同时厂区设计雨水管道及初期雨水池对雨水进行收集。综上, 项目不会发生地表漫流。 项目对洗选车间及初期雨水池进行一般防渗,采用人工材料构筑防渗层,防 渗层的厚度应相当于渗透系数为 1.0×10-7cm/s、厚度 1.5m 的黏土层的防渗性能; 对管沟采用人工防渗材料进行防渗,防渗材料渗透系数≤10-7cm/s,污水管道采用 HDPE 防渗轻质管道设置于管沟内;对厂区进行地面硬化,厂区四周绿化。采取 以上防渗措施后,项目污染物渗入土壤的途径被切断,不会对项目占地及周边土 壤造成影响。 表 63 污染源 建设项目土壤环境影响途径分析 工艺流程/节 污染 污染因 点 途径 子 物料储运等 大气 沉降 煤尘 污染途径分析 项目已采取严格的除尘防尘措施,污染物排放 量较小,不会对土壤环境造成影响 洗选过程可实现工艺废水闭路循环利用,不外 排,厂区设有事故池,事故状态下废水排入事 故池,车间地面冲洗水及滴漏水自集水沟流入 煤泥水、雨水 地面 SS、 车间集水池或厂区事故池,同时厂区设计雨水 等 漫流 COD 等 管道及初期雨水池,收集雨季前 15 分钟的污 浊雨水用于洗煤补充水综合利用,并且厂区设 车间/ 置了雨水导排设施及收集切换装置确保了初 场地 期雨水不外排。综上,项目不会发生地表漫流 对洗选车间及初期雨水池进行一般防渗,采用 人工材料构筑防渗层,防渗层的厚度应相当于 渗透系数为 1.0×10-7cm/s、厚度 1.5m 的黏土层 车间、库房及 垂直 SS、 的防渗性能;对管沟采用人工防渗材料进行防 场地 入渗 COD 等 渗,防渗材料渗透系数≤10-7cm/s,污水管道采 用 HDPE 防渗轻质管道设置于管沟内;对厂 区进行地面硬化,厂区四周绿化。采取以上防 渗措施后,项目污染物渗入土壤的途径被切 74 断,不会对项目占地及周边土壤造成影响 鉴于以上分析,项目占地及周边无耕地等敏感点,同时项目采取除尘防尘、 给排水设计以及进行防渗措施的情况下,污染物污染土壤的途径已被切断,项目 建设及运营不会对项目占地及周边土壤造成影响。 表 64 土壤环境影响评价自查表 工作内容 影响类型 土地利用类 型 占地规模 敏感目标信 影 响 识 别 息 影响途径 完成情况 备注 污染影响型☑ ;生态影响型□;两种兼有□ 建设用地;农用地□;未利用地□ (80)m2 敏感目标( 无 ) 、方位( )、距离( ) 大气沉降;地面漫流□;垂直入渗☑ ;地下水位□;其他 ( ) 全部污染物 pH、阳离子交换量、铅 特征因子 铅 所属土壤环 境影响评价 Ⅰ类;Ⅱ类;Ⅲ类;Ⅳ类 项目类别 敏感程度 评价工作等级 现 状 一级□;二级□;三级☑ 资料收集 a)☑ ;b)☑ ;c)□;d)☑ 理化特性 -- 调 现状监测点 查 位 内 敏感□;较敏感□;不敏感☑ 占地范围内 占地范围外 表层样点数 3 0 柱状样点数 0 0 深度 置图 现状监测因 《土壤环境质量 建设用地土壤污染风险管控标准》 (试 子 行)45 项基本因子、pH、阳离子交换量、铅 现 评价因子 45 项基本因子、pH、阳离子交换量、铅 状 评价标准 GB15618□;GB36600;表 D.1□;表 D.2□;其他( 评 现状评价结 场区内各监测点位所有监测因子均符合相应风险筛选 价 论 值标准 预测因子 / 预测方法 附录 E□;附录 F□;其他( √ 预测分析内 影响范围( ) 容 影响程度( ) 容 影 响 预 测 预测结论 达标结论:a)□;b)□;c)□ 75 ) 点位布 ) 不达标结论:a)□;b)□ 防 治 措 施 防控措施 土壤环境质量现状保障☑ ;源头控制□;过程防控☑ ;其 他( ) 跟踪监测 监测点数 监测指标 监测频次 / / / 信息公开指 标 在落实相关环保措施及跟踪监测计划的情况下,从土壤环 评价结论 境影响的角度出发,项目建设可行 注 1:“□”为勾选项,可√;“( )”为内容填写项;“备注”为其他补充内容。 注 2:需要分别开展土壤环境影响评级工作的,分别填写自查表。 (6)生态影响分析 ①生态评价等级划分依据 根据《环境影响评价技术导则 生态影响》(HJ19-2011),生态影响评价等 级评定见表 65。 表 65 评价工作等级评定一览表 工程占地(水域)范围 影响区域 面积≥20km2 面积 2km2~20km2 面积≤2km2 或长度≥100km 或长度 50km~100km 或长度≤50km 特殊生态敏感区 一级 一级 一级 重要生态敏感区 一级 二级 三级 一般区域 二级 三级 三级 生态敏感性 ②项目占地及生态敏感性 本项目建设占地面积 27067.8m2,现有厂区占地面积 18315.8 m2,技改完成 后总占地面积 45383.6m2,小于 2km2;经现场调查,评价区域内无珍稀、濒危动 植物,无自然保护区、风景名胜区、原始天然林等特殊、重要生态敏感区,属于 一般区域。 ③评价等级确定 根据《环境影响评价技术导则 生态影响》 (HJ19-2011),项目影响区域的生 态敏感度属于一般区域,项目占地面积小于 2km2,生态影响评价等级为三级。 ④生态影响分析 项目位于神木市孙家岔镇王道恒塔村,项目厂区内非硬化即绿化。项目物料 全封闭棚储,厂区内设置洗车台,运输道路硬化后粉尘外排量较少,项目建设对 区域生态环境影响较小。 76 (7)环境风险影响分析 根据《建设项目环境风险评价技术导则》 (HJ169-2018),对本项目所涉及物 料主要为煤泥和尾泥等,不属于易燃易爆、有毒有害的风险物质。 项目项目设备检修废机油产生量为 0. 5t/a。废机油为易燃物质,常温常压储 存,遇明火可发生火灾,影响人类生命和财产安全。项目废机油储存使用专用容 器暂存于危废间,厂区废机油储存最大量为 0.25t/a。根据《建设项目环境分险评 价技术导则》(HJ 169-2018)附录 B 可知,油类物质储存临界量为 2500t/a,本 项目储存量远远小于临界量。在采取一定措施情况下对人群健康及环境影响很 小。措施如下: (1)油桶远离可燃物质及着火源; (2)油桶取完油及时封口,减少柴油的挥发量。 (3)张贴警示性标语。 综上所述,项目风险物质得到合理处置,不会对环境产生不良影响。 (8)项目全厂主要污染物产排情况“三本账” 全厂污染物排放“三本账”见表 66。 表 66 类别 废气 废水 固废 项目全厂主要污染物产排情况“三本账”一览表 单位:t/a 项目完成 现有工程 本项目工 “以新带老” 排放量 程排放量 削减量 颗粒物 1.810 0.240 0.130 1.920 +0.110 SO2 0 0 0 0 0 NOx 0 0 0 0 0 COD 0 0 0 0 0 NH3-N 0 0 0 0 0 固废 0 0 0 0 0 污染物 后全厂排 增减量 放量 项目拆除原有 20 万吨煤泥浮选生产线,煤泥不需要经过破碎筛分污染物产 生仅为生产储运单元产生的颗粒物,“以新带老”削减量为 0.13t/a,本项目工程排 放量为 0.24t/a,项目完成后全厂颗粒物排放量为 1.92t/a,根据表 73 可知,本项 目全厂污染物排放量为 SO2:0t/a、NOx:0t/a; 即本项目建成后,需新增总量为: SO2:0t/a、NOx:0t/a;COD:0t/a、NH3-N:0t/a。 77 污染防治措施及预期治理效果 (1)大气污染防治措施 项目物料储运、装卸、转载等过程粉尘以无组织形式排放。为降低生产区域 无组织粉尘对周围环境的影响,项目主要采取以下措施: ①物料储存均为全封闭结构,地面全部硬化,采用钢筋混凝土做基础;厂界 外设置 8m 高防风抑尘网; 2 物料皮带输送机设置密闭廊道; ③原料库卸料点设置 1 套雾炮装置进行抑尘; ④厂区道路硬化,配备洒水车和吸尘车,定期清扫;厂区出入口设 1 套车辆 冲洗装置;加强运输卸管理,厂区内行驶速度应小于 10km/h,运输物料的汽车 不应该超载。 项目采取以上抑尘措施后无组织粉尘大部分于厂区内沉降,厂界无组织排放 粉 尘 颗 粒 物 贡 献 浓 度 ≤1.0mg/m3 , 满 足 《 煤 炭 工 业 污 染 物 排 放 标 准 》 (GB20426-2006)表 5 周界外浓度限值,不会对周围环境空气产生明显影响。 (2)水污染防治措施 ①地表水 根据工程分析,项目废水包括浮选工艺废水、车间地面冲洗废水、车辆冲洗 废水以及职工盥洗废水。 洗选产生的工艺废水按设计采用浓缩、压滤工艺流程,从工艺上有利于保证 煤泥水闭路循环,进入浓缩罐中<0.1mm 细尾泥经浓缩后,溢流作为循环水复用, 底流由压滤机回收;车间地面冲洗废水回用于生产;车辆冲洗废水沉淀后回用于 车辆冲洗;职工盥洗废水用于厂区洒水抑尘,不外排,厂区设旱厕,由当地农民 定期清掏,用作农肥。 厂区设容积为 200m3 浓缩罐 1 座及 300m3 事故池一座,当发生非正常工况时, 事故废水排入事故池中,待事故处理完毕后回用至生产工序,可保证煤泥水不外 排。此外,项目设 1 座容积为 450m3 的雨水收集池,雨水经收集沉降后用于洗选 系统补水,不外排。 综上所述,本项目废水全部综合利用,实现厂区废水零排放,不会对周边环 境造成不利影响。 ②地下水 项目运营可能对地下水产生的影响主要为洗选工序煤泥水泄漏及浓缩罐泄 78 漏,主要污染途径为污水下渗进入潜水含水层,污染地下水水质,主要污染物为 NH3-N、COD 等。为了防止本项目生产中跑、冒、滴、漏以及各种构筑物渗漏 对区域地下水造成污染,拟建工程将进行以下措施: 危废间采取重点防渗,危废间建议地面采取三合土铺底,上层铺 10~15cm 的水泥硬化,水泥地面附环氧树脂防渗,使渗透系数低于 10-10cm/s,洗选车间及 初期雨水池等建议采用人工材料构筑防渗层,防渗层的厚度应相当于渗透系数为 1.0×10-7cm/s、厚度 1.5m 的黏土层的防渗性能;管道防渗漏均采用密闭输水管道 进行输送,项目污水管道均采用 HDPE 防渗轻质管道,管道外设管沟防护,管 沟采用人工防渗材料进行防渗,保证防渗材料渗透系数≤10-7cm/s。 项目采取上述措施后,防渗层的渗漏系数满足环保要求,污染物可渗入地下 的量极小,对区域地下水环境造成影响的可能性较小,措施可行。 (3)噪声污染防治措施 本项目噪声污染防治主要从降低噪声源、控制传播途径、厂区合理布局三方 面考虑,主要采取设备合理设计选型、减振安装、厂房隔音、合理布置、绿化降 噪等措施。 ①各产噪设备在设计和选型时均选择低噪产品,对各类风机均要求配套设计 和配置消声器等。 ②对于噪声设备均做减振处理,机座加隔振垫(圈)或设减振器,在机械设备 与基础或联接部之间采用弹簧减振、橡胶减振等技术,可减振至原动量 1/10~1/100,降噪 20~30dB(A)。 ③厂区合理布局:将产生强噪声的车间与生活区及厂界保持足够距离;同时 设计车间外及厂界的绿化,这样既可美化环境又可降低噪声。 由预测结果可知,厂界噪声贡献值满足《工业企业厂界环境噪声排放标准》 (GB12348-2008)3 类标准,措施可行。 (4)固体废弃物防治措施 项目固体废物主要为尾泥、废机油及职工生活垃圾。职工生活垃圾收集后由 送垃圾填埋场填埋;厂内现有 1 座 30m2 危废暂存间,废机油收集后由专用容器 盛装暂存,由有资质单位定期处理。危废暂存间按照《危险废物贮存污染控制标 准》(GB18597-2001)及其修改单中有关要求进行防渗处理,使渗透系数低于 10-10cm/s,危废间满足安全设计要求,具有防渗、防雨、防盗、防风、防晒功能, 有专人看管,设有警示标志,并制定完善的保障制度,符合《中华人民共和国固 79 体废物污染环境防治法》和《危险废物贮存污染控制标准》 (GB18597-2001)及 其修改单的有关规定要求。 尾泥临时储存于 1000m2 尾泥库,最终外售神木市安博新型环保节能有限公 司、神木市神顺建材有限公司和神木市江渠环保技术建材有限公司等砖厂用于制 砖。 尾泥处置保障性分析如下: 项目尾泥产生量 40.5 万吨,尾泥和矸石低位发热量约 1800kcal,根据调查, 一般煤矸石页岩制砖砖厂所用煤矸石低位发热量约 3500kcal,用本项目尾泥及矸 石制砖替代需要原有煤矸石量的 2 倍,项目已与神木市安博新型环保节能有限公 司、神木市神顺建材有限公司和神木市江渠环保技术建材有限公司签订尾泥购销 合同。上述公司制砖所用原料均包含煤矸石,根据调查分析,本项目产生的尾泥 可替代煤矸石用于制砖。 表 67 尾泥及矸石综合利用砖厂情况一览表 公司名称 企业运行状况及环保手续履行 砖厂生产规 原料页岩 情况 来源 模 最大用量 12000 万块 9.6 万吨 市场外购 号) ,目前企业已开始土建施工, 6000 万块 4.8 万吨 市场外购 6.4 万吨 市场外购 20.8 万吨 -- 环评已批复(神环发[2017]219 神木市安博新型环保 号),目前企业主体工程及配套 节能有限公司 设施均已建成,暂未正式投入生 产 神木市神顺建材有限 公司 环评已批复(神环发[2012]48 预计 2020 年 10 月前可建成投产 环评已批复(神环发[2015]217 神木市江渠环保技术 号),目前企业主体工程及配套 建材有限公司 设施均已建成,暂未正式投入生 8000 万块 产 合计 目前上述企业均已取得环评批复(见附件),由于资金不到位等原因,目前 三家企业均未正式投入生产,本项目预计于 2021 年 1 月建成投产,经与以上砖 厂咨询,上述砖厂均可于本项目投产之前建成运营,本项目已与其签订尾泥和矸 石购销协议,待建成后尾泥和矸石全部交由上述企业用于制砖。上述砖厂生产规 模总量达 26000 万块/年,根据原料配比,三家制砖厂所用煤矸石达 20.8 万吨, 来源均为外购,均可用尾泥和矸石替代,用本项目低热值的尾泥矸石替代所需量 为 41.6 万吨,本项目尾泥产生量为 40.5 万吨,可被全部消纳。 80 本项目的生产组织应与砖厂的生产安排进行协调,如遇砖厂临时停产或冬季 停产,本项目产生的尾泥外运至砖厂原料库暂存,以上砖厂均设有密闭原料库, 可以保证本项目尾泥在砖厂不生产时的仓储库存。 评价要求如果与本项目签订尾泥购销协议的砖厂不能如期建成生产,且本项 目尾泥无其它合理处置途径时,本项目不得投入生产。评价建议,本项目尾泥利 用不畅时,应积极寻找其他综合利用途径,充分利用。根据当地煤矿采空区治理 规划,本着就近处置的原则,尾泥可用于周边煤矿采空区治理,填沟造地等。必 要时企业应采取减产、停产等措施,禁止尾泥随意排放。 综上所述,项目产生的固体废物均得到妥善处置,不外排,不会对周围环境 产生不利影响。 环境管理与监测计划 加强企业环境管理,加大企业环境监测力度,是严格执行建设项目环境影响 评价制度和“三同时”制度,切实落实环境保护措施,严格控制污染物排放总量, 有效改善生态环境的重要举措之一。因此,本项目应根据生产运营特点、污染物 排放特征及治理难易程度,制定环境管理制度和环境监测计划。 (1)环境管理 企业环境管理的基本任务是以保护环境为目标,清洁生产为手段,发展生产 与经济效益为目的,可以促进企业的生产管理、物资管理和技术管理,使资源、 能源得到充分利用,降低企业能耗、物耗,减少污染物排放总量,起到保护环境, 改善企业与周围群众的关系,同时也使企业达到提高经济效益的目的,根据《固 定污染源排污许可分类管理名录(2019 年版)》中排污许可分类管理要求,项目 属于“二、煤炭开采和洗选业 069 其他煤炭洗选”需进行排污许可登记管理。 ①环境管理机构 根据国家有关规定要求,为切实加强环境保护工作,搞好全厂污染源的监控, 环境保护管理应采取总经理负责制,并配备专职或兼职环保管理人员 1~2 人,负 责项目的环保工作。环境管理的职责及工作内容如下: a.贯彻执行《中华人民共和国环境保护法》及其有关法律、法规,按国家的 环保政策、环境标准及环境监测要求,指定环境管理规章制度,并监督执行; b.掌握本企业各污染源治理措施工艺、设备、运行及维护等资料,掌握废物 综合利用情况,建立污染控制管理档案及废气、废水控制系统管理台账; c.制定生产过程中各项污染物排放指标以及环保设施的运行参数,并定期考 81 核统计; d.推广应用先进的环保技术和经验,组织开展环保专业技术培训,搞好环境 保护的宣传工作,提高全厂人员的环境保护意识; e.监督项目环保设施的安装、调试等工作,坚持“三同时”原则,保证环保设 施的设计、施工、运行与主体工程同时进行; f.组织开展本单位环境保护专业技术培训,提高人员素质; g.认真落实企业污染物排放总量控制指标,解决落实过程出现的问题。 (2)监测计划 项目建成投产后,公司可委托当地有资质监测机构定期对项目污染源进行例 行监测,保证环境保护工作的顺利进行。 1 项目污染物排放清单 项目污染物排放清单见表 68~70。 82 表 68 种类 项目废气污染物排放清单 产生情况 废气来 污 源及名 染 浓度 称 物 mg/m3 kg/h 排放情况 废气量 速率 产生量 治理措施 浓度 t/a m3/h 排气筒 总量 速率 排放量 指标 高度 mg/m3 kg/h t/a t/a m 运行 排放 内径 个数 时间 限值 m 个 h mg/m3 达标 执行标准 情况 监测计 划 车间及库房全部密闭并硬化、设置推拉门,库房顶 生产储 无组织 运单元 粉尘 面源 部采用蜂窝网状钢材设排风口,无破碎筛分工序; 物料皮带输送机设置密闭廊道;原料库卸料点设置 1 套雾炮装置进行抑尘;厂区界外设置 8m 高防风抑 上风向 排放速率 0.05kg/h 0.24 -- 面源参数: 94×40×15m 4800 最高点 表 69 类别 废水 厂区道路硬化,定期清扫、洒水;厂区出入口设 1 套车辆冲洗装 置;加强运输卸管理,厂区内行驶限速,严禁超载 《煤炭工业污染 设 1 个, 物排放标准》 下风向 (GB20426-2006) 设 3 个; 表 5 要求 1 次/季 度 0.81 -- -- 4800 项目废水污染物排放清单 生产工序、设施 主要污染物 车间地面冲洗 冲洗废水 煤泥洗选 达标 ≤1.0mg/m3 尘网;厂内配备洒水车,防止扬尘污染 运输扬尘 周界外浓度 洗选工艺 废水 车辆冲洗 冲洗废水 职工生活 生活污水 产生浓度 产生速率 产生量 mg/L kg/h kg/a SS -- -- -- SS -- -- -- SS -- -- -- COD 200 -- NH3-N 15 -- 治理措施 排放浓度 排放速率 排放量 总量 排放去向 验收标准 mg/m3 kg/h t/a 指标 -- -- 0 -- 不外排 不外排 -- -- 0 -- 不外排 不外排 沉淀后回用于车辆冲洗 -- -- 0 -- 不外排 不外排 0.024 厂区设旱厕,盥洗废水回用于厂 -- -- 0 0 0.002 区洒水抑尘 -- -- 0 0 不外排 不外排 回用于洗选 经浓缩、压滤处理后, 回用于洗选 83 表 70 序号 项目固废污染物排放清单 固废名称 产生量 形态 废物类别 处置措施 排放量 执行标准 《煤炭工业污染物排放标准》(GB20426-2006) 1 浮选压滤 尾泥 40.5 万 t/a 固体 一般固废 外售用于制砖 0t/a 和《一般工业固体废物贮存、处置场污染控制 标准》(GB18599-2001)及其修改单规定 2 3 设备维修 废机油 0.5t/a 液态 职工生活 生活垃圾 0.3t/a 固体 保养 危险废物 HW08 专用容器收集,暂存于危废间, 900-217-08 一般固废 定期由有资质单位处理 分类收集后由环卫部门定期清 理 84 0t/a 0t/a 《危险废物贮存污染控制标准》 (GB18597-2001)及其修改单中的相关规定 《生活垃圾填埋场污染控制标准》 (GB16889-2008)中的相关规定 ②污染源监测计划 参照《排污单位自行监测技术指南 总则》 (HJ 819-2017)及《排污许可证 申请与核发技术规范 总则》(HJ942-2018)中相关要求,制定如下监测计划: A、废气监测计划 运营期项目废气监测点位、监测项目、执行标准详见表 71。 表 71 废气污染源监测计划 污染源和 监测点 污染物 排气筒高 监测 度(m) 项目 厂界无组织颗 上风向设 1 个,下风 向设 3 个 粒物 监测频率 执行标准 《煤炭工业污染物排放标准》 周界外浓度 1 次/季度 (GB20426-2006)表 5 周界外限 值 B、地下水监测 运营期项目地下水监测点位、监测项目、执行标准详见表 72。 表 72 环境类别 地下水跟踪监测点 监测因子 监测点位 监测频 执行标准 次 pH、耗氧量、硫酸盐、 《地下水质量标准》 氯化物、氨氮、总硬度、 厂区内下 地下水 溶解性总固体 石油类 游设置 1 (GB/T14848-2017)Ⅲ类标准 1 次/年 个 参照《地表水环境质量标准》 (GB3838-2002)Ⅲ类标准 C、噪声监测 监测项目:项目厂界连续等效 A 声级。 监测布点:项目厂界四周各布设 1 个监测点。 监测频率:噪声季度监测 1 次,每次昼夜各监测 1 次,监测 1 天。 执行标准:执行《工业企业厂界环境噪声排放标准》(GB12348-2008)3 类标 准。 竣工验收及环保投资: 项目竣工环境保护验收及环保投资情况见表 73。 85 类别 表 73 建设项目竣工环境保护验收及环保投资情况一览表 污染源 污染物 环保措施 投资(万元) 验收指标 验收标准 周界外浓度最高 《煤炭工业污染物排放标准》 点≤1.0mg/m3 (GB20426-2006)表 5 限值 原料库、产品库等车间库房采用密闭轻钢结构,设置推拉门,库房顶部采用蜂窝网状 以新带老,计入 钢材设排风口 主体 库房、车间地面全部硬化,库房顶部采用蜂窝网状钢材设排风口 洗选车间、尾泥库采用全封闭轻钢结构,地面全部硬化,设置推拉门,库房顶部采用 物料储运、装卸、 转载等过程粉尘 颗粒物 蜂窝网状钢材设排风口 配备洒水车和清扫车各 1 辆 依托现有工程 计入主体 依托现有工程 物料皮带输送机设置密闭输送廊道 5 建设智能降尘系统 10 原料库卸料点设置 1 套雾炮抑尘装置 依托现有工程 加强运输卸管理,厂区道路硬化,定期清扫洒水 道路运输 扬尘 颗粒物 厂区内设置 8m 高防风抑尘网 30 厂区出入口设 1 套车辆冲洗装置,厂区内行驶速度应小于 10km/h,运输车辆严禁超 载 废水 洗选工艺废水 洗选废水返回浓缩罐,回用于生产 计入主体 地面冲洗废水 经沉淀后回用于洗选工艺 5 车辆冲洗废水 经车辆冲洗装置配套沉淀池收集沉淀后回用于车辆冲洗 -- 不外排 厂区雨水 设置 1 座容积 450m3 初期雨水池,雨水沉淀后用于生产补水 5 不外排 生活污水 厂区设旱厕,定期清掏用作农肥,盥洗废水回用于厂区洒水抑尘 依托 不外排 7 昼间≤65dB(A) 《工业企业厂界环境噪声排放标准》 计入主体 夜间≤55dB(A) (GB12348-2008)3 类标准 选用低噪声设备,采取加装基础减振等措施 噪声 依托 生产设备 厂房隔声 86 不外排 全部妥善处置 备料工序除尘灰 -- 收集后全部回用作生产原料 《煤炭工业污染物排放标准》 (GB20426-2006)和《一般工业固体废 压滤尾泥 -- 外售建材企业用于制砖 物贮存、处置场污染控制标准》 全部妥善处置或 固废 废机油 1 座 30m2 危废间,专用容器收集后危废间暂存,定期由有资质单位处理 依托现有工程 综合利用,不外排 (GB18599-2001)及其修改单规定 《危险废物贮存污染控制标准》 (GB18597-2001)及修改单要求中的 相关规定 《生活垃圾填埋场污染控制标准》 设置分类垃圾箱 4 个,分类集中收集后由环卫部门定期清理 依托 绿化 厂区绿化面积 2000m2 10 -- -- 监测 厂区下游设置一个地下水监测井 计入主体 -- -- 计入主体 -- -- 72 -- -- 生活垃圾 防渗 危废间采取重点防渗,渗透系数 K≤1×10-10cm/s;洗选车间、矸石暂存库、尾泥区、矸石区、循环水池及初期雨 水池等采取一般防渗,防渗层的厚度应相当于渗透系数为 1.0×10-7cm/s、厚度 1.5m 的黏土层的防渗性能 合计 87 (GB16889-2008)相关规定 建设项目拟采取的防治措施及预期治理效果 内容 排放源 类型 (编号) 污染物 名称 防治措施 预期治理效果 车间及库房全部密闭并硬化、 设置推拉门,库房顶部采用蜂 窝网状钢材设排风口,无破碎 物料储运、 筛分工序;物料皮带输送机设 装卸、转载 无组织 置密闭廊道;原料库卸料点设 《煤炭工业污染物 等过程粉 粉尘 置 1 套雾炮装置进行抑尘;厂 大气 排放标准》 尘 区界外设置 8m 高防风抑尘网; (GB20426-2006) 污染 厂内配备洒水车,防止扬尘污 表 5 周界外限值要 物 染 求 运输车辆 废 水 固体 废物 扬尘 厂区道路硬化,定期清扫、洒 水,并设车辆冲洗装置;道路 两侧种植乔木;厂区行驶限速; 车辆严禁超载 洗选工艺废水 经浓缩、压滤后回用于生产 地面冲洗废水 回用于洗选 车辆冲洗废水 沉淀后回用于车辆冲洗 生活污水 厂区设旱厕,盥洗废水用于厂 区洒水抑尘 压滤尾泥 外售建材企业用于制砖 废机油 委托资质单位处置 生活垃圾 收集后送垃圾填埋场填埋 不外排 不外排 项目噪声源主要为制浆机、浮选机、压滤机、皮带输送机和各类水 泵等设备,其声级值约 85~95dB(A)。通过选用低噪声设备,采取基础减 噪 声 振、厂房隔声等措施,并经距离衰减后,厂界噪声满足《工业企业厂界 环境噪声排放标准》(GB12348-2008)3 类标准。 其他 无。 生态保护措施及预期效果: 项目所在地植被稀少,气候干燥,水土流失严重,自然生态环境十分脆弱。 环境绿化有利于保持水土,防沙固尘,净化空气,降低噪声,改善局部生态环境, 是一项重要的环境保护措施。为有效的保护项目区的生态环境,建设单位应采取 如下保护措施: (1)防治水土流失 91 ①项目应采取有效的水土保护和防治措施,对建设过程中临时开挖面、取土 面和临时用地,应及时采取覆土、恢复植被等措施,防止因水土流失而加剧自然 生态环境的恶化。 ②厂区周围设置排水沟等水土保持工程,减少水土流失。 (2)绿化 绿化是改善和维护建设地生态平衡的重要手段,所以建设项目应将绿化措施 与防尘、降噪和厂区环境美化有机的结合起来,在道路两侧,特别是生产区、办 公区和厂区附近地区,应因地制宜,进行绿化,绿化树种建议选择一些抗粉尘污 染较强的榆树、刺槐等。 92 结论与建议 一、结论 (1)项目概况 神木市恒铭煤业深加工有限公司 30 万吨/年煤泥、废煤、矸石煤再利用项目 技改升级位于神木市孙家岔镇王道恒塔村,总占地面积 27067.8m2(40.6 亩) ,主 要建洗选车间及其配套辅助设施,利用浮选洗煤工艺在煤泥中提取精煤。项目总 投资 1000 万元,其中环保投资 72 万元,占总投资的 7.2%。新增劳动定员 10 人, 年工作 300 天,每天两班生产,一班检修。 对照《产业结构调整指导目录(2019 年本)》,项目属于鼓励类“三、煤炭 8、 煤炭清洁高效洗选技术开发与应用”,神木市发展改革和科技局于 2017 年 6 月 29 日审核通过恒铭煤业深加工有限公司 30 万吨/年煤泥、废煤、矸石煤再利用项 目技改升级备案确认书,于 2020 年 5 月 14 日同意备案延期,项目建设符合国家 产业政策。 (2)区域环境质量现状 根据陕西省生态环境厅办公室 2020 年 1 月 23 日发布的《2019 年 12 月及 1~12 月全省环境空气质量状况》,2019 年神木市为环境空气质量不达标区,不达标因 子为 PM10、PM2.5、NO2,根据 TSP 监测结果,区域 TSP24 小时平均浓度满足《环 境空气质量标准》(GB3095-2012)及其修改单中二级标准;评价区各监测点地下 水各监测因子均满足《地下水质量标准》(GB/T14848-2017)Ⅲ类标准,石油类满 足参照执行的《地表水环境质量标准》(GB3838-2002)Ⅲ类标准;项目厂区占地 范围内各土壤监测点各因子均可满足《土壤环境质量标准 建设用地土壤污染风 险管控标准(试行)》(GB36600-2018)中第二类用地筛选值要求;厂界声环境质量 均满足《声环境质量标准》(GB3096-2008)3 类标准要求。 (3)环境影响分析结论 ①大气环境影响分析 项目无组织粉尘主要为物料储运、装卸、转载过程产生的无组织粉尘。为降 低无组织粉尘对周围环境的影响,项目拟采取以下措施: 项目物料储存于密闭库房,库房配套设置推拉门;物料皮带输送机设置密闭 廊道;原煤卸料点设置1套雾炮装置;厂区界外设置8m高防风抑尘网,加强原料 的运输及装卸管理,原料运输车辆采用苫布遮盖,车辆卸料过程中均采用喷水方 式进行抑尘;厂区道路全部水泥硬化,平时注意道路维护,定期清扫路面,洒水 93 抑尘,并设置车辆冲洗装置;道路两侧种植高大乔木,组成防尘林带;加强运输 管理,原料运输采用加盖篷布货运汽车;汽车在厂区内行驶速度应小于10km/h; 运输物料的汽车不应该超载(或物料装的过满)。按照榆林市生态环境局《关于 建设工业企业智能降尘系统的通知》(榆政环发[2019]118号)的要求建设智能 降尘系统。 项目通过采取以上防治措施,厂界颗粒物贡献浓度≤1.0mg/m3,满足《煤炭 工业污染物排放标准》(GB20426-2006)表5周界外浓度限值要求。 综上所述,采用上述措施后,项目建设对环境空气影响较小。 ②水环境影响分析 项目废水包括洗选产生的工艺废水、车间地面冲洗废水、车辆冲洗废水以及 职工盥洗废水。 洗选产生的工艺废水按设计采用浓缩、压滤工艺流程,从工艺上有利于保证 煤泥水闭路循环,进入浓缩罐中细尾泥经浓缩后,溢流作为循环水复用,底流由 压滤机回收;车间地面冲洗废水回用于生产;车辆冲洗废水沉淀后回用于车辆冲 洗;职工盥洗废水用于厂区洒水抑尘,不外排,厂区设旱厕,由当地农民定期清 掏,用作农肥。 厂区设导流沟及 1 座 450m3 雨水收集池,雨水经导流沟收集至雨水收集池, 经自然沉降后回用于生产系统,不外排。 综上所述,本项目废水全部综合利用,实现厂区废水零排放,不会对周边水 环境造成不利影响。 ③声环境影响分析 项目噪声源主要为制浆机、浮选机、压滤机、皮带输送机和各类水泵等设备, 其声级值约 85~95dB(A)。通过选用低噪声设备,采取基础减振、厂房隔声等措 施,并经距离衰减后,厂界噪声满足《工业企业厂界环境噪声排放标准》 (GB12348-2008)3 类标准。 ④固体废物环境影响分析 项目固体废物主要为浮选压滤尾泥、设备检修产生的废机油及职工生活垃 圾。项目职工生活垃圾收集后由环卫部门定期清理;压滤尾泥临时储存于厂区现 有尾泥间,最终外售用于制砖。项目尾泥综合利用不畅时必须入库储存,严禁乱 堆乱放;同时企业应与尾泥接纳企业做好沟通,若遇尾泥综合利用不畅的情况, 企业应及时调整生产规模,必要时采取减产、停产等措施,禁止尾泥随意排放。 94 设备检修产生的废机油暂存于危废暂存库,由有资质的单位定期处理。综上所述, 项目固废均得到合理处置,不会对环境产生不良影响。 (4)清洁生产分析 从项目原料及产品指标、生产工艺与设备、节能措施、资源能源利用指标、 污染物产生指标及环境管理要求等方面分析,项目符合清洁生产要求。 (5)环境管理与监测计划 通过建立环境管理体系,规范企业管理、落实环境管理职责,确保各项环保 设施的正常运转;通过定期对环保设施及废气、噪声等污染源情况进行监测,做 到达标排放,同时对废气、废水、噪声防治设施进行监督检查,保证正常运行。 (6)工程可行性结论 项目的建设符合国家产业政策,建设内容符合清洁生产要求,各项污染防治 措施可行,污染物能够达标排放,项目的建设不会对周围环境产生明显影响。在 认真落实各项环保措施的前提下,本评价从满足环境质量目标要求分析,项目的 建设可行。 95 预审意见: 公 章 经办人: 年 月 日 下一级环境保护行政主管部门审查意见: 公 章 经办人: 年 96 月 日 审批意见: 公 章 经办人: 年 97 月 日 注 释 一、本报告表应附以下附件、附图: 附件 1 审批登记表 附件 2 委托书 附件 3 其他与环评有关的行政管理文件 附件 4 购销协议 附件 5 环评所需监测数据 附图 1 项目地理位置图(应反映行政区划、水系、标明纳污口 位置和地形地貌等) 附图 2 项目周边关系图 附图 3 项目平面布置图 附图 4 项目监测布点图 二、如果本报告表不能说明项目产生的污染及对环境造成的影 响,应进行专项评价。根据建设项目的特点和当地环境特征,应 选下列 1~2 项进行专项评价。 1.大气环境影响专项评价 2.水环境影响专项评价(包括地表水和地下水) 3.生态影响专项评价 4.声影响专项评价 5.土壤影响专项评价 6.固体废物影响专项评价 以上专项评价未包括的可另列专项,专项评价按照《环境影响评 价技术导则》中的要求进行。 98 神木市恒铭煤业深加工有限公司 30 万吨/年煤泥、废煤、矸石煤再利用项目 技改升级 大气环境影响专题 建设单位:神木市恒铭煤业深加工有限公司 评价单位:河北奇正环境科技有限公司 编制时间:二O二O年八月 1 项目概况 神木市恒铭煤业深加工有限公司 30 万吨/年煤泥、废煤、煤矸石再利用项目 技改升级项目位于神木市孙家岔镇王道恒塔村,占地面积 27067.8 m2,项目主要 建设洗煤车间其配套辅助设施。项目总投资 1000 万元,其中环保投资 72 万元, 占总投资的 7.2%。项目新增劳动定员 10 人,年工作 300 天,每天两班生产,一 班检修。 2 大气污染物排放源强 根据报告表中对项目工程分析与主要污染物产生及预计排放情况,项目大气 污染源及排放量情况汇总见表 2-1。 表 2-1 编 面源起点坐标(o)* 名称 号 1 无组织污染源排放情况 生产储运单 元废气 经度 纬度 110.235078 39.055015 有效 污染物排 海拔高 长度 宽度 排放 放速率/ 度/m /m /m 高度 (kg/h) /m TSP 15 0.05 1134 94 40 注:*以面源西北角为起点。 3 评价等级和评价范围 3.1 评价工作等级 (1)大气环境评价等级划分依据 依据《环境影响评价技术导则-大气环境》(HJ2.2-2018)中相关要求,结合项 目工程分析结果,选择正常排放的主要污染物及排放参数,采用附录 A 推荐模 型中的 AERSCREEN 模式计算项目污染源的最大环境影响,然后按评价工作分 级判据进行分级。 1 Pmax 及 D10%的确定 依据《环境影响评价技术导则 大气环境》(HJ2.2-2018)中最大地面浓度占标 率 Pi 定义如下: = ——第 i 个污染物的最大地面空气质量浓度 占标率,%; ——采用估算模型计算出的第 i 个污染物的最大 1 小时地面空气质量浓度, 1 μg/m3; ——第 i 个污染物的环境空气质量浓度标准,μg/m3。 2 评价等级判别表 评价等级按表 3-1 的分级判据进行划分 表 3-1 评价工作等级判据表 评价工作等级 评价工作分级判据 一级评价 Pmax≧10% 二级评价 1%≦Pmax<10% 三级评价 Pmax<1% (2)估算模型参数 依据《环境影响评价技术导则 大气环境》(HJ2.2-2018)中相关要求,项目 周边 3km 半径范围内一半以上面积属于城市建成区或者规划区时,选择城市, 否则选择农村。 图例 企业厂区位置 赵家梁片区规划区 500m 3km 范围 图 3-1 企业 3km 范围内土地利用类型分布 2 表 3-2 估算模型参数表 参数 取值 城市/农村选项 城市/农村 农村 人口 -- 最高环境温度/°C 36.6 °C 最低环境温度/°C -22.3 °C 土地利用类型 草地 区域湿度条件 中等湿度 是否考虑地形 考虑地形 否 地形数据分辨率(m) -- 考虑海岸线熏烟 否 海岸线距离/km -- 海岸线方向/o -- 是否考虑海岸线熏烟 (2)评级工作等级确定 本项目所有污染源的正常排放的污染物的 Pmax 和 D10%预测结果见表 3-3。 表 3-3 项目污染源估算模式计算结果一览表 污染源 评价因子 生产储运单元(面源) TSP 评价标准 Cmax (μg/m3) (μg/m3) 900.0 16.54 综 上分 析 , 根 据 《 环 境 影 响 评 价技 术 导 则 Pmax(%) D10%(m) 1.84 -- 大 气 环 境 》 (HJ2.2-2018) 规定,确定项目大气环境影响评价工作等级为二级。 3.2 评价范围 本项目评价范围是以厂址为中心,边长 5km 的矩形区域,面积为 25km 2 。 4 大气环境影响预测与评价 4.1 污染气象特征分析 神木市位于榆林东北部,长城沿线,毛乌素沙漠东南缘。介于北纬 38°13′~ 39°27′、东经 109°42′~110°54′之间。西北靠内蒙古的乌审旗、伊金霍洛旗,东北 接府谷县,东南隔黄河与山西兴县相望,西南与榆林市、佳县毗连。南北长 141km, 东西宽 95km,总土地面积 7538km2。神木市地处陕北黄土高原与毛乌素沙漠过 渡地带的东段,地势西北高,东南低。神木市属于北温带半干旱大陆性季风气候 区,冬季严寒漫长,春季风沙频繁,夏季炎热而短,秋季凉爽,四季冷热多变, 昼夜温差悬殊,干旱少雨,蒸发量大。根据 2017 年神木市气象数据,多年平均 3 气温 9.8℃,极端最高气温 36.6℃,极端最低气温-22.3℃,多年平均降水量 441.5mm,多年平均风速 2.0m/s,最多风向为 NNW,多年平均相对湿度为 51.5%, 多年平均沙暴日数为 1.0d,多年平均雷暴日数为 30.7d,多年平均冰雹日数 1.0d, 多年平均大风日数为 9.4d。神木市近 20 年主要气象要素统计见表 4-1。 表 4-1 评价区近 20 年主要气象要素统计表 序号 项 目 单 位 参数值 36.6 极端最高 1 气温 极端最低 -22.3 ℃ 9.8 多年平均 2 降雨 3 多年平均气压 气压 4 5 mm 多年平均 441.5 905.2 hPa 多年平均水气压 7.6 % 多年平均相对湿度 51.5 1.0 多年平均沙暴日数 6 多年平均雷暴日数 灾害天气统计 30.7 d 多年平均冰雹日数 1.0 9.4 多年平均大风日数 7 多年平均风速 m/s 2.0 多年主导风向、风频 -- NNW12.7 1)月平均风速 神木气象站月平均风速如表表 4-2,04 月平均风速最大(2.54 米/秒),10 月 风最小(1.66 米/秒) 。 表 4-2 神木气象站月平均风速统计(单位 m/s) 月份 1 2 3 4 5 6 7 8 9 10 11 12 平均风速 1.7 2.0 2.4 2.5 2.4 2.2 2.0 1.8 1.7 1.7 1.8 1.8 2)风向特征 本区域近 20 年主导风向角为 NW~N,累年年各风向频率统计见图 4-1、表 4-3,各月各风向频率分布统计见图 4-2、表 4-4。神木气象站主要风向为 NNW 和 C、N、NW,占 46.7%,其中以 NNW 为主风向,占到全年 12.7%左右。 4 图 4-1 近 20 年累年年风玫瑰图 5 表 4-3 神木气象站年风向频率统计(单位%) 风向 N NNE NE ENE E ESE SE SSE S 频率 0.8 4.0 2.7 2.2 1.8 2.5 6.7 9.1 7.5 风向 SSW SW WSW W WNW NW NNW C -- 频率 4.1 3.3 2.9 2.7 3.9 10.5 12.7 12.7 -- 表 4-4 各月各风向频率分布统计表(%) N NNE NE ENE E ESE SE SSE S SSW SW WSW W WNW NW NNW C 1月 16.0 5.5 2.3 2.3 1.1 1.4 3.3 5.2 4.9 3.5 2.5 2.9 2.4 4.4 13.3 17.1 11.9 2月 13.0 5.4 3.0 1.9 1.2 2.3 3.6 6.8 6.0 3.3 3.6 2.8 3.2 4.4 13.3 15.8 10.5 3月 12.8 3.9 2.9 2.3 1.7 1.7 4.7 6.8 5.1 3.0 3.7 4.0 3.2 5.7 13.5 15.0 10.1 4月 9.9 4.9 3.6 2.0 1.4 2.0 5.1 9.7 7.2 3.6 3.6 3.0 3.8 5.4 10.9 14.7 9.3 5月 10.1 4.5 2.5 2.2 1.9 2.2 7.8 10.4 8.2 5.2 3.6 3.4 3.3 4.5 9.3 11.2 9.8 6月 9.4 3.8 2.8 2.6 2.3 3.5 8.7 12.3 8.5 5.7 3.0 2.8 2.7 3.0 7.5 10.3 11.3 7月 8.3 3.1 2.7 2.6 2.7 4.9 11.5 13.4 10.3 4.2 3.8 2.3 2.1 2.4 6.7 8.9 10.0 8月 9.3 3.4 3.2 2.1 2.2 3.5 10.5 12.2 10.1 4.2 3.5 2.5 1.5 1.7 7.5 9.7 12.9 9月 8.9 2.8 2.5 2.1 1.9 2.8 9.9 11.6 8.8 4.9 3.6 1.7 1.3 2.3 7.1 10.8 17.0 10 月 10.8 3.3 2.1 2.2 1.5 2.2 6.1 8.9 7.9 4.1 3.1 2.4 2.5 3.8 9.4 11.5 18.0 11 月 10.2 3.1 2.8 2.1 1.5 2.0 5.4 6.0 5.9 3.8 3.1 3.4 3.3 4.5 13.0 13.1 16.7 12 月 11.5 4.2 2.1 2.1 1.9 1.3 3.4 5.5 6.2 4.2 3.2 2.9 3.4 5.0 14.1 14.2 14.7 6 图 4-2 风向频率玫瑰图 7 3)气象站气温资料统计 月平均气温与极端气温神木气象站 07 月气温最高(24.65℃),01 月气温最 低(-7.79℃) ,近 20 年极端最高气温出现在 2005-06-22(41.2),近 20 年极端最 低气温出现在 1998-01-19(-29.0)。神木月平均气温(单位:℃)见图 4-3。 图 4-3 神木月平均气温(单位:℃) 4)气象站降水分析 神木气象站 07 月降水量最大(104.56mm),12 月降水量最小(2.60mm), 近 20 年极端最大日降水出现在 2016-07-08(105.0mm)。 图 4-4 神木月平均降水量(单位:mm) 8 4.2 估算模式预测结果 根据 HJ2.2-2018 大气导则推荐的大气估算模型 AERSCREEN,分别计算各 污染源污染物的下风向轴线浓度,并计算相应浓度占标率,预测结果见表 4-5。 各污染源相关污染因子占标率-距离曲线图见图 4-5。 表 4-5 项目生产储运单元无组织废气估算模式计算结果 生产储运单元无组织废气 距源中心 下风向距离(m) TSP 下风向预测浓度(μg/m3) 浓度占标率(%) 10 10.85 1.21 100 11.51 1.28 200 5.34 0.59 300 4.44 0.49 400 3.94 0.44 500 3.60 0.40 600 3.36 0.37 700 3.18 0.35 800 3.04 0.34 900 2.92 0.32 1000 2.82 0.31 1500 2.47 0.27 2000 2.21 0.25 2500 2.02 0.22 5000 1.39 0.15 7000 1.11 0.12 9000 0.92 0.10 11000 0.79 0.09 13000 0.69 0.08 15000 0.63 0.07 17000 0.58 0.06 19000 0.53 0.06 21000 0.49 0.05 23000 0.46 0.05 25000 0.43 0.05 下风向最大浓度及出现距离 16.54(50m) 1.84 距源最远距离 D10%(m) -- -- 9 表 4-6 项目厂界无组织废气估算模式计算结果 TSP 厂界距源中心距离(m) 预测浓度(μg/m3) 浓度占标率(%) 东 14 11.57 1.29 南 15 11.57 1.31 西 200 15.38 1.74 北 39 5.34 0.59 0.0 0.5 1.0 1.5 2.0 占标率(%) 最大占标率Pmax=1.837778% 0 5000 10000 15000 20000 25000 距离(m) 生产储运单元 占标率- 距离曲线 图 4-5 生产储运单元 TSP 占标率-距离曲线图 4.3 估算模式预测结果分析 由估算模式预测结果可知:生产储运单元无组织废气中 TSP 下风向最大轴 线贡献浓度为 16.54μg/m3,占评价标准的 1.84%。 综上所述,项目完成后,各类污染物对周围环境空气贡献浓度占标率均小于 各评价标准值的 10%,不会对周围环境产生明显影响。 5 结论 由上述分析可知,项目实施后,各污染源产生的大气污染物对周围环境空气 贡献浓度占标率均小于各评价标准值的 10%,各污染物排放浓度均满足《煤炭工 业污染物排放标准》(GB20426-2006),不会对周围环境空气产生明显影响。综上, 项目的实施未对区域环境空气质量造成明显影响。 10

恒铭--报批版.pdf




