关于子公司实施市场化债转股的公告.pdf
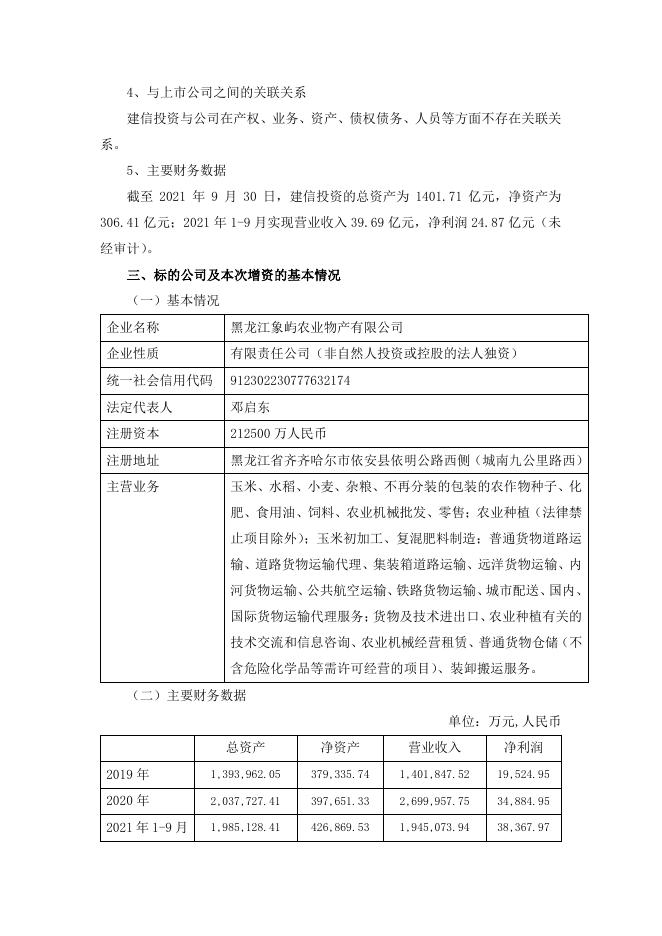
证券代码:600057 债券代码:163113 债券代码:163176 债券代码:175369 债券代码:175885 证券简称:厦门象屿 债券简称:20 象屿 01 债券简称:20 象屿 02 债券简称:20 象屿 Y5 债券简称:21 象屿 02 公告编号:临 2021-065 号 厦门象屿股份有限公司 关于子公司实施市场化债转股的公告 本公司董事会及全体董事保证本公告内容不存在任何虚假记载、误导性陈述 或者重大遗漏,并对其内容的真实性、准确性和完整性承担个别及连带责任。 重要内容提示: 厦门象屿股份有限公司(以下简称“厦门象屿”或“公司”)拟引进中银 金融资产投资有限公司、交银金融资产投资有限公司及建信金融资产投 资有限公司(以下分别简称“中银资产” 、 “交银投资” 、 “建信投资” ,合 称“投资方” )以现金方式对公司全资子公司黑龙江象屿农业物产有限公 司(以下简称“象屿农产” )合计增资 30 亿元人民币,增资后各持有象 屿农产 12.28%股权。增资资金主要用于偿还象屿农产、公司及控股子公 司的银行贷款。 本次交易是公司实施市场化债转股,积极稳妥降低企业杠杆率工作的重 要组成部分,符合国家相关政策导向及公司发展目标,不存在损害公司 及股东利益的情形。 公司不参与本次增资,本次增资完成后,公司仍为象屿农产控股股东, 继续拥有对象屿农产的实际控制权。 本次增资事项不构成中国证监会《上市公司重大资产重组管理办法》规 定的重大资产重组,不构成关联交易,无需提交股东大会审议。 一、基本情况 根据国务院下发的《关于积极稳妥降低企业杠杆率的意见》(国发〔2016〕 54 号)精神,为进一步降低企业资产负债率、优化资本结构,公司拟引入中银资 产、交银投资和建信投资通过非公开协议转让的方式开展市场化债转股。根据债 转股方案,由中银资产、交银投资和建信投资采用现金方式各自对公司全资子公 司象屿农产增资 10 亿元人民币,共计 30 亿元人民币,增资完成后中银资产、交 银投资和建信投资各持有象屿农产 12.28%的股权,增资资金主要用于偿还象屿 农产、公司及控股子公司的银行贷款。 公司不参与本次增资,本次增资完成后,公司仍为象屿农产控股股东,继续 拥有对象农产的实际控制权。 2021 年 11 月 29 日,公司召开第八届董事会第二十八次会议,审议通过了 《关于子公司实施债转股的公告》,审议结果为 9 票同意,0 票反对,0 票弃权。 本次增资事项不构成中国证监会《上市公司重大资产重组管理办法》规定的重大 资产重组,不构成关联交易,无需提交股东大会审议。 二、 交易对方的情况介绍 (一)中银金融资产投资有限公司 1、 基本情况 企业名称 中银金融资产投资有限公司 企业性质 有限责任公司(法人独资) 统一社会信用代码 91110000MA018TBC9L 法定代表人 黄党贵 注册资本 1,000,000.00 万元人民币 注册地址 北京市东城区朝阳门内大街 2 号 C 座 15 层 经营范围 (一)突出开展债转股及配套支持业务; (二)依法依 规面向合格社会投资者募集资金用于实施债转股; (三)发行金融债券,专项用于债转股; (四)经银监 会批准的其他业务。 (企业依法自主选择经营项目,开 展经营活动;依法须经批准的项目,经相关部门批准 后依批准的内容开展经营活动;不得从事本市产业政 策禁止和限制类项目的经营活动。) 经营期限 2、 股东情况 自 2017 年 11 月 16 日至长期 中银资产股东为中国银行股份有限公司,其持有中银资产 100%股权。 3、主要业务情况 中银资产是为落实国家供给侧结构性改革和降低企业杠杆率要求,由银监会 批准成立的国内首批银行系市场化债转股实施机构之一,主要从事市场化债转股 业务。 4、与上市公司之间的关联关系 中银资产与公司在产权、业务、资产、债权债务、人员等方面不存在关联关 系。 5、主要财务数据 截至 2021 年 9 月 30 日, 中银资产的总资产为 858.91 亿元, 净资产为 184.16 亿元;2021 年 1-9 月实现营业收入 25.85 亿元,净利润 24.09 亿元(未经审计)。 (二)交银金融资产投资有限公司 1、 基本情况 企业名称 交银金融资产投资有限公司 企业性质 有限责任公司(法人独资) 统一社会信用代码 91310112MA1GBUG23E 法定代表人 郑志扬 注册资本 1,000,000.00 万元人民币 注册地址 上海市闵行区联航路 1369 弄 4 号 501-1 室(一照多址 试点企业) 经营范围 突出开展债转股及配套支持业务,依法依规面向合格 社会投资者募集资金用于实施债转股,发行金融债券、 专项用于债转股,经银监会批准的其他业务。 【依法须 经批准的项目,经相关部门批准后方可开展经营活动】 经营期限 2017-12-29 至 无固定期限 2、 股东情况 交银投资股东为交通银行股份有限公司,其持有交银投资 100%股权。 3、主要业务情况 交银投资是为落实国家供给侧结构性改革和降低企业杠杆率要求,由银监会 批准成立的国内首批银行系市场化债转股实施机构之一,主要从事市场化债转股 业务。 4、与上市公司之间的关联关系 交银投资与公司在产权、业务、资产、债权债务、人员等方面不存在关联关 系。 5、主要财务数据 截至 2021 年 9 月 30 日, 交银投资的总资产为 506.54 亿元, 净资产为 129.74 亿元;2021 年 1-9 月实现营业收入 16.40 亿元,净利润 15.88 亿元(未经审计)。 (三)建信金融资产投资有限公司 1、 基本情况 企业名称 建信金融资产投资有限公司 企业性质 有限责任公司(法人独资) 统一社会信用代码 91110102MA00GH6K26 法定代表人 谷裕 注册资本 2,700,000.00 万元人民币 注册地址 北京市西城区金融大街甲 9 号楼 16 层 1601-01 单元 经营范围 突出开展债转股及配套支持业务;依法依规面向合格 社会投资者募集资金用于实施债转股;发行金融债券, 专项用于债转股;经银监会批准的其他业务。 (市场主 体依法自主选择经营项目,开展经营活动;依法须经 批准的项目,经相关部门批准后依批准的内容开展经 营活动;不得从事国家和本市产业政策禁止和限制类 项目的经营活动。 ) 经营期限 2017-07-26 至 无固定期限 2、 股东情况 建信投资股东为中国建设银行股份有限公司,其持有建信投资 100%股权。 3、主要业务情况 建信投资是全国首家市场化债转股实施机构,具有非银行金融机构的特许经 营牌照,主要从事市场化债转股、国企混改及配套支持业务。 4、与上市公司之间的关联关系 建信投资与公司在产权、业务、资产、债权债务、人员等方面不存在关联关 系。 5、主要财务数据 截至 2021 年 9 月 30 日,建信投资的总资产为 1401.71 亿元,净资产为 306.41 亿元;2021 年 1-9 月实现营业收入 39.69 亿元,净利润 24.87 亿元(未 经审计) 。 三、标的公司及本次增资的基本情况 (一)基本情况 企业名称 黑龙江象屿农业物产有限公司 企业性质 有限责任公司(非自然人投资或控股的法人独资) 统一社会信用代码 912302230777632174 法定代表人 邓启东 注册资本 212500 万人民币 注册地址 黑龙江省齐齐哈尔市依安县依明公路西侧(城南九公里路西) 主营业务 玉米、水稻、小麦、杂粮、不再分装的包装的农作物种子、化 肥、食用油、饲料、农业机械批发、零售;农业种植(法律禁 止项目除外);玉米初加工、复混肥料制造;普通货物道路运 输、道路货物运输代理、集装箱道路运输、远洋货物运输、内 河货物运输、公共航空运输、铁路货物运输、城市配送、国内、 国际货物运输代理服务;货物及技术进出口、农业种植有关的 技术交流和信息咨询、农业机械经营租赁、普通货物仓储(不 含危险化学品等需许可经营的项目)、装卸搬运服务。 (二)主要财务数据 单位:万元,人民币 总资产 净资产 营业收入 净利润 2019 年 1,393,962.05 379,335.74 1,401,847.52 19,524.95 2020 年 2,037,727.41 397,651.33 2,699,957.75 34,884.95 2021 年 1-9 月 1,985,128.41 426,869.53 1,945,073.94 38,367.97 注:以上为象屿农产合并口径数据,2019 年、2020 年已经审计,2021 年 1-9 月 未经审计。 (三)增资方案 本次增资价格根据评估结果确定。根据厦门市大学资产评估土地房地产估价 有限责任公司出具的资产评估报告(大学评估评报字[2021]960037 号),以 2020 年 12 月 31 日为评估基准日,采用资产基础法作为评估结果。象屿农产经评估的 股东全部权益价值为 499,907.93 万元人民币,增值率为 113.50%。评估结果具 体如下: 单位:万元,人民币 标的公司名称 象屿农产 股东全部权益账面 价值 234,150.82 股东全部权益评估 价值 499,907.93 股东全部权益增 值率 113.50% 注:以上数据均不含其它权益工具 中银资产增资的 10 亿元人民币中,4.13 亿元人民币进入注册资本,5.87 亿元进入资本公积;交银投资增资的 10 亿元人民币中,4.13 亿元人民币进入注 册资本,5.87 亿元进入资本公积;建信投资增资的 10 亿元人民币中,4.13 亿元 人民币进入注册资本,5.87 亿元进入资本公积。 增资前后,象屿农产股东的持股比例情况具体如下: 序号 股东名称 增资形式 1 2 3 4 厦门象屿 中银资产 交银投资 建信投资 合计 现金 现金 现金 增资前 持股比例 增资后 持股比例 100.00% 100.00% 63.15% 12.28% 12.28% 12.28% 100.00% 注:三家投资方的持股比例为 12.2834%,上表只保留小数点后 2 位。 四、相关履约安排 (一)投资方持股期间公司治理 投资方入股象屿农产后,象屿农产董事会成员 3 名,其中公司委派 2 名,投 资方(建信投资、中银资产、交银投资每年轮流提名)委派 1 名,每届董事任期 1 年;监事会成员 2 名,公司委派 2 名。 增资完成后,象屿农产股东会会议由全体股东出席(法律法规允许的现场和 非现场方式)方可召开。特别决议事项需经代表三分之二以上表决权通过,普通 决议事项需经代表过半数表决权通过。其中,以下事项应经投资方投赞成票方能 作出有效决议: 1、修改象屿农产章程; 2、增加或者减少注册资本的决议; 3、象屿农产合并、重组、分立、解散、清算; 4、变更象屿农产形式的决议; 5、回购股权用于员工持股计划或者股权激励; 6、控股股东或实际控制人发生变更; 7、向象屿农产控股子公司以外的任意第三方提供担保; 8、直接或间接为象屿农产控股子公司承担债务,且期限超过 1 年或利率高于 同期限 LPR 上浮 30%的; 9、直接或间接向象屿农产控股子公司提供财务资助(含借款),且期限超过 1 年或利率低于同期限 LPR 下浮 30%的; 10、任何违反约定的利润分配方案。 同时约定,若象屿农产后续有单独上市的计划,各方同意,自象屿农产递交 首次公开发行股票上市申请( “合格上市申报” )之日前 12 个自然月内,以签署 补充协议的方式,就股东会(股东大会)表决机制相应调整以满足上市需求。 (二)业绩预期及收益分配 业绩预期:投资方持股期间象屿农产每年可向投资方分配利润不低于投资方 投资金额*约定分红率(6%)。 收益分配:投资方持有象屿农产股权期间,在象屿农产有可供分配利润的前 提下,象屿农产每年度应对上一年度可供分配利润对股东进行利润分配。分配利 润=业绩预期。 任一会计年度象屿农产实现业绩预期的,象屿农产董事会在制定利润分配方 案时,应以业绩预期对投资方优先进行分配。若任一会计年度象屿农产未能实现 业绩预期,则象屿农产董事会在制定利润分配方案时,应以象屿农产实际可供分 配利润(包括当年可向投资者分配利润和累计未分配利润)为限先行全部或部分 分配给投资方,直至投资方获得根据业绩预期计算出的应获分配金额后才可向厦 门象屿分配利润。 (三)退出安排 公司与投资方约定了特定情形下,由厦门象屿支付转让价款,受让投资方持 有的目标股权,实现其投资退出。 投资方持有全部目标股权的转让价款为按照“投资本金+未实现收益”计算 所得价款,其中未实现收益的计算方式为: P=投资方投资本金×约定分红率×投资方出资日(含)至转让价款支付日(不 含)之间的天数/365; D=投资方持股期间已取得的投资收益; 当 P-D<0 时,未实现收益=P-D;当 P-D≥0 时,未实现收益=(P-D)/0.75 特定情况包括: (1)自首次实缴出资后满 36 个月(以投资方实缴出资日为准) ,厦门象屿 未成功收购投资方所持有的标的公司股权,且双方未就延期达成一致。 (a)厦门象屿通过非公开发行股票的形式用于收购投资方所持有的目标股 权,投资方在取得厦门象屿非公开发行的股票后,可按上交所的相关规定出售所 持有的股票。非公开发行股票的发行价格需经投资方认可同意,否则投资方有权 选择放弃由厦门象屿以该种形式收购股权。 (b)厦门象屿以现金方式按照协议约定的转让价收购投资方所持有的目标 股权。 (2)自增资款缴付之日当年起,在任一自然年度内,投资方未能按照相关 协议的约定足额获取利润分配,且厦门象屿未能在投资方届时提供的宽限期内妥 善解决的。 (3)自投资方首次缴纳增资款之日届满 12 个月后至 36 个月前,若象屿农 产筹划合格上市,厦门象屿、象屿集团(有权但无义务)在标的公司股改前回购 投资方所持有的全部或部分目标股权;象屿农产有权(有权但无义务)在本公司 股改前回购投资方所持有的全部或部分目标股权并对象屿农产进行减资。 (4)在投资方持有目标股权期间,象屿农产任一年度末的经审计的合并口 径资产负债率超过 80%,且厦门象屿未能在投资方届时提供的宽限期内妥善解决 的; (5)象屿农产、厦门象屿或其下属企业违反债转股投资相关协议约定。 (6)象屿农产、厦门象屿发生债务违约、合并、分立,出现破产风险或者 清算事件的,包括但不限于任何破产、停业、清算、吊销、关闭、撤销、注销的 程序。 (7)因不可抗力导致投资方基于相关协议应享有的权利及收益未能实现。 五、本次债转股的目的和对公司的影响 公司积极响应国家政策导向,本次债转股符合国家推进供给侧结构性改革、 重点做好“三去一降一补”工作的决策部署。本次通过引入中银资产、交银投资 和建信投资实施债转股,将有助于降低公司利息支出,有助于降低象屿农产及公 司整体资产负债率,不断增强企业竞争力。 特此公告。 厦门象屿股份有限公司董事会 2021 年 11 月 30 日

关于子公司实施市场化债转股的公告.pdf




