关于召开2021年第五次临时股东大会的通知.pdf
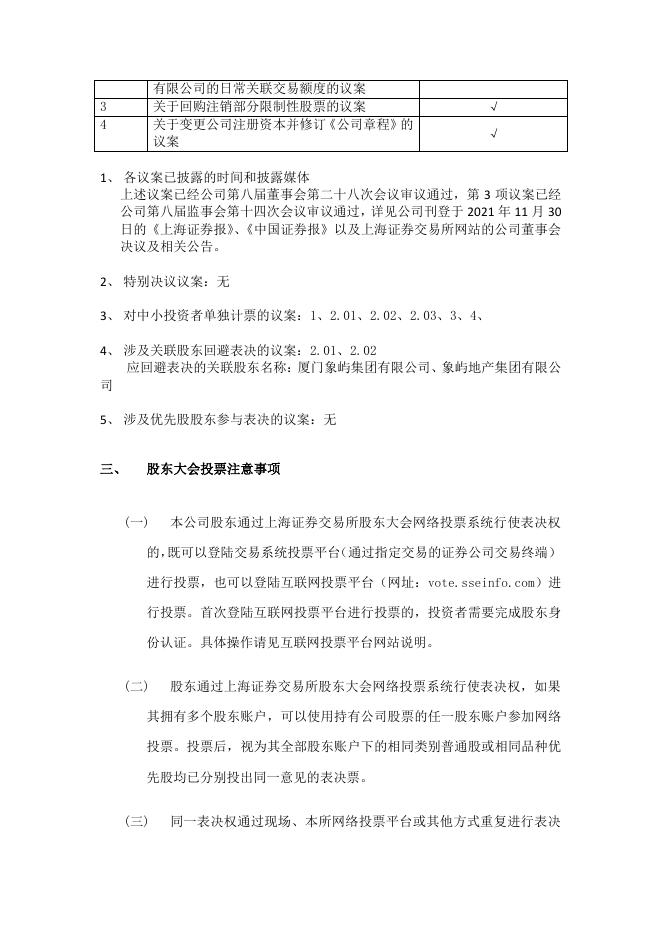
证券代码:600057 债券代码:163113 债券代码:163176 债券代码:175369 债券代码:175885 证券简称:厦门象屿 债券简称:20 象屿 01 债券简称:20 象屿 02 债券简称:20 象屿 Y5 债券简称:21 象屿 02 公告编号:2021-071 号 厦门象屿股份有限公司 关于召开 2021 年第五次临时股东大会的通知 本公司董事会及全体董事保证本公告内容不存在任何虚假记载、误导性陈述 或者重大遗漏,并对其内容的真实性、准确性和完整性承担个别及连带责任。 重要内容提示: 股东大会召开日期:2021年12月24日 本次股东大会采用的网络投票系统:上海证券交易所股东大会网络投票 系统 一、 召开会议的基本情况 (一) 股东大会类型和届次 2021 年第五次临时股东大会 (二) 股东大会召集人:董事会 (三) 投票方式:本次股东大会所采用的表决方式是现场投票和网络投票相结 合的方式 (四) 现场会议召开的日期、时间和地点 召开的日期时间:2021 年 12 月 24 日 15 点 00 分 召开地点:厦门国际航运中心 E 栋 11 楼 1 号会议室 (五) 网络投票的系统、起止日期和投票时间。 网络投票系统:上海证券交易所股东大会网络投票系统 网络投票起止时间:自 2021 年 12 月 24 日 至 2021 年 12 月 24 日 采用上海证券交易所网络投票系统,通过交易系统投票平台的投票时间为股 东大会召开当日的交易时间段,即 9:15-9:25,9:30-11:30,13:00-15:00;通过 互联网投票平台的投票时间为股东大会召开当日的 9:15-15:00。 (六) 融资融券、转融通、约定购回业务账户和沪股通投资者的投票程序 涉及融资融券、转融通业务、约定购回业务相关账户以及沪股通投资者 的投票,应按照《上海证券交易所上市公司股东大会网络投票实施细则》等 有关规定执行。 (七) 涉及公开征集股东投票权 无 二、 会议审议事项 本次股东大会审议议案及投票股东类型 序号 议案名称 非累积投票议案 1 关于申请开展应收账款资产支持商业票据的 议案 2.00 关于增加 2021 年度日常关联交易额度的议案 2.01 关于增加 2021 年向厦门象屿集团有限公司及 其关联公司采购商品的日常关联额度的议案 2.02 关于增加 2021 年向厦门象屿集团有限公司及 其关联公司销售商品的日常关联额度的议案 2.03 关于增加 2021 年度与福建南平太阳电缆股份 投票股东类型 A 股股东 √ √ √ √ √ 有限公司的日常关联交易额度的议案 关于回购注销部分限制性股票的议案 关于变更公司注册资本并修订《公司章程》的 议案 3 4 √ √ 1、 各议案已披露的时间和披露媒体 上述议案已经公司第八届董事会第二十八次会议审议通过,第 3 项议案已经 公司第八届监事会第十四次会议审议通过,详见公司刊登于 2021 年 11 月 30 日的《上海证券报》、《中国证券报》以及上海证券交易所网站的公司董事会 决议及相关公告。 2、 特别决议议案:无 3、 对中小投资者单独计票的议案:1、2.01、2.02、2.03、3、4、 4、 涉及关联股东回避表决的议案:2.01、2.02 应回避表决的关联股东名称:厦门象屿集团有限公司、象屿地产集团有限公 司 5、 涉及优先股股东参与表决的议案:无 三、 股东大会投票注意事项 (一) 本公司股东通过上海证券交易所股东大会网络投票系统行使表决权 的,既可以登陆交易系统投票平台(通过指定交易的证券公司交易终端) 进行投票,也可以登陆互联网投票平台(网址:vote.sseinfo.com)进 行投票。首次登陆互联网投票平台进行投票的,投资者需要完成股东身 份认证。具体操作请见互联网投票平台网站说明。 (二) 股东通过上海证券交易所股东大会网络投票系统行使表决权,如果 其拥有多个股东账户,可以使用持有公司股票的任一股东账户参加网络 投票。投票后,视为其全部股东账户下的相同类别普通股或相同品种优 先股均已分别投出同一意见的表决票。 (三) 同一表决权通过现场、本所网络投票平台或其他方式重复进行表决 的,以第一次投票结果为准。 (四) 股东对所有议案均表决完毕才能提交。 四、 会议出席对象 (一) 股权登记日收市后在中国证券登记结算有限责任公司上海分公司登记在 册的公司股东有权出席股东大会(具体情况详见下表),并可以以书面形式委 托代理人出席会议和参加表决。该代理人不必是公司股东。 股份类别 股票代码 股票简称 股权登记日 A股 600057 厦门象屿 2021/12/17 (二) 公司董事、监事和高级管理人员。 (三) 公司聘请的律师。 (四) 其他人员 五、 会议登记方法 1、登记时间:2021 年 12 月 23 日,上午 9:00-12:00,下午 14:00-17:00。 2、登记地点:厦门国际航运中心 E 栋 9 楼 3、登记方式: (1)自然人须持本人身份证、股票账户卡进行登记;委托代理人须持本人身份 证、授权委托书、委托人身份证、股东账户卡进行登记。 (2)法人股东须持盖章的营业执照复印件、盖章的法定代表人授权委托书或法 定代表人身份证明书、股票账户卡、出席人身份证进行登记。 (3)异地股东可以书面信函或传真方式办理登记,信函上请注明“股东大会” 字样。 六、 其他事项 1、会议联系人:赖小姐,电话:0592-6516003,传真:0592-5051631,电子邮 箱:stock@xiangyu.cn。 2、出席会议的股东费用自理; 3、出席现场会议人员请于会议开始前半小时到会议地点,并携带身份证明、授 权委托书等原件,签到入场; 4、股东大会授权委托书格式请参考附件 1。 特此公告。 厦门象屿股份有限公司董事会 2021 年 11 月 30 日 附件 1:授权委托书 授权委托书 厦门象屿股份有限公司: 兹委托 先生(女士)代表本单位(或本人)出席 2021 年 12 月 24 日召开的贵公司 2021 年第五次临时股东大会,并代为行使表决权。 委托人持普通股数: 委托人持优先股数: 委托人股东帐户号: 序号 非累积投票议案名称 1 关于申请开展应收账款资产支持商业票据的议案 2.00 关于增加 2021 年度日常关联交易额度的议案 2.01 关于增加 2021 年向厦门象屿集团有限公司及其关联 同意 反对 月 日 弃权 公司采购商品的日常关联额度的议案 2.02 关于增加 2021 年向厦门象屿集团有限公司及其关联 公司销售商品的日常关联额度的议案 2.03 关于增加 2021 年度与福建南平太阳电缆股份有限公 司的日常关联交易额度的议案 3 关于回购注销部分限制性股票的议案 4 关于变更公司注册资本并修订《公司章程》的议案 委托人签名(盖章): 受托人签名: 委托人身份证号: 受托人身份证号: 委托日期: 年 备注: 委托人应在委托书中“同意”、“反对”或“弃权”意向中选择一个并打“√”,对于委托 人在本授权委托书中未作具体指示的,受托人有权按自己的意愿进行表决。

关于召开2021年第五次临时股东大会的通知.pdf




