秦岭文库(kunmingchi.com)你想要的内容这里独有!

消防安全工作考评和奖惩制度.pdf

碍人【AiRen]2 页 79.409 KB下载文档
消防安全工作考评和奖惩制度.pdf消防安全工作考评和奖惩制度.pdf
当前文档共2页 下载后继续阅读

消防安全工作考评和奖惩制度.pdf

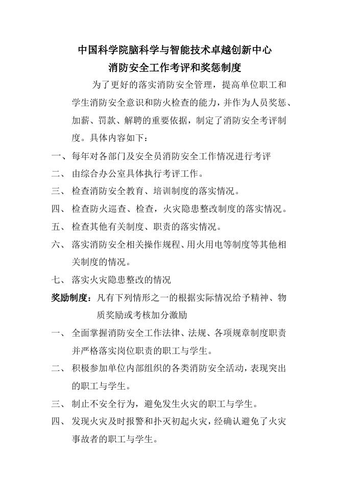
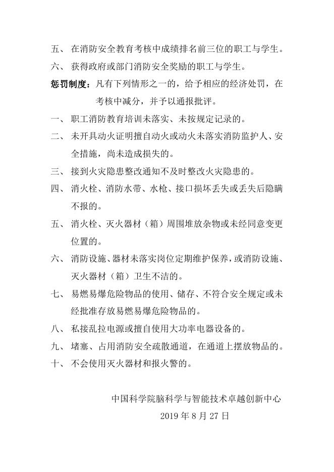
中国科学院脑科学与智能技术卓越创新中心 消防安全工作考评和奖惩制度 为了更好的落实消防安全管理,提高单位职工和 学生消防安全意识和防火检查的能力,并作为人员奖惩、 加薪、罚款、解聘的重要依据,制定了消防安全考评制 度。具体内容如下: 一、每年对各部门及安全员消防安全工作情况进行考评 二、 由综合办公室具体执行考评工作。 三、 检查消防安全教育、培训制度的落实情况。 四、 检查防火巡查、检查,火灾隐患整改制度的落实情况。 五、 检查其他有关制度、职责的落实情况。 六、 落实消防安全相关操作规程、用火用电等制度等其他相 关制度的情况。 七、 落实火灾隐患整改的情况 奖励制度:凡有下列情形之一的根据实际情况给予精神、物 质奖励或考核加分激励 一、 全面掌握消防安全工作法律、法规、各项规章制度职责 并严格落实岗位职责的职工与学生。 二、 积极参加单位内部组织的各类消防安全活动,表现突出 的职工与学生。 三、 制止不安全行为,避免发生火灾的职工与学生。 四、 发现火灾及时报警和扑灭初起火灾,经确认避免了火灾 事故者的职工与学生。 五、 在消防安全教育考核中成绩排名前三位的职工与学生。 六、 获得政府或部门消防安全奖励的职工与学生。 惩罚制度:凡有下列情形之一的,给予相应的经济处罚,在 考核中减分,并予以通报批评。 一、 职工消防教育培训未落实、未按规定记录的。 二、 未开具动火证明擅自动火或动火未落实消防监护人、安 全措施,尚未造成损失的。 三、 接到火灾隐患整改通知不及时整改火灾隐患的。 四、 消火栓、消防水带、水枪、接口损坏丢失或丢失后隐瞒 不报的。 五、 消火栓、灭火器材(箱)周围堆放杂物或未经同意变更 位置的。 六、 消防设施、器材未落实岗位定期维护保养,或消防设施、 灭火器材(箱)卫生不洁的。 七、 易燃易爆危险物品的使用、储存、不符合安全规定或未 经批准存放易燃易爆危险物品的。 八、 私接乱拉电源或擅自使用大功率电器设备的。 九、 堵塞、占用消防安全疏散通道,在通道上摆放物品的。 十、 不会使用灭火器材和报火警的。 中国科学院脑科学与智能技术卓越创新中心 2019 年 8 月 27 日

相关文章