1.奇楠沉香扦插技术规程.pdf
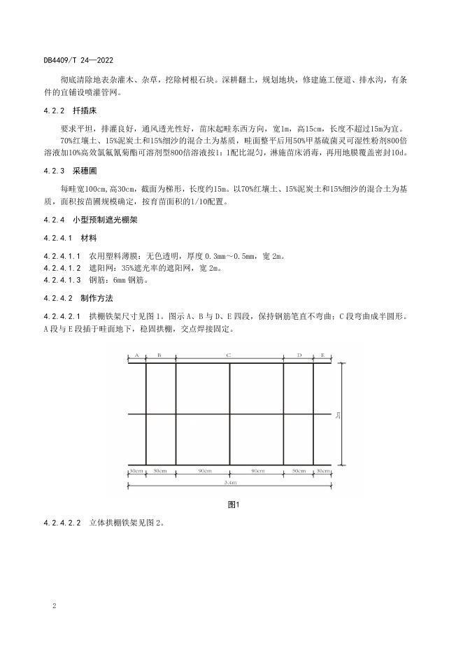
ICS 65.020.20 CCS B 61 备案号: 茂 DB4409 名 市 地 方 标 准 DB 4409/T 24—2022 奇楠沉香扦插技术规程 code of practice of cutting for Qinan aquilaria crassna 2022 - 10 - 28 发布 茂名市市场监督管理局 2022 - 12 - 01 实施 发 布 DB4409/T 24—2022 前 言 本文件按照 GB/T 1.1-2020《标准化工作导则 第1部分:标准化文件的结构和起草规则》的规定 起草。 请注意本文件的某些内容可能涉及专利。本文件的发布机构不承担识别专利的责任。 本文件由茂名市电白区春龙奇楠沉香种植专业合作社提出。 本文件由茂名市林业局归口。 本文件起草单位:茂名市电白区春龙奇楠沉香种植专业合作社、茂名市电白区自然资源局、广东茂 名森林公园管理处、茂名市林业科学研究所。 本文件主要起草人:黄春龙、刘洋洋、陈晓丽、冯剑、冼世庆、李艳梅、冯光钦。 I DB4409/T 24—2022 奇楠沉香扦插技术规程 1 范围 本文件规定奇楠沉香的术语和定义、苗圃营建、采穗母树园建设、容器育苗、扦插、容器苗培育、 苗木出圃、主要病虫害防治、建档的技术要求。 本文件适用于茂名地区采用扦插方法繁殖奇楠沉香苗木。 2 规范性引用文件 下列文件对于本文件的应用是必不可少的。凡是注日期的引用文件,仅所注日期的版本适用于本文 件。凡是不注日期的引用文件,其最新版本(包括所有的修改单)适用于本文件 本文件没有规范性引用文件。 3 术语和定义 下列术语和定义适用于本文件。 3.1 土沉香 Aquilaria sinensis (Lour.) spreng. 瑞香科,沉香属乔木,植株高达15米,属弱阳性树种,主要生长于北纬24°以南的热带、亚热带地 区。土沉香树木经过天然或人工诱导,树脂在微生物作用下凝结成沉香,具有药用和芳香功能,是珍贵 药材和香料。野生种是国家二级保护植物,也是珍稀的药用植物。 3.2 奇楠沉香 Qinan aquilaria sinensis(Lour.)spreng 土沉香中选育出来的易结香品种,该品种所生成的沉香,树脂含量高,芳香气味独特。造林后3年~ 5年开始结香,比普通土沉香树结香提前。 4 苗圃营建 4.1 苗圃地选择 苗圃应设在交通便利、水源充足无污染的地方。选择地势平缓,土壤肥沃疏松,排水良好的酸性沙 壤土或壤土,pH5.0为宜。 4.2 4.2.1 基础设施 平整土地 1 DB4409/T 24—2022 彻底清除地表杂灌木、杂草,挖除树根石块。深耕翻土,规划地块,修建施工便道、排水沟,有条 件的宜铺设喷灌管网。 4.2.2 扦插床 要求平坦,排灌良好,通风透光性好,苗床起畦东西方向,宽1m,高15cm,长度不超过15m为宜。 70%红壤土、15%泥炭土和15%细沙的混合土为基质,畦面整平后用50%甲基硫菌灵可湿性粉剂800倍 溶液加10%高效氯氟氰菊酯可溶剂型800倍溶液按1:1配比混匀,淋施苗床消毒,再用地膜覆盖密封10d。 4.2.3 采穗圃 每畦宽100cm,高30cm,截面为梯形,长度约15m。以70%红壤土、15%泥炭土和15%细沙的混合土为基 质,面积按苗圃规模确定,按育苗面积的1/10配置。 4.2.4 小型预制遮光棚架 4.2.4.1 4.2.4.1.1 4.2.4.1.2 4.2.4.1.3 4.2.4.2 材料 农用塑料薄膜:无色透明,厚度 0.3mm~0.5mm,宽 2m。 遮阳网:35%遮光率的遮阳网,宽 2m。 钢筋:6mm 钢筋。 制作方法 4.2.4.2.1 拱棚铁架尺寸见图 1。图示 A、B 与 D、E 四段,保持钢筋笔直不弯曲;C 段弯曲成半圆形。 A 段与 E 段插于畦面地下,稳固拱棚,交点焊接固定。 图1 4.2.4.2.2 2 立体拱棚铁架见图 2。 DB4409/T 24—2022 图2 4.2.5 大型订制遮光棚 4.2.5.1 大型遮光棚 以镀锌管为材料,钢架结构,由长度不限,跨度 6m~30m 为宜的拱状棚组成。 4.2.5.2 规格 高度以2.5m~3m为宜,宽度以方便棚内起苗工作及苗圃经营规模而定。 4.2.5.3 遮光率要求 采用80%遮光率的遮光网覆盖,遮光网应可揭除。 5 采穗母树园建设 5.1 选苗 选用第一代从奇楠沉香穗条培育出来的健壮、无病虫害扦插苗。 5.2 种植 在已经起好畦的母树园内,种植苗木,株行距为50cm×50cm。 5.3 水肥管理 日常淋水保湿。每月施用一次肥,重磷钾,轻施氮,日常除草。 5.4 树冠培育 修剪促梢,采穗母树树冠成伞状。 6 容器育苗 6.1 育苗袋规格 采用高度12cm~15 cm,直径7cm~8cm的薄膜育苗袋(满装基质后规格)。 6.2 营养土配制 3 DB4409/T 24—2022 采用65%黄心土、32%火烧土(或泥碳土)和3%过磷酸钙,另加生根粉(用量按照说明书),充分混 合,过筛。用敌克松75%可溶性粉剂兑水成500倍液,每立方营养土药液用量为30kg~40kg,均匀混入土 中进行消毒,堆沤15d后备用。 6.3 基质装配 用人工或机械把营养土装入容器,整齐排列,畦宽100cm、畦距50cm以便于操作为宜。畦周边培土 压实。 7 扦插 7.1 时间 月均温度23℃以上的春、夏、秋季为宜。 7.2 插穗选取与处理 剪取奇楠沉香母株上叶片完整,长势茂盛,无病虫害,当年生木质化枝条作穗条,留2芽4叶长10cm 为宜。芽条基部剪切呈45°斜面,叶片剪去1/3。插穗用1:1000高锰酸钾溶液浸泡5分钟。 7.3 扦插方法 7.3.1 淋水消毒 插苗前1d插床淋透水一次,再用1:500~1:1000高锰酸钾溶液,雾状均匀喷洒杀菌,盖2层遮光率 35%遮阳网,营养土保持湿润为宜。 7.3.2 调配促根剂 用IAA、NAA,细胞分裂素KT和ABA进行调配生长素药液待用,也可以拌入适量的滑石粉,调成稠状 浆液,现配现用。 7.3.3 插苗 在插穗切口处涂抹促根剂,扦插到苗床上,株距6cm~8cm,深度5cm为宜。 7.4 插床管理 插苗完成后,雾状喷淋水一次,搭建铁架拱棚,先铺一层薄膜,再铺遮阳网,两端封闭压实紧固。 每日揭开两端,通风一次,保持空气相对湿度85%~90%,温度30℃~35℃。 7.5 水肥管理 每20d喷50%的1:1000甲基硫菌灵、50%的1:1000高效氯氟氰菊酯溶液和1:2000倍叶面钾肥,日常 除草。插穗普遍长根、萌芽后,陆续揭去遮盖的薄膜及下层遮光网。第一批新叶老化,即可移去上层遮 光网。 7.6 分床培育 揭去全部遮光网10d后,可移植到育苗袋培育。 8 容器苗培育 4 DB4409/T 24—2022 8.1 小苗起苗 起苗前1d,应对苗床浇足水。选择阴天或下午进行,用移植锹或竹签起苗,起苗时应防止损伤苗木 根系。起出的苗用黄泥浆包裹根部,整齐置于小盆内,等候种植。 8.2 植苗入育苗袋 提前1d把容器袋用水浇透。种植时在容器袋中央开小穴,把幼苗栽在穴内,将幼苗周边土向幼苗压 实,移苗后淋透水。 8.3 遮光 用约70%遮光度的遮光网遮光,7d时间为宜。 8.4 容器苗木日常管理 8.4.1 保湿 喷雾化补水,保持育苗基质湿度70%为宜。 8.4.2 除草 每月除草1次~2次。 8.4.3 施肥 N、P、K含量均衡的复合肥,按1:300用水稀释,结合淋水进行。宜在傍晚进行,施肥后用水冲洗 叶面,以淡施多次为原则。 9 苗木出圃 9.1 时间 容器袋苗经5个月~6个月的培育,符合8.2表1 苗木等级表要求,即可出圃造林。 9.2 苗木分级 应符合表1的规定。 表1 分级标准(单位:cm) 1 年生苗木等级 Ⅰ级苗 ≥ Ⅱ级苗 苗高 地径 35 0.5 20~34 0.4~0.5 其它指标 苗木出圃时应色泽正常,健壮,无明显 病虫害。 注:苗高和地径为并列选项。 9.3 起苗及运输 造林前一个月,移苗炼苗一次,按苗木高度分类排放。起苗时按苗木级别分开包装,用竹筐或塑料 袋打包,在包装明显处附注明苗龄、等级、数量的标签。 装车时应有序堆放,预防压伤或折断苗木。长途运输时,应使用有蓬盖的车辆运输。 5 DB4409/T 24—2022 10 主要病虫害防治 病虫害防治见附表A和附表B。 11 建档 11.1 苗圃的规划资料 用地、设计图、建设规模等。 11.2 苗木培育记录 种源,播种量,播种时间,移植时间,施肥记录,病虫害防治记录等。 11.3 苗木出圃记录 出圃数量、存苗数量、销售去向等。 6 DB4409/T 24—2022 附 录 A (资料性) 奇楠沉香扦插育苗病害防治 奇楠沉香扦插育苗病害防治见表A.1。 表A.1 病害名称 奇楠沉香扦插育苗病害防治表 症状 防治方法 1、育苗前对苗床进行清毒。疏通排水,避免苗床积水。控制林水量, 适时干燥苗床。 根腐病茎 腐病 苗木枯萎,倒伏,根系 腐烂,有臭味。 2、发病初期清除病株并用 70%敌克松 1000 倍~1200 倍液或 50%多 菌灵 800 倍液淋土 2 次~3 次,一周一次以预防。 3、发病期用 70%恶霉灵可湿性粉剂、72.2%霜霉威盐酸盐水剂按说明 书使用,二者混合喷雾。 炭疽病 苗木叶子点状腐烂,开 开始发生时, 喷 80%炭疽福美 600 倍~700 倍液或 75%百菌清 500 倍~ 始褐色,后扩大圆形斑,重 700 倍液或 75%甲基托布津 800 倍液 2 次~3 次,每次间隔 7d~l0d,严重 者叶片脱落。 时每隔 4d~5d 喷洒一次。 7 DB4409/T 24—2022 附 录 B (资料性) 奇楠沉香扦插育苗虫害防治 奇楠沉香扦插育苗虫害防治见表B.1。 表B.1 奇楠沉香扦插育苗虫害防治表 虫害名称 叶甲科害虫 螟蛾科的黄野螟 症状 食苗木的根、嫩茎、嫩皮、树叶,导 致苗木树叶变黄脱落,长势缓慢。 成虫产卵于叶片,孵化后幼虫食沉香 叶片,使苗木生长停滞,重时连片枯死。 防治方法 使用杀虫药剂:3.4% 甲氨基阿维菌素苯甲酸盐、 4.5%高效氯氰菊酯按药剂说明书稀释浓度,混合喷 杀。 50%敌敌畏乳油或 90%结晶敌百虫或 50%马拉硫 磷 1000 倍液喷洒树冠及林下地面,幼虫死亡率均达 95%以上。 _________________________________ 8

1.奇楠沉香扦插技术规程.pdf




