关于2020年度第十三期超短期融资券发行情况的公告.pdf
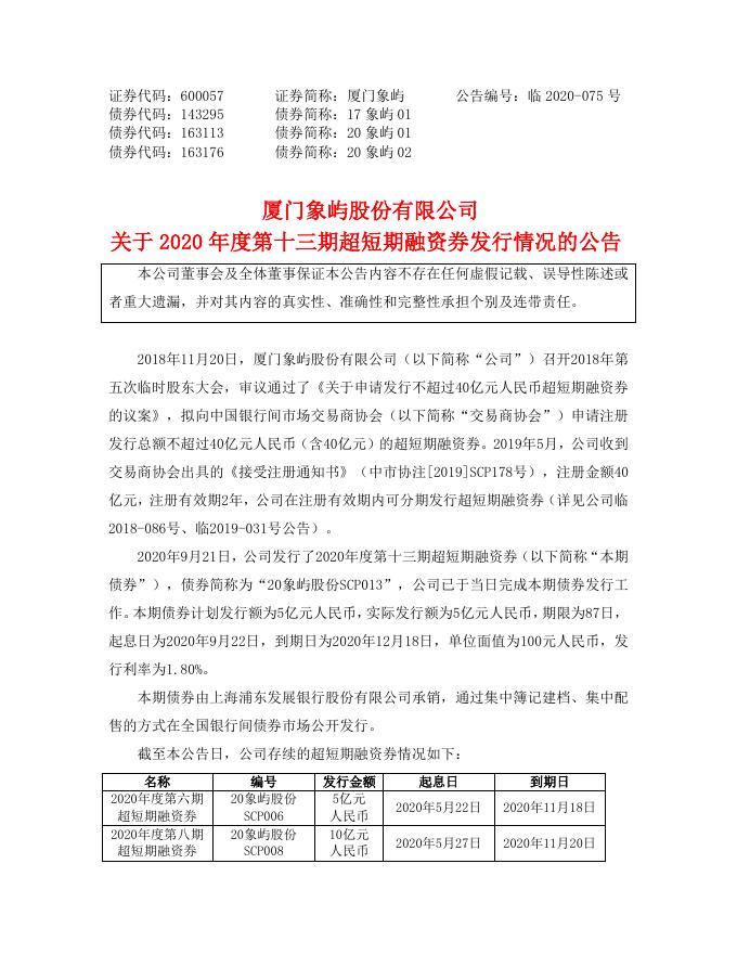
证券代码:600057 债券代码:143295 债券代码:163113 债券代码:163176 证券简称:厦门象屿 债券简称:17 象屿 01 债券简称:20 象屿 01 债券简称:20 象屿 02 公告编号:临 2020-075 号 厦门象屿股份有限公司 关于 2020 年度第十三期超短期融资券发行情况的公告 本公司董事会及全体董事保证本公告内容不存在任何虚假记载、误导性陈述或 者重大遗漏,并对其内容的真实性、准确性和完整性承担个别及连带责任。 2018年11月20日,厦门象屿股份有限公司(以下简称“公司”)召开2018年第 五次临时股东大会,审议通过了《关于申请发行不超过40亿元人民币超短期融资券 的议案》,拟向中国银行间市场交易商协会(以下简称“交易商协会”)申请注册 发行总额不超过40亿元人民币(含40亿元)的超短期融资券。2019年5月,公司收到 交易商协会出具的《接受注册通知书》(中市协注[2019]SCP178号),注册金额40 亿元,注册有效期2年,公司在注册有效期内可分期发行超短期融资券(详见公司临 2018-086号、临2019-031号公告)。 2020年9月21日,公司发行了2020年度第十三期超短期融资券(以下简称“本期 债券”),债券简称为“20象屿股份SCP013”,公司已于当日完成本期债券发行工 作。本期债券计划发行额为5亿元人民币,实际发行额为5亿元人民币,期限为87日, 起息日为2020年9月22日,到期日为2020年12月18日,单位面值为100元人民币,发 行利率为1.80%。 本期债券由上海浦东发展银行股份有限公司承销,通过集中簿记建档、集中配 售的方式在全国银行间债券市场公开发行。 截至本公告日,公司存续的超短期融资券情况如下: 名称 2020年度第六期 超短期融资券 2020年度第八期 超短期融资券 编号 20象屿股份 SCP006 20象屿股份 SCP008 发行金额 5亿元 人民币 10亿元 人民币 起息日 到期日 2020年5月22日 2020年11月18日 2020年5月27日 2020年11月20日 2020年度第九期 超短期融资券 2020年度第十一 期超短期融资券 2020年度第十二 期超短期融资券 2020年度第十三 期超短期融资券 20象屿股份 SCP009 20象屿股份 SCP011 20象屿股份 SCP012 20象屿股份 SCP013 10亿元 人民币 3亿元 人民币 7亿元 人民币 5亿元 人民币 2020年7月16日 2020年10月14日 2020年8月7日 2020年12月25日 2020年8月31日 2020年12月29日 2020年9月22日 2020年12月18日 本期债券发行的有关文件已在中国货币网和上海清算所网站上公告,网址分别 为www.chinamoney.com.cn和www.shclearing.com。 特此公告。 厦门象屿股份有限公司董事会 2020 年 9 月 24 日

关于2020年度第十三期超短期融资券发行情况的公告.pdf
