“数控车工” 项目竞赛方案.doc
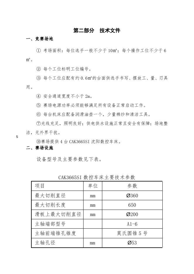
“数控车工” 项目竞赛方案 第一部分 竞赛规程 一、竞赛项目名称 数控车工 二、竞赛目的 深化我省高职教育数控技术专业的教育教学改革,促进高职教育紧 贴产业需求培养制造企业急需的现代 CAD/CAM 技术人才。 通过竞赛,使学生更加全面的了解、加深数控加工过程中相关的理论知 识,培养学生学习积极性。以学院教学方针为导向,本着“培尖补差” 的原则,检验参赛选手计划组织能力、工艺实施能力、机床操作水平、 工具使用能力以及质量、效率、成本和安全意识,促进学院教育教学改 1 革,推动实训教学,为选拔省、全国技能竞赛人员作准备。 三、竞赛方式与内容 (一)竞赛方式 数控车工职业技能竞赛由每位参赛选手独立完成规定的工作任务。 赛场开放,允许观众按照规定,在不影响选手比赛的前提下现场参 观和体验。 (二)竞赛内容 按图纸给定技术要求在规定时间内使用 CAD/CAM 软件自动编程或手 工编程完成工件的数控加工。主要考核选手制定加工工艺、选择合理的 刀具切削参数,正确使用刀具,以及合理掌握尺寸公差等技能。 四、竞赛规则 1.选手在竞赛前进行抽签来决定竞赛工位号,竞赛前 30 分钟进入竞 赛工位,核对现场提供的工件材料(设备)、技术资料、工具等,并正确 摆放工具;竞赛开始前 10 分钟,拆封竞赛任务书,讲解考试注意事项, 以场地计时器为准计时进行竞赛。 3.竞赛时间为 120 分钟,连续进行。选手饮食、饮水及如厕时间计 算在竞赛时间内,竞赛过程中严禁接受任何形式的场外指导。 4.竞赛时以赛场下发的图纸为准。 5.选手入场前由裁判员和工作人员将工件毛坯放置到选手竞赛台位。 选手若发现工件毛坯不符合图纸要求时,可向裁判员申请更换。原则上 不予更换工件毛坯。除客观因素外,工件毛坯一经加工,则不能更换。 6.竞赛期间选手不得离场,不得携带手机等移动通信或上网设备、 移动存储设备、纸介资料等与竞赛无关的物品。 7.竞赛过程中,选手须严格遵守安全操作规程及劳动保护要求,确 保设备及人身安全,并接受裁判员、现场技术服务人员的监督和警示。 8.因设备自身故障导致选手中断竞赛,经确认后由大赛裁判长视具 2 体情况做出裁决。 9.选手若提前结束竞赛,应向裁判员举手示意,竞赛终止时间由裁 判员记录,选手结束竞赛后不得再进行任何操作。不得提前离开竞赛现 场。 10.选手需按照竞赛任务书要求完成竞赛。竞赛完成后,选手须清理 现场卫生。 五、评分方式与奖项设定 (一)评分方式 参照国家职业技能标准数控车工高级技能操作要求,依据选手完成 工作任务的情况,按照考核标准进行评分。 (二)违规扣分 选手有下列情形须从参赛成绩中扣分: ① 在完成工作任务的过程中,因操作不当导致事故,因 违规操作损坏赛场提供的设备,污染赛场环境等不符合职业规 范的行为,酌情扣 1~10 分,情况严重者取消竞赛资格。 ② 扰乱赛场秩序,干扰裁判员工作,视情节扣 2~5 分, 情况严重者取消竞赛资格。 ③未经允许不得更改数控设备有关参数,违者一经发现取 消竞赛资格。 (二)奖项设定 奖项设定按照福州职业技术学院第十一届职业技能大赛文件规定执 行。 六、申诉与仲裁 (一)申诉 3 1.参赛队对不符合竞赛规定的设备、工具、软件,有失公正的评判、 奖励,以及对工作人员的违规行为等,均可提出申诉。 2.申诉应在竞赛结束后 2 小时内提出,超过时效将不予受理。申诉 时,应按照规定的程序由参赛队领队向相应赛项仲裁工作组递交书面申 诉报告。报告应对申诉事件的现象、发生的时间、涉及到的人员、申诉 依据与理由等进行充分、实事求是的叙述。事实依据不充分、仅凭主观 臆断的申诉将不予受理。申诉报告须有申诉的参赛选手、领队签名。 3.赛项仲裁工作组收到申诉报告后,应根据申诉事由进行审查,6 小 时内书面通知申诉方,告知申诉处理结果。如受理申诉,要通知申诉方 举办听证会的时间和地点;如不受理申诉,要说明理由。 4.申诉人不得无故拒不接受处理结果,不允许采取过激行为刁难、 攻击工作人员,否则视为放弃申诉。申诉人不满意赛项仲裁工作组的处 理结果的,可向大赛赛区仲裁委员会提出复议申请。 (二)仲裁 1.“福州职业技术学院第十一届职业技能大赛”组委会设仲裁工作 组,负责受理大赛中出现的申诉复议并进行仲裁,以保证竞赛的顺利进 行和竞赛结果公平、公正。 2.仲裁工作组的裁决为最终裁决,参赛队不得因对仲裁处理意见不 服而停止比赛或滋事,否则按弃权处理。 七、竞赛成绩公布 按“福州职业技术学院第十一届职业技能大赛”组委会的规定执行。 4 第二部分 技术文件 一、竞赛场地 ① 考场面积:每位选手一般不少于 10㎡;每个操作工位不少于 6 ㎡。 ② 每个工位标明工位编号。 ③ 每个工位应配有约 0.6㎡的台面供选手书写、摆放工、量、刃具 用。 ④ 安全通道宽度不小于 2m。 ⑤ 赛场电源功率必须能够满足所有设备正常启动工作。 ⑥ 每台机床应配备润滑油壶一个,少量棉纱和清洁工具。 ⑦光线充足,照明良好;供电供水设施正常且安全有保障;场地整 洁,无外界干扰。 5 ⑩赛场提供 4 台 CAK3665SI 沈阳数控车床。 二、赛场设施 设备型号及主要参数见下表。 CAK3665SI 数控车床主要技术参数 项目 单位 参数 最大切削直径 mm Ø360 最大切削长度 mm 650 滑板上最大切削直径 mm Ø200 主轴端部型号 A1-6 主轴前端锥孔锥度 主轴孔径 莫氏圆锥 5 号 mm Ø53 主轴转速范围 r/min 200~2400 主轴转速级数 6 无级 主电机额定输出功率 kW 7.5 主电机额定扭矩 N.m 72 主电机基准频率 HZ 33 中心高(距地面) mm 1070 X 轴快移速度 m/min 6 Z 轴快移速度 m/min 10 X 轴行程 mm 220 Z 轴行程 mm 850 X 轴最小设定单位 mm 0.001 Z 轴最小设定单位 mm 0.001 尾座套筒直径 mm Ø60 尾座套筒行程 mm 140 尾座套筒锥孔锥度 莫氏 4 号 刀架形式 四工位 刀方尺寸 mm 数控系统 □20×20 华中 HNC-210A 第三部分 竞赛须知 一、参赛选手须知 1.参赛选手应严格遵守赛场规章、操作规程和工艺准则,保证人身 及设备安全,接受裁判员的监督和警示,文明竞赛。 2.参赛选手凭证入场,在赛场内操作期间要始终佩带参赛凭证以备 检查。 3. 比赛期间不准携带任何通讯工具、移动存储器、照相器材等与竞 赛无关的用品,按照《竞赛规程(细则)》要求携带个人物品,否则取消 该队参赛资格。 4. 尊重裁判和赛场工作人员,自觉遵守赛场纪律和秩序。 5.参赛选手必须严格遵守操作规程和工艺准则,接受裁判员的监督 和警示,保证人身及设备安全;因操作失误,致使设备发生短路、烧坏 电机、变频器或 PLC 等重要设备的事故,致使设备不能正常工作,或发 生人身安全事故不能进行比赛的,裁判有权终止比赛。 7 6.各参赛队应在竞赛开始前规定时间内进入赛场熟悉环境。入场后, 赛场工作人员与参赛选手共同确认操作条件及设备状况,参赛队员必须 检查确认大赛赛项组委会提供的仪器设备。参赛队不得擅自改变机床的 初始设置。 7.入场后,竞赛选手与赛场工作人员共同确认设备状况,选手必须 确认材料、工具、量具等,开赛信号发出前不能启动设备。 8.在比赛期间,选手连续工作。选手休息、饮食或如厕时间均计算 在比赛时间内。 9.凡在竞赛期间提前结束比赛的选手,不得在竞赛过程中再次返回 赛场。 10.在比赛中如遇非人为因素造成的设备故障,经裁判确认后,可 向裁判长申请补足排除故障的时间。查找设备故障原因及排除设备故障 不属于竞赛内容。 11.参赛队欲提前结束比赛,应向现场裁判员举手示意,由记录比 赛终止时间,比赛终止时由裁判员记录,结束比赛后参赛队不能进行任 何与竞赛相关的操作;在裁判监督下完成成果提交、设备复原、现场清 理等相关收尾工作后离场。 12.各竞赛队按照大赛要求和赛题要求提交递交竞赛成果,禁止在 竞赛成果上做任何与竞赛无关的记号。 13.在参赛期间,参赛选手应当注意保持工作环境及设备摆放符合 企业生产“5S”的原则。 二、赛场管理须知 1.竞赛现场设现场裁判组,裁判长 1 名,裁判员若干。每个竞赛裁 判要秉公裁判,监督检查参赛队安全有序竞赛。裁判及赛场工作人员应 按规定审查允许带入赛场的资料和物品,不允许带入的资料和物品由参 赛队随行人员保管,赛场不代为保管。 8 2.竞赛结束阶段,应重点查验竞赛结果,由竞赛选手确认签字,裁 判员应确认竞赛队现场清理工作,在确认设备恢复到初始状态之后方可 准许竞赛队离开赛场。 三、赛场纪律 符合下列情形之一的参赛队,经裁判组裁定后中止其竞赛: 1.不服从裁判、扰乱赛场秩序、干扰其他参赛队比赛情况,裁判组 应提出警告。情节特别严重,造成竞赛中止的,由裁判长裁定后,中止 比赛,并取消比赛资格和竞赛成绩。并提交竞赛执委会追求其相关责任。 2.竞赛过程中,由于选手技能不熟练或疏忽大意造成计算机、设备 等严重损坏,由裁判组裁定其中止比赛,保留竞赛资格,累计其有效竞 赛成绩。 3.参赛队可以放弃竞赛,递交书面申请并获准后可以不进行设备操 作竞赛。 4.竞赛选手非客观原因造成竞赛设备严重损坏,或发生重大安全生 产事故,立即终止竞赛,取消设备操作竞赛成绩。 5.参赛队和竞赛选手应按规定使用竞赛设备和竞赛设施,自觉维护 赛场秩序、不指责、不谩骂裁判人员和工作人员,文明投诉、文明表示 不同意见和建议,文明竞赛。 9 第四部分 竞赛操作流程 一、竞赛准备 1.参赛选手必须持本人身份证并携(佩)戴大赛组委会签发的相 关证件参加比赛。 2.参赛选手必须按比赛时间,提前 30 分钟检录进入赛场,并按 照抽签指定的机位号参加比赛。迟到超过 15 分钟者不得参加比赛。 二、竞赛检录 参赛选手进入比赛现场前,由大赛组委会分批组织参赛选手抽取 机床号,并由参赛选手对抽签结果签字确认。然后按抽取的机床号, 进行比赛前的各项准备工作。填写各种卡片,裁判员将对各参赛选手 的身份和填写资料进行核对。 三、等候竞赛 参赛选手进入操作比赛现场后,应听从现场工作人员的指挥。 10 四、正式竞赛 1.在裁判长宣布比赛开始时,开始比赛计时。 2.现场工作人员按机床编号顺序逐步发放工件毛坯和工具,各参 赛选手对上述物品进行检查确认,并在物品发放一览表上签字。 3.各参赛选手对赛场物品应爱护、保养、保管,防止丢失。损坏 的物品必须保留,丢失参赛物品要照价赔偿。 4.各参赛选手必须在确保人身安全和设备安全的前提下开动机 床。加工开始前,应该先进行程序校验。 5.各参赛选手必须严格按安全操作和工艺守则和机床操作规程 进行操作,一旦出现较严重的安全事故(如短路、触电、撞刀、掉刀、 加工过程中工件掉落、机床各部分之间的干涉等情况),经裁判长批 准后立即取消参赛资格。 6.比赛过程中,裁判员将考核各位参赛选手的安全文明操作情况。 出现非安全文明操作的要做好记录。 7.比赛过程中,参赛选手不能更换毛坯,自带刀具、量具要妥善 保管。大赛统一提供夹具,并有技术人员负责安装、调试,选手不得 私自动手拆装、调试,否则出现的后果自负;各参赛选手之间不能走 动、交谈。 8.当比赛过程中出现机床故障等设备问题时,参赛选手应提请裁 判员到机床确认原因,对于确因设备故障耽搁的时间,由裁判长将选 手的参赛时间酌情后延。 五、提交竞赛成果 1.在比赛时间结束前 10 分钟,裁判长宣布比赛即将结束,各参 赛选手应准备停止加工。参赛选手应进行机床的相关清理工作(如: 将机床各执行部件停止在适当的位置、卸下工件、切断机床电源等)。 比赛时间到后,各参赛选手应立即停机。未停机者将酌情扣分,工作 人员将按下进给保持按钮,退出刀具,强制停机。 11 2.参赛选手完成加工决定交卷时,应提请裁判员到机床处收取工 件,参赛选手在裁判员记录的比赛情况记录表上签字确认,由裁判员 转交制定工作人员,统一装箱和密封。 六、退出竞赛场地 1.参赛选手完成加工交卷后, 大赛工作人员将到达现场清点工具、 刀具、量具,损坏的物资必须有实物在,丢失的参赛物资要照价赔偿; 自带刀具和量具妥善保管好,离开赛场时带走。 2.参赛选手完成加工交卷和工具交接后,应对参赛机床进行清扫, 对使用的机床附件进行回位(如:车床卡盘收拢等)。 3.经裁判员检查许可后,参赛选手方能离开参赛场地。 第五部分 竞赛赛场突发事件应急预案 一、安全工作的基本要求 1、各参赛班级及项目负责人高度重视。对所有参赛人员的身体 健康状况,要进行全面细致的了解,做到人头齐,情况明。对因盲目 追求成绩而故意隐瞒参赛队员身体问题,出现意外的,要追究各班级 等有关人员责任。 2、各班级要全方位做好参赛人员的安全教育工作。要求各参赛 单位对参赛人员进行安全教育。一是要注意交通安全。二是要教育参 赛选手注意比赛安全。赛前,教师要向参赛者讲清赛前做准备活动要 求并教会学生做准备的方法,讲明操作注意事项,加强操作过程中的 安全教育和安全管理,杜绝事故的发生。讲明各项易出现的安全问题 和要注意的事项。三石要注意饮食安全。教育参赛选手不带食品到比 赛地点;必须确保比赛安全、规范、有序,听从管理人员的指挥。 12 3、要切实加强安全保卫工作。 (1)大赛工作人员进行细致分工,责任明确。 (2)加强安全防范意识。比赛前工作人员一定要认真检查比赛 场地和所用材料的安全情况,负责维持好比赛场地秩序,严格禁止非 当时参赛的人员接近比赛场地等;要求各参赛队领队不得远离比赛场 地,对正在参加比赛的人员要密切注意其身体健康状况,以便及时处 置突发事件。 (3)加强场内安全保卫。比赛现场由安全小组巡视,确保比赛 安全顺利的进行。 (4)所有人员应服从门卫管理凭有关证件进入学校。 (5)提前做好防火与医疗等人员与有关设施的准备,预防突发 事件的发生。 二、突发事件的处理 1.比赛场地内出现突发事件,首先由现场工作人员进行处置。处置 有困难的,由安全工作小组进行处置。 2.比赛中,如果出现各种不可预知的紧急情况(如:地震、武装劫 持、恐怖活动等),由带队老师及时组织参赛人员,听从大赛组委会 的统一指挥,按指挥的路线有序撤离。对没有及时疏散的人员要向抢 救人员指出具体方位,以便及时营救。 3.出现任何突发事件都要在第一时间与大赛组织负责人取得联系。 13

“数控车工” 项目竞赛方案.doc 




