2020年股权激励计划实施考核管理办法.pdf
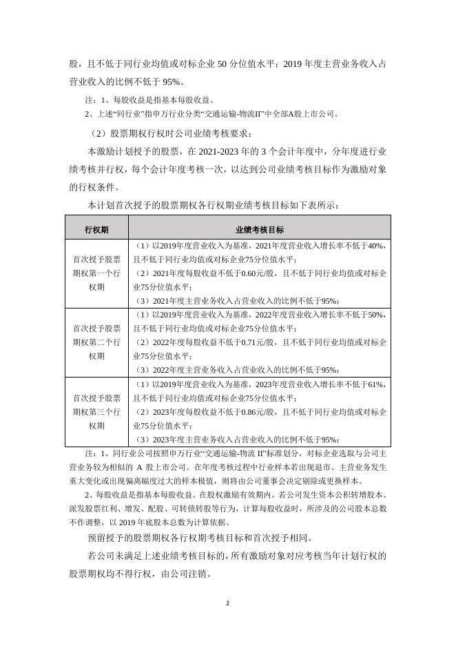
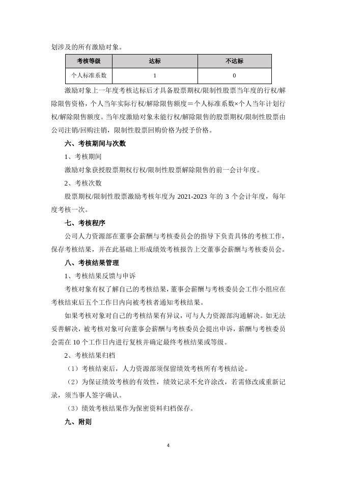
厦门象屿股份有限公司 2020 年股权激励计划实施考核管理办法 为保证厦门象屿股份有限公司(以下简称“公司”)2020 年股权激励计划(以 下简称“本激励计划”或“激励计划”)的顺利进行,进一步完善公司法人治理结 构,形成良好均衡的价值分配体系,激励公司及子公司核心员工诚信勤勉地开展 工作,保证公司业绩稳步提升,确保公司发展战略和经营目标的实现,根据国家 有关规定和公司实际,特制定本办法。 一、考核目的 进一步完善公司法人治理结构,建立和完善公司激励约束机制,促进激励对 象诚信、勤勉地开展工作,确保公司发展战略和经营目标的实现,促进公司的可 持续发展,保证公司激励计划的顺利实施。 二、考核原则 考核评价必须坚持公正、公开、公平的原则,严格按照本办法和考核对象的 业绩进行评价,以实现本激励计划与激励对象工作业绩、贡献紧密结合,从而提 高管理绩效,实现公司与全体股东利益最大化。 三、考核范围 本办法适用于参与公司股权激励计划的所有激励对象。 四、考核机构 公司董事会薪酬与考核委员会负责领导和组织考核工作,并负责对公司董 事、高级管理人员,核心管理人员及子公司核心管理层等激励对象进行考核。 五、绩效考评评价指标及标准 激励对象当年度股票期权/限制性股票的可行权/解除限售份额根据公司层 面、个人层面的考核结果共同确定。 1、公司层面业绩考核要求 (1)股票期权和限制性股票授予时业绩考核条件: 以 2018 年度营业收入为基准,2019 年度营业收入增长率不低于 15%,且不 低于同行业均值或对标企业 50 分位值水平;2019 年度每股收益不低于 0.42 元/ 1 股,且不低于同行业均值或对标企业 50 分位值水平;2019 年度主营业务收入占 营业收入的比例不低于 95%。 注:1、每股收益是指基本每股收益。 2、上述“同行业”指申万行业分类“交通运输-物流II”中全部A股上市公司。 (2)股票期权行权时公司业绩考核要求: 本激励计划授予的股票,在 2021-2023 年的 3 个会计年度中,分年度进行业 绩考核并行权,每个会计年度考核一次,以达到公司业绩考核目标作为激励对象 的行权条件。 本计划首次授予的股票期权各行权期业绩考核目标如下表所示: 行权期 业绩考核目标 (1)以2019年度营业收入为基准,2021年度营业收入增长率不低于40%, 首次授予股票 且不低于同行业均值或对标企业75分位值水平; 期权第一个行 (2)2021年度每股收益不低于0.60元/股,且不低于同行业均值或对标企 权期 业75分位值水平; (3)2021年度主营业务收入占营业收入的比例不低于95%; (1)以2019年度营业收入为基准,2022年度营业收入增长率不低于50%, 首次授予股票 且不低于同行业均值或对标企业75分位值水平; 期权第二个行 (2)2022年度每股收益不低于0.71元/股,且不低于同行业均值或对标企 权期 业75分位值水平; (3)2022年度主营业务收入占营业收入的比例不低于95%; (1)以2019年度营业收入为基准,2023年度营业收入增长率不低于61%, 首次授予股票 且不低于同行业均值或对标企业75分位值水平; 期权第三个行 (2)2023年度每股收益不低于0.86元/股,且不低于同行业均值或对标企 权期 业75分位值水平; (3)2023年度主营业务收入占营业收入的比例不低于95%; 注:1、同行业公司按照申万行业“交通运输-物流 II”标准划分,对标企业选取与公司主 营业务较为相似的 A 股上市公司。在年度考核过程中行业样本若出现退市、主营业务发生 重大变化或出现偏离幅度过大的样本极值,则将由公司董事会决定剔除或更换样本。 2、每股收益是指基本每股收益。在股权激励有效期内,若公司发生资本公积转增股本、 派发股票红利、增发、配股、可转债转股等行为,计算每股收益时,所涉及的公司股本总数 不作调整,以 2019 年底股本总数为计算依据。 预留授予的股票期权各行权期考核目标和首次授予相同。 若公司未满足上述业绩考核目标的,所有激励对象对应考核当年计划行权的 股票期权均不得行权,由公司注销。 2 (3)限制性股票解除限售时公司业绩考核要求: 本激励计划授予的限制性股票,在2021-2023年的3个会计年度中,分年度进 行绩效考核并解除限售,每个会计年度考核一次,以达到公司业绩考核目标作为 激励对象的解除限售条件。 本计划首次授予的限制性股票解除限售业绩考核目标如下表所示: 解除限售期 业绩考核目标 (1)以2019年度营业收入为基准,2021年度营业收入增长率不低于40%, 首次授予的限 且不低于同行业均值或对标企业75分位值水平; 制性股票第一 (2)2021年度每股收益不低于0.54元/股,且不低于同行业均值或对标企 个解除限售期 业75分位值水平; (3)2021年度主营业务收入占营业收入的比例不低于95%; (1)以2019年度营业收入为基准,2022年度营业收入增长率不低于50%, 首次授予的限 且不低于同行业均值或对标企业75分位值水平; 制性股票第二 (2)2022年度每股收益不低于0.60元/股,且不低于同行业均值或对标企 个解除限售期 业75分位值水平; (3)2022年度主营业务收入占营业收入的比例不低于95%; (1)以2019年度营业收入为基准,2023年度营业收入增长率不低于61%, 首次授予的限 且不低于同行业均值或对标企业75分位值水平; 制性股票第三 (2)2023年度每股收益不低于0.66元/股,且不低于同行业均值或对标企 个解除限售期 业75分位值水平; (3)2023年度主营业务收入占营业收入的比例不低于95%; 注:1、同行业公司按照申万行业“交通运输-物流 II”标准划分,对标企业选取与公司主 营业务较为相似的 A 股上市公司。在年度考核过程中行业样本若出现退市、主营业务发生 重大变化或出现偏离幅度过大的样本极值,则将由公司董事会决定剔除或更换样本。 2、每股收益是指基本每股收益。在股权激励有效期内,若公司发生资本公积转增股本、 派发股票红利、增发、配股、可转债转股等行为,计算每股收益时,所涉及的公司股本总数 不作调整,以 2019 年底股本总数为计算依据。 预留授予的限制性股票各年度考核目标和首次授予相同。 若限制性股票某个解除限售期的公司业绩考核目标未达成,则所有激励对象 当期计划解除限售的限制性股票不可解除限售,由公司按照授予价格加上银行同 期存款利息之和予以回购注销。 2、个人层面考核 激励对象个人考核分年进行,根据个人的绩效考核评价指标确定考核结果, 原则上绩效考核结果划分为达标和不达标两个档次。考核评价表适用于考核本计 3 划涉及的所有激励对象。 考核等级 达标 不达标 个人标准系数 1 0 激励对象上一年度考核达标后才具备股票期权/限制性股票当年度的行权/解 除限售资格,个人当年实际行权/解除限售额度=个人标准系数×个人当年计划行 权/解除限售额度。当年度激励对象未能行权/解除限售的股票期权/限制性股票由 公司注销/回购注销,限制性股票回购价格为授予价格。 六、考核期间与次数 1、考核期间 激励对象获授股票期权行权/限制性股票解除限售的前一会计年度。 2、考核次数 股票期权/限制性股票激励考核年度为 2021-2023 年的 3 个会计年度,每年 度考核一次。 七、考核程序 公司人力资源部在董事会薪酬与考核委员会的指导下负责具体的考核工作, 保存考核结果,并在此基础上形成绩效考核报告上交董事会薪酬与考核委员会。 八、考核结果管理 1、考核结果反馈与申诉 考核对象有权了解自己的考核结果,董事会薪酬与考核委员会工作小组应在 考核结束后五个工作日内向被考核者通知考核结果。 如果考核对象对自己的考核结果有异议,可与人力资源部沟通解决。如无法 妥善解决,被考核对象可向董事会薪酬与考核委员会提出申诉,薪酬与考核委员 会需在 10 个工作日内进行复核并确定最终考核结果或等级。 2、考核结果归档 (1)考核结束后,人力资源部须保留绩效考核所有考核结论。 (2)为保证绩效考核的有效性,绩效记录不允许涂改,若需修改或重新记 录,须当事人签字确认。 (3)绩效考核结果作为保密资料归档保存。 九、附则 4 1、本办法由董事会负责制订、解释及修订。若本办法与日后颁布实施的法 律、行政法规和部门规章存在冲突的,则以日后颁布实施的法律、行政法规和部 门规章规定为准。 2、本办法经公司股东大会审议通过并自本激励计划生效后实施。 厦门象屿股份有限公司董事会 2020 年 11 月 21 日 5

2020年股权激励计划实施考核管理办法.pdf



