中共周至县委政法委员会2021年部门决算(汇总).pdf
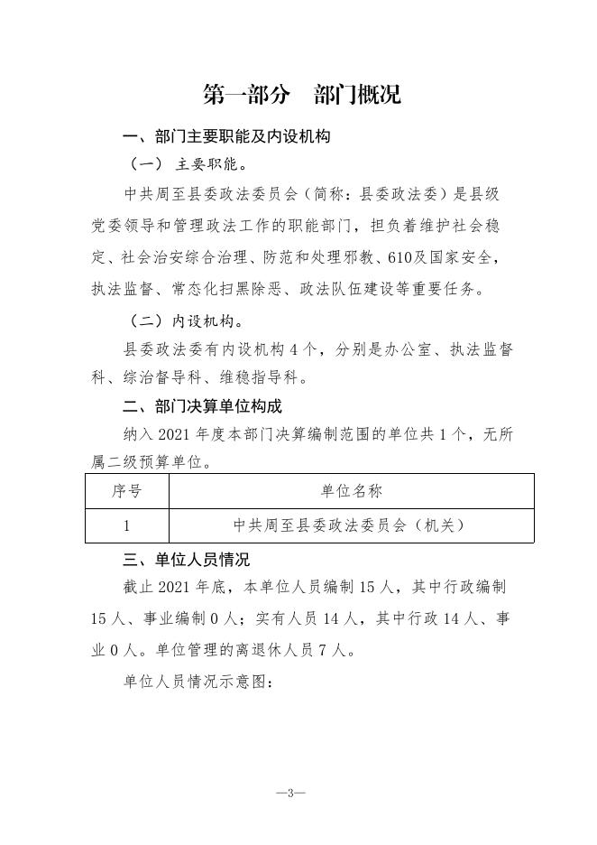
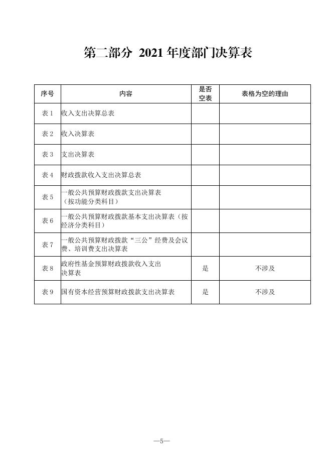
中共周至县委政法委员会 2021 年度部门决算公开说明 保密审查情况:已审查 部门主要负责人审签情况:已审签 目录 第一部分 部门概况 一、部门主要职能及内设机构 二、部门决算单位构成 三、单位人员情况 第二部分 2021 年度部门决算表 一、收入支出决算总表 二、收入决算表 三、支出决算表 四、财政拨款收入支出决算总表 五、一般公共预算财政拨款支出决算表 六、一般公共预算财政拨款基本支出决算表 七、一般公共预算财政拨款“三公”经费及会议费、培训费 支出决算表 八、政府性基金预算财政拨款收入支出决算表 九、国有资本经营预算财政拨款支出决算表 第三部分 2021 年度部门决算情况说明 一、收入支出决算总体情况说明 二、收入决算情况说明 三、支出决算情况说明 四、财政拨款收入支出决算总体情况说明 —1— 五、一般公共预算财政拨款支出决算情况说明 六、一般公共预算财政拨款基本支出决算情况说明 七、一般公共预算财政拨款“三公”经费及会议费、培训费 支出决算情况说明 八、政府性基金预算财政拨款收入支出情况说明 九、国有资本经营预算财政拨款支出决算情况说明 十、机关运行经费支出情况说明 十一、政府采购支出情况说明 十二、国有资产占用及购置情况说明 十三、预算绩效情况说明 第四部分 专业名词解释 —2— 第一部分 部门概况 一、部门主要职能及内设机构 (一) 主要职能。 中共周至县委政法委员会(简称:县委政法委)是县级 党委领导和管理政法工作的职能部门,担负着维护社会稳 定、社会治安综合治理、防范和处理邪教、610及国家安全, 执法监督、常态化扫黑除恶、政法队伍建设等重要任务。 (二)内设机构。 县委政法委有内设机构 4 个,分别是办公室、执法监督 科、综治督导科、维稳指导科。 二、部门决算单位构成 纳入 2021 年度本部门决算编制范围的单位共 1 个,无所 属二级预算单位。 序号 单位名称 1 中共周至县委政法委员会(机关) 三、单位人员情况 截止 2021 年底,本单位人员编制 15 人,其中行政编制 15 人、事业编制 0 人;实有人员 14 人,其中行政 14 人、事 业 0 人。单位管理的离退休人员 7 人。 单位人员情况示意图: —3— —4— 第二部分 2021 年度部门决算表 序号 内容 是否 空表 表格为空的理由 表1 收入支出决算总表 表2 收入决算表 表3 支出决算表 表4 财政拨款收入支出决算总表 表5 一般公共预算财政拨款支出决算表 (按功能分类科目) 表6 一般公共预算财政拨款基本支出决算表(按 经济分类科目) 表7 一般公共预算财政拨款“三公”经费及会议 费、培训费支出决算表 表8 政府性基金预算财政拨款收入支出 决算表 是 不涉及 表9 国有资本经营预算财政拨款支出决算表 是 不涉及 —5— 收入支出决算总表 公开 01 表 编制部门:中共周至县委政法委员会(汇总) 金额单位:万元 收入 项目 1.一般公共预算财政拨款 支出 决算数 514.26 项目 1.一般公共服务支出 决算数 421.66 2.政府性基金预算财政拨款 2.外交支出 3.国有资本经营预算财政拨款 3.国防支出 4.上级补助收入 4.公共安全支出 5.事业收入 5.教育支出 11.00 6.经营收入 6.科学技术支出 81.60 7.附属单位上缴收入 7.文化旅游体育与传媒支出 8.其他收入 8.社会保障和就业支出 9.卫生健康支出 10.节能环保支出 11.城乡社区支出 12.农林水支出 13.交通运输支出 14.资源勘探信息等支出 15.商业服务业等支出 16.金融支出 17.援助其他地区支出 18.自然资源海洋气象等支出 19.住房保障支出 20.粮油物资储备支出 21.国有资本经营预算支出 22.灾害防治及应急管理支出 23.其他支出 24.债务还本支出 25.债务付息支出 26.抗疫特别国债安排的支出 本年收入合计 514.26 本年支出合计 使用非财政拨款结余 结余分配 年初结转和结余 年末结转和结余 收入总计 514.26 支出总计 514.26 514.26 注:本表反映部门本年度的总收支和年末结转结余情况。本表金额转换为万元时,因四舍五 入可能存在尾差。 —6— 收入决算表 公开 02 表 编制部门:中共周至县委政法委员会(汇总) 项目 金额单位:万元 事业收入 本年收入 财政拨 上级补 功能分类 科目 科目编码 名称 合计 201 款收入 助收入 514.26 514.26 一般公共服务支出 421.66 421.66 党委办公厅(室) 20131 合计 421.66 421.66 2013101 行政运行 210.88 210.88 2013105 专项业务 210.78 210.78 205 教育支出 11.00 11.00 20508 进修及培训 11.00 11.00 2050803 培训支出 11.00 11.00 206 科学技术支出 81.60 81.60 20604 技术研究与开发 81.60 81.60 81.60 81.60 及相关机构事务 2060499 其他技术研究与开 发支出 小计 其中:教 经营 附属单位 其他 收入 上缴收入 收入 育收费 注:本表反映部门本年度取得的各项收入情况。本表金额转换为万元时,因四舍五入可能存 在尾差。 —7— 支出决算表 公开 03 表 编制部门:中共周至县委政法委员会(汇总) 金额单位:万元 项目 本年支出 功能分类 科目名称 科目编码 合计 201 一般公共服务支出 党委办公厅(室)及 20131 相关机构事务 基本支出 项目支出 514.26 210.88 303.38 421.66 210.88 210.78 421.66 210.88 210.78 210.88 合计 2013101 行政运行 210.88 2013105 专项业务 210.78 210.78 205 教育支出 11.00 11.00 20508 进修及培训 11.00 11.00 2050803 培训支出 11.00 11.00 206 科学技术支出 81.60 81.60 20604 技术研究与开发 81.60 81.60 81.60 81.60 2060499 其他技术研究与开发 支出 上缴上 级支出 经营支出 对附属单位 补助支出 注:本表反映部门本年度各项支出情况。本表金额转换为万元时,因四舍五入可能存在尾差。 —8— 财政拨款收入支出决算总表 公开 04 表 编制部门:中共周至县委政法委员会(汇总) 收入 项目 1.一般公共预算财政拨款 2.政府性基金预算财政拨 款 3.国有资本经营预算收入 金额单位:万元 支出 决算数 514.26 项目 合计 一般公共预 算财政拨款 预算财政拨款 421.66 421.66 5.教育支出 11.00 11.00 6.科学技术支出 81.60 81.60 1.一般公共服务支出 2.外交支出 3.国防支出 4.公共安全支出 7.文化旅游体育与传媒支出 8.社会保障和就业支出 9.卫生健康支出 10.节能环保支出 11.城乡社区支出 12.农林水支出 13.交通运输支出 14.资源勘探信息等支出 15.商业服务业等支出 16.金融支出 17.援助其他地区支出 18.自然资源海洋气象等支出 19.住房保障支出 20.粮油物资储备支出 21.国有资本经营预算支出 22.灾害防治及应急管理支出 23.其他支出 24.债务还本支出 25.债务付息支出 26.抗疫特别国债安排的支出 —9— 政府性基金 国有资本经 营预算财政 拨款 财政拨款收入支出决算总表 公开 04 表 编制部门:中共周至县委政法委员会(汇总) 金额单位:万元 收入 项目 本年收入合计 支出 决算数 514.26 项目 本年支出合计 年初财政拨款 年末财政拨款 结转和结余 结转和结余 合计 一般公共预 政府性基金 算财政拨款 预算财政拨款 421.66 421.66 514.26 514.26 国有资本经 营预算财政 一般公共预算 财政拨款 政府性基金预算 财政拨款 国有资本经营 财政拨款 收入总计 514.26 支出总计 注:本表反映部门本年度一般公共预算财政拨款和政府性基金预算财政拨款的总收支和年末 结转结余情况。本表金额转换为万元时,因四舍五入可能存在尾差。 —10— 拨款 一般公共预算财政拨款支出决算表(按功能分类科目) 公开 05 表 编制部门:中共周至县委政法委员会(汇总) 金额单位:万元 项目 功能分类 科目编码 合计 201 20131 本年支出合计 基本支出 项目支出 514.26 210.88 303.38 421.66 210.88 210.78 421.66 210.88 210.78 210.88 科目名称 一般公共服务支出 党委办公厅(室)及相关机构 事务 2013101 行政运行 210.88 2013105 专项业务 210.78 210.78 205 教育支出 11.00 11.00 20508 进修及培训 11.00 11.00 2050803 培训支出 11.00 11.00 206 科学技术支出 81.60 81.60 20604 技术研究与开发 81.60 81.60 2060499 其他技术研究与开发支出 81.60 81.60 注:本表反映部门本年度一般公共预算财政拨款实际支出情况。本表金额转换为万元时,因 四舍五入可能存在尾差。 —11— 一般公共预算财政拨款基本支出决算表(按经济分类科目) 公开 06 表 编制部门:中共周至县委政法委员会(汇总) 金额单位:万元 项目 本年支出合计 人员经费 公用经费 合计 210.88 190.19 20.69 工资福利支出 147.50 147.50 30101 基本工资 52.99 52.99 30102 津贴补贴 62.66 62.66 18.28 18.28 经济分类 科目名称 科目编码 301 30108 机关事业单位基本养老保 险缴费 30111 公务员医疗补助缴费 8.88 8.88 30113 住房公积金 4.69 4.69 商品和服务支出 20.69 20.69 302 30201 办公费 1.03 1.03 30202 印发费 0.66 0.66 30211 差旅费 0.42 0.42 30213 维修(护)费 1.40 1.40 30228 工会经费 0.96 0.96 30231 公务用车运行维护费 5.98 5.98 30239 其他交通费用 10.23 10.23 对个人和家庭的补助 42.69 42.69 303 30305 生活补助 2.61 2.61 30309 奖励金 40.08 40.08 注:本表反映部门本年度一般公共预算财政拨款基本支出明细情况。本表金额转换为万元时, 因四舍五入可能存在尾差。 —12— 一般公共预算财政拨款“三公”经费 及会议费、培训费支出决算表 公开 07 表 编制部门:中共周至县委政法委员会(汇总) 金额单位:万元 一般公共预算财政拨款安排的“三公”经费 公务用车购置及运行维护费 项目 小计 因公出国 小计 2 培训费 7 8 公务 (境)费用 接待费 1 会议费 3 4 公务用车 公务用车运 购置费 行维护费 5 6 预算数 5.98 5.98 5.98 决算数 5.98 5.98 5.98 11.00 注:本表反映部门本年度一般公共预算财政拨款“三公”经费、会议费、培训费的支出预决 算情况。其中,预算数为全年预算数,反映按规定程序调整后的预算数;决算数是包括当年 一般公共预算财政拨款和以前年度结转资金安排的实际支出。本表金额转换为万元时,因四 舍五入可能存在尾差。 —13— 政府性基金预算财政拨款收入支出决算表 公开 08 表 编制部门:中共周至县委政法委员会(汇总) 金额单位:万元 项目 本年支出 年初结转 功能分类 科目编码 科目名称 和结余 年末结转 本年收入 小计 基本支出 项目支出 和结余 合计 注:本表反映部门本年度政府性基金预算财政拨款收入、支出及结转和结余情况。本表金额 转换为万元时,因四舍五入可能存在尾差。 —14— 国有资本经营预算财政拨款支出决算表 公开 09 表 编制部门:中共周至县委政法委员会(汇总) 金额单位:万元 项目 功能分类 本年支出 科目名称 科目编码 小计 基本支出 项目支出 合计 注:本表反映部门本年度国有资本经营预算财政拨款支出情况。本表金额转换为万元时,因 四舍五入可能存在尾差。 —15— 第三部分 2021 年度部门决算情况说明 一、收入支出决算总体情况说明 本年度收入、支出总计均为 514.26 万元,与上年相比收、 支总计增加 25.82 万元,增长 5.29%。主要原因是十四运会的 召开,维稳安保工作量增加以及对家庭和个人的补助增加。 二、收入决算情况说明 本年度收入合计 514.26 万元,其中: 财政拨款收入 514.26 万元,占 100%;无事业收入;无经营收入;无其他收入。 —16— 三、支出决算情况说明 本年度支出合计 514.26 万元,其中:基本支出 210.88 万元, 占 41.01%;项目支出 303.38 万元,占 58.99%;经营支出 0 万元,占 0%。 四、财政拨款收入支出决算总体情况说明 —17— 本年度财政拨款收入、支出总计均为 514.26 万元,与上 年相比收、支总计各增加 25.82 万元,增长 5.29%。主要原因 是十四运会的召开,维稳安保工作量增加和对家庭和个人的 补助增加。 五、一般公共预算财政拨款支出决算情况说明 本年度财政拨款支出预算 455.16 万元,支出决算 514.26 万元,完成预算的 112.98%,占本年支出合计的 100%。与上 年相比,财政拨款支出增加 25.82 万元,增长 5.29%,主要原 因是十四运会的召开,维稳安保工作量增加和对家庭和个人 —18— 的补助增加。按照政府功能分类科目,其中: 1.一般公共服务支出(类)财政事务(款)行政运行(项)。 预算 178.76 万元,支出决算 210.88 万元,完成预算的 117.96%。决算数大于预算数的主要原因对个人和家庭的补助 增加。。 2. 一般公共服务支出(类)财政事务(款)专项业务(项)。 预算 276.40 万元,支出决算 303.38 万元,完成预算的 109.76%。决算数大于预算数的主要原因是十四运会的召开, 维稳安保工作量增加。 六、一般公共预算财政拨款基本支出决算情况说明 支出 210.88 万元,包括人员经费和公用经费。其中: (一)人员经费 190.19 万元,主要包括:基本工资、津 贴补贴、社保缴费、对个人和家庭的补助等。 (二)公用经费 20.69 万元,主要包括:办公费、印刷 费、差旅费、维修(护)费、公务用车运行维护费及其他交 通费用等。 七、一般公共预算财政拨款“三公”经费及会议费、培 训费支出决算情况说明 (一)“三公”经费财政拨款支出决算情况说明。 本年度一般公共预算安排“三公”经费支出预算 6.00 万 元,支出决算 5.98 万元,完成预算的 99.67%,决算数与预算 数基本持平。 1.因公出国(境)支出情况说明。 本年度无一般公共预算因公出国(境)预算安排。 —19— 2.公务用车购置费用支出情况说明。 本年度无一般公共预算公务用车购置费用预算安排。 3.公务用车运行维护费用支出情况说明。 本年度一般公共预算安排公务用车运行维护预算 6.00 万 元,支出决算 5.98 万元,完成预算的 99.67%,决算数与预算 数基本持平。 4.公务接待费支出情况说明。 本年度无一般公共预算公务接待预算费用安排。 (二)培训费支出情况说明。 本年度一般公共预算安排培训费预算 0 万元,支出决算 11.00 万元,决算数较预算数增加 11.0 万元,主要原因是政 法队伍教育整顿和政法队伍政治轮训的开展。 (三)会议费支出情况说明。 本年度一般公共预算安排会议费预算 0 万元,支出决算 0 万元,完成预算的 100%,决算数较预算数持平。 八、政府性基金预算财政拨款收入支出情况说明 本部门无政府性基金预算财政拨款,并已公开空表。 九、国有资本经营预算财政拨款支出决算情况说明 本部门无国有资本经营预算财政拨款,并已公开空表。 十、机关运行经费支出情况说明 本年度机关运行经费预算 22.11 万元,支出决算 20.69 万 元,完成预算的 93.58%。支出决算比上年增加 1.72 万元,主 要原因是维护费增加。 十一、政府采购支出情况说明 —20— 本年度无政府采购支出预算。 十二、国有资产占用及购置情况说明 截至 2021 年末,本部门机关及所属单位共有车辆 2 辆, 其中副部(省)级以上领导用车 0 辆,主要领导干部用车 0 辆,机要通信用车 0 辆,应急保障用车 0 辆,执法执勤用车 0 辆,特种专业技术用车 0 辆,离退休干部用车 0 辆,其他用 车 2 辆。单价 50 万元以上的通用设备 0 台(套);单价 100 万元以上的专用设备 0 台(套)。2021 年当年购置车辆 0 辆; 购置单价 50 万元以上的通用设备 0 台(套);购置单价 100 万元以上的专用设备 0 台(套)。 十三、预算绩效情况说明 (一)预算绩效管理工作开展情况说明。 本部门积极推进预算绩效管理改革工作,建立了绩效管 理制度体系,实行项目入库前和项目实施后绩效评估;完善 了绩效管理工作机制,财务管理试行“一支笔”签批制度, 所有开支凭证经办公室主任审核后报单位主要负责人审批; 账目做到日清月结,账实相符,按时编制会计报表,并报本 委主要负责人审核;明确了绩效管理职能,由单位主要负责 人负总则,设置经办岗和审核岗,按照职责分别负责。 根据预算绩效管理要求,本部门组织开展 2021 年度部门 整体支出绩效自评工作,从评价情况来看,单位总体运行良 好,各项业务工作进展顺利,圆满完成了全年各项工作任务, 达到了预期效果,得到上级单位及群众和服务对象的好评。 —21— 2021 年我委组织对 610 及国家安全工作经费等 10 个项目 开展了部门重点评价,涉及预算资金 320.9 万元,从评价情 况来看,工作开展顺利有序,取得效果显著。 (二)部门决算中项目绩效自评结果。 本部门在县级部门决算中反映 610 及国家安全工作经费 等 10 个一级项目绩效自评结果。 1. 610 及国家安全工作经费项目绩效自评综述:全年预 算数 10.0 万元,执行数 10.0 万元,完成预算的 100%。项目 绩效目标完成情况:根据年初设定的绩效目标,通过对反邪 教警示教育的宣传、无邪教镇、村(社区)创建、邪教人员 的教育转化、重点人群的摸排、管控,重点节假日及敏感时 期的防控、整治工作的开展,有效的维护国家政治安全和社 会大局稳定。发现的问题及原因:全年资金支出不均衡。下 一步改进措施:提前谋划工作推进步骤,及时提醒支出账款, 确保资金支付均衡。 2.扫黑除恶专项斗争经费项目绩效自评综述:全年预算 数 30.0 万元,执行数 30.0 万元,完成预算的 100%。项目绩 效目标完成情况:根据年初设定的绩效目标,认真贯彻落实 全国扫黑办第一次扫黑除恶常态化暨“四大行业领域”整治 推进会议精神,精心谋划我县扫黑除恶斗争常态化和行业领 域乱象整治工作,行业领域治乱成效显著,砂石盗采、吸贩 毒、聚众赌博、交通安全、电信诈骗得到有效遏制和打击; 积极开展线索的收集、研判、办理和回复;配合组织、民政 等部门对村“两委会”候选人、党代表、推荐报考公务员、 —22— 发展党员等各类人员进行涉黑恶审核一万余人,有力维护社 会大局稳定。发现的问题及原因:全年资金支出不均衡。下 一步改进措施:提前谋划工作推进步骤,及时提醒支出账款, 确保资金支付均衡。 3.“天网工程”项目绩效自评综述:全年预算数 98.4 万 元,执行数 81.6 万元,完成预算的 82.93%。项目绩效目标完 成情况:根据年初设定的绩效目标,持续推进“智慧乡村-平 安联防”工程建设,不起平安城市技防建设盲点,进一步织 牢社会治安防控网络,有效提升预防和打击犯罪能力,创新 社会化管理水平,提高群众安全度,确保社会稳定。发现的 问题及原因:全年资金支出不均衡。下一步改进措施:加强 和公安机关的沟通和联系,及时了解网络运行情况,及时提 醒支出账款,确保资金支付均衡。 4.社会管理综合治理工作经费项目绩效自评综述:全年 预算数 25.0 万元,执行数 25.0 万元,完成预算的 100%。项 目绩效目标完成情况:根据年初设定的绩效目标,通过积极 开展社会管理综合治理及平安建设调查研究工作,认真研究 市域社会治理过程中出现的新问题,适时总结新经验,及时 破解影响和制约市域社会治理能力、治理现代化的突出问题, 全年县域社会稳定,无重大事件发生。发现的问题及原因: 全年资金支出不均衡。下一步改进措施:提前谋划工作推进 步骤,及时提醒支出账款,确保资金支付均衡。 5.创建平安周至工作经费项目绩效自评综述:全年预算 数 20.0 万元,执行数 20.0 万元,完成预算的 100%。项目绩 —23— 效目标完成情况:根据年初设定的绩效目标,坚持平安中国 建设思想,开展平安周至建设宣传和平安创建工作,营造平 安建设浓厚氛围;开展安全隐患排查和督促整顿工作,全年 无重大安全事件发生;落实疫情防控联防联控勤务机制,织 密织牢“平安周至”防火墙。发现的问题及原因:全年资金 支出不均衡。下一步改进措施:提前谋划工作推进步骤,及 时提醒支出账款,确保资金支付均衡。 6.维护社会稳定工作经费项目绩效自评综述:全年预算 数 25.0 万元,执行数 25.0 万元,完成预算的 100%。项目绩 效目标完成情况:根据年初设定的绩效目标,以建党百年和十 四运会安保维稳工作为抓手,积极开展社会面安保维稳工作, 充分发挥调委会作用,扎实开展矛盾纠纷排查化解,切实做 好源头防控工作;招募“平安志愿者”,设立红袖章执勤点, 出动执勤人员一万余人,有效防止了不稳定事件的发生;严 厉打击各类违法犯罪;全力维护农民工合法权益,切实维护 我县社会大局稳定。发现的问题及原因:全年资金支出不均 衡。下一步改进措施:提前谋划工作推进步骤,及时提醒支 出账款,确保资金支付均衡。 7.易肇事肇祸精神病患者监护金项目绩效自评综述:全 年预算数 2.5 万元,执行数 2.5 万元,完成预算的 100%。项 目绩效目标完成情况:根据年初设定的绩效目标,联合民政 局、残联等部门对全县精神障碍患者进行筛查,确定易肇事 肇祸精神障碍患者,进行救助资金的发放;对符合条件的监 护人发放监护金,维护监护对象的权益;加强网格化管理, —24— 有效杜绝易肇事肇祸精神障碍患者对社会的危害。发现的问 题及原因:全年资金支出不均衡。下一步改进措施:提前谋 划工作推进步骤,及时提醒支出账款,确保资金支付均衡。 8.邪教人员教育转化经费项目绩效自评综述:全年预算 数 10.0 万元,执行数 10.0 万元,完成预算的 100%。项目绩 效目标完成情况:根据年初设定的绩效目标,坚决贯彻总体 国家安全观,扎实推进反邪教警示教育工作,依法打击邪教 组织活动;积极开展“2.15”案件涉及邪教组织和人员的深 挖,巩固和扩大“2.15”案件成果;扎实推进邪教重点人员 教育转化,严格做到“控增量、减存量”,完成转化邪教重 点人员 5 人。发现的问题及原因:全年资金支出不均衡。下 一步改进措施:提前谋划工作推进步骤,及时提醒支出账款, 确保资金支付均衡。 9.政法队伍教育整顿工作经费项目绩效自评综述:全年 预算数 30.0 万元,执行数 30.0 万元,完成预算的 100%。项 目绩效目标完成情况:根据年初设定的绩效目标,贯彻落实 习近平法治思想精神,开展政法队伍政治教育、党史教育、 英模教育、警示教育,切实做好政法队伍顽瘴痼疾的查摆和 整治工作,弘扬正气、鼓舞士气,树立政法队伍执法、司法 为民形象,更好的服务周至经济社会高质量发展。发现的问 题及原因:全年资金支出不均衡。下一步改进措施:提前谋 划工作推进步骤,及时提醒支出账款,确保资金支付科学均 衡。 10.护航十四运”镇街维稳安保工作经费项目绩效自评综 —25— 述:全年预算数 70.0 万元,执行数 70.0 万元,完成预算的 100%。项目绩效目标完成情况:根据年初设定的绩效目标, 贯彻国家总体安全观和平安中国建设精神,召开“十四运” 维稳安保工作实施动员会,乡镇街下拨“十四运”维稳安保 工作专项经费,进行“十四运”维稳安保宣传,开展矛盾纠 纷大排查大化解工作,设立红袖章执勤点等工作,确保我县 “十四运”期间社会稳定,民心稳定。发现的问题及原因: 为追加资金。下一步改进措施:持续关注国家社会的大型活 动,提高政治敏锐性和工作前瞻性,提前谋划工作,提高预 算的科学性。 —26— 预算(项目)绩效目标自评表(一) (2021 年度) 项目名称 610 及国家安全工作经费 主管部门 实施单位 中共周至县委政法 全年执行数(B) 委员会 执行率(B/A) 中共周至县委政法委员会 全年预 项目资金 年度资金总额: 算数(A) 10 10 100% (万元) 其中:财政资金 10 100% 10 其他资金 年初设定目标 全年实际完成情况 以防范和治理邪教为基本方略,着力强化基层治理基础,强 年度 化防范打击效能,强化阵地建设、强化工作落实、强化能力 总体 建设,扎实推进反邪教各项工作,不断提高群众识别邪教、 目标 防反邪教和拒绝邪教的能力,切实消减邪教活动能量,有效 压缩邪教活动空间,维护国家安全和全县政治大局稳定,为 保障和促进全县政治、经济高质量发展做出贡献。 一级指标 二级指标 数量指标 质量指标 产 时效指标 标 绩 防范打击效能;二是加大开展反邪教警示教育宣传和无邪教镇、村(社 区)创建,不断提高群众识别邪教、防范邪教和拒绝邪教的能力,切实 削减邪教组织活动能量,有效压缩邪教活动空间;三是确保全县社会稳 定、政治安全、人民稳定。 三级指标 年度指标值 全年完成值 开展反邪教工作,创建无邪 对县域内发现的邪教组织 完成 47 个社会治理 教镇村(社区) 和人员活动进行 100 打击 红旗村验收 不定期开展反邪教宣传,创 无邪教组织活动,社会大 县域内未发生影响 建无邪教镇村(社区) 局稳定 国家安全的事件 全年开展反邪教警示教育宣 出 指 一是坚持防范和治理邪教基本方略,强化基层治理基础,强化阵地建设, 传和无邪教镇、村(社区) 创建,发现邪教组织及人员 2022 年全年 安居乐业 进行打击、转化。 效 开展反邪教宣传,依法打击 指 社会大局稳定,人民 成本指标 标 邪教组织和人员,对邪教人 县域内无邪教组织活动 员进行教育转化 全年县域内无邪教 组织活动 经济效益指标 效 益 指 标 社会效益指标 社会大局稳定,政治安全, 民心稳定。 群众满意度高 市上九率一度测评 满意率达 95.9% 生态效益指标 可持续影响指 标 说明 满意度指 服务对象满意 标 度指标 社会大局稳定,政治安全, 民心稳定。 群众满意度达 95%以上 市上九率一度测评 满意率达 95.9% 无 注:其他资金包括与财政资金共同投入到同一项目的自有资金、社会资金,以及以前年度的结转结余资金等。 —27— 未完成原因和改进 措施 预算(项目)绩效目标自评表(二) (2021 年度) 项目名称 扫黑除恶专项斗争经费 主管部门 实施单位 中共周至县委政法 全年执行数(B) 委员会 执行率(B/A) 中共周至县委政法委员会 全年预 项目资金 年度资金总额: 算数(A) 30.0 30.0 100% (万元) 其中:财政资金 30.0 100% 30.0 其他资金 年初设定目标 全年实际完成情况 一是认真贯彻落实全国扫黑办第一次扫黑除恶常态化暨“四大行业领 域”整治推进会议精神,印发相关文件,精心谋划我县扫黑除恶斗争常 年度 常态化开展扫黑除恶斗争工作,加强扫黑除恶斗争的宣传, 态化和行业领域乱象整治工作;二是全年受理线索 85 条,办结 71 条, 总体 及时研判收集到的线索,强化线索办理和回复;开展行业领 办结率 83.52%;破获涉黑恶“九类”案件 26 起,起诉 18 人;三是配 目标 域治乱,确保社会大局稳定,经济社会发展和谐,人民安居 合组织、民政等部门对村“两委会”候选人、党代表、推荐报考公务员、 乐业。 发展党员等各类人员进行涉黑恶审核 10263 人,清理不符合条件人员 41 人;四是行业领域治乱成效显著,砂石盗采、吸贩毒、聚众赌博、 交通安全、电信诈骗得到有效遏制和打击,社会大局稳定。 一级指标 二级指标 数量指标 产 出 质量指标 三级指标 年度指标值 全年完成值 积极收集线索,强化线索办 年度线索办结率达 80%以 年度线索办结率达 理 上 83.52% 宣传、线索的收集、研判、 办理 群众满意度高 指 标 绩 效 指 市上九率一度测评 满意率达 95.9% 线索办理及时率 时效指标 线索研判、办理及时 2022 年全年 成本指标 常态化扫黑除恶斗争 年度指标支出率 95%以上 支出率 100% 社会大局稳定,经济社会 全县社会大局稳定 发展和谐,人民安居乐业 和谐 100% 经济效益指标 标 效 益 指 标 社会效益指标 常态化扫黑除恶斗争 生态效益指标 可持续影响指 标 说明 满意度指 服务对象满意 标 度指标 公众满意度 90%以上 市上九率一度测评 满意率达 95.9% 无 注:其他资金包括与财政资金共同投入到同一项目的自有资金、社会资金,以及以前年度的结转结余资金等。 —28— 未完成原因和改进 措施 预算(项目)绩效目标自评表(三) (2021 年度) 项目名称 天网工程 主管部门 实施单位 中共周至县委政法 全年执行数(B) 委员会 执行率(B/A) 中共周至县委政法委员会 全年预 项目资金 年度资金总额: 算数(A) 98.4 81.6 82.93% (万元) 其中:财政资金 98.4 82.93% 81.6 其他资金 年初设定目标 年度 总体 目标 全年实际完成情况 加快“平安城市”系统建设对于提升动态化、信息化条件下 公安基层基础工作水平,提高预防和打击犯罪的能力,创新 持续推进“智慧乡村-平安联防”工程建设,不起平安城市技防建设盲 社会治理水平,优化警务运行效能,增强社会治安防控能力; 点,进一步织牢社会治安防控网络,有效提升预防和打击犯罪能力,创 有效提升预防和打击犯罪能力,创新社会化管理水平,提高 新社会化管理水平,提高群众安全度,确保社会稳定。 群众安全度,确保社会稳定。 一级指标 产 二级指标 数量指标 三级指标 年度指标值 平安城市监控点运行 90%以上 全年完成值 206 个点位运行,运 行率 93% 出 指 质量指标 运行点位 运行顺畅 符合要求 标 时效指标 运行时间 2021 年全年 2021 年全年 成本指标 点位运行 维护运行正常 维护运行费 全年发挥作用 发挥作用正常 绩 效 经济效益指标 指 标 效 益 有效震慑犯罪,维护公共安 社会效益指标 安全,促进社会安定和谐 指 标 全和广大人民群众生命财产 生态效益指标 可持续影响指 标 说明 满意度指 服务对象满意 标 度指标 社会治安综合治理公众满意 度 90%以上 市上九率一度测评 满意率达 95.9% 无 注:其他资金包括与财政资金共同投入到同一项目的自有资金、社会资金,以及以前年度的结转结余资金等。 —29— 未完成原因和改进 措施 部分监控点位因设 备使用年限原因, 不能再度使用。 预算(项目)绩效目标自评表(四) (2021 年度) 项目名称 社会管理综合治理工作经费 主管部门 实施单位 中共周至县委政法 全年执行数(B) 委员会 执行率(B/A) 中共周至县委政法委员会 全年预 项目资金 年度资金总额: 算数(A) 25.0 25.0 100% (万元) 其中:财政资金 25.0 100% 25.0 其他资金 年初设定目标 全年实际完成情况 一是开展市域社会治理工作,召开推进会,巩固脱贫共建成果;二是初 年度 总体 目标 审“党建引领-乡村振兴”红旗村 47 个,创建“无黑无恶无乱”示范单 排查化解矛盾纠纷,治安防控体系建设,加强特殊人群管控, 位 12 个,不断夯实乡村治理根基;三是不断强化特殊人群管控服务, 不断提升人民群众安全感,不断提升社会治理工作水平,为 接受社区矫正人员 106 人,依法解除矫正 116 人;接受刑满释放人员 全面实现我县“社会安定、城乡安全、人民安居”目标。 131 人,安置率 100%;四是强力推进诚信社会建设,受理执行案件 2768 件,执行 2047 件,纳入失信被执行人员名单 831 人,限制高消费 1497 人。 一级指标 二级指标 三级指标 年度指标值 开展社会管理综合治理工 数量指标 作,不断提升人民群众安全 全年无恶性事件发生 感和满意度 开展社会管理综合治理工 产 出 质量指标 标 社会稳定、人民安居乐业 感和满意度 指 绩 作,不断提升人民群众安全 时效指标 社会治理 全年完成值 全年无恶性事件发 生 全县社会大局稳定, 民心稳定 2021 年全年 工作开展全年 全年支出达 95%以上 工作顺利开展 创新基层治理水平,确保社 社会治安综合治理群众满 市上九率一度测评 会大局稳定 意度达 90%以上 满意率达 95.9% 社会治安综合治理群众满意 社会治安综合治理群众满 市上九率一度测评 度 意度达 90%以上 满意率达 95.9% 开展社会管理综合治理工 效 成本指标 指 作,不断提升人民群众安全 感和满意度 标 经济效益指标 效 益 指 标 社会效益指标 生态效益指标 可持续影响指 标 说明 满意度指 服务对象满意 标 度指标 无 注:其他资金包括与财政资金共同投入到同一项目的自有资金、社会资金,以及以前年度的结转结余资金等。 —30— 未完成原因和改进 措施 预算(项目)绩效目标自评表(五) (2021 年度) 项目名称 创建平安周至工作经费 主管部门 实施单位 中共周至县委政法 全年执行数(B) 委员会 执行率(B/A) 中共周至县委政法委员会 全年预 项目资金 年度资金总额: 算数(A) 20.0 20.0 100% (万元) 其中:财政资金 20.0 100% 20.0 其他资金 年度 总体 目标 年初设定目标 全年实际完成情况 积极开展平安周至建设的宣传、安全隐患的排查和督促整顿 一是开展平安周至建设宣传,营造平安建设浓厚氛围;二是开展安全隐 等工作,不断提升平安周至建设水平,为周至经济高质量发 患排查和督促整顿工作,全年无重大安全事件发生;三是落实疫情防控 展提供坚强保障。 联防联控勤务机制,织密织牢“平安周至”防火墙。 一级指标 二级指标 三级指标 年度指标值 全年完成值 数量指标 平安周至工作常态化开展 全年无重大安全责任事故 全年无重大安全责 发生 任事故发生 质量指标 平安周至工作常态化开展 通过市级考核 考核合格 时效指标 常态化开展工作 2021 年全年 全年开展工作 成本指标 常态化开展工作 宣传、排查、整治等 工作高效有序推进 平安周至工作常态化开展 社会平安稳定 社会平安稳定 平安周至知晓率 达 95%以上 产 出 指 标 绩 效 指 经济效益指标 标 效 社会效益指标 益 指 标 生态效益指标 可持续影响指 标 说明 满意度指 服务对象满意 标 度指标 市上九率一度测评 满意率达 95.9% 无 注:其他资金包括与财政资金共同投入到同一项目的自有资金、社会资金,以及以前年度的结转结余资金等。 —31— 未完成原因和改进 措施 预算(项目)绩效目标自评表(六) (2021 年度) 项目名称 维护社会稳定工作经费 主管部门 实施单位 中共周至县委政法 全年执行数(B) 委员会 执行率(B/A) 中共周至县委政法委员会 全年预 项目资金 年度资金总额: 算数(A) 25.0 25.0 100% (万元) 其中:财政资金 25.0 100% 25.0 其他资金 年初设定目标 全年实际完成情况 一是扎实开展矛盾纠纷排查化解。充分发挥调委会作用,切实做好源头 防控工作,全年共排查化解矛盾纠纷 638 件,调处成功 634 件,调解成 功率 99.3%;二是以建党百年和十四运会安保维稳工作为抓手,积极开 年度 总体 实现维稳工作的常态化,确保全县社会大局持续稳定,为全 展社会面安保维稳工作,招募“平安志愿者”8000 余人,设立红袖章 目标 县经济社会跨越式发展创造和谐稳定的社会环境。 执勤点 768 个,出动执勤人员 11530 人,有效防止了不稳定事件的发生; 三是严厉打击各类违法犯罪;四是全力维护农民工合法权益,受理农民 工讨薪问题 5 起 80 余人,为群众追回欠薪 150 余万元,以实际行动彰 显出新时代政法工作新特色。 一级指标 二级指标 数量指标 质量指标 标 时效指标 效 成本指标 指 标 全年无重大稳定事件发生 全县经济社会发展提供和谐 全县社会大局稳定 维稳工作常态化开展 宣传、摸排、化解、督导指 导等 全年完成值 无重大稳定事件发 生 全年全县社会大局 稳定 2021 年全年 全年开展 全年支出 95%以上 工作高效有序推进 经济效益指标 效 益 指 标 说明 常态化开展工作 稳定环境 指 绩 年度指标值 开展维护社会稳定工作,为 产 出 三级指标 社会效益指标 维稳工作常态化开展,全县 社会大局稳定。 全县社会大局稳定 全年全县社会大局 稳定 生态效益指标 可持续影响指 标 满意度指 服务对象满意 标 度指标 公众满意度 90%以上 市上九率一度测评 满意率达 95.9% 无 注:其他资金包括与财政资金共同投入到同一项目的自有资金、社会资金,以及以前年度的结转结余资金等。 —32— 未完成原因和改进 措施 预算(项目)绩效目标自评表(七) (2021 年度) 项目名称 易肇事肇祸精神病患者监护基金 主管部门 实施单位 中共周至县委政法 全年执行数(B) 委员会 执行率(B/A) 中共周至县委政法委员会 全年预 项目资金 年度资金总额: 算数(A) 2.5 2.5 100 (万元) 其中:财政资金 2.5 100 2.5 其他资金 年初设定目标 全年实际完成情况 通过网格化管理的推广,进一步加强对肇事肇祸精神病人的 年度 管理落实,过网格化管理的推广,进一步加强对肇事肇祸精 一是联合民政局、残联等部门对全县精神障碍患者进行筛查,确定易肇 总体 神病人的管理落实,有效预防精神病人肇事肇祸事件发生, 事肇祸精神障碍患者 107 人,进行救助资金的发放;二是对符合条件的 目标 维护公共安全和广大人民群众生命财产安全、保障精神病人 监护人发放监护金,维护监护对象的权益;三是加强网格化管理,有效 的合法权益,促进社会安定和谐。命财产安全、保障精神病 杜绝易肇事肇祸精神障碍患者对社会的危害。 人的合法权益,促进社会安定和谐。 一级指标 二级指标 三级指标 年度指标值 对易肇事肇祸精神病患者固 数量指标 定监护人,负责监管精神病 患者,避免其危害公众。 产 出 质量指标 指 标 绩 时效指标 效 指 成本指标 标 固定专人监管易肇事肇祸精 神病患者,避免其危害公众。 对监管人发放监护金,鼓励 为所有易肇事肇祸精神病 患者救助相应的监护金 全年完成值 10 人 对监管人发放监护金,鼓 励其做好管理和监护工 发放到位 作。 2021 年全年 已完成 监护金发放到位 已发放到位 预防肇事肇祸事件发生,维 全年无易肇事肇祸精神病 监护到位,无恶性事 护社会大局稳定。 患者危害恶性事件发生 件发生 预防肇事肇祸事件发生,维 社会综合治理公众满意度 市上九率一度测评 护社会大局稳定。 达 90%以上 满意率达 95.9% 其做好管理和监护工作。 按照标准和程序,监护金发 放到位。 经济效益指标 效 益 指 标 社会效益指标 生态效益指标 可持续影响指 标 说明 满意度指 服务对象满意 标 度指标 无 注:其他资金包括与财政资金共同投入到同一项目的自有资金、社会资金,以及以前年度的结转结余资金等。 —33— 未完成原因和改进 措施 预算(项目)绩效目标自评表(八) (2021 年度) 项目名称 邪教人员教育转化经费 主管部门 实施单位 中共周至县委政法 全年执行数(B) 委员会 执行率(B/A) 中共周至县委政法委员会 全年预 项目资金 年度资金总额: 算数(A) 10 10 100% (万元) 其中:财政资金 10 100% 10 其他资金 年初设定目标 年度 总体 目标 全年实际完成情况 以防范和治理邪教为基本方略,对邪教人员进行思想政治教 育,不断提高群众识别邪教、防反邪教和拒绝邪教的能力, 一是坚决贯彻总体国家安全观,扎实推进反邪教警示教育工作,依法打 切实消减邪教活动能量,有效压缩邪教活动空间,维护国家 击邪教组织活动;二是扎实推进邪教重点人员教育转化和案件查办攻坚 安全和全县政治大局稳定,为保障和促进全县政治、经济高 工作,已完成转化 5 人;三是巩固“2.15”成果。 质量发展做出贡献。 一级指标 二级指标 数量指标 产 出 指 标 质量指标 时效指标 绩 成本指标 效 指 三级指标 年度指标值 对邪教人员进行管控和政治 全年完成值 管控到位,无再次危害 转化 5 人 切实加强对邪教人员的管控 教育转化到位,无再次危 无邪教组织、人员活 和教育转化 害 动 2021 年全年 转化成功 5 人 思想教育及转化 常态化开展邪教人员的管控 和教育转化工作 常态化开展邪教人员的管控 和教育转化工作 宣传、摸排、打击、转化 无邪教组织、人员活 动 经济效益指标 标 效 益 社会效益指标 常态化开展邪教人员的管控 和教育转化工作 指 标 切实消减邪教能量,维护 国家安全和全县社会大局 稳定 无邪教组织、人员活 动 生态效益指标 可持续影响指 标 说明 满意度指 服务对象满意 标 度指标 公众满意度 90%以上 市上九率一度测评 满意率达 95.9% 无 注:其他资金包括与财政资金共同投入到同一项目的自有资金、社会资金,以及以前年度的结转结余资金等。 —34— 未完成原因和改进 措施 预算(项目)绩效目标自评表(九) (2021 年度) 项目名称 政法队伍教育整顿工作经费 实施单位 中共周至县委政法 全年执行数(B) 委员会 执行率(B/A) 主管部门 全年预 项目资金 年度资金总额: 算数(A) 30.0 30.0 100% (万元) 其中:财政资金 30.0 100% 30.0 其他资金 年初设定目标 全年实际完成情况 年度 贯彻习近平法治思想,切实做好政法队伍教育整顿工作。努 贯彻落实习近平法治思想精神,开展政法队伍政治教育、党史教育、英 总体 力提升政法队伍革命化、正规化、专业化、职业化;大力选 模教育、警示教育,切实做好政法队伍顽瘴痼疾的查摆和整治工作,弘 目标 树政法英模,弘扬正气,鼓舞士气,树立政法队伍高达正面 扬正气、鼓舞士气,树立政法队伍执法、司法为民形象,更好的服务周 形象。 至经济社会高质量发展。 一级指标 产 出 二级指标 三级指标 年度指标值 数量指标 政法队伍教育整顿 政法部门 政法 4 部门全体干部 质量指标 完成政法队伍教育整顿工作 按照要求进行 通过验收 时效指标 按照市整顿办要求实现推进 2022 年全年 通过验收 指 标 绩 成本指标 效 指 开展专项学习、政法干部顽 瘴痼疾查整 全年完成值 宣传、学习、顽瘴痼疾的 查摆整治,违法违规人员 通过验收 的查处等 经济效益指标 标 效 益 指 标 社会效益指标 树立政法队伍执法、司法为 民形象 政法队伍形象提高 政法队伍形象提高 生态效益指标 可持续影响指 标 说明 满意度指 服务对象满意 标 度指标 社会公众满意度 达到 90%以上 市上九率一度测评 满意率达 95.9% 无 注:其他资金包括与财政资金共同投入到同一项目的自有资金、社会资金,以及以前年度的结转结余资金等。 —35— 未完成原因和改进 措施 预算(项目)绩效目标自评表(十) (2021 年度) 项目名称 护航“十四运”镇街维稳安保工作经费 主管部门 实施单位 中共周至县委政法 全年执行数(B) 委员会 执行率(B/A) 中共周知县委政法委员会 全年预 项目资金 年度资金总额: 算数(A) 70.0 70.0 100% (万元) 其中:财政资金 70.0 100% 70.0 其他资金 年初设定目标 年度 总体 目标 为镇街下拨护航“十四运“维稳安保工作经费,开展矛盾纠 纷排查化解工作,设立执勤点,确保“十四运”期间我县社 会大局稳定,人民安居乐业。 一级指标 产 出 指 绩 标 贯彻国家总体安全观和平安中国建设精神,召开“十四运”维稳安保工 作实施动员会,乡镇街下拨“十四运”维稳安保工作专项经费,进行“十 四运”维稳安保宣传,开展矛盾纠纷大排查大化解工作,设立红袖章执 勤点等工作,确保我县“十四运”期间社会稳定,民心稳定。 二级指标 三级指标 年度指标值 全年完成值 数量指标 涉及镇街 18 个 18 个镇街拨款到位 质量指标 向镇街下拨资金 拨付到位 按时拨付到位 时效指标 及时拨付 资金到位后 10 日内 按时拨付到位 18 个镇街拨款 拨款及时足额 维护“十四运”期间全县社 无重大事件发生,社会稳 无重大事件发生,社 会稳定 定 会稳定 社会公众满意度 达到 90%以上 成本指标 效 向镇街拨付“十四运”维稳 安保资金 经济效益指标 指 标 全年实际完成情况 效 益 指 标 社会效益指标 生态效益指标 可持续影响指 标 说明 满意度指 服务对象满意 标 度指标 市上九率一度测评 满意率达 95.9% 请在此处简要说明中央巡视、各级审计和财政监督中发现的问题及其所涉及的金额,如没有请填无。 注:其他资金包括与财政资金共同投入到同一项目的自有资金、社会资金,以及以前年度的结转结余资金等。 —36— 未完成原因和改进 措施 (三)部门整体支出绩效自评结果。 根据年度设定的绩效目标,部门整体支出自评得分 100, 综合评价等级为“优”,全年预算数 514.26 万元,执行数 514.26 万元,完成预算的 100%。本年度本部门总体运行情况 及取得的成绩 2021 年本部门总体运行良好,承担的国家政治 安全、综治维稳、常态化扫黑除恶、执法监督、平安创建、 社会治理等工作均顺利开展,圆满完成了全年工作任务。其 中平安建设、社会稳定工作得到了市委政法委的好评,特别 是政法队伍教育整顿得到了中央督导组的好评。各项工作任 务的圆满完成,为实现我县社会安定、城乡安全、人民安居 做出了贡献。发现的问题及原因:一是全年支出不均衡;二 是工作前瞻性不强;三是预算的编制精细化有待加强。下一 步改进措施:继续深化财务管理,加强财务人员的配备和财 务人员财务专业化水平的提升,提高财务管理水平;加强与 相关单位、人员的沟通配合,推进相关工作的开展,加强预 算执行的科学性和合理性。 —37— 部门整体支出绩效自评表 (2021 年度) 填报单位:中共周至县委政法委员会 自评得分:100 中共周至县委政法委员会是县级党委领导和管理政法工作的职能部门,担负着维护社会稳定、社会治安综合治理、防范和处理邪教、610 及国家安全,执 (一)简要概述部门职能与职责。 法监督、常态化扫黑除恶、政法队伍建设等重要任务。 2022 年度我委收入、支出总计均为 514.26 万元,与上年相比收、支总计增加 25.82 万元,增长 5.29%。主要用于人员工资的发放和开展了维护社会稳定、 (二)简要概述部门支出情况,按活动内容分类。 社会治安综合治理、国家政治安全、常态化扫黑除恶、政法队伍教育整顿等工作,按期圆满完成了各项任务。 一是政法队伍教育整顿; (三)简要概述当年区委区政府下达的重点工作。 二是反邪教工作; 三是建党一百年和“十四运”社会稳定工作。 一级 二级 三级 分 指标 指标 指标 值 指标值计算 指标说明 评分标准 公式和数据 获取方式 —38— 年初目标值 实际完成值 得 未完成原因分 绩效指标分 分 析与改进措施 析与建议 预算完成率=100%的,得 10 分。 预算 预算完成率=(预算完成数/预算数)×100%,用以反 完成 率 10 (10 映和考核部门(单位)预算完成程度。 预算完成数:部门(单位)本年度实际完成的预算数。 预算数:财政部门批复的本年度部门(单位)预算数。 分) 预算完成率≥95%的,得 9 分。 预算完成率在 90%(含)和 95%之间,得 8 分。 预算完成率在 85%(含)和 90%之间,得 7 分。 预算完成率在 80%(含)和 85%之间,得 6 分。 预算完成率在 70%(含)和 80%之间,得 4 分。 预算完成率 =(预算完成 数/预算数) 455.16 514.26 10 455.16 514.26 5 455.16 514.26 5 0 0 5 6.0 5.98 5 x100% 预算完成率<70%的,得 0 分。 预算调整率=(预算调整数/预算数)×100%,用以反 预算 映和考核部门(单位)预算的调整程度。 调整 预算调整数:部门(单位)在本年度内涉及预算的追 预算调整率绝对值≤5%,得 5 分。 加、追减或结构调整的资金总和(因落实国家政策、 预算调整率绝对值>5%的,每增加 0.1 个百分 点扣 0.1 分,扣完为止。 率 5 投入 预算 (5 发生不可抗力、上级部门或本级党委政府临时交办而 执行 分) 产生的调整除外)。 (25 预算调整率 =(预算调整 数/预算数) x100% 预算包括一般公共预算与政府性基金预算。 分) 支出进度率=(实际支出/支出预算)×100%,用以反映和考 支出进 度率 5 (5 分) 核部门(单位)预算执行的及时性和均衡性程度。 半年进度:进度率≥45%,得 2 分;进度率在 40%(含) 支 出进 度= 实 半年支出进度=部门上半年实际支出/(上年结余结转+本年 和 45%之间,得 1 分;进度率<40%,得 0 分。 际支出/支 部门预算安排+上半年执行中追加追减)*100%。 前三季度进度:进度率≥75%,得 3 分;进度率在 60% 出 预 算 ) 前三季度支出进度=部门前三季度实际支出/(上年结余结转 (含)和 75%之间,得 2 分;进度率<60%,得 0 分。 x100% +本年部门预算安排+前三季度执行中追加追减)*100%。 预算编制准确 预算编 制准确 率(5 5 分) 部门预算中除财政拨款外的其他收入预算与决算差异率。 预算编制准确率≤20%,得 5 分。 率=其他收入 预算编制准确率=其他收入决算数/其他收入预算数× 预算编制准确率在 20%和 40%(含)之间,得 3 分。 决算数/其他 100%-100%。 预算编制准确率>40%,得 0 分。 收入预算数× 100%-100% “三公”经费 过程 预算 “三公 管理 经费” (15 控制率 分) (5 分) 控制率=(“三 “三公”经费控制率=(“三公”经费实际支出数/“三公” 5 经费预算安排数)×100%,用以反映和考核部门(单位)对 “三公”经费的实际控制程度。 “三公”经费控制率≤100%,得 5 分,每增加 0.1 个百 分点扣 0.5 分,扣完为止。 公”经费实际 支出数/“三 公”经费预算 安排数)× 100% —39— 部门(单位)资产管理是否规范,用以反映和考核部门(单 资产管 理规范 性 加强资产管理, 位)资产管理情况。 5 1.新增资产配置按预算执行。 全部符合 5 分,有 1 项不符扣 2 分,扣完为止。 2021 决算 2.资产有偿使用、处置按规定程序审批。 (5 分) 规范资产管理 行为,配置使用 5 合理,处置规范 3.资产收益及时、足额上缴财政。 1. 符 合 国 家 财 经法规和财务 管理制度规定 以及有关专项 资金管理办法 部门(单位)使用预算资金是否符合相关的预算财务管理制 的规定; 度的规定,用以反映和考核部门(单位)预算资金的规范运 用合规 性 2. 资 金 的 拨 付 行情况。 资金使 有完整的审批 1.符合国家财经法规和财务管理制度规定以及有关专项资金 5 管理办法的规定; 全部符合 5 分,有 1 项不符扣 2 分。 2021 年决算 2.资金的拨付有完整的审批程序和手续; (5 分) 程序和手续; 3. 重 大 项 目 开 5 支经过评估论 3.重大项目开支经过评估论证; 证; 4.符合部门预算批复的用途; 4. 资 金 仅 使 用 5.不存在截留、挤占、挪用、虚列支出等情况。 符合部门预算 批复的用途; 5.不存在截留、 挤占、挪用、虚 列支出等情况。 项目产 出 履职 效果 尽责 (60 分) (40 2021 年决算工 40 1.若为定性指标,根据“三档”原则分别按照指标分值 的 100-80%(含)、80-50%(含)、50-10%来记分; 2021 年决算 2.若为定量指标,完成值达到指标值,记满分;未达到 分) 作顺利开展,工 作任务圆满完 40 成,得到好评。 指标值,按完成比率计分,正向指标(即指标值为≥*) 项目效 益 (20 社会效益显著, 得分=实际完成值/年初目标值*该指标分值,反向指标 20 (即指标值为≤*)得分=年初目标值/实际完成值*该 指标分值。 分) 2021 年决算 公众及服务对 象满意度测评 20 达标 备注:1.“项目产出”和“项目效果”直接细化成部门年初绩效目标中的指标,并根据重要程度赋权。 2.“绩效指标分析”是指参考历史数据、行业标准及绩效目标实际完成情况等相关资料,从“是否与项目密切相关,指标值是否可获取,指标值设置是否合理”等角度,从产出和效果类指标中找出需要改进的指标,并逐项提出次年的编制意见和建议。 —40— (四)部门重点评价项目绩效评价结果。 我单位 2021 年度未开展部门重点绩效评价。 —41— 第四部分 专业名词解释 1.基本支出:指为保障机构正常运转、完成日常工作任务而 发生的各项支出。 2.项目支出:指单位为完成特定的行政工作任务或事业发展 目标所发生的各项支出。 3.“三公”经费:指部门使用一般公共预算财政拨款安排的 因公出国(境)费、公务用车购置及运行费和公务接待费支出。 4.财政拨款收入:指本级财政当年拨付的资金。 5.商品和服务支出:指日常工作中购买的商品和服务支出, 主要包括:办公费、印刷费、邮电费、差旅费、公务接待费、会 议费、培训费等。 —42—

中共周至县委政法委员会2021年部门决算(汇总).pdf




