详见附图和附表.docx
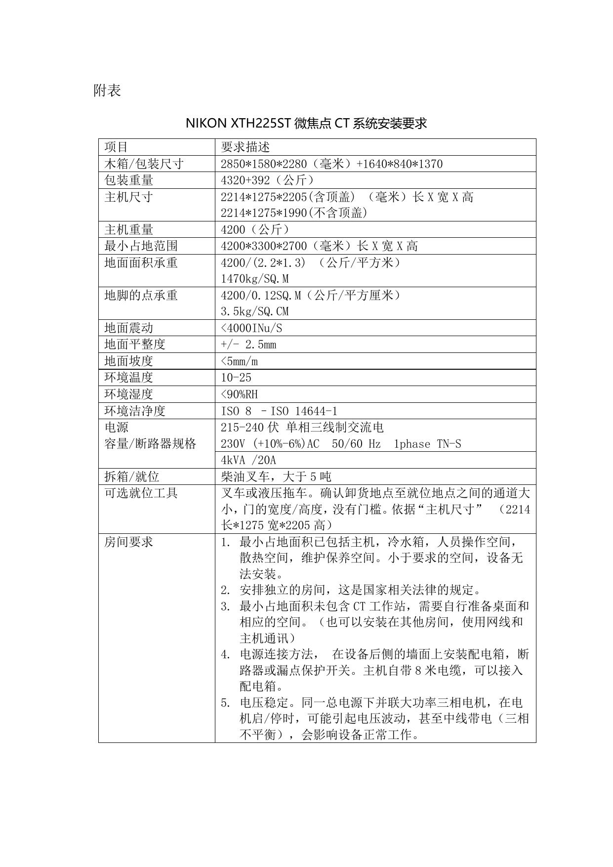
附图 窗1 窗2 电源 电源 数据处理 工作站 3D 轮廓仪 电 源 东 隔 断 门 XTH225S T 封闭门 电 源 附表 NIKON XTH225ST 微焦点 CT 系统安装要求 项目 木箱/包装尺寸 包装重量 主机尺寸 主机重量 最小占地范围 地面面积承重 地脚的点承重 地面震动 地面平整度 地面坡度 环境温度 环境湿度 环境洁净度 电源 容量/断路器规格 拆箱/就位 可选就位工具 房间要求 要求描述 2850*1580*2280(毫米)+1640*840*1370 4320+392(公斤) 2214*1275*2205(含顶盖) (毫米)长 X 宽 X 高 2214*1275*1990(不含顶盖) 4200(公斤) 4200*3300*2700(毫米)长 X 宽 X 高 4200/(2.2*1.3) (公斤/平方米) 1470kg/SQ.M 4200/0.12SQ.M(公斤/平方厘米) 3.5kg/SQ.CM <4000INu/S +/- 2.5mm <5mm/m 10-25 <90%RH ISO 8 –ISO 14644-1 215-240 伏 单相三线制交流电 230V (+10%-6%)AC 50/60 Hz 1phase TN-S 4kVA /20A 柴油叉车,大于 5 吨 叉车或液压拖车。确认卸货地点至就位地点之间的通道大 小,门的宽度/高度,没有门槛。依据“主机尺寸” (2214 长*1275 宽*2205 高) 1. 最小占地面积已包括主机,冷水箱,人员操作空间, 散热空间,维护保养空间。小于要求的空间,设备无 法安装。 2. 安排独立的房间,这是国家相关法律的规定。 3. 最小占地面积未包含 CT 工作站,需要自行准备桌面和 相应的空间。(也可以安装在其他房间,使用网线和 主机通讯) 4. 电源连接方法, 在设备后侧的墙面上安装配电箱,断 路器或漏点保护开关。主机自带 8 米电缆,可以接入 配电箱。 5. 电压稳定。同一总电源下并联大功率三相电机,在电 机启/停时,可能引起电压波动,甚至中线带电(三相 不平衡),会影响设备正常工作。

详见附图和附表.docx
