长青路19号504室交易公告(CQJY20220919005).xls
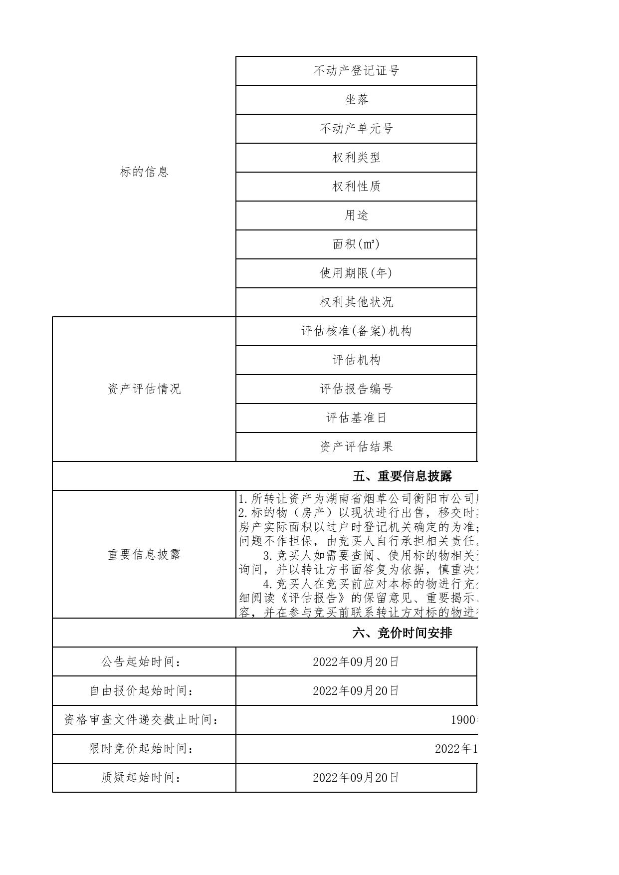
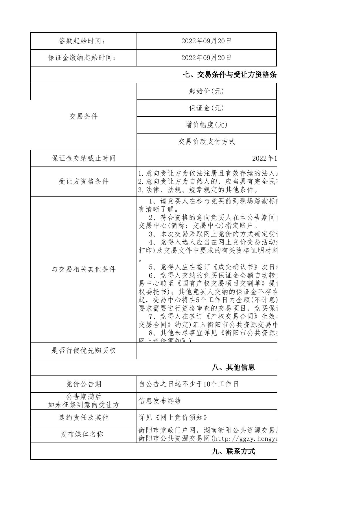
衡阳市公共资源交易中心 国有产权交易网上竞价公告 公告编号: 项目名称: 衡公资产字〔2022〕49号 衡阳市中山北路6号金虹大厦1010室、长青路19号1栋602室、606室 标的名称: 长青路19号504室 产权类型: 资产 竞价方式: 网上竞价 一、转让方承诺 我方现提出申请,请贵中心将我方持有的衡阳市中山北路6号金虹大厦1010室、长青路19号1栋602室、 让通过贵中心网站及相关媒体公开发布信息并组织交易。我方依照公开、公平、公正、诚信的原则,作如 1、本次交易标的是我方真实意愿表示,交易的标的权属清晰,我方对该标的拥有完全的处置权; 2、我方交易标的的相关行为已履行了相应程序,经过有效的内部决策,并获得相关批准; 3、我方所提交的所有材料内容真实、完整、合法、有效,不存在虚假记载、误导性陈述或重大遗漏; 4、我方在交易过程中,遵守法律法规规定和产权交易的相关规则,并按照有关要求履行义务; 5、我方保证遵守以上承诺,如我方发生违规违约行为,而给交易相关方和贵中心造成损失的,我方承诺 保证金同等金额承担赔偿责任。竞买保证金金额不足以弥补上述损失的,利益受损方可以向我方进行追偿 二、转让方基本情况 转让方名称 统一社会信用代码 转让方基本情况 注册地(住所) 公司类型(单位类型) 三、产权交易行为批准情况 国资监管机构 所属集团或主管部门 产权交易行为批准情况 批准单位名称 批准文件名称及文号 四、标的基本情况 权利人 不动产登记证号 坐落 不动产单元号 权利类型 标的信息 权利性质 用途 面积(㎡) 使用期限(年) 权利其他状况 评估核准(备案)机构 评估机构 资产评估情况 评估报告编号 评估基准日 资产评估结果 五、重要信息披露 重要信息披露 公告起始时间: 自由报价起始时间: 资格审查文件递交截止时间: 限时竞价起始时间: 质疑起始时间: 1.所转让资产为湖南省烟草公司衡阳市公司所有。 2.标的物(房产)以现状进行出售,移交时其外观、结构、固定装修及 房产实际面积以过户时登记机关确定的为准;我公司对房产外观、质量 问题不作担保,由竞买人自行承担相关责任。 3.竞买人如需要查阅、使用标的物相关资料,应在公告期内以书面 询问,并以转让方书面答复为依据,慎重决定竞买行为。 4.竞买人在竞买前应对本标的物进行充分了解(包括但不限于标的 细阅读《评估报告》的保留意见、重要揭示、特别事项说明中涉及转让 容,并在参与竞买前联系转让方对标的物进行现场勘察,转让方对标的 包括现有未发现的瑕疵、纠纷以及将来出现的瑕疵、纠纷等)不作任何 六、竞价时间安排 5.竞买人自行承担踏勘现场时产生的所有费用及人身安全责任,成 房产的户型、物业费、停车位、公摊、工程质量、周边配套等理由要求 2022年09月20日 任何调整。 6.竞得人须在产权交易合同签订后5个工作日内一次性支付交易价款 2022年09月20日 ,转让方有权要求竞得人按应付款项每日万分之五支付违约金,若转让 价款后3个月内未配合竞得人在衡阳市不动产权登记中心办理变更登记手 1900年01月01日 求转让方以全部交易价款按每延迟工作日万分之五支付违约金,由竞得 方未能在3个月内办理完结权属变更登记手续的,转让方无需向竞得人支 2022年10月09日10:00 7.与标的物转让产生的的相关税费(产权交易服务费除外)均由竞 8.竞得人将交易价款汇入衡阳市公共资源交易中心结算专户后,转 2022年09月20日 标的物交接手续,转让方将所转让的标的物及钥匙、不动产登记证原件 和竞得人双方在国有产权交易项目交割单上签章,衡阳市公共资源交易 价款。交易价款到达转让方账户后,转让方开始办理过户手续。 9.如遇重大政策调整或其它不可抗拒因素,转让方可以取消、中断 违约责任,竞买人的保证金无息退回。 答疑起始时间: 2022年09月20日 保证金缴纳起始时间: 2022年09月20日 七、交易条件与受让方资格条件 起始价(元) 保证金(元) 交易条件 增价幅度(元) 交易价款支付方式 保证金交纳截止时间 受让方资格条件 与交易相关其他条件 是否行使优先购买权 2022年10月08日17:00 1.意向受让方为依法注册且有效存续的法人或非法人组织的,应能承担 2.意向受让方为自然人的,应当具有完全民事行为能力。 3.法律、法规、规章规定的其他条件。 1、请竞买人在参与竞买前到现场踏勘标的物详情,若参与竞买,视 有清晰了解。 2、符合资格的意向竞买人在本公告期间内将标的物对应的竞买保证 交易中心(简称:交易中心)指定账户。 3、本次交易采取网上竞价的方式确定受让方(竞得人)。 4、竞得入选人应当在网上竞价交易活动结束次日起3个工作日内,持 打印)及交易文件中要求的有关资格证明材料到交易中心办理资格审核及 。 5、竞得人应在签订《成交确认书》次日起5个工作日内与转让方签订 6、竞得人交纳的竞买保证金全额自动转为其应支付的部分交易价款 易中心转至《国有产权交易项目交割单》提供的银行账户(无需竞得人另 权委托书);其他竞买人交纳的保证金不存在不予退回情形的,在网上竞 起,交易中心将在5个工作日内全额(不计息)原途径退还至交款人账户。 要求需要进行资格审查的交易项目,竞买保证金退还按《网上竞价须知 7、竞得人在签订《产权交易合同》生效之日起5个工作日内将交易价 交易合同》约定)汇入衡阳市公共资源交易中心指定账户。 8、其他未尽事宜详见《衡阳市公共资源交易中心国有产权交易网上 网上竞价须知》)。 否 八、其他信息 竞价公告期 公告期满后 如未征集到意向受让方 自公告之日起不少于10个工作日 信息发布终结 违约责任及其他 详见《网上竞价须知》 发布媒体名称 衡阳市党政门户网,湖南衡阳公共资源交易服务平台, 衡阳市公共资源交易网(http://ggzy.hengyang.gov.cn)等 九、联系方式 单位名称 联系人 转让方联系人 夏女士 衡阳市公共资源交易中心 技术信息科 衡阳市公共资源交易中心 国有产权交易科(袁先生) 湖南省数字认证服务中心有限公 司 CA办理 十、相关附件 相关附件 《网上竞价须知》、《成交确认书(样本)》、《产权交易合同(样本)》 源交易中心 上竞价公告 标的编号: CQJY20220919005 1010室、长青路19号1栋602室、606室、504室房屋转让 长青路19号504室 资产 网上竞价 承诺 虹大厦1010室、长青路19号1栋602室、606室、504室房屋转 公开、公平、公正、诚信的原则,作如下承诺 对该标的拥有完全的处置权; 策,并获得相关批准; 假记载、误导性陈述或重大遗漏; 并按照有关要求履行义务; 关方和贵中心造成损失的,我方承诺以我方设定交纳的竞买 失的,利益受损方可以向我方进行追偿。 本情况 湖南省烟草公司衡阳市公司 914304001850140025 湖南省衡阳市高新技术产业开发区延安路8号 国有企业 为批准情况 中国烟草总公司湖南省公司 中国烟草总公司湖南省公司 中国烟草总公司湖南省公司 中国烟草总公司湖南省公司关于衡阳市公司处置 资产的批复(湘烟财[2021]127号) 本情况 湖南省烟草公司衡阳市公司 湘(2018)衡阳市不动产权第0033458号 衡阳市石鼓区长青路19号1栋504室 504 出让 国有房产 住宅 50.45 70 中国烟草总公司湖南省公司 天信房地产土地资产评估有限公司 天信评报字[2022]第220702号 2022年05月31日 113000元 息披露 衡阳市公司所有。 售,移交时其外观、结构、固定装修及内在质量以现状为准, 确定的为准;我公司对房产外观、质量、结构、装修、面积等 担相关责任。 标的物相关资料,应在公告期内以书面的形式,向转让方提出 据,慎重决定竞买行为。 的物进行充分了解(包括但不限于标的物瑕疵及纠纷等),详 、重要揭示、特别事项说明中涉及转让标的物的提示提醒等内 对标的物进行现场勘察,转让方对标的物中所有瑕疵和纠纷( 及将来出现的瑕疵、纠纷等)不作任何承诺和担保。 间安排 时产生的所有费用及人身安全责任,成交后受让人不得以标的 公摊、工程质量、周边配套等理由要求退房或者对交易结果做 公告截止时间: 2022年10月09日10:00 签订后5个工作日内一次性支付交易价款。逾期未付齐价款的 自由报价截止时间: 2022年10月09日10:00 款项每日万分之五支付违约金,若转让方收到竞得人全部交易 阳市不动产权登记中心办理变更登记手续的,竞得人有权要 1900年01月01日 迟工作日万分之五支付违约金,由竞得人单方面原因造成转让 更登记手续的,转让方无需向竞得人支付违约金。 2022年10月09日10:00 关税费(产权交易服务费除外)均由竞买人承担。 阳市公共资源交易中心结算专户后,转让方和竞得人双方办理 质疑截止时间: 2022年10月08日 让的标的物及钥匙、不动产登记证原件等交于竞得人,转让方 目交割单上签章,衡阳市公共资源交易中心向转让方划转交易 后,转让方开始办理过户手续。 不可抗拒因素,转让方可以取消、中断、中止交易,但不承担 退回。 答疑截止时间: 2022年10月08日 保证金缴纳截止时间: 2022年10月08日17:00 让方资格条件 113000.00 20000.00 1000.00 一次性付清 2022年10月08日17:00 存续的法人或非法人组织的,应能承担相应的民事责任; 具有完全民事行为能力。 条件。 现场踏勘标的物详情,若参与竞买,视同已对标的物详细情况 本公告期间内将标的物对应的竞买保证金汇入衡阳市公共资源 账户。 方式确定受让方(竞得人)。 价交易活动结束次日起3个工作日内,持《成交告知书》(在线 格证明材料到交易中心办理资格审核及签订《成交确认书》 认书》次日起5个工作日内与转让方签订《产权交易合同》。 全额自动转为其应支付的部分交易价款,该部分成交价款由交 交割单》提供的银行账户(无需竞得人另行向交易中心出具授 证金不存在不予退回情形的,在网上竞价交易活动结束次日 额(不计息)原途径退还至交款人账户。对受让方资格条件有 目,竞买保证金退还按《网上竞价须知》约定处理。 合同》生效之日起5个工作日内将交易价款一次性(或按《产权 资源交易中心指定账户。 市公共资源交易中心国有产权交易网上竞价须知》(简称:《 否 信息 共资源交易服务平台, gzy.hengyang.gov.cn)等 方式 联系电话 07348813936 0734-8846545 0734-8846516、8846542 0734-8846535 附件 书(样本)》、《产权交易合同(样本)》 衡阳市公共资源交易中心 2022年09月20日

长青路19号504室交易公告(CQJY20220919005).xls



