接地网接地电阻短距测量方法
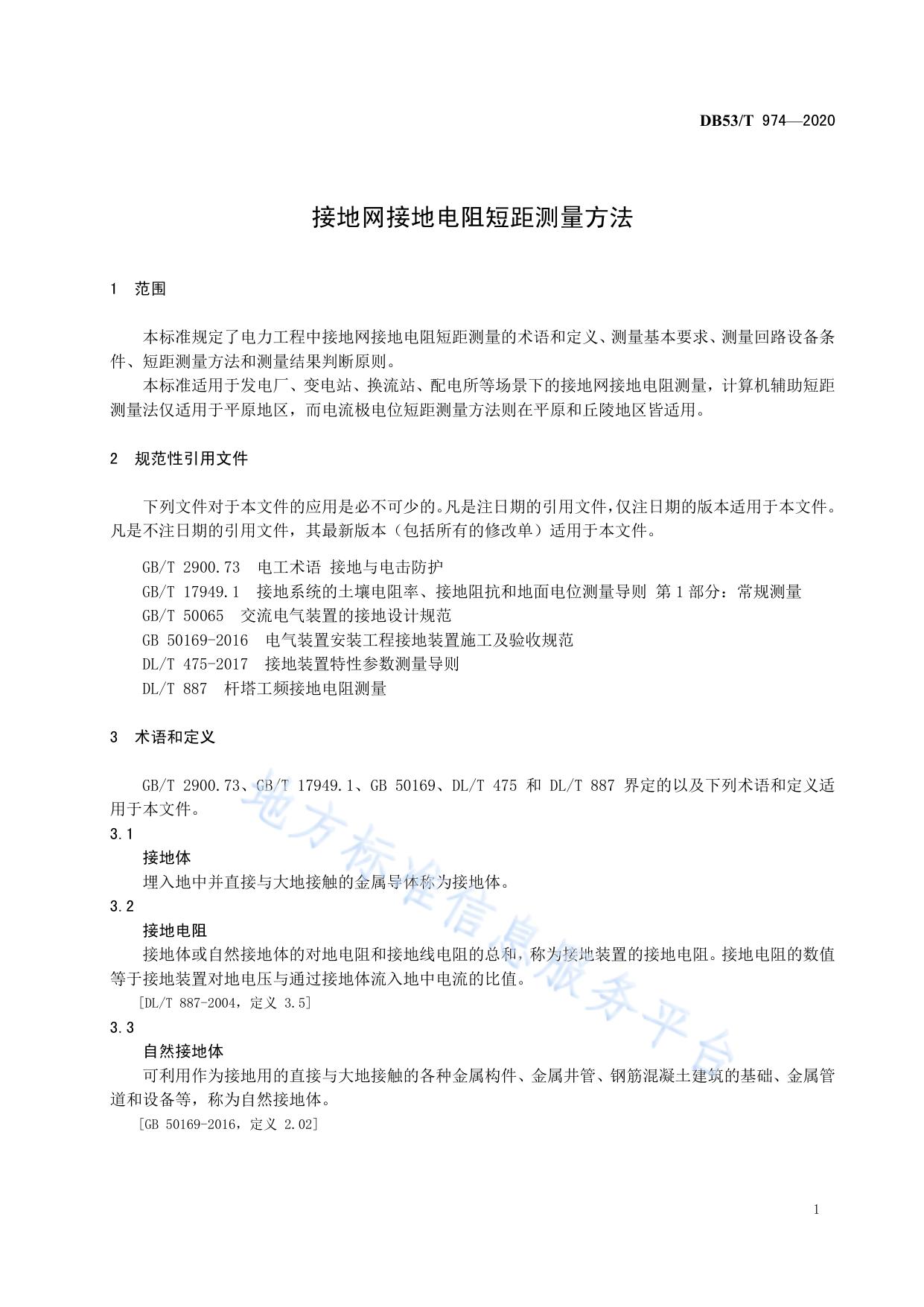
ICS 19.020 K 04 云 南 省 地 方 标 准 DB53/T 974—2020 接地网接地电阻短距测量方法 2020 - 04 - 26 发布 云南省市场监督管理局 2020 - 07 - 26 实施 发 布 DB53/T 974—2020 目 次 前言 ................................................................................ II 1 范围 .............................................................................. 1 2 规范性引用文件 .................................................................... 1 3 术语和定义 ........................................................................ 1 4 测量基本要求 ...................................................................... 3 5 测量回路设备条件 .................................................................. 3 6 短距测量方法 ...................................................................... 4 7 测量结果判断原则 .................................................................. 7 附录 A(资料性附录) 接地网短距测量典型实例 .......................................... 8 I DB53/T 974—2020 前 言 本标准按照 GB/T 1.1—2009《标准化工作导则 第 1 部分:标准的结构和编写》给出的规则起草。 本标准由云南省电力装备标准化技术委员会(YNTC09)提出并归口。 本标准起草单位:云南电网有限责任公司电力科学研究院、广东电网有限责任公司越秀供电局、重 庆大学、国网浙江省电力有限公司电力科学研究院、重庆普尔斯科技有限公司、昆明电器科学研究所、 云南电网有限责任公司、武钢集团昆明钢铁股份有限公司能源分公司、云南电网有限责任公司保山供电 局、云南电网有限责任公司楚雄供电局、云南电网有限责任公司德宏供电局、云南电网有限责任公司普 洱供电局、云南电网有限责任公司文山供电局、上海鸿岩机械科技有限公司、大唐云南发电有限公司、 中国南方电网有限责任公司超高压输电公司昆明局、中国能源建设集团云南省电力设计院有限公司、景 森设计股份有限公司昆明分公司、云南电力技术有限责任公司、云南电网有限责任公司大理供电局、上 海大帆电气设备有限公司、昆明盛润泰电子技术有限公司、云南电网有限责任公司红河供电局、云南电 网有限责任公司昭通供电局。 本标准主要起草人:彭庆军、白洋、袁涛、周仿荣、马仪、钱国超、周兴梅、姜雄伟、谭坚文、沈 志、黄修乾、陈二华、刘希银、孙自乔、高波、杨汉松、段军鹏、廖益发、伍鸿飞、蒋体浩、冯锋锋、 李晓婷、刘劲松、许学勤、潘晓娟、洪志湖、杨阿娟、廖圣、李国彬、邵建康、刘丽琴、青言、游书均。 II DB53/T 974—2020 接地网接地电阻短距测量方法 1 范围 本标准规定了电力工程中接地网接地电阻短距测量的术语和定义、测量基本要求、测量回路设备条 件、短距测量方法和测量结果判断原则。 本标准适用于发电厂、变电站、换流站、配电所等场景下的接地网接地电阻测量,计算机辅助短距 测量法仅适用于平原地区,而电流极电位短距测量方法则在平原和丘陵地区皆适用。 2 规范性引用文件 下列文件对于本文件的应用是必不可少的。凡是注日期的引用文件,仅注日期的版本适用于本文件。 凡是不注日期的引用文件,其最新版本(包括所有的修改单)适用于本文件。 GB/T 2900.73 电工术语 接地与电击防护 GB/T 17949.1 接地系统的土壤电阻率、接地阻抗和地面电位测量导则 第 1 部分:常规测量 GB/T 50065 交流电气装置的接地设计规范 GB 50169-2016 电气装置安装工程接地装置施工及验收规范 DL/T 475-2017 接地装置特性参数测量导则 DL/T 887 杆塔工频接地电阻测量 3 术语和定义 GB/T 2900.73、GB/T 17949.1、GB 50169、DL/T 475 和 DL/T 887 界定的以及下列术语和定义适 用于本文件。 3.1 接地体 埋入地中并直接与大地接触的金属导体称为接地体。 3.2 接地电阻 接地体或自然接地体的对地电阻和接地线电阻的总和,称为接地装置的接地电阻。接地电阻的数值 等于接地装置对地电压与通过接地体流入地中电流的比值。 [DL/T 887-2004,定义 3.5] 3.3 自然接地体 可利用作为接地用的直接与大地接触的各种金属构件、金属井管、钢筋混凝土建筑的基础、金属管 道和设备等,称为自然接地体。 [GB 50169-2016,定义 2.02] 1 DB53/T 974—2020 3.4 复合接地体 一种由导电非金属材料、电解质材料、化合填充物组成的,能明显降低工频接地电阻和抵抗土壤中 水分、盐、酸、碱等因素侵蚀的新型接地体。 3.5 外引接地 外引接地是指将变电站主接地网与主接地网区域以外某一低土壤电阻率区域敷设的辅助接地网相 连的方法,以达到降低整个接地系统工频接地电阻的目的。 3.6 斜井接地 使用长度为几十米到几百米的斜接地体的接地方式,可同时具备深井接地和扩大接地网面积的优 点。 3.7 大型接地装置 110 kV 及以上电压等级变电站的接地装置,装机容量在 200 MW 以上的火电厂和水电厂的接地装 2 置,或者等效面积在 5 000 m 以上的接地装置。 [DL/T 475-2017,定义 3.4] 3.8 场区地表电位梯度分布 当接地短路故障电流流过接地装置时,被试接地装置所在的场区地表面形成的电位梯度分布。地面 上水平距离为 1.0m 的两点间的电位梯度称为单位场区地表电位梯度。 [DL/T 475-2017,定义 3.9] 3.9 短距测量法 测量电流极与接地网的距离在 1~2.5 倍的地网对角线 (1D ~ 2.5D) 范围内的测量方法,称为短 距测量法。 3.10 计算机辅助方法 根据计算机接地软件,建立接地模型,根据现场实际测量参数,对比仿真结果分析模型计算结果的 方法,称为计算机辅助方法。 3.11 导体 用于承载规定电流的可导电部分。 [GB/T 2900.73-2008,定义 195-01-07] 3.12 接地 在系统、装置或设备的给定点与局部地之间作电连接。 [GB/T 2900.73-2008,定义 195-01-08] 3.13 (接)地网 由埋在地中的互相连接的裸导体构成的一-组接地极,用以为电气设备和金属结构提供共同的地。 [GB/T 17949.1-2000,定义4.8] 2 DB53/T 974—2020 4 测量基本要求 4.1 定位装置的测量条件 4.1.1 4.1.2 4.2 定位测量装置测量精度应达到分米(dm)级。 定位测量装置应便于携带,且电池续航时间不应低于 4h。 测量装置的工作要求 4.2.1 4.2.2 4.2.3 5 测量装置应能够稳定输出 3A 以上电流, 300V 以上电压。 测量装置宜选择变频电源,频率 40 ~ 60Hz,异于工频而又接近工频,步进频率 1Hz。 测量装置应当具有良好的抗干扰性能, 带宽应不小于 3dB。 测量回路设备条件 5.1 测量引线应根据测量电流进行布置,电流引线接头应可靠,防止现场布置时出现断开。 5.2 连接测量装置引线,电流引线应不小于 2.5 mm2,电压引线应不小于 1.5 mm2.确保回路连通,通 过试测电流,检查回路的连通性。 5.3 电流极应采用不少于 4 个垂直金属棒或扁钢角钢,扁钢角钢尺寸为 40 mm×40 mm×4 mm,垂直接 地体直径不小于 16 mm,埋入地中不小于 0.5 m,土壤电阻率大于 1 000 Ω•m 时可采用加水或者采用 增加并联导体个数降低电流极接地电阻。 5.4 电压极应和电压引线可靠连接,稳定打入地中不小于 0.2 m。 5.5 电压极和电流极应避开杆塔下方、地下金属管道区域。 5.6 电压引线应与电流引线具有明显区分,并尽可能远离,电压极应与电压引线可靠连接。 5.7 根据地质勘察,如地形地貌、土质情况、环境等,选择地面平坦,土壤环境较单纯的区域作为辅 助电流极位置。辅助电流极所在区域应该避开地下建筑如管道、电缆沟、下水道等,也应避开输电线路 杆塔接地极、引外接地网、斜井接地极等地下装置。 5.8 辅助电流极位置距接地网中心附近的电流注入点距离应当不小于 2D ,辅助电流极可采用单根垂 直接地极直接入地,或多根垂直接地极并联入地,但应保证电流极布置方式向四面均匀散流,等效于点 电流源接地。电流极垂直接地体与其连接线之间接触良好。 5.9 电压引线放线时应远离电流引线,减小互感。 6 短距测量方法 6.1 计算机辅助短距测量方法 6.1.1 适用范围 计算机辅助短距测量法仅适用于平原地区。 6.1.2 资料汇集 6.1.2.1 进行必要的地质勘察,如地形地貌、土质情况、环境等,确定测量方向和测量路径。并测量 分析这些区域的位置、面积、土壤电阻率、水的电阻率等数据。 6.1.2.2 进行待测接地网技术资料的搜集,如接地装置设计图、历次接地电阻测试值、外引接地极埋 深大小、施工情况、回填土、电气完整性测试报告等等。 3 DB53/T 974—2020 6.1.2.3 如无土质情况需现场进行土壤电阻率的测试,土壤电阻率的测量应远离变电站接地网,并采 用测量软件对地中金属导体对接地电阻测量的影响进行修正, 并记录修正数据。 6.1.3 仿真模型的确定 6.1.3.1 采用定位测量装置定位接地网边缘、辅助电流极的位置及测量路径坐标。 6.1.3.2 将定位测量结果导入测量软件中,建立接地网仿真计算模型。 6.1.3.3 根据土壤电阻率测量数据,反演土壤结构,确定接地网数值计算的土壤模型。 6.1.3.4 根据计算准确度要求,选择合适的测量方法,如矩量法、有限元法、边界元法等。 6.1.3.5 根据电网测量现场地形地貌、建筑遮挡、地中金属干扰、土壤电阻率等情况,选择合适的测 量路径,计算补偿点位置,制定地网电阻测量方案。 6.1.4 现场测量准备 6.1.4.1 中。 6.1.4.2 6.1.4.3 现场测量前应首先布置定位测量装置,将定位测量装置布置在空旷开阔且上方无遮挡的环境 用砂纸打磨接地引下铜牌,刮去绝缘漆,确保线夹和金具与接地装置金属导体充分接触。 电流极可采用多根垂直接地极并联使用,降低接地电阻。 说明: G—— 被试接地装置;C—— 电流极; P—— 电位极;D—— 被试接地装置最大对角线长度; dCG—— 电流极与被试接地装置中心的距离;dPG——电位极与被试接地装置边缘的距离。 图1 6.1.5 计算机辅助短距测量方法示意图 测量原理 6.1.5.1 根据计算机接地计算软件,和选定的电流极位置如图 1 所示,建立经典半球接地极等效模计 算模型,可采用 CDEGS 仿真对比分析半球接地极的计算效果。计算模型中各参数 D、dCG 等为现场实际值。 计算机辅助计算得到补偿点位置为电压极 P 的位置,即 dPG 的长度。采用 GPS 定位测量装置定位电压极 P 位置。将电压极布置在补偿点位置处。施加电流进行测量。 6.1.5.2 测量电压宜选择扫频测量。40~60Hz,步进 1Hz。不进行 50Hz 测量。对测量结果进行分析, 剔除因随机干扰及设备输出不稳定造成的异常数据。通过数据插值得到 50Hz 的测量结果。 4 DB53/T 974—2020 6.1.5.3 对不同测量点数据组合分别代入模型计算,并进行拟合,对比代入点的组合不同的计算结果 的差异,确保测量数据的准确性。 6.2 电流极电位短距测量方法 6.2.1 测量适用条件 电流极电位短距测量方法在平原和丘陵地区皆适用。 6.2.2 测量原理 将电流极布置距接地网 1D ~ 2.5D 的平坦位置处如图 2 所示,采用定位测量装置或钢尺确定电 压极测量位置,原则上位置测量点数应不少于 7 个,不宜大于 20 个,每个位置点在电流极 3 ~ 20 m 内,相互间隔 1 m,远离电流极的位置间隔距离可大一些,如取 2 m、3 m 或 4 m。根据电流极附近测 量电压值的变化规律及与接地网地电位抬升的关系,通过拟合计算获得接地网接地电阻。 A ~ P V C G 说明: G—— 被试接地装置;C—— 电流极; P—— 电位极; 图2 6.2.3 基于电流极电位测量的短距测量方法示意图 现场测量实施方案 将辅助电压极依次布置在距离电流极 3 ~ 20 m 的测量点上,以对称异频电流作为输入量,电流 I 不宜小于 3 A,依次测量并记录电压、电流、频率、视在电阻。靠近电流极点(3 ~ 5 m),电压极入 地深度不小于 0.2 m。现场测量时,在辅助电流极附近布置电压极测量点1、2、3、4、5…n,测量得到 视在电阻 ΔR1、ΔR2、ΔR3、ΔR4、ΔR5, 接地网短距测量典型实例参见附录 A。 6.2.4 接地电阻计算 将视在电阻值 ΔR1、ΔR2、ΔR3、ΔR4、ΔR5,输入计算软件,逆向计算接地网接地电阻值。 拟合计算按公式(1)、(2)和(3): 5 DB53/T 974—2020 ....................................... (1) ....................................... (2) ........................................ (3) 式中: ρ-- 为土壤电阻率; x--电压极到辅助电流极中心的距离; y—测量电压; yi、Δui—实际测量电位差; k、b-- 为拟合常数,均为计算值。 拟合计算应采用最小二乘法进行,测量数据的拟合优度一般应当大于 0.99。计算得到 k、b 后, 接地电阻计算方法 R=2k/l+b,其中 l 为接地网到电流极的距离,可用定位测量装置测量得到。 7 测量结果判断原则 采用变电站的数值仿真模型,对短距测量方法进行数值仿真分析。根据换流站接地网的设计参数, 结合换流站的土壤结构实测数据,在 CDEGS 软件中建立仿真计算模型。模型计算结果与现场测量结果 若一致(即误差小于 1%),则说明测量结果符合要求。 变电站接地电阻测量结果可按照 GB/T 50065 的规定进行,具体为: a) 变电站的交流工作接地和安全工作接地时,接地电阻不可以大于 4 欧姆; b) 变电站的大电流接地系统的接地电阻应满足 R ≤ 2000/I 欧姆的规定,I > 4000A 时可取 R ≤ 0.5 欧姆; c) 变电站的小电流接地系统当作用于 1 000V 以下设备的时候,接地电阻应满足 R ≤125/I 欧姆 的条件,当用于 1 000V 以上设备的时候,接地电阻 R ≤250/I 欧姆电阻,任何情况下都不可 以大于 10 欧。 6 DB53/T 974—2020 AA 附 录 A (资料性附录) 接地网短距测量典型实例 表A.1 相对电流极距离 m 3 4 5 6 7 8 9 10 11 12 14 16 18 接地网短距测量典型实例 电流 电压 R=U/I A V Ω 47 5.502 3.878 53 5.464 3.939 47 5.462 2.886 53 5.466 2.998 47 5.494 2.484 53 5.471 2.591 47 5.49 2.286 53 5.442 2.391 47 5.491 2.125 53 5.46 2.241 47 5.465 2.001 53 5.467 2.137 47 5.442 1.924 53 5.506 2.087 47 5.456 1.875 53 5.381 1.984 47 5.419 1.807 53 5.476 1.973 47 5.475 1.781 53 5.436 1.913 47 5.5 1.702 53 5.463 1.841 47 5.518 1.658 53 5.518 1.809 47 5.48 1.616 53 5.444 1.758 频率 地网接地电阻值 Ω 0.71241 0.53843 0.46286 0.42788 0.39864 0.37852 0.36629 0.243 0.35618 0.34688 0.33861 0.32322 0.31415 0.30891 7 DB53/T 974—2020 图A.1 一个 500kV 变电站示意图 _________________________________ 8 DB53/T 974-2020

接地网接地电阻短距测量方法



