化肥进口关税配额证.docx
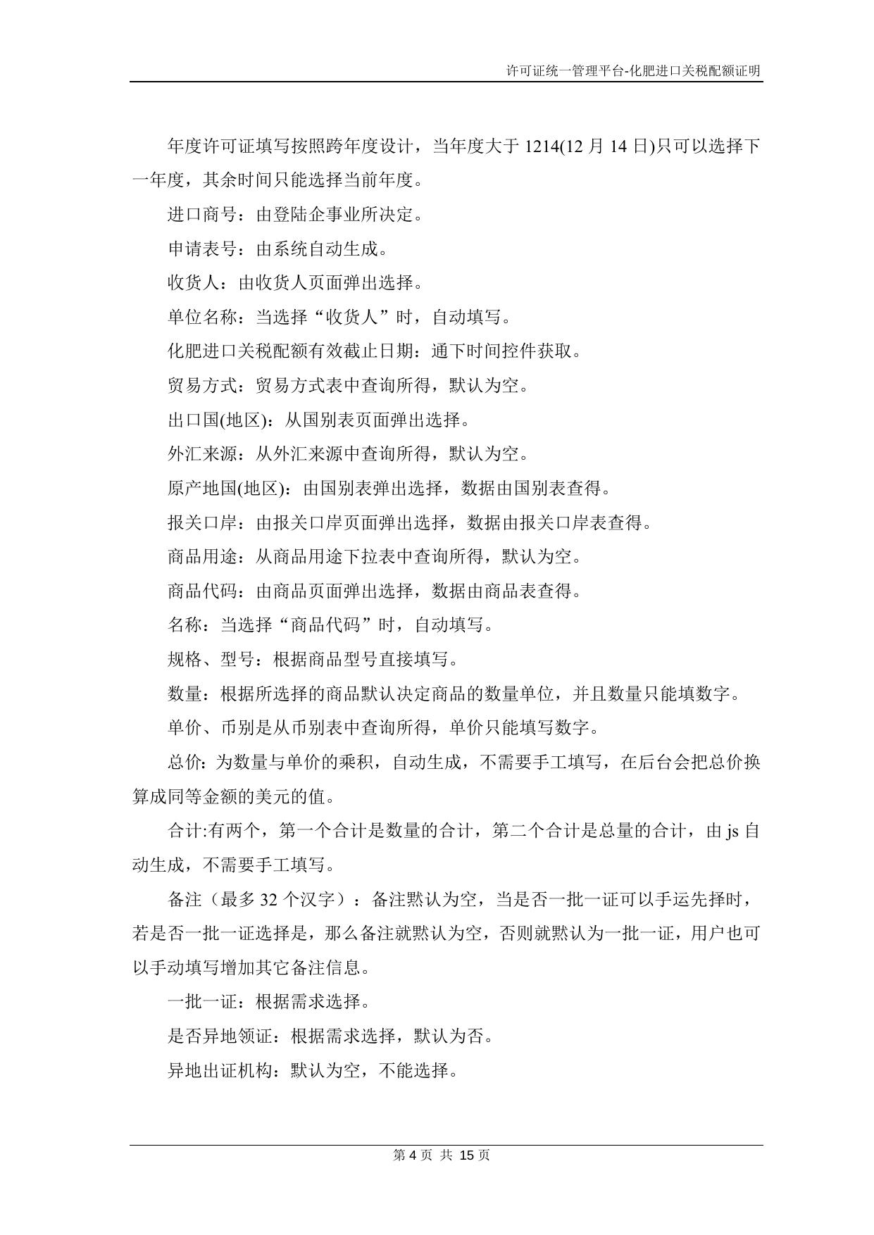
许可证统一管理平台 化肥进口关税配额证明 用户操作手册 许可证统一管理平台-化肥进口关税配额证明 目 录 1 化肥进口关税配额证明 ........................................................................1 1.1 企业端 ....................................................1 1.1.1 企业端功能 ..........................................1 1.1.2 申请化肥进口管理 ....................................3 1.1.3 综合查询统计 .......................................12 1.1.4 参数列表 ...........................................12 I 许可证统一管理平台-化肥进口关税配额证明 1 化肥进口关税配额证明 1.1 企业端 1.1.1 企业端功能 1.1.1.1 用户登录 从统一平台登录,统一平台地址:http://ecomp.mofcom.gov.cn/loginCorp.html 插入电子钥匙,系统自动读取电子钥匙中的用户名,企业输入密码进行登录, 全程电子化。 第 1 页 共 15 页 许可证统一管理平台-化肥进口关税配额证明 图1.1 统一平台登录 点击“进入应用”按钮,进入许可证统一平台企业端,页面如下: 图1.2 许可证统一平台主页面 点击“化肥进口关税配额”,进入化肥进口关税配额应用中。 化肥进口关税配额主要功能: 图1.3 主要功能 第 2 页 共 15 页 许可证统一管理平台-化肥进口关税配额证明 1.1.2 申请化肥进口管理 1.1.2.1 填写申请表 1.1.2.1.1 填写申请表 点击申请化肥进口证模块下的“填写申请表” 按钮,进入申请表填写页 面,填写完相应信息以后点击“保存”按钮,保存相应信息,若无需保存,则 可以直接点击“关闭”按钮关闭页面。 图1.4 申请表页面 第 3 页 共 15 页 许可证统一管理平台-化肥进口关税配额证明 年度许可证填写按照跨年度设计,当年度大于 1214(12 月 14 日)只可以选择下 一年度,其余时间只能选择当前年度。 进口商号:由登陆企事业所决定。 申请表号:由系统自动生成。 收货人:由收货人页面弹出选择。 单位名称:当选择“收货人”时,自动填写。 化肥进口关税配额有效截止日期:通下时间控件获取。 贸易方式:贸易方式表中查询所得,默认为空。 出口国(地区):从国别表页面弹出选择。 外汇来源:从外汇来源中查询所得,默认为空。 原产地国(地区):由国别表弹出选择,数据由国别表查得。 报关口岸:由报关口岸页面弹出选择,数据由报关口岸表查得。 商品用途:从商品用途下拉表中查询所得,默认为空。 商品代码:由商品页面弹出选择,数据由商品表查得。 名称:当选择“商品代码”时,自动填写。 规格、型号:根据商品型号直接填写。 数量:根据所选择的商品默认决定商品的数量单位,并且数量只能填数字。 单价、币别是从币别表中查询所得,单价只能填写数字。 总价:为数量与单价的乘积,自动生成,不需要手工填写,在后台会把总价换 算成同等金额的美元的值。 合计:有两个,第一个合计是数量的合计,第二个合计是总量的合计,由 js 自 动生成,不需要手工填写。 备注(最多 32 个汉字):备注黙认为空,当是否一批一证可以手运先择时, 若是否一批一证选择是,那么备注就黙认为空,否则就黙认为一批一证,用户也可 以手动填写增加其它备注信息。 一批一证:根据需求选择。 是否异地领证:根据需求选择,默认为否。 异地出证机构:默认为空,不能选择。 第 4 页 共 15 页 许可证统一管理平台-化肥进口关税配额证明 发证机构:根据企业属主自动选择,可根据实际情况进行修改。 份数:默认为 1 份,可以录入 100 份以内,只能录入数字。 联系人:由企业录入。 部门代码:由所登陆机构所决定,不能修改。 申请人:默认为当前登陆用户,不能修改。 联系电话:由企业录入。 申请日期:默认为当前日期。 企业端-申请许可证-填写申请表。 企业端-申请许可证-填写申请表页面如下: 第 5 页 共 15 页 许可证统一管理平台-化肥进口关税配额证明 1.1.2.2 上报申请表 1.1.2.2.1 上报申请表 点击申请化肥进口证模块下的“上报申请表” 按钮,进入申请表上报页面, 针对待上报的数据,选择需要上报的申请表后,点击右上角的“上报”按钮,上报 选中的申请表。 图1.5 上报列表 点击“上报”将数据上报至发证机构,也可以勾选多个申请表,批量上报。 所有申请表浏览页面添加申请表合同信息表浏览、附件上传浏览,浏览页面可 查看企业签章内容。 1.1.2.3 修改申请表 1.1.2.3.1 修改申请表 点击申请化肥进口证模块下的“修改申请表” 按钮,进入修改申请表页面, 该列表页面针对待上报、已撤销、初审退回和过期退回的数据。可以点击申请表号 或者点击“浏览”操作查看申请表详细信息。 第 6 页 共 15 页 许可证统一管理平台-化肥进口关税配额证明 图1.6 修改申请列表 点击“上报”将数据上报至发证机构,也可以勾选多个申请表,批量上报。 点击“修改”,对退回申请表可进行修改。 所有申请表浏览页面添加申请表合同信息表浏览、附件上传浏览,浏览页面可 查看企业签章内容。 点击操作下的“修改”按钮,进入申请表信息修改页面,修改完相应信息后, 点击“保存”按钮保存修改后的信息,若无需修改,点击“关闭”按钮关闭页面。 选择需要上报的申请表后,点击右上角的“上报”按钮,上报选中的申请表。 点击操作下的“删除”按钮,确认删除后删除该条申请表信息。 选择需要上报的申请表后,点击右上角的“上报”按钮,上报选中的申请表。 1.1.2.4 待审申请表 1.1.2.4.1 待审申请表 点击申请化肥进口证模块下的“待审申请表” 按钮,进入待审申请表页面, 该列表页面针对待初审、待复审和待撤销的数据。可以点击申请表号或者点击“浏 览”操作查看申请表详细信息。 第 7 页 共 15 页 许可证统一管理平台-化肥进口关税配额证明 图1.7 待审申请表列表 化肥进口关税配额审批通过,根据申请表号查询条件,显示在待审申请表查看 中,企业可以对本企业的数据进行结果查看。 所有申请表浏览页面添加申请表合同信息表浏览、附件上传浏览,浏览页面可 查看企业签章内容。 删除申请表 点击操作下的“删除”按钮,确认删除后删除该条申请表信息。 撤销申请表 仅待初审的申请表可进行撤销操作,点击操作“撤销”按钮,确认撤销后,即 变为待撤销状态。 1.1.2.5 复核未通过 1.1.2.5.1 复核未通过 点击申请化肥进口证模块下的“复审未通过” 按钮,进入复审未通过页面, 该列表页面针对复审退回的数据。可以点击申请表号或者点击“浏览”操作查看申 请表详细信息。 第 8 页 共 15 页 许可证统一管理平台-化肥进口关税配额证明 图1.8 复审未通过申请表列表 化肥进口关税配额复审未通过,根据申请表号查询条件,企业可查看本企业复 核未通过的数据,企业可以对本企业的数据进行结果查看。 所有申请表浏览页面添加申请表合同信息表浏览、附件上传浏览,浏览页面可 查看企业签章内容。 1.1.2.6 打印申请表 1.1.2.6.1 打印申请表 点击申请化肥进口证模块下的“打印申请表” 按钮,进入打印申请表页面, 该列表页面针对复审通过未打印的数据。可以点击申请表号或者点击许可证号查看 申请表详细信息。 选择要打印的申请表数据,然后点击右上角“打印”按钮,打印数据页面。 第 9 页 共 15 页 许可证统一管理平台-化肥进口关税配额证明 图1.9 打印申请表 1.1.2.7 已打印申请表 1.1.2.7.1 已打印申请表 点击该功能,则显示如下界面: 图1.10 已打印申请列表 图1.11 选择要打印的申请表数据,然后点击右上角“打印”按钮,打印数据 第 10 页 共 15 页 许可证统一管理平台-化肥进口关税配额证明 1.1.3 综合查询统计 1.1.3.1 综合查询 点击综合统计查询模块下的“综合查询” 按钮,进入综合查询页面,填写完 查询条件后点击“查询”按钮。点击申请表号或者点击查询许可证号(或待复审号) 查询申请表数据详细信息。 图1.12 综合查询 1.1.4 参数列表 1.1.4.1 商品用途 点击参数列表模块下的“商品用途” 按钮,进入商品用途查询页面。 第 11 页 共 15 页 许可证统一管理平台-化肥进口关税配额证明 图1.13 商品用途 1.1.4.2 国别代码 点击参数列表模块下的“国别代码” 按钮,进入国别代码查询页面。 图1.14 国别代码 1.1.4.3 货币代码 点击参数列表模块下的“货币代码” 按钮,进入货币代码查询页面。 第 12 页 共 15 页 许可证统一管理平台-化肥进口关税配额证明 图1.15 货币代码 1.1.4.4 外汇来源 点击参数列表模块下的“外汇来源” 按钮,进入外汇来源查询页面。 图1.16 外汇来源 第 13 页 共 15 页 许可证统一管理平台-化肥进口关税配额证明 1.1.4.5 口岸代码 点击参数列表模块下的“口岸代码” 按钮,进入口岸代码查询页面。 图1.17 口岸代码 1.1.4.6 发证机构 点击参数列表模块下的“发证机构” 按钮,进入发证机构查询页面。 第 14 页 共 15 页 许可证统一管理平台-化肥进口关税配额证明 图1.18 发证机构 1.1.4.7 贸易方式 点击参数列表模块下的“贸易方式” 按钮,进入贸易方式查询页面。 图1.19 贸易方式 第 15 页 共 15 页

化肥进口关税配额证.docx




