2021年广州市花都区狮岭镇振兴第二小学部门预算.pdf
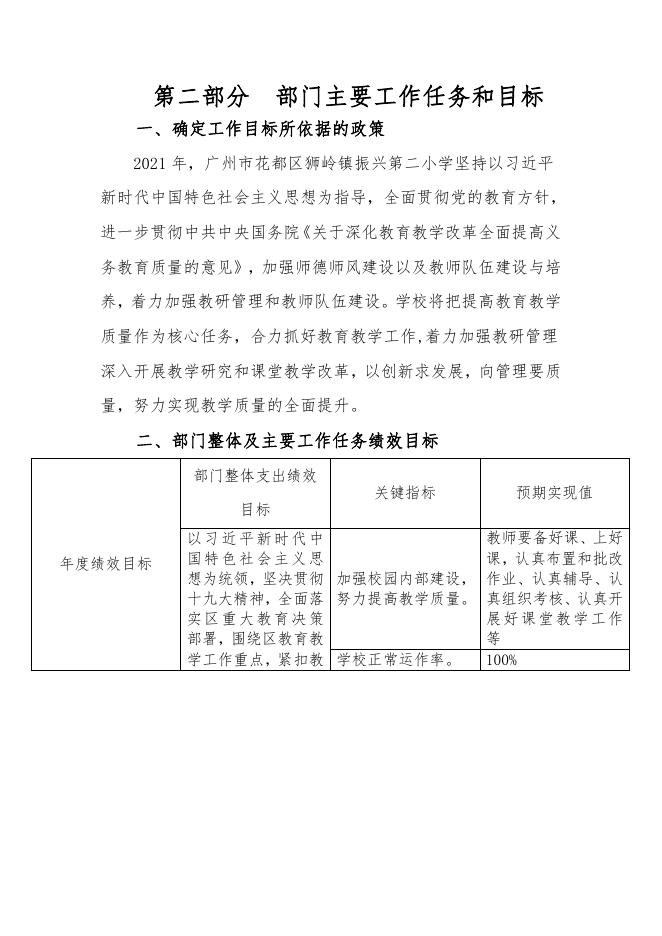
2021 年 广州市花都区狮岭镇振兴第二小学 部 门预算 第一部分 目 录 部门概况 一、部门主要职责 二、部门机构设置 第二部分 部门主要工作任务和目标 一、确定工作目标所依据的政策 二、部门整体及主要工作任务绩效目标 第三部分 部门预算安排情况说明 一、部门预算收支情况总体说明 二、部门预算收入预算情况说明 三、部门预算支出预算情况说明 四、部门转移支付预算情况 五、“三公”经费预算情况 六、机关运行经费(行政经费)安排情况 七、政府采购情况 八、国有资产占有使用情况 九、重点项目预算绩效目标情况 十、专业名词解释 第四部分 2021 年部门预算报表 一、收支总体情况表 二、收入总体情况表 三、支出总体情况表 四、财政拨款收支总体情况表 五、非税收入预算表 六、一般公共预算支出预算表(按功能分类科目) 七、政府性基金预算支出情况表 八、部门预算基本支出预算表 九、一般公共预算基本支出情况表(按支出经济分类科 目) 十、部门预算项目支出预算表 十一、部门预算转移支付项目预算表 十二、财政拨款安排的行政经费及“三公”经费预算表 十三、政府采购预算表 十四、政府购买服务预算表 第一部分 部门概况 一、部门主要职责 (一)研究拟定全校教育发展战略法,贯彻执行党和国家的 教育方针、政策、法规。 (二)研究拟定学校发展规划和年度计划,组织实施教育体 制和办学体制改革。 (三)管理和指导学校基础教育工作,确保普及九年义务教 育工作成果。 (四)管理学校教育经费,执行财务管理制度。 (五)实施小学义务教育,促进基础教育发展,承担小学学 历教育。 二、部门机构设置 本单位内设科室 2 个,分别是教师办公室、行政办公室。本 单位无下属单位,单位预算为校本级预算。 第二部分 部门主要工作任务和目标 一、确定工作目标所依据的政策 2021 年,广州市花都区狮岭镇振兴第二小学坚持以习近平 新时代中国特色社会主义思想为指导,全面贯彻党的教育方针, 进一步贯彻中共中央国务院《关于深化教育教学改革全面提高义 务教育质量的意见》,加强师德师风建设以及教师队伍建设与培 养,着力加强教研管理和教师队伍建设。学校将把提高教育教学 质量作为核心任务,合力抓好教育教学工作,着力加强教研管理 深入开展教学研究和课堂教学改革,以创新求发展,向管理要质 量,努力实现教学质量的全面提升。 二、部门整体及主要工作任务绩效目标 部门整体支出绩效 关键指标 预期实现值 目标 年度绩效目标 教师要备好课、上好 以习近平新时代中 课,认真布置和批改 国特色社会主义思 想为统领,坚决贯彻 加强校园内部建设, 作业、认真辅导、认 十九大精神,全面落 努力提高教学质量。 真组织考核、认真开 展好课堂教学工作 实区重大教育决策 等 部署,围绕区教育教 学工作重点,紧扣教 学校正常运作率。 100% 育高质量发展主题, 以问题导向、目标导 向、需求导向和效果 导向为出发点,做好 通 过 中 小 学 阅 读 素 教育教学工作,进一 养提升工程,大力推 步深化教育教学改 进我校师生阅读素 革,全面落实立德树 养的提升。 人根本任务,全面推 进素质教育,全面提 升教育教学质量。 开展“读书节”系列 活动,通过各项读书 活动,培养师生阅读 的兴趣,养成阅读习 惯,提升阅读能力 其中:部门年度整体预算完成率:90% 年度主要支出计划 任务(政策)的绩效 任务(政策)关键指 预期实现值 (对应任务、政策) 推动义务教育发展 目标 标 通过在教师培训费、 教 学 仪 器 设 备 购 置 ≥90%完成 工 会 经 费 、 仪 器 设 完成率。 备、图书购置,学生 资金使用率。 ≥95% 桌椅,维修维护,日 常公用经费等方面 的使用,改善教师在 出差、培训或其他工 日 常 维 护 教 学 楼 安 6557 平方米 作时的环境水平,提 全面积。 高教师的积极性,促 进学校稳定发展。 培训覆盖全校所有 教师培训覆盖率。 建设师资队伍 建设高素质师资队 伍。 在职、新机制、临聘 教师 培训完成率。 ≥90%参训人数 教 师 培 训 考 核 通 过 ≥95%参训人数 率。 参训教师满意度。 ≥95%参训人数 学生人才培养 培养全面发展的学 生。 体 卫 艺 比 赛 参 加 各 ≥6 次 项比赛次数。 学 生 体 质 健 康 测 试 ≥98%以上全校人数 完成人数。 建立心理健康档案, ≥95%以上全校人数 心理健康测试通过 率。 学 生 体 质 健 康 测 试 ≥92%以上全校人数 合格人数。 第三部分 部门预算安排情况说明 一、部门预算收支情况总体说明 按照综合预算的原则,广州市花都区狮岭镇振兴第二小学 所 有收入和支出均纳入部门预算管理。2021 年收支总预算 1831.77 万元,较上年增加 472.09 万元,增长 34.72%, 主要原因是根据 国家、省、市、区统一政策调整行政事业单位薪酬待遇水平,以 及增加了省级和市级城乡免费义务教育经费纳入预算。 二、部门预算收入预算情况说明 2021 年收入预算 1831.77 万元,较上年增加 472.09 万元, 增长 34.72%, 主要原因是根据国家、省、市、区统一政策调整 行政事业单位薪酬待遇水平,以及增加了省级和市级城乡免费义 务教育经费纳入预算 。其中:一般公共预算收入 1831.77 万元, 政府性基金收入 0 万元,国有资本经营预算 0 万元,财政专户管 理资金 0 万元,其他资金 0 万元,上年预结转 0 万元。 三、部门预算支出预算情况说明 2021 年支出预算 1831.77 万元,较上年增加 472.09 万元, 增长 34.72%, 主要原因是根据国家、省、市、区统一政策调整 行政事业单位薪酬待遇水平,以及增加了省级和市级城乡免费义 务教育经费支出 。其中:一般公共预算支出 1831.77 万元,政府 性基金支出 0 万元,国有资本经营预算 0 万元,财政专户管理资 金 0 万元,其他资金 0 万元,上年预结转 0 万元。 四、部门转移支付预算情况 2021 年部门转移支付预算安排 0 万元。 五、“三公”经费预算情况 2021 年本部门财政拨款安排“三公”经费预算 0 万元,较上 年增加 0 万元, 主要原因是较上年持平,无增减变化。 其中: 因公出国(境)经费预算 0 万元,较上年增加 0 万元,主要 原因是较上年持平,无增减变化。 公务用车购置及运行费 0 万元(公务用车购置费 0 万元,公 务用车运行维护费 0 万元),较上年增加 0 万元,主要原因是较 上年持平,无增减变化。 公务接待费预算 0 万元,较上年增加 0 万元,主要原因是较 上年持平,无增减变化。 六、机关运行经费(行政经费)安排情况 机关运行经费(行政经费)是指用于维持行政(参公)单位 机关运行的经费。具体包括办公及印刷费、邮电费、差旅费、会 议费、培训费、福利费、日常维修费、专用材料及一般设备购置 费、水电费、物业管理费、因公出国(境)经费、公务用车购置 及运行维护费、公务接待费以及其他费用等。 2021 年,本部门机关运行经费(行政经费)预算安排 0 万元, 较上年增加 0 万元,主要原因是本部门为非参照公务员法管理的 事业单位,按照上述定义,本部门无机关运行经费。 七、政府采购情况 2021 年本部门政府采购安排 50.10 万元,其中:货物类采购 预算 27.60 万元,工程类采购预算 0 万元,服务类采购预算 22.50 万元。 八、国有资产占有使用情况 截至 2020 年 12 月 31 日,本部门固定资产金额为 956.65 万 元。分布构成情况为:房屋 6557 平方米,车辆 0 辆,单价在 100 万元以上的设备 0 台等。本年度拟购置固定资产 27.60 万元,主 要是学生桌椅、办公家具、空调等 。 九、重点项目预算绩效目标情况 2021 年,本部门重点项目绩效目标情况如下: 项目名称 2021 年预算(万元) 绩效目标 通过在差旅费、教师培训费、劳 务费、维护费等方面的使用,改 城乡免费义务教育(省级) 44.51 善教师在出差、培训或其他工作 时的环境水平,提高其参与学校 事务积极性,促进学校稳定发展。 通过在教师培训费、工会经费、 仪器设备、图书购置,修缮维护, 小学义务教育阶段学生生均公 用经费 40.64 日常公用经费等方面的使用,改 善教师在出差、培训或其他工作 时的环境水平,提高其参与学校 事务积极性,促进学校稳定发展。 十、专业名词解释 1.部门预算:指各部门依据相关法律、法规和政策规定及其 行使职能需要,组织所属各单位编制并逐级上报、审核、汇总, 经财政部门审核后按程序依法批准的部门综合收支计划。 2.基本支出:指预算单位为保障其机构正常运转、完成日常 工作任务而编制的年度基本支出计划,其内容包括人员支出预 算、公用支出预算两部分。 3.项目支出:指预算单位为完成特定的行政工作任务或事业 发展目标,在基本支出预算之外编制的年度或跨年度项目支出计 划。 4.市级财政专项资金:指根据《广州市人民政府办公厅关于 印发广州市市级财政专项资金管理办法的通知》(穗府办函 〔2017〕306 号文)规定,经市政府批准设立,由市级财政安排, 为支持我市经济和社会各项事业发展,具有专门用途和绩效目 标,需进行二次分配的一般公共预算资金、政府性基金、国有资 本经营预算资金。 5.“三公”经费:指财政资金安排的,用于公务接待、公务 用车、因公出国(境)等方面的经费。 6.会议费:指会议中按规定开支的房租费、伙食补助费以及 文件资料的印刷费、会议场地租用费等。 7.机关运行经费:指为保障行政单位(包括实行公务员管理 的事业单位)运行用于购买货物和服务的各项资金,包括办公及 印刷费、邮电费、差旅费、会议费、福利费、日常维修费、专用 材料及一般设备购置费、办公用房水电费、办公用房物业管理费、 公务用车运行维护费以及其他费用。 第四部分 2021 年部门预算报表 表1 收支总体情况表 部门名称: 广州市花都区狮岭镇振兴第二小学 收 收入项目 单位:万元 入 支 2021 年预算 支出项目 出 2021 年预算 一、财政拨款 1831.77 一、一般公共服务支出 0.00 (一)一般公共预算 1831.77 二、外交支出 0.00 (二)政府性基金预算 0.00 三、国防支出 0.00 (三)国有资本经营预算 0.00 四、公共安全支出 0.00 二、财政专户管理资金 0.00 五、教育支出 三、其他资金 0.00 六、科学技术支出 0.00 (一)事业收入 0.00 七、文化旅游体育与传媒支出 0.00 (二)经营收入 0.00 八、社会保障和就业支出 290.21 (三)其他收入 0.00 九、卫生健康支出 18.50 十、节能环保支出 0.00 十一、城乡社区支出 0.00 1,388.86 表1 收支总体情况表 部门名称: 广州市花都区狮岭镇振兴第二小学 收 收入项目 单位:万元 入 支 2021 年预算 支出项目 四、上级补助收入 1831.77 0.00 2021 年预算 十二、农林水支出 0.00 十三、交通运输支出 0.00 十四、资源勘探信息等支出 0.00 十五、商业服务业等支出 0.00 十六、金融支出 0.00 十七、援助其他地区支出 0.00 十八、自然资源海洋气象等支出 0.00 十九、住房保障支出 本年收入合计 出 134.20 二十、粮油物资储备支出 0.00 二十一、灾害防治及应急管理支出 0.00 二十二、其他支出 0.00 本年支出合计 二十三、对附属单位补助支出 1,831.77 0.00 表1 收支总体情况表 部门名称: 广州市花都区狮岭镇振兴第二小学 收 收入项目 单位:万元 入 支 2021 年预算 支出项目 出 2021 年预算 五、附属单位上缴收入 0.00 二十四、上缴上级支出 0.00 六、用事业基金弥补收支总额 0.00 二十五、结转下年 0.00 七、上年预结转 0.00 收入总计 注: 无。 1,831.77 支出总计 1,831.77 表2 收入总体情况表 部门名称: 广州市花都区狮岭镇振兴第二小学 单位:万元 本年收入 功能科目 编码单位 功能科目名称(单位 名称) 编码) 财政拨款 总计 合计 小计 1 一般公 共预算 财政专户拨款 政府性 国有资 小计 教育收 其他资金 其他财 小计 事业单 助收入 收入 基金弥 上年 补收支 预结转 本经营 算 预算 7 8 9 10 11 12 13 14 15 16 17 18 19 收入 入 位经营 其他收 位上缴 用事业 基金预 费 政拨款 事业收 上级补 附属单 收入 入 总额 2 3 4 5 6 总 计 1,831.77 1,831.77 1,831.77 1,831.77 0.00 0.00 0.00 0.00 0.00 0.00 0.00 0.00 0.00 0.00 0.00 0.00 0.00 205 教育支出 1,388.86 1,388.86 1,388.86 1,388.86 0.00 0.00 0.00 0.00 0.00 0.00 0.00 0.00 0.00 0.00 0.00 0.00 0.00 20502 普通教育 1,388.86 1,388.86 1,388.86 1,388.86 0.00 0.00 0.00 0.00 0.00 0.00 0.00 0.00 0.00 0.00 0.00 0.00 0.00 2050202 小学教育 1,388.86 1,388.86 1,388.86 1,388.86 0.00 0.00 0.00 0.00 0.00 0.00 0.00 0.00 0.00 0.00 0.00 0.00 0.00 290.21 290.21 290.21 290.21 0.00 0.00 0.00 0.00 0.00 0.00 0.00 0.00 0.00 0.00 0.00 0.00 0.00 290.21 290.21 290.21 290.21 0.00 0.00 0.00 0.00 0.00 0.00 0.00 0.00 0.00 0.00 0.00 0.00 0.00 179.10 179.10 179.10 179.10 0.00 0.00 0.00 0.00 0.00 0.00 0.00 0.00 0.00 0.00 0.00 0.00 0.00 74.07 74.07 74.07 74.07 0.00 0.00 0.00 0.00 0.00 0.00 0.00 0.00 0.00 0.00 0.00 0.00 0.00 37.04 37.04 37.04 37.04 0.00 0.00 0.00 0.00 0.00 0.00 0.00 0.00 0.00 0.00 0.00 0.00 0.00 18.50 18.50 18.50 18.50 0.00 0.00 0.00 0.00 0.00 0.00 0.00 0.00 0.00 0.00 0.00 0.00 0.00 208 20805 2080502 2080505 2080506 210 社会保障和就业支 出 行政事业单位养老 支出 事业单位离退休 机关事业单位基本 养老保险缴费支出 机关事业单位职业 年金缴费支出 卫生健康支出 表2 收入总体情况表 部门名称: 广州市花都区狮岭镇振兴第二小学 单位:万元 本年收入 功能科目 编码单位 编码) 1 功能科目名称(单位 名称) 财政拨款 总计 合计 小计 2 一般公 共预算 财政专户拨款 政府性 国有资 基金预 本经营 算 预算 小计 教育收 费 其他资金 其他财 政拨款 小计 收入 事业收 入 事业单 位经营 收入 上级补 其他收 助收入 附属单 位上缴 收入 入 用事业 基金弥 上年 补收支 预结转 总额 3 4 5 6 7 8 9 10 11 12 13 14 15 16 17 18 19 21007 计划生育事务 18.50 18.50 18.50 18.50 0.00 0.00 0.00 0.00 0.00 0.00 0.00 0.00 0.00 0.00 0.00 0.00 0.00 221 住房保障支出 134.20 134.20 134.20 134.20 0.00 0.00 0.00 0.00 0.00 0.00 0.00 0.00 0.00 0.00 0.00 0.00 0.00 22102 住房改革支出 134.20 134.20 134.20 134.20 0.00 0.00 0.00 0.00 0.00 0.00 0.00 0.00 0.00 0.00 0.00 0.00 0.00 2210201 住房公积金 134.20 134.20 134.20 134.20 0.00 0.00 0.00 0.00 0.00 0.00 0.00 0.00 0.00 0.00 0.00 0.00 0.00 注: 无。 表3 支出总体情况表 部门名称: 广州市花都区狮岭镇振兴第二小学 功能科目编码 功能科目名称 1 2 总计 单位:万元 合计 基本支出 3 4 事业单位 对附属单位 上缴上级 经营支出 补助支出 支出 6 7 8 项目支出 结转下年 5 9 1,831.77 1,667.39 164.38 0.00 0.00 0.00 0.00 205 教育支出 1,388.86 1,224.48 164.38 0.00 0.00 0.00 0.00 20502 普通教育 1,388.86 1,224.48 164.38 0.00 0.00 0.00 0.00 2050202 小学教育 1,388.86 1,224.48 164.38 0.00 0.00 0.00 0.00 290.21 290.21 0.00 0.00 0.00 0.00 0.00 290.21 290.21 0.00 0.00 0.00 0.00 0.00 179.10 179.10 0.00 0.00 0.00 0.00 0.00 74.07 74.07 0.00 0.00 0.00 0.00 0.00 37.04 37.04 0.00 0.00 0.00 0.00 0.00 208 20805 2080502 2080505 2080506 社会保障和就业支 出 行政事业单位养老 支出 事业单位离退休 机关事业单位基本 养老保险缴费支出 机关事业单位职业 年金缴费支出 210 卫生健康支出 18.50 18.50 0.00 0.00 0.00 0.00 0.00 21007 计划生育事务 18.50 18.50 0.00 0.00 0.00 0.00 0.00 18.50 18.50 0.00 0.00 0.00 0.00 0.00 2100799 其他计划生育事务 支出 表3 支出总体情况表 部门名称: 广州市花都区狮岭镇振兴第二小学 单位:万元 事业单位 功能科目编码 功能科目名称 1 2 合计 基本支出 3 4 对附属单位 上缴上级 项目支出 结转下年 5 经营支出 补助支出 支出 6 7 8 9 221 住房保障支出 134.20 134.20 0.00 0.00 0.00 0.00 0.00 22102 住房改革支出 134.20 134.20 0.00 0.00 0.00 0.00 0.00 2210201 住房公积金 134.20 134.20 0.00 0.00 0.00 0.00 0.00 注: 无。 表4 财政拨款收支总体情况表 部门名称: 广州市花都区狮岭镇振兴第二小学 收 收入项目 一、一般公共预算 单位:万元 入 支 2021 年预算 支出项目 1831.77 出 2021 年预算 一、一般公共服务支出 0.00 二、政府性基金预算 0.00 二、外交支出 0.00 三、国有资本经营预算 0.00 三、国防支出 0.00 四、公共安全支出 0.00 五、教育支出 1,388.86 六、科学技术支出 0.00 七、文化旅游体育与传媒支出 0.00 八、社会保障和就业支出 290.21 九、卫生健康支出 18.50 十、节能环保支出 0.00 十一、城乡社区支出 0.00 十二、农林水支出 0.00 十三、交通运输支出 0.00 十四、资源勘探信息等支出 0.00 十五、商业服务业等支出 0.00 表4 财政拨款收支总体情况表 部门名称: 广州市花都区狮岭镇振兴第二小学 收 收入项目 单位:万元 入 支 2021 年预算 支出项目 上年预结转 0.00 十七、援助其他地区支出 0.00 十八、自然资源海洋气象等支出 0.00 收入总计 注: 表中功能分类科目,根据各部门实际预算编制情况编列。 1,831.77 134.20 二十、粮油物资储备支出 0.00 二十一、灾害防治及应急管理支出 0.00 二十二、其他支出 0.00 1,831.77 0.00 2021 年预算 十六、金融支出 十九、住房保障支出 本年收入合计 出 本年支出合计 结转下年 1,831.77 0.00 支出总计 1,831.77 表5 非税收入预算表 部门名称: 广州市花都区狮岭镇振兴第二小学 单位编码 1 单位名称(资金来 源) 单位:万元 非税收入预算 收入科目 2 合计 注: 本单位 2021 年无非税收入预算。 项目名称 3 4 无 无 合计 上缴中央 5 6 0.00 备注 上缴 省财政专户 7 0.00 本级收入 8 0.00 9 0.00 无 表6 一般公共预算支出预算表(按功能分类科目) 单位:万元 部门名称: 广州市花都区狮领镇振兴第二小学 功能分类科目 一般公共预算支出 项目支出 科目编码 科目名称 总计 基本支出 小计 1 2 合 3 计 4 财政 部门 专项资金 项目支出 5 (本级支出) 6 7 1,831.77 1,667.39 164.38 164.38 0.00 205 一、教育支出 1,388.86 1,224.48 164.38 164.38 0.00 20502 普通教育 1,388.86 1,224.48 164.38 164.38 0.00 2050202 小学教育 1,388.86 1,224.48 164.38 164.38 0.00 208 二、社会保障和就业支出 290.21 290.21 0.00 0.00 0.00 20805 行政事业单位养老支出 290.21 290.21 0.00 0.00 0.00 2080502 事业单位离退休 179.10 179.10 0.00 0.00 0.00 74.07 74.07 0.00 0.00 0.00 37.04 37.04 0.00 0.00 0.00 2080505 2080506 机关事业单位基本养老保 险缴费支出 机关事业单位职业年金缴 费支出 210 三、卫生健康支出 18.50 18.50 0.00 0.00 0.00 21007 计划生育事务 18.50 18.50 0.00 0.00 0.00 2100799 其他计划生育事务支出 18.50 18.50 0.00 0.00 0.00 表6 一般公共预算支出预算表(按功能分类科目) 单位:万元 部门名称: 广州市花都区狮领镇振兴第二小学 功能分类科目 一般公共预算支出 项目支出 科目编码 科目名称 总计 基本支出 小计 1 2 3 4 财政 部门 专项资金 项目支出 5 (本级支出) 6 7 221 四、住房保障支出 134.20 134.20 0.00 0.00 0.00 22102 住房改革支出 134.20 134.20 0.00 0.00 0.00 2210201 住房公积金 134.20 134.20 0.00 0.00 0.00 注: 无。 表7 政府性基金预算支出情况表 部门名称: 广州市花都区狮岭镇振兴第二小学 单位:万元 项目支出 支出功能科目编码 支出功能科目 总计 基本支出 小计 1 2 合 3 计 注: 本学校 2021 年无政府性基金支出。 4 0.00 专项资金 项目支出 5 0.00 财政 部门 (本级支出) 6 0.00 7 0.00 0.00 表8 部门预算基本支出预算表 部门名称: 广州市花都区狮岭镇振兴第二小学 单位编码 支出项目类别(单 位名称) 1 2 合 财政拨款 总 计 小 计 3 计 单位:万元 4 财政专户管理资金 一般公共预 政府性 国有资本经 算 基金预算 营预算 5 6 7 小计 8 当年收入安 排 9 事业收入资 经营收入资 净结余安排 金 金 10 11 12 其他资金 13 1,667.39 1,667.39 1,667.39 0.00 0.00 0.00 0.00 0.00 0.00 0.00 0.00 1,667.39 1,667.39 1,667.39 0.00 0.00 0.00 0.00 0.00 0.00 0.00 0.00 广州市花都区狮 114130 岭镇振兴第二小 学 114130 人员支出(统发) 329.62 329.62 329.62 0.00 0.00 0.00 0.00 0.00 0.00 0.00 0.00 114130 人员支出(其他) 1,318.37 1,318.37 1,318.37 0.00 0.00 0.00 0.00 0.00 0.00 0.00 0.00 19.40 19.40 19.40 0.00 0.00 0.00 0.00 0.00 0.00 0.00 0.00 114130 对个人和家庭补 助支出(其他) 注: 无。 表9 一般公共预算基本支出情况表(按支出经济分类科目) 部门名称: 广州市花都区狮岭镇振兴第二小学 单位:万元 政府预算经济分类 部门预算经济分类 合 计 2021 年预算 1667.39 [505]对事业单位经常性补助 [301]工资福利支出 1469.79 [50501]工资福利支出 [30101]基本工资 154.23 [50501]工资福利支出 [30102]津贴补贴 488.26 [50501] 工资福利支出 [30107] 绩效工资 154.03 [50501]工资福利支出 [30108]机关事业单位基本养老保险缴费 74.07 [50501] 工资福利支出 [30109] 职业年金缴费 37.04 [50501]工资福利支出 [30113]住房公积金 134.20 [50501]工资福利支出 [30199]其他工资福利支出 427.96 [509] 对个人和家庭的补助 [303] 对个人和家庭的补助 197.60 [50905] 离退休费 [30302] 退休费 178.20 [50901]社会福利和救助 [30309]奖励金 19.40 注: 无。 表 10 部门预算项目支出预算表 部门名称: 广州市花都区狮岭镇振兴第二小学 单位:万元 财政拨款 财政专 户管理 资金 事业收 入资金 经营收 入资金 其他资 金 上年预 结转 项目内容 绩效目标 项目主要绩效指标 7 8 9 10 11 12 13 14 15 0.00 0.00 0.00 0.00 0.00 0.00 0.00 无 无 无 164.38 0.00 0.00 0.00 0.00 0.00 0.00 0.00 无 无 无 0.00 0.00 0.00 0.00 0.00 0.00 0.00 0.00 0.00 无 无 无 164.38 164.38 164.38 0.00 0.00 0.00 0.00 0.00 0.00 0.00 无 无 无 164.38 164.38 164.38 0.00 0.00 0.00 0.00 0.00 0.00 0.00 无 无 无 69.23 69.23 69.23 0.00 0.00 0.00 0.00 0.00 0.00 0.00 无 无 无 单位编 码 项目名称 (项目类别) 总计 1 2 合 计 其中:部门项目 支出 合计 一般公 共 预算 政府性 基金预 算 国有资 本经营 预算 3 4 5 6 164.38 164.38 164.38 164.38 164.38 0.00 区级财政专项 资金(本级支 出) 广州市花都区 114130 狮岭镇振兴第 二小学 部门项目支出 业务工作经费 类 1、数量指标:(配备医 花都区政府常务会 公办中小学购 114130 买专职卫生技 术人员服务项 目 议纪要--花府 16 届 12.00 12.00 12.00 0.00 0.00 0.00 0.00 0.00 0.00 0.00 150 次〔2020〕22 号。 我校经上级部门配 备校医 1 人,每年是 120000 元/人。 通过购买专职卫生技 术人员服务项目,加强 学校配备卫生专业技 术人员方面的建设,保 障师生健康。 生人数)1 人。2、成本 指标:(购买专职卫生 服 务 人 员 人 均 经 费)=12 万元/年。3、 社会效益:(校园安全 事故次数)≤1 次。4、 满意度指标:(学校对 表 10 部门预算项目支出预算表 部门名称: 广州市花都区狮岭镇振兴第二小学 单位:万元 财政拨款 单位编 码 项目名称 (项目类别) 总计 1 2 3 合计 一般公 共 预算 政府性 基金预 算 国有资 本经营 预算 4 5 6 7 财政专 户管理 资金 事业收 入资金 经营收 入资金 其他资 金 上年预 结转 项目内容 绩效目标 项目主要绩效指标 8 9 10 11 12 13 14 15 校医的满意度)≥85%。 5、社会效益:(校医服 务覆盖率)100%。6、满 意度指标:(教师满意 度)≥90%。7、数量指 标:(校医服务学生人 数)≥770 人。 114130 和课后托管服 务经费 1、成本指标:(午休、 号文关于印发广州 课后托管服务补助标 市义务教育阶段公 准)午休、课后补助标 办小学午休和课后 准为 2 元/生.天。2、 托管服务财政补助 满意度指标:(家长满 办法(试行)的通知 义务教育阶段 公办小学午休 穗教发〔2014〕123 公办小学午休服务 16.59 16.59 16.59 0.00 0.00 0.00 0.00 0.00 0.00 0.00 补助标准为 2 元/生. 天,课后托管补助标 准为 2 元/生.天,按 为了方便家长和学生 的学习,促进其生活水 平的提升和学习方面 的发展。 意度)≥92%。3、社会 效益:(政策知晓率) ≥ 92% 。 4 、 经 济 效 益 :( 资 金 使 用 率 ) ≥ 90%。5、数量指标:(午 照公办小学实际参 休人数)≥360 人。6、 加午休和课后托管 满意度指标:(学生满 的在校学生数和天 意度)≥92%。7、数量 数计算 。预算 2021 指标:(课后托管人数) 年我校午休人人数 ≥260 人。 表 10 部门预算项目支出预算表 部门名称: 广州市花都区狮岭镇振兴第二小学 单位:万元 财政拨款 单位编 码 项目名称 (项目类别) 总计 1 2 3 合计 一般公 共 预算 政府性 基金预 算 国有资 本经营 预算 4 5 6 7 财政专 户管理 资金 事业收 入资金 经营收 入资金 其他资 金 上年预 结转 项目内容 绩效目标 项目主要绩效指标 8 9 10 11 12 13 14 15 约 370 人,课后托管 人数 262 人。 根据穗财教〔2011〕 244 号《关于提高市 属公办中小学、中 1、满意度指标:(学生 专、中技学校预算内 满意度 )≥92%。2、满 生均公用经费标准 小学义务教育 114130 阶段学生生均 公用经费 40.64 40.64 40.64 0.00 0.00 0.00 0.00 0.00 0.00 0.00 的通知》文件精神。 通过在教师培训费、工 小学 525 元/年.生、 会经费、仪器设备、图 普通中学 990 元/年. 书购置,修缮维护,日 生,按实支付。我校 常公用经费等方面的 2021 年 在校 学生 人 使用,改善教师在出 数为 775 人,按 525 差、培训或其他工作时 元/年.生的标准,预 的环境水平,提高其参 算 2021 年我校的小 与学校事务积极性,促 学义务教育阶段学 进学校稳定发展。 生生均公用经费共 406875 元。 意度指标:(教师满意 度 )≥95%。3、数量指 标:(教师人数)≥35 人。4、社会效益:(教 师、学生获奖人数)≥ 145 人。5、成本指标: (生均公用经费标准 ) 小学 525 元/年.生。6、 数量指标:(在校生人 数 )≥770 人。7、经 济效益:(资金使用率) ≥95%。 表 10 部门预算项目支出预算表 部门名称: 广州市花都区狮岭镇振兴第二小学 单位:万元 财政拨款 单位编 码 项目名称 (项目类别) 总计 1 2 事业发展类 财政专 户管理 资金 事业收 入资金 经营收 入资金 其他资 金 上年预 结转 项目内容 绩效目标 项目主要绩效指标 7 8 9 10 11 12 13 14 15 0.00 0.00 0.00 0.00 0.00 0.00 合计 一般公 共 预算 政府性 基金预 算 国有资 本经营 预算 3 4 5 6 90.57 90.57 90.57 0.00 无 无 无 根据穗财教〔2011〕 244 号《关于提高市 属公办中小学、中 1、满意度指标:(学生 专、中技学校预算内 满意度 )≥92%。2、满 生均公用经费标准 意度指标:(教师满意 的通知》文件精神。 114130 小学特殊教育 经费 1.15 1.15 1.15 0.00 0.00 0.00 0.00 0.00 0.00 0.00 小学 525 元/年.生、 通过在学校办公设备、 普通中学 990 元/年. 环境维护、仪器设备、 生,按实支付。我校 图书购置等方式,促进 2021 年 在校 学生 人 学校教师工作环境及 数为 775 人,按 525 学生学习环境的改善, 元/年.生的标准,预 提高工作效率和学习 算 2021 年我校的小 效率。 学义务教育阶段学 生生均公用经费共 406875 元。 度 )≥95%。3、数量指 标:(教师人数)≥35 人。4、社会效益:(教 师、学生获奖人数)≥ 145 人。5、成本指标: (生均公用经费标准 ) 小学 525 元/年.生。 6、数量指标:(在校生 人数 )≥770 人。7、 经济效益:(资金使用 率)≥95%。 表 10 部门预算项目支出预算表 部门名称: 广州市花都区狮岭镇振兴第二小学 单位:万元 财政拨款 单位编 码 项目名称 (项目类别) 总计 1 2 3 合计 一般公 共 预算 政府性 基金预 算 国有资 本经营 预算 4 5 6 7 财政专 户管理 资金 事业收 入资金 经营收 入资金 其他资 金 上年预 结转 项目内容 绩效目标 项目主要绩效指标 8 9 10 11 12 13 14 15 小学免费义务教育 经费。根据穗财教 〔2013〕15 号《关于 1、数量指标:(在校学 提高城乡免费义务 生 人 数 ) ≥ 770 人 。 教育公用经费补助 标准的通知》,免杂 费标准小学 1150 元/ 年.生、初中生 1950 114130 小学免费义务 教育经费 元/年.生。免杂费区 26.71 26.71 26.71 0.00 0.00 0.00 0.00 0.00 0.00 0.00 级财政负担 50%;按 学生实际人数核算。 我校 2020 年在校学 生人数是 775 人,按 1150 元/年.生的标 2、数量指标:(教师人 通过在差旅费、教师培 数)≥36 人。3、经济 训费、劳务费、维护费 效益:(资金使用率) 等方面的使用,改善教 ≥92%。4、满意度指标: 师在出差、培训或其他 (学生满意度 )≥92%。 工作时的环境水平,提 5、满意度指标:(教师 高其参与学校事务积 满意度 )≥95%。6、质 极性,促进学校稳定发 量指标:(义务教育经 展。 费使用规范 )是。7、 成本指标:(免费义务 准,预算 2020 年我 教育费标准)1150 元/ 校的小学免费义务 人.年。 教育经费的 30%计算 共 267375 元。 114130 农村困难家庭 0.40 0.40 0.40 0.00 0.00 0.00 0.00 0.00 0.00 0.00 根据区委、区府办关 使农村困难家庭在校 1、时效指标;(经费按 表 10 部门预算项目支出预算表 部门名称: 广州市花都区狮岭镇振兴第二小学 单位:万元 财政拨款 财政专 户管理 资金 事业收 入资金 经营收 入资金 其他资 金 上年预 结转 项目内容 绩效目标 项目主要绩效指标 8 9 10 11 12 13 14 15 在校(园)学生 于印发《关于进一步 学生能得到帮助,改善 时发放率)≥95%。2、 (幼儿)生活补 促进农民增收若干 困难的生活现状,促进 社会效益:(贫困学生 助 措施的一览子方案 其生活水平的提升和 生活补助发放率 )≥ 的通知(花办发 学习方面的发展。 95%。3、成本指标;人 单位编 码 项目名称 (项目类别) 总计 1 2 3 合计 一般公 共 预算 政府性 基金预 算 国有资 本经营 预算 4 5 6 7 〔2014〕12 号)文, 均补助标准)1000 元/ 发放困难家庭学生 人.年和 1500 元/人. 生活补助,幼儿园 年。4、社会效益:(政 1500 元/人.年;特殊 策知晓率)≥95%。5、 学生 1500 元/人.年; 数量指标:(贫困学生 小 学、 初中 生 1000 生活补助发放人数 ) 元/人.年;大学生 ≥2 人。6、满意度指 3600 元/人.年。我校 标:(家长满意度)≥ 2021 年在校学生中, 95%。7、可持续影响指 有 4 名学生持有贫困 标:(是否按规定发 证和低保证,预算 放 )是。 2021 年 我校 的农 村 困难家庭在校学生 生活补助为 4000 元。 114130 城乡免费义务 教育(市级) 17.80 17.80 17.80 0.00 0.00 0.00 0.00 0.00 0.00 0.00 小学免费义务教育 通过在物业管理费、维 1、数量指标:(教职工 经费。根据穗财教 护费等方面的使用,改 人数)≥37 人。2、社 〔2013〕15 号《关于 善工作时的环境水平, 会效益:(师生获奖人 提高城乡免费义务 提高其参与学校事务 次)≥100 人次。3、数 表 10 部门预算项目支出预算表 部门名称: 广州市花都区狮岭镇振兴第二小学 单位:万元 财政拨款 单位编 码 项目名称 (项目类别) 总计 1 2 3 合计 一般公 共 预算 政府性 基金预 算 国有资 本经营 预算 4 5 6 7 财政专 户管理 资金 事业收 入资金 经营收 入资金 其他资 金 上年预 结转 项目内容 绩效目标 项目主要绩效指标 8 9 10 11 12 13 14 15 教育公用经费补助 积极性,促进学校稳定 量指标:(在校学生人 标准的通知》,免杂 发展。 数)≥774 人。4、时效 费标准小学 1150 元/ 指标:(资金使用率) 年.生、初中生 1950 ≥90%。5、满意度指标: 元/年.生。免杂费市 (家长满意度)≥90%。 级财政负担 20%;按 6、满意度指标:(师生 学生实际人数核算。 满意度)≧90%。7、质 我校 2021 年在校学 量指标:(免杂费标准 生人数是 792 人,按 小 学 1150 元 / 年 ) ≥ 1150 元/年.生的标 90%。 准,预算 2021 年我 校的小学免费义务 教育经费的 20%计算 共 182160 元。 114130 城乡免费义务 教育(省级) 44.51 44.51 44.51 0.00 0.00 0.00 0.00 0.00 0.00 0.00 小学免费义务教育 通过在差旅费、教师培 1、质量指标:(免杂费 经费。根据穗财教 训费、劳务费、维护费 标准小学 1150 元/年) 〔2013〕15 号《关于 等方面的使用,改善教 ≥90%。2、数量指标: 提高城乡免费义务 师在出差、培训或其他 ( 在 校 生 人 数 ) ≥ 774 教育公用经费补助 工作时的环境水平,提 人。3、数量指标:(教 标准的通知》,免杂 高其参与学校事务积 职 工 人数 ) ≥37 人 。 费标准小学 1150 元/ 极性,促进学校稳定发 4、社会效益:(师生获 年.生、初中生 1950 展。 奖人次)≥100 人次。 表 10 部门预算项目支出预算表 部门名称: 广州市花都区狮岭镇振兴第二小学 单位:万元 财政拨款 单位编 码 项目名称 (项目类别) 总计 1 2 3 合计 一般公 共 预算 政府性 基金预 算 国有资 本经营 预算 4 5 6 7 财政专 户管理 资金 事业收 入资金 经营收 入资金 其他资 金 上年预 结转 项目内容 绩效目标 项目主要绩效指标 8 9 10 11 12 13 14 15 元/年.生。免杂费区 5、时效指标:(资金使 级财政负担 50%;按 用率)≥90% 。6、满意 学生实际人数核算。 度指标:(家长满意度) 我校 2021 年在校学 ≥90%。 7、社会效益: 生人数是 792 人,按 (师生满意度)≥90%。 1150 元/年.生的标 准,预算 2021 年我 校的小学免费义务 教育经费的 30%计算 共 45.51 元。 机构运行保障 类 114130 遗属补助 4.58 1.92 4.58 1.92 4.58 1.92 0.00 0.00 0.00 0.00 0.00 0.00 0.00 0.00 0.00 0.00 0.00 0.00 0.00 0.00 无 无 无 根据《关于调整我市 1、时效指标:(是否按 机关,事业单位工作 规定时间发放)是。2、 人员死亡后遗属补 满意度指标:(员工满 助标准的通知》执 通过发放遗属补助金, 意度 )≥95%。3、成本 行。根据狮岭教育指 改善去世教师家庭的 指标:(人均发放成 导中心文件,我校领 生活环境,充满人文关 本 )9600 元 / 人 . 年 。 取遗属补助人数为 2 怀。 4、数量指标:(遗属补 人,按 9600 元/人. 助人数 )2 人。5、可 年的标准,预算我校 持续影响指标:(是否 2021 年 遗属 补助 为 足额发放)是。6、经济 表 10 部门预算项目支出预算表 部门名称: 广州市花都区狮岭镇振兴第二小学 单位:万元 财政拨款 单位编 码 项目名称 (项目类别) 总计 1 2 3 合计 一般公 共 预算 政府性 基金预 算 国有资 本经营 预算 4 5 6 7 财政专 户管理 资金 事业收 入资金 经营收 入资金 其他资 金 上年预 结转 项目内容 绩效目标 项目主要绩效指标 8 9 10 11 12 13 14 15 19200 元。 效益:(资金使用率) ≥ 95% 。 7 、 社 会 效 益 :( 政 策 知 晓 率 ) ≥ 95%。 根据花人社〔2012〕 1、数量指标:(教师购 80 号《转发关于广州 买工伤保险覆盖率)≥ 市事业单位、社会团 95%。2、时效指标:(购 体、民办非企业单位 买工伤险完成率)≥ 参加工伤保险的通 知》以及花劳字 〔2004〕2 号《关于 114130 社会保险费 2.66 2.66 2.66 0.00 0.00 0.00 0.00 0.00 0.00 0.00 机关事业单位工勤 人员、自收自支事业 单位职工参加社会 保险问题的通知》文 件精神,按符合参加 保险人员单位负担 部分计算,以实际支 出结算。(在编工勤 失 业 险 95%。3、经济效益:(资 通过为我校 37 名在职 金使用率)≥90%。4、 在编教师购买在职工 满意度指标:(教师满 伤险,能保障教师的工 意度 )≥95%。5、可持 作环境,提升工作环境 续影响指标:(是否按 安全指数。 规定购买工伤险)是。 6、数量指标:(参与社 会 保 险 人 数 ) ≥ 37 人。7、经济效益(人均 购买工伤险成本)720 元/人。 表 10 部门预算项目支出预算表 部门名称: 广州市花都区狮岭镇振兴第二小学 单位:万元 财政拨款 单位编 码 项目名称 (项目类别) 总计 1 2 3 合计 一般公 共 预算 政府性 基金预 算 国有资 本经营 预算 4 5 6 7 财政专 户管理 资金 事业收 入资金 经营收 入资金 其他资 金 上年预 结转 项目内容 绩效目标 项目主要绩效指标 8 9 10 11 12 13 14 15 12000*0.007*12=10 08 元/人.年,在职工 伤 险 12000*0.006*12=86 4 元/人.年)我校 2021 年 在职 在编 教 师人数是 37 人,按 在 职 工 伤 险 12000*0.006*12=86 4 元/人.年的标准, 预算我校 2021 年社 会 保 险 费 共 26640 元。 注: 无。 表 11 部门预算转移支付项目预算表 部门名称: 广州市花都区狮岭镇振兴第二小学 单位 编码 单位名称 (项目名 总计 称) 1 2 合 计 单位:万元 政府 国有 其中: 一般公 性基 资本 其他 上年 共预算 金预 经营 资金 预结转 越秀 海珠 荔湾 天河 白云 黄埔 南沙 花都 番禺 从化 增城 算 预算 待分 配 3 4 5 6 7 8 9 10 11 12 13 14 15 16 17 18 19 20 0.00 0.00 0.00 0.00 0.00 0.00 0.00 0.00 0.00 0.00 0.00 0.00 0.00 0.00 0.00 0.00 0.00 0.00 注: 本学校 2021 年无转移项目预算。 绩效目标 21 项目主要绩 效指标 22 无 无 表 12 财政拨款安排的行政经费及“三公”经费预算表 部门名称: 广州市花都区狮岭镇振兴第二小学 单位:万元 项目 合计 一般公共预算 政府性基金预算 国有资本经营预算 1 2 3 4 5 行政经费 0.00 0.00 0.00 0.00 “三公”经费总额 0.00 0.00 0.00 0.00 其中:(一)因公出国(境)费 0.00 0.00 0.00 0.00 0.00 0.00 0.00 0.00 1.公务用车购置费 0.00 0.00 0.00 0.00 2.公务用车运行维护费 0.00 0.00 0.00 0.00 0.00 0.00 0.00 0.00 (二)公务用车购置及运行维护费 (三)公务接待费 注: 无。 表 13 政府采购预算表 部门名称: 广州市花都区狮岭镇振兴第二小学 单位 编码 名称) 2 合 计 114130 114130 114130 政府采购品目 政府采购品目 名称 名称 编号 3 4 5 无 数量 单位 6 7 财政拨款 总计 合计 财政专户 一般公共 政府性基 国有资本 预算 金预算 经营预算 11 12 8 9 10 管理资金 13 其他资金 14 无 无 无 无 50.10 50.10 50.10 0.00 0.00 0.00 0.00 无 无 无 无 无 27.60 27.60 27.60 0.00 0.00 0.00 0.00 工程类 无 无 无 无 无 0.00 0.00 0.00 0.00 0.00 0.00 0.00 服务类 无 无 无 无 无 22.50 22.50 22.50 0.00 0.00 0.00 0.00 无 无 无 无 无 50.10 50.10 50.10 0.00 0.00 0.00 0.00 无 无 无 无 无 21.60 21.60 21.60 0.00 0.00 0.00 0.00 物业管理服务 C1204 物业管 (保安) 理服务 C1204 1 年 21.60 21.60 21.60 0.00 0.00 0.00 0.00 无 无 无 无 无 28.50 28.50 28.50 0.00 0.00 0.00 0.00 C0801 1 年 0.90 0.90 0.90 0.00 0.00 0.00 0.00 1 台 0.60 0.60 0.60 0.00 0.00 0.00 0.00 A020207 1 台 5.50 5.50 5.50 0.00 0.00 0.00 0.00 A0609 1 批 9.25 9.25 9.25 0.00 0.00 0.00 0.00 广州市花都区狮岭镇 振兴第二小学 非统发工资(在职) 项目支出 114130 政府采购项目 计量 其中:货物类 基本支出 114130 政府釆购项目 单位名称(支出项目 1 114130 单位:万元 城乡免费义务教育 (市级) 城乡免费义务教育 (省级) 城乡免费义务教育 (省级) 城乡免费义务教育 (省级) 法律服务 3 匹柜式空调 LED 电子彩屏 办公家具 C0801 法律服 务 A02061802030 A02061802030 1 普通空调机 1 A020207 LED 显 示屏 A0609 办公家 具 表 13 政府采购预算表 部门名称: 广州市花都区狮岭镇振兴第二小学 单位 政府采购项目 政府采购品目 政府采购品目 名称 名称 编号 2 3 4 5 城乡免费义务教育 升级视频监控 A02091107 视 设备 频监控设备 名称) 1 114130 114130 114130 114130 114130 政府釆购项目 单位名称(支出项目 编码 114130 单位:万元 (省级) 城乡免费义务教育 (省级) 城乡免费义务教育 (省级) 小学免费义务教育经 费 小学免费义务教育经 费 小学免费义务教育经 费 注: 无。 单反相机 普通图书 3 匹空调 A0202050102 通用照相机 A050101 普通 图书 普通图书 A050101 普通 图书 合计 8 9 财政专户 一般公共 政府性基 国有资本 预算 金预算 经营预算 10 11 12 管理资金 13 其他资金 14 套 2.50 2.50 2.50 0.00 0.00 0.00 0.00 A0202050102 1 台 0.85 0.85 0.85 0.00 0.00 0.00 0.00 A050101 1 批 0.90 0.90 0.90 0.00 0.00 0.00 0.00 1 台 0.60 0.60 0.60 0.00 0.00 0.00 0.00 A020208 2 台 6.50 6.50 6.50 0.00 0.00 0.00 0.00 A050101 1 批 0.90 0.90 0.90 0.00 0.00 0.00 0.00 1 一体机 7 总计 1 1 普通空调机 平台 单位 财政拨款 A02091107 A02061802030 A020208 触控 数量 6 A02061802030 教学触控 86 寸 计量 表 14 政府购买服务预算表 部门名称: 广州市花都区狮岭镇振兴第二小学 单位:万元 政府购买服务项目 单位编码 单位名称(支出项目名称) 1 2 合 计 财政拨款 一级 二级 三级 目录 目录 目录 3 4 5 无 注: 本学校 2021 年无政府购买服务预算。 无 购买 方式 6 无 总计 7 无 合计 8 0.00 0.00 一般公共预 政府性基金 算 预算 9 10 0.00 国有 财政专户管 资本 理资金 经营 11 0.00 其他资金 12 0.00 13 0.00 0.00

2021年广州市花都区狮岭镇振兴第二小学部门预算.pdf




