2021年度独立董事年度述职报告.pdf
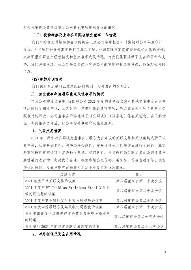
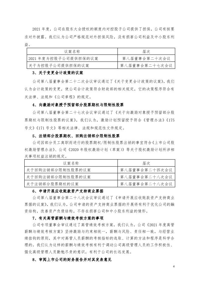
厦门象屿股份有限公司 2021 年度独立董事年度述职报告 2021年度,我们本着对全体股东负责的态度,严格遵照《公司法》《上市公司治 理准则》《关于在上市公司建立独立董事制度的指导意见》《上海证券交易所上市公 司董事选任与行为指引》等法律、法规以及规范性文件和《公司章程》《独立董事工 作制度》的规定和要求,勤勉尽职,积极参加公司董事会和股东大会,并充分发挥独 立董事的独立作用;对董事会的科学决策、规划运作起到了积极作用,有效地维护公 司整体利益及全体股东尤其是中小股东的合法权益。现我们就自身的基本情况和2021 年度履行职责情况汇报如下: 一、独立董事基本情况 (一)独立董事的组成 公司第八届董事会的独立董事为沈艺峰先生、沈维涛先生和廖益新先生。 (二)独立董事工作履历、专业背景及兼职情况 沈艺峰,男,1963年出生,管理学(会计学专业)博士。现任本公司独立董事, 厦门大学闽江学者、特聘教授,厦门法拉电子股份有限公司独立董事,兴业国际信托 公司独立董事。 沈维涛,男,1963年出生,经济学博士。现任本公司独立董事,厦门大学管理学 院教授,三棵树股份有限公司独立董事,深圳机场股份有限公司独立董事,福建龙溪 轴承(集团)股份有限公司独立董事。 廖益新,男,1957年出生,法学硕士。现任本公司独立董事,厦门大学教授、厦 门大学国际税法与比较税制研究中心主任,厦门万里石股份有限公司独立董事,厦门 松霖科技股份有限公司独立董事,厦门渡远户外用品股份有限公司独立董事,安徽庐 江龙桥矿业股份有限公司独立董事。 (三)独立董事独立性情况 1、我们及我们的直系亲属、主要社会关系不在该公司或其附属企业任职、没有直 接或间接持有公司已发行股份的1%或1%以上、不是公司前十名股东、不在直接或间接 持有公司已发行股份5%或5%以上的股东单位任职、不在公司前五名股东单位任职; 2、我们没有为公司或其附属企业提供财务、法律、管理咨询、技术咨询等服务、 1 没有从上市公司及其主要股东或有利害关系的机构和人员取得额外的、未予披露的其 他利益。 综上所述,我们不存在影响独立性的情况。 二、独立董事年度履职概况 (一)独立董事出席股东大会、董事会、审计委员会会会议情况 2021年度公司召开股东大会6次,独立董事出席会议情况如下: 姓名 本年应参加股东大会次数 亲自出席会议次数 请假次数 缺席次数 沈艺峰 6 6 0 0 沈维涛 6 6 0 0 廖益新 6 6 0 0 2021年度公司召开董事会11次,独立董事出席会议情况如下: 本年应参加 亲自出席 以通讯方式 姓名 委托次数 董事会次数 会议次数 参加会议次数 缺席次数 沈艺峰 11 3 8 0 0 沈维涛 11 3 8 0 0 廖益新 11 1 8 2 0 我们均为审计委员会成员,沈维涛和廖益新独立董事是薪酬委员会的成员,沈艺 峰和沈维涛独立董事是战略委员会的成员。2021年我们参加董事会专项委员会的情况 如下: 姓名 参加审计委员会次数 沈艺峰 9 沈维涛 9 3 廖益新 9 3 参加薪酬委员会次数 参加战略委员会次数 2 2 (二)相关会议决议及表决结果情况 我们认为2021年度公司会议的召集与召开符合法定的程序,会议过程中我们认真 阅读公司提供的相关资料,我们对公司2020年度报告及审计报告、2021年度高管薪酬 与绩效考核方案、申请开展资产支持商业票据、对外担保、关联交易、注销部分股票 期权/限制性股票、聘任2021年度财务报表审计机构和内部控制审计机构等重大事项发 表了独立、客观的意见;对于每个议案,我们均从各自的专业角度提出了意见和建议, 参与讨论和表决,为公司提升治理水平、完善决策机制做出了努力。2021年度,没有 2 对公司董事会各项议案及公司其他事项提出异议的情况。 (三)现场考察及上市公司配合独立董事工作情况 我们平时利用现场参加会议的机会以及公司年度报告审计期间对公司年度审计 报告、内控项目进展情况等进行考察和了解。公司管理层高度重视与我们的沟通交流, 定期汇报公司生产经营情况和重大事项进展情况,为我们履职提供了完备的条件和支 持。我们关注网络、公众号等公共媒介有关公司的宣传和报道等方式,加深对公司的 了解。 (四)参加培训情况 我们积极参加厦门证监局组织的培训,相关培训均有参加。 三、独立董事年度履职重点关注事项的情况 作为公司的独立董事,我们对公司 2021 年度的董事会议案及其他非董事会议案事 项均进行了积极审议,认真讨论、审查和论证各项事项,努力完成公司独立董事所必 须履行的职责。公司董事会严格遵循了《公司法》、 《证券法》等有关规定,在了解情 况、查阅相关文件后,就公司相关事项发表独立意见。 1、关联交易情况 2021 年,我们对公司提交董事会、股东大会审议的关联交易相关议案均进行了认 真审核,从交易必要性、程序合法合规性、交易价格公允性等方面进行了讨论,就交 易事项进行事前认可并发表独立意见。我们认为,公司进行的关联交易均是因业务发 展需要而进行的,交易内容合法,根据市场公允价格开展交易,符合自愿平等、诚实 守信的原则,没有发现存在损害公司及中小股东利益的情况。 议案名称 2021 年度日常关联交易的议案 2021 年度与 PT Obsidian Stainless Steel 发生日 常关联交易的议案 届次 第八届董事会第二十次会议 第八届董事会第二十次会议 2021 年度与商业银行发生日常关联交易的议案 第八届董事会第二十次会议 2021 年度向控股股东及其关联公司借款的议案 第八届董事会第二十次会议 关于申请开展供应链资产支持商业票据暨关联交易 的议案 关于增加 2021 年度日常关联交易额度的议案 第八届董事会第二十五次会议 第八届董事会第二十八次会议 2、对外担保及资金占用情况 3 2021 年度,公司在股东大会授权的额度内对控股子公司提供了担保,公司有按要 求对外披露。我们认为公司严格规范对外担保风险,没有损害公司利益及中小股东利 益。 议案名称 届次 2021 年度为控股子公司提供担保的议案 第八届董事会第二十次会议 关于为控股子公司提供担保的议案 第八届董事会第二十七次会议 3、关于变更会计政策的议案 公司第八届董事会第二十二次会议审议通过了《关于变更会计政策的议案》 ,我们 认为会计政策的变更,使公司会计政策符合财政部的相关规定,它的决策程序符合有 关法律、法规和《公司章程》的规定。 4、向激励对象授予预留部分股票期权与限制性股票 公司第八届董事会第二十七次会议审议通过了《关于向激励对象授予预留部分股 票期权与限制性股票的议案》,我们认为,激励计划预留授予符合《管理办法》《175 号文》 《171 号文》等相关法律、法规和规范性文件规定。 5、注销部分股票期权、回购注销部分限制性股票 公司因部分员工离职而进行的股票期权/限制性股票注销的事宜符合《上市公司股 权激励管理办法》 、公司《2020 年股权激励计划(草案) 》等关于股权激励计划所涉相 关事项权益注销的规定。 议案名称 届次 关于回购注销部分限制性股票的议案 第八届董事会第二十四次会议 关于回购注销部分限制性股票的议案 第八届董事会第二十八次会议 关于注销部分股票期权的议案 第八届董事会第二十八次会议 6、申请开展应收账款资产支持商业票据 公司第八届董事会第二十八次会议审议通过了《申请开展应收账款资产支持商业 票据的议案》,我们认为,公司申请的资产支持商业票据的开展将有利于优化公司的融 资结构,改善资产负债结构。不存在损害公司和中小股东利益的情形。 7、有关高管薪酬与绩效考核方案的事项 公司专项董事会审议通过了高管绩效考核方案,我们认为,公司《2021 年度高管 薪酬与绩效考核方案》坚持激励与约束相统一,薪酬与风险、责任相一致,与经营业 绩挂钩的原则,其中对高管人员薪酬的考核指标的选取、计算的方法和程序是科学合 理的。我们认为这样的薪酬与绩效考核有利于调动公司高级管理人员的工作积极性、 强化高级管理人员勤勉尽责的意识,有利于公司的长远发展。 8、审阅上市公司的财务报告并对其发表意见 4 我们审阅财务报告后认为公司财务报告是真实、完整、准确的。不存在与财务报 告相关的欺诈、舞弊行为及重大错报的事项,没有发现公司重大会计差错调整以及导 致非标准无保留意见审计报告事项。 2021 年度,公司发布 2021 年半年度业绩预增公告。 9、公司聘请内部控制审计机构和会计事务所事项 我们作为审计委员会的成员,在审计委员会 2021 年第二次会议上同意支付容诚同 会计师事务所 2020 年度审计费用 571 万元(不含税)。同时,根据容诚会计事务所 2020 年审计工作情况及服务意识、职业操守和履职能力,我们同意公司继续聘任容诚会计 事务所作为公司 2021 年度财务报表和内部控制审计机构。 10、现金分红及其他投资者回报情况 公司第八届董事会第二十二次会议及 2020 年年度股东大会审议通过了《2020 年 度利润分配预案》,我们认为,公司 2020 年度利润分配预案符合公司章程规定的利润 分配基本原则和具体政策,符合公司实际情况。 11、公司及股东承诺履行情况 2021年度,公司及股东没有发生违反承诺的情况。 12、关于计提资产减值准备的事项 公司第八届董事会第二十二次会议审议通过了《关于计提信用和资产减值准备的 议案》,我们认为,公司根据《企业会计准则》等相关规定,结合公司经营的实际情 况计提减值准备,符合会计谨慎性、一致性原则,公允地反映公司报告期末的资产状 况,有助于为投资者提供更加真实可靠的会计信息,不存在损害公司及所有股东利益 的情形。 13、关于变更公司注册资本并修订《公司章程》的议案 公司第八届董事会第二十八次会议审议通过了《关于变更公司注册资本并修订< 公司章程>的议案》,我们认为公司变更公司注册资本并修改公司章程的相关条款是根 据公司实际情况进行的,符合相关法律、法规及《公司章程》的有关规定,符合公司 实际情况,未损害中小投资者合法权益。 14、信息披露的执行情况 我们认为公司信息披露情况遵守了“公开、公平、公正”的三公原则,公司相关 信息披露人员按照法律、法规的要求做好信息披露工作,将公司发生的重大事项及时 予以信息披露。 5 15、内部控制的建设情况 2021年度,公司根据《内部控制规范实施工作方案》,定期开展内控建设的各项 工作和自我评价工作,针对存在的问题提出建议,逐渐完善内部控制体系。事务所出 具的内控审计报告,认为公司按照《企业内部控制基本规范》和相关规定在所有重大 方面保持了有效的财务报告内部控制。 16、董事会、经营班子以及下属专门委员会的运作情况 我们认为,2021年度董事会全体董事、各专门委员会和公司高级管理人员能够遵 守对公司忠实和勤勉的原则,认真履行《公司章程》规定的职责,积极地为股东利益 提升、为公司的可持续发展作出了不懈努力。公司经营班子全面贯彻落实了2021年度 历次董事会的各项决议。2021年度未发现有董事、高级管理人员违反法律法规、公司 章程及损害股东利益的行为。 四、其他方面 2021年度,我们没有行使以下特别职权: 1、提议召开董事会; 2、向董事会提请召开临时股东大会; 3、独立聘请外部审计机构和咨询机构; 4、对董事会审议议案提出异议。 五、总体评价和建议 2021年度,我们认真履行独立董事的职责,及时了解公司的经营信息,全面关注 公司的发展状况。我们充分履行独立董事职责,在会前认真审阅了议案资料,并对所 需的议案背景资料及时向公司了解,在审议议案时,我们充分利用自身的专业知识, 均能够依据自己的独立判断充分发表独立意见,对董事会议案提出了合理化建议和意 见,为公司董事会的科学决策发挥了积极作用。 最后感谢公司董事会、管理层及相关部门在我们履职过程中所给予的积极、有效 地配合和支持,2022年度,我们将一如既往的遵照各项法律、法规及公司《章程》履 行职责,及时学习法律法规及证监会和证券交易所的各项文件及规定,不断提高履行 独立董事职责的能力,为提高董事会决策合理性、合法性、科学性,发挥独立董事应 有的作用。我们还将更加深入地参与了解公司的经营管理,与董事、股东等保持有效 沟通,履行独立董事应尽的责任,为保护广大投资者尤其是中小投资者的合法权益付 出努力。(以下无正文) 6

2021年度独立董事年度述职报告.pdf




