陕西省科学技术情报研究院2020年部门决算.pdf
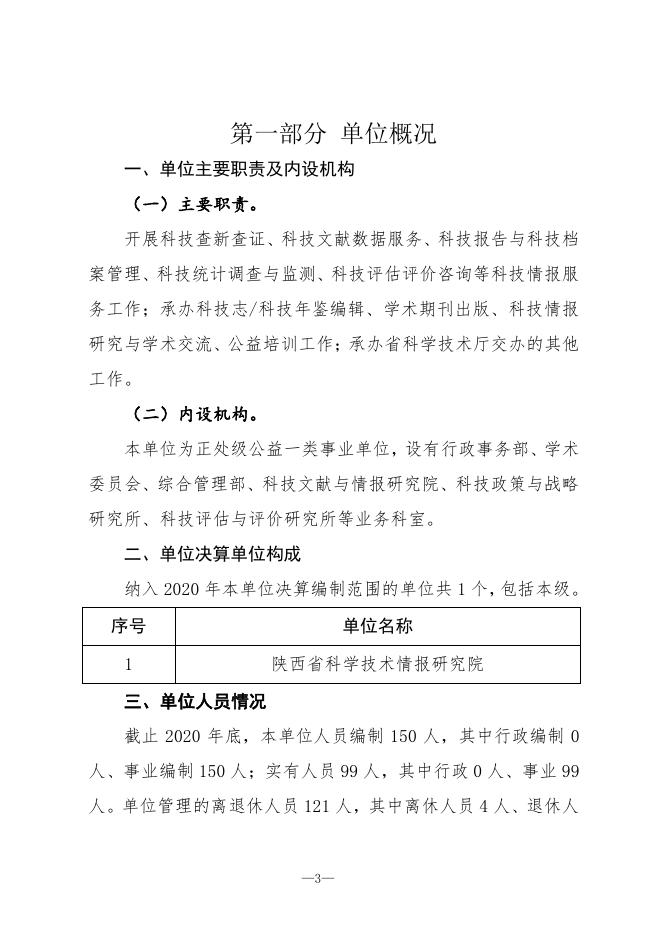
陕西省科学技术情报研究院 2020 年部门决算 保密审查情况:已审查 部门主要负责人审签情况:已审签 目 第一部分 录 单位概况 一、单位主要职责及内设机构 二、单位决算单位构成 三、单位人员情况 第二部分 2020 年单位决算表 一、收入支出决算总表 二、收入决算表 三、支出决算表 四、财政拨款收入支出决算总表 五、一般公共预算财政拨款支出决算表 六、一般公共预算财政拨款基本支出决算表 七、一般公共预算财政拨款“三公”经费及会议费、培训费支出 决算表 八、政府性基金预算财政拨款收入支出决算表 九、国有资本经营预算财政拨款支出决算表 第三部分 2020 年单位决算情况说明 一、收入支出决算总体情况说明 二、收入决算情况说明 三、支出决算情况说明 —1— 四、财政拨款收入支出决算总体情况说明 五、一般公共预算财政拨款支出决算情况说明 六、一般公共预算财政拨款基本支出决算情况说明 七、一般公共预算财政拨款“三公”经费及会议费、培训费支出 决算情况说明 八、政府性基金预算财政拨款收入支出情况说明 九、国有资本经营财政拨款收入支出情况说明 十、机关运行经费支出情况说明 十一、政府采购支出情况说明 十二、国有资产占用及购置情况说明 第四部分 专业名词解释 —2— 第一部分 单位概况 一、单位主要职责及内设机构 (一)主要职责。 开展科技查新查证、科技文献数据服务、科技报告与科技档 案管理、科技统计调查与监测、科技评估评价咨询等科技情报服 务工作;承办科技志/科技年鉴编辑、学术期刊出版、科技情报 研究与学术交流、公益培训工作;承办省科学技术厅交办的其他 工作。 (二)内设机构。 本单位为正处级公益一类事业单位,设有行政事务部、学术 委员会、综合管理部、科技文献与情报研究院、科技政策与战略 研究所、科技评估与评价研究所等业务科室。 二、单位决算单位构成 纳入 2020 年本单位决算编制范围的单位共 1 个,包括本级。 序号 单位名称 1 陕西省科学技术情报研究院 三、单位人员情况 截止 2020 年底,本单位人员编制 150 人,其中行政编制 0 人、事业编制 150 人;实有人员 99 人,其中行政 0 人、事业 99 人。单位管理的离退休人员 121 人,其中离休人员 4 人、退休人 —3— 员 117 人。 160 150 140 121 120 99 100 80 60 40 20 0 事业 离退休 编制人数 —4— 实有人数 第二部分 2020 年度部门决算表 序号 是否 空表 内容 表 1 收入支出决算总表 否 表 2 收入决算表 否 表 3 支出决算表 否 表 4 财政拨款收入支出决算总表 否 表格为空的理由 表5 一般公共预算财政拨款支出决算表 (按功能分类科目) 否 表6 一般公共预算财政拨款基本支出决算表 (按经济分类科目) 否 表7 一般公共预算财政拨款“三公”经费及 会议费、培训费支出决算表 否 表8 政府性基金预算财政拨款收入支出 决算表 是 无政府性基金预算财政拨款 收支 表 9 国有资本经营预算财政拨款支出决算表 是 无国有资本经营预算财政拨 款支出 —5— 收入支出决算总表 公开 01 表 金额单位:万元 编制单位:陕西省科学技术情报研究院 收 项 入 目 1.一般公共预算财政拨款 支 决算数 1,842.16 项目 2.外交支出 3.国有资本经营预算财政拨款 3.国防支出 4.上级补助收入 4.公共安全支出 1,889.67 5.教育支出 6.经营收入 6.科学技术支出 7.附属单位上缴收入 7.文化旅游体育与传媒支出 8.其他收入 206.61 决算数 1.一般公共服务支出 2.政府性基金预算财政拨款 5.事业收入 出 3,475.34 8.社会保障和就业支出 142.50 9.卫生健康支出 96.22 10.节能环保支出 11.城乡社区支出 12.农林水支出 13.交通运输支出 14.资源勘探信息等支出 15.商业服务业等支出 16.金融支出 17.援助其他地区支出 18.自然资源海洋气象等支出 19.住房保障支出 262.84 20.粮油物资储备支出 21.国有资本经营预算支出 22.灾害防治及应急管理支出 23.其他支出 本年收入合计 3,938.44 使用非财政拨款结余 年初结转和结余 收入总计 本年支出合计 3,976.90 结余分配 214.41 3,396.94 年末结转和结余 3,144.07 7,335.38 7,335.38 支出总计 注:本表反映部门本年度的总收支和年末结转结余情况。本表金额转换为万元时,因四舍五入可 能存在尾差。 —6— 收入决算表 公开 02 表 金额单位:万元 编制单位:陕西省科学技术情报研究院 项目 事业收入 本年收入 财政拨款 功能分 科目 类科目 合计 收入 名称 编码 上级 经营 附属单位上 补助 收入 小计 其中:教育 收入 缴收入 其他 收入 收费 合计 3,938.44 1,842.16 1,889.67 206.61 206 科学技术支出 3,444.73 1,348.45 1,889.67 206.61 20603 应用研究 3,444.73 1,348.45 1,889.67 206.61 2,490.73 1,348.45 935.67 206.61 2060301 机构运行 2060302 社会公益研究 954.00 208 社会保障和就业支出 142.50 142.50 20805 行政事业单位养老支出 142.50 142.50 2080502 事业单位离退休 103.91 103.91 38.59 38.59 2080506 机关事业单位职业年金 缴费支出 954.00 210 卫生健康支出 88.37 88.37 21011 行政事业单位医疗 88.37 88.37 2101102 事业单位医疗 88.37 88.37 221 住房保障支出 262.84 262.84 22102 住房改革支出 262.84 262.84 2210201 住房公积金 262.84 262.84 注:本表反映部门本年度取得的各项收入情况。本表金额转换为万元时,因四舍五入可能存在尾 差。 —7— 支出决算表 公开 03 表 金额单位:万元 编制单位:陕西省科学技术情报研究院 项目 本年支出 功能分类科 科目名称 目编码 合计 合计 基本支出 项目支出 3,976.90 2,770.02 1,206.88 206 科学技术支出 3,475.34 2,276.31 1,199.03 20603 应用研究 3,475.34 2,276.31 1,199.03 2,276.31 2060301 机构运行 2,276.31 2060302 社会公益研究 1,199.03 208 20805 2080502 2080506 社会保障和就业支 出 行政事业单位养老 支出 事业单位离退休 机关事业单位职 业年金缴费支出 上缴上 级支出 经营支出 对附属单位 补助支出 1,199.03 142.50 142.50 142.50 142.50 103.91 103.91 38.59 38.59 210 卫生健康支出 96.22 88.37 7.85 21011 行政事业单位医疗 96.22 88.37 7.85 2101102 事业单位医疗 96.22 88.37 7.85 221 住房保障支出 262.84 262.84 22102 住房改革支出 262.84 262.84 2210201 住房公积金 262.84 262.84 注:本表反映部门本年度各项支出情况。本表金额转换为万元时,因四舍五入可能存在尾差。 —8— 财政拨款收入支出决算总表 公开 04 表 金额单位:万元 编制单位:陕西省科学技术情报研究院 收入 项 目 1.一般公共预算财 政拨款 2.政府性基金预算 财政拨款 3.国有资本经营预 算收入 支出 决算数 项目 合计 一般公共预 政府性基金 国有资本经营 算财政拨款 预算财政拨款 预算财政拨款 1,842.16 1.一般公共服务支出 2.外交支出 3.国防支出 4.公共安全支出 5.教育支出 6.科学技术支出 1,348.45 1,348.45 8.社会保障和就业支出 142.50 142.50 9.卫生健康支出 96.22 96.22 262.84 262.84 7.文化旅游体育与传媒支出 10.节能环保支出 11.城乡社区支出 12.农林水支出 13.交通运输支出 14.资源勘探信息等支出 15.商业服务业等支出 16.金融支出 17.援助其他地区支出 18.自然资源海洋气象等支出 19.住房保障支出 20.粮油物资储备支出 21.国有资本经营预算支出 22.灾害防治及应急管理支出 23.其他支出 —9— 财政拨款收入支出决算总表 公开 04 表 金额单位:万元 编制单位:陕西省科学技术情报研究院 收入 项 目 本年收入合计 年初财政拨款 结转和结余 一般公共预算 财政拨款 支出 一般公共预 决算数 项目 合计 1,842.16 本年支出合计 1,850.01 1,850.01 1,850.01 1,850.01 7.85 政府性基金 国有资本经营 算财政拨款 预算财政拨款 预算财政拨款 年末财政拨款 结转和结余 7.85 政府性基金预算 财政拨款 国有资本经营 财政拨款 收入总计 1,850.01 支出总计 注:本表反映部门本年度一般公共预算财政拨款和政府性基金预算财政拨款的总收支和年末结转 结余情况。本表金额转换为万元时,因四舍五入可能存在尾差。 —10— 一般公共预算财政拨款支出决算表(按功能分类科目) 公开 05 表 金额单位:万元 编制单位:陕西省科学技术情报研究院 项 功能分类 科目编码 目 基本支出 本年支出合计 科目名称 项目支出 小计 人员经费 公用经费 合计 1,850.01 1,842.16 1,789.22 52.94 206 科学技术支出 1,348.45 1,348.45 1,297.51 50.94 20603 应用研究 1,348.45 1,348.45 1,297.51 50.94 1,348.45 1,348.45 1,297.51 50.94 2060301 机构运行 208 社会保障和就业支出 142.50 142.50 140.50 2.00 20805 行政事业单位养老支出 142.50 142.50 140.50 2.00 2080502 事业单位离退休 103.91 103.91 101.91 2.00 38.59 38.59 38.59 2080506 机关事业单位职业年 金缴费支出 7.85 210 卫生健康支出 96.22 88.37 88.37 7.85 21011 行政事业单位医疗 96.22 88.37 88.37 7.85 2101102 事业单位医疗 96.22 88.37 88.37 7.85 221 住房保障支出 262.84 262.84 262.84 22102 住房改革支出 262.84 262.84 262.84 2210201 住房公积金 262.84 262.84 262.84 备注 注:本表反映部门本年度一般公共预算财政拨款实际支出情况。本表金额转换为万元时,因四舍 五入可能存在尾差。 —11— 一般公共预算财政拨款基本支出决算表(按经济分类科目) 公开 06 表 金额单位:万元 编制单位:陕西省科学技术情报研究院 项 目 本年支出合计 经济分类 人员经费 科目名称 科目编码 合计 1,842.16 1,789.22 301 工资福利支出 1,658.16 1,658.16 30101 基本工资 425.66 425.66 30102 津贴补贴 126.45 126.45 30107 绩效工资 496.3 496.3 136.38 136.38 30108 公用经费 机关事业单位基本养老保 险缴费 30109 职业年金缴费 38.59 38.59 30110 职工基本医疗保险缴费 52.20 52.20 30111 公务员医疗补助缴费 33.34 33.34 30113 住房公积金 262.84 262.84 30114 医疗费 86.40 86.40 52.94 302 商品和服务支出 52.94 52.94 30217 公务接待费 0.46 0.46 30228 工会经费 23.61 23.61 30229 福利费 10.68 10.68 30231 公务用车运行维护费 12.00 12.00 30239 其他交通费用 4.19 4.19 30299 其他商品和服务支出 2.00 2.00 303 对个人和家庭的补助 131.06 131.06 30301 离休费 48.27 48.27 30304 抚恤金 38.78 38.78 —12— 备注 30305 生活补助 2.75 2.75 30307 医疗费补助 1.97 1.97 30399 其他对个人和家庭的补助 39.29 39.29 注:本表反映部门本年度一般公共预算财政拨款基本支出明细情况。本表金额转换为万元时,因 四舍五入可能存在尾差。 —13— 一般公共预算财政拨款“三公”经费 及会议费、培训费支出决算表 公开 07 表 编制单位:陕西省科学技术情报研究院 金额单位:万元 一般公共预算财政拨款安排的“三公”经费 公务用车购置及运行维护费 项目 小计 因公出国 公务 (境)费用 接待费 小计 1 2 3 4 会议费 培训费 7 8 公务用车 公务用车运 购置费 行维护费 5 6 预算数 14.00 2.00 12.00 12.00 决算数 12.46 0.46 12.00 12.00 注:本表反映部门本年度一般公共预算财政拨款“三公”经费、会议费、培训费的支出预决算情 况。其中,预算数为全年预算数,反映按规定程序调整后的预算数;决算数是包括当年一般公共 预算财政拨款和以前年度结转资金安排的实际支出。 本表金额转换为万元时,因四舍五入可能存 在尾差。 —14— 政府性基金预算财政拨款收入支出决算表 公开 08 表 金额单位:万元 编制单位:陕西省科学技术情报研究院 项 功能分类 科目编码 目 科目名称 本年支出 年初结转 本年收入 和结余 小计 基本支出 项目支出 年末结转 和结余 合计 注:本表反映部门本年度政府性基金预算财政拨款收入、支出及结转和结余情况。本表金额转换 为万元时,因四舍五入可能存在尾差。 —15— 国有资本经营预算财政拨款支出决算表 公开 09 表 金额单位:万元 编制单位:陕西省科学技术情报研究院 项 功能分类 科目编码 目 科目名称 本年支出 小计 基本支出 项目支出 合计 注:本表反映部门本年度国有资本经营预算财政拨款支出情况。本表金额转换为万元时,因四舍 五入可能存在尾差。 —16— 第三部分 2020 年单位决算情况说明 一、收入支出决算总体情况说明 2020 年本单位全年总收入合计 7,335.38 万元,较上年增长 3,992.79 万元,主要原因是科技计划项目全部纳入非同级财政 拨款核算。 2020 年本单位全年总支出合计 7,335.38 万元,较上年增长 3,992.79 万元,主要原因是科技计划项目全部纳入非同级财政 拨款核算。 8000 7335.38 7335.38 7000 6000 5000 4000 3342.59 3342.59 2019年 2020年 3000 2000 1000 0 总收入(万元) 总支出(万元) —17— 二、收入决算情况说明 2020 年收入合计 3,938.44 万元,其中:财政拨款收入 1,842.16 万元,占 47%;事业收入 1,889.67 万元,占 48%;经 营收入 0 万元,占 0%;其他收入 206.61 万元,占 5%。 收入(万元) 206.61 5% 1842.16 47% 财政拨款收入 事业收入 其他收入 1889.67 48% 三、支出决算情况说明 2020 年支出合计 3,976.9 万元,其中:基本支出 2,770.02 万元,占 70%;项目支出 1,206.88 万元,占 30%;经营支出 0 万 元,占 0%。 支出(万元) 1,206.88 30% 基本支出 项目支出 2,770.02 70% —18— 四、财政拨款收入支出决算总体情况说明 2020 年本单位财政拨款收入 1,842.16 万元,比上年减少 91.07 万元,主要原因是 2020 年调减了办公区供暖锅炉改造等 项目。 2020 年本单位财政拨款支出 1,850.01 万元,比上年减少 47.73 万元,主要原因是 2020 年调减了办公区供暖锅炉改造等 项目且年末无财政拨款结转结余。 2000 1900 1933.23 1897.74 1842.16 1850.01 1800 1700 1600 1500 1400 1300 1200 1100 1000 财政拨款收入(万元) 2019年 财政拨款支出(万元) 2020年 五、一般公共预算财政拨款支出决算情况说明 (一)财政拨款支出决算总体情况说明。 2020 年财政拨款支出 1,850.01 万元,占本年支出合计的 46.52%。 与上年相比, 财政拨款支出减少 47.73 万元, 减少 2.52%, —19— 主要原因是 2020 年调减了办公区供暖锅炉改造项目。 2000 1897.74 1850.01 1900 1800 1700 1600 1500 1400 1300 1200 1100 1000 财政拨款支出(万元) 2019年 2020年 (二)财政拨款支出决算具体情况说明。 2020 年财政拨款支出预算为 1,877.97 万元,支出决算为 1,850.01 万元,完成预算的 98.52%。按照政府功能分类科目, 其中: 1.科学技术支出(类)应用研究(款)机构运行(项)。 预算为 1,348.49 万元,支出决算为 1,348.45 万元,完成预 算的 99.99%。决算数与预算数持平。 2.科学技术支出(类)科技条件与服务(款)其他科技条件 与服务支出(项)。 预算为 2.09 万元,支出决算为 0 万元,决算数小于预算数 —20— 的主要原因是上年结转的政府采购指标 2.09 万元当年未使用。 3.社会保障和就业支出(类)行政事业单位养老支出(款) 事业单位离退休(项)。 预算 103.91 万元,支出决算为 103.91 万元,完成预算的 100%。 4.社会保障和就业支出(类)行政事业单位养老支出(款) 机关事业单位职业年金缴费支出(项)。 预算 38.59 万元, 支出决算为 38.59 万元,完成预算的 100%。 5.卫生健康支出(类)行政事业单位医疗(款)事业单位医 疗(项)。 预算 122.05 万元,支出决算为 96.22 万元,完成预算的 78.84%,决算数小于预算数的主要原因是,2020 年的财政拨款 足以支付当年离休人员的医疗费,故上年结转的医疗费余 25.55 万元由财政收回;本年第四季度离休人员医疗费余 0.28 万元未 使用。 6.住房保障支出(类)住房改革支出(款)住房公积金(项)。 预算 262.84 万元,支出决算为 262.84 万元,完成预算的 100%。 六、一般公共预算财政拨款基本支出决算情况说明 2020 年一般公共预算财政拨款基本支出 1,842.16 万元,包 括:人员经费支出 1,789.22 万元和公用经费支出 52.94 万元。 —21— 人员经费 1,789.22 万元,主要包括基本工资 425.66 万元, 津贴补贴 126.45 万元,绩效工资 496.30 万元,机关事业单位基 本养老保险缴费 136.38 万元,职业年金缴费 38.59 万元,职工 基本医疗保险缴费 52.20 万元, 公务员医疗补助缴费 33.34 万元, 住房公积金 262.84 万元,医疗费 86.40 万元,离休费 48.27 万 元,抚恤金 38.78 万元,生活补助 2.75 万元,医疗费补助 1.97 万元,其他对个人和家庭的补助 39.29 万元。 公用经费 52.94 万元,主要包括公务接待费 0.46 万元,工 会经费 23.61 万元,福利费 10.68 万元,公务用车运行维护费 12.00 万元,其他交通费用 4.19 万元,其他商品服务支出 2.00 万元。 七、一般公共预算财政拨款“三公”经费及会议费、培训费 支出决算情况说明 (一)“三公”经费财政拨款支出决算总体情况说明。 2020 年“三公”经费财政拨款支出预算为 14.00 万元,支 出决算为 12.46 万元,完成预算的 89%。 决算数较预算数减少 1.54 万元,主要原因是财政压减“三公”经费、本单位减少公务接待 活动。 (二)“三公”经费财政拨款支出决算具体情况说明。 2020 年“三公”经费财政拨款支出决算中,因公出国(境) 费支出决算 0 万元,占 0%;公务用车购置费支出 0 万元,占 0%; —22— 公务用车运行维护费支出决算 12.00 万元,占 96%;公务接待费 支出决算 0.46 万元,占 4%。 2020年”三公“经费支出12.46万元 0.46 4% 12.00 96% 公务用车运行维护费 公务接待费 具体情况如下: 1.因公出国(境)支出情况说明。 2020 年因公出国(境)团组 0 个,0 人次,预算为 0 万元, 支出决算为 0 万元,完成预算的 0%,主要原因是本年无因公出 国(境)。 2.公务用车购置费用支出情况说明。 2020 年购置车辆 0 台,预算为 0 万元,支出决算为 0 万元, 完成预算的 0%,主要原因是本年无新增公务用车购置。 3.公务用车运行维护费用支出情况说明。 2020 年公务用车运行维护费预算为 12.00 万元,支出决算 为 12.00 万元,完成预算的 100%。 —23— 4.公务接待费支出情况说明。 2020 年公务接待 4 批次,10 人次,预算为 2.00 万元,支出 决算为 0.46 万元,完成预算的 23%,决算数较预算数减少 1.54 万元,主要原因是财政压减经费、本单位减少公务接待活动。 (三)培训费支出情况说明。 2020 年培训费预算为 0 万元,支出决算为 0 万元,完成预算 的 0%。 (四)会议费支出情况说明。 2020 年会议费预算为 0 万元,支出决算为 0 万元,完成预 算的 0%。 八、政府性基金预算财政拨款收入支出情况说明 本单位无政府性基金决算收支,并已公开空表。 九、国有资本经营财政拨款收入支出情况说明 本单位无国有资本经营决算拨款收支,并已公开空表。 十、机关运行经费支出情况说明。 2020 年机关运行经费预算为 52.98 万元,支出决算为 52.94 万元,完成预算的 99.93%。决算数与预算数持平。 十一、政府采购支出情况说明 2020 年本单位政府采购支出总额共 0 万元,其中政府采购 货物类支出 0 万元、政府采购服务类支出 0 万元、政府采购工程 类支出 0 万元。授予中小企业合同金额 0 万元,占政府采购支出 —24— 总额的 0%,其中:授予小微企业合同金额 0 万元,占政府采购 支出总额的 0%。本单位 2020 年无政府采购支出。 十二、国有资产占用及购置情况说明 截至 2020 年末,本单位共有车辆 5 辆,其中副部(省)级 以上领导用车 0 辆,主要领导干部用车 0 辆,机要通信用车 0 辆, 应急保障用车 5 辆,执法执勤用车 0 辆,特种专业技术用车 0 辆, 离退休干部用车 0 辆,其他用车 0 辆。单价 50 万元以上的通用 设备 3 台(套);单价 100 万元以上的专用设备 0 台(套)。2020 年当年购置车辆 0 辆;购置单价 50 万元以上的通用设备 0 台 (套);购置单价 100 万元以上的专用设备 0 台(套)。 —25— 第四部分 专业名词解释 1.基本支出:指为保障机构正常运转、完成日常工作任务而 发生的各项支出。 2.项目支出:指单位为完成特定的行政工作任务或事业发展 目标所发生的各项支出。 3.“三公”经费:指单位使用一般公共预算财政拨款安排的 因公出国(境)费、公务用车购置及运行费和公务接待费支出。 4.财政拨款收入:指本级财政当年拨付的资金。 —26—

陕西省科学技术情报研究院2020年部门决算.pdf




