槟榔生产技术规程
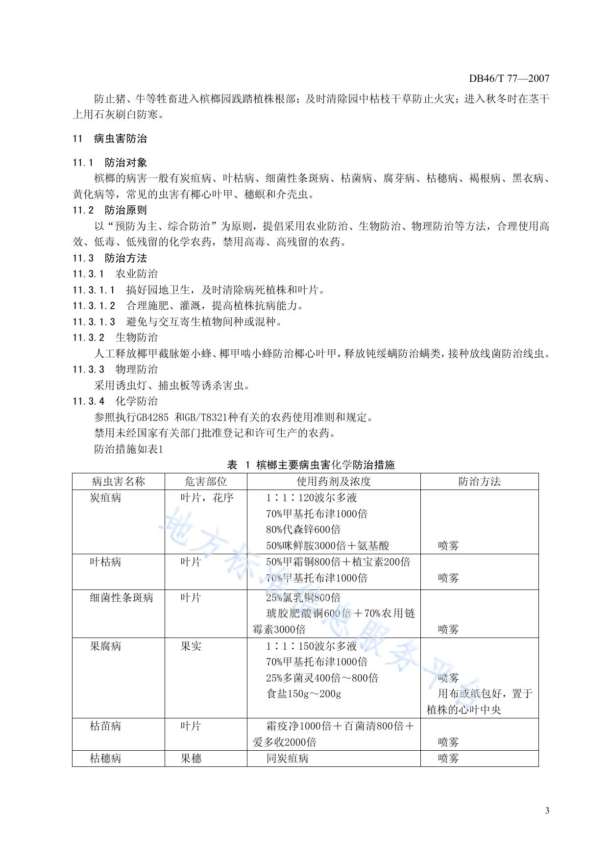
ICS 65.020.20 B05 备案号:20779-2007 海 南 DB46 省 地 方 标 准 DB46/T 77—2007 槟榔生产技术规程 2007-05-30 发布 海南省质量技术监督局 2007-08-01 实施 发布 DB46/T 77—2007 前 言 本标准由海南省技术监督局提出。 本标准起草单位:中国热带农业科学院分析测试中心。 本标准主要起草人:谢德芳、彭黎旭、刘洪升、韩丙军。 II DB46/T 77—2007 槟榔生产技术规程 1 范围 本标准规定了槟榔(Areca catechu L.)生产的园地选择、育苗、定植、土壤管理、水分管理、 施肥管理、防畜、防火、防寒、病虫害防治及槟榔鲜果采收的技术措施要求。 本标准适用海南省。 2 规范性引用文件 下列文件中的条款通过本标准的引用而成为本标准的条款。凡是注日期的引用文件,其随后所有的 修改单(不包括勘误的内容)或修订版均不适用于本标准,然而,鼓励根据本标准达成协议的各方研究 是否可使用这些文件的最新版本。凡是不注日期的引用文件,其最新版本适用于本标准。 GB 4285 农药安全使用标准 GB/T 8321 农药合理使用准则(所有部分) NY/T 227 微生物肥料 NY/T 394 绿色食品 肥料使用准则 NY 5023 无公害食品 热带水果产地环境条件 3 园地选择 选择年平均温度在21℃以上,无霜冻,年平均降水量1500mm~2200mm的地区。土壤要求:土层深厚、 富含有机质、保水力强、排水良好的红壤或砖红壤。山区的腐殖土,河岸冲积土,村边、路边、屋旁的 肥沃园地也宜种植。 园地环境质量应符合NY5023的要求。 4 育苗 4.1 种果选择 一般选用海南本地的长蒂种。采种母株以生长健壮的20龄~30龄树为宜,选择叶片青绿、叶柄短而 柔软、茎干上下粗细一致、节间均匀、长势旺、开花早、结果多而稳定、每年抽生三蓬以上果穗,单株 产果300个以上、叶片8片以上且浓绿而稍下垂的植株。选第二蓬、第三蓬,5月~6月间开花的,果大量 多的果穗。要求果实饱满无裂痕无病斑,充分成熟,呈金黄色,大小均匀,每公斤鲜果18个~22个。 4.2 催芽 新收种果晾晒1d(天)~2d,使果皮略干,种果放在荫蔽湿润的地方铺堆,每堆约1500个,堆高约 15cm左右,再盖上稻草,每天淋水保持湿润,温度不能超过35℃,经20d~30d,剥开果蒂有白色小芽点 生出,即可播种。 4.3 移苗 选用长×宽为30cm×25cm的具孔育苗袋,先装入3/5的营养土(表土、火烧土、土杂肥为6∶2∶2 混合)、然后放进萌芽的种子。芽点向上,再加土至满袋并撒少许细砂以免板结,上面再覆草,淋水至 全湿为止。每天淋水一次,苗床上方架设遮光率60%的遮阳网。待苗有4片~5片叶时,便可出圃。移栽 出圃前7天逐步移开遮阳网,进行炼苗。 5 定植 1 DB46/T 77—2007 5.1 整地 选好地后,清除杂草。在坡度超过15度的山地,要挖宽1.5m~2m,向内倾10度左右的环山行。 5.2 定植时间 在秋季8月~10月、以种苗顶端箭叶尚未展开时定植,定植时宜选阴天进行。 5.3 定植密度 2 采用株距2 m~2.5m,行距2.5m~3m的种植密度,平地或土壤肥力较好的园地宜疏植,90株/666.7m ; 2 坡度较大的园地可适当缩小行间距离,120株/666.7m 。 5.4 定植穴准备 植穴挖80 cm见方,60 cm深,挖穴时将底土和表土分开,表土混以适量有机肥,回填于植穴的下层, 底土覆于上层。植穴应于定植前1月~2月完成准备。 5.5 定植方法 用袋装苗定植,种植不宜过深,入穴时先去掉袋子再回土。植后淋足定根水,并盖圈根草。若地势 低洼要挖好排水沟。 6 土壤管理 6.1 中耕除草 幼龄槟榔园,每年应除草2次~3次,保持树盘无杂草;成林槟榔园,只清除杂木,留下矮小杂草覆 盖地表,保持土壤湿度。结合除草进行培土,把露出土面的肉质根理人土中。 6.2 间种 在茎基50cm以外的行间,间种绿肥或豆科作物。 7 水分管理 7.1 灌溉 保持土壤湿润,干旱时及时浇水。 灌溉水质量应符合NY5023 无公害食品 热带水果产地环境条件的规定。 7.2 排水 及时排除园内积水,避免涝害。 8 施肥管理 8.1 允许使用的肥料种类及质量 农家肥、商品肥料,按NY/T394的规定执行。 微生物肥料按NY/T227的规定执行。 有机堆肥须经50℃以上高温发酵7天以上,沼气肥须经密闭贮存30天以上方可使用。 8.2 施肥方法 幼龄树以氮肥为主,植后第2年至结果前,每年要施3次肥,每株每次施堆肥5 kg~10kg,磷肥0.2 kg~ 0.3kg,尿素0.1kg或人粪尿5kg,根系外围穴施覆土。投产结果第一年每株加施氯化钾0.2kg。 成龄树每年施肥3次,第一次为花前肥,在2月份开花前穴施,每株厩肥10kg,人粪尿10kg,氯化钾 0.15kg;第二次为青果肥,6月~9月施,每株施厩肥15kg,人粪尿10kg,尿素0.15kg,氯化钾0.1kg; 第三次为入冬肥,以施钾肥为主,每株施厩肥10kg,人粪尿5kg,氯化钾0.2kg。 9 控花保果 去除 3 月前抽出的花苞,保留 4~6 月开的花。 10 防畜、防火、防寒 2 DB46/T 77—2007 防止猪、牛等牲畜进入槟榔园践踏植株根部;及时清除园中枯枝干草防止火灾;进入秋冬时在茎干 上用石灰刷白防寒。 11 病虫害防治 11.1 防治对象 槟榔的病害一般有炭疽病、叶枯病、细菌性条斑病、枯菌病、腐芽病、枯穗病、褐根病、黑衣病、 黄化病等,常见的虫害有椰心叶甲、穗螟和介壳虫。 11.2 防治原则 以“预防为主、综合防治”为原则,提倡采用农业防治、生物防治、物理防治等方法,合理使用高 效、低毒、低残留的化学农药,禁用高毒、高残留的农药。 11.3 防治方法 11.3.1 农业防治 11.3.1.1 搞好园地卫生,及时清除病死植株和叶片。 11.3.1.2 合理施肥、灌溉,提高植株抗病能力。 11.3.1.3 避免与交互寄生植物间种或混种。 11.3.2 生物防治 人工释放椰甲截脉姬小蜂、椰甲啮小蜂防治椰心叶甲,释放钝绥螨防治螨类,接种放线菌防治线虫。 11.3.3 物理防治 采用诱虫灯、捕虫板等诱杀害虫。 11.3.4 化学防治 参照执行GB4285 和GB/T8321种有关的农药使用准则和规定。 禁用未经国家有关部门批准登记和许可生产的农药。 防治措施如表1 表 1 槟榔主要病虫害化学防治措施 病虫害名称 炭疽病 叶枯病 细菌性条斑病 果腐病 枯苗病 枯穗病 危害部位 叶片,花序 叶片 叶片 果实 叶片 果穗 使用药剂及浓度 防治方法 1∶1∶120波尔多液 70%甲基托布津1000倍 80%代森锌600倍 50%咪鲜胺3000倍+氨基酸 喷雾 50%甲霜铜800倍+植宝素200倍 70%甲基托布津1000倍 喷雾 25%氯乳铜800倍 琥胶肥酸铜600倍+70%农用链 霉素3000倍 1∶1∶150波尔多液 70%甲基托布津1000倍 25%多菌灵400倍~800倍 食盐150g~200g 霜疫净1000倍+百菌清800倍+ 爱多收2000倍 同炭疽病 喷雾 喷雾 用布或纸包好,置于 植株的心叶中央 喷雾 喷雾 3 DB46/T 77—2007 续表 1 槟榔主要病虫害化学防治措施 根腐病 根部 黄化病 全株 红脉穗螟 花、果 23%的络氨铜200倍 灌根 喷施内吸性杀虫剂, 防止昆虫传病 20 %速灭杀丁8000~10000 倍 液 5%敌杀死10000 倍液 5%高效氯氰菊酯1000倍 48%毒死蜱1000倍+1.8%阿维菌 素3000倍 介壳虫 蚜虫 椰心叶甲 叶片、果实 叶片、果实 心叶 喷雾 石硫合剂0.5波美度 48%毒死蜱1000倍 5%高效氯氰菊酯1000倍 喷雾 20%吡虫啉3000倍 20%丁硫克百威800倍 3%啶虫脒1000倍 喷雾 椰甲清药包 5%高效氯氰菊酯1000倍 3%啶虫脒1000倍 25%阿维灭幼脲1000倍 置于植株的心叶中央 喷雾 12 槟榔鲜果的采收 根据果实成熟度、用途、市场需求和气候条件决定果实采收时间。 采收时,用收果剪或锐利的收果叉(钩)将果穗整穗切下,植株高的,在底下铺设编织网承接以免 摔坏槟榔果。 采收后及时处理,依据成熟度、果实大小进行分级,剔除病虫果、损伤果和畸形果,分级包装。 4

槟榔生产技术规程



