关于做好2017年生源地信用助学贷款预申请工作的通知2.docx
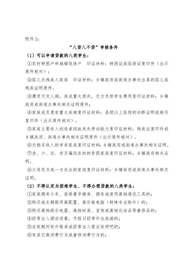
福州职业技术学院学生工作处 榕职院学〔2017〕2 号 关于做好 2017 年生源地信用助学贷款 预申请工作的通知 各系(院): 根据《关于进一步做好生源地信用助学贷款预申请工作的通知》(闽 教助中心〔2017〕3 号)文件精神,为进一步做好我院生源地信用助学贷 款预申请工作,现将有关要求通知如下: 一、申请时间。自 2017 年起,我省生源地信用助学贷款预申请工作 提前至每年 3 月 31 日前进行。 二、申请对象。全日制普通高等学校在校且符合生源地信用助学贷款 首贷申请条件的福建籍学生,即截止目前没有进行生源地贷款申请的福建 生源在校生(毕业班除外);将全体建档立卡家庭经济困难学生、受国家 助学金资助的学生、低保家庭(含特困人员)学生、家庭经济困难的残疾 学生作为预申请工作的重点对象,全部进行预申请。 三、申请办法。通过“福建省生源地信用助学贷款预申请平台”交 申请(详见附件 1)。各系(院)要组织和动员符合条件的学生按时在平台 填写相关信息,提交申请,并准备相应的佐证材料(材料清单、注意事项 和办理流程可登陆预申请平台查看),确保预申请工作在 2017 年 3 月 15 日前完成。 四、资格审核。各系(院)要根据“八贷八不贷”审核条件(详见附 件 2),及时通过平台做好预申请学生的资格审核工作。 五、注意事项 1.源地信用助学贷款预申请工作是为减轻助学贷款办理期间对贷款 学生资格认定的工作压力,本次通过生源地信用助学贷款预申请的在校生, 2017 年 9 月开学后如正式申办生源地信用助学贷款,可直接与银行进入 贷款合同面签环节。 2.提高助学贷款的精确性,做到“应贷尽贷”,各系(院)在审查过 程中要严格程序、分清责任、规范操作,确保预申请学生资格审查资格认 定的准确性。 福州职业技术学院学生工作处学生资助管理中心 2017 年 2 月 18 日 附件 1. 生源地预申请及审核上报步骤。 2.“八贷八不贷”审核条件 附件 1: 生源地预申请及审核上报步骤 1、学生登录福建省学生资助网 http://xszz.fjedu.gov.cn 2、点击下图右下角红圈内生源地贷款预申请入口 3.点击下图左下角红圈内学生注册进行注册 4.信息完善后点击注册并登录 5.在个人中心点击生源地贷款预申请→在线申请→新增,填写完善 信息后点提交 6.辅导员与系登录福建省学生资助信息化平台 http://120.36.2.139/pros/identity/index.action 点击生源地贷款预申请→学生信息→申请年度选择 2017→选中本人、 本系学生→审核通过→上报 附件 2: “八贷八不贷”审核条件 (1)可以申请贷款的八类学生: ①农村特困户和城镇低保户 印证材料:特困证或低保证复印件(出示 原件核对); ②孤儿及残疾人家庭 印证材料:乡镇政府或街道办事处出具的孤儿或 残疾证明原件。 ③遭受天灾人祸,造成重大损失,无力负担学生费用复印证材料:乡镇 政府或街道办事处相关证明原件; ④家庭成员患有重大疾病复印证材料:县级以上医院的诊断证明或病历 复印件(出示原件核对)。 ⑤家庭主要收入创造者因故丧失劳动能力复印证材料:残疾证复印件或 乡镇政府、街道办事处相关证明原件(出示原件核对)。 ⑥无稳定收入的单亲家庭复印证材料:乡镇政府或街道办事处相关证明。 ⑦老、少、边、穷及偏远农村的贫困家庭复印证材料;乡镇政府相关证 明。 ⑧父母双方或一方失业的家庭复印证材料:乡镇政府或街道办事处相关 证明。 (2)不得认定为困难学生、不得办理贷款的八类学生: ①家庭拥有小车、装修豪华楼房、拥有或使用高档通讯工具的; ②购买或长期租用高配置、高价格电脑(特殊专业除外)的; ③购买高档娱乐电器、高档时装、首饰或高档化妆品等奢侈品的; ④经常出入酒店进餐,节假日经常外出旅游的; ⑤在校期间校外租房或经常出入营业性网吧的; ⑥有其它高消费行为或奢侈消费行为的; ⑦家庭经济年收入明显能供给学生缴纳学费;往年获得贷款,当年家庭 经济情况好转有能力缴纳学费的也不得再次申请贷款; ⑧往年获得过生源地信用助学贷款,贷款到账后又主动放弃的学生不得 再次申贷。有能力在贷款申请第二年就提前还清贷款者,建议不申请贷款, 通过“绿色通道”入学。

关于做好2017年生源地信用助学贷款预申请工作的通知2.docx




