附件-招标要求及评标办法.doc
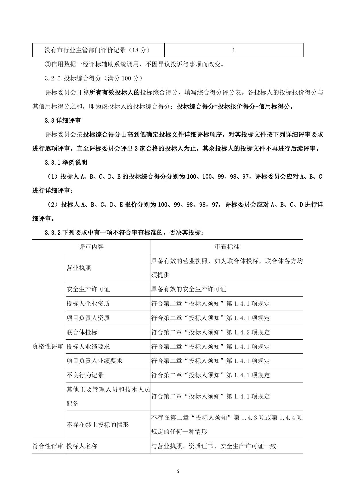
芜湖宣州机场货站改扩建工程施工总承包工程招标要求 一、招标内容 1.项目内容:芜湖宣州机场货站改扩建工程是芜宣机场口岸开放基础设施项目,内置出入 境海关监管、边检、卫生检疫、民航控制区设施,涉及民航控制区交界面施工和海关、边检专 业施工。建设主要内容共 3 项,分别是 1#货运站,2#检疫及核处置用房,3#检验用房。1#货 运站为作业型物流建筑,总建筑面积 17417㎡(雨棚面积 6203㎡) ;2# 检疫及核处置用房为简 易办公用房,总建筑面积 125㎡;3#检验用房为简易办公用房,总建筑面积 400㎡。 2.项目合同估算价:87594150.89 元(招标控制价)。 二、投标人资格要求 1.投标人资质要求:须具备建筑工程施工总承包三级及以上资质的独立法人。 2.投标人类似业绩要求:近五年(自开标之日上推五年)至少完成一个总建筑面积不少于 12000㎡的民航航空货运站工程新建或改扩建项目业绩。 注:(1)投标文件中必须同时提供项目合同、竣工验收资料的扫描件作为业绩证明材料, 业绩时间以竣工验收时间为准(如单项合同中包含多个单体的,以最后通过竣工验收的单体时 间为准),中标后原件备查;要求提供的上述材料须能体现业绩要求的内容信息(如合同金额、 项目类型、项目时间等),若无法体现上述内容的,则须提供建设单位或政府主管部门盖章的 相关证明材料。证明材料不全或无法体现所需信息的业绩不予认可。中标候选人的业绩将会公 示,接受监督。竣工验收资料是指:由建设方、施工方、监理方、设计方(勘察单位)四方 (或五方)共同盖章竣工验收报告,或者经政府主管部门盖章的竣工验收备案材料,或者由建 设方、施工方、监理方、设计方(勘察单位)四方(或五方)共同盖章并经政府主管部门盖章 竣工验收资料,以上三种形式的竣工验收资料均认可。 (2)如投标人提供的类似业绩为联合体业绩,则投标人必须是类似业绩的联合体牵头单 位。 3.项目负责人(项目经理,下同)资质要求:投标人拟委任的项目负责人须具备建筑工程 专业二级及以上注册建造师执业资格,具备有效的安全生产考核合格证书。 1 第三章 评标办法 1.评审原则 1.1 合法、合规原则。 1.2 公平、公正、科学、审慎、择优原则。 1.3 高分优先原则。衡量投标文件满足招标文件规定各项评审标准的程度,折算为综合得分分值,依据 每个投标人的综合得分由高到低,依次确定排名顺序。 2.评审程序 2.1 计算机评标系统辅助评标委员会完成清标工作,对所有投标人进行清标。 2.2 计算信用标得分(满分 7 分)。 2.3 计算评标基准价。 2.4 计算投标报价得分(满分 93 分)。 2.5 计算投标人综合得分。 2.6 详细评审,对相关投标人进行详细评审。 3.评审标准 3.1 清标 计算机评标系统辅助完成清标工作,评标委员会核查清标情况,清标不合格的投标人应当否决其投标, 不纳入中位值计算,不再进行后续评审。 清标不合格的情形如下: (1)不同投标人投标文件创建标识码相同的; (2)不同投标人的投标文件出现相同机器识别码的; (3)不同投标人投标文件使用相同的造价软件加密锁号的。 3.2 计算评标基准价 3.2.1 评标基准价计算规则 评标基准价的计算方法 2 步骤 具体描述 (1)评标委员会使用计算机辅助评标系统从投标报价不超过招标控制价的投标人中随机 抽取 Y 家投标人(按附表 1 纳入中位值计算范围的投标报价数量),并对随机抽取的 Y 家投标人按 3.2.2 有效性评审要求进行评审以确定纳入中位值计算范围的投标报价。 1.确定中位值 (2)通过有效性审查的投标人数量小于 Y 时,如还存在未被(1)抽取步骤抽中且投标报 计算范围 价不超过招标控制价的投标人,评标委员会应使用计算机辅助评标系统在未被(1)抽取步 骤抽中过且投标报价不超过招标控制价的投标人中补充抽取,按 3.2.2 有效性审查步骤 中描述的方法对新抽取的投标人进行有效性审查,直至通过有效性审查的投标人数量等 于 Y 或已不存在未被(1)抽取步骤抽中且投标报价不超过招标控制价的投标人为止。 对纳入中位值计算范围的各投标人报价从高到低进行排序后,大于等于 7 家的,分别按 照报价数量的 10%比例(四舍五入,取整)去除较高、较低部分投标报价后(例如:15 2.确定组别 家分别去除较高 2 家,较低 2 家),取剩余投标报价的算术平均值作为平均数。不足 7 家 的取全部投标报价的算术平均值作为平均数。 (1)对纳入中位值计算范围的投标报价,按照以下标准进行分组: ①高于平均数 N 高倍的投标报价全部只作为一组,以其投标报价的算术平均值为组值; ②在平均数 N 高倍(含)至平均数 N 低倍(含)之间的每个投标人各自成为一组,各自报 3.划分组距 价即为各组组值; ③在平均数 N 低倍以下的投标报价全部只作为一组,以其投标报价的算术平均值为组值。 (2) N 高、N 低值见附表 2“评审系数一览表”。 对各组组值由低到高进行排序。S 为分组组数,按以下规定确定中位值: (1)当 S 为奇数时,取第(S+1)/2 个组的组值为中位值; 4.计算中位值 (2)当 S 为偶数时,取第 S/2 个组、第(S/2+1)个组的两个组值的算术平均值作为中 位值。 (1)以最高投标限价乘以(1-下浮系数 M)为参考价,即参考价=最高投标限价* (1-M)。 5.确定评标基 (2)取中位值与参考价中的低值,即为最终的评标基准价 D 。 准价 (3)本项目最高投标限价下浮系数 M 值见附表 2“评审系数一览表”。 附表 1 投标报价未超过招标控制价的 投标单位数量(记为“X”) 纳入中位值计算范围的投标报价数量 纳入中位值计算范围的投标人数量(记为“Y”) 3 X≤9 全部 X=10 随机抽取 9 家的投标报价 10

附件-招标要求及评标办法.doc




