绿色家庭创建活动宣传物资制作项目询价采购公告.PDF.pdf
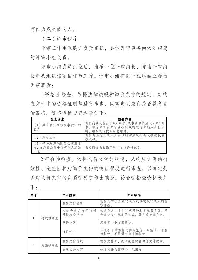
绿色家庭创建活动宣传物资制作项目 询价采购公告 重庆市妇女联合会对绿色家庭创建活动宣传物资制作 项目采用询价方式进行采购。欢迎符合资格要求并有服务能 力的供应商踊跃报价。 一、项目名称:绿色家庭创建活动宣传物资制作项目。 二、采购方式:询价。 三、预算金额:¥4 万元(大写:人民币肆万元整) 。 四、项目详情概况 详见《询价文件》(附件 1) 。 五、供应商资格要求 详见《询价文件》(附件 1) 。 六、获取询价文件的时间、方式 获取文件时间:2020 年 10 月 17 日至 2020 年 10 月 21 日。 获取文件方式:供应商在重庆妇女网自行下载。 七、询价响应文件递交信息 询价响应文件递交结束时间:2020 年 10 月 22 日 12:00。 询价响应文件递交地址:重庆市妇女联合会 314 办公室 (地址:重庆市江北区盘溪路 408 号) 八、联系方式 采购经办人:李世杰 采购人电话:67125564 1 九、附件 1.绿色家庭创建活动宣传物资制作项目询价文件 2.报价表 3.书面声明 2 附件 1 绿色家庭创建活动宣传物资制作项目 询价文件 一、询价项目内容 项目名称 采购 数量 采购预算 (含运费) 成交人 数量 绿色家庭创建活动宣传 物资制作项目 100 套 4 万元 1 二、资金来源 财政预算资金。 三、供应商资格要求 合格供应商应首先符合政府采购法第二十二条规定的 基本条件,同时符合根据该项目特点设置的特定资格条件。 1.具有独立承担民事责任的能力; 2.具有良好的商业信誉和健全的财务会计制度; 3.具有履行合同所必需的设备和专业技术能力; 4.有依法缴纳税收和社会保障资金的良好记录; 5.参加政府采购活动前三年内,在经营活动中没有重大 违法记录; 6.法律、行政法规规定的其他条件。 四、竞价有关说明 (一)凡有意参加竞价的供应商,需认真阅读本公告、 补遗文件等响应文件递交时限前公布的所有项目资料,凡提 3 交响应文件的供应商,均视为已知晓所有询价内容。 (二)询价文件公告期限:2020 年 10 月 17 日至 2020 年 10 月 21 日。 (三)供应商须按时递交了响应文件其竞价才被接受。 (四)本次报价须为人民币报价。 (五)响应文件递交结束时间:2020 年 10 月 22 日 12:00。 (六)响应文件递交地址:重庆市妇女联合会 314 办公 室(地址:重庆市江北区盘溪路 408 号),联系人:李世杰, 联系电话:67125564。 (七)供应商提交响应文件时须提交物资实物样品,环 保袋印刷设计图。 五、服务主要内容及要求 (一)制作(采购)物资 1.100 个双层三格家用垃圾分类垃圾桶 要求:尺寸约 47cm X34cm X80cm,配 20 卷符合该垃圾 桶型号的垃圾袋。 2.100 套公筷公勺套盒 要求:每套 1 双木质无漆筷子,一个 304 不锈钢勺子, 定制外壳包装。 3.100 个纯棉帆布环保袋 要求:约 35cm×40cm,采用 16 安全棉材料,车缝工艺, 双面高清数码印花,包口加拉链或暗扣。 4.100 个小米手环 5 NFC 版 (二)交付方式 4 按市妇联提供的地址和接收人信息以快递或物流方式 发放至各区县妇联。 (三)实施时间、 2020 年 11 月 30 日前,全部发出。 六、检查验收 验收合格条件如下: (一)成交人提供的绩效评估服务内容与采购合同一致, 达到规定的要求; (二)成交人按照合同约定的时间和要件完成服务内容, 并达到采购人要求; (三)完成合同中约定的其他事项。 如验收达不到规定要求,对采购人造成一定的影响,成 交人承担一切责任,并赔偿所造成的损失。 七、付款方式 项目验收合格后,由成交人向采购人开具发票,采购人 履行相关程序后付款。 八、评审 (一)评审方法 最低成交价法:本项目采用最低成交价法进行评审。最 低成交价法,是指以价格为主要因素确定成交候选人的评审 方法,即在全部满足询价文件实质性要求前提下,依据统一 的价格要素评定最低竞价,以提出经评审合格的最低竞价的 供应商作为成交候选人的评审方法。如同时出现两个以上相 同并满足询价要求的最低竞价,则选择技术力量更强的供应 5 商作为成交候选人。 (二)评审程序 评审工作由采购方负责组织,具体评审事务由依法组建 的评审小组负责。 评审小组成员到位后,推举一位评审组长,并由评审组 长牵头组织该项目评审工作。评审小组按以下程序独立履行 评审职责: 1.资格性检查。依据法律法规和询价文件的规定,对响 应文件中的资格证明等进行审查,以确定供应商是否具备竞 价资格。资格性检查资料表如下: 检查因素 (1)具有独立承担民事责任的 能力 (2)身份证明 (3)参加政府采购活动前三年 内,在经营活动中没有重大违法 记录 检查内容 供应商法人营业执照(副本)或事业单位法人证书(副 本)或个体工商户营业执照或有效的自然人身份证 明、组织机构代码证复印件。 供应商法定代表人身份证明和法定代表人授权代表 委托书。 供应商提供书面声明(见附件格式)。 2.符合性检查。依据询价文件的规定,从响应文件的有 效性、完整性和对询价文件的响应程度进行审查,以确定是 否对询价文件的实质性要求作出响应。符合性检查资料表如 下: 序号 1 2 评审因素 有效性审查 评审标准 响应文件签署 响应文件上法定代表人或其授权代表人的签 字齐全。 法定代表人身份证明 及授权委托书 法定代表人身份证明及授权委托书有效,符 合询价文件规定的格式,签字或盖章齐全。 竞价方案 只能有一个方案竞价。 报价唯一 只能在采购预算范围内报价,只能有一个有 效报价,不得提交选择性报价。 响应文件份数 响应文件正、副本数量符合询价文件要求。 响应文件内容 响应文件内容齐全、无遗漏。 完整性审查 6 3 询价文件的 响应程度审 查 响应文件内容 对询价文件规定的询价内容作出响应。 竞价有效期 满足询价文件规定。 3.澄清有关问题。对响应文件中含义不明确、同类问题 表述不一致或者有明显文字和计算错误的内容,评审委员会 可以要求供应商作出必要澄清、说明或者纠正。 4.比较与评价。对资格性检查和符合性检查合格的响应 文件进行评估。在全部满足询价文件实质性要求前提下,依 据统一的价格要素评定最低竞价,以提出经评审合格的最低 竞价的供应商作为成交候选人。 5.推荐成交候选人名单。按评审后全部满足询价文件实 质性要求,价格由低到高的排列顺序推荐排名前三的供应商 为成交候选人,排名第一的为第一成交候选人。如同时出现 两个以上相同并满足询价要求的最低竞价,则选择技术力量 更强的供应商作为成交候选人。 九、定标 (一)定标原则 采购人应按照评审中推荐的成交候选人排名顺序确定 成交人。 (二)定标程序 1.采购人应在评审结束当日对评审结果进行公告。 2.如有供应商对评审结果提出质疑的,在质疑处理完毕 后发出成交通知书。 3.成交人变更。 (1)如成交人因不可抗力或者自身原因不能履行合同 的,采购人可以确定排名其后第一位的成交候选供应商为成 7 交供应商,以此类推。 (2)成交人无充分理由放弃成交的,采购人将会同采 购代理机构把相关情况报相关部门。 4.成交通知。 采购人确定成交人后,采购人改变成交结果,或者成交 人放弃成交,应当承担相应的法律责任。 十、响应文件 供应商应当按照询价公告的要求编制响应文件,并对询 价公告提出的要求和条件作出实质性响应。 (一)响应文件组成 1.报价表(附件 1) 。 2.供应商法定代表人身份证明和法定代表人授权代表委 托书。 3.书面声明(附件 2)。 (二)响应文件的份数和签署 1.响应文件一式贰份,其中正本壹份,副本壹份。每套 纸质响应文件须在封面清楚地标明“正本”或“副本”,副本应 为正本的完整复印件,副本与正本不一致时以正本为准。 2.在响应文件正本中,规定签字、盖章的地方必须按其 规定签字、盖章。 3.若供应商对响应文件的错处作必要修改,则应在修改 处加盖供应商公章或由法定代表人或法定代表人授权代表 签字确认。 4.电邮、电话、传真形式的响应文件概不接受。 8 (三)响应文件的密封与标记 1.响应文件的正本、副本均应密封送达竞价地点,应在 封套上注明项目名称、供应商名称。若正本、副本分别进行 密封的,还应在封套上注明“正本”、“副本”字样。 2.封套的封口处应加盖供应商公章或由法定代表人授权 代表签字。 十一、样品提交 随响应文件同时提交样品一套,其规格(含大小、材质 和质量等),须与第五项的服务主要内容及要求完全一致。 9 附件 2 报价表 询价项目名称: 供应商名称 竞价报价(小写): 竞价报价(大写): 备注: 供应商 法定代表人代表: (供应商公章) (签字或盖章) 年 10 月 日 附件 3 书面声明 询价项目名称: 致: (采购人): (供应商名称)郑重声明,我 公司具有良好的商业信誉,具有履行合同所必需的设备和专 业技术能力,在合同签订前后随时愿意提供相关证明材料; 我公司还同时声明参加本项目采购活动前三年内无重大违 法活动记录,符合《政府采购法》规定的供应商资格条件。 我方对以上声明负全部法律责任。 特此声明。 (供应商公章) 年 11 月 日

绿色家庭创建活动宣传物资制作项目询价采购公告.PDF.pdf




