水质 丙烯酸的测定 离子色谱法
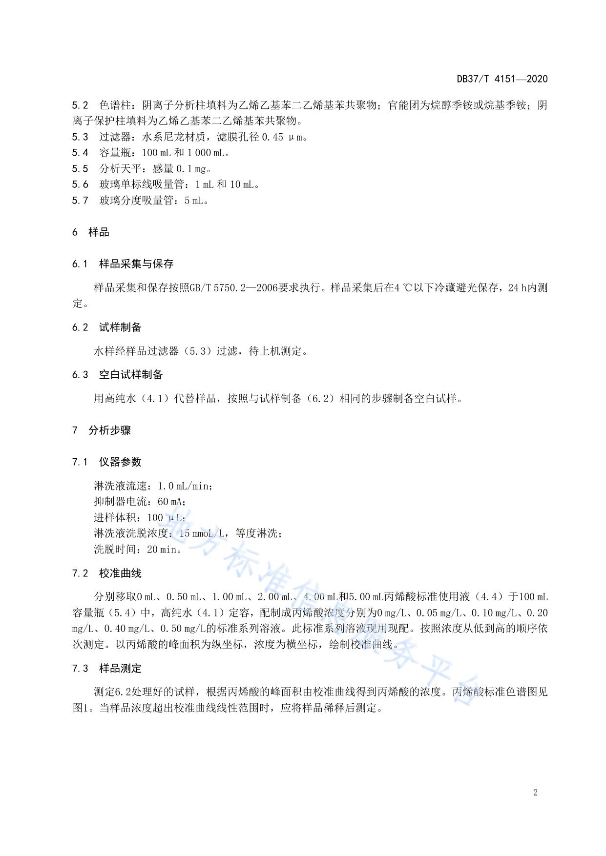
ICS 13.060 C 51 DB37 山 东 省 地 方 标 准 DB37/T 4151—2020 水质 丙烯酸的测定 离子色谱法 Water quality—Determination of acrylic acid—Ion chromatography 2020 - 09 - 25 发布 山东省市场监督管理局 2020 - 10 - 25 实施 发 布 DB37/T 4151—2020 目 次 前言 ................................................................................ II 1 范围 .............................................................................. 1 2 规范性引用文件 .................................................................... 1 3 原理 .............................................................................. 1 4 试剂和材料 ........................................................................ 1 5 仪器 .............................................................................. 1 6 样品 .............................................................................. 2 7 分析步骤 .......................................................................... 2 8 结果计算与表示 .................................................................... 3 9 精密度与准确度 .................................................................... 3 10 质量保证和质量控制 ............................................................... 4 I DB37/T 4151—2020 前 言 本标准按照GB/T 1.1—2009给出的规则起草。 本标准由山东省住房和城乡建设厅提出并组织实施。 本标准由山东省城镇给水排水标准化技术委员会归口。 本标准起草单位:山东省城市供排水水质监测中心、国家城市供水水质监测网武汉监测站、山东珞 珈计量检测有限公司、潍坊市嘉源水质监测中心、国家城市供水水质监测网兰州监测站。 本标准主要起草人:孙韶华、贾瑞宝、李伟、王明泉、赵清华、窦春菊、王兰、龙华、怀智超、郭 永亮、钟克敏、高艳敏、郭佩琳。 II DB37/T 4151—2020 水质 丙烯酸的测定 离子色谱法 警告:实验中使用的丙烯酸标准品有刺激性,对健康具有潜在的危害,应尽量避免与其直接接触。 标准溶液配制过程应在通风橱中进行,操作时应按规定要求佩戴防护器具,避免接触皮肤、眼睛和衣物。 1 范围 本标准规定了测定生活饮用水及其水源水中丙烯酸的离子色谱法。 本标准适用于生活饮用水及其水源水中丙烯酸的测定。 当进样体积为100 μL时,方法检出限为0.012 mg/L,测定下限为0.048 mg/L。 2 规范性引用文件 下列文件对于本文件的应用是必不可少的。凡是注日期的引用文件,仅所注日期的版本适用于本文 件。凡是不注日期的引用文件,其最新版本(包括所有的修改单)适用于本文件。 GB/T 5750.2—2006 生活饮用水标准检验方法 水样的采集与保存 GB/T 5750.3—2006 生活饮用水标准检验方法 水质分析质量控制 GB/T 32465 化学分析方法验证确认和内部质量控制要求 GB/T 33087 仪器分析用高纯水规格及试验方法 3 原理 当淋洗液携带样品进入分离柱后,丙烯酸与有离子交换功能基的平衡离子争夺色谱柱上离子交换位 置。通过淋洗液的不断淋洗,丙烯酸从色谱柱上洗脱下来,实现了分离。通过抑制器大幅度降低淋洗液 的电导值,经检测器得到其色谱峰。方法用保留时间定性,峰面积定量。 4 试剂和材料 4.1 高纯水:满足 GB/T 33087 要求。 4.2 丙烯酸标准物质:有证标准物质,液体,纯度 98 %以上。 4.3 丙烯酸标准贮备液:ρ=1 000 mg/L。准确称取 1.000 g 丙烯酸标准物质(4.2)(可根据丙烯酸密 度换成体积数准确量取),高纯水(4.1)稀释至 1 000 mL 容量瓶中,配制成 1 000 mg/L 的丙烯酸标准 贮备液;密封,4 ℃以下冷藏避光保存,待用。此溶液有效期 30 d。 4.4 丙烯酸标准使用液:ρ=10.0 mg/L。移液管准确吸取 1.00 mL 标准贮备液(4.3)至 100 mL 容量瓶 中,高纯水(4.1)定容,配制成 10.0 mg/L 的使用液;此溶液现用现配。 5 仪器 5.1 离子色谱仪:具电导检测器、氢氧根系统淋洗液发生器或等效装置、阴离子抑制器。 1 DB37/T 4151—2020 5.2 色谱柱:阴离子分析柱填料为乙烯乙基苯二乙烯基苯共聚物;官能团为烷醇季铵或烷基季铵;阴 离子保护柱填料为乙烯乙基苯二乙烯基苯共聚物。 5.3 过滤器:水系尼龙材质,滤膜孔径 0.45 μm。 5.4 容量瓶:100 mL 和 1 000 mL。 5.5 分析天平:感量 0.1 mg。 5.6 玻璃单标线吸量管:1 mL 和 10 mL。 5.7 玻璃分度吸量管:5 mL。 6 样品 6.1 样品采集与保存 样品采集和保存按照GB/T 5750.2—2006要求执行。样品采集后在4 ℃以下冷藏避光保存,24 h内测 定。 6.2 试样制备 水样经样品过滤器(5.3)过滤,待上机测定。 6.3 空白试样制备 用高纯水(4.1)代替样品,按照与试样制备(6.2)相同的步骤制备空白试样。 7 分析步骤 7.1 仪器参数 淋洗液流速:1.0 mL/min; 抑制器电流:60 mA; 进样体积:100 μL; 淋洗液洗脱浓度:15 mmoL/L,等度淋洗; 洗脱时间:20 min。 7.2 校准曲线 分别移取0 mL、0.50 mL、1.00 mL、2.00 mL、4.00 mL和5.00 mL丙烯酸标准使用液(4.4)于100 mL 容量瓶(5.4)中,高纯水(4.1)定容,配制成丙烯酸浓度分别为0 mg/L、0.05 mg/L、0.10 mg/L、0.20 mg/L、0.40 mg/L、0.50 mg/L的标准系列溶液。此标准系列溶液现用现配。按照浓度从低到高的顺序依 次测定。以丙烯酸的峰面积为纵坐标,浓度为横坐标,绘制校准曲线。 7.3 样品测定 测定6.2处理好的试样,根据丙烯酸的峰面积由校准曲线得到丙烯酸的浓度。丙烯酸标准色谱图见 图1。当样品浓度超出校准曲线线性范围时,应将样品稀释后测定。 2 DB37/T 4151—2020 1.00 μS 丙烯酸 0.75 0.50 0.25 0.00 -0.20 0.0 min 5.0 10.0 15.0 20.0 图1 丙烯酸标准色谱图 7.4 空白试验 按照7.3操作步骤,测定6.3处理好的空白试样,记录峰面积。 8 结果计算与表示 8.1 定性分析 根据标准色谱图中丙烯酸的保留时间确定被测样品中的丙烯酸。 8.2 定量分析 根据丙烯酸相应的峰面积进行定量分析。水样中丙烯酸质量浓度按公式(1)计算。 A b V2 ..................................... (1) a V1 式中: ρ——水样中丙烯酸的质量浓度,单位为毫克每升(mg/L); A ——水样中丙烯酸对应的峰面积(μS×min); a ——校准曲线的斜率; b ——校准曲线的截距; V1 ——水样体积(mL); V2 ——稀释后样品体积(mL)。 9 精密度与准确度 9.1 精密度 3 DB37/T 4151—2020 4家实验室分别对丙烯酸浓度为0.10 mg/L和0.45 mg/L的样品进行了测定,实验室内相对标准偏差为 0.3 %~9.5 %、0.5 %~3.8 %;实验室间相对标准偏差分别为8.6 %和5.0 %。 9.2 准确度 4家实验室分别对实际样品进行了浓度为0.05 mg/L、0.25 mg/L、0.45 mg/L的加标测定,地表水加 标回收率分别为89.3 %~120 %、81.7 %~104 %、86.0 %~97.8 %;地下水回收率分别为88.4 %~98.0 %、 91.7 %~108 %、93.9 %~97.8 %;出厂水加标回收率分别为89.0 %~100 %、92.0 %~106 %、88.0 %~100 %; 管网水加标回收率分别为94.3 %~120 %、88.0 %~100 %、80.0 %~98.6 %。 10 质量保证和质量控制 10.1 空白实验 空白样品测定结果不能超过方法的检出限。 10.2 校准曲线 分析样品之前,应建立能够覆盖样品浓度范围的至少6个浓度点的校准曲线,曲线的相关系数应满 足r ≥0.999。 2 10.3 平行样 平行双样测定结果的相对偏差满足GB/T 5750.3—2006的要求。 10.4 基体加标 基体加标样品的加标回收率范围满足GB/T 32465的要求。 _________________________________ 4

水质 丙烯酸的测定 离子色谱法



