2020年股权激励计划(草案)摘要公告.pdf
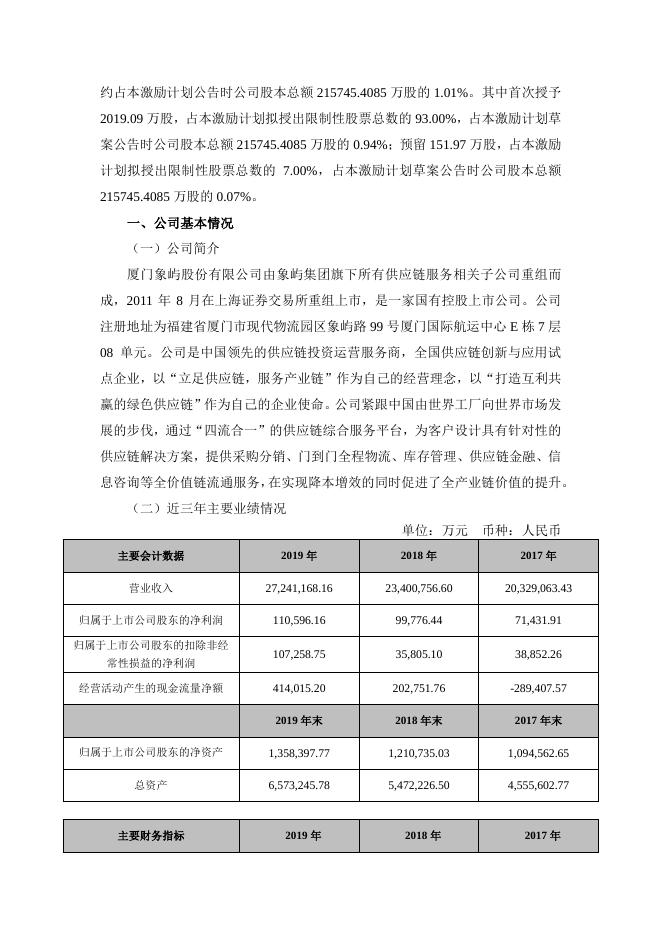
证券代码:600057 债券代码:163113 债券代码:163176 债券代码:175369 证券简称:厦门象屿 债券简称:20 象屿 01 债券简称:20 象屿 02 债券简称:20 象屿 Y5 公告编号:临 2020-081 号 厦门象屿股份有限公司 2020 年股权激励计划(草案)摘要公告 本公司董事会及全体董事保证本公告内容不存在任何虚假记载、误导性陈述 或者重大遗漏,并对其内容的真实性、准确性和完整性承担个别及连带责任。 重要内容提示: 股权激励方式:股票期权和限制性股票 股份来源:二级市场回购和定向发行 本激励计划拟向激励对象授予权益总计 6450.63 万份/万股,涉及的标的 股票种类为人民币 A 股普通股,约占本激励计划公告日公司股本总额 215745.4085 万股的 2.99%。其中,首次授予权益 5999.09 万份/万股,约占拟授 予权益总额的 93.00%,约占本计划公告时公司股本总额 215745.4085 万股的 2.78%;预留授予权益 451.54 万份/万股,约占拟授予权益总额的 7.00%,约占本 计划公告时公司股本总额 215745.4085 万股的 0.21% 股票期权激励计划:公司拟向激励对象授予 4279.57 万份股票期权,占本激 励计划公告时公司股本总额 215745.4085 万股的 1.98%。其中首次授予 3980.00 万份,占本激励计划拟授出股票期权总数的 93.00%,占本激励计划草案公告时 公司股本总额 215745.4085 万股的 1.84%;预留 299.57 万份,占本激励计划拟授 出股票期权总数的 7.00%,占本激励计划草案公告时公司股本总额 215745.4085 万股的 0.14%。在满足行权条件的情况下,激励对象获授的每一份股票期权拥有 在有效期内以行权价格购买 1 股公司股票的权利。 限制性股票激励计划:公司拟向激励对象授予 2171.06 万股公司限制性股票, 约占本激励计划公告时公司股本总额 215745.4085 万股的 1.01%。其中首次授予 2019.09 万股,占本激励计划拟授出限制性股票总数的 93.00%,占本激励计划草 案公告时公司股本总额 215745.4085 万股的 0.94%;预留 151.97 万股,占本激励 计划拟授出限制性股票总数的 7.00%,占本激励计划草案公告时公司股本总额 215745.4085 万股的 0.07%。 一、公司基本情况 (一)公司简介 厦门象屿股份有限公司由象屿集团旗下所有供应链服务相关子公司重组而 成,2011 年 8 月在上海证券交易所重组上市,是一家国有控股上市公司。公司 注册地址为福建省厦门市现代物流园区象屿路 99 号厦门国际航运中心 E 栋 7 层 08 单元。公司是中国领先的供应链投资运营服务商,全国供应链创新与应用试 点企业,以“立足供应链,服务产业链”作为自己的经营理念,以“打造互利共 赢的绿色供应链”作为自己的企业使命。公司紧跟中国由世界工厂向世界市场发 展的步伐,通过“四流合一”的供应链综合服务平台,为客户设计具有针对性的 供应链解决方案,提供采购分销、门到门全程物流、库存管理、供应链金融、信 息咨询等全价值链流通服务,在实现降本增效的同时促进了全产业链价值的提升。 (二)近三年主要业绩情况 单位:万元 币种:人民币 主要会计数据 2019 年 2018 年 2017 年 营业收入 27,241,168.16 23,400,756.60 20,329,063.43 归属于上市公司股东的净利润 110,596.16 99,776.44 71,431.91 107,258.75 35,805.10 38,852.26 414,015.20 202,751.76 -289,407.57 2019 年末 2018 年末 2017 年末 归属于上市公司股东的净资产 1,358,397.77 1,210,735.03 1,094,562.65 总资产 6,573,245.78 5,472,226.50 4,555,602.77 主要财务指标 2019 年 2018 年 2017 年 归属于上市公司股东的扣除非经 常性损益的净利润 经营活动产生的现金流量净额 基本每股收益(元/股) 扣除非经常性损益后的基本每股 收益(元/股) 加权平均净资产收益率(%) 扣除非经常性损益后的加权平均 净资产收益率(%) 0.45 0.40 0.34 0.44 0.11 0.16 9.61 9.30 9.04 9.28 2.45 4.35 (三)公司董事会、监事会、高管人员构成情况 1.董事会构成 公司本届董事会由 9 名董事构成,分别是:董事长张水利先生,董事陈方先 生、邓启东先生、林俊杰先生、吴捷先生、齐卫东先生,独立董事沈艺峰先生、 沈维涛先生、廖益新先生。 2.监事会构成 公司本届监事会由 3 名监事构成,分别是:监事会主席曾仰峰先生,监事王 剑莉女士、陆江女士。 3.高级管理人员构成 公司现任高级管理人员 9 人,分别是:邓启东先生、齐卫东先生、程益亮先 生、高晨霞女士、肖静勤女士、范承扬先生、张军田先生、张岳端先生、廖杰先 生。 二、本激励计划的目的 为了进一步建立、健全公司长效激励机制,吸引和留住优秀人才,充分调动 公司董事、高级管理人员、核心管理人员及子公司核心管理层的工作积极性,有 效地将股东利益、公司利益和经营者个人利益结合在一起,共同关注公司的长远 发展。根据《中华人民共和国公司法》 (以下简称“《公司法》”) 《中华人民共和 国证券法》 (以下简称“《证券法》”)、国务院国有资产监督管理委员会《国有控 股上市公司(境内)实施股权激励试行办法》 (国资发分配[2006]175 号,以下简 称“《175 号文》”)《关于规范国有控股上市公司实施股权激励制度有关问题的 通知》 (国资发分配[2008]171 号,以下简称“《171 号文》”) 、中国证券监督管理 委员会《上市公司股权激励管理办法》 (以下简称“《管理办法》”)等有关规定, 结合公司目前执行的薪酬体系和绩效考核体系等管理制度,制订了公司《2020 年股权激励计划(草案) 》 (以下简称“本激励计划”或“本计划”)。 三、股权激励方式及标的股票来源 本计划的激励方式为股票期权和限制性股票。股票来源为公司从二级市场回 购的本公司 A 股普通股和公司向激励对象定向发行 A 股普通股。 四、拟授出的权益数量 本激励计划拟向激励对象授予权益总计 6450.63 万份/万股,涉及的标的股票 种类为人民币 A 股普通股,约占本激励计划公告日公司股本总额 215745.4085 万 股的 2.99%。其中,首次授予权益 5999.09 万份/万股,约占拟授予权益总额的 93.00%,约占本计划公告时公司股本总额 215745.4085 万股的 2.78%;预留授予 权益 451.54 万份/万股,约占拟授予权益总额的 7.00%,约占本计划公告时公司 股本总额 215745.4085 万股的 0.21%。 股票期权激励计划:公司拟向激励对象授予 4279.57 万份股票期权,占本激 励计划公告时公司股本总额 215745.4085 万股的 1.98%。其中首次授予 3980.00 万份,占本激励计划拟授出股票期权总数的 93.00%,占本激励计划草案公告时 公司股本总额 215745.4085 万股的 1.84%;预留 299.57 万份,占本激励计划拟授 出股票期权总数的 7.00%,占本激励计划草案公告时公司股本总额 215745.4085 万股的 0.14%。在满足行权条件的情况下,激励对象获授的每一份股票期权拥有 在有效期内以行权价格购买 1 股公司股票的权利。 限制性股票激励计划: 公司拟向激励对象授予 2171.06 万股公司限制性股票, 约占本激励计划公告时公司股本总额 215745.4085 万股的 1.01%。其中首次授予 2019.09 万股,占本激励计划拟授出限制性股票总数的 93.00%,占本激励计划草 案公告时公司股本总额 215745.4085 万股的 0.94%;预留 151.97 万股,占本激励 计划拟授出限制性股票总数的 7.00%,占本激励计划草案公告时公司股本总额 215745.4085 万股的 0.07%。 公司全部在有效期内的股权激励计划所涉及的标的股票总数累计未超过公 司股本总额的 10%。本激励计划中任何一名激励对象通过全部在有效期内的股权 激励计划所获授权益数量累计均未超过公司股本总额的 1%。预留权益比例未超 过本激励计划拟授予权益数量的 20%。 五、激励对象的范围及各自所获授的权益数量 (一)激励对象的确定依据 1、激励对象确定的法律依据 本计划激励对象根据《公司法》 《证券法》 《管理办法》《175 号文》 《171 号 文》等有关法律、法规、规范性文件和《公司章程》的相关规定,结合公司实际 情况而确定。 2、激励对象确定的职务依据 本计划的激励对象为公司董事、高级管理人员,核心管理人员及子公司核心 管理层,不包括控股股东以外人员担任的外部董事、独立董事和监事。 (二)激励对象的范围 本激励计划首次授予的激励对象总人数为 259 人,包括: 1、公司董事、高级管理人员; 2、核心管理人员; 3、子公司核心管理层。 以上激励对象中的公司董事、高级管理人员经公司股东大会选举或董事会聘 任。所有激励对象必须在本计划的有效期内与公司或公司的控股子公司具有劳动 关系或聘用关系。本计划涉及的激励对象不包括控股股东以外人员担任的外部董 事、独立董事、监事及单独或合计持有公司 5%以上股份的股东或实际控制人及 其配偶、父母、子女。 所有参与本计划的激励对象不能同时参加其他任何上市公司股权激励计划, 已经参与其他任何上市公司激励计划的,不得参与本计划。 预留授予部分的激励对象由本计划经股东大会审议通过后 12 个月内确定, 经董事会提出、独立董事及监事会发表明确意见、律师发表专业意见并出具法律 意见书后,公司在指定网站按要求及时准确披露当次激励对象相关信息。超过 12 个月未明确激励对象的,预留权益失效。预留激励对象的确定标准参照首次 授予的标准确定。 (三)激励对象获授的权益分配情况 1、股票期权激励计划授予的股票期权分配情况如下表所示: 姓名 职务 股票期权拟授予 额度(万份) 占本次授予股票 期权总量的比例 占总股本的比例 邓启东 董事、总经理 250.00 5.84% 0.12% 齐卫东 董事、副总经理、财 务负责人 200.00 4.67% 0.09% 肖静勤 副总经理 200.00 4.67% 张军田 副总经理 200.00 4.67% 程益亮 副总经理 125.00 2.92% 高晨霞 副总经理 125.00 2.92% 范承扬 副总经理 125.00 2.92% 张岳端 副总经理 125.00 2.92% 廖杰 董事会秘书 50.00 1.17% 0.09% 0.09% 0.06% 0.06% 0.06% 0.06% 0.02% 核心管理人员及子公司核心管理层 (27 人) 2580.00 60.29% 1.20% 首次授予共计(36 人) 3980.00 93.00% 预留共计 299.57 7.00% 合计 4279.57 100.00% 1.84% 0.14% 1.98% 注:1、上述部分合计数与各明细数直接相加之和在尾数上如有差异,是由于四舍五入 所造成。 2、上述任何一名激励对象通过全部有效的股权激励计划获授的本公司股票均未超过公 司总股本的 1%。公司全部有效的激励计划所涉及的标的股票总数累计不超过公司股本总额 的 10%。 3、董事、高级管理人员的权益授予价值按照不高于授予时薪酬总水平(含权益授予价 值)的 40%确定。 4、以上百分比计算结果四舍五入,保留两位小数。 2、限制性股票激励计划授予的限制性股票分配情况如下表所示: 限制性股票拟授 予额度(万股) 占本次授予限制性 股票总量的比例 占总股本的比例 2019.09 93.00% 0.94% 预留共计 151.97 7.00% 0.07% 合计 2171.06 100.00% 1.01% 职务 核心管理人员及子公司核心管理层 (合计 223 人) 注:1、上述部分合计数与各明细数直接相加之和在尾数上如有差异,是由于四舍五入 所造成。 2、上述任何一名激励对象通过全部有效的股权激励计划获授的本公司股票均未超过公 司总股本的 1%。公司全部有效的激励计划所涉及的标的股票总数累计不超过公司股本总额 的 10%。 3、董事、高级管理人员的权益授予价值按照不高于授予时薪酬总水平(含权益授予价 值)的 40%确定。 4、以上百分比计算结果四舍五入,保留两位小数。 (四)所有参与计划涉及的激励对象不包括控股股东以外人员担任的外部董 事、独立董事、监事及单独或合计持有公司 5%以上股份的股东或实际控制人及 其配偶、父母、子女。 (五)如在公司本次激励计划实施过程中,激励对象被选举为监事或独立董 事或其他因组织调动成为相关政策规定的不能持有公司股票或限制性股票的人 员,其已获授但尚未解除限售的限制性股票不得解除限售,由公司以授予价格加 上中国人民银行同期定期存款利息之和进行回购注销。 六、股票期权行权价格、限制性股票授予价格及其确定方法 (一)股票期权的行权价格和行权价格的确定方法 1、首次授予股票期权的行权价格 股票期权的行权价格为每份 6.21 元,即满足行权条件后,激励对象可以每 股 6.21 元的价格购买公司回购和向激励对象增发的 A 股普通股。 2、首次授予股票期权的行权价格的确定方法 股票期权行权价格的定价基准日为本激励计划草案公布日,股票期权行权价 格不低于股票票面金额,且不低于下列价格较高者: (1)本激励计划草案公告前 1 个交易日公司股票交易均价,即 6.20 元/股; (2)本激励计划草案公告前 20 个交易日公司股票交易均价,即 6.13 元/股。 3、预留授予股票期权的行权价格 预留股票期权在每次授予前,须召开董事会审议通过相关议案,并披露授予 情况的摘要。预留股票期权行权价格不低于股票票面金额,且不低于下列价格较 高者: (1)预留股票期权授予董事会决议公布前 1 个交易日的公司股票交易均价; (2)预留股票期权授予董事会决议公布前 20 个交易日、60 个交易日或者 120 个交易日的公司股票交易均价之一。 (二)限制性股票的授予价格和授予价格的确定方法 1、首次授予限制性股票的授予价格 本激励计划限制性股票的授予价格为每股 3.73 元,即满足授予条件后,激励 对象可以每股 3.73 元的价格购买公司从二级市场回购的本公司 A 股股票。 2、首次授予限制性股票授予价格的确定方法 限制性股票授予价格的定价基准日为本激励计划草案公布日,限制性股票的 授予价格不低于公司股票票面金额,且不得低于下列价格较高者: (1)本激励计划草案公告前 1 个交易日公司股票交易均价的 60%,即 3.72 元/股; (2)本激励计划草案公告前 20 个交易日公司股票交易均价的 60%,即 3.68 元/股。 3、预留授予限制性股票的授予价格 预留限制性股票在每次授予前,须召开董事会审议通过相关议案,并披露授 予情况的摘要。预留限制性股票授予价格不低于股票票面金额,且不低于下列价 格较高者: (1)预留限制性股票授予董事会决议公布前 1 个交易日的公司股票交易均 价的 60%; (2)预留限制性股票授予董事会决议公布前 20 个交易日、60 个交易日或者 120 个交易日的公司股票交易均价之一的 60%。 七、等待/限售期、行权/解除限售安排 (一)股票期权激励计划的等待期、行权安排 1、等待期 股票期权授予登记完成之日至股票期权可行权日之间的时间段为等待期,激 励对象获授的股票期权适用不同的等待期,均自授予登记完成之日起计算,首次 授予的股票期权等待期分别为 24 个月、36 个月、48 个月,预留授予的股票期权 等待期与首次授予相同。等待期内,激励对象获授的股票期权不得转让、用于担 保或偿还债务。 2、股票期权行权安排 在可行权日内,若达到本激励计划规定的行权条件,激励对象应在股票期权 授予登记完成之日起满 24 个月后的未来 36 个月内分三期行权。 (1)本激励计划首次授予股票期权的行权期及各期行权时间安排如表所示: 行权期 首次授予股票期权 第一个行权期 首次授予股票期权 第二个行权期 行权时间 行权比例 自授予完成登记之日起24个月后的首个交易 日起至授予完成登记之日起36个月内的最后 30% 一个交易日当日止 自授予完成登记之日起 36 个月后的首个交易 日起至授予完成登记之日起 48 个月内的最后 一个交易日当日止 30% 首次授予股票期权 第三个行权期 自授予完成登记之日起 48 个月后的首个交易 日起至授予完成登记之日起 60 个月内的最后 40% 一个交易日当日止 (2)本激励计划预留部分股票期权的行权期及各期行权时间安排如下表所 示: 行权期 预留授予股票期权 第一个行权期 预留授予股票期权 第二个行权期 预留授予股票期权 第三个行权期 行权时间 行权比例 自授予完成登记之日起24个月后的首个交易 日起至授予完成登记之日起36个月内的最后 30% 一个交易日当日止 自授予完成登记之日起 36 个月后的首个交易 日起至授予完成登记之日起 48 个月内的最后 30% 一个交易日当日止 自授予完成登记之日起 48 个月后的首个交易 日起至授予完成登记之日起 60 个月内的最后 40% 一个交易日当日止 激励对象必须在股票期权激励计划有效期内行权完毕。若达不到行权条件, 则当期股票期权不得行权或递延至下期行权。若符合行权条件,但未在上述行权 期全部行权的该部分股票期权由公司注销。 (二)限制性股票激励计划的限售期、解除限售安排 1、限售期 本激励计划首次授予的限制性股票限售期分别为自激励对象获授的限制性 股票登记完成之日起 24 个月、36 个月、48 个月,预留授予的限制性股票限售期 与首次授予相同。激励对象根据本激励计划获授的限制性股票在解除限售前不得 转让、用于担保或偿还债务。 激励对象因获授的尚未解除限售的限制性股票而取得的资本公积转增股本、 派发股票红利、股票拆细等股份和红利同时按本激励计划进行锁定,不得在二级 市场出售或以其他方式转让,该等股份的解除限售期与限制性股票解除限售期相 同,若公司对尚未解除限售的限制性股票进行回购,该等股份将一并回购。 解除限售后,公司为满足解除限售条件的激励对象办理解除限售事宜,未满 足解除限售条件的激励对象持有的限制性股票由公司回购注销。 2、限制性股票解除限售安排 (1)本激励计划首次授予的限制性股票解除限售期及各期解除限售时间安 排如下表所示: 解除限售安排 解除限售时间 首次授予的限制性 股票第一个解除限 售期 自授予完成登记之日起24个月后的首个交易 首次授予的限制性 股票第二个解除限 售期 自授予完成登记之日起 36 个月后的首个交易 首次授予的限制性 股票第三个解除限 售期 自授予完成登记之日起 48 个月后的首个交易 日起至授予完成登记之日起36个月内的最后 解除限售比例 30% 一个交易日当日止 日起至授予完成登记之日起 48 个月内的最后 30% 一个交易日当日止 日起至授予完成登记之日起 60 个月内的最后 40% 一个交易日当日止 (2)本激励计划预留部分限制性股票的限售安排及各期解除限售时间安排 如下表所示: 解除限售安排 解除限售时间 预留授予的限制性 股票第一个解除限 售期 自授予完成登记之日起24个月后的首个交易 预留授予的限制性 股票第二个解除限 售期 自授予完成登记之日起 36 个月后的首个交易 预留授予的限制性 股票第三个解除限 售期 自授予完成登记之日起 48 个月后的首个交易 日起至授予完成登记之日起36个月内的最后 解除限售比例 30% 一个交易日当日止 日起至授予完成登记之日起 48 个月内的最后 30% 一个交易日当日止 日起至授予完成登记之日起 60 个月内的最后 40% 一个交易日当日止 在上述约定期间内未申请解除限售的限制性股票或因未达到解除限售条件 而不能申请解除限售的该期限制性股票,公司将按本激励计划规定的原则回购并 注销。 八、股票期权的授予、行权条件和限制性股票的授予、解除限售条件 (一)股票期权的授予、行权条件 1、股票期权的授予条件 同时满足下列授予条件时,公司应向激励对象授予股票期权,反之,若下列 任一授予条件未达成的,则不能向激励对象授予股票期权。 (1)公司未发生以下任一情形: ①最近一个会计年度财务会计报告被注册会计师出具否定意见或者无法表 示意见的审计报告; ②最近一个会计年度财务报告内部控制被注册会计师出具否定意见或者无 法表示意见的审计报告; ③上市后最近 36 个月内出现过未按法律法规、公司章程、公开承诺进行利 润分配的情形; ④法律法规规定不得实行股权激励的; ⑤中国证监会认定的其他情形。 (2)激励对象未发生以下任一情形: ①最近 12 个月内被证券交易所认定为不适当人选; ②最近 12 个月内被中国证监会及其派出机构认定为不适当人选; ③最近 12 个月内因重大违法违规行为被中国证监会及其派出机构行政处罚 或者采取市场禁入措施; ④具有《公司法》规定的不得担任公司董事、高级管理人员情形的; ⑤法律法规规定不得参与上市公司股权激励的; ⑥中国证监会认定的其他情形。 (3)公司业绩考核条件达标,即达到以下条件: 以2018年度营业收入为基准,2019年度营业收入增长率不低于15%,且不低 于同行业均值或对标企业50分位值水平;2019年度每股收益不低于0.42元/股,且 不低于同行业均值或对标企业50分位值水平;2019年度主营业务收入占营业收入 的比例不低于95%。 注: 1、每股收益是指基本每股收益。 2、上述“同行业”指申万行业分类“交通运输-物流II”中全部A股上市公司。 2、股票期权的行权条件 行权期内,同时满足下列条件时,激励对象获授的股票期权方可行权: (1)公司未发生以下任一情形: ①最近一个会计年度财务会计报告被注册会计师出具否定意见或者无法表 示意见的审计报告; ②最近一个会计年度财务报告内部控制被注册会计师出具否定意见或者无 法表示意见的审计报告; ③上市后最近 36 个月内出现过未按法律法规、公司章程、公开承诺进行利 润分配的情形; ④法律法规规定不得实行股权激励的; ⑤中国证监会认定的其他情形。 (2)激励对象未发生以下任一情形: ①最近 12 个月内被证券交易所认定为不适当人选; ②最近 12 个月内被中国证监会及其派出机构认定为不适当人选; ③最近 12 个月内因重大违法违规行为被中国证监会及其派出机构行政处罚 或者采取市场禁入措施; ④具有《公司法》规定的不得担任公司董事、高级管理人员情形的; ⑤法律法规规定不得参与上市公司股权激励的; ⑥中国证监会认定的其他情形。 公司发生上述第(1)条规定情形之一的,所有激励对象根据本激励计划已 获授但尚未行权的股票期权应当由公司注销;某一激励对象发生上述第(2)条 规定情形之一的,该激励对象根据本激励计划已获授但尚未行权的股票期权应当 由公司注销。 (3)公司层面业绩考核 本激励计划授予的股票期权,在 2021-2023 年的 3 个会计年度中,分年度进 行业绩考核并行权,每个会计年度考核一次,以达到公司业绩考核目标作为激励 对象的行权条件。 本计划首次授予的股票期权各行权期业绩考核目标如下表所示: 行权期 业绩考核目标 (1)以2019年度营业收入为基准,2021年度营业收入增长率不低于40%, 首次授予股票 且不低于同行业均值或对标企业75分位值水平; 期权第一个行 (2)2021年度每股收益不低于0.60元/股,且不低于同行业均值或对标企 权期 业75分位值水平; (3)2021年度主营业务收入占营业收入的比例不低于95%; 首次授予股票 期权第二个行 权期 (1)以2019年度营业收入为基准,2022年度营业收入增长率不低于50%, 且不低于同行业均值或对标企业75分位值水平; (2)2022年度每股收益不低于0.71元/股,且不低于同行业均值或对标企 业75分位值水平; (3)2022年度主营业务收入占营业收入的比例不低于95%; (1)以2019年度营业收入为基准,2023年度营业收入增长率不低于61%, 首次授予股票 且不低于同行业均值或对标企业75分位值水平; 期权第三个行 (2)2023年度每股收益不低于0.86元/股,且不低于同行业均值或对标企 权期 业75分位值水平; (3)2023年度主营业务收入占营业收入的比例不低于95%; 注:1、同行业公司按照申万行业“交通运输-物流 II”标准划分,对标企业选取与公司 主营业务较为相似的 A 股上市公司。在年度考核过程中行业样本若出现退市、主营业务发 生重大变化或出现偏离幅度过大的样本极值,则将由公司董事会决定剔除或更换样本。 2、每股收益是指基本每股收益。在股权激励有效期内,若公司发生资本公积转增股本、 派发股票红利、增发、配股、可转债转股等行为,计算每股收益时,所涉及的公司股本总数 不作调整,以 2019 年底股本总数为计算依据。 预留授予的股票期权各行权期考核目标和首次授予相同。 若公司未满足上述业绩考核目标的,所有激励对象对应考核当年计划行权的 股票期权均不得行权,由公司注销。 (4)个人层面考核 激励对象个人考核分年进行,根据个人的绩效考核评价指标确定考核结果, 原则上绩效考核结果划分为达标和不达标两个档次。考核评价表适用于考核本次 股票期权激励计划涉及的所有激励对象。 考核等级 达标 不达标 个人标准系数 1 0 激励对象上一年度考核达标后才具备股票期权当年度的行权资格,个人当年 实际行权数量=个人标准系数×个人当年计划行权数量。当年度激励对象未能行 权的股票期权由公司注销。 (5)股票期权的授予与行权对标公司选取 公司属于申万行业分类“交通运输-物流 II”,以该分类下 A 股上市公司行业 均值作为同行业均值,选取该行业中 22 家主营业务与厦门象屿相近的上市公司, 再加入厦门本地主营业务与厦门象屿相近的厦门国贸,最终选取 23 家上市公司 作为本次股票期权授予及行权的业绩对标公司。 按照以上标准筛选出的 23 家对标公司信息如下: 证券代码 证券简称 证券代码 证券简称 601598.SH 中国外运 002682.SZ 龙洲股份 603535.SH 嘉诚国际 600153.SH 建发股份 600787.SH 中储股份 300350.SZ 华鹏飞 603569.SH 长久物流 603128.SH 华贸物流 600575.SH 淮河能源 002492.SZ 恒基达鑫 002183.SZ 怡亚通 300240.SZ 飞力达 300013.SZ 新宁物流 002010.SZ 传化智联 600704.SH 物产中大 603648.SH 畅联股份 603117.SH 万林物流 002245.SZ 澳洋顺昌 002800.SZ 天顺股份 002769.SZ 普路通 603329.SH 上海雅仕 600057.SH 厦门国贸 600180.SH 瑞茂通 (二)限制性股票的授予、解除限售条件 1、限制性股票的授予条件 同时满足下列授予条件时,公司应向激励对象授予限制性股票,反之,若下 列任一授予条件未达成的,则不能向激励对象授予限制性股票。 (1)公司未发生如下任一情形: ①最近一个会计年度财务会计报告被注册会计师出具否定意见或者无法表 示意见的审计报告; ②最近一个会计年度财务报告内部控制被注册会计师出具否定意见或者无 法表示意见的审计报告; ③上市后最近36个月内出现过未按法律法规、《公司章程》公开承诺进行利 润分配的情形; ④法律法规规定不得实行股权激励的; ⑤中国证监会认定的其他情形。 (2)激励对象未发生如下任一情形: ①最近12个月内被证券交易所认定为不适当人选; ②最近12个月内被中国证监会及其派出机构认定为不适当人选; ③最近12个月内因重大违法违规行为被中国证监会及其派出机构行政处罚 或者采取市场禁入措施; ④具有《公司法》规定的不得担任公司董事、高级管理人员情形的; ⑤法律法规规定不得参与上市公司股权激励的; ⑥中国证监会认定的其他情形。 (3)公司业绩考核条件达标,即达到以下条件: 以 2018 年度营业收入为基准,2019 年度营业收入增长率不低于 15%,且不 低于同行业均值或对标企业 50 分位值水平;2019 年度每股收益不低于 0.42 元/ 股,且不低于同行业均值或对标企业 50 分位值水平;2019 年度主营业务收入占 营业收入的比例不低于 95%。 注: 1、每股收益是指基本每股收益。 2、上述“同行业”指申万行业分类“交通运输-物流II”中全部A股上市公司。 2、限制性股票的解除限售条件 解除限售期内,必须同时满足下列条件,方可依据本计划对激励对象授予的 限制性股票进行解除限售: (1)公司未发生如下任一情形: ①最近一个会计年度财务会计报告被注册会计师出具否定意见或者无法表 示意见的审计报告; ②最近一个会计年度财务报告内部控制被注册会计师出具否定意见或者无 法表示意见的审计报告; ③上市后最近36个月内出现过未按法律法规、《公司章程》公开承诺进行利 润分配的情形; ④法律法规规定不得实行股权激励的; ⑤中国证监会认定的其他情形。 (2)激励对象未发生以下任一情形: ①最近12个月内被证券交易所认定为不适当人选; ②最近12个月内被中国证监会及其派出机构认定为不适当人选; ③最近12个月内因重大违法违规行为被中国证监会及其派出机构行政处罚 或者采取市场禁入措施; ④具有《公司法》规定的不得担任公司董事、高级管理人员情形的; ⑤法律法规规定不得参与上市公司股权激励的; ⑥中国证监会认定的其他情形。 公司发生上述第(1)条规定情形之一的,所有激励对象根据本激励计划已 获授但尚未解除限售的限制性股票应当由公司回购注销;某一激励对象发生上述 第(2)条规定情形之一的,该激励对象根据本激励计划已获授但尚未解除限售 的限制性股票应当由公司回购注销。 (3)公司业绩考核要求 本激励计划授予的限制性股票,在 2021-2023 年的 3 个会计年度中,分年度 进行业绩考核并解除限售,每个会计年度考核一次,以达到公司业绩考核目标作 为激励对象的解除限售条件。 本计划首次授予的限制性股票解除限售业绩考核目标如下表所示: 解除限售期 业绩考核目标 (1)以2019年度营业收入为基准,2021年度营业收入增长率不低于40%, 首次授予的限 且不低于同行业均值或对标企业75分位值水平; 制性股票第一 (2)2021年度每股收益不低于0.54元/股,且不低于同行业均值或对标企 个解除限售期 业75分位值水平; (3)2021年度主营业务收入占营业收入的比例不低于95%; (1)以2019年度营业收入为基准,2022年度营业收入增长率不低于50%, 首次授予的限 且不低于同行业均值或对标企业75分位值水平; 制性股票第二 (2)2022年度每股收益不低于0.60元/股,且不低于同行业均值或对标企 个解除限售期 业75分位值水平; (3)2022年度主营业务收入占营业收入的比例不低于95%; (1)以2019年度营业收入为基准,2023年度营业收入增长率不低于61%, 首次授予的限 且不低于同行业均值或对标企业75分位值水平; 制性股票第三 (2)2023年度每股收益不低于0.66元/股,且不低于同行业均值或对标企 个解除限售期 业75分位值水平; (3)2023年度主营业务收入占营业收入的比例不低于95%; 注:1、同行业公司按照申万行业“交通运输-物流 II”标准划分,对标企业选取与公司 主营业务较为相似的 A 股上市公司。在年度考核过程中行业样本若出现退市、主营业务发 生重大变化或出现偏离幅度过大的样本极值,则将由公司董事会决定剔除或更换样本。 2、每股收益是指基本每股收益。在股权激励有效期内,若公司发生资本公积转增股本、 派发股票红利、增发、配股、可转债转股等行为,计算每股收益时,所涉及的公司股本总数 不作调整,以 2019 年底股本总数为计算依据。 预留授予的限制性股票各年度考核目标和首次授予相同。 若限制性股票某个解除限售期的公司业绩考核目标未达成,则所有激励对象 当期计划解除限售的限制性股票不可解除限售,由公司按照授予价格加上银行同 期存款利息之和予以回购注销。 (4)个人层面考核 激励对象个人考核分年进行,根据个人的绩效考核评价指标确定考核结果, 原则上绩效考核结果划分为达标和不达标两个档次。考核评价表适用于考核本次 限制性股票激励计划涉及的所有激励对象。 考核等级 达标 不达标 个人标准系数 1 0 激励对象上一年度考核达标后才具备限制性股票当年度的解除限售资格,个 人当年实际解除限售额度=个人标准系数×个人当年计划解除限售额度。当年度 激励对象未能解除限售的限制性股票由公司按照授予价格回购注销。 (5)限制性股票的授予与解除限售对标公司选取 公司属于申万行业分类“交通运输-物流 II”,以该分类下 A 股上市公司行业 均值作为同行业均值,选取该行业中 22 家主营业务与厦门象屿相近的上市公司, 再加入厦门本地主营业务与厦门象屿相近的厦门国贸,最终选取 23 家上市公司 作为本次限制性股票的授予与解除限售对标公司。 按照以上标准筛选出的 23 家对标公司信息如下: 证券代码 证券简称 证券代码 证券简称 601598.SH 中国外运 002682.SZ 龙洲股份 603535.SH 嘉诚国际 600153.SH 建发股份 600787.SH 中储股份 300350.SZ 华鹏飞 603569.SH 长久物流 603128.SH 华贸物流 600575.SH 淮河能源 002492.SZ 恒基达鑫 002183.SZ 怡亚通 300240.SZ 飞力达 300013.SZ 新宁物流 002010.SZ 传化智联 600704.SH 物产中大 603648.SH 畅联股份 603117.SH 万林物流 002245.SZ 澳洋顺昌 002800.SZ 天顺股份 002769.SZ 普路通 603329.SH 上海雅仕 600057.SH 厦门国贸 600180.SH 瑞茂通 (三)考核指标的合理性说明 本计划指标分为两个层次,分别为公司层面业绩考核和个人层面绩效考核。 本计划公司层面业绩指标为营业收入增长率、每股收益及主营业务收入占营 业收入的比重。营业收入增长率指标能够体现企业的成长能力及市场份额情况, 每股收益反映普通股的获利水平,是衡量上市公司盈利能力和市场价值的重要指 标,主营业务收入占营业收入的比重能够反映公司主业的经营效果。 公司的个人绩效考核体系能够对激励对象的工作绩效作出较为准确、全面的 综合评价。 综上,公司考核指标的设定充分考虑了公司的经营环境以及未来的发展规划 等因素,考核指标设置合理。 九、有效期、授予日/授权日、可行权日、禁售期 1、有效期 本激励计划有效期自股票期权/限制性股票授予登记完成之日起至激励对象 获授的股票期权全部行权或注销和限制性股票全部解除限售或回购注销之日止, 最长不超过 72 个月。 2、授权日 授权日在本激励计划经厦门市人民政府国有资产监督管理委员会或其授权 单位、公司股东大会审议通过后由董事会确定,授权日必须为交易日。公司需在 股东大会审议通过后 60 日内授予股票期权并完成公告、登记。公司未能在 60 日内完成上述工作的,应当及时披露未完成的原因,并宣告终止实施股权激励计 划,未授予的股票期权作废失效。预留权益的授予对象应当在本激励计划经股东 大会审议通过后 12 个月内明确,超过 12 个月未明确激励对象的,预留权益失效。 3、授予日 授予日在本激励计划经厦门市人民政府国有资产监督管理委员会或其授权 单位、公司股东大会审议通过后由董事会确定,授予日必须为交易日。公司需在 股东大会审议通过后 60 日内授予限制性股票并完成公告、登记。公司未能在 60 日内完成上述工作的,应当及时披露未完成的原因,并宣告终止实施股权激励计 划,未授予的限制性股票失效。预留部分须在本次股权激励计划经公司股东大会 审议通过后的 12 个月内授出,超过 12 个月未明确激励对象的,预留权益失效。 上市公司不得在下列期间向激励对象授予限制性股票: (1)公司定期报告公布前30日内,因特殊原因推迟定期报告公告日期的, 自原预约公告日前30日起算,至公告前1日; (2)公司业绩预告、业绩快报公告前10日内; (3)自可能对公司股票及其衍生品种交易价格产生较大影响的重大事件发 生之日或者进入决策程序之日,至依法披露后2个交易日内; (4)中国证监会及证券交易所规定的其他期间。 上述公司不得授予限制性股票的期间不计入60日期限之内。 4、可行权日 在本激励计划经股东大会通过后,授予的股票期权自授予登记完成之日起满 12 个月后可以开始行权。可行权日必须为交易日,但不得在下列期间内行权: (1)公司定期报告公告前 30 日内,因特殊原因推迟定期报告公告日期的, 自原预约公告日前 30 日起算,至公告前 1 日; (2)公司业绩预告、业绩快报公告前 10 日内; (3)自可能对本公司股票及其衍生品种交易价格产生较大影响的重大事件 发生之日或者进入决策程序之日,至依法披露后 2 个交易日内; (4)中国证监会及上海证券交易所规定的其它期间。 5、禁售期 禁售期是指对激励对象行权后所获股票进行售出限制的时间段。本次激励计 划的激励计划的禁售规定按照《公司法》 、 《证券法》等相关法律、法规、规范性 文件和《公司章程》执行,具体规定如下: (1)激励对象为公司董事和高级管理人员的,其在任职期间每年转让的股 份不得超过其所持有公司股份总数的 25%;在离职后半年内,不得转让其所持有 的公司股份。 (2)激励对象为公司董事和高级管理人员的,将其持有的公司股票在买入 后 6 个月内卖出,或者在卖出后 6 个月内又买入,由此所得收益归公司所有,公 司董事会将收回其所得收益。 (3)激励对象减持公司股票还需遵守《上市公司股东、董监高减持股份的 若干规定》 、 《上海证券交易所上市公司股东及董事、监事、高级管理人员减持实 施细则》等相关规定。 (4)在本计划有效期内,如果《公司法》 《证券法》等相关法律、法规、规 范性文件和《公司章程》中对公司董事和高级管理人员持有股份转让的有关规定 发生变化,则这部分激励对象转让其所持有的公司股票应当在转让时符合修改后 的相关法律、法规、规范性文件和《公司章程》的规定。 十、权益数量和权益价格的调整方法和程序 (一)股票期权激励计划的调整方法和程序 1、股票期权数量的调整方法 若在激励对象行权前公司有资本公积转增股本、派送股票红利、股票拆细、 配股、缩股等事项,应对股票期权数量进行相应的调整。调整方法如下: (1)资本公积转增股本、派送股票红利、股票拆细 Q=Q0×(1+n) 其中:Q0为调整前的股票期权数量;n为每股的资本公积转增股本、派送股 票红利、股票拆细的比率(即每股股票经转增、送股、拆细后增加的股票数量) ; Q为调整后的股票期权数量。 (2)配股 Q=Q0×P1×(1+n)÷(P1+P2×n) 其中:Q0为调整前的股票期权数量;P1为股权登记日当日收盘价;P2为配股 价格;n为配股的比例(即配股的股数与配股前公司总股本的比例);Q为调整后 的股票期权数量。 (3)缩股 Q=Q0×n 其中:Q0为调整前的股票期权数量;n为缩股比例(即1股公司股票缩为n股 股票);Q为调整后的股票期权数量。 2、行权价格的调整方法 若在激励对象行权前有派息、资本公积转增股本、派送股票红利、股票拆细、 配股或缩股等事项,应对行权价格进行相应的调整。调整方法如下: (1)资本公积转增股本、派送股票红利、股票拆细 P=P0÷(1+n) 其中:P0为调整前的行权价格;n为每股的资本公积转增股本、派送股票红 利、股票拆细的比率;P为调整后的行权价格。 (2)配股 P=P0×(P1+P2×n)÷[P1×(1+n)] 其中:P0为调整前的行权价格;P1为股权登记日当日收盘价;P2为配股价格; n为配股的比例(即配股的股数与配股前股份公司总股本的比例);P为调整后的 行权价格。 (3)缩股 P=P0÷n 其中:P0为调整前的行权价格;n为缩股比例;P为调整后的行权价格。 (4)派息 P=P0-V 其中:P0为调整前的行权价格;V为每股的派息额;P为调整后的行权价格。 经派息调整后,P仍须为正数。 3、公司在发生增发新股的情况下,股票期权的数量和行权价格不做调整。 4、股票期权激励计划调整的程序 当出现前述情况时,应由公司董事会审议通过关于调整股票期权数量、行权 价格的议案。公司应聘请律师就上述调整是否符合《管理办法》 、 《公司章程》和 本激励计划的规定向公司董事会出具专业意见。调整议案经董事会审议通过后, 公司应当及时披露董事会决议公告,同时公告律师事务所意见。 (二)限制性股票激励计划的调整方法和程序 1、限制性股票数量的调整方法 若在本计划公告当日至激励对象完成限制性股票股份登记期间,公司有资本 公积转增股本、派送股票红利、股份拆细、配股或缩股等事项,应对限制性股票 数量进行相应的调整。调整方法如下: (1)资本公积转增股本、派送股票红利、股份拆细 Q=Q0×(1+n) 其中:Q0 为调整前的限制性股票数量;n 为每股的资本公积转增股本、派送 股票红利、股份拆细的比率(即每股股票经转增、送股或拆细后增加的股票数量) ; Q 为调整后的限制性股票数量。 (2)配股 Q=Q0×P1×(1+n)/(P1+P2×n) 其中:Q0 为调整前的限制性股票数量;P1 为股权登记日当日收盘价;P2 为 配股价格;n 为配股的比例(即配股的股数与配股前公司股本总额的比例);Q 为调整后的限制性股票数量。 (3)缩股 Q=Q0×n 其中:Q0 为调整前的限制性股票数量;n 为缩股比例(即 1 股公司股票缩为 n 股公司股票);Q 为调整后的限制性股票数量。 (4)增发 公司在发生增发新股的情况下,限制性股票数量不做调整。 2、授予价格的调整方法 若在本计划公告当日至激励对象完成限制性股票股份登记期间,公司有资本 公积转增股本、派送股票红利、派发现金红利、股份拆细、配股、缩股等事项, 应对限制性股票的授予价格进行相应的调整。调整方法如下: (1)资本公积转增股本、派送股票红利、股份拆细 P=P0÷(1+n) 其中:P0 为调整前的授予价格;n 为每股的资本公积转增股本、派送股票红 利、股份拆细的比率;P 为调整后的授予价格。 (2)配股 P=P0×(P1+P2×n)/[P1×(1+n)] 其中:P0 为调整前的授予价格;P1 为股权登记日当日收盘价;P2 为配股价 格;n 为配股的比例(即配股的股数与配股前股份公司股本总额的比例);P 为调 整后的授予价格。 (3)缩股 P=P0÷n 其中:P0 为调整前的授予价格;n 为缩股比例;P 为调整后的授予价格。 (4)派发现金红利 P=P0-V 其中:P0为调整前的授予价格;V为每股派发现金红利额;P为调整后的授 予价格。经派发现金红利调整后,P仍须大于1。 (5)增发 公司在发生增发新股的情况下,限制性股票的授予价格不做调整。 3、限制性股票激励计划调整的程序 当出现前述需调整限制性股票的数量或授予价格的情况时,应由公司董事会 审议通过关于调整限制性股票数量、授予价格的议案。公司应聘请律师就上述调 整是否符合《管理办法》 《公司章程》和本计划的规定向公司董事会出具专业意见。 调整议案经董事会审议通过后,公司应当及时披露董事会决议公告,同时公告律 师事务所意见。 十一、限制性股票回购注销的原则 公司按本激励计划规定回购注销限制性股票的,回购价格为授予价格,本计 划另有规定的除外。 1、回购数量的调整方法 激励对象获授的限制性股票完成股份登记后,若公司发生资本公积转增股本、 派送股票红利、股份拆细、配股、缩股等事项,公司应对尚未解除限售的限制性 股票的回购数量进行相应的调整。调整方法如下: (1)资本公积转增股本、派送股票红利、股份拆细 Q=Q0×(1+n) 其中:Q0 为调整前的限制性股票数量;n 为每股的资本公积转增股本、派送 股票红利、股份拆细的比率(即每股股票经转增、送股或拆细后增加的股票数量) ; Q 为调整后的限制性股票数量。 (2)配股 Q=Q0×P1×(1+n)÷(P1+P2×n) 其中:Q0 为调整前的限制性股票数量;P1 为股权登记日当日收盘价;P2 为 配股价格;n 为配股的比例(即配股的股数与配股前公司总股本的比例);Q 为 调整后的限制性股票数量。 (3)缩股 Q=Q0×n 其中:Q0 为调整前的限制性股票数量;n 为缩股比例(即 1 股公司股票缩为 n 股股票) ;Q 为调整后的限制性股票数量。 (4)增发 公司在发生增发新股的情况下,限制性股票回购数量不做调整。 2、回购价格的调整方法 激励对象获授的限制性股票完成股份登记后,若公司发生资本公积转增股本、 派送股票红利、股份拆细、配股、缩股、派发现金红利等影响公司股本总额或公 司股票价格事项的,公司应对尚未解除限售的限制性股票的回购价格做相应的调 整。 (1)资本公积转增股本、派送股票红利、股票拆细 P=P0÷(1+n) 其中:P 为调整后的每股限制性股票回购价格,P0 为每股限制性股票授予价 格;n 为每股公积金转增股本、派送股票红利、股票拆细的比率(即每股股票经 转增、送股或股票拆细后增加的股票数量) 。 (2)配股 P=P0×(P1+P2×n)÷[P1×(1+n)] 其中:P 为调整后的每股限制性股票回购价格,P0 为每股限制性股票授予 价格;P1 为股权登记日当天收盘价;P2 为配股价格;n 为配股的比例(即配股的 股数与配股前公司总股本的比例) (3)缩股 P=P0÷n 其中:P 为调整后的每股限制性股票回购价格,P0 为每股限制性股票授予价 格;n 为每股的缩股比例(即 1 股股票缩为 n 股股票)。 (4)派发现金红利 公司在发生派发现金红利的情况下,限制性股票的回购价格不做调整。 (5)增发 公司在发生增发新股的情况下,限制性股票回购价格不做调整。 3、回购数量及回购价格的调整程序 (1)公司股东大会授权公司董事会依上述已列明的原因调整限制性股票的 回购数量、价格。董事会根据上述规定调整后,应及时公告。 (2)因其他原因需要调整限制性股票回购数量、价格的,应经董事会做出 决议并经股东大会审议批准。 4、回购注销的程序 公司及时召开董事会审议根据上述规定进行的回购价格调整方案。依据《管 理办法》规定,公司董事会按照《管理办法》第二十七条规定审议限制性股票回 购方案的,应将回购股份方案提交股东大会批准,并及时公告。公司按照本计划 的规定实施回购时,应向证券交易所申请解除限售该等限制性股票,经证券交易 所确认后,由证券登记结算机构办理登记结算事宜。 十二、股权激励计划的实施程序 (一)股权激励计划生效程序 1、公司董事会应当依法对本计划作出决议。董事会审议本计划时,作为激 励对象的董事或与其存在关联关系的董事应当回避表决。董事会应当在审议通过 本计划并履行公示、公告程序后,将本计划提交股东大会审议;同时提请股东大 会授权,负责实施股票期权的授予、行权、注销及限制性股票的授予、解除限售 和回购注销工作。 2、独立董事及监事会应当就本计划是否有利于公司持续发展,是否存在明 显损害公司及全体股东利益的情形发表意见。公司将聘请独立财务顾问,对本计 划的可行性、是否有利于公司的持续发展、是否损害公司利益以及对股东利益的 影响发表专业意见。公司聘请的律师事务所对本激励计划出具法律意见书。 3、本计划经厦门市人民政府国有资产监督管理委员会或其授权单位审核批 准,公司股东大会审议通过后方可实施。公司应当在召开股东大会前,通过公司 网站或者其他途径,在公司内部公示激励对象的名单(公示期不少于 10 天) 。监 事会应当对股权激励名单进行审核,充分听取公示意见。公司应当在股东大会审 议本计划前 5 日披露监事会对激励名单审核及公示情况的说明。 公司应当对内幕信息知情人在本激励计划草案公告前 6 个月内买卖本公司 股票及其衍生品种的情况进行自查,并说明是否存在内幕交易行为。知悉内幕信 息而买卖本公司股票的,不得成为激励对象,法律、行政法规及相关司法解释规 定不属于内幕交易的情形除外。泄露内幕信息而导致内幕交易发生的,不得成为 激励对象。 4、公司股东大会在对本次股权激励计划进行投票表决时,独立董事应当就 本次股权激励计划向所有的股东征集委托投票权。股东大会应当对《管理办法》 第九条规定的股权激励计划内容进行表决,并经出席会议的股东所持表决权的 2/3 以上通过,单独统计并披露除公司董事、监事、高级管理人员、单独或合计 持有公司 5%以上股份的股东以外的其他股东的投票情况。 公司股东大会审议股权激励计划时,作为激励对象的股东或者与激励对象存 在关联关系的股东,应当回避表决。 5、本计划经公司股东大会审议通过,且达到本计划规定的授予条件时,公 司在规定时间内向激励对象授予股票期权和限制性股票。经股东大会授权后,董 事会负责实施股票期权和限制性股票的授予、行权/解除限售和注销/回购注销。 (二)本激励计划的权益的授予程序 1、股东大会审议通过本计划后,公司与激励对象签署《股权激励授予协议书》 , 以约定双方的权利义务关系。 2、公司在向激励对象授出权益前,董事会应当就股权激励计划设定的激励 对象获授权益的条件是否成就进行审议并公告。 独立董事及监事会应当同时发表明确意见。律师事务所应当对激励对象获授 权益的条件是否成就出具法律意见。 3、公司监事会应当对股票期权/限制性股票授权日和授予日及激励对象名单 进行核实并发表意见。 4、公司向激励对象授出权益与股权激励计划的安排存在差异时,独立董事、 监事会(当激励对象发生变化时)、律师事务所、独立财务顾问应当同时发表明 确意见。 5、股权激励计划经股东大会审议通过后,公司应当在 60 日内授予激励对象 股票期权和限制性股票并完成公告、登记。公司董事会应当在授予的股票期权和 限制性股票登记完成后及时披露相关实施情况的公告。若公司未能在 60 日内完成 上述工作的,本计划终止实施,董事会应当及时披露未完成的原因且 3 个月内不 得再次审议股权激励计划(根据《管理办法》规定,上市公司不得授出限制性股 票的期间不计算在 60 日内)。 预留权益的授予对象应当在本计划经股东大会审议通过后 12 个月内明确,超 过 12 个月未明确激励对象的,预留权益失效。 6、公司授予权益前,应当向证券交易所提出申请,经证券交易所确认后, 由证券登记结算机构办理登记结算事宜。 (三)股票期权行权的程序 1、在行权日前,公司应确认激励对象是否满足行权条件。董事会应当就本 激励计划设定的行权条件是否成就进行审议,独立董事及监事会应当同时发表明 确意见。律师事务所应当对激励对象行权的条件是否成就出具法律意见。对于满 足行权条件的激励对象,由公司统一办理行权事宜,对于未满足条件的激励对象, 由公司注销其持有的该次行权对应的股票期权。公司应当及时披露相关实施情况 的公告。 2、激励对象可对已行权的公司股票进行转让,但公司董事和高级管理人员 所持股份的转让应当符合有关法律、法规和规范性文件的规定。 3、公司股票期权行权前,应当向证券交易所提出申请,经证券交易所确认 后,由证券登记结算机构办理登记事宜。 4、激励对象行权后,涉及注册资本变更的,由公司向工商登记部门办理公 司变更事项的登记手续。 5、公司可以根据实际情况,向激励对象提供统一或自主行权方式。 (四)限制性股票的解除限售程序 1、在解除限售日前,公司应确认激励对象是否满足解除限售条件。董事会 应当就本计划设定的解除限售条件是否成就进行审议,独立董事及监事会应当同 时发表明确意见。律师事务所应当对激励对象解除限售的条件是否成就出具法律 意见。对于满足解除限售条件的激励对象,由公司统一办理解除限售事宜,对于 未满足条件的激励对象,由公司回购并注销其持有的该批次限制性股票。公司应 当及时披露相关实施情况的公告。 2、激励对象可对已解除限售的限制性股票进行转让,但公司董事和高级管 理人员所持股份的转让应当符合有关法律、法规和规范性文件的规定。 3、公司解除激励对象限制性股票限售前,应当向证券交易所提出申请,经 证券交易所确认后,由证券登记结算机构办理登记结算事宜。 (五)本计划的变更程序 1、公司在股东大会审议本计划之前拟变更本计划的,需经董事会审议通过。 2、公司在股东大会审议通过本计划之后变更本计划的,应当由股东大会审 议决定,且不得包括下列情形: (1)导致提前行权/解除限售的情形; (2)降低行权/授予价格的情形。 独立董事、监事会应当就变更后的方案是否有利于上市公司的持续发展,是 否存在明显损害上市公司及全体股东利益的情形发表独立意见。律师事务所应当 就变更后的方案是否符合《管理办法》及相关法律法规的规定、是否存在明显损 害公司及全体股东利益的情形发表专业意见。 (六)本计划的终止程序 1、公司在股东大会审议本计划之前拟终止实施本计划的,需经董事会审议 通过。 2、公司在股东大会审议通过本计划之后终止实施本计划的,应当由股东大 会审议决定。 3、公司应当及时披露股东大会决议公告或董事会决议公告。律师事务所应 当就公司终止实施方案是否符合《管理办法》及相关法律法规的规定、是否存在 明显损害公司及全体股东利益的情形发表专业意见。 4、终止实施本激励计划的,公司应在履行相应审议程序后及时向登记结算 公司申请办理已授予股票期权注销/限制性股票回购注销手续。 十三、公司及激励对象各自的权利义务 (一)公司的权利与义务 1、公司具有对本计划的解释和执行权,并按本计划规定对激励对象进行绩 效考核,若激励对象未达到本计划所确定的行权或解除限售条件,公司将按本激 励计划规定的原则注销期权或按本激励计划的规定回购并注销激励对象相应尚 未解除限售的限制性股票。 2、公司承诺不为激励对象依本计划获取有关股票期权或限制性股票提供贷 款以及其他任何形式的财务资助,包括为其贷款提供担保。 3、公司应及时按照有关规定履行本激励计划申报、信息披露等义务。 4、公司应当根据本计划及中国证监会、证券交易所、中国证券登记结算有 限责任公司等的有关规定,积极配合满足行权或解除限售条件的激励对象按规定 行权或解除限售。但若因中国证监会、证券交易所、中国证券登记结算有限责任 公司的原因造成激励对象未能按自身意愿解除限售并给激励对象造成损失的,公 司不承担责任。 5、公司根据国家税收法规的规定,代扣代缴激励对象应交纳的个人所得税。 6、公司确定本激励计划的激励对象不意味着激励对象享有继续在公司或控 股子公司服务的权利,不构成公司或控股子公司对员工聘用期限的承诺,公司或 控股子公司对员工的聘用关系仍按公司或控股子公司与激励对象签订的聘用合 同或劳动合同执行。 7、若激励对象因触犯法律、违反职业道德、泄露公司机密、失职或渎职等 行为严重损害公司利益或声誉,经董事会薪酬与考核委员会审议并报公司董事会 批准,公司可向激励对象注销其相应的未行权的股票期权/回购并注销其相应尚 未解除限售的限制性股票。情节严重的,公司还可就公司因此遭受的损失按照有 关法律的规定进行追偿。 (二)激励对象的权利与义务 1、激励对象应当按公司或控股子公司所聘岗位的要求,勤勉尽责、恪守职 业道德,为公司的发展做出应有贡献。 2、激励对象应当按照本计划规定锁定其获授的股票期权和限制性股票。激 励对象获授的股票期权/限制性股票在行权/解除限售前不享有进行转让或用于担 保或偿还债务等处置权。 3、股票期权在行权前激励对象不享受投票权和表决权,同时也不参与股票 红利、股息的分配。 激励对象所获授的限制性股票,经登记结算公司登记过户后便享有其股票应 有的权利,包括但不限于如该等股票的分红权、配股权等。但限售期内激励对象 因获授的限制性股票而取得的红股、资本公积转增股份、配股股份、增发中向原 股东配售的股份同时锁定,不得在二级市场出售或以其他方式转让,该等股份限 售期的截止日期与限制性股票相同。 4、激励对象的资金来源为激励对象自筹资金。 5、激励对象因激励计划获得的收益,应按国家税收法律法规及时、足额交纳 个人所得税及其它税费。 6、激励对象承诺:若公司因信息披露文件中有虚假记载、误导性陈述或者 重大遗漏,导致不符合授予权益或行使权益安排的,激励对象应当自相关信息披 露文件被确认存在虚假记载、误导性陈述或者重大遗漏后,将由股权激励计划所 获得的全部利益返还公司。 7、本计划经公司股东大会审议通过后,公司将与每一位激励对象签署《股 权激励协议书》,明确约定各自在本次激励计划项下的权利义务及其他相关事项。 8、法律、法规及本计划规定的其他相关权利义务。 十四、公司及激励对象发生异动的处理 (一)公司发生异动的处理 1、公司出现下列情形之一时,本计划即行终止: (1)最近一个会计年度财务会计报告被注册会计师出具否定意见或者无法 表示意见的审计报告; (2)最近一个会计年度财务报告内部控制被注册会计师出具否定意见或者 无法表示意见的审计报告; (3)上市后最近 36 个月内出现过未按法律法规、 《公司章程》、公开承诺进 行利润分配的情形; (4)法律法规规定不得实行股权激励的情形; (5)中国证监会认定的其他需要终止激励计划的情形。 当公司出现终止本计划的上述情形时,激励对象已获授但尚未行权的股票期 权不得行权,由公司注销;已获授但尚未解除限售的限制性股票由公司按照本计 划相关规定,以授予价格进行回购注销。 2、公司出现下列情形之一时,本计划不做变更,按本计划的规定继续执行: (1)公司控制权发生变更; (2)公司出现合并、分立等情形。 3、公司因信息披露文件有虚假记载、误导性陈述或者重大遗漏,导致不符 合股票期权/限制性股票授予条件或行权/解除限售安排的,未行权/解除限售的股 票期权/限制性股票由公司统一注销/回购注销处理,激励对象获授股票期权/限制 性股票已行权/解除限售的,所有激励对象应当返还已获授权益。对上述事宜不 负有责任的激励对象因返还权益而遭受损失的,可按照本激励计划相关安排,向 公司或负有责任的对象进行追偿。 董事会应当按照前款规定和本计划相关安排收回激励对象所得收益。 (二)激励对象个人情况发生变化 1、激励对象发生职务变更 (1)激励对象发生正常职务变更,但仍在公司内,或在公司控股子公司内 任职的,其获授的股票期权/限制性股票完全按照职务变更前本激励计划规定的 程序进行。 (2)激励对象被选举为监事或独立董事或其他因组织调动成为相关政策规 定的不能持有公司股票或限制性股票的人员,其已获授但尚未解除限售的限制性 股票不得解除限售,由公司以授予价格加上中国人民银行同期定期存款利息之和 进行回购注销。 2、激励对象主动辞职、公司裁员、劳动合同期满而离职,激励对象已行权 的股票期权/已解除限售的限制性股票继续有效,激励对象已获授但尚未行权的 股票期权不得行权,由公司注销,激励对象已获授但尚未解除限售的限制性股票 不得解除限售,由公司回购注销,回购价格为授予价格。激励对象离职前需缴纳 完毕股票期权/限制性股票已行权/解除限售部分的个人所得税。 3、激励对象未能有效履职、失职或渎职等行为损害公司利益或声誉而导致 公司解除与激励对象劳动关系的,激励对象已行权的股票期权/已解除限售的限 制性股票继续有效,激励对象已获授但尚未行权的股票期权不得行权,由公司注 销;激励对象已获授但尚未解除限售的限制性股票不得解除限售,由公司回购注 销,回购价格为授予价格。激励对象离职前需缴纳完毕股票期权/限制性股票已 行权/解除限售部分的个人所得税。 4、激励对象因退休而离职,在情况发生之日,激励对象已行权的股票期权/ 已解除限售的限制性股票继续有效,激励对象已获授但尚未行权的股票期权不得 行权,由公司注销,激励对象已获授但尚未解除限售的限制性股票不得解除限售, 由公司回购注销,回购价格为授予价格加上银行同期存款利息之和。激励对象离 职前需缴纳完毕股票期权/限制性股票已行权/解除限售部分的个人所得税。 5、激励对象丧失劳动能力而离职 激励对象丧失劳动能力而离职的,其已获授但尚未行权的股票期权不得行权, 由公司注销,其已获授但尚未解除限售的限制性股票不得解除限售,由公司回购 注销,回购价格为回购价格为授予价格加上银行同期存款利息之和。 6、激励对象发生身故的,其已获授但尚未行权的股票期权不得行权,由公 司注销,其已获授但尚未解除限售的限制性股票不得解除限售,由公司回购注销, 回购价格为回购价格为授予价格加上银行同期存款利息之和;已解除限售部分限 制性股票由继承人继承。 7、激励对象发生违反国家有关法律法规、 《公司章程》《厦门象屿股份有限 公司内部奖惩制度》 《厦门象屿股份有限公司违规经营投资责任追究管理制度》 规定并严重损害公司利益或声誉,给公司造成直接或间接经济损失的,其已行权 的股票期权/已解除限售的限制性股票继续有效,激励对象已获授但尚未行权的 股票期权不得行权,由公司注销;激励对象已获授但尚未解除限售的限制性股票 不得解除限售,由公司回购注销,回购价格为授予价格。 8、激励对象在任职期间出现重大经营风险事故(包括但不限于重大贸易风 险事故、重大法律纠纷案件、重大安全事故、重大环保处罚等) ,给公司造成损 失的,其已行权的股票期权/已解除限售的限制性股票继续有效,激励对象已获 授但尚未行权的股票期权不得行权,由公司注销;激励对象已获授但尚未解除限 售的限制性股票不得解除限售,由公司回购注销,回购价格为授予价格。 9、激励对象在任职期间,有受贿索贿、贪污、盗窃、泄露公司商业和技术 秘密、实施关联交易损害公司利益、声誉和对公司形象有重大负面影响等违法违 纪行为,给公司造成损失的,其已行权的股票期权/已解除限售的限制性股票继 续有效,激励对象已获授但尚未行权的股票期权不得行权,由公司注销;激励对 象已获授但尚未解除限售的限制性股票不得解除限售,由公司回购注销,回购价 格为授予价格。 10、其它未说明的情况由董事会认定,并确定其处理方式 (三)公司与激励对象之间争议的解决 公司与激励对象之间因执行本激励计划及/或双方签订的股权激励协议所发 生的或与本激励计划及/或股权激励协议相关的争议或纠纷,双方应通过协商、 沟通解决,或通过公司董事会薪酬与考核委员会调解解决。若自争议或纠纷发生 之日起 60 日内双方未能通过上述方式解决或通过上述方式未能解决相关争议或 纠纷,任何一方均有权向公司所在地有管辖权的人民法院提起诉讼解决。 十五、会计处理方法与业绩影响测算 (一)股票期权会计处理 按照《企业会计准则第 11 号——股份支付》的规定,公司将在等待期的每 个资产负债表日,根据最新取得的可行权人数变动、业绩指标完成情况等后续信 息,修正预计可行权的股票期权数量,并按照股票期权授权日的公允价值,将当 期取得的服务计入相关成本或费用和资本公积。 1、期权价值的计算方法 财政部于 2006 年 2 月 15 日发布了《企业会计准则第 11 号——股份支付》 和《企业会计准则第 22 号——金融工具确认和计量》,并于 2007 年 1 月 1 日起 在上市公司范围内施行。根据《企业会计准则第 22 号——金融工具确认和计量》 中关于公允价值确定的相关规定,需要选择适当的估值模型对股票期权的公允价 值进行计算。公司选择 Black-Scholes 模型来计算期权的公允价值,并于 2020 年 11 月 20 日用该模型对首次授予的 3980.00 万份股票期权进行预测算。 (1)标的股价:6.23 元/股(假设授权日收盘价为草案公告前一日收盘价) (2)有效期为:3.50 年(预期期限) (3)波动率为:18.05%(采用上证指数最近 3.5 年的波动率) (4)无风险利率:3.15%(采用国债 4 年期到期收益率) (5)股息率:0% 2、股票期权费用的摊销方法 公司按照相关估值工具确定授权日股票期权的公允价值,并最终确认本激励 计划的股份支付费用,该等费用将在本激励计划的实施过程中按行权比例摊销。 由本激励计划产生的激励成本将在经常性损益中列支。假设授权日为 2020 年 12 月下旬,则 2020 年-2024 年股票期权成本摊销情况测算见下表: 首次授予的股票期 需摊销的总费用 权数量(万份) (万元) 3980.00 2020 年 2021 年 2022 年 2023 年 2024 年 (万元) (万元) (万元) (万元) (万元) 48.19 1629.81 1609.16 917.55 451.89 4656.60 说明:1、上述成本摊销预测并不代表最终的会计成本。实际会计成本除了与实际授权 日、授权日收盘价和授予数量相关,还与实际生效和失效的数量有关,同时提请股东注意可 能产生的摊薄影响。 2、上述成本摊销预测对公司经营成果影响的最终结果将以会计师事务所出具的年度审 计报告为准。 公司以目前信息初步估计,在不考虑本激励计划对公司业绩的刺激作用情况 下,股票期权费用的摊销对有效期内各年净利润有所影响。若考虑股票期权激励 计划对公司发展产生的正向作用,由此激发激励对象的积极性,提高经营效率, 降低代理成本,本激励计划带来的公司业绩提升将高于因其带来的费用增加。 本预测数是在一定的参数取值和定价模型的基础上计算的,实际股权激励成 本将根据董事会确定授权日后各参数取值的变化而变化。公司将在定期报告中披 露具体的会计处理方法及其对公司财务数据的影响,具体对财务状况和经营成果 的影响,应以会计师事务所出具的年度审计报告为准。 (二)限制性股票会计处理 按照《企业会计准则第 11 号—股份支付》的规定,公司将在限售期的每个 资产负债表日,根据最新取得的可解除限售人数变动、业绩指标完成情况等后续 信息,修正预计可解除限售的限制性股票数量,并按照限制性股票授予日的公允 价值,将当期取得的服务计入相关成本或费用和资本公积。 (1)授予日 根据公司向激励对象定向发行股份的情况确认股本和资本公积。 (2)限售期内的每个资产负债表日 根据会计准则规定,在限售期内的每个资产负债表日,将取得职工提供的服 务计入成本费用,同时确认所有者权益或负债。 (3)解除限售日 在解除限售日,如果达到解除限售条件,可以解除限售;如果全部或部分股 票未被解除限售而失效或作废,按照会计准则及相关规定处理。 1、限制性股票公允价值及确定方法 财政部于 2006 年 2 月 15 日发布了《企业会计准则第 11 号——股份支付》 和《企业会计准则第 22 号——金融工具确认和计量》,并于 2007 年 1 月 1 日起 在上市公司范围内施行。以授予日收盘价与授予价格之间的差额作为限制性股票 的公允价值。并于 2020 年 11 月 20 日对首次授予的 2019.09 万股限制性股票进 行预测算。 2、限制性股票费用的摊销方法 公司拟首次授予激励对象 2019.09 万股限制性股票,以授予日收盘价与授予 价格之间的差额作为限制性股票的公允价值,测算得出的限制性股票总摊销费用 为 5047.73 万元(假设以授予日收盘价 6.23 元/股),该总摊销费用将在股权激励 计划实施中按照解除限售比例进行分期确认,且在经常性损益中列支。假设 2020 年 12 月下旬授予,本计划授予的限制性股票对各期会计成本的影响如下表所示: 首次授予限制性股票 数量(万股) 总费用 (万元) 2020年 (万元) 2021年 (万元) 2022年 (万元) 2023年 (万元) 2024年 (万元) 2019.09 5047.73 52.24 1766.70 1744.31 994.62 489.85 说明:1、上述成本摊销预测并不代表最终的会计成本。实际会计成本除了与实际授予 日、授予日收盘价和授予数量相关,还与实际生效和失效的数量有关,同时提请股东注意可 能产生的摊薄影响。 2、上述成本摊销预测对公司经营成果影响的最终结果将以会计师事务所出具的年度审 计报告为准。 公司以目前情况估计,在不考虑本计划对公司业绩的刺激作用情况下,限制 性股票费用的摊销对有效期内各年净利润有所影响。考虑限制性股票激励计划对 公司发展产生的正向作用,由此激发管理团队的积极性,提高经营效率,降低代 理人成本,本计划带来的公司业绩提升将远高于因其带来的费用增加。 首次授予股票期权与限制性股票合计需摊销的费用预测见下表: 首次授予的权益总 需摊销的总费用 量(万份/万股) (万元) 2020 年 (万元) 5999.09 9704.33 100.43 2021 年 (万元) 2022 年 (万元) 2023 年 (万元) 2024 年 (万元) 3396.51 3353.47 1912.17 941.74 由本次股权激励产生的总费用将在经常性损益中列支。本预测数是在一定的 参数取值和定价模型的基础上计算的,实际股权激励成本将根据董事会确定授权 日和授予日后各参数取值的变化而变化。公司将在定期报告中披露具体的会计处 理方法及其对公司财务数据的影响,具体对财务状况和经营成果的影响,应以会 计师事务所出具的年度审计报告为准。 十五、上网公告附件 1、 《厦门象屿股份有限公司 2020 年股权激励计划(草案)》 2、 《厦门象屿股份有限公司 2020 年股权激励计划实施考核管理办法》 。 特此公告。 厦门象屿股份有限公司董事会 2020 年 11 月 21 日

2020年股权激励计划(草案)摘要公告.pdf




