鲍新庄混凝土沥青水稳拌合站项目全文(污染类).pdf
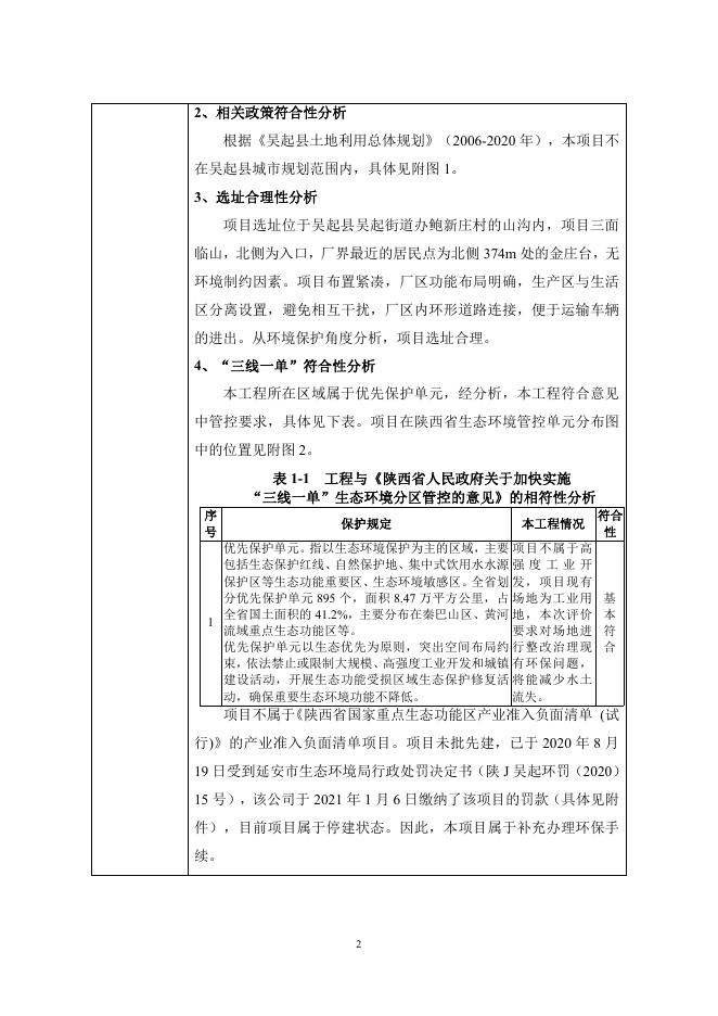
建设项目环境影响报告表 (污染影响类) 项目名称: 鲍新庄混凝土沥青水稳拌合站项目 建设单位(盖章): 编制日期: 延安骅昱工贸有限公司 二〇二一年八月 中华人民共和国生态环境部制 一、建设项目基本情况 建设项目名称 鲍新庄混凝土沥青水稳拌合站项目 项目代码 2107-610626-04-01-182707 建设单位 联系人 陈少华 13892117005 联系方式 建设地点 吴起县吴起街道办鲍新庄村 地理坐标 E108°11'9.810",N36°52′7.880″ 国民经济行业 类别 建设性质 非金属矿物制品业 (C302) 新建(迁建) 改建 扩建 □技术改造 建设项目 行业类别 二十七、非金属矿物制品 业 55 石膏、水泥制品及 类似制品制造 建设项目 申报情形 首次申报项目 □不予批准后再次申报项目 超五年重新审核项目 □重大变动重新报批项目 项目审批(核准 项目审批(核准/ /备案)部门(选 吴起县行政审批服务局 备案)文号(选填) 填) 无 总投资(万元) 100 环保投资(万元) 56.05 环保投资占比 (%) 56.05 施工工期 3 个月 用地(用海) 面积(m2) 13333 是否开工建设 否 是(已缴纳罚款) 专项评价 设置情况 大气专项 规划情况 无 规划环境影 响评价情况 规划及规划 环境影响评 价符合性分 析 无 无 1、产业政策符合性分析 其他符合性 分析 本项目为《国民经济行业分类(2017 年)》中非金属矿物制品, 不属于《产业结构调整指导目录(2019 年本)》中的限制类和淘汰类, 为允许类。因此,本项目建设与国家相关产业政策相符合。 1 2、相关政策符合性分析 根据《吴起县土地利用总体规划》(2006-2020 年),本项目不 在吴起县城市规划范围内,具体见附图 1。 3、选址合理性分析 项目选址位于吴起县吴起街道办鲍新庄村的山沟内,项目三面 临山,北侧为入口,厂界最近的居民点为北侧 374m 处的金庄台,无 环境制约因素。项目布置紧凑,厂区功能布局明确,生产区与生活 区分离设置,避免相互干扰,厂区内环形道路连接,便于运输车辆 的进出。从环境保护角度分析,项目选址合理。 4、“三线一单”符合性分析 本工程所在区域属于优先保护单元,经分析,本工程符合意见 中管控要求,具体见下表。项目在陕西省生态环境管控单元分布图 中的位置见附图 2。 表 1-1 工程与《陕西省人民政府关于加快实施 “三线一单”生态环境分区管控的意见》的相符性分析 序 号 本工程情况 符合 性 优先保护单元。指以生态环境保护为主的区域,主要 项目不属于高 包括生态保护红线、自然保护地、集中式饮用水水源 强 度 工 业 开 保护区等生态功能重要区、生态环境敏感区。全省划 发,项目现有 分优先保护单元 895 个,面积 8.47 万平方公里,占 场地为工业用 全省国土面积的 41.2%,主要分布在秦巴山区、黄河 地,本次评价 1 流域重点生态功能区等。 要求对场地进 优先保护单元以生态优先为原则,突出空间布局约 行整改治理现 束,依法禁止或限制大规模、高强度工业开发和城镇 有环保问题, 建设活动,开展生态功能受损区域生态保护修复活 将能减少水土 动,确保重要生态环境功能不降低。 流失。 基 本 符 合 保护规定 项目不属于《陕西省国家重点生态功能区产业准入负面清单 (试 行)》的产业准入负面清单项目。项目未批先建,已于 2020 年 8 月 19 日受到延安市生态环境局行政处罚决定书(陕 J 吴起环罚(2020) 15 号),该公司于 2021 年 1 月 6 日缴纳了该项目的罚款(具体见附 件),目前项目属于停建状态。因此,本项目属于补充办理环保手 续。 2 二、建设项目工程分析 一、地理位置与交通 鲍新庄拌合站建设项目位于吴起县吴起街道办鲍新庄村山沟内,项目三面临 山,北侧为进站道路。地理位置与交通见附图 3。四邻关系见下图。 金庄台 374m 山峁 鲍新庄 山峁 山峁 572m 维修站 图 1-1 项目四邻关系图 建 二、项目组成 设 1、项目建设内容 内 容 本项目用地面积 13333m2(20 亩),年生产沥青混凝土 5 万 m3(2t/m3), 水泥稳定制品 5 万 m3 (1.7t/m3 )。项目建设内容主要包括沥青混凝土生产区 2600m2,水稳拌合站生产区 1600m2,办公生活区 1000m2,封闭式料棚 2400m2, 工程组成见表 1-1。 表 1-1 序 号 工程类别 沥青混凝 土生产区 1 2 项目组成表 主体 工程 储运 水稳拌合 站生产区 料场 工程内容 备注 占地面积 2600m2,沥青混凝土生产设备(LB-2000 型)1 套,包括冷料筒仓、接料斗、燃烧系统、矿 料提升系统、搅拌系统、除尘系统等。 占地 1600m2。生产工艺:水泥、石粉分别设筒仓储 存,生产时由封闭螺旋输送机输送至搅拌仓,各种 规格碎石料分别在封闭料场内储存,生产时由输送 皮带输送至搅拌仓,外加剂和水通过泵和管道输送 至搅拌仓,所有原料在搅拌仓中混合搅拌均匀,成 品出料通过输送机输送到装车区装入运输车辆外 运。主要生产设备:1 套西安路泰 600 型混凝土拌 合设备。 2 封闭式料棚,2400m (30m×20m×4 个),位于厂 需增设封闭 式除尘灰收 集系统 3 需将物料输 送、搅拌仓 等建设全封 闭设施 新建 工程 3 配套 工程 区西部,主要储存碎石、砂石等,并进行地面硬化 水稳拌合 区 1 座 40m3 水泥筒仓、1 座 40m3 石粉筒仓储存物料 沥青混凝 土生产区 3 座 50m 沥青罐储存 柴油储罐 道路运输 地磅房 办公生活 区 给水 设 3 个 50m3 柴油罐储存 对 200m 进站道路进行地面硬化 80m2,地下设置 已建设,需 增设废气收 集处理装置 未建设 未建设 已建设 建筑面积 1000m2 已建设 本项目生产、生活用水使用厂区自备井水。 采用雨污分流,生活污水经旱厕收集后定期清掏用 于周边农田施肥。 由当地电网提供,供电电压等级 10kV。厂内设 1 座高压配电站及 1 座低压配电站,主要设备包括 2 台 l0kV 配电采用环网柜、1 台 200kVA 的动力变压 器。 工艺中沥青罐保温由导热油炉供给热源,骨料加热 采用喷燃器,燃料均采用 0#柴油。 厂区工作人员冬季取暖采用空调或电热炉取暖。 已建设 排水 4 公用 工程 供电 采暖 3 石料加热 烘干、燃料 废气 沥青 混凝 土生 产区 沥青加热 保温 下料及搅 拌系统 废 气 5 环保 工程 导热油炉 水稳 拌合 站生 产区 料场 水泥、石粉 筒仓 运输、搅拌 系统 密闭车间 噪声 生活污水 柴油储罐 各产噪设备 固废 生活垃圾 废水 已建设 已建设 已建设 已建设 已建设,但 燃料为轻柴油,设置布袋除尘器 1 套, 排气筒高度 烟囱(1#)高度 15m,引风量 3000m3/h 不够,需整 改 燃煤导热油 燃料为轻柴油,排气筒(2#)高度 15m, 炉更换为燃 引风量 3000m3/h 油锅炉,未 建设 设沥青烟二级活性炭吸附系统,排气 未建设 筒(3#)高度 15m,引风量 10000m3/h 设沥青烟电捕集+活性炭吸附系统,排 未建设 气筒(4#)高度 15m,引风量 10000m3/h 分别设 2 座筒仓储存,每座筒仓分别 设 1 套仓顶除尘器(共 2 套),排气 未建设 3 筒(5#)高度 15m,引风量 2300m /h 封闭后采用负压收集,设 1 台布袋除 尘器处理,颗粒物去除效率 99.7%以 未建设 上,通过排气筒(6#)高度 15m,引 风量 8000m3/h 采用密闭储存措施,进出口设挡灰帘 未建设 和喷雾装置 旱厕 1 座 已建设 地面硬化防渗处理、设置围堰 需增设围堰 厂房隔声、基础减振 未建设 设垃圾收集桶,生活垃圾由建设单位 已建设 定期清运至附件垃圾收集点 4 生态 一般工业 固废 除尘系统收集粉尘用于产品生产 危险废物 废活性炭委托资质单位处置 厂区绿化 绿化面积 1433m2 未建设 未确定接收 单位 未建设 2、原辅材料消耗 项目主要原辅材料消耗详见表 2-2。 表 2-2 序 号 一 1 名称 沥青混凝土 沥青 石料(石子/瓜子 片) 石粉 轻柴油 水稳拌合生产线 水泥 石粉 05 碎石 1-2 碎石 1-3 碎石 外加剂 工艺用水 2 3 4 二 1 2 3 4 5 6 7 主要原辅材料消耗一览表 用量(t/a) 备注 5500 外购,沥青罐内储存 70620 外购,汽车运输,存储于料棚 23880 360 外购,汽车运输,存储于筒仓 外购,罐车运输,存储于柴油罐 3825 22950 15300 19125 15300 245 8500 外购,罐车运输,筒仓储存,拌合设备旁 外购,罐车运输,筒仓储存,拌合设备旁 外购,汽车运输,料棚内分区储存 外购,汽车运输,料棚内分区储存 外购,汽车运输,料棚内分区储存 外购,汽车运输,桶装或袋装,库房 / 外加剂主要为减水剂:是在保持混凝土稠度不变得条件下,具有减水增强作 用的外加剂,属于表面活性物质,主要化学成分是木质素磺酸盐系,棕黄色粉末, 有较强的吸水性。引气剂:是指在混凝土搅拌过程中,能引入大量分布的均匀的 微小气泡,以减少混凝土拌合物得泌水,离析,并能显著提高混凝土抗冻性、耐 久性的外加剂。松香热聚物,棕褐色膏状体。缓凝剂:是指能延缓混凝土凝集时 间,并对混凝土后期强度发展无不利影响的外加剂,常用的是木钙及其糖蜜。防 冻剂:能使混凝土在负温下硬化,并在规定养护条件下达到预期足够防冻强度的 外加剂。主要有氯盐类、硝酸盐类、碳酸盐类。 项目主要购买符合《车用柴油》(GB19147-2016)中表 2 标准的轻柴油,主 要技术指标见下表。 表 2-3 车用柴油(V)技术指标 项 目 指标 氧化安定性 硫含量 酸度 灰分 闪点 十六烷值 ≤2.5mg/100ml ≤10mg/kg ≤7mg/100ml ≤0.01% ≥60℃ ≥51 5 3、主要设备 本项目根据工艺技术,沥青拌合站选用沥青混凝土生产设备(2000 型)进行 生产、水稳拌合站选用 600 型混凝土拌合设备,设备具有高效、实用、低能耗、 低噪音等特点。具体设备配置见表 2-4。 表 2-4 设备名称 沥青搅拌设备 其 中 主要设备清单 型号 LB-2000 型 单位 套 数量 1 冷级配系统 / 套 1 燃烧系统 矿料提升机系统 干燥滚筒系统 / / / 套 套 套 1 1 1 搅拌系统 / 套 1 沥青计量系统 / 套 1 除尘系统 气动系统 / / 套 套 1 1 中央控制系统 / 套 1 600 型 40m3 40m3 输送碎石、石粉、 水泥 输送外加剂、水 运输碎石、砂石 / 套 座 座 1 1 1 套 1 套 套 / 2 1 配套 混凝土拌合设备 水泥筒仓 石粉筒仓 全封闭管道式螺旋输送机 泵、封闭式管道 皮带输送机 计量装置 备注 / 冷料仓、接料斗、电子 传感器、集料皮带机 燃油两用型 矿料提升机 干燥滚筒 粉料循环输送机、搅拌 缸 沥青泵、计量筒、快热 节能沥青加温罐 布袋除尘器 活塞式空压机 控制室、工业控制系统、 控制台等 西安路泰 三、平面布置 项目生产区和生活区分开,生活区位于项目北侧大门西侧,往西为水稳拌合 站生产区,东南侧为沥青拌合区,西部为封闭式料棚,具体总平面布置见附图 4。 四、能源及给排水 1、供电 由当地电网提供,供电电压等级为 10kV。厂内设 1 座高压配电站及 1 座低 压配电站,主要设备包括 2 台 l0kV 配电采用环网柜、1 台 200kVA 的动力变压器。 2、供暖 项目设导热油炉 1 台,负责沥青罐保温,骨料加热采用喷燃器,均燃用轻柴 油。,厂区工作人员冬季取暖采用空调或电热炉取暖。 6 3、给排水 (1)给水 本项目不设食宿,本项目生活用水使用自备井水供给。 (2)排水 采用雨污分流,生活污水经旱厕收集后定期清掏用于周边农田施肥。 五、劳动定员及工作制度 企业劳动定员 6 人,实行单班制,每天工作 8 小时,全年工作 180 天。 本项目不设宿舍及食堂。 工艺流程简述(图示): 一、施工期 项目生产设备已建成,但需进一步整改,进行地面硬化并建设封闭式料棚、 建设封闭式除尘灰收集系统、将水稳拌合生产区建设封闭式物料输送及搅拌系统 并建设除尘设施、沥青拌合站建设活性炭吸附装置、柴油储罐区进行地面硬化并 建设围堰。整改过程中施工期工艺流程如下: 工 艺 流 程 和 产 排 污 二、运营期 环 1、沥青搅拌生产线 节 工艺流程说明: 图2-1 施工期产污环节图 本项目沥青混凝土搅拌站是在规定温度下将干燥加热的石子/瓜子片、沥青和 石粉按一定比例搅拌均匀的混合料的工厂式成套设备,其生产过程主要是一个原 料准备及搅拌混合过程。 (1)原料处理阶段 石子/瓜子片/石粉进料处理:石料由铲车铲到冷料仓,由密闭的皮带传送机 自动进料至干燥滚筒,利用轻柴油燃烧炉燃烧产生的高温烟气间接加热,干燥筒 7 不停地转动使石料受热均匀,石料在加热的同时不断向前移动,从滚筒出口斜槽 进入提升机,由提升机输送至热料仓中存储,保温的石料经热料仓底部计量装置 按一定比例自动计量后通过重力作用进入搅拌缸。 沥青进料处理:沥青是石油气工厂热解石油气原料时得到的副产品,进厂时 为散装沥青,储存于密闭的沥青罐内,使用时采用轻柴油导热油炉间接加热熔化, 使其保持熔融状态(160~170℃)。保温的沥青经沥青泵输送到计量装置按一定比例 自动计量后通过专用管道送入搅拌缸与石料和石粉混合。 (2)搅拌、出料 进入搅拌缸的石料、石粉与热沥青在约 165℃密闭环境中搅拌混合形成成品 沥青混凝土,沥青混凝土经过自身重力作用降落至成品仓内保温贮存,由成品仓 下料口进入运输车送出,下料过程为间断式。 项目沥青搅拌生产工艺及产污环节图如下: 图 2-2 沥青混凝土生产工艺流程及产污节点图 8 产污环节:主要有物料堆存粉尘,生产过程的进料粉尘,烘干过程中的燃料 燃烧废气、粉尘及噪声等,搅拌缸沥青烟及噪声,出料过程中沥青烟气,导热油 炉燃料燃烧废气,沥青罐呼吸口排放的沥青烟,以及拌合残渣等。 2 水稳拌合生产线 工艺流程简述: ①原料入厂:水泥、石粉由罐车运进,采用气力输送卸料,储存在筒仓中。 各种规格碎石由汽车运进,在料棚内储存。 ②生产工序:水稳拌合生产工艺相对比较简单,所有工序均为物理过程,各 类碎石通过皮带输送机输送,计量后送入搅拌仓,水泥及石粉通过封闭式螺旋输 送机输送,计量后送入搅拌仓,水及外加剂分别由泵及管道输送,计量后送至搅 拌仓。在搅拌仓完成搅拌工序,搅拌好的混凝土经卸料斗卸至搅拌运输车中,运 出厂外。 产污环节:主要为水泥、石粉筒仓进料及生产过程中产生的粉尘,各类碎石 输送过程中产生的粉尘,搅拌机产生的粉尘,以及各类输送机和搅拌机等产生的 设备噪声。具体见下图: 图 2-3 水稳拌合站工艺流程及产污节点图 本项目采用的添加剂主要为减水剂、引气剂、缓凝剂以及防冻剂等,采用钢 9 结构桶装或袋装,均为低毒或无毒的无机物,且全部进入到产品,不会形成挥发, 对环境不会造成不良影响。 本项目为新建补办环保手续项目,现有场地已建设部分内容。根据延安市人 民政府关于印发《延安市打赢蓝天保卫战三年行动方案(2018-2020 年)》的通 知(延政发〔2018〕9 号),中“(三)全面整治城市面源污染 21.加强物料堆场 扬尘监管。严格落实商品混凝土等工业企业物料堆场抑尘措施,配套建设收尘和 密封物料仓库,建设落实围墙、喷淋、覆盖和围挡等防风抑尘措施。采用密闭输 送设备作业的,必须在装卸处配备吸尘、喷淋等防尘设施,并保持防尘设施的正 常使用,严禁露天装卸作业和物料干法作业。”要求,项目必须设密闭物料堆场, 物料必须采用密闭输送工艺,进料口废气必须收集采用布袋除尘器处理。根据以 与 项 目 有 关 的 原 有 环 境 污 染 问 题 上规定,本次梳理现场存在环保问题,并针对现有问题提出以下整改要求: 1、沥青混凝土生产区除尘灰采用室外土坑收集,不符合环保要求。整改要 求增设封闭式除尘灰收集系统。 2、沥青混凝土生产区沥青烟未设活性炭吸附系统,不符合环保要求。整改 要求设置活性炭吸附装置对储存罐及沥青拌合装置的沥青烟进行收集处理。 3、水稳拌合生产区物料输送、搅拌仓目前均为敞开式,不符合环保要求。 整改要求对其进行全封闭并设布袋除尘设施进行负压收集处理。 4、料场室外设置并未遮挡和地面硬化,不符合环保要求。整改要求地面硬 化并建设封闭试料棚,并配套建设喷雾设施。 5、柴油储罐存放点未进行地面硬化。整改要求进行地面硬化并建设围堰固 定储存,设置警示标识等。 6、站场未设设备及车辆清洗设施。整改要求在进站口建设运输车辆清洗台 及废水收集处理的沉淀池。 10 三、区域环境质量现状、环境保护目标及评价标准 一、环境空气质量现状 1、基本污染物 根据陕西省生态环境办公室于 2021 年 1 月 26 日《环保快报》发布的 2020 年 1~12 月全省环境空气质量状况,延安市吴起县属于达标区,空气质量现状评 价见表 3-1。 表 3-1 区域 吴起县 区域空气质量现状评价表 现状浓度 二类区标准值 超标倍 达标情况 (µg/m3) (µg/m3) 数 污染物 年评价指标 PM10 年平均质量浓度 67 70 / 达标 PM2.5 年平均质量浓度 32 35 / 达标 SO2 年平均质量浓度 14 60 / 达标 NO2 年平均质量浓度 25 40 / 达标 1400 4000 / 达标 CO 第 95 24 小时平均 百分位浓度 第 95 百分位数 O3 第 90 最大 8 小时滑动平均 百分位浓度 值的第 90 百分位数 区 域 126 160 / 达标 环 2、特征污染物 境 质 本次评价引用《沥青石子搅拌站、砂石加工、水稳搅拌站项目》项目 2019 量 年 7 月 22 日~7 月 28 日委托宁夏华正检测技术有限公司进行的特征污染监测数据。 现 状 本项目与沥青石子搅拌站、砂石加工、水稳搅拌站项目相距 2.1km,项目建设内 容相似,监测时间处于有效期内,因此数据引用可行,具体结果见下表。 表 3-2 特征污染物环境质量现状 最大浓 最大 超标率 度占标 超标 (%) 率(%) 倍数 / 0 0 监测点位 监测因子 监测时段 测值范围 (ug/m3) 浓度限值 (ug/m3) 苯并芘 拌合站 非甲烷总 烃 苯并芘 下游 非甲烷总 2.5km 处 烃 24h 平均 1.4×10-4ND 0.00025 1 小时平均 130~500 2000 25 0 0 24h 平均 1.4×10-4ND 0.00025 / 0 0 1 小时平均 170~570 2000 28.5 0 0 监测数据表明,项目区特征污染物苯并[a]芘符合《环境空气质量标准》 (GB3095-2012)二级标准,非甲烷总烃 1 小时平均浓度满足《大气污染物综合排放 详解》中 2.0mg/m3 限值要求。 11 大气环境:根据现状调查,项目厂界外 500m 范围内无自然保护区、风景名 胜区、居住区、文化区大气环境保护目标;仅北侧 374m 有 1 处金庄台居民集中 环 境 区。 保 声环境:厂界外 50m 范围内无声环境保护目标; 护 地下水:厂界外 500m 范围内无地下水集中式饮用水水源和热水、矿泉水、 目 标 温泉等特殊地下水资源; 生态环境:项目占地范围内目前为工业用地,无生态环境保护目标。 (1)项目施工期扬尘执行施工场界扬尘排放限值(DB611078-2017)中相关限 值;运营期废气中的粉尘、苯并[a]芘、沥青烟及燃烧炉燃烧轻柴油过程中产生的 废气排放执行《大气污染物综合排放标准》(GB16297-1996) 表 2 二级标准及无组 织排放监控浓度限值;水稳拌合站颗粒物排放执行《水泥工业大气污染物排放标 污 染 物 排 放 控 制 标 准 准》 (GB4915-2013)中相关限值;臭气执行《恶臭污染物排放标准》 (GB14554-93) 中二级标准;导热油炉燃烧废气排放执行《锅炉大气污染物排放标准》 (GB61/1226-2018)表 4 中规定的排放限值。 (2)项目废水不外排。 (3)施工噪声执行《建筑施工场界环境噪声排放标准》(GB 12523-2011) 标准;运营期厂界噪声执行《工业企业厂界环境噪声排放标准》(GB12348-2008)2 类标准要求。 (4)项目一般固废执行一般工业固体废物贮存和填埋污染控制标准(GB 18599-2020 ) 中 有 关 规 定 , 危 险 废 物 执 行 《 危 险 废 物 贮 存 污 染 控 制 标 准 》 (GB18597-2001)及其修改单中有关规定。 总 量 根据国家对污染物总量控制计划以及本项目的排污特点,项目总量控制指标 控 制 为:SO2:0.24t/a,NOx:0.546t/a。 指 标 12 四、主要环境影响和保护措施 项目部分设施已建设,本次主要对现有场地整改,在施工过程中主要产生以 下影响: 1、施工废气影响 (1)施工扬尘 施工扬尘主要源自土方挖掘、现场物料堆放、建筑垃圾清理,以及运输车辆 造成的道路扬尘等,属无组织排放。 采用类比法,类比某建筑工地扬尘实测资料进行评价,具体见下表。 表 4-1 监测点位 距尘源点距离 浓度值 标准值 施工期环境空气中 TSP 监测结果 单位:mg/m3 上风向 下风向 # # # # # 1 2 3 4 5 20m 10m 50m 100m 200m 0.244~0.269 2.176~3.435 0.856~1.491 0.416~0.513 0.250~0.258 0.8 施 由类比监测结果可知,施工扬尘粒子一般较大,具有沉降快、影响范围较小 工 期 特点,其影响主要在下风距离 200m 内,超标影响在下风距离 100m 处。项目站场 环 1400m 范围内无敏感点,施工时不会造成对敏感点的影响。 境 保 为了最大限度减小施工扬尘对周围环境空气的影响,根据《关于印发<陕西省 护 建筑施工扬尘治理行动方案>的通知》(陕建发[2013]293 号)、《陕西省人民政 措 施 府关于印发铁腕治霾打赢蓝天保卫战三年行动方案(2018-2020 年)》(修订版)、 《延安市 2021 年落实企业生态环保主体责任工作方案》等文件要求,评价提出以 下措施和要求: ①加强施工期的环境管理,实行清洁生产,杜绝粗放式施工; ②开挖过程中,应洒水使作业面保持一定的湿度,降低扬尘的影响; ③对施工场地内松散、干涸的表土,需采取覆盖洒水防尘; ④施工作业时在表层土质干燥时应适当洒水,防止扬尘飞扬; ⑤运输车辆不得超载,不得超速行驶,避免产生扬尘; ⑥所有露天堆放易产生扬尘物料必须进行覆盖,采取喷洒水等抑尘措施。 采取以上措施后,项目施工期间对环境空气的影响较小,可满足《施工场界 扬尘排放限值》(DB61/1078-2017)要求,而且项目工期很短,随着施工活动的 13 结束,这些污染也将消失。 (2)施工机械废气 施工期间运输车辆多为大动力柴油发动机,由于荷载重,尾气排放量大,将 增加施工场地和运输道路沿线的空气污染物排放,主要污染物为 CO、NOx 等。但 车辆尾气排放是小范围的短期影响,且间断运行,随着施工期的结束,影响将会 消失。 评价要求,建设单位在施工过程中应加强施工车辆运行管理与维护保养,对 施工过程中非道路移动机械用柴油机废气排放必须执行并满足《非道路移动机械 用柴油机排气污染物排放限值及测量方法》(GB20891-2014)第Ⅲ时段标准限值 的要求。 2、施工废水 施工期废水主要为站场施工场地的生产废水和施工人员的生活污水。 生产废水来源于砼养护用水,建材清洗废水等,主要成分是 SS,产生量很少, 收集后用于场地降尘洒水,不外排。 施工人员生活污水主要污染物为 COD、氨氮、SS、BOD5、动植物油等,施 工场地设防渗旱厕,杂排水经过收集池沉淀后用于洒水降尘。总体看来,施工期 生活污水产生量较小,不外排,对环境影响小。 评价要求施工单位加强施工场地管理,提高水重复利用率,减少新鲜用水量, 在采取以上措施后,可有效控制废水对环境污染,对环境影响较小。 3、施工噪声影响 施工噪声对外声环境影响时段主要集中在土石方和设备安装,主要设备及噪 声级见表 4-2。 表 4-2 施工阶段 土石方 阶段 基础施工阶段 设备安装阶段 主要施工机械设备噪声源强表 单位:dB(A) 声级 dB(A) 90 86 85 100 73 设备名称 推土机 装载机 挖掘机 振捣棒 吊 车 距声源距离(m) 5 5 5 1 15 施工期一般为露天作业,场地内机械设备大多属于移动声源,要准确预测施 14 工场地各场界噪声值较为困难,因此本次评价仅针对各噪声源单独作用时相对于 《建筑施工场界环境噪声排放标准》(GB12523-2011)的超标范围进行预测,预 测结果见表 4-3。 表 4-3 施工阶段 不同施工机械环境噪声源及噪声影响预测结果表 设备名称 土石方 阶段 基础施工阶段 设备安装阶段 推土机 装载机 挖掘机 振捣棒 吊 车 声级 dB(A) 距声源距离(m) 90 86 85 100 73 5 5 5 1 15 最大超标范围(m) 昼 间 夜 间 50.0 281.2 31.5 177.4 28.1 158.1 31.6 177.8 21.2 119.1 由表可知昼间超标范围主要出现在距施工机械 50m 的范围内,夜间超标范围 出现在距施工机械 290m 的范围内。本项目仅昼间施工,站场周边 300m 范围内无 敏感点,评价认为昼间施工机械噪声不会对站场周围敏感点产生影响。 4、施工固废影响 废弃土方:设备基础施工开挖土方约 200m3,全部回填用于场地平整,不产 生废弃土石方。 建筑垃圾:主要为地基处理和设备基座建设过程产生的建筑垃圾,运往指定 建筑垃圾填埋场。 生活垃圾主要产生于施工场地,产生量约 7.5kg/d,产生量少,生活垃圾经垃 圾箱分类收集后定期送当地环卫部门指定垃圾填埋场处置。 采取以上措施后,可有效防止固体废物对周边环境造成污染,对环境影响较 小。 5、生态影响分析 项目占地为永久性占地,对区域土地利用影响较小。项目设计中未明确站场 绿化率,评价要求,项目建成后站场绿化率需达到 10%以上,从而对站场生态环 境具有改善作用。 15 二、运行期影响和环保措施 1、废气 根据大气专项评价结论,本项目运营后,沥青拌合生产线中的 1#石粉烘干仓 排气筒的 NOx 最大落地浓度和占标率最大,NOx 最大落地浓度为 24.85µg/m3,占 标率 9.94%,烟尘最大落地浓度为 8.63µg/m3,占标率 1.92%,SO2 最大落地浓度 为 10.99µg/m3,占标率 2.20%,最大落地浓度位于下风向 51m 处。3#沥青罐排放 的沥青烟最大落地浓度为 6.12µg/m3,占标率 9.60%,苯并(a)芘最大落地浓度为 8.67E-5µg/m3,占标率 1.16%,最大落地浓度位于下风向 67m 处。其余污染物颗粒 物 TSP、PM10 及非甲烷总烃占标率均较小,对环境的影响较小。项目废气对周边 敏感点影响较小。项目确定卫生防护距离为 300m。 运 评价要求建设单位加强管理,定期清理和更换滤袋保证除尘效率,及时更换 营 期 废活性炭保证吸附效率,防止非正常排放。 环 境 2、废水 影 项目站场设旱厕,生活杂排水经收集沉淀后用于场地洒水降尘,不外排。项 响 和 目废水不会对周边水环境造成影响。项目危废储存间,柴油罐进行防渗处理并设 保 置围堰防治污染地下水和土壤。 护 根据《环境影响评价导则·地下水环境》(HJ 610-2016)中的附录 A,项目属 措 施 于“J 非金属采选及制品制造”中“60 砼结构构件制造、商品混凝土加工”及“70、 防水建筑材料制造、沥青搅拌站”,项目环评类别为报告表,属于Ⅳ类项目,可不 进行地下水评价。 3、土壤环境影响分析 根据《环境影响评价技术导则 土壤环境》可知,根据导则附录 A,项目属于 制造业中“金属冶炼和压延加工及非金属矿物制品-其他”,属 III 类项目。项目占 地面积为 13333m2,小于 5hm3,占地规模属于小型,项目周边 50m 范围内占地类 型主要为林地和荒草地,周边不存在耕地、园地、牧草地、饮用水源地、居民区、 学校、医院、疗养院、养老院等土壤环境敏感目标,亦不存在其他土壤环境敏感 目标,项目属其他情况,因此项目敏感程度为不敏感,因此,根据污染影响型评 16 价等级划分表,项目可不开展土壤环境影响评价工作。 4、噪声 项目运行时候产生的噪声主要来自原料输送系统、泵、风机、搅拌设备等生 产设备噪声,以及运输车辆噪声。各噪声源的等效声级及对应的治理措施见下表。 表 4-4 序号 沥青混 凝土生 产线 水稳拌 合生产 线 其他 噪声源 沥青搅拌罐 砂石输送料皮带 引风机 烘干筒 振动筛 沥青泵 搅拌缸 砂石输送料皮带 引风机 泵 搅拌仓 砂石料筒仓提升 机 项目噪声源噪声级统计一览表 声级 dB(A) 85 85 87 89 90 90 85 85 87 92 85 采取措施 封闭、隔声 封闭、隔声 基础减振、柔性连接 低噪声设备、隔声 低噪声设备、隔声 基础减振 基础减振 封闭、隔声 基础减振,柔性连接 基础减振,柔性连接 低噪声设备、隔声 治理后声级 dB(A) 65 65 65 69 68 70 65 65 65 70 65 95 封闭、隔声 70 根据《环境影响评价技术导则声环境》(HJ2.4-2009)进行,预测设备噪声到 厂界排放值,将厂区内各主要高噪声设备看做点声源预测,并判断是否达标。 ①点声源几何发散的基本公式如下: L p (r ) L p (r0 ) 20 lg(r / r0 ) 式中:LP(r)——预测点的噪声级,dB(A); LP(r0)——距离声源 1m 处的噪声级,dB(A); r——预测点离声源距离,m; ②噪声叠加公式: n Leqs 10 lg 10 0.1Leqi i 1 式中: Leqs ——预测点处的等效声级,dB(A); Leqi ——第 i 个点声源对预测点的等效声级,dB(A)。 本项目声源距四周厂界的距离见下表 4-5,噪声预测结果见下表 4-6。 17 表 4-5 声源距建筑厂界距离 噪声源 沥青混凝土成套加工设备、 空压机、风机 水稳拌合加工设备 单位:m 东 南 西 北 24 102 22 52 18 60 26 80 表 4-6 预测点 贡献值[dB(A)] 东厂界 南厂界 西厂界 北厂界 57.5 43.9 58.2 54.1 噪声预测结果一览表 GB12348-2008 昼间 60 2 类标准 达标情况 达标 达标 达标 达标 由表 4-6 预测结果可以看出,项目运行期四周厂界噪声贡献值均达到《工业 企业厂界环境噪声排放标准》(GB12348-2008)中 2 类昼间标准要求,本项目夜 间不生产。因此,项目噪声对周围声环境基本无影响。 5、固体废物 项目运行期产生的固体废物有不合格原料、沉淀池废水沉渣、除尘器收集的 粉尘、滴漏沥青、拌和残渣、废活性炭及生活垃圾。 (1)不合格原料 不合格的原料主要为粒度不符合要求的碎石,产生量直接取决于生产管理等 方面,通过提高原料进货把关能力,可减少不合格砂石料入厂。类比同类型企业, 不合格砂石料产生量约 60t/a。环评要求建设单位加强管理,减少不合格原料产生 量,暂存场所应采取地面硬化、封闭措施,定期交由交由原料供应厂家回收处理。 (2)沉淀池废水沉渣、除尘器收集的粉尘 废水沉渣产生量约 10t/a,除尘器收集的粉尘约 77.931t/a,均可直接回用于生 产。 (3)滴漏沥青、拌和残渣 滴漏的沥青、拌合残渣属于在生产过程中泄漏的原材料和产品,类比同类型 企业约产生 10t/a。本环评要求建设单位首先应加强生产管理水平,定期对沥青输 送管道和储罐进行检查、维护,降低此类固体废物的产生量,其次对此类固体废 18 物加以充分回收利用,指定专人在沥青滴漏处和拌合残渣泄漏处用专用的容器接 装,将其回收利用,不外排。 (4)废活性炭 项目采用活性炭吸附处置含并[a]芘的沥青油烟,产生失效的活性炭物质,废 活性炭年产生量为 4.2t/a。 由于活性炭吸附的苯并[a]芘为有毒、强致癌物质,对照《国家危险固体废物 名录》,沥青油烟处理过程中产生的失效活性碳属危险固体废物,其编号为 HW49, 危废代码为:900-039-49。故废活性炭应按《危险废物储存污染控制标准》要求进 行储存,最后交由有资质的单位或部门进行处理。 (5)生活垃圾 企业劳动定员 6 人,年生产天数为 180 天,人均生活垃圾产生量为 0.5kg/d 计 算,则企业生活垃圾产生量为 0.54t/a,由建设单位统一运至附近垃圾收集点。 本项目不合格物料交原料供应厂家回收处理,沉渣、除尘系统收集粉尘、滴 漏沥青、拌和残渣全部回用于生产;生活垃圾由建设单位统一运至附近垃圾收集 点;项目生产过程产生的废活性炭为危险废物,废物类别 HW49,委托有资质单 位进行处置。 6、环境风险分析 根据《建设项目环境风险评价技术导则》(HJ/T169-2018)中的附录 B,本项 目风险物质识别及 Q 情况见下表。 表 4-7 序号 危险物质名称 CAS 号 建设项目 Q 值确定表 最大储存量 t 临界量/t 该种危险物质 Q 值 126 2500 0.144 1 / 注:柴油密度按 0.84kg/L 计算。 柴油(3×50m3) 根据表 4-7,本项目 Q=0.144<1,则根据《建设项目环境风险评价技术导则》 (HJ/T169-2018)附录 C,本项目环境风险潜势为 I,可开展简单分析。 本项目生产过程中涉及的风险物质主要为柴油,位于柴油储罐区内。可能发 生的突发环境风险类型有柴油泄漏,泄漏后可能着火引起的火灾、爆炸事故,以 及火灾、爆炸事故不完全燃烧 CO 对环境空气的影响。 19 柴油泄漏后,直接流入围堰内,挥发性气体将直接进入大气环境,主要是非 甲烷总烃,导致大气环境局部受到污染,尤其是下风向将形成污染带。在加强日 常管理和工作人员规范操作的情况下,可防止泄漏事故,将风险事故降至最低。 柴油发生火灾或爆炸时会有一定的废气产生,主要是柴油不完全燃烧时产生的 CO,项目场地内设警示标识,禁止明火,防止发生火灾爆炸事故发生。 本项目生产过程中涉及危险物质为柴油,为易燃物质,但在厂区日常最大储 存量较小,在加强日常管理及工作人员规范操作的情况下,评价认为本项目对周 围环境的影响在可防控范围内。 表 4-8 建设项目环境风险简单分析内容表 建设项目名称 建设地点 地理坐标 主要危险物质及分 布 环境影响途径及危 害后果(大气、地 表水、地下水等) 鲍新庄拌合站建设项目 (陕西)省 (延安)市 经度 108.2128 风险防范措施要求 加强风险管理,制定环境风险应急操作规程,储备应急物资。 纬度 吴起县 36.8757 ( / )园区 主要危险物质为柴油,危险单元为柴油储罐等。 柴油泄漏事故对环境空气及水体的污染。柴油泄露发生火灾事故会导 致周围环境空气受到污染,柴油泄漏会污染土壤和水体。 填表说明(列出项目相关信息及评价说明): 本项目建设年生产沥青混凝土 5 万 m3 和水泥稳定制品 5 万 m3 生产线各一套。本次评价重 点关注风险单元为柴油储罐。经判定,各个风险单元最大危险物质数量与临界量比值 Q<1, 环境风险潜势为 I,评价等级为简单分析。 7、环境监测计划 根据《排污单位自行监测技术指南 总则》(HJ819-2017)及《排污单位自 行监测技术指南 水泥工业》(HJ848-2017),项目运营期环境监测计划见下表。 表 4-9 污染源 监测项目 颗粒物 (TSP) 无组织 废气 有组织 运行期污染源监测计划表 监测点位 上风向 1 个、 下风向 1~4 个 非甲烷总 烃、沥青烟、 苯并(a)芘 颗粒物 石粉烘干仓 (PM10)、 (1#) SO2、NOx PM10、SO2、 导热油炉废气 20 监测频次 一季度一 次 半年一次 半年一次 半年一次 控制标准 《水泥工业大气污染物综合 排放标准》(GB4915-2013) 无组织监控限值要求 《大气污染物综合排放标 准》(GB16297-1996)表 2 二级标准要求 《大气污染物综合排放标 准》(GB16297-1996)表 2 二级标准要求 《锅炉大气污染物排放标 (2#) NOx 沥青烟、苯 并(a)芘 噪声 厂界 一月一次 沥青罐(3#)、 半年一次 沥青拌合(4#) PM10 水稳生产线 (5#、6#) 一季一次 Leq(A) 厂界四周 半年一次 8、环保投资及验收清单 准》(DB61-1226-2018)中 表 4 中燃油标准 《大气污染物综合排放标 准》(GB16297-1996)表 2 二级 《水泥工业大气污染物综合 排放标准》(GB4915-2013) 无组织监控限值要求 《工业企业厂界环境噪声排 放标准》中 2 类区标准 本项目总投资 100 万元,环保投资 56.05 万元,占总投资 56.05%,环保设施 投资见表 4-10。 表 4-10 类 别 废 气 治理 项目 粉尘、 SO2、NOx 非甲烷总 烃 石料干燥 滚筒 沥青烟 沥青罐 沥青加热 保温、搅拌 下料 粉尘、 SO2、NOx 粉尘 运 行 期 粉尘 废 水 噪 声 固 废 生活污水 柴油 设备噪声 生活垃圾 废活性炭 绿化 污染源 环保投资估算表 污染防治措施 污染防治措施及设施名称 低氮燃烧器+布袋除尘系统+15m 高 排气筒 地面硬化并设围堰,加强管理,自然 通风 二级活性炭吸附+15m 高排气筒 数量 投资(万) 1座 7 配套 2 1套 10 电捕集+活性炭吸附+15m 高排气筒 1套 15 导热油炉 低氮燃烧器+15m 高排气筒 1套 3 水稳筒仓 水稳搅拌 仓 生活污水 柴油储罐 设备、空压 机、风机 生活垃圾 废活性炭 站场 布袋除尘系统+15m 高排气筒 4套 8 布袋除尘系统+15m 高排气筒 1套 5 防渗旱厕 防渗、设置围堰 1座 1座 0.5 1 低噪音设备、基础减震 配套 2 垃圾桶 危废暂存间、防渗、收集桶 绿化植树、种草等恢复措施 合计 若干 1座 / 0.05 2 0.5 56.05 柴油罐 21 五、环境保护措施监督检查清单 内容 要素 排放口(编号、名 称)/污染源 1#石料烘干仓废 气 污染物项 目 PM10、 SO2、NOx 沥青烟、 3#沥青罐 苯并[a]芘 4#沥青加热保温、 沥青烟、 搅拌废气 苯并[a]芘 2#导热油炉废气 PM10、 SO2、NOx 5#水稳筒仓 粉尘 6#水稳搅拌仓 粉尘 大气环境 堆场装卸及转移 粉尘 沥青加热保温、搅 拌废气 柴油储罐 地表水环 境 职工生活 粉尘 沥青烟、 苯并[a]芘 非甲烷总 烃 环境保护措施 执行标准 低氮燃烧器+布袋除尘系 统+15m 高排气筒 二级活性炭吸附系统 +15m 高排气筒 电捕集+活性炭吸附系统 +15m 高排气筒 《大气污染物综合排 放标准》 (GB16297-1996)中表 2 二级要求 低氮燃烧器+15m 高排气 筒 《锅炉大气污染物排 放标准》 (DB61/1226-2018)表 2 新建燃油锅炉标准 布袋除尘系统+15m 高排 气筒 布袋除尘系统+15m 高排 气筒 料棚储存+挡灰帘+喷雾 装置 尽可能收集,无明显无组 织排放口 加强管理、自然通风 生活污水 防渗旱厕,杂排水沉淀后 洒水抑尘或绿化 声环境 设备噪声 Leq(A) 低噪声设备、基础减振、 室内隔声等 电磁辐射 / / 办公楼 生活垃圾 / 设置生活垃圾收集设施, 定期运外附近垃圾收集点 按照要求建设危废暂存 间,废活性炭定期委托有 资质单位安全处置 固体废物 沥青拌合生产线 土壤及地 下水污染 防治措施 生态保护 措施 废活性炭 《水泥工业大气污染 物排放标准》 (GB4915-2013) 《大气污染物综合排 放标准》 (GB16297-1996)无组 织监控浓度限值 不外排 《工业企业厂界环境 噪声排放标准》中 2 类区标准 / 处置率 100% 柴油储罐区设置围堰、防渗处理。 以保证安全生产条件下进行站内绿化,厂区绿化面积 500m2。 环境风险 防范措施 本项目生产过程中涉及危险物质为柴油,为易燃物质,但在厂区日常最大储存量较 小,在加强日常管理及工作人员规范操作的情况下,评价认为项目的环境风险可防 控。评价要求建设单位按要求建设围堰,并设置警示标识。 其他环境 管理要求 / 22 六、结论 从环境保护角度,本项目环境影响可行。 23 附表 建设项目污染物排放量汇总表 项目 分类 污染物名称 现有工程 排放量(固体废物 产生量)① 现有工程 许可排放量 ② 在建工程 本项目 以新带老削减量 本项目建成后 排放量(固体废物 排放量(固体废物产 (新建项目不填)全厂排放量(固体废 产生量)③ 生量)④ ⑤ 物产生量)⑥ 非甲烷总烃 / / / 0.06t/a / 0.06t/a +0.06t/a 粉尘/烟尘 / / / 0.2734t/a / 0.2734t/a +0.2734t/a SO2 / / / 0.24t/a / 0.24t/a +0.24t/a NOx / / / 0.546t/a / 0.546t/a +0.546t/a 沥青烟 / / / 0.0882t/a / 0.0882t/a +0.0882t/a 苯并(a)芘 / / / 1.2595×10-6t/a / 1.2595×10-6t/a +1.2595×1 0-6t/a / / / / / / / / / / / / / / / / / / / / / / / / / / / / / / / / / / / / / / / / / / / / / / / 废活性炭 / / / 4.2t/a / 4.2t/a +4.2t/a 变化量 ⑦ 废气 废水 一般工业 固体废物 危险废物 注:⑥=①+③+④-⑤;⑦=⑥-① 1 总则 1.1 编制目的 大气环境影响评价专章是通过调查、预测等手段,对项目在建设施工期及建成后运 营期所排放的大气污染物对环境空气质量影响的程度、范围和频率进行分析、预测和评 估,为项目的厂址选择、排污口设置、大气污染防治措施制定以及其他有关的工程设计、 项目实施环境监测等提供科学依据或指导性意见。 本项目为鲍新庄混凝土沥青水稳拌合站项目,向环境空气排放苯并[a]芘,且北侧 374m 处有金庄台居民点,因此,根据《建设项目环境影响报告表编制技术指南》(污 染影响类)(试行)表 1,项目应编制大气专项评价,为此本次评价根据《环境影响评 价技术导则 大气环境》(HJ 2.2-2018)编制本专章,对大气环境影响进行分析和预测。 1.2 工作程序 第一阶段。主要工作包括研究有关文件,项目污染源调查,环境空气保护目标调查, 评价因子筛选与评价标准确定,区域气象与地表特征调查,收集区域地形参数,确定评 价等级和评级范围等。 第二阶段。主要工作依据评价等级要求开展,包括与项目评价相关污染源的调查与 核实,选择适合的预测模型,环境质量现状调查或补充监测,收集建立模型所需气象、 地表参数等基础数据,确定预测内容与预测方案,开展大气环境影响预测与评价工作等。 第三阶段。主要工作包括制定环境监测计划,明确大气环境影响评价结论与建议, 完成环境影响评价文件的编写等。 大气环境影响评价工作程序见图 1。 1 图 1-1 大气环境影响评价工作程序 2 2 评价工作等级及评价范围确定 2.1 环境影响识别与评价因子筛选 本次环评的预测因子和情景见表 2.1-1 中。 表 2.1-1 常规预测情景组合 序号 污染源类别 预测因子 正常工况 项目贡献值 非正常工况 项目非正常排放 TSP、烟/粉尘(PM10)、二氧化硫、氮氧化物、 苯并[a]芘、沥青烟、非甲烷总烃 粉尘、苯并[a]芘 2.2 评价标准的确定 (1)环境空气执行《环境空气质量标准》(GB3095-2012)中的二级标准,沥青烟、 非甲烷总烃执行《大气污染物综合排放标准详解》中相关规定; (2)项目施工期扬尘执行施工场界扬尘排放限值(DB611078-2017)中相关限值;运 营期废气中的粉尘、苯并[a]芘、沥青烟及燃烧炉燃烧轻柴油过程中产生的废气排放执行 《大气污染物综合排放标准》(GB16297-1996) 表 2 二级标准及无组织排放监控浓度限 值;水稳拌合站颗粒物排放执行《水泥工业大气污染物排放标准》(GB4915-2013)中 相关限值;臭气执行《恶臭污染物排放标准》(GB14554-93)中二级标准;导热油炉燃 烧废气排放执行《锅炉大气污染物排放标准》(GB61/1226-2018)表 4 中规定的排放限值。 具体限值见下表。 表 2.2-1 评价因子 TSP PM10 二氧化硫 氮氧化物 苯并芘 沥青烟 非甲烷总烃 平均时段 24 小时 24 小时 1 小时 1 小时 24 小时 1 小时最大值 1 小时最大值 评价因子和评价标准表 标准值/(μg/m3) 300 150 500 250 0.0025 63.7 2000 标准来源 《环境空气质量标准》(GB3095-2012) 中二级浓度限值 《大气污染物综合排放标准详解》 2.3 评价等级及评价范围确定 根据《环境影响评价技术导则》(HJ2.2-2018大气环境)的规定,采用导则推荐的 估算模型AERSCREEN,分别计算项目排放的主要污染物的最大地面空气质量浓度占标 率Pi(第i个污染物),及第i个污染物的地面空气质量浓度达标准限值10%时所对应的最 远距离D10%。估算模式参数见表2.3-1;估算模式计算结果表见表2.3-2。 3 表 2.3-1 估算模式参数表 选项 城市/农村选项 是否考虑地形 是否考虑海岸线熏 烟 参数 农村 / 38.3 -28.5 草地 中等湿度气候 □是 ■否 90 □是 ■否 / / 城市/农村 人口数(城市选项时) 最高环境温度/℃ 最低环境温度/℃ 土地利用类型 区域湿度条件 考虑地形 地形数据分辨率/m 考虑海岸线熏烟 岸线距离/km 岸线方向/° 表 2.3-2 方位角 离源距 度(度) 离(m) 1 石粉烘干仓 -51 导热油炉 2 -51 沥青罐 3 -67 沥青拌合生产 4 -67 线 5 水稳筒仓 -73 6 水稳拌合仓 -73 7 柴油储罐 -115 沥青拌合生产 8 -115 线 9 石料装卸 -115 输送、投料粉 10 -115 尘 各源最大值 --- 序号 污染源名称 估算模式占标率计算结果表 PM10 SO2 NOx 沥青烟 苯并(a)芘 TSP 1.92 0.63 / 2.20 1.46 / 9.94 6.59 / / / 9.60 / / 1.16 / / / 非甲烷 总烃 / / / / / / 2.70 0.33 / / 1.04 2.70 / / / / / / / / / / / / / / / / / / 0.64 / / / 0.93 0.07 / / / / / / / 6.07 / / / / / / 3.03 / 2.70 2.20 9.94 9.60 1.16 6.07 0.64 由上表可见,本项目 Pmax 为锅炉烟气的 NOx,最大落地浓度占标率为 9.94%,根 据《环境影响评价技术导则 大气环境》(HJ2.2-2018)分级判据要求,本项目环境空气 评价工作等级为二级,评价范围以厂区几何中心为中心,各边长 5km 的矩形区域,评价 区面积为 25km2。具体判定情况见表 2.3-3。 表 2.3-3 判定依据 大气环境评价工作等级判别表 一级 Pmax≥10% 本项目 二级 1%≤Pmax<10% Pmax:9.94% 二级 三级 Pmax<10% 2.4 环境空气敏感区的确定 本项目大气评价范围 5km 内有 17 处居民点,具体情况见表 2.4-1 及图 2.4-1。 4 类别 保护对象 表 2.4-1 环境空气保护目标一览表 经纬度 规模 高洼 N36°52′42.6″,E108°12′41.4″ 石碑湾 N36°52'36.7",E108°12'06.7" 城壕湾 N36°52'59.4",E108°11'47.4" 宗石湾 N36°53′22.0″,E 108°12′10.6″ 高窑子 N36°53'20.5",E108°10'56.7" 金庄台 N36°52'45.9",E108°12'29.4" 阳台角 N36°52'26.7",E108°11'11.5" 阳湾 N36°52'31.5",E108°10'39.3" 环境空 蔺砭子村 N36°52'31.5",E108°10'39.3" 气 姚沟门 N36°52'22.9",E108°10'08.3" 后姚沟 N36°51'47.6",E108°09'50.7" 后姚湾 N36°51'48.8",E108°09'49.1" 磨沟 N36°51'49.0",E108°10'33.7" 伸角 N36°51'16.9",E108°11'44.6" 金佛坪 N36°51'16.9",E108°11'44.6" 崖窑台 N36°51'46.9",E108°12'05.9" 鲍新庄 N36°52'08.2",E108°11'37.8" 5 72 人 75 人 180 人 120 人 15 人 150 人 35 人 150 人 23 人 40 人 20 人 20 人 10 人 130 人 130 人 300 人 220 人 相对方位和距 离 NE,2380m NE,1320m NE,1300m NE,2570m NW,2200m N,2200m NW,510m NW,1060m NW,2670m NW,1510m SW,1750m SW,2040m SW,950m SE,1520m SE,2440m SE,1390m E,572m 保护 内容 环境功能区 人群 《环境空气质量 健康 标准》二级标准 图 例 为项目位置 为大气评价范围 为敏感点 图 2.4-1 大气环境保护目标分布图 6 3 大气污染源 3.1 沥青拌合生产线 (1)柴油罐废气 项目柴油储存于柴油罐中,本项目设置 3 座 50m3 柴油罐,主要是由储油罐灌注等 过程造成燃料油以气态形式逸出进入大气环境,储油罐在装卸料或静置时,由于环境温 度变化和罐内压力的变化,使得罐内逸出的烃类气体通过罐顶的呼吸阀排入大气,从而 引起对大气环境的污染。 储油罐呼吸、储油罐装料时发生储油罐装料损失,当储油罐装料时停留在罐内的烃 类气体被液体置换,通过真空工作呼吸阀进入大气,储油罐装料损失烃类有机物排放率 为 0.12kg/m3 通过量;本项目年使用柴油 360t,约 430m3,则产生无组织约 60kg/a。产 生量很小,通过空气稀释后,对大气环境的影响不大。 (2)加热烘干粉尘 石料和石粉在烘干滚筒内加热烘干,加热滚筒在不停的转动过程中使其受热均匀, 在滚动加热烘干过程中石料和石粉表面会逸出大部分粉尘。类比《重庆路圣公路工程材 料有限公司沥青拌和楼项目环境影响报告表》,烘干工序粉尘产生量按石料和石粉使用 量的 0.05%计,本项目石料和石粉使用量约 94500t/a,则石料烘干工序粉尘产生量约 47.25t/a。由于该过程在密闭环境下运行,粉尘经引风机引入除尘系统处理后通过 15m 高 1#排气筒排放。除尘系统采用布袋除尘,除尘效率约 99.9%,经除尘系统处理后,石 料加热烘干粉尘排放量约 0.0473t/a,排放速率约 0.033kg/h,风量约 3000m3/h,则粉尘 排放浓度约 6.4mg/m3,将能满足《大气污染物综合排放标准》(GB16297-1996)中颗 粒物 15m 高排放速率 3.5kg/h 及浓度 120mg/m3 的限值要求,具体见下表。 表 3.1-1 原料名称 使用量 石料和石粉 94500t/a 产生 系数 0.05% 产生量 47.25 t/a 烘干粉尘产生与排放情况 布袋除尘 去除效率 99.9% 风机风量 排放浓度 排放速率 排放量 3000m3/h 11mg/m3 0.033kg/h 0.0473t/a (3)轻柴油燃烧废气 本项目轻柴油燃烧废气主要来自干燥滚筒烘干石料过程与导热油炉保温沥青过程。 轻质轻柴油属于清洁燃料,其燃烧过程中产生的废气主要成分为烟尘、SO2 和 NOx。 根据《排放源统计调查产排污核算方法和系数手册》中 4430 锅炉产排污量核算系数手 册,轻柴油燃烧过程中产污系数分别为:17804Nm3/ t-油,SO219Skg/t-油,烟尘 0.26kg/t油,NOx3.03kg/t-油。SO2 参照 0#柴油质量标准 S 含量不大于 0.035%计算,则 SO2 产生 7 量按照最大计算,即 0.665kg/t-油。 根据企业提供数据,本项目石料干燥滚筒加热过程中,燃烧炉轻柴油使用量为 180t/a,拟安装低氮燃烧器,将 NOx 产生量降低 50%,产生的轻柴油燃烧废气与石料烘 干粉尘一起由除尘系统处理通过 15m 高 1#排气筒排放,除尘系统采用布袋除尘,风机 风量约 3000m3/h,除尘效率约 99.9%,则轻柴油燃烧废气排放量为:烟尘 0.00005t/a, SO20.12t/a,NOx0.273t/a,排放速率为:烟尘 0.00002kg/h,SO20.042kg/h,NOx0.095kg/h, 排放浓度为:烟尘 0.007mg/m3,SO214mg/m3,NOx31.67mg/m3,将能满足《大气污染物 综合排放标准》(GB16297-1996)中颗粒物 15m 高排放速率 3.5kg/h 及浓度 120mg/m3, SO215m 高排放速率 2.6kg/h 及浓度 550mg/m3 ,NOx15m 高排放速率 0.77kg/h 及浓度 240mg/m3 的限值要求。 根据企业提供数据,本项目沥青保温加热过程中,导热油炉轻柴油使用量为 180t/a, 拟安装低氮燃烧器, 将 NOx 产生量降低 50%, 则轻柴油燃烧废气产生量为:烟尘 0.047t/a, SO20.12t/a,NOx0.273t/a,产生的轻柴油燃烧废气通过导热油炉系统 15m 高 2#排气筒排 放,排放速率为:烟尘 0.0109kg/h,SO20.028kg/h,NOx0.063kg/h,风机风量约 3000m3/h, 则排放浓度为:烟尘 3.63mg/m3,SO29.33mg/m3,NOx21mg/m3,将能满足《锅炉大气污 染物排放标准》(DB61/1226-2018)中颗粒物 10mg/m3,SO220mg/m3,NOx150mg/m3 的限值要求。 表 3.1-2 使用 工序 干燥 滚筒 (1# 排气 筒) 导热 油炉 (2# 排气 筒) 柴油 使用 量 180t/a 180t/a 燃料废气产生与排放情况 污染 物 产污系数 产生量 废气 量 烟尘 SO2 17804Nm3/ t油 0.26kg/t-油 0.665kg/t-油 320.5 万 m3/a 0.047t/a 0.12t/a NOx 3.03kg/t-油 ×50% 0.273t/a 废气 量 烟尘 SO2 NOx 17804Nm3/ t油 0.26kg/t-油 0.665kg/t-油 3.03kg/t-油 ×50% 风机风 量 3000m3/h (布袋 除尘效 率 99.9%) (运行 16h, 180d) 320.5 万 m3/a 0.047t/a 0.12t/a 3000m /h (运行 24h, 180d) 3 0.273t/a 排放浓度 排放速率 排放量 / / 0.007mg/m3 14mg/m3 0.00002kg/h 0.042kg/h 432 万 m3/a 0.00005t/a 0.12t/a 31.67mg/m3 0.095kg/h 0.273t/a / / 3.63mg/m3 9.33mg/m3 0.0109kg/h 0.028kg/h 432 万 m3/a 0.047t/a 0.12t/a 21.0mg/m3 0.063kg/h 0.273t/a 根据上表,合计柴油燃料废气排放量为烟尘 0.02305t/a,SO20.24t/a,NOx0.546t/a。 (4)沥青烟气 8 本项目沥青烟气主要来自沥青罐中沥青加热保温过程、搅拌缸搅拌过程中逸散及成 品仓下料过程。 沥青烟气是指沥青及沥青制品生产中排放的液态烃类有机颗粒物质和少量气态烃 类物质,以烃类混合物为主要成分,多为多环芳烃类物质,以苯并[a]芘为代表物质。纯 苯并[a]芘为黄色针状晶体,熔点 179℃,沸点 310℃左右,能溶于苯,稍溶于醇,不溶 于水,通常附在直径在 8μm 以下的在沥青油烟颗粒上,易诱发皮肤癌。 1 沥青罐产生的沥青烟 本项目生产所需沥青先通过导热油炉加热沥青罐,再经由沥青泵送入搅拌仓中,因 此在沥青加热和混合搅拌工序会产生沥青烟。参考《工业生产中的有害物质手册》第一 卷(化学工业出版社,1987 年 12 月出版)及《有机化合物污染化学》(清华大学出版 社,1990 年 8 月出版),每吨沥青在加热过程中可产生沥青烟气约 1.4kg,本项目沥青 使用量 5500t/a,则沥青烟气含量为 7.7t/a;根据《温拌沥青混合料节能减排效果的测试 与分析》(秦永春等,公路交通科技,2009.Vol·26)研究结果:作业温度 160℃条件下, 沥青烟中苯并[a]芘含量约为 14.47ppm,则本项目苯并(a)芘含量约为 1.1×10-4t/a。则沥青 罐产生沥青烟气含量为 7.7t/a,苯并(a)芘约为 1.1×10-4t/a。环评要求在沥青罐呼吸口设置 二级活性炭吸附装置,每级吸附效率按 90%计,风机风量约 2000m3/h,则沥青罐经 15m 高 3#排气筒排放废气为:沥青烟 0.077t/a、苯并(a)芘约 1.1×10-6t/a,即排放速率为:沥 青烟 0.018kg/h、苯并(a)芘约为 0.255×10-6kg/h,排放浓度为:沥青烟 9.0mg/m3、苯并(a) 芘 1.27×10-4mg/m3,将能满足《大气污染物综合排放标准》(GB16297-1996)中沥青烟 15m 高排放速率 0.18kg/h 及浓度 75mg/m3,苯并(a)芘 15m 高排放速率 0.05×10-3kg/h 及 浓度 0.3×10-3mg/m3 的限值要求。 2 搅拌缸搅拌及成品仓下料暴露产生的沥青烟 类比同类型企业,项目搅拌缸搅拌及成品仓下料暴露时产生少量沥青烟气,约占 项目沥青烟气污染物产生量的 1%,则本项目沥青烟气污染物产生量中,成品下料过程 沥青烟产生量约 0.077t/a,苯并(a)芘产生量约 1.1×10-6t/a。根据《大气污染物综合排放标 准》(GB16297-1996)规定,新建项目不应存在明显的无组织排放源,因此本项目应在 沥青罐呼吸口和搅拌缸出料口均设集气装置,沥青烟气经收集净化处理后,再由引风机 引入 15m 高 4#排气筒排放,则有组织沥青烟产生量约 0.0732t/a,产生速率约 0.051kg/h, 苯并(a)芘产生量约 0.1045×10-6t/a,产生速率约 0.0726×10-6kg/h。本次环评建议采取电捕 集+活性炭吸附方法对沥青烟废气进行处理,收集率可达 95%,处理效率可达 90%,风 9 机风量约 10000m3/h,则排放量为:沥青烟 0.0073t/a、苯并(a)芘 0.1045×10-6t/a,排放速 率为:沥青烟 0.0051kg/h、苯并(a)芘 0.0726×10-6kg/h,排放浓度为:沥青烟 0.51mg/m3, 苯并(a)芘 7.26×10-6mg/m3,将能满足《大气污染物综合排放标准》(GB16297-1996)中 沥 青 烟 15m 高 排 放 速 率 0.18kg/h 及 浓 度 75mg/m3 , 苯 并 (a) 芘 15m 高 排 放 速 率 0.05×10-3kg/h 及浓度 0.3×10-3mg/m3 的限值要求。 搅拌缸搅拌及成品仓下料暴露时无组织排放的沥青烟约 0.0039t/a、苯并[a]芘约 0.055×10-6t/a,排放速率沥青烟约 0.0027kg/h、苯并[a]芘约 0.038×10-6kg/h。 沥青烟气产生排放情况见下表。 表 3.1-3 使用 工序 沥青 罐 (3# 排气 筒) 下料 及搅 拌系 统 (4# 排气 筒) 下料 及搅 拌系 统 (无 组 织) 污染 物 沥青 烟 产污系 数 1.4kg/t— 沥青 14.47pp 苯并 m/沥青 [a]芘 油 沥青 烟 1%沥青 苯并 烟产生量 [a]芘 产生量 7.7t/a 1.1×10-4t/a 0.077t/a 1.1×10-6t/a 沥青 烟 苯并 [a]芘 沥青烟气产生与排放情况 去除效 率 风机风 量 一级 90%, 两级 2000m3/h (运行 24h, 180d) 收集效 率 95%, 去除效 率 90% 10000m / h(运行 8h, 180d) 3 0.077t/a 1%沥青 烟产生 量 1.1×10-6t/a 5% (运行 8h, 180d) 排放浓度 排放速率 排放量 9.0mg/m3 0.018kg/h 0.077t/a 1.27× 10-4mg/m3 0.255×10-6kg/h 1.1×10-6t/a 0.51mg/m3 0.0051kg/h 0.0073t/a 7.26×10-6 mg/m3 0.0726×10-6kg/ 0.1045×10-6 h t/a / 0.0027kg/h 0.0039t/a / 0.038×10-6kg/h 0.055×10-6 t/a (5)恶臭气体 根据沥青特性,当温度达到 80℃左右时,便会挥发出异味,本项目沥青在整个生产 过程中温度始终保持在 150℃~180℃左右,无组织排放主要是在储罐呼吸口、搅拌罐集 气罩未能收集的废气、出料敞开口处散发出沥青烟恶臭污染物。 根据类比调查结果,项目正常生产条件下,在下风向距沥青混凝土生产区边界约 80 米处感觉不到臭味,根据恶臭强度分级标准,厂界臭气强度定位 2 级。 臭气强度 嗅觉感受 0级 感觉不到臭 味 表 3.1-4 恶臭污染物臭气强度分级标准 1级 勉强可感到 臭味 2级 易感到微弱 臭味 10 3级 感到明显臭 味 4级 感到较强臭 味 5级 感到强烈臭 味 本项目与周围环境敏感点最近距离为 374m 处的金庄台,因此沥青臭气对周边敏感 点影响很小。为保障工作人员的身体健康,建议建设方为工作人员提供一定的劳动保障, 佩戴口罩等防护措施。 3.2 水稳拌合生产线 (1)水泥灰、粉煤灰筒仓粉尘 水泥、石粉由罐车吹入筒仓和上料过程时,仓顶呼吸孔会产生粉尘。 项目拟建有 2 个 40m3 水泥筒仓,筒库顶部均要求配套安装仓顶除尘器,处理后废 气通过 15m 高 5#排气筒排放。仓顶除尘器是一种用于气力填充的料仓的圆筒形收尘机, 机体为不锈钢材料,里面垂直安装了滤芯。脉冲反吹清洁系统集成在防雨保护顶盖中。 仓顶除尘器滤尘是通过滤芯进行的,滤芯是一种多孔性的滤尘材料,当气流通过时,由 于震动作用使气流中的微粒吸附在滤芯上或沉降下来,净化后的空气即可排出。 类比同类型企业,除尘器处理效率≥99.9%,风量为 2300m3/h,过滤精度为 5μm, 处理含尘浓度介于 200mg/m3~3000mg/m3 之间,入口处粉尘浓度以 2000mg/m3 计,则筒 仓粉尘产生量为 6.624t/a,经除尘器处理的粉尘掉入筒仓内继续作为原料。 类比《陕西金顶建设有限公司建筑材料加工项目》,于 2016 年 9 月 21 日对筒库顶 呼吸孔粉尘排放情况的实测数据,监测工况为项目满负荷正常运营,监测结果见下表。 表 3.1-5 水稳拌合仓顶粉尘监测结果表 粉尘浓度(mg/m3) 第一次 第二次 第三次 粉煤灰仓顶除尘器出口 8.21 7.75 6.69 水泥仓顶除尘器出口 7.72 7.19 6.86 注:本次选取粉煤灰仓、水泥仓各 1 个进行监测。 监测点位 GB4915-2013 排放限值 10 10 由上表可以看出,水稳拌合生产线在正常生产运营、仓顶除尘器正常运行工况下, 库顶呼吸孔产生的粉尘排放浓度 6.86~8.21mg/m3,可满足《水泥工业大气污染物排放标 准》(GB4915-2013)中的排放限值要求。排放浓度取平均值 7.4mg/m3 计,则筒仓粉尘 排放量为 0.025t/a,排放速率 0.017kg/h。 (2)搅拌仓粉尘 水稳拌合搅拌仓运行过程中会产生废气,环评要求搅拌仓废气收集至布袋除尘器处 理后通过排气筒排放。因此,搅拌仓产的粉尘以有组织排放计算。 根据《排放源统计调查产排污核算方法和系数手册》中 3021 水泥制品制造(含 3022 砼结构构件制造、3029 其他水泥类似制品制造)行业系数手册,计算水稳拌合搅拌仓 废气产生及排放情况见下表。 11 表 3.1-6 原料名 称 水泥、砂 子、石子 等 工艺环 节 物料输 送储存 物料混 合搅拌 产生系 数 22Nm3/t产品 0.12kg/ t-产品 25Nm3/t产品 0.13kg/ t-产品 3021 水泥制品制造行业的产污系数表 产生量 布袋除 尘去除 效率 风机风 量 排放浓度 排放速率 排放量 99.7% 5000m3/h 8.85mg/m3 0.044kg/h 0.06375t/a 187 万 Nm3/a 10.2t/a 212.5 万 Nm3/a 11.05t/a 由上表可知,项目产品量约 8.5 万 t/a(5 万 m3,1.7t/m3),则物料输送粉尘废气产 生量约 187 万 m3/a、颗粒物产生量约 10.2t/a,物料混合搅拌处理量为粉尘废气产生量约 212.5 万 m3/a、颗粒物产生量约 11.05t/a。项目拟将运输和搅拌粉尘合并采用 1 台袋式除 尘器处理,将运输系统和搅拌系统全封闭后负压收集处理,除尘效率可达 99.7%以上, 风机风量约 5000m3/h,则颗粒物排放量约 0.064t/a(0.044kg/h),排放浓度约 8.85mg/m3, 通过 15m 高 6#排气筒排放,可满足《水泥工业大气污染物排放标准》(GB4915-2013) 中的排放限值(≤10mg/m3)要求。 3.3 砂石装卸、输送粉尘及汽车运输扬尘 生产过程中无组织排放源废气源存在于生产的每一个工序和环节,无组织排放量影 响因素较多,其排放量大小取决于生产工艺、除尘设备和生产管理水平。 (1)砂石装卸粉尘 根据建设单位提供资料,砂石在落料过程中落差≤0.1m,且砂石粒径较大,查阅资 料表明,该类颗粒物产生约为砂石用料的0.001%,项目石子、砂子等骨料年用量合计为 12.03万t,则本项目砂石装卸过程中颗粒物产生量为1.2t/a,砂石料场采用水喷淋装置降 尘全封闭钢结构大棚,定期洒水抑尘,砂石装卸过程均在密闭的料棚内进行,车间内物 料输送带密闭,同时配备2台环保除尘雾炮机进行喷雾降尘,可有效减少80%的颗粒物, 则本项目砂石装卸过程中,无组织颗粒物排放量为0.24t/a。 (2)输送、投料粉尘 本项目砂、石的提升以搅拌站配套的封闭式皮带输送方式完成,河卵石以封闭式皮 带输送方式送至制砂工艺破碎机,水泥、粉煤灰等以封闭式螺旋输送机给搅拌站供料。 项目水泥、粉煤灰的输送、计量和投料等方式均为封闭式,因此该过程产生的粉尘量不 大。 12 项目砂、石等骨料利用输送机,砂石输送机全封闭,运输及投料过程中颗粒物产生 量少。类比同类工程砂子、石子运往高架仓时产尘系数为 0.005kg/t。项目砂石在运输、 投料等过程中的产尘量为 0.6t/a。通过封闭的皮带廊传输,上料仓封闭,湿法作业,对 颗粒物的抑制效率可达 80%,则项目砂石在输送、投料等过程排放的颗粒物为 0.12t/a。 (3)运输道路扬尘 本工程外购的原材料水泥、粉煤灰、砂石、河卵石等均采用汽车运输。成品运输则 直接由厂区运往各个施工地点。 汽车运输时由于碾压卷带产生的扬尘对道路两侧一定范围内会造成污染。项目生产 区、厂内道路及进厂道路进行水泥硬化, 配备洒水车和 1 台 80m 扬程的环保除尘雾炮机, 砂石运输车辆严密遮盖,粉料采用密封罐车运输,减少原材料的散落。经过以上措施后, 汽车在厂区内行驶过程中扬尘排放量较少。 13 4 环境影响预测及分析 4.1 正常情况下污染物排放 (1)大气污染源分析 污染源排放情况见表 4.1-1。 表 4.1-1 类别 有 组 织 废 气 污染源 名称 本项目正常情况下污染源排放情况表 烟气量 m3/h 排放参数 温 高度 直径 m m 度℃ 污染物 排放量 kg/h 排放量 t/a PM10 SO2 NOX PM10 SO2 NOX 沥青烟 苯并[a]芘 沥青烟 0.03302 0.042 0.095 0.0109 0.028 0.063 0.018 0.255×10-6 0.0051 0.04735 0.12 0.273 0.047 0.12 0.273 0.077 1.1×10-6 0.0073 苯并[a]芘 0.0726×10-6 0.1045×10-6 1# 烘干滚筒废气 3000 15 0.3 150 2# 导热油炉废气 3000 15 0.3 150 3# 沥青罐废气 2000 15 0.3 160 10000 15 0.3 160 2300 15 0.3 20 PM10 0.017 0.025 5000 15 0.3 20 PM10 0.044 0.064 / / / / 0.014 0.06 / / / / 非甲烷总 烃 沥青烟 0.0027 0.0039 / / / / 苯并[a]芘 0.038×10-6 0.055×10-6 / / / / TSP 0.06 0.24 / / / / TSP 0.03 0.12 4# 5# 6# 无组织废 气 沥青拌合生产 线下料及搅拌 系统 水稳筒仓废气 水稳拌合搅拌 仓粉尘 柴油罐呼吸损 失 沥青拌合生产 线下料及搅拌 系统 石料装卸 输送、投料粉 尘 (2)估算源强参数 估算源强参数详见工程分析部分表 4.1-2~4.1-4。 表 4.1-2 有组织废气排放源强统计一览表 名称 Name / 1# 2# 5# 6# 排气筒 排气筒底部中心坐 高 内 标(经纬度) 度 径 烟气 出口 温度 烟气 出口 速度 X / 36.8688 36.8686 36.8694 36.8694 T K 453 423 298 298 V m/s 16.59 11.06 20.35 12.16 Y / 108.1866 108.1863 108.1862 108.1860 H m 15 15 15 15 D m 0.3 0.3 0.3 0.3 14 年排 放 小时 数 Hr h 2880 4320 1440 1440 排放因子源强 排放 工况 Cond / 连续 连续 连续 连续 烟尘/ 粉尘 二氧 化硫 氮氧 化物 Q kg/h 0.033 0.042 0.095 0.0109 0.028 0.063 0.017 / / 0.044 / / 表 4.1-3 有组织废气排放源强统计一览表 排气筒 名称 排气筒底部中心坐标 (经纬度) Name / 3# 4# X / 36.8687 36.8687 Y / 108.1864 108.1865 1 2 3 4 名称 柴油 罐 沥青 拌合 石料 装卸 输送、 投料 粉尘 内 径 H m 15 15 D m 0.3 0.3 T K 433 433 表 4.1-4 面源起点坐标/m 编 号 高 度 烟气 出口 温度 烟气 出口 速度 V m/s 14.15 14.15 年排 放 小时 数 Hr h 4320 1440 排放因子源强 排放 工况 沥青烟 Cond / 连续 连续 Q kg/h 0.018 0.255×10-6 0.0051 0.0726×10-6 苯并(a)芘 无组织废气排放源强统计一览表 面 面源 面源 与正 源 面源 有效 海拔 北向 长 宽度 排放 高度 夹角 度 /m 高度 /m /° /m /m 污染物排放速率/(kg/h) 年排 非甲 放小 排放 粉 沥青 苯并 烷总 时数 工况 尘 烟 (a)芘 /h 烃 X Y 36.8690 108.1866 1325 54 164 120 6.2 4320 正常 / 0.014 / 36.8687 108.1865 1325 54 164 120 6.2 4320 正常 / / 0.00 27 0.038 ×10-6 36.8689 108.1858 1325 54 164 120 6.2 4320 正常 0.06 / / / 36.8691 108.1858 1325 54 164 120 6.2 4320 正常 0.03 / / / / (3)估算模型计算结果 预测模式采用《环境影响评价技术导则-大气环境》(HJ2.2-2018)推荐的的估算模式 AERSCREEN,在全部气象条件组合下对点源排放的各污染物进行影响预测。估算结果 见下表。 表 4.1-5 排放 方式 污染源名称 1#石粉烘干 仓 2#导热油炉 估算模式预测和计算过程一览表 最大落地浓度 (μg/m3) 8.63 评价标准 (μg/m3) 450 Pmax (%) D10% (m) 1.92 / 10.99 500 2.20 / NOx 24.85 250 9.94 / PM10 2.85 450 0.63 / 7.32 500 1.46 / 16.48 250 6.59 / 污染物种类 离源 距离 m PM10 SO2 SO2 51 51 NOx 点源 5#水稳筒仓 6#水稳拌合 仓 3#沥青罐 面源 PM10 73 4.7 450 1.04 / PM10 73 12.16 450 2.70 / 6.12 63.7 9.60 / 8.67E-5 0.0075 1.16 / 1.73 63.7 2.72 2.47E-5 0.0075 0.33 12.75 2000 0.64 沥青烟 苯并(a)芘 4#沥青拌合 生产线 苯并(a)芘 柴油储罐 非甲烷总烃 沥青烟 67 67 115 15 / 沥青烟 沥青拌合生 产线 115 苯并(a)芘 石料装卸 输送、投料粉 尘 0.59 63.7 0.93 / 0.5E-5 0.0075 0.07 / TSP 115 54.64 900 6.07 / TSP 115 27.32 900 3.03 / 由上表可知,估算模型计算所得项目污染源污染物的 Pmax<10%。因此,依据《环 境影响评价技术导则-大气环境》(HJ2.2-2018),项目大气评价等级为二级,二级评价 项目不进行进一步预测与评价,只对污染物排放量进行核算。 本项目运营后,沥青拌合生产线中的 1#石粉烘干仓排气筒的 NOx 最大落地浓度和 占标率最大,NOx 最大落地浓度为 24.85µg/m3,占标率 9.94%,烟尘最大落地浓度为 8.63µg/m3,占标率 1.92%,SO2 最大落地浓度为 10.99µg/m3,占标率 2.20%,最大落地 浓度位于下风向 51m 处。3#沥青罐排放的沥青烟最大落地浓度为 6.12µg/m3,占标率 9.60%,苯并(a)芘最大落地浓度为 8.67E-5µg/m3,占标率 1.16%,最大落地浓度位于下 风向 67m 处。其余污染物颗粒物 TSP、PM10 及非甲烷总烃占标率均较小,对环境的影 响较小。 (4)污染物排放量核算 项目主要大气污染物排放量核算见下表。 表 4.1-6 序 号 产污 环节 1 石粉 烘干 仓 2 导热 油炉 废气 3 4 5 6 7 污染 物 PM10 SO2 NOx PM10 SO2 低氮燃烧器+布 袋除尘器 低氮燃烧器 NOx 沥青 烟 沥青 罐 苯并 (a)芘 沥青烟 沥青 苯并 拌合 (a)芘 水稳 生产 线 无组 织 主要污染防治 措施 活性炭吸附装 置 电捕集+活性炭 吸附装置 PM10 布袋除尘器 PM10 布袋除尘器 沥青 烟 电捕集+活性炭 吸附 大气污染物排放量核算表 国家或地方污染物排放标准 标准名称 浓度限值/(mg/m3) 120 《大气污染物综合排 550 放标准》 (GB16297-1996)表 2 240 二级 10 《锅炉大气污染物排 20 放标准》 (DB61-1226-2018)中 150 表 4 中燃油标准 《大气污染物综合排 75 放标准》 (GB16297-1996)表 2 0.3×10-3 二级 《大气污染物综合排 75 放标准》 (GB16297-1996)表 2 0.3×10-3 二级 《水泥工业大气污染 10 物排放标准》 10 (GB4915-2013) 《大气污染物综合排 / 放标准》 16 年排放量/ (t/a) 0.04735 0.12 0.273 0.047 0.12 0.273 0.077 1.1×10-6 0.0073 0.1045×10-6 0.025 0.064 0.0039 (GB16297-1996)表 2 二级 8 苯并 (a)芘 非甲烷 总烃 9 石料装 卸 密闭储存,配备 环保除尘雾炮 机进行喷雾降 尘 10 输送、 投料粉 尘 封闭输送,湿法 作业 0.008×10-3 0.055×10-6 4.0 0.06 1.0 0.24 1.0 0.12 / 《大气污染物综合排 放标准》 (GB16297-1996)表 2 二级 4.2 非正常情况下污染物排放 (1)非正常情况预测情景及源强 本次评价考虑的非正常排放情况如下: ①水稳拌合搅拌仓在正常工作状态下布袋除尘效率为 99.7%,假设布袋除尘器效率 暂时下降至 80%左右。 ②沥青罐及沥青拌合楼非正常状况假设为活性炭吸附装置未及时更换,导致活性炭 吸附效率下降,去除效率按下降一半估算。 非正常情况下污染源排放情况见表 4.2-1。 表 4.2-1 非正常情况下污染源排放情况 序号 污染源类型 污染源 污染物 排放量kg/h 1 点源 水稳拌合搅拌仓 2 点源 沥青罐 PM10 沥青烟 苯并[a]芘 2.95 0.036 0.0.51×10-6 (2)非正常下排放情况 表 4.2-2 序号 1 2 非正常排放大气污染影响结果 污染源类型 污染源 点源 水稳拌合搅拌仓 点源 沥青罐 污染物 PM10 沥青烟 苯并[a]芘 最大落地浓度μg /m3 对应距离m 810.81 73 12.24 67 17.34E-5 Pmax% 180.16 19.20 2.32 根据上表可以看出,非正常情况下,装置效率降低,污染因子对下风向空气质量影 响增大。因此,评价要求建设单位加强管理,定期清理和更换滤袋保证除尘效率,及时 更换废活性炭保证吸附效率,防止非正常排放。 4.3 项目废气对周边敏感点影响分析 评价区常年主导风向为西北风。根据现状调查,周边最近的敏感点为北侧 374m 处 的金庄台村,位于项目的上风向,项目下风向环境敏感点较远且有山体阻隔,因此项目 废气对周边敏感点影响较小。 17 4.4 防护距离 根据《环境影响评价技术导则-大气环境》(HJ2.2-2018)和《制定地方大气污染物 排放标准的技术方法》(GB/T3840-1991)中的规定,对存在无组织排放有毒有害气体 的建设项目需设置大气环境防护距离和卫生防护距离。 采用导则推荐模式计算,本项目正常运行条件下,各废气污染因子无组织排放无超 标点,可不设置大气防护距离。 参照《公路环境保护设计规范》(JTGB04-2010),沥青搅拌场站距环境敏感点的 距离不宜小于 300m,因此确定苯并[a]芘卫生防护距离为 300m。根据现场调查,300m 范围内无敏感目标,项目不涉及环保搬迁。 18 5 环境监测计划 根据《排污单位自行监测技术指南 总则》(HJ819-2017)及《排污单位自行监测 技术指南 水泥工业》(HJ848-2017),本项目运营期环境监测应委托具有资质单位进 行监测,监控废气及环保设施的运转状况,本项目运营期废气环境监测计划见下表。 表 5.1-1 污染源 监测项目 颗粒物 (TSP) 无组织 废气 有组织 运营期废气环境监测计划 监测点位 上风向 1 个、下 风向 1~4 个 非甲烷总 烃、沥青烟、 苯并(a)芘 颗粒物 (PM10)、 石粉烘干仓(1#) SO2、NOx PM10、SO2、 导热油炉废气 (2#) NOx 沥青烟、苯 并(a)芘 PM10 沥青罐(3#)、 沥青拌合(4#) 监测频次 一季度一 次 半年一次 半年一次 半年一次 一月一次 半年一次 水稳生产线(5#、 一季一次 6#) 19 控制标准 《水泥工业大气污染物综合排 放标准》(GB4915-2013)无组 织监控限值要求 《大气污染物综合排放标准》 (GB16297-1996)表 2 二级标准 要求 《大气污染物综合排放标准》 (GB16297-1996)表 2 二级标准 要求 《锅炉大气污染物排放标准》 (DB61-1226-2018)中表 4 中燃 油标准 《大气污染物综合排放标准》 (GB16297-1996)表 2 二级 《水泥工业大气污染物综合排 放标准》(GB4915-2013)无组 织监控限值要求 6 结论 本项目运营后,沥青拌合生产线中的 1#石粉烘干仓排气筒的 NOx 最大落地浓度和 占标率最大,NOx 最大落地浓度为 24.85µg/m3,占标率 9.94%,烟尘最大落地浓度为 8.63µg/m3,占标率 1.92%,SO2 最大落地浓度为 10.99µg/m3,占标率 2.20%,最大落地 浓度位于下风向 51m 处。3#沥青罐排放的沥青烟最大落地浓度为 6.12µg/m3,占标率 9.60%,苯并(a)芘最大落地浓度为 8.67E-5µg/m3,占标率 1.16%,最大落地浓度位于下 风向 67m 处。其余污染物颗粒物 TSP、PM10 及非甲烷总烃占标率均较小,对环境的影 响较小。项目废气对周边敏感点影响较小。项目确定卫生防护距离为 300m。 评价要求建设单位加强管理,定期清理和更换滤袋保证除尘效率,及时更换废活性 炭保证吸附效率,防止非正常排放。 20 附图 1 项目在规划图中的位置 附图 2 项目在陕西省生态环境管控单元分布图中的位置示意图 N 项目位置 附图 3 项目地理位置示意图 注:“吴旗县”于 2005 年改名为“吴起县” 。 附图 4 项目总平面布置示意图

鲍新庄混凝土沥青水稳拌合站项目全文(污染类).pdf




