通源天然气.doc
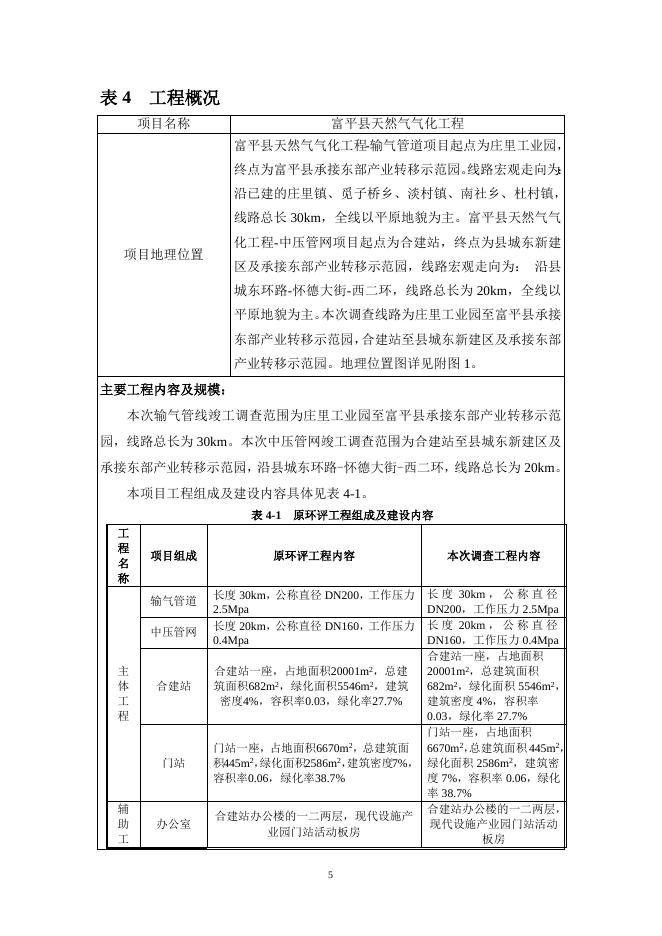
目 录 表1 项目总体情况 ........................................................................................................................1 表2 调查范围、因子、目标、重点 ............................................................................................3 表3 验收执行标准 ........................................................................................................................4 表4 工程概况 ................................................................................................................................5 表5 环境影响评价回顾 ..............................................................................................................11 表6 环境保护措施执行情况 ......................................................................................................14 表7 环境影响调查 ......................................................................................................................15 表8 环境管理情况 ......................................................................................................................16 表 9 调查结论与建议 ....................................................................................................................17 附件: 1、《渭南市环境保护局关于富平县天然气气化工程环境影响报告表的批复》(渭环审发 〔2011〕89 号) 2、《富平县环境保护局关于富平县天然气气化工程环境影响评价适用环境标准的复函》 (富环涵[2011]92 号) 3、危险废物处置合同 4、企业事业单位突发环境事件应急预案备案表 附图: 1、地理位置图 2、输气管道分布图 3、中压管网走向图 4、合建站总平面布置图 5、项目区门站工艺流程 表1 项目总体情况 建设项目名称 富平县天然气气化工程 建设单位 富平县通源天然气有限公司 法人代表 井波涛 联系人 田峰亮 通信地址 陕西省渭南市富平县南二环东段南侧 联系电话 18220561990 传真 711700 — 邮编 富平县承接东部产业转移示范园、 富平县现代设施农业产业园、 县城东新建区(富长路以东) 、淡村镇及其他 17 个乡镇 D4511 天然气生产 行业类别 新建□ √改扩建□技改□ 和供应业 建设地点 项目性质 环境影响报告表名称 富平县天然气气化工程 环境影响评价单位 渭南市环境保护科学技术咨询中心 初步设计单位 陕西高科建筑设计院 环境影响评价审批部门 初步设计审批部门 文号 渭环审发 [2011]89 号 时间 2011.12.27 陕西省住房和城 文号 乡建设厅 陕建函 [2012]718 号 时间 2012.8.27 渭南市环保局 环境保护设施设计单位 西安建大城市规划设计研究院 环境保护设施施工单位 西安建大城市规划设计研究院 环境保护设施监测单位 西安普惠环境检测技术有限公司 其中:固废 环境保护投 资(万元) 其中:固废 环境保护投 资(万元) 投资总概算 (万元) 15000 实际总投资 (万元) 15000 设计生产能力 年输气 1.0×108m³/a 实际生产能力 年输气 1.0×108m³/a (项目立项~试运行) 6.05 建设项目 开工日期 投入试运 行日期 环境保 护投资 占总投 资的比 例 0.02% 0.04% 2015 年 7 月 2017 年 7 月 / 调查经费 建设项目过程简述 3 (一)项目基本情况: 富平县天然气气化工程-输气管道项目起点为庄里工业园, 终点为富平县承接东部产业转移示范园。线路宏观走向为:沿 1 已建的庄里镇、觅子桥乡、淡村镇、南社乡、杜村镇,线路总 长 30km,全线以平原地貌为主。富平县天然气气化工程-中压 管网项目起点为合建站,终点为县城东新建区及承接东部产业 转移示范园,线路宏观走向为:沿县城东环路-怀德大街-西二 环,线路总长为 20km,全线以平原地貌为主。 (二)环评批复情况: 2011 年 5 月,富平县通源天然气有限公司委托渭南市环 境保护科学技术咨询中心承担了该项目环境影响评价工作, 2011 年 12 月 27 日,渭南市环保局下发了《关于富平县天然 气气化工程环境影响报告表的批复》(渭环审发〔2011〕89 号),详见附件 1。 (三)项目运行情况 目前,本项目管线已投入使用,主体设备和环保设施运行 正常,具备验收、调查条件。 2 表2 调查 调查范围、因子 固体废物:门站和合建站 范围 结合项目特征确定调查因子: 调查 固体废物:生活垃圾、废油脂、废润滑油 因子 3 表3 验收执行标准 本次验收执行标准采用《富平县环境保护局关于富平县天然气气化工程环境 影响评价适用环境标准的复函》(富环涵[2011]92 号)(详见附件 2)。验收后, 以下标准按新标准或修订版进行达标考核:《一般工业固体废物贮存、处置场污 染控制标准》 (GB18599-2001)及其 2013 修改清单中的相关规定、 《危险废物贮 存污染控制标准》(GB18597-2001)及其 2013 修改单中的相关规定。 污 染 物 排 一般固体废物排放执行(GB18599-2001)《一般工业固体废物贮存、 处置场污染控制标准》中的相关规定。 放 标 准 总 量 控 制 指 标 本项目不设总量控制指标。 4 表4 工程概况 项目名称 富平县天然气气化工程 富平县天然气气化工程-输气管道项目起点为庄里工业园, 终点为富平县承接东部产业转移示范园。线路宏观走向为: 沿已建的庄里镇、觅子桥乡、淡村镇、南社乡、杜村镇, 线路总长 30km,全线以平原地貌为主。富平县天然气气 项目地理位置 化工程-中压管网项目起点为合建站,终点为县城东新建 区及承接东部产业转移示范园,线路宏观走向为: 沿县 城东环路-怀德大街-西二环,线路总长为 20km,全线以 平原地貌为主。本次调查线路为庄里工业园至富平县承接 东部产业转移示范园,合建站至县城东新建区及承接东部 产业转移示范园。地理位置图详见附图 1。 主要工程内容及规模: 本次输气管线竣工调查范围为庄里工业园至富平县承接东部产业转移示范 园,线路总长为 30km。本次中压管网竣工调查范围为合建站至县城东新建区及 承接东部产业转移示范园,沿县城东环路-怀德大街-西二环,线路总长为 20km。 本项目工程组成及建设内容具体见表 4-1。 表 4-1 工 程 名 称 项目组成 输气管道 中压管网 主 体 工 程 合建站 门站 辅 助 工 办公室 原环评工程组成及建设内容 原环评工程内容 本次调查工程内容 长 度 30km , 公 称 直 径 DN200,工作压力 2.5Mpa 长 度 20km , 公 称 直 径 DN160,工作压力 0.4Mpa 合建站一座,占地面积 合建站一座,占地面积20001m2,总建 20001m2,总建筑面积 2 2 筑面积682m ,绿化面积5546m ,建筑 682m2,绿化面积 5546m2, 密度4%,容积率0.03,绿化率27.7% 建筑密度 4%,容积率 0.03,绿化率 27.7% 门站一座,占地面积 2 门站一座,占地面积6670m ,总建筑面 6670m2, 总建筑面积 445m2, 2 2 积445m , 绿化面积2586m , 建筑密度7%, 绿化面积 2586m2,建筑密 容积率0.06,绿化率38.7% 度 7%,容积率 0.06,绿化 率 38.7% 合建站办公楼的一二两层, 合建站办公楼的一二两层,现代设施产 现代设施产业园门站活动 业园门站活动板房 板房 长度 30km,公称直径 DN200,工作压力 2.5Mpa 长度 20km,公称直径 DN160,工作压力 0.4Mpa 5 程 储 运 工 程 锅炉 食堂 燃气锅炉 / 宿舍 合建站办公楼三四层设为宿舍 危险废物 暂存间 / 新增 非正常工况安全放散阀经放散管放散至 大气中 非正常工况安全放散阀经 放散管放散至大气中; 食堂油烟经油烟净化器处 理后排入大气环境 废气 项目采用旱厕,粪尿废水干化后作为农 肥使用,生活废水不外排;场地地面冲 洗水主要污染物为 SS,直接汇入雨水排 出站外自然蒸发 优先选用低噪声设备,站场进行绿化等 措施 废水 环 保 工 程 已停用 合建站办公楼一楼新增 合建站办公楼三四层设为 宿舍 噪声 生活垃圾由当地环卫部门统一收集,过 滤器产生的氧化铁废渣和废油池产生的 废油属于危险废物,严格按照危废处置 规定对其全部处置,不随意丢弃和排放 固废 食堂废水经油水分离器处 理与生活污水经自建化粪 池沉淀后排入市政管网 选用低噪声设备,站场进 行绿化等措施 经本次调查:项目在运营 期无过滤器产生的氧化铁 废渣和废油池废油。 生活垃圾经垃圾桶收集后 全部交由当地环卫部门进 行统一处理;食堂废油脂 交由有资质的公司处置; 设备检修、维护产生的废 润滑油暂存于危险废物暂 存间后交由有资质的公司 处置 实际工程量及工程建设变化情况,说明工程变化原因 通过现场踏勘、查阅工程设计等文件,实际建设过程中,比环评阶段多设置 了辅助工程危险废物暂存间和食堂。工程建设主要内容对比见下表。 表 4-2 序号 工程建设主要内容对比情况一览表 项目 环评阶段 实际建设 是否变化 输气线路 输气管道(庄里工业 园至富平县承接东部 产业转移示范园) 中压管网(合建站至县 城东新建区及承接东 部产业转移示范园) 输气管道(庄里工业 园至富平县承接东 部产业转移示范园) 中压管网(合建站至 县城东新建区及承 接东部产业转移示 范园) 线路不变 输气管线 108m³/a 输气管线 108m³/a 否 中压管网 中压管网 否 输气管道 2.5Mpa 中压管网 0.4Mpa 输气管道 2.5MPa 中压管网 0.4Mpa 否 1 输气规模 输气压力 6 2 3 铺设工艺 固废环保措施 采用顶管、定向钻、开 挖结合方式 生活垃圾由当地环卫 部门统一收集,过滤器 产生的氧化铁废渣和 废油池产生的废油属 于危险废物,严格按照 危废处置规定对其全 部处置,不随意丢弃和 排放。 采用顶管、定向钻、 开挖结合方式 运营期无过滤器产 生的氧化铁废渣和 废油池产生的废油; 增建一间危废暂存 间。 生产工艺流程(附流程图) 管线施工工艺流程及产污环节 项目流程图和项目管线施工流程及产污环节详见图 4-1 和图 4-2。 图 4-1 图 4-2 项目流程图 项目输气管道和中压管网施工期工艺流程和产污环节图 7 否 是 图 4-3 合建站工艺流程及其产污环节图 2、运营期工艺流程及产污环节 图 4-4 门站工艺流程及其产污环节图 图 4-5 管网系统工艺流程示意图 工程占地及平面布置 (1)工程占地 本项目临时和永久性占地情况见下表。 表 4-3 序号 1 2 占地类别 永久占地 项目占地情况 占地用途 占地面积/m2 合建站 20001 门站 6670 临时占地 占地类型 备注 旱地 东部产业转移示 范园 淡村镇 140000 8 旱地、林地、园地、 管线开挖、施工便 交通用地、水域用 道、施工场地。临 地 时用地已恢复 根据现场调查,本项目占地面积与环评相同,占地性质与环评报告相比未发 生变化。 (2)平面布置 输气管道走向图见附图 2,中压管网走向图见附图 3,合建站总平面布置图 见附图 4,门站工艺流程图见附图 5。 根据现场调查,本项目实际建设中管线与门站建设与环评报告中相比未发生 变化。 工程环境保护投资明细 表 4-4 阶 固废部分环评环保投资估算及实际投资情况表 环评估算投资 类别 环保措施 施 弃土、弃渣 合理选择和布置弃渣场 1 2 工 建筑垃圾及生 期 活垃圾 分类堆放、及时清理 2 2 生活垃圾 垃圾桶、垃圾箱 / 0.05 废油脂 交由有资质的公司处置 / 0.5 / 1.5 3 6.05 段 运 营 期 废润滑油 实际投资(万元) (万元) 建设危废暂存间,交由 有资质的公司处置 合计 注:水土保持、土地复垦等投资为专项投资,不计入环保投资。 与项目有关的固体废物排放、主要环境问题及环境保护措施 阶 段 施 工 期 运 营 期 类别 固废 固废 产生情况 环境保护措施 主要是站场施工垃圾和生活垃 圾。 站场施工垃圾和生活垃圾收集 后交环卫部门统一处理,未对环 境产生二次污染。 运营期的固体废物主要是员工 生活垃圾产生量为 10kg/d;食堂 废油脂;设备检修维护产生的废 润滑油 5kg/a。 9 ①生活垃圾收集后交环卫部门 统一处理。 ②食堂废油脂交由有资质的单 位处置。 ③将废润滑油暂存于危废暂存间, 交由有资质的公司处置。 表5 环境影响评价回顾 环境影响评价的主要环境影响预测及结论(固体废物部分) 根据渭南市环境保护科学技术咨询中心于 2011 年 5 月编制的《富平县天然气气化 工程》中关于项目固体废物环境影响的分析,本次环境影响评价回顾如下: 固体废物环境影响分析结论 项目所产生的固体废物主要为场站工作人员产生的生活垃圾、清理管道时产生 的少量清管废渣(5kg/a)、废油池产生的少量废油(10.95L/a)。生活垃圾全部由当 地环卫部门进行统一处理,不排向外界环境。氧化铁废渣和废油均属危险废物,全 部按照危废贮存和处置规定对其处置,不随意丢弃和排放,不对周围环境造成影响。 验收调查结论 经本次验收调查:项目在施工期和运营期无原环评中提到的清理管道时产生的 少量清管废渣(40kg/a)和废油池产生的少量废油(10.95L/a);因增设食堂,故固 废增加废油脂;设备在检修维护产生废润滑油,为危险废物。 环评提出的固体废物环保措施及建议 (一)要求 工程施工产生的弃土和垃圾要及时清理,运输到有关部门指定的地点进行处理。 (二)建议 (1)加强施工期环境管理,必要时项目应委托有资质工程环境监理单位进行工程 环境监理工作。 (2)施工人员的活动营地应选择在对环境影响较小的地区,施工竣工后要求施工 单位清理驻地、预制场和施工现场,清除建筑垃圾,搬走多余材料及机械,还场地 以洁净;施工过程破坏的地表路面和植被应尽快恢复。 (3)尽可能采用顶管技术,减少大开挖方式,减轻对周围环境的影响。 各级环境保护行政主管部门的审批意见 渭南市环境保护局 渭南市环境保护局于 2011 年 12 月 27 日以渭环审发[2011]89 号文对陕西通源天然 气有限公司出具了《关于富平县天然气气化工程环境影响报告表的批复》批复意见如 10 下: 一、富平县天然气气化工程气源使用靖西线(靖边至西安长输管线)气源,供气 对象主要是富平县承接东部产业转移示范园、富平县现代设施农业产业园,主要工程 内容包括建设庄里工业园至富平县承接东部产业转移示范园输气管线 30km;富平县现 代设施农业产业园建设门站,富平县承接东部产业转移示范园合建站(包括门站、加 气站);合建站至县城东新建区及承接东部产业转移示范园合计 20km 中压管线。富平 县现代设施农业产业园门站供气规模为 1000x104Nm3/a,富平县承接东部产业转移示范 园合建站供气规模为 9000x104Nm3/a,项目总投资 15000 万元,其中环保投资 30 万元, 占总投资比例的 0.2%。 二、项目运营后产生废气主要来源于过滤器更换滤芯排放的天然气、系统超压放 散废气和加气过程产生的废气。在管线上增设了截断阀室,当检修或事故放空时,有 效地减轻了对大气环境的影响。同时,在工程建设时采取了防腐处理和配套的安全检 测措施,使事故性紧急排放发生的概率降至最低。 本工程合建站、门站所排污水主要为生活污水、场地、地面冲洗水。项目采用旱 厕,粪尿废水干化后作为农肥使用,生活废水不外排。场地地面冲洗水主要污染物为 SS,直接汇入雨水排出站外自然蒸发。 运行期噪声主要来自场站机泵类噪声、天然气经过管路管壁产生摩擦产生的气流 噪声以及放空产生的空气动力噪声。通过选择低噪音设备、站场进行绿化等措施后, 可使厂界噪声达到《工业企业厂界环境噪声排放标准》(CB12348-2008)中 3 类标准。 项目所产生的固体废物主要为场站工作人员产生的生活垃圾、清理管道时产生的 少量清管废渣、设备检修维护产生的少量废机油、润滑油等矿物油。生活垃圾全部由 当地环卫部门进行统一处理。氧化铁废渣和废油均属危险废物,应按照危废贮存和处 置规定对其处置。 本工程天然气为非有毒气体,主要是窒息风险,经调查,管道泄漏后沿线窒息范 围内无村庄等敏感点,工程环境风险在可接受范围内。 三、本项目建设符合国家产业政策及富平县相关规划要求。项目在全面落实报告 表和本批复提出的各项污染防治措施、污染物达标排放的前提下,从环境保护角度考 11 虑,我局同意按照报告表中所列建设项目的地点、性质、工艺、规模及环境保护措施 进行项目建设。项目在建设和运营过程中应重点做好以下工作: 1、严格管理建筑材料,避免因建筑材料的运输、装卸、堆放产生扬尘,定期进行 洒水抑尘,保持施工场地清洁,保护大气环境。合理安排施工场地(高噪声设备尽量 远离敏感点),施工作业应尽量安排在白天进行,严禁夜间(22:00-次日 6:00)施工。 若因特殊原因需要夜间施工时,应报告当地环保部门并取得同意,并告示周围群众, 以便取得谅解。尽量缩短施工时间,使施工期对环境的影响降至最低。 2、工程建设时应保证放散阀、报警系统等风险防范设备的正常安装,同时应把其 它风险防范措施落实到位,以保证突发风险事故时及时应对。制定严格的防火、防爆 制度,定期对生产人员进行消防安全教育和安全考核。制定紧急事故处理预案,明确 消防责任人,并在生产中按规定加强对设施的检修、更换,杜绝人为因素造成事故发 生。 3、提高工艺系统的密闭率,减少废气排放点。加强管理,投产后应定期检查设备 接口,避免天然气泄漏产生危险及环境污染。 4、建立完善的环境污染应急预案,落实环境风险防范措施。加强危险废物管理, 危险废物转移时,必须办理危险废物转移联单。 5、场区绿化不得选用油性植物。 6、根据《汽车加油加气站设计与施工规范》GB50156-2002 规定要求,今后本项 目合建站储气区周围 100m 范围内不得建设学校、医院,高峰使用人数或座位数超过 1500 人的体育馆、会堂、会议中心、电影院、剧场、室内娱乐场所、车站和客运站等 公共建筑设施。 四、项目应严格按照报告表所列的地点、工艺、性质、规模进行建设,确因特殊 情况变更上述要素或自批准之日起超过 5 年方开工建设的,需向我局重新报批环评手 续。 五、项目建设应严格执行环保设施与主体工程“同时设计、同时施工、同时投产 使用”的环境保护“三同时”制度。工程竣工后,你公司应向富平县环保局申请试运 营,经批准后方可运行。同时,应按规定程序向我局申请环保验收。验收合格后,该 12 项目方可正式投入运营。 六、你公司应将批准后的报告表于 10 日内报富平县环保局备案,并自觉接受各级 环保部门的监督检查。 13 表6 环境保护措施执行情况 项目 环境影响报告表及审批文件中要求的环 境保护措施 阶段 施工期 运营期 固 废 固 废 环境保护措施的落实情况 措施的执行效 果及未采取措 施的原因 报告表要求: 对施工期土建工程产生的弃土 施工土石挖方主要用于管沟回 和建筑垃圾应设置临时堆放场,并 填,施工期土石方基本达到挖填平衡, 及时清运,以避免因处置不当或乱 工程无弃方。施工垃圾、生活垃圾等 堆放造成的占用土地、扬尘污染、 均已全部合理处置。 对自然环境的影响;生活垃圾及时 收集,送到指定的生活垃圾填埋场 进行卫生填埋。 报告表要求: 生活区设置垃圾桶,生活垃圾 生活垃圾已全部交由当地环卫 收集后定期交由当地环卫部门处理。 部门进行统一处理;废油脂交由有自 审批文件要求: 制的公司处置;设置危废暂存间(如 生活垃圾全部由当地环卫部门 图 6-1 所示) ,危废与有资质的单位 进行统一处理;食堂废油脂交由有 已签订协议并交由有资质的单位处 资质的公司处置;废润滑油暂存于 置(详见附件 3) 。 危废暂存间交由有资质的公司处置。 本项目相关调查照片: 14 落实 落实 图 6-1 危废暂存间 15 表7 施 工 期 污染 影响 运 营 期 污染 影响 环境影响调查 施工期产生的固体废物或合理利用,或根据相关要求合理处置,未对 周围环境造成二次污染。 运营期产生的生活垃圾得到有效处置,未对周围环境造成二次污染。 企业已完成相关环保手续,与有资质的单位签订了协议,危废交由有资质 的单位处置。 16 表8 环境管理情况 环境管理机构设置 (1)施工期环境管理 本项目施工前成立项目筹建部,设置一名专人对环保工作进行管理,为有效地保 护环境,减轻污染,防止污染事故的发生,建设方制定并认真执行了相关的环境保护 规章制度。建设单位制定了专门的环境管理制度和相关管理办法,并且编制了《富平 县天然气气化工程突发环境事件应急预案》 (编号:610528-2019-006-L) ,详见附件 4。 工程建设基本能依据项目初设及环评要求,对环保设施精心设计和施工,环保设施和 生态保护措施与主体工程基本实行了“三同时”制度,环保设施运行状况较好,生态 保护措施效果较明显。建设方设置有资料室,并配备专人负责管理、整理、收纳和分 类文件及相关资料。 (2)运营期环境管理 运营期,建设方安排一名专职人员负责本项目运行期间的环境监测、事故防范和 外部协调工作,并制定相应的环保管理规章制度,在运行中严格按规章制度执行,环 保管理制度基本健全,内容全面。为了加强管理,保持经济效益和环境效益的协调发 展,使“三废”排放遵循环保法规的控制指标,针对本工程环境污染的特点,委托有 资质的监测机构进行常规监测。 17 表9 调查结论与建议 调查结论与建议 1、工程概况 本项目气源使用靖西线(靖边至西安长输管线)气源,供气对象主要是富平县承 接东部产业转移示范园、富平县现代设施农业产业园,主要工程内容包括建设庄里工 业园至富平县承接东部产业转移示范园输气管线 30km;富平县现代设施农业产业园建 设门站,富平县承接东部产业转移示范园合建站(包括门站、加气站) ;合建站至县城 东新建区及承接东部产业转移示范园合计 20km 中压管线。富平县现代设施农业产业园 门站供气规模为 1000x104Nm3/a,富平县承接东部产业转移示范园合建站供气规模为 9000x104Nm3/a。 与环评阶段不同的是:(1)停用了锅炉房;(2)建设了辅助工程危险废物暂存 间和食堂。 其余的建设部分与环评阶段基本一致,基本未发生变更。 本项目实际总投资约 15000 万元,实际固废部分环保投资 6.05 万元,占总投资的 0.04%。 2、环保工作执行情况 本项目在建设过程中执行了环境影响评价制度和环保“三同时”制度,各项环保 措施基本符合设计要求,基本落实了建设项目环境影响评价报告表及其批复的要求。 3、污染因素调查结论 固废:施工期产生固体废物根据相关要求合理处置,对周围环境未造成不利影响。 运营期固体废物均得到有效处置,未对周围环境造成二次污染。 4、环境管理情况 本工程环保管理机构与管理制度健全,配备一名专职人员负责组织落实监督环境 保护工作,负责环保措施的实施和维护,保证其正常稳定运行;本项目在建设中认真 执行了环境影响评价制度和环境保护“三同时”制度。项目建成后的日常环境管理工 作按规章制度落实实施,贯彻落实国家和地方相关的环保法律法规。 5、验收调查结论 通过实际调查,本项目在建设和试运行过程中,严格执行了环境影响评价制度和 环保“三同时”制度;固废污染治理措施基本按照环评文件及批复要求进行了落实, 18 固体废物能够得到合理处置,在此前提下,项目的运行对周围环境基本不会产生不利 影响;设置了环境管理体系,建立健全了环境管理制度。符合建设项目竣工环境保护 验收条件,建议通过竣工环境保护验收。 7、要求与建议 (1)加强对环保设施的管理、维护、确保环保设施正常运行; (2)项目在运行中应加强管道巡护和天然气安全输送管理,防止天然气泄露,确 保管线安全、平稳运行。 19

通源天然气.doc




