呼朋引伴短信产品策划方案.doc
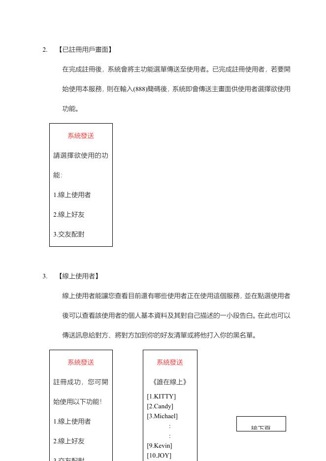
呼朋引伴(SMS 版) 一、產品名稱:呼朋引伴 二、產品類型:交友聯誼 三、產品特色: 1、透過本服務與手機的便利性、機動性,讓使用者隨時隨地都可以上網交朋友。用戶除 了可以隨時連線上網交友、傳送訊息外,並提供留言板供用戶們彼此交流,以達社群 凝聚之目的。 2、BBS 之所以能在校園內如此風行,即在於其可大方的與其他網友交流,亦可保有自身 隱私性。本服務不但提供原 BBS 主要功能外,也提供交友網站之條件配對功能,更 有好友名單與黑名單之設定,讓交朋友變的簡單又安全。 3、使用 SMS 方式操作,任何手機都能使用,可隨時進入服務,也不會因使用者停留過 久而造成用戶連線費過高之問題。 四、系統功能: 【主畫面】 1.線上使用者 2.線上好友 3.交友配對 4.我的好朋友 5.我的黑名單 6.留言板 五、功能介紹: 1. 【首次使用】 首次進入本服務需先完成簡單之註冊動作,再輸入本服務簡碼(888)後,系統會判 斷使用者是否為新用戶,若為新用戶,將出現歡迎畫面並要求輸入基本資料。為 了降低初次使用者的繁瑣註冊程序,使用者只要先註冊暱稱及出生年月日即可開 始使用各項服務。 系統發送 系統發送 系統發送 歡迎加入呼朋 Jeffrey 您好,請再 註冊成功,您可以 引伴的交友世 輸入您的性別與 開始使用以下功 界,您需要先註 生日。(例如:生 能!也建議您到 冊個人基本資 日為 1974/08/30 我的小檔案去補 料,請輸入您的 男生則輸入 足您其他的個人 暱稱: 1,19740830 若為 資料 女生則輸入 1. 補足其他資料 用戶回傳值 系統發送 Jeffrey 請選擇欲使用 的功能: 2,19740830) 2. 先玩玩再說 用戶回傳值 用戶回傳值 1,19740505 2 1.線上使用者 2.線上好友 3.交友配對 2. 【已註冊用戶畫面】 在完成註冊後,系統會將主功能選單傳送至使用者。已完成註冊使用者,若要開 始使用本服務,則在輸入(888)簡碼後,系統即會傳送主畫面供使用者選擇欲使用 功能。 系統發送 請選擇欲使用的功 能: 1.線上使用者 2.線上好友 3.交友配對 4.我的好朋友 3. 5.我的黑名單 【線上使用者】 6.留言板 線上使用者能讓您查看目前還有哪些使用者正在使用這個服務,並在點選使用者 7.我的罐頭訊息 後可以查看該使用者的個人基本資料及其對自己描述的一小段告白。在此也可以 8.我的訊息匣 傳送訊息給對方、將對方加到你的好友清單或將他打入你的黑名單。 9.我的小檔案 系統發送 註冊成功,您可開 始使用以下功能! 1.線上使用者 2.線上好友 系統發送 《誰在線上》 [1.KITTY] [2.Candy] [3.Michael] : : [9.Kevin] [10.JOY] 接下頁 系統發送 Candy 小檔案 正在線上 系統發送 系統發送 《訊息種類》 訊息傳送成功,請 前次上線 2001-10-05 16:03:29 美女喔 若要傳送一般訊 繼續選擇功能 O型 息,請回傳 1,訊息 [2.查看告白] 內容(如:1,您好嗎?) [3.加入好朋友] [1.一般訊息] [4.打入黑名單] [2.我的罐頭訊息] [5.看小檔案] [20.回上一頁] [99.回主畫面] 水瓶座 1976-01-25 未婚 164cm 50kg 大學畢 深圳 服務業 09XXXXXXXX 運動、閱讀 [99.回主畫面] 用戶回傳值 [1.傳送訊息] 2 [2.查看告白] 用戶回傳值 系統發送 [3.加入好朋友] 1,您好嗎?我是 Candy 的告白 系統已成功將 Jeffrey,很想認識 我是 Candy,想認識 Candy 加入您的好 你!!(註 2) 我嗎?趕快傳訊息給 友名單。 我吧! [1.傳送訊息] [1.傳送訊息] [2.查看告白] [3.加入好朋友] [4.打入黑名單] [4.打入黑名單] [5.看小檔案] [4.打入黑名單](註 1) [20.回上一頁] [99.回主畫面] 用戶回傳值 系統發送 1 註 1:若您將對方打入黑名單,則對方將失去所有讀取您資料的權利,也無法傳送 訊息給您。 註 2:當您傳送訊息時,系統會將您的訊息存入對方在呼朋引伴的訊息匣。若對方 將其收取即時簡訊的功能打開, 則系統亦會將您的訊息用簡訊再傳送給對方。 4. 【線上好友】 本項目可以查詢您有哪些好朋友目前也正在線上使用,您也可以選擇其中一位 好友,其明細功能與前頁所述功能相同,可以看小檔案、查看告白、傳送訊息 等。而您亦可在此將這個好友從你的好友清單中移除。 系統發送 系統發送 請選擇欲使用的功 《我的好友》 系統發送 Candy 小檔案 正在線上 能: 您目前共有 15 個 前次上線 2001-10-05 16:03:29 美女喔 1.線上使用者 好友! 血型 O 型 [1.Kelly] [2.Candy] : [9.Blue-Angel] [10.JOY] 水瓶座 1976-01-25 未婚 164cm 50kg 大學畢 2.線上好朋友 3.交友配對 4.我的好朋友 [20.下一頁] 5.我的黑名單 [99.回主畫面] 6.留言板 用戶回傳值 7.我的罐頭訊息 系統發送 8.我的訊息匣 《刪除好友》 9.我的小檔案 系 統 已 將 Candy 深圳 服務業 聯絡電話 09XXXXXXXX 喜歡游泳、看書 [1.傳送訊息] 2 [2.查看告白] [3.刪除此好友] [20.回上一頁] 從您的好友清單 用戶回傳值 [99.回主畫面] 2中移除了! 用戶回傳值 [1.傳送訊息] [2.查看告白] [4.打入黑名單] 3 5. 【交友配對】 本項目可依會員所設定之條件,搜尋符合條件之會員,可供輸入之條件項目為: 性別、年齡、身高、體重、居住地區等。若所篩選出之會員正在線上,則在該會 員之前會顯示一個*。選擇該會員亦能有同前頁所述之功能:顯示基本資料、傳 送訊息、加入(取消)好友、加入(解除)黑名單及顯示告白檔。系統會將符合條件的 會單清單依最近上線時間來排序。若查詢者已被對方設為黑名單,則無法查看對 方明細資料。 系統發送 系統發送 系統發送 請選擇欲使用的功 請輸入對方性別及 請輸入對方身高體 能: 希望年齡層,男生 重的區間(例如:找 1.線上使用者 為 1,女生為 2(例如: 身高 155cm 以上, 2.線上好朋友 找女生,18-25 歲則 體重 45kg-55kg 則 3.交友配對 輸入 2,18,25) 輸入 155,0,45,55)若 完全不需此條件則 4.我的好朋友 用戶回傳值 5.我的黑名單 輸入 0,若要直接查 2,22,28 詢了請輸入 30 6.留言板 系統發送 7.我的罐頭訊息 系統發送 《配對結果》 請輸入希望對方所 8.我的訊息匣 共有 102 個會員符 在地區。 9.我的小檔案 合條件! [1.不拘] 用戶回傳值 [2.福州] 3 [3.廈門] [1.*Mary] [2.*Jennifer] : 系統發送 Jennifer 的小檔案 用戶回傳值 ●正在線上 158,168,48,56 前次上線 2001-10-06 18:08:09 : [1.傳送訊息] [2.查看告白] [3.加入好朋友] 其後功能與前述相同。 6. 【我的好友】 本項目可以查詢所有被你加入到好友清單的會員。在清單中可以輕易得知對方現 在是否在正在線上(若在線上則會在暱稱前出現*號),您也可以點選其中一位好 友,其明細功能與前頁所述功能相同,而您亦可在此將這個好友從你的好友清單 中移除。 系統發送 系統發送 請選擇欲使用的功 《我的好友》 系統發送 Kitty 小檔案 正在線上 能: 您目前共有 15 個 前次上線 2001-10-06 18:25:32 美女喔 1.線上使用者 好友! 血型 B 型 2.線上好朋友 [1.*SARAH] [2.*Kitty] 3.交友配對 : 4.我的好朋友 : 5.我的黑名單 [9.Blue-Angel] [10.JOY] 6.留言板 [20.下一頁] 7.我的罐頭訊息 系統發送 [99.回主畫面] 系統發送 8.我的訊息匣 《訊息種類》 訊息傳送成功,請 用戶回傳值 9.我的小檔案 若要傳送一般訊息, 繼續選擇功能 2 請回傳 1,訊息內容 用戶回傳值 [2.查看告白] 4(如:1,您好嗎?) [3.加入好朋友] [1.一般訊息] [4.打入黑名單] [2.我的罐頭訊息] [5.看小檔案] : : [1.傳送訊息] [2.查看告白] [3.刪除此好友] [20.回上一頁] [99.回主畫面] 用戶回傳值 1 7. 【我的黑名單】 本項目可查詢會員所有設定之黑名單資料,並查詢黑名單會員明細,在此可傳送 訊息給黑名單會員,或將該會員從黑名單中移除。被設為黑名單的會員將失去查 詢及傳送訊息給你的權限。 系統發送 系統發送 請選擇欲使用的功 《黑名單》 系統發送 Demo 的小檔案 不在線上 能: 目前共有 2 個會 前次上線 2001-10-05 22:21:51 帥哥喔 1.線上使用者 員在您的黑名單 : 2.線上好朋友 中! : 3.交友配對 [1.*JASON] [2.Deno] 4.我的好朋友 [99.回主畫面] [1.傳送訊息] [2.查看告白] [4.解除黑名單] 5.我的黑名單 用戶回傳值 6.留言板 7.我的罐頭訊息 系統發送 8.我的訊息匣 《解除黑名單》 9.我的小檔案 系統已將 Jason 從您 用戶回傳值 的黑名單中移除 4 了! [1.傳送訊息] [2.查看告白] [4.打入黑名單] 2 [20.回上一頁] [99.回主畫面] 系統發送 用戶回傳值 若對方被您加入黑名單中,則對 方在查詢您的資料時,會出現如 右方之畫面。 4 《限制查詢》 很抱歉!Jeffrey 關閉了你們之間 的連絡管道囉! [20.回上一頁] [99.回主畫面] 8. 【留言板】 本項目可供會員自由撰寫留言或流瀏覽其他會員的留言,留言包含標題(10 個 中文字或 20 個英文字)及內文(100 個中文字或 200 個英文字)。在瀏覽其他會 員留言時,亦可查詢留言者明細及發送訊息給作者。留言板保留最新五十筆資 料。 系統發送 系統發送 請選擇欲使用的功 《留言板》 能: 1.我想認識大家 系統發送 留言人: [Amy] 留言時間: 1.線上使用者 2.尋找 Mr. Right 2.線上好朋友 : 留言內容: 3.交友配對 : 尋 找 生 命 中 的 Mr. 4.我的好朋友 [20.下一頁] Right,是你嗎?快 5.我的黑名單 [11.撰寫留言] 與我連絡喲! 6.留言板 [99.回主畫面] [1.查看作者檔案] [2.發訊給作者] 7.我的罐頭訊息 系統發送 8.我的訊息匣 2001/03/20 21:12:00 用戶回傳值 系統發送 2 系統發送 [3.我也要留言] 《撰寫留言》 9.我的小檔案 《撰寫留言》 《留言板》 [20.回上一頁] 請輸入留言主題, 用戶回傳值 請輸入留言內容, 1.我是優質男孩 [99.回主畫面] 6字數在 10 個字中文 字數在 40 個字中 2.我想認識大家 用戶回傳值 字以內。 文字以內。 3 3.尋找 Mr. Right : 用戶回傳值 用戶回傳值 : 9. 【我的罐頭訊息】 本項目可供會員儲存自己的常用的訊息,以便在需要使用相同訊息時,可以直 接點選送出! 系統發送 系統發送 《我的罐頭訊息》 請選擇欲使用的功 《我的罐頭訊息》 嗨!又見面了!最 能: 在這裡您可以自己 近好嗎? 1.線上使用者 設定一些常用的字 [1.刪除此訊息] 2.線上好朋友 句供您傳訊息時使 [20.回上一頁] 3.交友配對 用! [99.回主畫面] 4.我的好朋友 [1.您好!我是…] 用戶回傳值 5.我的黑名單 [2.嗨!又見面…] 99 6.留言板 : 若您有設定自己的罐頭訊息,則在您選擇訊息類別時, 將會出多一個選項供您 : 7.我的罐頭訊息 選擇,如下例: 8.我的訊息匣 系統發送 9.我的小檔案 《誰在線上》 用戶回傳值 [1.KITTY] [2.Candy] 7 [3.Michael] : : [9.Kevin] [10.JOY] [20.下 10 位] [99.回主畫面] [20.下一頁] 系統發送 系統發送 Candy 小檔案 [30.新增訊息] 正在線上 《訊息種類》 前次上線 [99.回主畫面] 2001-10-05 若要傳送一般訊 16:03:29 用戶回傳值 美女喔 息,請回傳 1,訊息 : 2 : [1.傳送訊息] [2.查看告白] [3.加入好朋友] 系統發送 《我的罐頭訊息》 [1.您好!我是…] [2.嗨!又見面…] 內容(如:1,您好嗎?) : [1.一般訊息] : [2.我的罐頭訊息] [20.下一頁] 10. 【我的訊息匣】 本項目可供會員查看自己收到的訊息,而未讀的郵件會列在最前方,並在訊息 提示前加上[*]以提醒使用者。可查看訊息內容包含發訊人、發訊時間、訊息 內容及相關引言,您也可以點選發訊人來查詢發訊人的基本資料。 系統發送 系統發送 系統發送 請選擇欲使用的功 《我的訊息匣》 Candy 2001/10/05 10:13:50 能: [1.*你也早呀,…] 訊息內容: 1.線上使用者 [2.很想認識你….] 你也早呀,最近好 2.線上好朋友 : 嗎? 3.交友配對 : 此訊息回覆您所傳 4.我的好朋友 [10.我是 May,可..] 訊息如下: 5.我的黑名單 [20.下一頁] Candy 早 安 ! 好 久 6.留言板 [30.全設為已讀] 不見了! 7.我的罐頭訊息 [40.刪除全部訊息] [1.回覆訊息] 8.我的訊息匣 [99.回主畫面] [2.查詢發訊人] 用戶回傳值 9.我的小檔案 用戶回傳值 8 1 [3.刪除此訊息] [4.回訊息匣] [99.回主畫面] 用戶回傳值 99 11. 【我的小檔案】 本項目可供使用者查詢自己所設定的個人資料,亦可讓使用者修改原設定內容,並補足 原先未設定的個人資料,讓其他會員能更認識自己,以增加交友的成功率。 個人基本資料設定項目如下: a. 暱稱(必輸入) b. 性別(必輸入) c. 生日 d. 血型 e. 身高 f. 體重 g. 學歷 h. 手機號碼 i. 公佈手機號碼(不開放查詢/開放查詢) j. 婚姻狀況 k. 居住地區(台北、桃園、新竹……) l. 職業類別 m. 個性 n. 興趣 Default 為不開放 系統發送 系統發送 請選擇欲使用的功 《我的小檔案》 能: [1.基本資料] 1.線上使用者 [2.我的告白] 2.線上好朋友 [3.訊息設定] 系統發送 我的小檔案 Jeffrey 男生 金牛座 1974-05-05 身高:無 體重:無 血型:無 3.交友配對 [99.回主畫面] 婚姻:無 學歷:無 用戶回傳值 4.我的好朋友 5.我的黑名單 居住地區:無 9 聯絡電話 093888888 個性:無 6.留言板 興趣:無 7.我的罐頭訊息 8.我的訊息匣 職業:無 [1.我要修改] [2.撰寫告白] 接下頁 9.我的小檔案 [20.回上一頁] [99.回主畫面] 系統發送 用戶回傳值 系統發送 系統發送 用戶回傳值 9請輸入您要使 Jeffrey 您好,請再 用的暱稱: 輸入您的性別與生 體重 (例如:身高 日。(例如:生日為 175cm,體重 63kg 1974/08/30 男 生 則 則輸入 175,63)若想 輸入 1,19740830 若 保留不公開則輸入 系統發送 為 女系統發送 生 則 輸 入 系統發送 0,若想回主畫則 請輸入您的血型及 2,19740830) 請輸入學歷與職業。 請輸入居住地點 輸入 99 婚姻狀態,血型 A、 用戶回傳值 1.高中及以下、2.大 1,19740505 1.福州 用戶回傳值 B、O、AB 代碼各 學、3.研究所。職業 172,68 2.廈門 為 1、2、3、4,婚 1.學生、 2.金融保險、 3.廣州 姻狀態 1.單身、2.已 3.軍公教、4.電子資 1 請輸入您的身高與 用戶回傳值 Jeffrey 系統發送 請輸入您的手機號 碼及是否公開,1.公 開、2.不公開 (例如: 接下頁 09xxxxxxxx 不想公 開,則輸入 09xxxxxxxx,0)若想 系統發送 保留不公開則輸入 朋友都說您的個性 您的興趣是? 0,若想回主畫則 (選一個): 1.閱讀 輸入 99 1.樂觀進取 用戶回傳值 2.小心謹慎 0922024986,0 系統發送 系統發送 2.唱歌聽音樂 3.運動 3.思想開放 4.爬山郊遊 4.認真負責 5.電腦網路 5.風趣幽默 6.交友聊天 6.忠厚老實 7.電影美食 7.幼稚調皮 不公開則輸0,要 我的小檔案 Jeffrey 男生 金牛座 1974-05-05 172cm 68kg A型 單身 大學畢 資訊業 廈門 09xxxxxxxx 風趣幽默 閱讀、運動、電腦 網路 [1.我要修改] [2.撰寫告白] 8.成熟穩重 9.善解人意 回主畫則輸入 99 [20.回上一頁] [99.回主畫面] 系統發送 我的告白 請用一段話來描述 自己或是寫此您想 系統發送 系統發送 《我的小檔案》 《訊息設定》 [1.基本資料] 請問系統是否需要 [2.我的告白] 直接將您的訊息用 用戶回傳值 [3 訊息設定] 簡訊傳給您?(1.用 嗨!大家好,想和我 [99.回主畫面] 簡訊傳給我、2.只要 告訴其他朋友話(50 個中文以內) 做朋友嗎? 請多傳 存在呼朋引伴的訊 訊息給我喲! 用戶回傳值 3 息匣就好了) 用戶回傳值 1 12. 【即時新訊息提醒功能】 若使用者將訊息設定為“不收取即時簡訊”,則使用者若收到其他會員所傳來的 訊息,則會存放於使用者的訊息匣,並且在使用者未讀取該筆訊息前,在任何 畫面的最上方都會出現”88.有新訊息”的提示,提醒使用者點選並讀取訊息。 系統發送 系統發送 請選擇欲使用的功 《我的訊息匣》 系統發送 Mary 2001/10/06 12:25:31 能: [*1.好久不見,…] 訊息內容: 88.有新訊息 [2.可以呀,約….] 好久不見,最近好 1.線上使用者 : 嗎? 2.線上好朋友 : 此訊息回覆您所傳 3.交友配對 [10.我是 Sue,可..] 訊息如下: 4.我的好朋友 [20.下一頁] Mary 早安! 5.我的黑名單 [30.全設為已讀] [1.回覆訊息] 在其他的功能項目也會立即提示使用者有新訊息。 6.留言板 [40.刪除全部訊息] [2.查詢發訊人] 系統發送 7.我的罐頭訊息 系統發送 [99.回主畫面] 系統發送 [3.刪除此訊息] 88.有新訊息 8.我的訊息匣 《我的訊息匣》 《留言板》 9.我的小檔案 用戶回傳值 [*1.好久不見,…] 1 Mary [4.回訊息匣] 2001/10/06 12:25:31 1.我想認識大家 用戶回傳值 [2.可以呀,約….] 88 2.尋找 Mr. Right : 3 嗎? : : 此訊息回覆您所傳 : [10.我是 Sue,可..] 訊息內容: [99.回主畫面] 好久不見,最近好 用戶回傳值 訊息如下:

呼朋引伴短信产品策划方案.doc




