娄底经济技术开发区来信来访中心.doc
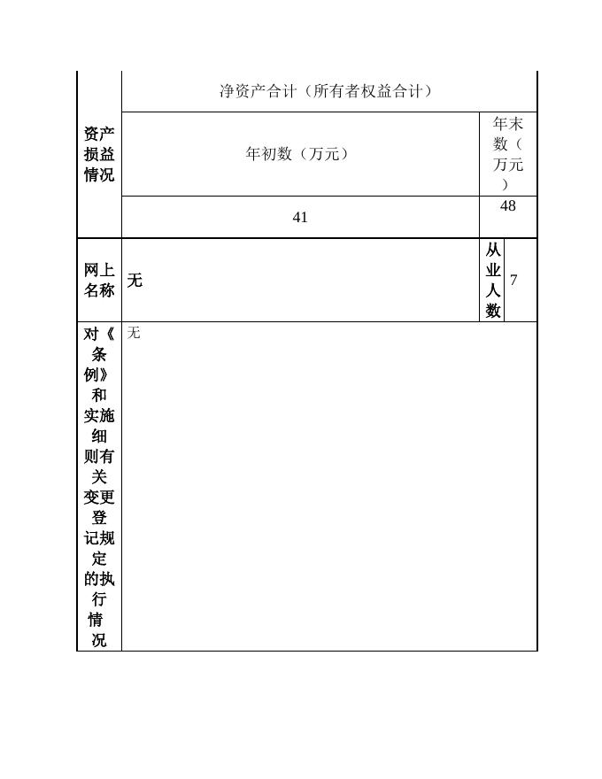
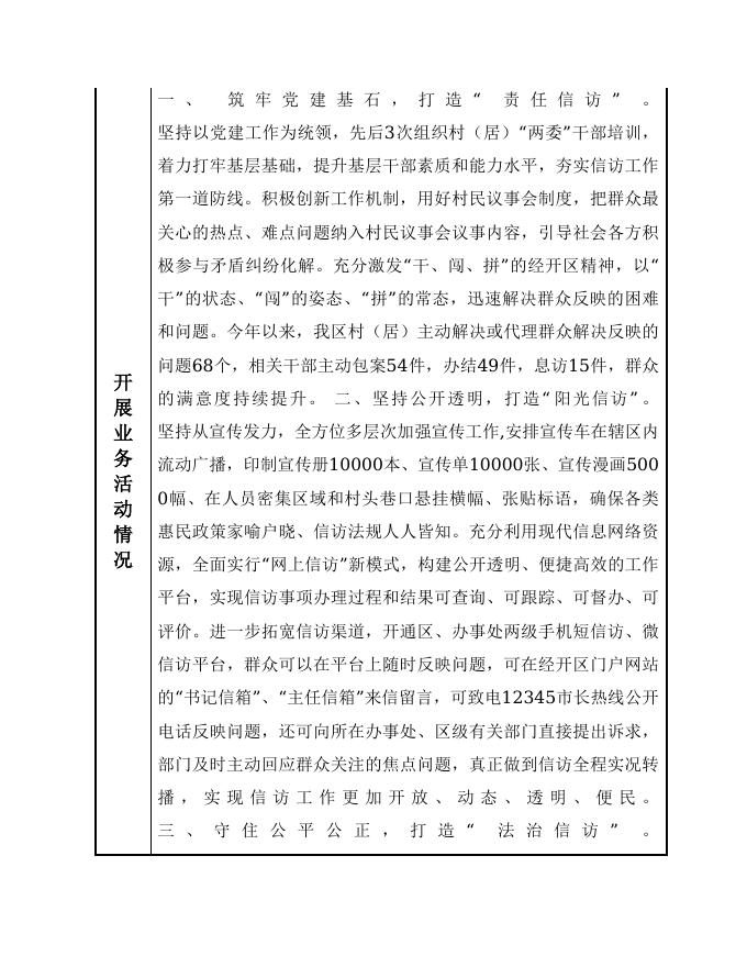
统一社会信用代码 12431300MB17736383 事业单位法人年度报告书 ( 2019 年度) 单 位 名 称 法定代表人 娄底经济技术开发区来信来访中心 黄庆丰 国家事业单位登记管理局制 《事 业 单位 法人 单 位 娄底经济技术开发区来信来访中心 名 称 负责群众来信来访及接待工作 证书 》 宗 负责来访事项、上级或领导对园区群众上访的交办案的转送立 登载 旨 案、交办督促、办结审查和上报工作 牵头、接待、调处涉及多个部门和跨区域的信访件及重要、疑 事项 和 难信访问题 业 组织协调区领导和有关部门负责人参与接待群众来访工作 务 范 围 住 娄底市娄星区新星北路经济技术开发区管委会办公楼南栋 所 法 定 代 表 人 开 办 资 金 经 费 来 源 举 办 单 位 黄庆丰 7(万元) 财政补助 娄底经济技术开发区管理委员会 净资产合计(所有者权益合计) 资产 损益 情况 年初数(万元) 41 网上 无 名称 对《 无 条 例》 和 实施 细 则有 关 变更 登 记规 定 的执 行 情 况 年末 数( 万元 ) 48 从 业 7 人 数 一 、 筑 牢 党 建 基 石 , 打 造 “ 责 任 信 访 ” 。 坚持以党建工作为统领,先后3次组织村(居)“两委”干部培训, 着力打牢基层基础,提升基层干部素质和能力水平,夯实信访工作 第一道防线。积极创新工作机制,用好村民议事会制度,把群众最 关心的热点、难点问题纳入村民议事会议事内容,引导社会各方积 极参与矛盾纠纷化解。充分激发“干、闯、拼”的经开区精神,以“ 干”的状态、“闯”的姿态、“拼”的常态,迅速解决群众反映的困难 和问题。今年以来,我区村(居)主动解决或代理群众解决反映的 开 展 业 务 活 动 情 况 问题68个,相关干部主动包案54件,办结49件,息访15件,群众 的满意度持续提升。 二、坚持公开透明,打造“ 阳光信访” 。 坚持从宣传发力,全方位多层次加强宣传工作,安排宣传车在辖区内 流动广播,印制宣传册10000本、宣传单10000张、宣传漫画500 0幅、在人员密集区域和村头巷口悬挂横幅、张贴标语,确保各类 惠民政策家喻户晓、信访法规人人皆知。充分利用现代信息网络资 源,全面实行“网上信访”新模式,构建公开透明、便捷高效的工作 平台,实现信访事项办理过程和结果可查询、可跟踪、可督办、可 评价。进一步拓宽信访渠道,开通区、办事处两级手机短信访、微 信访平台,群众可以在平台上随时反映问题,可在经开区门户网站 的“书记信箱”、“主任信箱”来信留言,可致电12345市长热线公开 电话反映问题,还可向所在办事处、区级有关部门直接提出诉求, 部门及时主动回应群众关注的焦点问题,真正做到信访全程实况转 播,实现信访工作更加开放、动态、透明、便民。 三 、 守 住 公 平 公 正 , 打 造 “ 法 治 信 访 ” 。 坚持以法治为先导,深入开展“ 法治建设年” 活动,以抓好 “双向规范”为主线,全面落实诉访分离、依法分类处理信访诉求, 着力提升信访法治化水平。一是依法解决合理诉求。对群众的合理 诉求,及时解决,确保不留“尾巴”,不留“后遗症”;对一些要求合 理但暂不具备解决条件的,积极做好群众思想疏导工作,并及时研 究制定和完善相关措施,千方百计创造条件,力争早日解决;对要 求过高无法解决的,则说明情况、讲清政策,动之以情,晓之以理 ,明之以法,促使信访人息信止访。二是坚持打击非法信访。对非 法缠访闹访、越级上访的恶劣行为坚决说不,对在征地拆迁、控违 拆违中蓄意挑事、捞取利益的恶劣行为坚决打击。大埠桥办事处贾 某,以高压线辐射为由,多次缠访、闹访非接待场所,被依法判刑 2年,极大震慑了一批“以访谋利”之人,弘扬了社会正气,增强了 广大群众的法治观念、守法和依法维权的意识。三是积极帮扶困难 群众。始终把保障群众的利益,为群众解决群众困难放在首位,涟 滨办事处70岁老人彭某,因安置问题曾经多次进京上访,我们按照 “三到位一处理”方式,最终签订了息访息诉承诺书,切实增强了信 访工作的温度。 相关 无 资质 认可 或执 业许 可证 明文 件及 有效 期 无 绩 效 和受 奖惩 及诉 讼投 诉情 况 接受 无 捐赠 资助 及使 用 情 况 填表人: 周慧 联系电话:17773898577 报送日期:2020年02月20日

娄底经济技术开发区来信来访中心.doc




