抗滑稳定分析新方法——矢量和分析法的基本原理及其应用.pdf
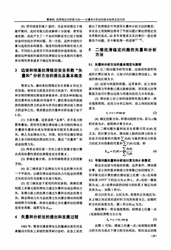
第十一次全国岩石力学与工程学术大会特邀报告 抗滑稳定分析新方法——矢量和分析法的 基本原理及其应用 葛修润1·2-3 (1.中国科学院武汉岩土力学研究所.湖北武汉430071; 2.中国科学院武汉岩土力学研究所岩土力学与工程国家重点实验室,湖北武汉430071;3.上海交通大学岩土力学与工程研究所,上海200030) 囊蔓t众所周知,边坡稳定分析、坝基抗滑稳定分析、基坑和地下空间壁面稳定分析等重要工程课题都可归结为 抗滑稳定分析这一范畴,它既有重要的理论意义,又有很高的工程应用价值。目前,在抗滑稳定分析中极限平衡 法和有限元强度折减法是最常用的分析方法,但它们中的绝大多数都是建立在强度折减的原则上的。将“强度折 减”用于抗滑稳定分析方面具有许多不足之处,特别需要指出的是:对这种将潜在滑动面上的下滑力与用强度折 减得到抗滑力达到极限平衡时的状态,只是一种人为设定的虚拟状态,以此作为评判稳定与否和计算抗滑稳定安 全系数是很不合适的。实际上,抛弃强度折减法按当前潜在滑动体的实际受力状态和实际的材料性能去评判稳定 状态和计算抗滑稳定安全系数是一种更健康的概念,也是完全可能实现的。本文提出的抗滑稳定分析领域的一种 新方法一矢量和分析方法就是以此为出发点的。本文首先给出矢量和分析方法的基本概念,随之提出抗滑稳定 安全系数更科学合理的定义,并给出平面问题抗滑稳定分析的全套算法。该方法完全不需要迭代算法,可以直接 采用显式来计算抗滑稳定安全系数。对经典的平面问题算例用几种著名的极限平衡分析法与矢量和法分析结果进 行对比,验证矢量和分析法是科学和合理的。将二维矢量和法扩展到三维问题,对三维矢量和分析方法和公式进 行推导,特别是对潜在滑体的下滑方向做了详细探讨。通过三维问题典型算例的对比分析表明,矢量和分析法的 结果不但合理,而且比其他方法更为简便,体现了该方法在三维抗滑稳定分析方面的重大优越性。文章给出了矢 量和分析法运用于我国一个重大工程的实例,在文中也给出了该方法在动力分析方面的应用。在动力分析中,矢 量和法很容易得到抗滑稳定安全系数与时程曲线的关系,这是其它分析方法很难做到的。作为抗滑稳定分析方面 的一种新思维和新方法,矢量和分析法将会在许多重大工程问题中得到越来越多的应用。 关t词t边坡工程;抗滑稳定;矢量和分析方法;极限平衡法:强度折减法 中圈分类号:Tu 452 文l-t标识码l A A NEW METHOD FOR ANTI.SLIDING STABILITY ANALYSI孓—.BASIC PRINCIPLE oF VECToR SUM ANALYSlS METHOD AND ITS APPLICATIoN GEXiuRunlt 2·3 (1.Institute ofRock andSoil Mechanics,ChineseAcademy ofSciences,Wuhan,Hubei ofGeomec砌ics and Geotechnical Engineering,Wuhan,Hubei 430071,China:2.&妣Key Laboratory 430071·China: 3.Institute ofGeotechnical Engineering,Shanghai Jiao Tong University,Shanghai 200030,China) Abstracts:As is well known,it can be attributed to the category of anti-sliding stability analysis for stability analysis of slope engineering,dam foundation,foundation pit and underground wall,and SO 011.All these project 作●■介·葛修润(19弭一)。男.现任中国工程院院士、教授、博士生导师,主要从事岩石力学与工程方面的研究工作.B皿面I:gcxi椭.∞ t■日■l 2010一髓一18:●目日Ih ·26· 2010—09—28 葛修润.抗滑稳定分析新方法一矢量和分析法的基本原理及其应用 issues have not only theoretical significance,but also great value in engineering application.At present,Limit Equilibrium Method(LEM)and strength reduction by finite element method(FEM)are the most common methods for anti-sliding stability analysis.But most of them are based on the principle of strength reduction.There are some disadvantages in anti-sliding stability analysis with strength reduction method.It needs to pointed out that the state is only be specially an artificial virtual state when the sliding bedy reach limit equilibrium by strength reduction,and it is not appropriate for evaluating the stability and calculating the factor of safety against sliding based on this virtual state.In fact,it iS a more reasonable and feasible concept that discarding the strength reduction principal and analyzing the stability issues based on the actual stress state and the material properties of the sliding body.In this paper,a new approach--Vector Sum Analysis Method(vsAJvD is put forward in the field of anti-sliding stability analysis.Different from LEM and strength reduction by finite element method(FEM),this method is based on the actual stress State ofthe sliding body.The basic concept ofVSAM is given firstly,and then a more scientific and reasonable definition of factor of safety against sliding is provided and the whole algorithm of plane problems with this method is also included.It doesn’t need iterative algorithm at all and the factor of safety against sliding can be obtained explicitly.The comparison results of classical plane problems with VSAM and several famous LEMS prove that the VSAM is scientific and reasonable.Furthermore,Three-dimensional VSAM are also derived and the potential sliding direction of whole sliding bedy is discussed in detail specially.At the sanle time, many classical three-dimensional problems are comparatively analyzed with this new method and many LEMs,and the calculating results show that the VSAM is not only reasonable,but also simpler than some other methods,which reflect great superiority of the VSAM in three—dimensional anti—sliding stability analysis. At last,two—dimensional and three—dimensional VSAM are applied in practical major projects.Additionally,111e application of VSAM in stability analysis under seismic load iS also provided in this paper,and the factors of safety against sliding versus time Can be obtained easily,which is very difficult for stability analysis under seismic load with other methods.As a new approach and method in the field of anti—sliding stability analysis,it will be more and more applied in many important engineering problems witll VSAM. Key words=Slope engineering;Stability analysis;Vector Sum Analysis Method(VSAM):Limit Equilibrium Method(LEM);Strength reduction method 的发展,极限平衡分析法已取得长足的进步。瑞典 1引 言 法是建立在圆弧滑动面基础上的,而且又是孤立条 块,条块之间不传力,潜在滑动面上采用摩尔一库 抗滑稳定分析问题是一类涉及大坝坝基、边坡、 地下硐室和基坑坑壁稳定等重大工程问题的分析方 伦强度准则,因此抗滑稳定安全系数K可以用很简 单的算式来表示,即 法。它具有重大的理论意义,也有广泛的工程应用 JL 背景。关于该问题的研究已有相当长的历史。虽然 足=型 它并不是一个新课题,而且也有了以极限平衡分析 法为主流的一套似乎已经很成熟的分析方法,而且 ∑(qZ+c1)M (1) 。∑矧 ‘她 有的方法已进入到各有关部门的设计规范,但就笔 式中:玩,瓦分别为作用在圆弧状滑动面第i段的 者看来它还没有得到完美地解决,似乎还存在很多 平均法向应力和平均剪应力,且以压应力为正:龇 不足之处。对这一相对古老的课题还需要用一种新 为第i段的段长:.,:,q分别为第f段的抗滑摩擦系 思维去探索一条新的解决之路,这就是笔者撰写本 数和黏聚力:n为圆弧状滑动面的分段总数。 文的初衷。 首先,简要回顾极限平衡分析法等的发展历程 和其中存在的问题。 从1927年w.Fellenius[11提出边坡稳定分析的 早期条分法。即著名的瑞典法算起,经过80多年来 这个以代数和描述的安全系数计算公式相对于 圆弧状滑动面来说是合理的,因为式(1)满足力矩平 衡原理,代数和式能够成立。对于沿一个平面发生 滑动的情况,式(1)也可以成立。 以边坡问题为例,在通常情况下,潜在滑动面 ·27· 第十一次令国岩石力学与工程学术大会特邀报告 2010年 并非圆弧状,它可以由多个直线段组成的折线状, 行分析计算,通过不断调整F值使潜在滑动面上的 也可以是任意的曲线。条块间的作用力不能忽略, 抗滑能力与下滑能力达到极限平衡,将此时采用的 条块间作用力的分布特点即作用点位置和作用力的 F值作为潜在滑动面抗滑稳定安全系数值K。 方向可以有不同的假设。作用在坡体的荷载也是复 笔者看来此算法存在许多不合理之处: 杂的,例如有地下水、地震和其他类型的荷载作用 (1)c、伊值取同样的强度折减系数不甚合理 在坡体表面和坡体内。这些因素极大地促进了极限 众所周知,在采用摩尔一库伦强度准则时,c, 平衡条分法的发展。众所周知,坡体作用在滑动面 矿是抗剪强度的2个参数。其在强度准则中所起的 上的应力分布,由于是一个超静定问题,不作假定 作用不同,力学属性也不同【l oJ。以边坡为例,工程 是难以算出的。数十年来极限平衡条分法围绕对条 中遇到的边坡有不同类型,有的在保持稳定性方面 块划分方式、对条块界面上作用力的大小、方向和 C值起重大作用,有的是C值不起多少作用而舻值 作用点的种种不同的假定,以及安全系数的评定方 起关键作用。因此,采用统一强度折减值F,实际 式等形成了多种著名的方法,例如,简化Bishop法, 上对于不同性质的边坡其安全裕度的内涵是不一样 Janbu法,Low-Karafiath法,Mongenstern—Price法, 的。 Spencer法和Sarma法等。 极限平衡稳定分析方法在我国近年来已从二维向 三维扩展,并取得了良好的进展。最近又有了“无条 分”的极限平衡分析法和严格三维平衡法面世【2~1。 近年来随着有限元方法的普及,在边坡与坝基 抗滑稳定分析中采用有限元分析也已日益普遍【4一。 (2)如果将C,9值分别除以不同的折减系数, 即只和C,则使得问题复杂化,将得到无穷多的£ 和E的组合解。 (3)如果固定一个参数不变,只变动另一个参 数,那么也有两个解答。这也就不再能成为安全系 数的定义。 但是,用极限平衡分析法或有限元分析法去探 (4)当一个潜在滑动面切过性质不同的多种介 求工程问题的抗滑稳定系数时,几乎都是建立在强 质时,对不同介质却采用统一的强度折减值F作为 度折减概念基础上的。笔者有3点基本看法,一是 边坡的安全系数更是十分勉强。 极限平衡法并不一定要(或者说必需要)与强度折减 (5)如果采用摩尔一库伦强度理论,矿值的取 法联系在一起。在20世纪60年代中期,笔者在研 值是有条件的。郑宏等【7】已经证明,在对强度参 究我国某大型矿山边坡稳定时曾提出用极限平衡图 数进行折减的同时,必须对泊松比∥作相应调整, 解法将作用在最后一个条块外界面的力经过适当变 使其满足不等式 换就可推导出直接求解抗滑稳定安全系数的疋法 例,当然这个疋法也就抛弃了迭代解法和强度折减 法,该方法后来再加以拓展就形成了在我国很有影 响的“余推力法”。二是建立在强度折减基础上抗滑 稳定安全系数存在许多问题,其合理性值得商榷。 三是由于力是一个矢量,有关抗滑稳定安全系数的 算式中,力的叠加应是矢量的叠加,只有在某种特 殊情况下才能采用代数和。 siIl9≥1—29 (2) 这样才能得到合理的分析结果。如果调整驴值 时,也需调整口值,那么这个安全系数将不再成为 其原先定义的强度折减型安全系数。如果不调整 ∥,而且不满足式(2)时,结果将是不合理的。 (6)应该指出强度折减后得到的坡体和潜在滑 动面上的力学状态并不是一个真实的状态,而只是 某种虚拟状态。应该以其当前的真实力学状态和力 学参数出发去评估抗滑稳定安全系数值,这显然要 2关于以强度折减值,评估抗滑稳定 安全系数置值合理性的讨论 比从虚拟状态出发得到的安全系数值更为合理。 (7)当采用有限元分析时对岩土介质要实施强 度折减的范围如何确定?由于强度折减的范围大于 目前普遍使用抗滑稳定安全系数ffos)作为安 潜在滑动体范围,引起在不应该出现塑性区或破损 全程度的评价指标,都是先假定一个强度折减系数 区的部位出现这些区域,这已是共识。这些区域的 尸,将潜在滑动面的剪切强度(用c,缈来表示,其 出现显然会影响整体的状态,从而也会影响据此得 中c为黏聚力,矿为内摩擦角)都除以F值,然后进 出的安全系数值的合理性。 -28· 葛修润.抗滑稳定分析新方法一矢量和分析法的基本原理及其应用 (8)采用强度折减尸值时,当总体很接近于极 提出了抗滑稳定可考虑用矢量和分析方法的概念, 限平衡时,此时有限元的求解将十分困难,常常很 并在会上用图解法推导了平面问题计算抗滑稳定安 难收敛,因此产生了一个如何判断是否已处于极限 全系数的显式。20多年来笔者及其同事们一直在探 状态时的综合评判问题。另一方面,这种非线性计 索这个问题,并不断取得一些进展【1卜1 51。 算与选取的本构模型、强度判别准则等都有很大关 系。不同的人会采用不同本构模型和强度准则。这 就给这种强度折减型的抗滑稳定安全系数的可靠性 5二维抗滑稳定问题的矢量和分析 方法 和合理性带来诸多不确定性和问题。 5.1矢量和分析方法的基本假定与原则 3边坡和坝基抗滑稳定安全系数“矢 量和一分析方法的提出及基本概念 (1)以二维问题为研究对象,边坡或坝基所构 成的计算区域为口,已知口内的潜在滑动面L,构 成的滑动区域为S。 (2)边坡与坝基的荷载、边界条件、岩土体的 笔者认为,最经典抗滑稳定安全系数K的定义 应该是:坡体在当前真实的应力状态下,采用现实 和合理的物理抗剪强度参数条件,在受各种荷载(包 基本物理力学参数已通过勘察获得,用有限元法等 数值方法可计算出边坡与坝基内的应力分布状态。 (3)滑动面上岩土体的强度特性服从摩尔一库 括自重和动力荷载)作用条件下,潜在滑动面所能提 供的极限抗滑力的总和与作用在潜在滑动面上滑动 力的总和之比。.笔者提出的矢量和分析法基于如下 仑强度准则。在应力分布己知时,岩土体的抗剪强 度为 rf=C+crtanq, 5点: (1)力是矢量,这里说的“总和”,并不是力的 简单叠加。把作用在潜在滑动面上各分段的滑动力 (3) (4)确定投影方向,即滑动趋势方向,其与x轴 的夹角为口,或简称计算方向口。 矢量按矢量和合成为导致坡体可能发生滑动的力 (5)二维问题矢量和法安全系数可用K(口)定 矢,称之为总滑动力矢。同理,把作用在潜在滑动 义为:沿计算方向秒,滑动面上提供抗滑力的各力 面上各分段的抵抗滑动的力矢,通过“矢量和”形 沿此方向投影的代数和yR(O)与提供滑动力的各 力沿此方向投影的代数和y 7’(口)比值,即 成总抗滑力矢。 yRfO) (2)两者必须在某一方向上进行投影才能计算 出具有标量性质的抗滑稳定安全系数K。 Kvs ‘ (3)要确定最合理、且有明确物理含义的投影 方向。 (4)在二维状态下总滑动力矢与总抗滑力矢在 一个平面内。以潜在滑动面的法向力引起总抗滑剪 力矢的反向作为投影方向是可取的。 (5)在三维状态下采用同样的原则,将潜在滑 动面上各微元面的滑动力通过矢量和合成总滑动力 矢,各微元面上的抗滑力通过矢量和合成总抗滑力 矢。将总滑动力矢与总抗滑力矢向潜在滑动体的滑 动趋势方向投影,两者比值称之为矢量和法抗滑稳 定安全系数,或简写为凰。。 4矢■和分析法的提出和发展过程 2K(研2专乞:高 (4) 5.2平面问童矢■和分析法计算方向口的算式 假定在边坡与坝基的荷载、边界条件、滑动面 位置、岩土体的基本物理力学参数已知的情况下。 用苜限元法计算的潜在滑动面上任意一点f在局部 坐标系X,D’y,下的应力为矾和rl,点f处的一微弧 段为“,点f处滑动面的切线与坐标系X轴正向的 夹角为睨,如图l所示。 应力以压为正,以拉为负。角度的正负规定为: 从X轴正向出发沿逆时针方向的角度为正,沿顺时 针方向的角度为负,图l所示的%为负。 根据摩尔一库仑强度准则,则滑面上任意一点 f处极限抗滑剪力大小为 %=q+吒tan仍 (5) 1983年,笔者应潘家铮先生的邀请出席在河北 由图l可知。滑面上任意一点f处极限抗滑剪 承德召开的水工非线性程序研讨会时,在会上首次 力的方向与该点下滑力的方向相反,即沿该点切线 ·29‘ 第十一次全国岩石力学与工程学术大会特邀报告 2010年 方向,所以任意一点i处极限抗滑剪力在x,y方向 以下推导式(4)的具体表达式: 投影为 (1)滑动面上的滑动力由外部荷载和自重引 起,在滑动面的一个微段越内,就是由滑动面上该 乃,越在x方向的投影巴为 巴=%馘cos (6) 计算方向0进行投影,并应用式(9),然后求和即为 乃,越在y方向的投影巴为 凡=%越since, 处的q,t引起,将各种引起滑动的力沿安全系数 式(5)中的分母项。 (7) 乞她的投影为 所以,整体下滑趋势方向角0为 ~tan登 写=弓越cos(O一%) ㈣ (10) q△‘的投影为巧 7=:=q越sin(0一嘶) (11) ∑r(口)=∑霉+∑巧 (12) 由此可得 (2)潜在滑动面上的抗滑力由岩土体的黏聚 力、摩擦力及基岩对滑动面的法向反力提供;滑动 面的一个微段越内,黏聚力与摩擦力之和即为滑动 面岩土体的抗剪强度%,其值由摩尔一库仑强度准 则计算,基岩对滑动面的法向反力为一,有 O %=q+呸taIl仍03) 图l边坡整体下滑趋势方向角的确定 Determination for angle ofglobal sliding tendency ofa Fig.1 %她的投影为 slope 《=%越cos(0一q) 5.3平面问题矢量和方法求解抗滑稳定解析表达式 群酗(=q越)的投影为 碍=q越sin(0一%)05) 边坡抗滑稳定分析“矢量和”法的安全系数计 算示意图如图2所示。以潜在滑动面为研究对象, 由此可得 ∑尺(p)=∑群+∑露 在滑动面上某一点f处,岩土体的黏聚力为o,内 摩擦角为仍,滑体作用于基岩潜在滑动面上的荷载 为正应力旺和剪应力t,反力为∥和f,相互之间 分别构成作用力与反作用力,即 彰=呸 《=‘ (9) 安全系数计算方向和滑动面切线与x轴正向的 夹角分别为p和Ⅸ,p由式(8)确定。 (14) (16) (3)将式(12),(16)代入式(4),得矢量和法安全 Kvs=K(O)=端=黼∽, 系数的表达式 将式(10),(11),.(13)~15)代入式(17)并展开得 Kvs=K(p)= ∑【(q+or,A)cos(O一%)+q sin(秒一嘭)】越 (18) ∑【I cos(p—q)+q sin(口一q)】触 当瞑为拉应力时,可令该微段提供的 q tang,=0。 6平面问题的矢量和分析结果与边 坡标准考题的比较 图2平面问题矢量和法安全系数求解示意图 ng.2 ·30· sketch斯∞1ving憎皤3哪saf嘶。酗时 以1987年澳大利亚计算机应用协会(ACADS) 葛修润.抗滑稳定分析新方法一矢量和分析法的基本原理及其应用 考题l中的EXl(a),(c)为例来说明【l 由表l可知,运用矢量和分析方法对2个标准 41。 考题EXI(a)为一均质土坡,其计算模型及尺寸 考题计算的结果与依据极限平衡法得到的各裁判答 如图3(a)所示。考题EXI(c)为非均质土坡,其轮廓 案非常接近,考题EXI(a),(c)运用本文提出的方法 尺寸与EXI(a)相同,但坡体由3种土层组成,计算 的计算结果与推荐的Donald的裁判答案相比,其相 模型及尺寸如图3(b)所示。 对误差分别只有1.06%和0.43%。 如图3所示的滑动面为陈祖煜【l 6J采用STAB程 序求得的临界滑动面,本算例即以此滑动面进行边 坡稳定分析的计算,考题EXI(c)的滑动面同时穿过 3种土层。 7非圆弧滑动面边坡稳定安全系数平 面问题的矢量和方法分析 7.1计算模型 为了进一步考察矢量和分析法的一些特点,本 节选取的滑动面形状有:单直线、双折线、三折线 和任意曲线等4种。各计算模型如图4所示。 1j蟒 { u,- (a)EXI(a) 丑 U,I 卜——————翘——————_一 (·)单直线滑动面棋蛋 卜————卫——————叫靴;。 190.125 U,- 63.375 U,I 丑 卜——————锄———一 (b)EXl(c) 图3 Fig.3 U,I (h)双折线滑动面模蛋 r盟司硷 ACADS考题计算模型(单位:m) Calculating models ofACADS(unit:m) 。 基于有限元分析,运用边坡与坝基稳定的矢量 Ⅱ 和分析方法,各种方法计算结果见表l。 卜———————jL————一 U,I 向.趣一 (c)三折线滑动面模墨 表l ACADS考题的裁判答案与各种计算方法所得结果 对比表 Table l Comparisons ofsafety factors for ACADS诵m different calculating methods 丑 H,I 卜——————————jQ———————-一 (d)任意曲线滑动面丧墨单位:m 图4 Fig.4 4种非圆弧型滑动面模型(单位:m) Four kinds ofmodel with non-circular surfaces(unit:m) 各模型的材料参数、外形尺寸和边界条件与节 6中ACADS的标准考题EXl(a)相同,在矢量和分 注l考题EXi(a)和(c)中的矢■和法投影角分别为--21.82。和--21.51 析中采用有限元方法。 ·3l· 第十一次全国岩石力学与T程学术大会特邀报告 7.1非圆弧滑动面平面问置矢量和分析方法与其 2010年 影响,分别对上述算例计算了这2种应力状态下的 他方法计算结果的对比 安全系数,如表4所示。其中塑性本构用 采用矢量和法与极限平衡法对4种滑动面进行 Dmcke卜Prager(D.P)准则,分别取Mohr-Coulomb准 计算所得到的安全系数如表2所示,结果较为接近。 则的外接圆和内接圆,显然Mohr-Coulomb介于二 极限平衡法采用GEO.SLOPE O伍ce5软件,表2中 者之间。 由表4可知,弹塑性应力状态下的安全系数 的M.P法为Morgenstem.Price法,L.K法为 鼠。比弹性应力状态下的稍小,这种应力状态下的 Low.Karafiath法。 安全系数相差很小。在大多数情况下用弹性应力状 表2矢量和法与极限平衡法计算结果对比 Table 2 态和较粗的网格来计算安全系数足以满足工程精度 Compmison of safety factors obtained fTom vector sum method and limit equilibrium method 滑动面—j型垦兰煎鲨塞全墨墼————叁量塑查垄L立堕堑塑鲣L 类型M-P法尉shop警安嚣数絮单元数节点数 单直线 1.684 1.678 1.682 1.668 一18.43 4274 4447 双折线 1.071 1.139 1.076 1.091 --20.96 219 5 232 4 三折线 1.097 1.163 I.106 1.101 --20.00 219 9 232 8 任意曲线1.047 1.116 1.050 1.073 --20.45 233 8 246 7 要求。 表4采用不同本构求解的沿各类滑动面的边坡稳定 矢量和法安全系数 滑动面O-元节点—— Table 4 Vector slim safety factors from various slip surfaces with different constitutive equations . 弹性 类型 数 (D-弹P篇圆)(o-弹P詈‰) 数萋龛计薷方安全系计詈方安全系数计算方向 ~剥。 。… 撇Kvs嗖)蠡蒜p县)~Kv5so/( 。)一…。p/(。) 8有关矢量和分析方法的讨论 8.1有限元网格单元尺寸大小对矢量和分析方法 得出的凰s的影响 以三折线滑动面作为算例,采用不同单元尺寸 进行剖分,并采用弹性计算所得出的计算方向0和 注。“一”表示弹塑性分析不收敛. 抗滑稳定安全系数(见表3)。算例表明,单元尺寸大 小对Kv。影响不大。大单元尺寸的鼠。稍大于小单 元尺寸的‰,但两者的相对差值仅1.10%。 9三维抗滑稳定问题的矢量和分析方法 表3单元尺寸对矢量和法安全系数的影响 三维问题的抗滑稳定性分析要比二维问题复杂 Table 3 Influences ofelement size 单无尺寸 单元 丛竺兰里! 0.9x0.9 安全系数 on vector sum safety factor 得多。三维问题矢量和分析方法是建立在已知研究 相对误差 计算方向 相对误差 墼曼丝!§ 丝 堡丛:! 堑 642 1.1 116 1.10 一20.05 0.56 在各种荷载作用下和各种物理力学参数已知的 0.8x0.8 844 1.1086 O.83—20.10 O.8l 情况下,考虑力的平衡和变形协调条件,采用数值 0.7x0.7 l 107 1.1060 0.59 -20.04 0.5l 分析方法、求取三维物体的应力状态已经非常容易, 0.6x0.6 147l 1.1∞3 O.35 —20.04 0.5l 与80多年前极限平衡分析方法开始兴起时的情况 0.5x0.5 2085 1.1027 O.29 —19.98 O.2l o.4x0.4,423 1.101 l O.15 —20.03 0.46 0.3X0.3 5∞2 1.1005 0.09 -20.03 0.46 02X0.2 13433 I.1012 0.15 -19.96 O.1l 0.1×0.1 49986 1.0997 0.00 —19.938 0.00 对象真实应力状态的基础上的。 已不可同日而语。正因为如此,抗滑稳定分析从极 限平衡分析向比较精确的数值分析方法过渡应该是 未来发展的必然趋势。笔者提出的三维矢量和分析 方法是以有限元三维分析方法作为手段,摒弃传统 的强度折减概念,严格将力作为矢量并进行运算的 注:相对误差以0.1 mXO.1 m单元的氩,为基础. 基础上提出的一种全新的抗滑稳定安全系数的计算 8.2矢量和分析方法中采用弹性和弹塑性应力状 ·32· 方法。当然,除有限元法以外,采用其他的数值分 态对风s的影响 析方法如FLAC、DDA等也都可适用于三维矢量和 为了考察弹性和弹塑性应力状态对安全系数的 分析方法。 葛修润.抗滑稳定分析新方法——矢量和分析法的基本原理及其应用 9.1三维矢■和分析方法的抗滑稳定安全系数定义 其中,式(24)中极限抗滑应力矢量 三维矢量和法安全系数的定义为:潜在滑动面 上的总极限抗滑力矢在潜在滑动体的整体下滑趋势 方向的负向上投影和总滑动力矢在潜在滑动体的整 ’=仃:+叮: 2仃。+叮。 s "062(【 若采用Mohr-Coulomb强度准则,则极限抗滑 剪应力为 体下滑趋势方向上投影的比值。在该定义中,总滑 动力矢为潜在滑动面上的剪力和法向力的矢量和; 同理,总极限抗滑力矢为极限抗滑剪力和抗滑法向 力的矢量和。 J) 口;=(c一0。tanq,)ar (27) 式中:岔为面嘏上单位极限抗滑剪应力方向(单位 矢量)。 9.3极限抗滑剪应力方向孑,的确定方法 9.2三维矢量和分析方法和抗滑稳定安全系数推导 由图5可知,吒,口。,o'n分别对应为潜在滑 面上点爿的应力矢量、剪应力、法向应力;疗为点 A切平面的单位法线(指向滑体外侧为正);d为整体 下滑趋势方向的单位矢量:S为潜在滑面,则: 本文提出的蠢.确定方法是:单位极限抗滑剪应 力方向童与整体下滑趋势方向0在点爿切平面投影 方向相反,为单位矢量。 9.4五,确定方法的依据 潘家铮【171提出了一个最大最小值原理,此原理 cr5=硝 (19) 表述如下:滑坡体如能沿许多个滑面滑动,则失稳 crn=(cr5而)疗 (20) 时它将沿抵抗力最小的一个滑面滑动;当滑面确定 (21) 时,滑坡体内的内力会自行调整,以发挥最大的抗 crT 2 crI—crn 滑能力。后来陈祖煜f18】论证了该最大最小值原理。 式中:仃为点A的应力张量。 基岩上与点A对应的点A,作用于滑体的法向 本文探讨的是一个固定潜在滑动面问题。根据潘氏 原理,对于固定滑面,为了最大程度发挥滑面上的 反作用力为 (22) 抗滑能力,滑面上各点抗滑剪应力方向应取为整体 为方便公式推导,此处应力采用拉正压负的约 下滑趋势方向在该点切平面上投影方向的反方向。 《=--O.n 9.5关于潜在滑体整体下滑趋势方向矗的确定 定。矢量和法安全系数可表示为 氐s:iR (23) 在潜在滑面上,任一点都存在极限抗滑剪应 力,基于“静摩擦力的方向总与物体间相对滑动趋 势方向相反”的原理,定义潜在滑面上所有点的极 限抗滑剪力的合力矢方向的反方向为整体下滑趋势 拈求葫 方向【1 91,可表示为 . 一I(c一吒tan咖d,ds Q趵 由上可知,滑面上任意点的抗滑剪应力方向由 整体下滑趋势方向在其切平面上投影方向的反方向 确定,而整体下滑趋势方向的求解则需已知各点的 图5潜在滑面上点A的应力状态 Fig.5 极限抗滑剪应力方向。两者之间存在隐式关系,通 Stress state of point A oil a potential sliding surface 过分析可把当前应力状态下边坡潜在滑动面上各 曲面剪力的合力矢方向作为整体下滑趋势方向的 式中:R为作用在面S上总抗滑力矢对整个潜在滑 体下滑趋势方向0的负方向上的投影,r为作用在 面S上总滑动力矢对整个潜在滑体下滑趋势方向0 上的投影。R,r分别为. 尺=I。《(一d)出 T=L(吒d)出 (24) (25) 初值,即 f仃。ds 小晌 . Q∞ 式中:Jo为整体下滑趋势方向的初始单位矢量。 由Jo可求得每一△S面上的d,的第一次试算值 兰:=兰:詈:::::三::銮当耋2登耋: ::=: 丸,代入(28)式则可得到远,利用选代注求解 算过程见表5。矢量和法得到的整体下滑趋势方向 最终可得到 随滑动面上单元拙的变化规律见表6.其他分析方 kr引te 式中:£是选代收敛标准. 00) 般取l 0“, 如(30) 法和矢量和分折方法所得到的安全系数见袁7。袁6 表明潜在楫动体下滑方向基本都在y=0的平面内。 由图8可知I,算倒I在弹性与弹塑性两种应力 式满足,则甍悻下滑趋势方向j=a。 状吝下得到的矢量和安全系敷基本一致.且弹性状 9.7三●闩■抗清■定安生蕞囊健的■定 奋时得到的稍太,为204。由表7可知,矢量和方 已知整体下滑趋势方向j之后.撮据式(23)~ 07)可以得出三维问题的矢量和洼抗滑稳定的安全 系数k。 10三维矢■和分析方法算倒与其他方 法结果的比较 为r验证矢量和分析方法在一维稳定分析中的 合理性,采用的算铡为:Zhangt驯研究中的椭球体 滑面算倒.包括2种情况。算例l为均质边坡,潸 在滑动面为一简单椭球体的部分:算倒2中上部 滑动面同算例I.但其底部杖软辅夹层所切割。 椭球体算例模型见图6。嗣内外报多学者都选择该 算倒来检验各自三维程序的合理性。算倒3为岩石 力学中的撰形体稳定性算倒.一些学者在开发三维 誊 嘲,葬倒1模型与椭璋体m面月格茸 M§h Fig,7 边坡稳定程序时.都将此作为考察对象.算例3为 薹 至~ 篙、一垒一。Modelofellipsoidal—d#‘q i|。蓬= 半偿二』蕈! {砷叶l甜哼 Fig 6 10.1算爿1 算倒I为均质边坡,潜在滑动面为一简单椭球 幽8算何】十*t#诖女争系敦鼬iltⅢ--敬单兀教的 变化曲缝 用Mohr-Co|llomb强度准则的理想弹塑性本构:侧 球体滑面分块瞬如圈7所示. 图8为算倒I中矢量和法安垒系数随滑面二次 单元数的变化曲线.二次单元指的足在进行有限元 应力计算时所采用的单元类型.同时考虑了边坡体 弹性与弹塑性两种状态. 弹性状卷时滑面上单元厢格教为7 094时的计 ·34· Im Urep口唧ofve£U3f…method 8慧嚣篮:;:裟竺黧慧嚣, “8 体的一部分(见图6h外荷载只考虑重力的作用.采 面法向位移约柬.底面固定.模型三维罔格圈和椭 d-a口amsofmo(1e1““。∞MI slidim cM¨c l sqncc 表5算■I矢量和法计算过程 T≮bk S plc "自m…¨*Ⅷ …a嚣菇_竽号!塑等 ■£m &,a 2¨2 --21” 一螅∞ 一6嘴 A 7#M^■#T■j自j q2■m●啪_.^,■2目∞* ^.#十。+。#{-*T_*自j5§《-2M∞*^…B&i t#T*自自d々§A#2M日*^. 葛嚣渭抗滑稳定分析新方法一矢量目分析法的基奉原g&其应用 裹6边坡整体T*祷势i向角随单R数目∞变化规律 Table 6 ChangesmwhoLe slidingtj'endd㈣om 衷8算例2{同方法的边坡安量系数 TabLe 8 ofslope wIthdiff㈣t e]ement n帅k60n sliding Safetyfa出rsofdilT—t 3D analysismethodsin ex叽ple 2 Ⅻrfe∞in exmp]e I }i* 口 口 r 784 -2t 31 90.0 -68j9 。》吲1,量.基.甯¥TA潞㈣…j纛 1 553 I㈩m3 l 658 IⅢ].7 L7 I㈣~1 5”I 54, 不同方法和矢量和{击得到的结果见表8 n使用 矢量和方法在弹性状态时得到的安全系数约为 I 585,弹塑性状卷时得到的矢量和{去安全系数约为 |};;;;;一 唧蛐姗删靴槲删 表7算恻1 Tabk 7 T月方法T∞n坡安全系& saf研factorsofdiffcr∞t 3D蚰[ysismethodsin taaunp[e 1 1.545,与X Zhemg口”得到的安全系数最为接近。 10,3算倒3 岩石力学中的楔形体稳定是一个典型的三维边 坡稳定问鹿,算例3为一十非对称楔形体算例““, 对于简单的楔形体,三维极限平街法都有其解析解, 这些方{去都包含一个假定,即底滑面七的剪力平行 于交棱线。算例3的楔形体几何形状与计算模型如 图II所示该楔形体算例3中,左结构面OBC与右 法得到的安全系数稍小,但是台理的。 10.2算饲2 结构面OAC采用相同的抗剪强度指标.即一0.05 MPa.口=30。.岩石容重为26kN/m3。模型中为了 椭球体被一非连续面所切割,其他情况与算例 图9椭球体被切割后的滑动面 F*9 Cutting slid咄“m∞in“an州e2 \.二:!竺 《*““ m∞”“耵*"H”∞ 酗…;:;§“量和法安全系数随滑面一次单元披的 “8…:勰:篙盎淼黑勰舞:僦: fM H#*§ 圈11掉倒3的楔形体n何形状目计算模型圈 Wedge g∞metry州∞lcuialingmodelIn cx枷p]e 3 ·” ::=坚苎詈::2::三:::銮:::兰: ::::: m。该坝段及厂房建在高陡边坡之上,因此坐 消除边界效应的影响,各坐标轴的范围为.梃卜_ 21 5 800.800】.推[-400.1000].压【_700,100】。应 落在高陡边坡上的建筑物存在沿边坡岩体缓倾角结 力状态取弹性状态.弹性模量和泊松比分剐为8× 构面滑动的稳定性问题。Z4。~Z矿坝段抗滑稳定问 lO”Pa和0.3。边界条件定义为除楔形体坡面和 题如同左厂l。~5。坝段一样.其潍层抗滑稳定问题 项面为自由面外,其他侧面均为法向约束;雇面固 是三峡工控重大的工程技术问题之一。 定。 11.1失■瓤分析诖对26#埂置豫量抗升■窟同雠 行研究的计■曩型、●蠡墨计算I}件 运用炙最和方法得到的安全系数为l 654,该算 例三维幔限平衡解析解为l 640,2种方法得到的安 f1)三维计葬模型 全系数十分吻台。 三峡工程右厂大坝2矿坝段三维模型范围包舍 砼坝、坝基,厂房3部分,其中.上游建基面f高程 ll矢量和分析法在t大工程中的应用 90m)以下取210m,建基萄(高程90m)以上取太坝 的全部,下游建基面(高程50 m)虬下取170 m,顺 二峡水利枢纽是我国也是世界上最大的东利、 流向以坝轴线为分界线向L游取200 m.向下游取 航运和水山发电工程。图12为·峡水利枢纽鸟瞰 400m;26’坝段坝宽494m,整体计算几何模型见 罔。地面厂房分设布溢j}}坝段的两侧.是坝后式厂 图l讯)。根据长江水利委员会设计院提供的26。坝 席,分别为左、右水力发电厂.简称左厂和右厂, 段地质资科.在建克i维地质实体模型时.具有霞 前者有14台机组(1。~14。).后者12仔机组(I 5‘~ 要影响的长大缓倾角断续结构面和断层均按照其真 26。1.每台机组发电功牢为760Mw。 实的产状和空问分布面积纳入计算模型中,2矿坝段 内有7条结构面,有限兀模型中将结构面按实体薄 层单元模拟.如圈14所示.结构面参数见表9。由 于实际的厂房结构存在尾水管等构筑物,以往将厂 房甩一实体混凝土块来模}c【的方j去与实际不符,显 然会不恰当地夸大右厂26。坝段的抗滑稳定系数。 因此,本次计算对厂房和尾水管的结构进行了较符 合实际的合理简化,采片j中间挖空的混凝土块来模 拟厂房和尾水管,这样将会提高计算结果的可靠性。 计算模型中所用的单元类型均为等参六面体单元及 豳12 Fig L2 1*水W枢目q瞰田 B¨tⅥw oflhelllKcGmProj∞t 其退化单元(四、五面体单元).整体有限元网格计 算模型如幽I 5所示,共划分单元47 259个,节点 12 590个。主要断层节理及潜在的滑移路径如圈16 =峡^坝埂址区河谷开阔.两岸岸坡较平缓, 所示。 枢纽建筑物基础为坚硬完整的花岗岩体.总体上地 质地形条件优越。但在局部坝段。由于断续缓倾角 结构面相对发育,工程地质条件较为复杂。三峡工 程右厂2矿~2矿垭段,岩体内倾向下游的缓倾角裂 隙相对较发育。2r~26。坝基岩体内长大缓倾角结 构面的优势产状为走向0。~50。,倾向SE,向下游 的倾角为25 9~35。,埋倾角结构面均为硬性结构 面,数条缓倾角裂障成组出现.构成缓倾角裂隙密 集带,厚5~6m.裂隙间距0 5~1 m。24。~2矿坝 基岩体内断层规模较小,断层多以NE~NNE走向 为主.NW~NWW走向次之,大多数构造岩胶结 较好。24。~26。坝段岩基为缓倾角裂辣相对发育区。 大坝建基面高程SO~帅m.坝后厂房最低坝基高程 目13对埋投几何摸型(单也m) F蝽13啦佣曲icmodeI ofdam缸H删∞杜H啪m m) 葛修涧抗滑稳定分析新方接—一*量自升折法的基本娘理&其应儿j 襄9Ⅻ*#2目#椅i参啦 ’‘ nLr帅ekmofstnzcl—Jn dammund^llon Tabit9 N 翻14 2一蚬段坝墓结构面空问分布 “。“嚣洲岫咖吖咖柚糟“dam‰4蜘 (2)材料参数及计算条件 有限元计算所用的材科参数见表10.由长江勘 测规划设计研究院提供。 Ca[cu]atingom㈣ofthem删出 衰IO材料”算参教裹 1曲lcl0 ## 圈15 F嘻i5 Finite 2酽垠段有限元模型 e]m目tModel ofd皿舵6 m目*舭 ■t*■ BPI #t ∞镕№ ●t M蚺‘m’ p I m#≈■j. M “5 o]67 ¨ 3.0 ■M*#* ” 2Tm 0丑 I 7 2 a n7 帖 10 M∞0,28 0,9 0t #N∞ *Ⅲ 舳 2一坝段平面模型有限元闷格如图17所示。 糕 …6锉”“““蝴”””“” M∞nfaults,IoI…d cI…J Fi916 圈17 potential 6]ip pithsin 蝌t,∞of#26dmnfo岫tlon Figl7 2Dfinite el㈣h ornm#26∞dit.m¨l}∞ 2一坝段平面模型有限R叫格 三:::釜::耋:奎::三兰::銮:::篓耋 ::兰: 本文考虑坝基所受的荷载有坝体和坝基岩体自 重、上F游水压力、泥涉压力以及厂房等效压力等。 坝体混凝土容重取24 5 kN/m3.岩体容重取270 kN/m’:水压力按库区正常蓄水时大蜒上下游的特 征水位搪加,上游库水位为175 0 m.F游水位为 620 m:坝前ii!沙高程106 m。泥涉浮窖重取5.0 kN/m3;根据长江勘测规划设计研究院的建议,厂 房结构质量可按33 I Vm2均布荷裁施加。 边界条件为:坝基底面边界采用固定支座模拟. 上、下游的2个侧面边界采用限制侧向水平位移的 滑动支鹰模拟. 11.2 26_擐R..7-tt目■矢量和分析精果 根据26。坝段坝基内的7条结构面及断崖分布. 选取坝基内一代表性剖面,根据工程需要确定了可 能的4条滑咎路径.如图17所示.这4条潜在滑穆 路径分别为ABCD’.ABCD,EFD和EFGI。该剖 面4条滑移路径的二维矢景和计算结果见表1I。 2D啪method 采11=维矢量和计算#球 TablelI Cd州aⅡngomitsby *&*#日 女±inH0 "■自目州‘} ABCff ,822 27 0284 』聊4】¨3 28 617 7 EFD 3 92j 8 28j∞8 25I 6 24I 26 2 洲4 &z*■^自^《#T■a自≮■*自Ⅳ#2月n女自. 11.3 j酽埙置三t阿一矢量和分析靖暴 在三维矢量和分析中,三雏滑移路径依据坝基 内平面滑移路径.井结合蚬基内结构面的空间扩展 情况和三维有限元计算结果,确定了相对于平面滑 移路径在坝基内扩展的三维滑移面.分别称为三维 滑移匾l~4.如圈18所示. \一≮ 曲=t■#Ⅲ4 图IB硝目段填i由∞4十三罐滑穆面 Fi91 B Four3D slldiag surfacxsin#26抽fotxadatiaa 26。坝段坝基内三雏实体可通过有限元方法得 葛修润.抗滑稳定分析新方法——矢量和分析法的基本原理及其应用 到其在当前外荷载作用下的应力状态。而坝基内各 潜在滑移面可通过应力插值的方式得到滑移面上任 意一点的应力值。从而无需改动三维实体模型,只 12动力荷载作用下的边坡稳定矢量和 分析 要根据实际地质条件,连接坝基内可能的潜在滑移 面,就可得到对应滑移面的整体下滑趋势方向和矢 量和法安全系数。针对确定的4种滑移面,根据三 维矢量和理论,4个三维滑移面的三维矢量和法计 在边坡动力稳定分析中,其核心问题是如何评 价在动力载荷作用下边坡的稳定性。 在边坡静力或动力分析中,只要已知边坡体在 当前动力载荷作用下的应力状态,矢量和法即可迅 算结果见表12。 速地求解得到其稳定性安全系数。 表12 Table 12 在矿山边坡开挖爆破方面,笔者与同行们曾于 4个三维滑移面的三维矢量和法计算结果 Calculating results offour 3D sliding surfaces vector by sBm metIlod 2007年采用矢量和法解决黄麦岭磷矿边坡问题并 获得很好的结果,以往用拟静力法分析此案例得出 的安全系数远远小于1.0,而采用矢量和分析得到的 边坡安全度符合要求,矿山边坡很稳定,与客观实 际情况相符lu】。 为了说明矢量和法在边坡地震荷载作用下的应 用,在此举一算例对其动力稳定性状态进行矢量和 分析。 12.1动力有限元计算方法和原理 注:计算方向为整体下滑方向与各坐标轴之间的夹角. 动力与静力有限元法原理一样,需把研究对象 离散为有限个数的单元体。在动力荷载作用下,在 物体的动力平衡方程中,除考虑动荷载作用外,还 II.4小结 众所周知,目前较为常用的三维边坡和坝基抗 要考虑结构的惯性力和阻尼力等因素的影响。在动 力有限元分析中,其动力平衡方程可表示为 滑稳定分析方法为极限平衡法和有限元强度折减 【M】厅+【C】厅+【K]ff=【M】i。 (31) 法。三维极限平衡法无法考虑研究对象的变形,仅 式中:【M为结构的整体质量矩阵:【Cl为结构的阻 依据刚体平衡来计算抗滑安全系数,且计算过程较 尼矩阵;【豳为结构的整体刚度矩阵,动力问题的刚 二维极限平衡更为复杂:而有限元强度折减法是通 度矩阵与静力问题相同;意为施加到结构上的各节 过对材料的强度参数不断折减,达到极限状态时的 +点的地震动加速度向量;露为结构上各单元节点的 折减系数即为抗滑安全系数,该方法与划分的有限 位移矢量; 元网格、材料的本构关系、计算收敛准则等有很大 结构的阻尼矩阵『c1与质量矩阵fMl和刚度矩 阵fxl不同,它不是由单元阻尼矩阵经过集合得到 关系,在三维强度折减计算中有的因素对计算结果 很敏感,需要做进一步的研究。三维矢量和法是从 一个新的视角考察边坡和坝基的抗滑稳定性问题, 安全系数定义清晰,物理力学意义明确,计算过程 简单,在三维抗滑稳定分析中优势更加突出,无需 的,而是根据已有的实测资料,由震动过程中结构 的整体能量消耗来决定阻尼矩阵的近似值。由于目 前结构的能量耗散机制尚不成熟,通常采用瑞利 (Rayleigh)阻尼来近似计算。即 【C】_研M】+,otK】 改动三维实体模式,只需指定三维滑移面位置,通 过应力插值就可以求解出矢量和法安全系数:三维 式中: (32) 口,∥为阻尼常数,可由下式求得: 极限平衡法对于一个固定的滑移面位置,要根据滑 口:羔盟善, 移面位置修改模型,然后才可以计算安全系数,其 Ⅵ+M’ ∥:j星_ 。 (33) ‘’ M+弋 前处理过程相当繁琐;有限元强度折减法还存在一 式中:w,14',分别为结构对应的2个自振频率:善 个问题,即计算时间问题,矢量和分析法比其快速 为结构的阻尼比。一般根据振型分析结果,采用贡 得多。 献较大且与振型相应的自振频率和阻尼比计算口, ·39· ::=: :二:::::::::::::::::: 口值。 元动力分析模型如图20所示,其中嘲格单元数为 和静力分析相比较,由于平衡方程中引入丁惯 1566个.节点数1715个。无限单元类型为平面应 性力和阻尼力.晟后得到的求解方程不是代教方程 变无限四边形单元(cINP阱)。边坡的几何形状厦临 组.而是常微分方程组。对于动力有限元分析中的 界滑面位置.如图2I所示,圈中的槽面位置由极限 二阶常微分方程.一般有两类求解方法:直接积分 平衡Morgenstem-Pdce法搜索确定。土体材料参数 法和振型叠加法。直接积分法是直接对运动方程进 见袭I 3。 行积分.其优点是不需要求解系统的自振频率和振 型就可以直接计算系统各个时段的响应,也不受荷 载的复杂性和系统是沓非线性的影响.振型叠加法 首先求解无阻尼的自由振动方程.然后用求解得到 I 的特征向量对运动冉程式(31)进行变换.最后对各 个自由度的运动方程进行积分井叠加,从而得到问 题的解。振型桩加法多Jij f求解线性动态问题,而 对非线性系统的动力引算,粹遍采用柏方法是逐步 直接积分法。 l“=羔r 12.2地曩荷t作用下边墟矢量和分析±£程 由于动力有限兀洼不但可以应用总应力法.而 且还是有效应力法的基础,可以考虑复抽地形、岩 J 土体的非线性、非均质性、弹塑性及十中孔隙水等 因素的影响.能够深入分析岩土体的白振特性及各 部分的动力反应.因此在地震荷载作用下,粟用动 力有限元法可求解得到地震动每时刻边坡体的动 应力状态。针对每一时刻的动应力状态,采用奉文 I 前【Bi论述的矢量和法进行稳定性分析.从而可得到 边坡伴在地震荷载作用过程中的安全系数时程曲 线,进而对边坡体在地震荷载作用下的安全性进行 评价。 在边坡体动应力状志的基础上.采用矢量和法 可求解得到边坡体滑面在每一时刻的安全系数和整 Analyticproa《of㈣mdJⅢofd∞c 目19地l葡载作埘T边驻体的燕量和法分析过程 Fig.19 ∞…md und口 体F滑趋势方向。在地震荷载作用下边坡体的矢量 和分析过程如图19所示。 12j边垃■嘲 动力与静力有限元计算除计算方法不同外,在 模型边界的妊理上也明显不同。在本例中采用无限 元作为边界。动力计算若采用固体边界(除非有限区 域足够大)’向外楮播的应力渡在边界处会反射回摸 型.引起失真的扰动,这是不真实的情况。为了解 决进个问最.在动力有限元计算时可采用无限元边 圈20整体膏敲周I黼甩元一无阻i1 Fig?-0 Tk■枷口∞瞻口ini*nEwmIinfird*da哪O 界[23.241。无限元除了能横{fl远场吸收地震渡能量这 一实际情况咀外.还能够正确模拟无穷远处位移为 该算倒采用了1940年美国帝园谷EI-CENTRO 。的边界条件.此井。采用无限元瞻簪大量削减单 地震(SN向。震级朋;6 7.震中距为9.3km.最大 加速度为2.49m/st.持续时问为25 s)中的加速度时 元的散量.节省计算时问.该葬倒的有限元一无限 葛任晰抗晰骁斑"折斩厅让——*最自分祈址的单丰蜊月&J#^埘 ||{||擀蚓鬟 Ij谢兽 茎:j:I 酬21 边坡JL何肥状&晰面位崔幽 F哆21'I'nepo咖c conEgunu叽and slip sw恤eoF5Iope P删…fso¨maImaIs 《I,f.体材H参数袁 1"ahie I3 鍪25㈣q I塑Ii.'9|| 熏怜I鬟2 耙作为输入地震动。见圈22。考虑地震动菏较·f|城 危险的一种情况.印扶有烈K域底部输入B日等量位 的z向地震加速度时程模拟水平致动的辫切波和y 5 圳; §o』}. 向地震加速度时程模拟竖fL扰动的纵渡。十体村料 的阻尼系数口,口由该模型振型分析结果缚nl,这 里琏取材料的临界阻尼比为00s。 【‘:_u‘s “,●十}:R^ Fig 23"ri僻hisloq…∞㈣the 目23边城体临再湃嘶坡项和坡底*时程∞境口 andtlIcI∞ofcfiti∞l slipsqnce Tim}hlstmya㈣of—lemt 罔22 FiB 22 由动力冉限元计算得到的边坡体动态响应曲线 髑23知.对于该均质边坡算僦。柚堆体在地震动晷 El七ENTRO地震SN A瑚加进度计控苗蚀 mS-NdI嗽“onof ElfENTRoHn抽uah 时刻的血力响应规排是不同的。唼际上.对于复杂 的边坡体.坡体山任一点在地震动i:jf找作用下的动 态响应规律部是不同的.因此.在边坡动力分析中 根据上述的边坡动力时程分析结果.边垃临界 滑面坡顶PI点和坡底P2点的加速度时程曲线如图 23∞.(b)所示;最大主应力、最小主应力时程曲线 如圈23《c)-阳)所示。 不能简单的采JIj拟静力法进行边坡动力稳定性分 析,这不符合天然地震波动特性及岩土体材料的动 力特性。 根据矢量和法,在动力有限元计算得到边坡动 应力状态的基础上,整个边坡体抗滑台力矢和下滑 台力矢的太小随地震动的响应规棣如图“所示;其 弘。00 i 2.。00 弘: 鬟 安全系散和整体下滑趋势方向的肘程曲线见圈25。 由圈25可知.该算例在地震荷载作用F的最大 安全幕敷为l 5339.下滑方向与水平方向夹角为 44224。埘应时刻为3 3s:塌小安仝系数为11518. F滑方向哼水、P,J向央加为4l 55。.对应时麴为 l 9s。 ’4I· ::.兰:詈::::::王:茎尘銮耋::耋: :::: ①标准考题的验算结果、矢量和分析结粜与几 以上只是简单介绍下地震荷拽作用下边坡矢量 种有关的极限平衡分折结果是很接五的.矢噩和分 和分析概况,详情参见参考文献瞄5】。 析方法的结果是台理和可信的。 擀 燃~ 什州 帏 廿w扣 州 雏∞£ @现行的行业标准部是按熙搬雕平衡分析来制 摊∞j 定许用安全系敢,这些行业标准也同样可咀适用于 :5∞耋 失量和分析结果。 21 (6)矢量和分析方怯具有如下优点: 00} ④考虑了力是矢量这一基本原则.抗滑稳定安 海器 Timc…hlsmry 吲24边拔精体整体受力动态响应规律 Th…sm……∞ofwhole Fig 24 ②平面问题燕量和分折方法的计算公式是显 slop slide 貅 罔25动力*tⅫ№日f程∞线刚 Fig 25 全系数计算公式物理意义明确。 ofv—r¥mmnhod under ∞Ismlc一 13结论 式,不需要迭代水解.f存在收敛性问题。 @也可用其它数值分析方法如FLAC、DDA 等与矢量和分析方法配套使片j。在采用撒艰平衡分 析时如jl}需婴也可以使卅矢量和矗皓中的计算公 式‘驯.坷见矢量和分析法可以使用的范围十分广 泛。 ④用有阻兀法々矢量和方挂配套使用时所得 的结果对单元划升尺寸=J{=4;敏感。 @用有限元怯与矢量和方法配套使用时,在弹 性应力状态或弹塑性应力状态下得到的应力场对抗 滑稳定安全系数的影响搬小。 @矢量和方法计算公式简洁.抗潜稳定安全系 (1)埂基与边坡等工程问题的抗滑稳定分析方 法研究是项相对“古老”的课题.但义十分重要, 因为它与工程建设关系密切。值得深入研究和作进 一步改进。 (2)当甜,强度折减条件下进行极限平衡分析 求取抗滑稳定安全系散的做浊还相当昔遍。随着数 优分析方法的日益普及,寻求潜在滑坡体及潜在滑 动面上的真实应力状态已不成问压。凼此.采用有 限元分析结台强度折减的做法也H益增多。 数的物理意义明确,且容易编制程序,容易被工程 技术人员掌握和应用。 (7)采用有限元和矢量和方法在三维问题分析 中可以形成_’套快速和简便的分析方法.与其他方 法相比在求取抗滑黼安全系数时具有姓而易见的 优越性。 (8)边坡和坝基等工程问题的抗滑稳定安全系 数矢量和分析方法是种全新方法.值得进1步研 究、发展和推广。 (3)以强度折减为基础末取抗滑稳定安全系数 的做法存在许多值得商榷之处。需要指出的是.它 是以一种虚拟状态的结果来评价当前状卷的抗滑稳 t蠢写作过程中得到李春光博士、郭明伟博土 刘艳章博士、侯明勋博士的帮助,在此深表谢意 定安全系数,其科学性和合理性值得探讨。 “)根据力是矢量这一基本性质.从研究对象当 静受力状悫和材料真实物理力学参敢出发t将潜在 滑动面上可激发出的撮眼抗滑力矢与滑动力矢在潜 在}I|动体的滑动趋势方向的投影之比作为抗滑稳定 安全系数的定义.并构成了本文平面问题和三维问 照的矢量和分析方法的基础。 f51从平面问恿和三雏问题的算倒可以看出: ·42- …mI踟uswB■岫k础“t刊Ml龇19,t Ⅲ*t.■目*.Ⅻ■i n*t£h#*∞i‘#*m#±^ }删州7)阶1291 Ia凹帕H吖n洲№6郴. Ⅲ*h^*hWh蛐嘶ⅢH·ⅧⅡ 葛修润.抗滑稳定分析新方法一矢量和分析法的基本原理及其应用 Rock and Soil 【3】 Mechanics,2007·23(7)l 1285—1291.(in Chinese)) ZHENG Ying·r%.Analysis on safety rL.sL.rvc of slope with two 郑宏.严格三维极限平衡法川.岩石力学与工程学报。2007, 舭ngth reduction 26(8).(ZHLZNG Hong.A rigorous three-dimensional limit equilibrium University(Natural Science),2007,26(4)l method[J].Chinese Journal of Rock Mechanics and Engineering。 2007,26(sb Chongqing of Jiaotong 95一100.(in Chinese)) 【1 1】葛修润.用Pc型微机对岩体工程课题进行有限元分析[c]HM-r茜 全国计算岩土力学研讨会论文集.峨嵋;西南交通大学出版社, 1529+1537.(in Chinese)) 【4】DUCAH J M.State of the art:Limit equilibrium and finite-element analysis of slopes[f1.Journal of Geotechnical 【5】 factor们.Journal Engineering,ASCE, 1987.(GE Xiu-run.The 岫酬ng with li咖eleme.nt analysis Pc[c]//Proceedings Mechanics of oll rock symposium Rock 1996,122(7). National 郑宏,田斌,刘德富,等.关于有限元边坡稳定分析中安全系数的 Southwest Jiaoton8 University Press。1987.(in Chinese)) Computational oil and II诅s¥and on the 1st Soil.Emei l 定义问题【J】.岩石力学与工程学报,2005,24(13):2225一 【12】GEXiu-nm。FENGDing-xiang。GUXian·tong。etal.Stability and Bin·LIU De-fu.On definitions of deformation analysis of complex rock foundations of several Iargc 2230.(ZHENG Hong,TIAN safety factor of slope stability analysis with finite element method[J】.dams and hydropower stations in C“ma[C]//Pmcee,rmgs of 【131刘艳章.边坡与坝基抗滑稳定的矢量和分析法研究【D】.武汉;中国 【6】 丰定祥,吴家秀,葛修润.边坡稳定性分析中几个问题的探讨川. 科学院武汉岩土力学研究所。2007.(LrU Yan·:hang.Vector s吼 岩土工程学报,1990,12(3):1—9.(FENG Ding-xian8·WU Jia-xiu, analysis method of slope and GE Xiu-nm.Somc Problems of Slope Stabiiity Analysis[J].Chinese 【DJ.Institute of Rock and Soil Mechanics· dam foundation stability against sliding Joonal ofGcotecimicai Engineering·1990,12(3)l I一9.(in Chinese)) 川 郑宏,李軎光.李焯芬.葛修润.求解安全系数的有限元法【J1.岩 土工程学报。2002,24(5):626—628.(zrm'NG Hong.LI 稳定性分析们.岩石力学与工程学报,2006。26(10):2130—2140. Chun-guangt GE Xiu-nm.Finite element method for solving the fiLptor (LIU Yan-zhan8·GE Xiu-ron,LI Cimn-guan8·et a1.Stability ena]ysis of safety[J].Chinese Joonal of Geotechnical Engineering-2002, 24(5)I 【8】 郑颍人,赵尚毅.岩土工程极限分析有限元法及其应用【J1.土木工 Shang-yi.Limit state engme咖analysis end finite its of slope and foundation Chinese Journal 626—628.(in Chinese)) 程学报。2005.38(1):91—98。104.(Zrm'NG Ying.ren,ZHAO element method for geotecimicad applications[J].China Civil Engineering based on vector method m'ety factorff] ofRock Mechanics and Engineeringt 2007,26(10): 2130—2140.(in Chinese)) 【15】葛修润.岩石疲劳破坏的变形控制律、岩土力学试验的实时X射 线CT扫描和边坡坝基抗滑稳定分析的新方法【J】.岩土工程学报, 2008·30(1)l 1-20.(GE,Xiu-mn.Deformation control law of rock fatigue failure,real-time X·my CT scan ofgentechnical testing,and Journal.2005,38(1):91—98,104.(in Chinese)) 【9】 【14】刘艳章.葛修润,李春光-等.基于矢量法安全系数的边坡与坝基 中田科学院武汉岩体土力学研究所.岩质边坡稳定性的试验研究new method of stability analysis of slopes end dam foundations. 与计算方法【M】.北京l科学出版社.1981.(Institute ofRock and Soil Chinese Journal ofGeotechnical Engineeringt Mechanics,Chinese academy ofsciences experimental study on rock Chinese)) slope stability analyses and calculation methods[M].Beijin8:Science Press,1981.(in Chinese)) 【l 6】陈祖煜.土质边坡稳定分析——原理·方法·程序fM】.北京z中 田水利水电出版社·2003.(cm狲Zu-yu.Earth slope 【lO】唐芬,郑颗人.边坡稳定安全储备的双折减系数推导们.重庆交 通大学学报(自然科学版),2007。26(4)t 95—100.(TANG 2008,30(I)I l·20.(in stability analyl豳qheory,method and prngrems[M].Beijin8,China Water Fen. ·43· 第十一次伞国岩石力学与T程学术大会特邀报告 2010年 【17】潘家铮.建筑物的抗滑稳定和滑坡分析【M】.北京:水利出版社。Three-dimensional vector姐姗method employed in slope and dam 1980.(PAN Jia-zhcn孚stability analyses of structures and landslides foundation 【M1.Bcijmg:Water Resources and Hydropower Press,1980.(in engineering[J].Chinese Journal ofRock Mechanics and Ensinee血g· stability analysis and its application to practical 2010,29(1)l 8-20.(in Chinese)) [18】陈祖煜.建筑物抗滑稳定分析中“潘家铮最大最小原理”的证明【_,】. 【23】葛修润。谷先荣.丰定祥.三维无限元和节理无界元川.岩土工程 清华大学学报(自然科学版)。1998,38(1):1-4(CHEN Zu-yu.0啊 学报,1986(5):9-20.(GE,Xiu-ma.Three-dimonsional Infinite Domain Pan’s principles Tsingh,,a of soil and rock stability analysis【J】·Journal of Univemty(Sci&Toch),1998,38(1):I-4.(in Chinese)) Elemen拓and Joint Infinite Do.mm El锄cnts[.q.Chinese Junmal of Oeotochnical Engineering,1986(5):9-20.(in Chinese)) [191郭明伟,葛修润,李春光等.基于矢量和方法的边坡稳定性分析【≥4】黄胜。陈卫忠,杨建平等.地下工程地震动力响应及抗震研究们. 中整体下滑趋势方向的探讨【J】.岩土工程学报,2009,3l(4): 岩石力学与工程学报。28(3):483-490.(HUANG Sheng,CHEN 577-583.(GUO Ming-wei,GE Xiu-nm,LI Chun-guang,et a1.Study Wei-zhong。YANG Jian-ping.矗a1.Research on earthquake·induced on poten6al sliding dirl蜘oEi in slope stability analysis based on vector dyllamic responses and asoismic mca吼lr髓fbr underground s哪method【J】.Chinese Journal ofGcot∞hnical Engin∞-rmg,2009·∞gineering【J】.chinc∞Journal ofRock Mechanics and Engineering, [20】ZHANG Xing.Thme-dimcmiunal.stability analysis ofconcave slopes [25l郭明伟.边坡与坝基抗滑稳定矢量和分析法的研究及工程应用【D】. inphmview【J】.JournalofGcotochldcaJEngineering,1988,114(6): 武汉:中国科学院武汉岩土力学研究所,2010.(GUO Ming-wei. 658_缶7l Study∞the va2tor s岫analysis method ofslope and dam foundation [21】CHEN fltree-dimunsional slope bound lhcor@m Part h e1.A stability鸭aillst sliding and its enonee,诹application【D1.Institute of method峭ing the upper Rock and Soil Mechanics,Chinese Academy of Sciences.2010.(in Xiaa-gang,Haberfieid Zu-yu,Wang stability analysis theory C.,et and删地ods【J】.Ⅷonal Rock Mechanics&Mining Sciences·2001 t Journal of 38(3).369-378. [26】陈锋.基于矢量和法的边坡三维极限平衡稳定分析法及应用U)】. [22】郭明伟t葛修润,李春光等.边坡和坝基抗滑稳定分析的三维矢 量和法及其工程鹿【J】.岩石力学与工程学报,2010,29(1):8-20. (GUO Ming-wei· GE Xiu·nm, U Chun-guung, d II. 杭州;浙江大学,2008.(Chert Fung.A Limit Equilibrium Model for 3D Slope Analysis Based on Vector zhejiang Sm Method蛳d Application【DJ. University·H柚幽.2008.(in Chinese)) 葛修润院士发明地应力测试新方法在锦屏工地测试获得成功 由我国科学家提出的钻孔局部壁面应力全解除法(Borehole Wall Stress ReliefMethod,BWSI己M)地应力 测量新方法已在我国重大工程中得到应用,与此新方法相配套的水平孔地应力测井机器人也已研制成功。 ·44- 抗滑稳定分析新方法——矢量和分析法的基本原理及其应用 作者: 葛修润 作者单位: 中国科学院 武汉岩土力学研究所,湖北 武汉 430071 中国科学院武汉岩土力学研究所 岩土 力学与工程国家重点实验室,湖北 武汉 430071 上海交通大学 岩土力学与工程研究所,上海 200030 本文链接:http://d.g.wanfangdata.com.cn/Conference_7376929.aspx

抗滑稳定分析新方法——矢量和分析法的基本原理及其应用.pdf




