秦岭文库(kunmingchi.com)你想要的内容这里独有!
登录
注册
首页
最新文档
热门文章
关于我
免责声明
第35批认定职业技能等级认定人员成绩花名册-20230515161849764001.xls
10158次阅读
共1页
上传时间:2024-06-02 13:21:06
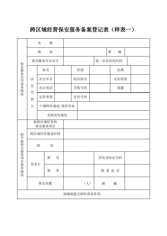
跨区域经营保安服务备案登记表.doc
10158次阅读
共2页
上传时间:2024-04-08 19:21:24
2020年度部门决算公开表—贵港市公共检验检测中心.xls
10158次阅读
共9页
上传时间:2024-02-21 10:20:23
中共天津市滨海新区委员会组织部党员教育中心职责事项信息.docx
10158次阅读
共10页
上传时间:2023-11-05 10:20:45
普通高等学校设置非国家控制的高等职业教育(专科)专业申请表.doc
10158次阅读
共16页
上传时间:2023-08-08 08:10:11
附件2:产品汇总表模板.xls
10158次阅读
共1页
上传时间:2023-07-15 12:11:21
【柳建规〔2021〕3号】关于印发《柳州市建设工程质量检测机构信用综合评价办法》的通知 - 规范性文件 - 广西柳州住房和城乡建设局网站.doc
10158次阅读
共2页
上传时间:2023-06-03 05:02:04
机关事业单位车辆定编应提供材料.doc
10158次阅读
共2页
上传时间:2023-06-02 21:01:22
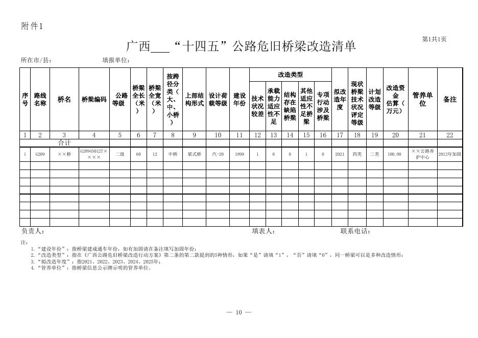
钦交发〔2021〕22号(附件1-广西“十四五”公路危旧桥梁改造清单).xls
10158次阅读
共1页
上传时间:2023-05-30 12:03:36
2.1培训师资清单.xls
10158次阅读
共1页
上传时间:2023-05-21 02:04:41
首页
223
224
225
226
227
末页
×
信息