秦岭文库(kunmingchi.com)你想要的内容这里独有!
登录
注册
首页
最新文档
热门文章
关于我
免责声明
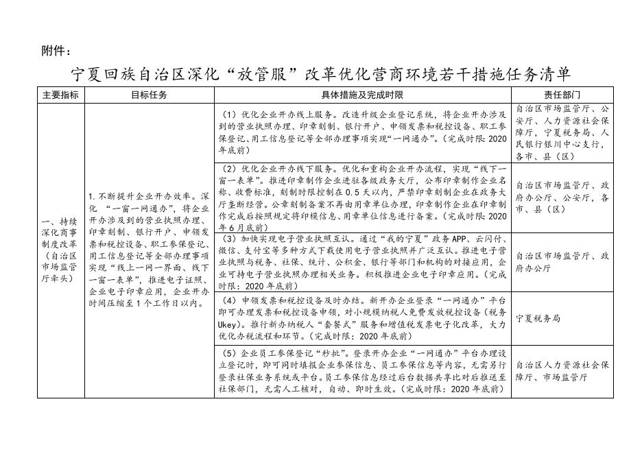
宁夏回族自治区深化“放管服”改革优化营商环境若干措施任务清单.docx
10110次阅读
共36页
上传时间:2023-09-08 12:24:04
河北省财政厅政府采购投诉处理决定书(冀财采投[2018]1号).doc
10110次阅读
共4页
上传时间:2023-08-28 06:14:56
湖滨新区皂河镇2022年第三季度农村低保家庭信息长期公示明细表.xlsx
10110次阅读
共28页
上传时间:2023-07-15 04:10:18
一、单位收支总表(公开表1).xlsx
10110次阅读
共21页
上传时间:2023-06-14 02:01:33
机动车行驶证未收回公告作废_20220627.xlsx
10110次阅读
共1页
上传时间:2023-06-13 14:12:15
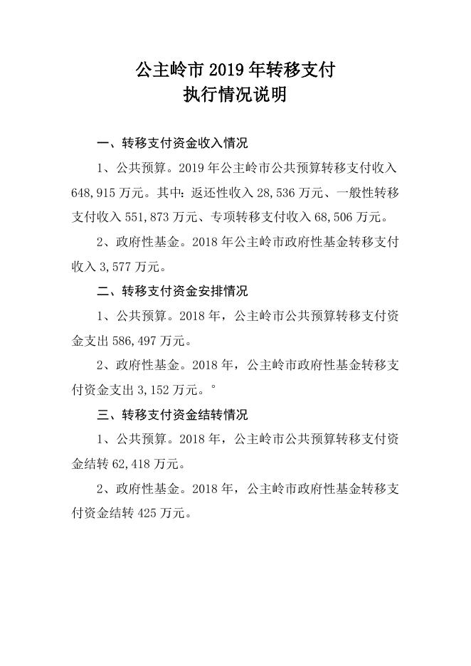
公主岭市2019年转移支付情况说明 .doc
10110次阅读
共1页
上传时间:2023-06-13 13:08:45
(大队)部门预算批复表2021.xls
10110次阅读
共15页
上传时间:2023-05-21 14:06:41
《农村饮水安全项目建设资金管理办法》(财建【2007】917号).doc
10110次阅读
共6页
上传时间:2023-04-27 07:17:29
附件2 中西医结合心理防治方案心理筛查和评估方式.pdf
10110次阅读
共4页
上传时间:2023-04-16 04:03:07
附件:湖南省粮食安全宣传教育基地申报表.doc
10110次阅读
共5页
上传时间:2023-04-11 00:27:41
首页
337
338
339
340
341
末页
×
信息