秦岭文库(kunmingchi.com)你想要的内容这里独有!

许继WBH-813微机变压器保护装置技术说明书

加油少年丨Tfboys53 页 0 B
许继WBH-813微机变压器保护装置技术说明书许继WBH-813微机变压器保护装置技术说明书许继WBH-813微机变压器保护装置技术说明书许继WBH-813微机变压器保护装置技术说明书许继WBH-813微机变压器保护装置技术说明书

许继WBH-813微机变压器保护装置技术说明书

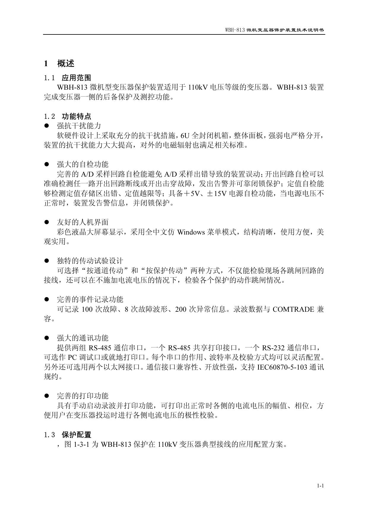
WBH-813 微机变压器保护装置 技术说明书 编制: 校核: 审核: 审定: 2005.9 WBH-813 微机变压器保护装置技术说明书 前 言 感谢您使用许继电气股份公司研制生产的 WBH-813 型微机变压器保护装置。 WBH-813 型微机变压器保护装置完全符合 ISO-9001 产品质量标准。采用全汉化技术, 调试、打印报告全汉化输出。 本说明书适用于 WBH-813 型微机变压器保护装置 Ver1.50 软件版本。 WBH-813 微机变压器保护装置技术说明书 目 1 概述..................................................................................................................................1-1 1.1 1.2 1.3 2 WBH-813/H 的保护整定清单 .................................................................................5-1 WBH-813/M 的保护整定清单...............................................................................5-10 WBH-813/L 的保护整定清单................................................................................5-13 附录一 保护装置整定计算............................................................................................6-1 6.1 6.2 6.3 6.4 6.5 6.6 6.7 7 装置整体介绍 .......................................................................................................4-1 装置背视示意图 ...................................................................................................4-2 结构与安装 ...........................................................................................................4-2 WBH-813 保护装置端子图 .....................................................................................4-3 WBH-813 装置输出触点 .........................................................................................4-7 定值清单..........................................................................................................................5-1 5.1 5.2 5.3 6 相间后备保护 .......................................................................................................3-1 接地后备保护 .......................................................................................................3-3 过负荷(有载调压闭锁、通风启动)保护 .......................................................3-7 限时速断保护 .......................................................................................................3-7 母线充电保护 .......................................................................................................3-7 TV 断线判别.............................................................................................................3-8 装置硬件介绍及典型接线..............................................................................................4-1 4.1 4.2 4.3 4.4 4.5 5 机械及环境参数 ...................................................................................................2-1 额定电气参数 .......................................................................................................2-1 主要技术指标 .......................................................................................................2-2 产品原理介绍..................................................................................................................3-1 3.1 3.2 3.3 3.4 3.5 3.6 4 应用范围 ...............................................................................................................1-1 功能特点 ...............................................................................................................1-1 保护配置 ...............................................................................................................1-1 技术参数..........................................................................................................................2-1 2.1 2.2 2.3 3 录 复合电压判别整定计算 .......................................................................................6-1 复合电压方向过流保护整定计算 .......................................................................6-1 零序方向过流保护整定计算 ...............................................................................6-2 零序电压保护整定计算 .......................................................................................6-3 间隙零序保护整定计算 .......................................................................................6-3 过负荷(有载调压闭锁、通风启动)保护整定计算 .......................................6-4 母线充电保护整定计算 .......................................................................................6-4 附录二 装置通讯说明(IEC 7.1 7.2 7.3 60870-5-103 规约)...................................................7-1 保护软压板遥信 ...................................................................................................7-1 保护软压板控制 ...................................................................................................7-2 状态信息 ...............................................................................................................7-2 1 WBH-813 微机变压器保护装置技术说明书 7.4 7.5 7.6 2 故障信息 ...............................................................................................................7-3 告警信息 ...............................................................................................................7-4 自检信息 ...............................................................................................................7-4 WBH-813 微机变压器保护装置技术说明书 1 概述 1.1 应用范围 WBH-813 微机型变压器保护装置适用于 110kV 电压等级的变压器。WBH-813 装置 完成变压器一侧的后备保护及测控功能。 1.2 功能特点  强抗干扰能力 软硬件设计上采取充分的抗干扰措施,6U 全封闭机箱,整体面板,强弱电严格分开, 装置的抗干扰能力大大提高,对外的电磁辐射也满足相关标准。  强大的自检功能 完善的 A/D 采样回路自检能避免 A/D 采样出错导致的装置误动;开出回路自检可以 准确检测任一路开出回路断线或开出击穿故障,发出告警并可靠闭锁保护;定值自检能 够检测定值存储区出错、定值越限等;具备+5V、±15V 电源自检功能,当电源电压不 正常时,装置发告警信息,并闭锁保护。  友好的人机界面 彩色液晶大屏幕显示,采用全中文仿 Windows 菜单模式,结构清晰,使用方便,美 观实用。  独特的传动试验设计 可选择“按通道传动”和“按保护传动”两种方式,不仅能检验现场各跳闸回路的 接线,还可以在不施加电流电压的情况下,检验各个保护的动作跳闸情况。  完善的事件记录功能 可记录 100 次故障、8 次故障波形、200 次异常信息。录波数据与 COMTRADE 兼 容。  强大的通讯功能 提供两组 RS-485 通信串口,一个 RS-485 共享打印接口,一个 RS-232 通信串口, 可选作 PC 调试口或就地打印口。每个串口的作用、波特率及校验方式均可以灵活配置。 另外还可选用两个以太网接口。通信接口兼容性、开放性强,支持 IEC60870-5-103 通讯 规约。  完善的打印功能 具有手动启动录波并打印功能,可打印出正常时各侧的电流电压的幅值、相位,方 便用户在变压器投运时进行各侧电流电压的极性校验。 1.3 保护配置 ,图 1-3-1 为 WBH-813 保护在 110kV 变压器典型接线的应用配置方案。 1-1 WBH-813 微机变压器保护装置技术说明书 WBH-813/H(高压侧) 保护:TV断线、复压 (方向)过流、零序 (方向)过流、间隙零 序、过负荷 测量:三相电流、三相 电压、线电压、零序电 压、功率、功率因数、 频率 遥控:分、合断路器, 分、合接地刀闸 遥信:断路器位置、隔 离刀位置、接地刀闸位 置、控制回路断线、压 力异常、装置故障、直 流消失 WBH-813/M(中压 侧) 保护:TV断线、复 压(方向)过流、过 负荷 测量:三相电流、三 相电压、线电压、零 序电压、功率、功率 因数、频率 遥控:分、合断路器 遥信:断路器位置、 隔离刀位置、控制回 路断线、弹簧未储 能、装置故障、直流 消失 WBH-813/L(低压侧) 保护:TV断线、复压过流、限 时速断、过负荷 测量:三相电流、三相电压、线 电压、零序电压、功率、功率因 数、频率 遥控:分、合断路器 遥信:断路器位置、隔离刀位 置、控制回路断线、弹簧未储 能、装置故障、直流消失 图 1-3-1 WBH-813 在三圈变中的典型应用配置 1.3.1 WBH-813/H 高压侧后备保护装置的典型配置 按不同用户的要求,设了两种方案。 第一种配置方案:对应软件 WBH-813/H/R2,有测控功能,复压方向过流保护共两 段,每段各两时限,复压过流保护一段一时限;零序方向过流共二段,每段各两时限; 不带方向的零序过流一段一时限,专用去联跳不接地变,不接地变用零序联跳保护(为 一开入量启动的零序电流闭锁零序过电压保护)跳本变开关;间隙零序保护为电流电压 元件或逻辑,同一个出口,一段两时限;零序过电压保护一段两时限;过负荷、通风启 动、有载调压闭锁各一段一时限;复合电压判据、TV 断线告警。 第一种配置特点:有测控功能;复压(方向)过流保护三段共五时限,可选用零序 联跳功能或间隙零序保护或零序过电压保护。 第二种配置方案:对应软件 WBH-813/H/R9,无测控功能;复压(方向)过流保护 共三段,每段各三时限,前两段带方向;零序方向过流共二段,每段各两时限;不带方 向的零序过流一段一时限,专用去联跳不接地变,不接地变用零序联跳保护(为一开入 量启动的零序电流闭锁零序过电压保护)跳本变开关;间隙零序保护为电流电压元件或 逻辑,同一个出口,一段两时限;零序过电压保护一段两时限;过负荷、通风启动、有 载调压闭锁各一段一时限;复合电压判据、TV 断线告警。。 第二种配置特点:无测控功能;复压(方向)过流保护三段共九时限,可选用零序 联跳功能或间隙零序保护或零序过电压保护。 WBH-813/H 高压侧后备保护装置的详细配置如表 1-3-1 所示: 表 1-3-1 1-2 WBH-813 微机变压器保护装置技术说明书 方 功 案 配 能 WBH-813/H/2 WBH-813/H/9 √ × 备注 置 测控功能 复压(方向)过流一段(t1) √(方向可投退) √(方向可投退) 复压(方向)过流一段 t2 √(方向可投退) √(方向可投退) 复压(方向)过流一段 t3 × √(方向可投退) 复压(方向)过流二段(t1) √(方向可投退) √(方向可投退) 复压(方向)过流二段 t2 √(方向可投退) √(方向可投退) 复压(方向)过流二段 t3 × √(方向可投退) 复压过流三段(t1) √ √ 复压过流三段 t2 × √ 复压过流三段 t3 × √ 零序(方向)过流一段 t1 √(方向可投退) √(方向可投退) 零序(方向)过流一段 t2 √(方向可投退) √(方向可投退) 零序(方向)过流二段 t1 √(方向可投退) √(方向可投退) 零序(方向)过流二段 t2 √(方向可投退) √(方向可投退) 零序过流三段 √ √ 采用零序联跳方式时选用 间隙零序(t1) √ √ 间隙零序 t2 √ √ 包括零序过流、零序过压,电流、 电压元件经或门,同一个出口 过负荷 √ √ 通风启动 √ √ 有载调压闭锁 √ √ 复合电压 √ √ TV 断线 √ √ 零序过电压(t1) √ √ 零序过电压 t2 √ √ 中性点全绝缘变压器不配间隙 零序保护时选用 零序联跳保护(中性点不 接地变压器用) √ √ 采用零序联跳方式时选用 注: √表示:配有此保护或功能,×表示:不配有此保护或功能 1.3.2 WBH-813/M 中压侧后备保护装置的典型配置 按不同用户的要求,设了两种方案。 第一种配置方案:对应软件 WBH-813/M/R5,无测控功能;复压方向过流保护共两 段,每段各三时限,复压过流保护一段三时限;限时速断一段三时限;零序过流保护一 段一时限;零序过电压保护一段一时限,动作于信号告警;过负荷一段一时限;母线充 电保护一段一时限;复合电压判据;TV 断线告警。 第一种配置特点:无测控功能;复压(方向)过流保护三段共九时限,限时速断一 段三时限。 第二种配置方案:对应软件 WBH-813/M/R6,有测控功能;复压方向过流保护共两 段,每段各三时限,复压过流保护一段三时限;限时速断一段三时限;零序过流保护一 段一时限;零序过电压保护一段一时限,动作于信号告警;过负荷一段一时限;母线充 1-3 WBH-813 微机变压器保护装置技术说明书 电保护一段一时限;复合电压判据;TV 断线告警。 第二种配置特点:有测控功能;复压(方向)过流保护三段共九时限,限时速断一 段三时限。 WBH-813/M 中压侧后备保护装置的详细配置如表 1-3-2 所示: 表 1-3-2 方 功 案 配 能 WBH-813/M/5 WBH-813/M/6 × √ 备注 置 测控功能 复压(方向)过流一段(t1) √(方向可投退) √(方向可投退) 复压(方向)过流一段 t2 √(方向可投退) √(方向可投退) 复压(方向)过流一段 t3 √(方向可投退) √(方向可投退) 复压(方向)过流二段(t1) √(方向可投退) √(方向可投退) 复压(方向)过流二段 t2 √(方向可投退) √(方向可投退) 复压(方向)过流二段 t3 √(方向可投退) √(方向可投退) 复压过流三段(t1) √ √ 复压过流三段 t2 √ √ 复压过流三段 t3 √ √ 限时速断 t1 √ √ 限时速断 t2 √ √ 限时速断 t3 √ √ 零序过流 √ √ 过负荷 √ √ 复合电压 √ √ TV 断线 √ √ 零序过电压 √ √ 母线充电保护 √ √ 需消弧零序过流保护时选用 (报告警信号) 注: √表示:配有此保护或功能,×表示:不配有此保护或功能 1.3.3 WBH-813/L 低压侧后备保护装置的典型配置 按不同用户的要求,设了两种方案。 第一种配置方案:对应软件 WBH-813/L/R5,无测控功能;复压方向过流保护共两 段,每段各三时限,复压过流保护一段三时限;限时速断一段三时限;零序过流保护一 段一时限;零序过电压保护一段一时限,动作于信号告警;过负荷一段一时限;母线充 电保护一段一时限;复合电压判据;TV 断线告警。 第二种配置特点:无测控功能;复压(方向)过流保护三段共九时限,限时速断一 段三时限。 第二种配置方案:对应软件 WBH-813/L/R6,有测控功能;复压方向过流保护共两 段,每段各三时限,复压过流保护一段三时限;限时速断一段三时限;零序过流保护一 段一时限;零序过电压保护一段一时限,动作于信号告警;过负荷一段一时限;母线充 电保护一段一时限;复合电压判据;TV 断线告警。 第二种配置特点:有测控功能;复压(方向)过流保护三段共九时限,限时速断一 1-4 WBH-813 微机变压器保护装置技术说明书 段三时限。 WBH-813/L 低压侧后备保护装置的详细配置如表 1-3-3 所示: 表 1-3-3 方 案 配 功 能 WBH-813/L/5 WBH-813/L/6 × √ 置 测控功能 复压(方向)过流一段(t1) √(方向可投退) √(方向可投退) 复压(方向)过流一段 t2 √(方向可投退) √(方向可投退) 复压(方向)过流一段 t3 √(方向可投退) √(方向可投退) 复压(方向)过流二段(t1) √(方向可投退) √(方向可投退) 复压(方向)过流二段 t2 √(方向可投退) √(方向可投退) 复压(方向)过流二段 t3 √(方向可投退) √(方向可投退) 复压过流三段(t1) √ √ 复压过流三段 t2 √ √ 复压过流三段 t3 √ √ 限时速断 t1 √ √ 限时速断 t2 √ √ 限时速断 t3 √ √ 过负荷 √ √ 复合电压 √ √ TV 断线 √ √ 零序过电压(报告警信号) √ √ 母线充电保护 √ √ 注: √表示:配有此保护或功能,×表示:不配有此保护或功能 1.3.4 WBH-813 装置测控功能说明 凡配有测控功能的 WBH-813 装置的测控功能如表 1-3-4 所示: 表 1-3-4 序号 遥测量 遥信量 遥控量 遥脉量 1 U 远方/就地操作断路器切换 备用 1 正向有功 2 I 备用 1 备用 2 正向无功 3 COSΦ 备用 2 备用 3 反向有功 4 f 备用 3 备用 4 反向无功 5 P 备用 4 备用 5 备用 1 6 Q 备用 5 备用 6 备用 2 7 备用 6 备用 7 8 备用 7 备用 8 9 备用 8 10 备用 9 1-5 WBH-813 微机变压器保护装置技术说明书 11 备用 10 12 备用 11 13 备用 12 14 备用 13 15 备用 14 16 备用 15 注 1、所有遥测量都在当地实时计算,实时累加,三相有功无功的计算消除了由 于系统电压不对称而产生的误差,精度达到 0.5 级。遥测功率计算可选用三表法或 两表法(控制字设为 1 时为两表法,控制字设为 0 时为三表法),如无特殊要求,出 厂设置为三表法。若使用两表法,则默认 B 相遥测电流不用,其值恒为零。 注 2、遥信分辨率小于 2 ms;开入消抖动时间可以设定。 注 3、遥控量的出口动作保持时间可以设定。 1-6 WBH-813 微机变压器保护装置技术说明书 2 技术参数 2.1 机械及环境参数 2.1.1 机械结构 机箱结构尺寸:259.3mm×266mm×256.2mm 安装方式:嵌入式 2.1.2 机械性能 工作条件:能承受严酷等级为 I 级的振动响应,冲击响应检验; 运输条件:能承受严酷等级为 I 级的振动耐久,冲击及碰撞检验。 2.1.3 环境条件 工作温度:-10 ℃~+50 ℃,24 h 内平均温度不超过 35 ℃; 贮存温度:-25 ℃~+70 ℃在极限值下不施加激励量,装置不出现不可逆变化,温 度恢复后,装置应能正常工作; 大气压力:80 kPa~110 kPa; 相对湿度:最湿月的月平均最大相对湿度为 90%,同时该月的月平均最低温度为 25 ℃且表面无凝露。最高温度为 40 ℃时,平均最大相对湿度不超过 50%。大气压力:80 kPa~110 kPa 。 2.2 额定电气参数 2.2.1 额定交流数据 额定交流电流 I n :5 A 或 1 A; 额定交流电压U n :线电压 100 V,相电压 100/ 3 V; 额定频率: 50 Hz。 2.2.2 额定直流数据 220V 或 110V,允许偏差 +15%,-20%。 2.2.3 打印机辅助交流电源 220V,0.7A,50Hz/60Hz,允许变化范围 80%~110%。 2.2.4 采样频率 微机保护采样及录波频率 1200Hz,系统频率跟踪范围 40Hz~60Hz。 2.2.5 功率消耗 交流电压回路:当为额定电压时,每相不大于 0.5 VA; 交流电流回路:当额定电流为 1 A 时,每相不大于 0.5 VA;当额定电流为 5 A 时, 每相不大于 1 VA; 直流回路: 正常运行时,每个保护箱逻辑回路不大于 35 W,开入回路每路不大于 1.5 W;保护动作时,每个保护箱逻辑回路不大于 50 W,开入回路每路不大于 1.5 W。 2-1 WBH-813 微机变压器保护装置技术说明书 2.2.6 热稳定性 2 I n 电流下,长期运行; 10 I n 电流下,允许运行 10 s; 40 I n 电流下,允许运行 1 s。 2.3 主要技术指标 2.3.1 保护定值整定范围和定值误差 后备保护电流定值:0.2 I n ~10 I n ,误差不超过±2.5%或±0.01 I n ; 后备保护低电压定值:30 V~100 V,误差不超过±2.5%; 后备保护负序电压定值: 5 V~20 V,误差不超过±2.5%; 间隙零序电压定值:100 V~300 V,误差不超过±2.5%; 间隙零序电流定值:0.1 I n ~10 I n ,误差不超过±2.5%或±0.01 I n ; 后备保护零序电压定值:5 V~100 V,误差不超过±2.5%或±0.1 V; 方向元件动作范围边界误差:不超过±3°; 后备保护时间定值:0.1 s~10 s,在 0.1 s~1 s 内误差为±25 ms,大于 1 s 时误差不 超过±2.5%。 2.3.2 测控技术指标 遥测量计量等级 电流、电压: 0.2 级; 其它:0.5 级; 遥信分辨率:不大于 2 ms。 2.3.2.2 测控参数整定范围 电流门限值: 0.05 A~1.0 A; 相电压和零序电压的门限值:0.5 V~20 V,线电压的门限值:0.5 V~30 V,负序电 压的门限值:0.3 V~10 V; 功率的门限值:1.0 VA~50 VA(或 W 或 V ar); 功率因数门限值:0.05~0.20; 频率门限值:0.05 Hz~0.50 Hz; 循环遥测值上送时间:1 s~20 s; 开入量消抖动时间:20 ms~2 000 ms; 开出保持时间:100 ms~2 000 ms。 2.3.2.1 2.3.3 记录容量 故障录波内容和故障事件报告容量 保护跳闸记录跳闸前 4 个周波、跳闸后 6 个周波所有电流电压波形; 保护装置可循环记录 100 次故障事件报告。 2.3.3.2 正常波形记录容量 正常时保护可记录 10 个周波所有电流电压波形,以供记录或校验极性。 2.3.3.1 2-2 WBH-813 微机变压器保护装置技术说明书 异常记录容量 可循环记录 200 次事件记录和装置自检报告。事件记录包括软、硬压板投退、开关 量变位等;装置自检报告包括硬件自检出错报警、装置长期启动等。 2.3.3.3 2.3.4 对时方式 外部正脉冲秒对时; 监控系统绝对时间的对时报文。 2.3.5 输出触点 信号触点容量 允许长期通过电流:5 A; 切断电流:0.3 A(DC 220 V,τ=5 ms)。 2.3.5.2 跳闸出口触点容量 允许长期通过电流:10 A; 切断电流:0.3 A(DC 220 V,τ=5 ms)。 2.3.5.3 辅助继电器触点容量 允许长期通过电流:5 A; 切断电流:0.3 A(DC 220V,τ=5 ms)。 2.3.5.1 2.3.6 绝缘性能 绝缘电阻:装置所有电路与外壳之间的绝缘电阻在标准实验条件下,不小于 100 MΩ; 介质强度:装置的额定绝缘电压小于 60 V 的电路与外壳的介质强度能耐受交流 50 Hz,电压 500 V(有效值),历时 1 min 试验,其它电路与外壳的介质强度能耐受交流 50 Hz, 电压 2 kV(有效值),历时 1 min 试验,而无绝缘击穿或闪络现象。 2.3.7 冲击电压 装置的导电部分对外露的非导电金属部分外壳之间,在规定的试验大气条件下,能 耐受幅值为 5kV 的标准雷电波短时冲击检验。 2.3.8 寿命 电寿命:装置输出触点电路在电压不超过 250 V,电流不超过 0.5 A,时间常数为 5ms ±0.75 ms 的负荷条件下,产品能可靠动作及返回 1 000 次; 机械寿命:装置输出触点不接负荷,能可靠动作和返回 10 000 次。 2.3.9 抗干扰能力 辐射电磁场干扰试验:符合 GB/T 14598.9 规定的严酷等级的辐射电磁场干扰。 快速瞬变干扰试验:符合 GB/T 14598.10 规定的严酷等级为 IV 级的快速瞬变干扰。 脉冲群干扰试验:符合 GB/T 14598.13 规定的频率为 1 MHz 及 100 kHz 衰减振荡波 (第一个半波为电压幅值共模为 2.5 kV,差模为 1 kV)脉冲群干扰。 抗静电放电干扰试验:符合 GB/T 14598.14 规定的严酷等级为 III 级的抗静电放电干 扰。 工频磁场抗扰度试验:符合 GB/T 17626.8-1998 中第 5 章规定的严酷等级为Ⅳ级的 工频磁场干扰。 脉冲磁场抗扰度试验:符合 GB/T 17626.9-1998 中第 5 章规定的严酷等级为Ⅳ级的 2-3 WBH-813 微机变压器保护装置技术说明书 脉冲磁场干扰。 浪涌抗扰度试验:符合 IEC 60253-22-5:2002 中第 4 章规定的严酷等级为Ⅲ级的浪涌 骚扰。 射频场感应的传导骚扰抗扰度试验:符合 IEC 60253-22-6:2001 中第 4 章的规定。 工频干扰试验:符合 IEC 60253-22-7:2003 规定的工频干扰。 2-4 WBH-813 微机变压器保护装置技术说明书 3 产品原理介绍 3.1 相间后备保护 复合电压过流保护,Ⅰ、Ⅱ段可带方向闭锁,由控制字选择,方向电压取本侧电压, 方向元件带有记忆功能以消除近处三相短路时方向元件的死区。复合电压闭锁过流保护 可取三侧复合电压,任一侧复合电压动作均可启动过流保护。该保护由复合电压元件、 相间方向元件及三相过流元件“与”构成。其中复合电压元件、相间方向元件可由软件 控制字选择“投入”或“退出”,相间方向的指向也可由软件控制字选择为指向变压器 (方向指向控制字整定为 1,最大灵敏角为-45°)或为指向母线(方向指向控制字整定 为 0,最大灵敏角为 135°)。 3.1.1 复合电压 3.1.1.1 复合电压元件 复合电压动作后提供两对触点,用于启动其它侧复合电压过流保护;同时也可以用 其它侧的复合电压启动本侧的复合电压过流保护(通过开入量)。 3.1.1.2 保护原理 复合电压元件由负序电压和低电压两部分组成。负序电压反映系统的不对称故障, 低电压反映系统对称故障。 3.1.1.3 判据说明 下列两个条件中任一条件满足时,复合电压元件动作。 U 2 > U 2.op U < U op U 2.op 为负序电压整定值; U op 为低电压整定值,U 为三个线电压中最小的一个。 3.1.1.4 复合电压的逻辑图 如图 3-1-1 所示: 图 3-1-1 复合电压逻辑图 3.1.2 复合电压 (方向)过流保护 3.1.2.1 判据说明 3.1.2.1.1 过流元件 过流元件接于电流互感器二次三相回路中,当任一相电流满足下列条件时,过流元 件动作。 I > I op I op 为动作电流整定值。 3-1 WBH-813 微机变压器保护装置技术说明书 3.1.2.1.2 相间功率方向元件 & 方向元件的软件算法采用 90°接线方式,动作判据为(以 I& A ,U BC 为例): [ ] R e U&BC ⋅ IˆA ⋅ e j45° > 0 (灵敏角 ϕ sen = −45° ) Re 表示取向量的实部。 3.1.3 相间方向元件 TA 与 TV 的极性连接图 如图 3-1-2 所示: 图 3-1-2 相间方向元件 TA 与 TV 的极性连接图 3.1.4 方向元件动作特性 当相间方向元件 TA、TV 极性接线符合图 3-1-2 所示接线原则时,方向指向控制字 为“1”时,方向指向变压器,灵敏角为-45°;方向指向控制字为“0”时,方向指向 母线,灵敏角为 135°,动作区如图 3-1-3 所示。 (a) 方向指向变压器时的动作区(阴影侧) (b) 方向指向母线时的动作区(阴影侧) 图 3-1-3 相间功率方向指向不同时各自的动作区 3.1.5 与电压有关的判别的注意事项 电压投退硬压板退出时 当某侧 TV 检修或旁路代路未切换 TV 时,为保证该侧后备保护的正确动作,需退 出该侧“电压投退”硬压板,此时该侧复合电压判别不会动作,该侧 TV 断线判别也不 进行,该侧复合电压方向过流保护的功能有如下变化: 3.1.5.1 3-2 WBH-813 微机变压器保护装置技术说明书 a. 复合电压仅取本侧时,复合电压(方向)过流保护自动解除本侧复合电压元件, 变为单纯的过流保护;复合电压仅取三侧或时,该侧复合电压判别不动作,复合电压(方 向)过流保护需由其他侧复合电压启动。 b. 复合电压方向过流保护自动解除方向元件,即该保护不再带方向性; 3.1.5.2 TV 断线时 当某侧 TV 断线时,此时该侧复合电压判别不会动作,该侧复合电压方向过流保护 的功能有如下变化: a. 复合电压仅取本侧时,复合电压(方向)过流保护自动解除本侧复合电压元件, 变为单纯的过流保护;复合电压仅取三侧或时,该侧复合电压判别不动作,复合电压(方 向)过流保护需由其他侧复合电压启动。 b. 复合电压方向过流保护自动解除方向元件,即该保护不再带方向性; 3.1.6 复合电压方向过流保护逻辑框图 如图 3-1-4 所示(以 A 相为例,B、C 相类似): 复压投退控制 & 复压选择控制 电压投退硬压板投入 & 本侧TV断线动作 & & 本侧复合电压元件动作 复压开入1闭合 ≥1 ≥1 复压开入2闭合 & A相相间功率方向在动作区 & t ≥1 方向投退 A相过流元件满足 & 复压方向过 流保护出口 (A相动作) 保护硬压板投入 保护软压板投入 保护启动元件动作 图 3-1-4 复合电压方向过流保护逻辑图(A 相为例) 3.2 接地后备保护 对于 110 kV 及以上电压等级的变压器需要设置接地保护。 对中性点直接接地运行的变压器,配置三段式零序(方向)过流保护。第一段和第 二段均带方向,并各段方向元件可独立通过控制字投退,第三段不带方向(专用去零序 联跳)。第一段和第二段均有两个时限,第三段仅一个时限。 3-3 WBH-813 微机变压器保护装置技术说明书 本装置针对变压器中性点可能接地运行或不接地运行,对外部单相接地引起的过电 流,及因失去接地中性点引起的电压升高,除配置上述零序(方向)过流保护外,还按 情况设如下保护。 a.对分级绝缘变压器,一般要求中性点装设放电间隙,则配反应零序电压和间隙放 电电流的间隙零序保护。 b.对一些中性点尚未装设放电间隙的分级绝缘变压器,有的地方仍用零序联跳,保 护先切除同一变电站中的不接地变压器,然后再跳开同一变电站中的中性点接地变压 器。 c.对全绝缘变压器,中性点不接地时设有一段零序电压保护,该保护动作后均跳主 变各侧开关。 对中、低压侧配置一段零序电压保护,用于单相接地故障时发告警信号。 3.2.1 零序(方向)过流保护 零序(方向)过流保护作为变压器或相邻元件接地故障的后备保护。 3.2.1.1 保护原理 由零序过流元件及零序功率方向元件“与”构成。其中,零序功率方向元件可由软 件控制字整定“投入”或“退出”,零序功率方向的指向可由软件整定为指向变压器或 母线。 3.2.1.2 判据说明 3.2.1.2.1 零序过流元件 零序方向过流保护的过流元件可用三相 TA 组成的自产零序电流,也可以用变压器 中性点专用零序 TA 的电流。装置提供“动作电流选择”控制字以供用户选择,该控制 字整定为“1”时,过流用自产零序电流;该控制字整定为“0”时,过流用专用零序电 流。 不带方向的零序过流保护第三段的过流元件用变压器中性点专用零序 TA 的电流。 3.2.1.2.2 零序功率方向元件 零序过流保护的方向电流元件用自产零序电流。方向指向变压器,方向指向控制字 为“1”时,灵敏角为-110°;方向指向母线,方向指向控制字为“0”时,灵敏角为 70°。 [ ] 动作判据: R e 3U&0 ⋅ 3Iˆ0 ⋅ e j110° > 0 (灵敏角 ϕsen = −110° ) Re 表示取向量的实部。 零序方向元件的电流取自三相 TA 组成的零序回路中的自产零序电流,TA 的正极性 端在母线侧;电压可以取三相 TV 组成的零序回路中的自产零序电压,也可以取 TV 开 口三角电压。 3.2.1.2.3 零序电压闭锁元件 可由软件控制字整定“投入”或“退出”。零序电压闭锁元件的零序电压取自 TV 开 口三角电压。 3.2.1.3 零序方向元件 TA 与 TV 的极性连接图 如图 3-2-1 所示: 3-4 WBH-813 微机变压器保护装置技术说明书 图 3-2-1 零序方向元件 TA 与 TV 间的极性连接图 3.2.2 与电压有关的判别的注意事项 当某侧 TV 检修或旁路代路未切换 TV 时,为保证该侧后备保护的正确动作,需退 出该侧“电压投退”硬压板,此时该侧零序方向过流保护自动解除方向元件,即该保护 不再带方向性;且自动解除零序电压闭锁元件,即开放零序过流保护。 当某侧 TV 断线时,此时该侧零序方向过流保护自动解除方向元件,即该保护不再 带方向性。 3.2.2.1 零序方向过流保护逻辑框图 如图 3-2-2 所示: 图 3-2-2 零序方向过流保护逻辑图 3-5 WBH-813 微机变压器保护装置技术说明书 3.2.2.2 零序方向元件的动作特性 装置设有“方向指向”控制字,当 TA 极性接线符合上述接线示意图时,控制字指 向设为“1”,方向指向变压器,方向灵敏角为-110°;方向指向设为“0”,方向指向母 线,方向灵敏角为 70°。方向元件的动作特性如图 3-2-3 所示: (a) 方向指向变压器时的动作区(阴影侧) (b) 方向指向母线时的动作区(阴影侧) 图 3-2-3 零序功率方向指向不同时各自的动作区 3.2.3 零序电压保护 对全绝缘变压器因系统失去接地中性点引起的电压升高,设高压侧零序过电压保护 做接地后备;对中、低压侧配置一段零序过电压保护,用于接地故障时发告警信号。零 序电压取自母线 TV 二次开口三角。 3.2.4 零序联跳保护 适用于变压器中性点接地运行系统中,变电站有两台或两台以上并联运行的中性点 未装放电间隙的分级绝缘变压器。变压器中性点不接地运行变压器的零序联跳保护由零 序电流闭锁元件、零序电压元件和开入量组成,该开入量为变压器中性点接地运行变压 器的零序过流保护的动作触点。零序电压取自母线 TV 二次开口三角侧,零序电流取变 压器中性点专用零序电流互感器。 3.2.4.1 零序联跳保护逻辑框图 零序联跳保护逻辑框图如图 3-2-4 所示: 图 3-2-4 零序联跳保护逻辑框图 3-6 WBH-813 微机变压器保护装置技术说明书 3.2.5 间隙零序保护 该保护适用于中性点装设放电间隙的分级绝缘变压器,保护由零序电压元件和零序 电流元件构成,零序电压取自母线 TV 二次开口三角侧,零序电流取自放电间隙处电流 互感器。由于间隙在击穿的过程中,零序电压和零序电流可能交替出现。当间隙电压元 件或间隙电流元件动作后,保持一定时间,经过延时保护动作。 3.3 过负荷(有载调压闭锁、通风启动)保护 装置设有三个保护分别对应这三项功能,取最大相电流作为判别。装置给出一副通 风启动触点,一副有载调压闭锁触点。 3.3.1 过负荷(有载调压闭锁、通风启动)保护的逻辑框图 如图 3-3-1 所示: 图 3-3-1 过负荷(有载调压闭锁、通风启动)保护逻辑图 3.4 限时速断保护 变压器的低压侧配置限时速断保护,在线路近端故障断路器拒动或母线故障时,以 较短时限跳开本侧断路器,避免了因复压闭锁过流保护时限过长而烧坏变压器。 3.4.1 限时速断保护的逻辑框图 如图 3-4-1 所示: 保护硬压板投入 保护软压板投入 & t & 过流元件动作 出口 保护启动元件动作 图 3-4-1 限时速断保护逻辑图 3.5 母线充电保护 母线充电保护是一种限时电流速断保护,仅在对母线充电时短时投入。在检测到母 线充电开入(断路器 HWJ)从断开变至闭合时,短时投入母充保护,15 s 后自动退出母 充保护。 3.5.1 母线充电保护逻辑图 如图 3-5-1 所示: 3-7 WBH-813 微机变压器保护装置技术说明书 图 3-5-1 3.6 母线充电保护逻辑图 TV 断线判别 3.6.1 判据原理 ; a.正序电压小于 30V,任一相电流大于 0.06 I e ( I e 为本侧额定负荷电流定值) b.负序电压大于 8V。 满足上述任一条件,且负序电流小于 0.2 I e 同时三相电流都小于 1.2 I e ,延时 10 s 报 该侧母线 TV 断线,发 TV 断线告警信号。在电压恢复正常后延时 10 s 恢复。 3.6.2 与电压有关的判别的注意事项 当某侧 TV 检修或旁路代路未切换 TV 时,为保证该侧后备保护的正确动作,需退 出该侧“电压投退”硬压板,此时该侧 TV 断线检测功能解除。 3-8 WBH-813 微机变压器保护装置技术说明书 4 装置硬件介绍及典型接线 4.1 装置整体介绍 4.1.1 硬件平台 保护装置采用新一代 32 位基于 DSP 技术的通用硬件平台。整体大面板,全封闭机 箱,硬件电路采用后插拔的插件式结构,CPU 电路板采用 6 层板,并采用表面贴装技术, 提高了装置可靠性。 装 置 核 心 部 分 采 用 德 州 仪 器 公 司 (Texas Instruments) 的 32 位 数 字 信 号 处 理 器 TMS320C32,主要完成保护的出口逻辑及后台功能,使保护整体精确、高速、可靠。 图 4-1-1 CPU 部分硬件框图 4.1.2 软件平台 软件平台采用 ATI 公司的 RTOS 系统 NUCLEUS PLUS。RTOS 是一个经过严格测试 的内核,保证软件运行的稳定性。 4.1.3 与综合自动化监控系统接口说明 系统应用总体框图如图 4-1-2 所示: WBH-813 GPS 对时脉冲 WH-812 变电站 综合自动化系统 PC机 调试 图 4-1-2 WH-814 网络 打印机 系统总体框图 4-1 WBH-813 微机变压器保护装置技术说明书 装置以串行通信或网络通信方式与变电站监控系统相联,可对变电站监控系统上送 事件报告、告警信息等,并可由远方实现保护投退功能。 设有两组独立的通讯接口 RS-485 或 Ethernet 灵活配置,支持 IEC60870-5-103 通讯 规约。通过配套规约转换器可满足 Ethernet 组网要求,并可适应多种通信规约,满足 110kV 电压等级变电站综合自动化的要求。 4.2 装置背视示意图 WBH-813 保护装置带测控功能与不带测控功能时背视示意图分别如图 4-2-1、图 4-2-2 所示: 4# 3# 通 遥 开 跳 交 稳 保 压 护 信 入 闸 流 电 C P U 遥 开 出 变 控 出 口 换 源 图 4-2-1 信 带测控功能的 WBH-813 装置背视示意图 7# 6# 5# 稳 保 压 护 电 C P U 源 图 4-2-2 2# 1# 7# 6# 5# 通 4# 空 面 信 板 3# 2# 1# 开 跳 交 入 闸 流 开 出 变 出 口 换 不带测控功能的 WBH-813 装置背视示意图 4.3 结构与安装 19 in 半宽 6 U 机箱。机箱外形尺寸和安装开孔尺寸如图 4-3-1 和图 4-3-2 所示: 4-2 WBH-813 微机变压器保护装置技术说明书 图 4-3-1 机箱外形尺寸 图 4-3-2 安装开孔尺寸 4.4 WBH-813 保护装置端子图 4.4.1 WBH-813/H 保护装置端子图 以带测控功能的为例说明,不带测控功能时 4#插件改为空面板,不再有相应 4#插件 的端子。高压侧 WBH-813/H 保护装置端子图如图 4-4-1 所示: 4-3 WBH-813 微机变压器保护装置技术说明书 图 4-4-1 WBH-813/H 装置端子图 注 1、出口矩阵整定时注意,复合电压、通风启动、有载调压闭锁和 TV 断线这几 个保护的出口矩阵,程序内部已设定,不必修改整定。这些保护的出口矩阵即便是在人 机接口菜单中修改了,修改也将无效。 注 2、检修压板为检修一次设备或本保护装置时投入,检修压板投入时本装置将不 再向监控后台上送保护的信息,与监控后台间的通信只保持对时功能。 4-4 WBH-813 微机变压器保护装置技术说明书 4.4.2 WBH-813/M 保护装置端子图 以带测控功能的为例说明,不带测控功能时 4#插件改为空面板,不再有相应 4#插件 的端子。中压侧 WBH-813/M 保护装置端子图如图 4-4-2 所示: 图 4-4-2 WBH-813/M 装置端子图 注 1、出口矩阵整定时注意,复合电压和 TV 断线这两个保护的出口矩阵,程序内 部已设定,不必修改整定。这些保护的出口矩阵即便是在人机接口菜单中修改了,修改 4-5 WBH-813 微机变压器保护装置技术说明书 也将无效。 注 2、检修压板为检修一次设备或本保护装置时投入,检修压板投入时本装置将不 再向监控后台上送保护的信息,与监控后台间的通信只保持对时功能。 4.4.3 WBH-813/L 保护装置端子图 以带测控功能的为例说明,不带测控功能时 4#插件改为空面板,不再有相应 4#插件 的端子。低压侧 WBH-813/L 保护装置端子图如图 4-4-3 所示: 直流 消失1 直流 消失2 4-6 WBH-813 微机变压器保护装置技术说明书 图 4-4-3 WBH-813/L 装置端子图 注 1、出口矩阵整定时注意,复合电压和 TV 断线这两个保护的出口矩阵,程序内 部已设定,不必修改整定。这些保护的出口矩阵即便是在人机接口菜单中修改了,修改 也将无效。 注 2、检修压板为检修一次设备或本保护装置时投入,检修压板投入时本装置将不 再向监控后台上送保护的信息,与监控后台间的通信只保持对时功能。 4.5 WBH-813 装置输出触点 WBH-813 保护装置触点原理图如图 4-5-1、图 4-5-2、图 4-5-3 所示: 出口1 201 202 出口6 211 203 204 205 212 222 213 215 214 216 出口4 出口5 207 208 复合电压 出口9 209 210 复合电压 出口10 217 219 出口13 出口12 223 206 出口8-1 出口7-1 出口11-1 221 出口3 出口2 224 225 226 218 出口7-2 227 220 出口8-2 228 229 230 出口11-2 231 232 图 4-5-1 WBH-813 装置保护出口触点图 第一组信号 321 322 保护跳闸 保护告警 第二组信号 319 323 装置故障 调压闭锁或备用 通风启动或备用 324 325 图 4-5-2 图 4-5-3 320 保护跳闸 信 保护告警 号 装置故障 公 共 调压闭锁或备用 端 通风启动或备用 328 329 326 330 331 332 327 信 号 公 共 端 WBH-813 装置信号触点图 WBH-813 装置遥控开出触点图 4-7 WBH-813 微机变压器保护装置技术说明书 5 定值清单 5.1 WBH-813/H 的保护整定清单 5.1.1 WBH-813/H/2 的保护整定清单 对应的软件型号:WBH-813/H/R2。 5.1.1.1 WBH-813/H/2 的保护软压板清单 序号 01 保护软压板名称 注 高压侧 TV 断线 01 02 备 TV 断线软压板 √:投入 , ×:退出 高压侧复合电压 01 复合电压软压板 √:投入 , ×:退出 高压侧复压过流保护 03 01 复压方向过流一段 t1 软压板 √:投入 , ×:退出 02 复压方向过流一段 t2 软压板 √:投入 , ×:退出 03 复压方向过流二段 t1 软压板 √:投入 , ×:退出 04 复压方向过流二段 t2 软压板 √:投入 , ×:退出 05 复压过流保护三段软压板 √:投入 , ×:退出 高压侧零序过流保护 04 01 零序方向过流一段 t1 软压板 √:投入 , ×:退出 02 零序方向过流一段 t2 软压板 √:投入 , ×:退出 03 零序方向过流二段 t1 软压板 √:投入 , ×:退出 04 零序方向过流二段 t2 软压板 √:投入 , ×:退出 05 零序过流三段软压板 √:投入 , ×:退出 高压侧间隙零序保护 05 06 01 间隙零序保护 t1 软压板 √:投入 , ×:退出 02 间隙零序保护 t2 软压板 √:投入 , ×:退出 高压侧零序联跳保护 01 07 08 01 零序电压保护 t1 软压板 √:投入 , ×:退出 02 零序电压保护 t2 软压板 √:投入 , ×:退出 高压侧通风启动保护 5.1.1.2 序号 有载调压闭锁保护软压板 √:投入 , ×:退出 过负荷保护软压板 √:投入 , ×:退出 WBH-813/H/2 的保护定值清单 定值名称 整定范围 步长 备 注 0.1 In~1.2 In 0.001A 本侧额定负荷电流 高压侧 TV 断线 01 5-1 √:投入 , ×:退出 高压侧过负荷保护 01 01 通风启动保护软压板 高压侧有载调压闭锁保护 01 10 √:投入 , ×:退出 高压侧零序电压保护 01 09 零序联跳保护软压板 额定电流 WBH-813 微机变压器保护装置技术说明书 02 高压侧复合电压 01 负序电压 5.0 V~20.0 V 0.001V U 2.op 02 动作低电压 0.0 V~100.0 V 0.01V U op 高压侧复压过流保护 03 01 一段复压投退控制 0~1 1 1:投入 0:退出 02 一段复压选择控制 0~1 1 1:三侧 0:仅本侧 03 一段动作电流 0.02 In~10.0 In 0.001A 04 一段延时时间 t1 0.1 s~10 s 0.001s 05 一段延时时间 t2 0.1 s~10 s 0.001s 06 一段方向投退 0~1 1 1:投入 0:退出 07 一段方向指向 0~1 1 1:指向变压器 0:指向母线 08 二段复压投退控制 0~1 1 1:投入 0:退出 09 二段复压选择控制 0~1 1 1:三侧 0:仅本侧 10 二段动作电流 0.02 In~10.0 In 0.001A 11 二段延时时间 t1 0.1 s~10 s 0.001s 12 二段延时时间 t2 0.1 s~10 s 0.001s 13 二段方向投退 0~1 1 1:投入 0:退出 14 二段方向指向 0~1 1 1:指向变压器 0:指向母线 15 三段复压投退控制 0~1 1 1:投入 0:退出 16 三段复压选择控制 0~1 1 1:三侧 0:仅本侧 17 三段动作电流 0.02 In~10.0 In 0.001A 18 三段延时时间 0.1 s~10 s 0.001s 高压侧零序过流保护 04 01 一段零序电流 0.02 In~10.0 In 0.001A 02 一段零压闭锁投退 0~1 1 03 一段零序电压 1 V~50 V 0.001V 04 一段动作电流选择 0~1 1 1:自产 0:中性点 05 一段方向电压选择 0~1 1 1:自产 0:开口三角 06 一段方向投退 0~1 1 1:投入 0:退出 07 一段方向指向 0~1 1 1:指向变压器 0:指向母线 08 一段延时时间 t1 0.1 s~10 s 0.001s 09 一段延时时间 t2 0.1 s~10 s 0.001s 10 二段零序电流 0.02 In~10.0 In 0.001A 11 二段零压闭锁投退 0~1 1 12 二段零序电压 1 V~50 V 0.001V 13 二段动作电流选择 0~1 1 1:自产 0:中性点 14 二段方向电压选择 0~1 1 1:自产 0:开口三角 15 二段方向投退 0~1 1 1:投入 0:退出 16 二段方向指向 0~1 1 1:指向变压器 0:指向母线 17 二段延时时间 t1 0.1 s~10 s 0.001s 18 二段延时时间 t2 0.1 s~10 s 0.001s 1:投入 0:退出 1:投入 0:退出 5-2 WBH-813 微机变压器保护装置技术说明书 19 三段零序电流 0.02 In~10 In 0.001A 20 三段零压闭锁投退 0~1 1 21 三段零序电压 1 V~50 V 0.001V 22 三段延时时间 0.1 s~10 s 0.001s 1:投入 0:退出 高压侧间隙零序保护 05 01 零序电流 0.02 In~10.0 In 0.001A 02 零序电压 100 V~300 V 0.01V 03 延时时间 t1 0.1 s~10 s 0.001s 04 延时时间 t2 0.1 s~10 s 0.001s 高压侧零序联跳保护 06 01 零序电压 5.0 V~100 V 0.01V 02 零序电流 0.02 In~10.0 In 0.001A 03 延时时间 0.1 s~10.0 s 0.001s (为本变零序闭锁电流) 高压侧零序电压保护 07 01 零序电压 5.0 V~300.0 V 0.01V 02 延时时间 t1 0.1 s~10 s 0.001s 03 延时时间 t2 0.1 s~10 s 0.001s 高压侧通风启动保护 08 01 动作电流 0.02 In~2.0 In 0.001A 02 返回电流 0.01 In~1.9 In 0.001A 03 延时时间 0.1 s~10.0 s 0.001s 高压侧有载调压闭锁保护 09 01 动作电流 0.02 In~2.0 In 0.001A 02 延时时间 0.1 s~10.0 s 0.001s 高压侧过负荷保护 10 01 动作电流 0.02 In~2.0 In 0.001A 02 延时时间 0.1 s~10.0 s 0.001s 5.1.1.3 序号 WBH-813/H/2 的保护出口清单 出口 1 2 3 4 5 6 7 8 9 10 11 12 13 × × × × × × × × × × × × × × × × × × × × × √ √ × × × 保护出口名称 01 高压侧 TV 断线(见注 2) 01 02 TV 断线出口 高压侧复合电压保护(见注 3) 01 复合电压出口 高压侧复压过流保护 01 复压方向过流一段 t1 出 口 √ 或 × √ 或 × √ 或 × √ 或 × √ 或 × √ 或 × √ 或 × √ 或 × √ 或 × √ 或 × √ 或 × √ 或 × √ 或 × 02 复压方向过流一段 t2 出 口 √ 或 × √ 或 × √ 或 × √ 或 × √ 或 × √ 或 × √ 或 × √ 或 × √ 或 × √ 或 × √ 或 × √ 或 × √ 或 × 03 5-3 WBH-813 微机变压器保护装置技术说明书 03 复压方向过流二段 t1 出 口 √ 或 × √ 或 × √ 或 × √ 或 × √ 或 × √ 或 × √ 或 × √ 或 × √ 或 × √ 或 × √ 或 × √ 或 × √ 或 × 04 复压方向过流二段 t2 出 口 √ 或 × √ 或 × √ 或 × √ 或 × √ 或 × √ 或 × √ 或 × √ 或 × √ 或 × √ 或 × √ 或 × √ 或 × √ 或 × 05 复压过流保护三段出口 √ 或 × √ 或 × √ 或 × √ 或 × √ 或 × √ 或 × √ 或 × √ 或 × √ 或 × √ 或 × √ 或 × √ 或 × √ 或 × 高压侧零序过流保护 01 零序方向过流一段 t1 出 口 √ 或 × √ 或 × √ 或 × √ 或 × √ 或 × √ 或 × √ 或 × √ 或 × √ 或 × √ 或 × √ 或 × √ 或 × √ 或 × 02 零序方向过流一段 t2 出 口 √ 或 × √ 或 × √ 或 × √ 或 × √ 或 × √ 或 × √ 或 × √ 或 × √ 或 × √ 或 × √ 或 × √ 或 × √ 或 × 03 零序方向过流二段 t1 出 口 √ 或 × √ 或 × √ 或 × √ 或 × √ 或 × √ 或 × √ 或 × √ 或 × √ 或 × √ 或 × √ 或 × √ 或 × √ 或 × 04 零序方向过流二段 t2 出 口 √ 或 × √ 或 × √ 或 × √ 或 × √ 或 × √ 或 × √ 或 × √ 或 × √ 或 × √ 或 × √ 或 × √ 或 × √ 或 × 05 零序过流三段出口 √ 或 × √ 或 × √ 或 × √ 或 × √ 或 × √ 或 × √ 或 × √ 或 × √ 或 × √ 或 × √ 或 × √ 或 × √ 或 × 04 高压侧间隙零序保护 05 06 01 间隙零序保护 t1 出口 √ 或 × √ 或 × √ 或 × √ 或 × √ 或 × √ 或 × √ 或 × √ 或 × √ 或 × √ 或 × √ 或 × √ 或 × √ 或 × 02 间隙零序保护 t2 出口 √ 或 × √ 或 × √ 或 × √ 或 × √ 或 × √ 或 × √ 或 × √ 或 × √ 或 × √ 或 × √ 或 × √ 或 × √ 或 × √ 或 × √ 或 × √ 或 × √ 或 × √ 或 × √ 或 × √ 或 × √ 或 × √ 或 × √ 或 × √ 或 × √ 或 × √ 或 × 高压侧零序联跳保护 01 零序联跳保护出口 高压侧零序电压保护 07 08 01 零序电压保护 t1 出口 √ 或 × √ 或 × √ 或 × √ 或 × √ 或 × √ 或 × √ 或 × √ 或 × √ 或 × √ 或 × √ 或 × √ 或 × √ 或 × 02 零序电压保护 t2 出口 √ 或 × √ 或 × √ 或 × √ 或 × √ 或 × √ 或 × √ 或 × √ 或 × √ 或 × √ 或 × √ 或 × √ 或 × √ 或 × 高压侧通风启动保护(见注 4) 5-4 WBH-813 微机变压器保护装置技术说明书 01 09 × × × × × × × × × × × × √ × × × × × × × × × × × √ × √ 或 × √ 或 × √ 或 × √ 或 × √ 或 × √ 或 × √ 或 × √ 或 × √ 或 × √ 或 × √ 或 × √ 或 × √ 或 × 高压侧有载调压闭锁保护(见注 5) 01 10 通风启动保护出口 有载调压闭锁保护出口 高压侧过负荷保护 01 过负荷保护出口 注 1、√:选中,即保护动作时启动该出口, ×:不选,即保护动作时不启动该出 口。 注 2、TV 断线的出口已固定,即便修改它的出口矩阵也不会改变它的出口方式。 注 3、复合电压的出口已固定,即便修改它的出口矩阵也不会改变它的出口方式。 注 4、通风启动保护的出口已固定,即便修改它的出口矩阵也不会改变它的出口方式。 注 5、有载调压闭锁保护的出口已固定,即便修改它的出口矩阵也不会改变它的出口 方式。 5.1.2 WBH-813/H/9 的保护整定清单 对应的软件型号:WBH-813/H/R9。 5.1.2.1 WBH-813/H/9 的保护软压板清单 序号 01 保护软压板名称 注 高压侧 TV 断线 01 02 备 TV 断线软压板 √:投入 , ×:退出 高压侧复合电压 01 复合电压软压板 √:投入 , ×:退出 高压侧复压过流保护 03 01 复压方向过流一段 t1 软压板 √:投入 , ×:退出 02 复压方向过流一段 t2 软压板 √:投入 , ×:退出 03 复压方向过流一段 t3 软压板 √:投入 , ×:退出 04 复压方向过流二段 t1 软压板 √:投入 , ×:退出 05 复压方向过流二段 t2 软压板 √:投入 , ×:退出 06 复压方向过流二段 t3 软压板 √:投入 , ×:退出 07 复压过流保护三段 t1 软压板 √:投入 , ×:退出 08 复压过流保护三段 t2 软压板 √:投入 , ×:退出 09 复压过流保护三段 t3 软压板 √:投入 , ×:退出 高压侧零序过流保护 04 01 零序方向过流一段 t1 软压板 √:投入 , ×:退出 02 零序方向过流一段 t2 软压板 √:投入 , ×:退出 03 零序方向过流二段 t1 软压板 √:投入 , ×:退出 04 零序方向过流二段 t2 软压板 √:投入 , ×:退出 05 零序过流三段软压板 √:投入 , ×:退出 高压侧间隙零序保护 05 5-5 01 间隙零序保护 t1 软压板 √:投入 , ×:退出 02 间隙零序保护 t2 软压板 √:投入 , ×:退出 WBH-813 微机变压器保护装置技术说明书 06 高压侧零序联跳保护 01 07 08 01 零序电压保护 t1 软压板 √:投入 , ×:退出 02 零序电压保护 t2 软压板 √:投入 , ×:退出 高压侧通风启动保护 5.1.2.2 序号 有载调压闭锁保护软压板 √:投入 , ×:退出 过负荷保护软压板 √:投入 , ×:退出 WBH-813/H/9 的保护定值清单 定值名称 整定范围 步长 备 注 0.1 In~1.2 In 0.001A 本侧额定负荷电流 高压侧 TV 断线 01 02 √:投入 , ×:退出 高压侧过负荷保护 01 01 通风启动保护软压板 高压侧有载调压闭锁保护 01 10 √:投入 , ×:退出 高压侧零序电压保护 01 09 零序联跳保护软压板 额定电流 高压侧复合电压 01 负序电压 5.0 V~20.0 V 0.001V U 2.op 02 动作低电压 0.0 V~100.0 V 0.01V U op 高压侧复压过流保护 03 01 一段复压投退控制 0~1 1 1:投入 0:退出 02 一段复压选择控制 0~1 1 1:三侧 0:仅本侧 03 一段动作电流 0.02 In~10.0 In 0.001A 04 一段延时时间 t1 0.1 s~10 s 0.001s 05 一段延时时间 t2 0.1 s~10 s 0.001s 06 一段延时时间 t3 0.1 s~10 s 0.001s 07 一段方向投退 0~1 1 1:投入 0:退出 08 一段方向指向 0~1 1 1:指向变压器 0:指向母线 09 二段复压投退控制 0~1 1 1:投入 0:退出 10 二段复压选择控制 0~1 1 1:三侧 0:仅本侧 11 二段动作电流 0.02 In~10.0 In 0.001A 12 二段延时时间 t1 0.1 s~10 s 0.001s 13 二段延时时间 t2 0.1 s~10 s 0.001s 14 二段延时时间 t3 0.1 s~10 s 0.001s 15 二段方向投退 0~1 1 1:投入 0:退出 16 二段方向指向 0~1 1 1:指向变压器 0:指向母线 17 三段复压投退控制 0~1 1 1:投入 0:退出 18 三段复压选择控制 0~1 1 1:三侧 0:仅本侧 19 三段动作电流 0.02 In~10.0 In 0.001A 20 三段延时时间 t1 0.1 s~10 s 0.001s 21 三段延时时间 t2 0.1 s~10 s 0.001s 5-6 WBH-813 微机变压器保护装置技术说明书 22 三段延时时间 t3 0.1 s~10 s 0.001s 高压侧零序过流保护 04 01 一段零序电流 0.02 In~10.0 In 0.001A 02 一段零压闭锁投退 0~1 1 03 一段零序电压 1 V~50 V 0.001V 04 一段动作电流选择 0~1 1 1:自产 0:中性点 05 一段方向电压选择 0~1 1 1:自产 0:开口三角 06 一段方向投退 0~1 1 1:投入 0:退出 07 一段方向指向 0~1 1 1:指向变压器 0:指向母线 08 一段延时时间 t1 0.1 s~10 s 0.001s 09 一段延时时间 t2 0.1 s~10 s 0.001s 10 二段零序电流 0.02 In~10.0 In 0.001A 11 二段零压闭锁投退 0~1 1 12 二段零序电压 1 V~50 V 0.001V 13 二段动作电流选择 0~1 1 1:自产 0:中性点 14 二段方向电压选择 0~1 1 1:自产 0:开口三角 15 二段方向投退 0~1 1 1:投入 0:退出 16 二段方向指向 0~1 1 1:指向变压器 0:指向母线 17 二段延时时间 t1 0.1 s~10 s 0.001s 18 二段延时时间 t2 0.1 s~10 s 0.001s 19 三段零序电流 0.02 In~10 In 0.001A 20 三段零压闭锁投退 0~1 1 21 三段零序电压 1 V~50 V 0.001V 22 三段延时时间 0.1 s~10 s 0.001s 1:投入 0:退出 1:投入 0:退出 1:投入 0:退出 高压侧间隙零序保护 05 01 零序电流 0.02 In~10.0 In 0.001A 02 零序电压 100 V~300 V 0.01V 03 延时时间 t1 0.1 s~10 s 0.001s 04 延时时间 t2 0.1 s~10 s 0.001s 高压侧零序联跳保护 06 01 零序电压 5.0 V~100 V 0.01V 02 零序电流 0.02 In~10.0 In 0.001A 03 延时时间 0.1 s~10.0 s 0.001s 高压侧零序电压保护 07 01 零序电压 5.0 V~300.0 V 0.01V 02 延时时间 t1 0.1 s~10 s 0.001s 03 延时时间 t2 0.1 s~10 s 0.001s 高压侧通风启动保护 08 01 动作电流 0.02 In~2.0 In 0.001A 02 返回电流 0.01 In~1.9 In 0.001A 03 延时时间 0.1 s~10.0 s 0.001s 0.02 In~2.0 In 0.001A 高压侧有载调压闭锁保护 09 5-7 01 动作电流 (为本变零序闭锁电流) WBH-813 微机变压器保护装置技术说明书 02 延时时间 0.1 s~10.0 s 0.001s 高压侧过负荷保护 10 01 动作电流 0.02 In~2.0 In 0.001A 02 延时时间 0.1 s~10.0 s 0.001s 5.1.2.3 序号 WBH-813/H/9 的保护出口清单 出口 1 2 3 4 5 6 7 8 9 10 11 12 13 × × × × × × × × × × × × × × × × × × × × × √ √ × × × 保护出口名称 01 高压侧 TV 断线(见注 2) 01 02 TV 断线出口 高压侧复合电压保护(见注 3) 01 复合电压出口 高压侧复压过流保护 01 复压方向过流一段 t1 出 口 √ 或 × √ 或 × √ 或 × √ 或 × √ 或 × √ 或 × √ 或 × √ 或 × √ 或 × √ 或 × √ 或 × √ 或 × √ 或 × 02 复压方向过流一段 t2 出 口 √ 或 × √ 或 × √ 或 × √ 或 × √ 或 × √ 或 × √ 或 × √ 或 × √ 或 × √ 或 × √ 或 × √ 或 × √ 或 × 03 复压方向过流一段 t3 出 口 √ 或 × √ 或 × √ 或 × √ 或 × √ 或 × √ 或 × √ 或 × √ 或 × √ 或 × √ 或 × √ 或 × √ 或 × √ 或 × 04 复压方向过流二段 t1 出 口 √ 或 × √ 或 × √ 或 × √ 或 × √ 或 × √ 或 × √ 或 × √ 或 × √ 或 × √ 或 × √ 或 × √ 或 × √ 或 × 05 复压方向过流二段 t2 出 口 √ 或 × √ 或 × √ 或 × √ 或 × √ 或 × √ 或 × √ 或 × √ 或 × √ 或 × √ 或 × √ 或 × √ 或 × √ 或 × 06 复压方向过流二段 t3 出 口 √ 或 × √ 或 × √ 或 × √ 或 × √ 或 × √ 或 × √ 或 × √ 或 × √ 或 × √ 或 × √ 或 × √ 或 × √ 或 × 07 复压过流保护三段 t1 出 口 √ 或 × √ 或 × √ 或 × √ 或 × √ 或 × √ 或 × √ 或 × √ 或 × √ 或 × √ 或 × √ 或 × √ 或 × √ 或 × 08 复压过流保护三段 t2 出 口 √ 或 × √ 或 × √ 或 × √ 或 × √ 或 × √ 或 × √ 或 × √ 或 × √ 或 × √ 或 × √ 或 × √ 或 × √ 或 × 09 复压过流保护三段 t3 出 口 √ 或 × √ 或 × √ 或 × √ 或 × √ 或 × √ 或 × √ 或 × √ 或 × √ 或 × √ 或 × √ 或 × √ 或 × √ 或 × √ 或 × √ 或 × √ 或 × √ 或 × √ 或 × √ 或 × √ 或 × √ 或 × √ 或 × √ 或 × √ 或 × √ 或 × √ 或 × 03 高压侧零序过流保护 01 04 零序方向过流一段 t1 出 口 5-8 WBH-813 微机变压器保护装置技术说明书 02 零序方向过流一段 t2 出 口 √ 或 × √ 或 × √ 或 × √ 或 × √ 或 × √ 或 × √ 或 × √ 或 × √ 或 × √ 或 × √ 或 × √ 或 × √ 或 × 03 零序方向过流二段 t1 出 口 √ 或 × √ 或 × √ 或 × √ 或 × √ 或 × √ 或 × √ 或 × √ 或 × √ 或 × √ 或 × √ 或 × √ 或 × √ 或 × 04 零序方向过流二段 t2 出 口 √ 或 × √ 或 × √ 或 × √ 或 × √ 或 × √ 或 × √ 或 × √ 或 × √ 或 × √ 或 × √ 或 × √ 或 × √ 或 × 05 零序过流三段出口 √ 或 × √ 或 × √ 或 × √ 或 × √ 或 × √ 或 × √ 或 × √ 或 × √ 或 × √ 或 × √ 或 × √ 或 × √ 或 × 高压侧间隙零序保护 05 06 01 间隙零序保护 t1 出口 √ 或 × √ 或 × √ 或 × √ 或 × √ 或 × √ 或 × √ 或 × √ 或 × √ 或 × √ 或 × √ 或 × √ 或 × √ 或 × 02 间隙零序保护 t2 出口 √ 或 × √ 或 × √ 或 × √ 或 × √ 或 × √ 或 × √ 或 × √ 或 × √ 或 × √ 或 × √ 或 × √ 或 × √ 或 × √ 或 × √ 或 × √ 或 × √ 或 × √ 或 × √ 或 × √ 或 × √ 或 × √ 或 × √ 或 × √ 或 × √ 或 × √ 或 × 高压侧零序联跳保护 01 零序联跳保护出口 高压侧零序电压保护 07 08 01 零序电压保护 t1 出口 √ 或 × √ 或 × √ 或 × √ 或 × √ 或 × √ 或 × √ 或 × √ 或 × √ 或 × √ 或 × √ 或 × √ 或 × √ 或 × 02 零序电压保护 t2 出口 √ 或 × √ 或 × √ 或 × √ 或 × √ 或 × √ 或 × √ 或 × √ 或 × √ 或 × √ 或 × √ 或 × √ 或 × √ 或 × × × × × × × × × × × × × √ × × × × × × × × × × × √ × √ 或 × √ 或 × √ 或 × √ 或 × √ 或 × √ 或 × √ 或 × √ 或 × √ 或 × √ 或 × √ 或 × √ 或 × √ 或 × 高压侧通风启动保护(见注 4) 01 09 高压侧有载调压闭锁保护(见注 5) 01 10 通风启动保护出口 有载调压闭锁保护出口 高压侧过负荷保护 01 过负荷保护出口 注 1、√:选中,即保护动作时启动该出口, ×:不选,即保护动作时不启动该出 口。 注 2、TV 断线的出口已固定,即便修改它的出口矩阵也不会改变它的出口方式。 注 3、复合电压的出口已固定,即便修改它的出口矩阵也不会改变它的出口方式。 注 4、通风启动保护的出口已固定,即便修改它的出口矩阵也不会改变它的出口方式。 注 5、有载调压闭锁保护的出口已固定,即便修改它的出口矩阵也不会改变它的出口 5-9 WBH-813 微机变压器保护装置技术说明书 方式。 5.2 WBH-813/M 的保护整定清单 5.2.1 WBH-813/M/5 和 WBH-813/M/6 的保护整定清单 分别对应的软件型号:WBH-813/M/R5 和 WBH-813/M/R6。 5.2.1.1 WBH-813/M/5 和 WBH-813/M/6 的保护软压板清单 序号 01 保护软压板名称 注 中压侧 TV 断线 01 02 备 TV 断线软压板 √:投入 , ×:退出 中压侧复合电压 01 复合电压软压板 √:投入 , ×:退出 中压侧复压过流保护 03 01 复压方向过流一段 t1 软压板 √:投入 , ×:退出 02 复压方向过流一段 t2 软压板 √:投入 , ×:退出 03 复压方向过流一段 t3 软压板 √:投入 , ×:退出 04 复压方向过流二段 t1 软压板 √:投入 , ×:退出 05 复压方向过流二段 t2 软压板 √:投入 , ×:退出 06 复压方向过流二段 t3 软压板 √:投入 , ×:退出 07 复压过流保护三段 t1 软压板 √:投入 , ×:退出 08 复压过流保护三段 t2 软压板 √:投入 , ×:退出 09 复压过流保护三段 t3 软压板 √:投入 , ×:退出 中压侧限时速断保护 04 05 01 限时速断保护 t1 软压板 √:投入 , ×:退出 02 限时速断保护 t2 软压板 √:投入 , ×:退出 03 限时速断保护 t3 软压板 √:投入 , ×:退出 中压侧零序过流保护 01 06 零序电压保护软压板 √:投入 , ×:退出 中压侧过负荷保护 01 08 √:投入 , ×:退出 中压侧零序电压保护 01 07 零序过流保护软压板 过负荷保护软压板 √:投入 , ×:退出 中压侧母线充电保护 01 母线充电保护软压板 √:投入 , ×:退出 5.2.1.2 WBH-813/M/5 和 WBH-813/M/6 的保护定值清单 序号 定值名称 整定范围 步长 01 注 中压侧 TV 断线 01 02 备 额定电流 0.1 In~1.2 In 0.001A 本侧额定负荷电流 5.0 V~20.0 V 0.001V U 2.op 中压侧复合电压 01 负序电压 5-10 WBH-813 微机变压器保护装置技术说明书 02 动作低电压 0.0 V~100.0 V 0.01V U op 中压侧复压过流保护 03 01 一段复压投退控制 0~1 1 1:投入 0:退出 02 一段复压选择控制 0~1 1 1:三侧 0:仅本侧 03 一段动作电流 0.02 In~10.0 In 0.001A 04 一段延时时间 t1 0.1 s~10 s 0.001s 05 一段延时时间 t2 0.1 s~10 s 0.001s 06 一段延时时间 t3 0.1 s~10 s 0.001s 07 一段方向投退 0~1 1 1:投入 0:退出 08 一段方向指向 0~1 1 1:指向变压器 0:指向母线 09 二段复压投退控制 0~1 1 1:投入 0:退出 10 二段复压选择控制 0~1 1 1:三侧 0:仅本侧 11 二段动作电流 0.02 In~10.0 In 0.001A 12 二段延时时间 t1 0.1 s~10 s 0.001s 13 二段延时时间 t2 0.1 s~10 s 0.001s 14 二段延时时间 t3 0.1 s~10 s 0.001s 15 二段方向投退 0~1 1 1:投入 0:退出 16 二段方向指向 0~1 1 1:指向变压器 0:指向母线 17 三段复压投退控制 0~1 1 1:投入 0:退出 18 三段复压选择控制 0~1 1 1:三侧 0:仅本侧 19 三段动作电流 0.02 In~10.0 In 0.001A 20 三段延时时间 t1 0.1 s~10 s 0.001s 21 三段延时时间 t2 0.1 s~10 s 0.001s 22 三段延时时间 t3 0.1 s~10 s 0.001s 中压侧限时速断保护 04 01 动作电流 0.02 In~10 In 0.001A 02 延时时间 t1 0.1 s~10.0 s 0.001s 03 延时时间 t2 0.1 s~10.0 s 0.001s 04 延时时间 t3 0.1 s~10.0 s 0.001s 中压侧零序过流保护 05 01 零序电流 0.02 In~10 In 0.001A 02 延时时间 0.1 s~10 s 0.001s 中压侧零序电压保护 06 01 零序电压 1.0 V~100.0 V 0.01V 02 延时时间 0.1 s~10 s 0.001s 中压侧过负荷保护 07 01 动作电流 0.02 In~2.0 In 0.001A 02 延时时间 0.1 s~10.0 s 0.001s 中压侧母线充电保护 08 5-11 01 动作电流 0.02 In~2.0 In 0.001A 02 延时时间 0.1 s~10.0 s 0.001s WBH-813 微机变压器保护装置技术说明书 5.2.1.3 WBH-813/M/5 和 WBH-813/M/6 的保护出口清单 序号 出口 1 2 3 4 5 6 7 保护出口名称 01 9 10 11 12 13 中压侧 TV 断线(见注 2) 01 02 8 TV 断线出口 × × × × × × × × × × × × × × × × × × × × × √ √ × × × 中压侧复合电压(见注 3) 01 复合电压出口 中压侧复压过流保护 01 复压方向过流一段 t1 出 口 √ 或 × √ 或 × √ 或 × √ 或 × √ 或 × √ 或 × √ 或 × √ 或 × √ 或 × √ 或 × √ 或 × √ 或 × √ 或 × 02 复压方向过流一段 t2 出 口 √ 或 × √ 或 × √ 或 × √ 或 × √ 或 × √ 或 × √ 或 × √ 或 × √ 或 × √ 或 × √ 或 × √ 或 × √ 或 × 03 复压方向过流一段 t3 出 口 √ 或 × √ 或 × √ 或 × √ 或 × √ 或 × √ 或 × √ 或 × √ 或 × √ 或 × √ 或 × √ 或 × √ 或 × √ 或 × 04 复压方向过流二段 t1 出 口 √ 或 × √ 或 × √ 或 × √ 或 × √ 或 × √ 或 × √ 或 × √ 或 × √ 或 × √ 或 × √ 或 × √ 或 × √ 或 × 05 复压方向过流二段 t2 出 口 √ 或 × √ 或 × √ 或 × √ 或 × √ 或 × √ 或 × √ 或 × √ 或 × √ 或 × √ 或 × √ 或 × √ 或 × √ 或 × 06 复压方向过流二段 t3 出 口 √ 或 × √ 或 × √ 或 × √ 或 × √ 或 × √ 或 × √ 或 × √ 或 × √ 或 × √ 或 × √ 或 × √ 或 × √ 或 × 07 复压过流保护三段 t1 出 口 √ 或 × √ 或 × √ 或 × √ 或 × √ 或 × √ 或 × √ 或 × √ 或 × √ 或 × √ 或 × √ 或 × √ 或 × √ 或 × 08 复压过流保护三段 t2 出 口 √ 或 × √ 或 × √ 或 × √ 或 × √ 或 × √ 或 × √ 或 × √ 或 × √ 或 × √ 或 × √ 或 × √ 或 × √ 或 × 09 复压过流保护三段 t3 出 口 √ 或 × √ 或 × √ 或 × √ 或 × √ 或 × √ 或 × √ 或 × √ 或 × √ 或 × √ 或 × √ 或 × √ 或 × √ 或 × 03 中压侧限时速断保护 04 01 限时速断保护 t1 出口 √ 或 × √ 或 × √ 或 × √ 或 × √ 或 × √ 或 × √ 或 × √ 或 × √ 或 × √ 或 × √ 或 × √ 或 × √ 或 × 02 限时速断保护 t2 出口 √ 或 × √ 或 × √ 或 × √ 或 × √ 或 × √ 或 × √ 或 × √ 或 × √ 或 × √ 或 × √ 或 × √ 或 × √ 或 × 5-12 WBH-813 微机变压器保护装置技术说明书 03 限时速断保护 t3 出口 √ 或 × √ 或 × √ 或 × √ 或 × √ 或 × √ 或 × √ 或 × √ 或 × √ 或 × √ 或 × √ 或 × √ 或 × √ 或 × √ 或 × √ 或 × √ 或 × √ 或 × √ 或 × √ 或 × √ 或 × √ 或 × √ 或 × √ 或 × √ 或 × √ 或 × √ 或 × √ 或 × √ 或 × √ 或 × √ 或 × √ 或 × √ 或 × √ 或 × √ 或 × √ 或 × √ 或 × √ 或 × √ 或 × √ 或 × √ 或 × √ 或 × √ 或 × √ 或 × √ 或 × √ 或 × √ 或 × √ 或 × √ 或 × √ 或 × √ 或 × √ 或 × √ 或 × √ 或 × √ 或 × √ 或 × √ 或 × √ 或 × √ 或 × √ 或 × √ 或 × √ 或 × √ 或 × √ 或 × √ 或 × √ 或 × 中压侧零序过流保护 05 01 06 中压侧零序电压保护 零序过流保护出口 01 07 零序电压保护出口 中压侧过负荷保护 01 08 过负荷保护出口 中压侧母线充电保护 01 母线充电保护出口 注 1、√:选中,即保护动作时启动该出口, ×:不选,即保护动作时不启动该出 口。 注 2、TV 断线的出口已固定,即便修改它的出口矩阵也不会改变它的出口方式。 注 3、复合电压的出口已固定,即便修改它的出口矩阵也不会改变它的出口方式。 5.3 WBH-813/L 的保护整定清单 5.3.1 WBH-813/L/5 和 WBH-813/L/6 的保护整定清单 对应的软件型号:WBH-813/L/R5 和 WBH-813/L/R6。 5.3.1.1 WBH-813/L/5 和 WBH-813/L/6 的保护软压板清单 序号 01 保护软压板名称 注 低压侧 TV 断线 01 02 备 TV 断线软压板 √:投入 , ×:退出 低压侧复合电压 01 复合电压软压板 √:投入 , ×:退出 低压侧复压过流保护 03 5-13 01 复压方向过流一段 t1 软压板 √:投入 , ×:退出 02 复压方向过流一段 t2 软压板 √:投入 , ×:退出 03 复压方向过流一段 t3 软压板 √:投入 , ×:退出 04 复压方向过流二段 t1 软压板 √:投入 , ×:退出 05 复压方向过流二段 t2 软压板 √:投入 , ×:退出 06 复压方向过流二段 t3 软压板 √:投入 , ×:退出 07 复压过流保护三段 t1 软压板 √:投入 , ×:退出 08 复压过流保护三段 t2 软压板 √:投入 , ×:退出 09 复压过流保护三段 t3 软压板 √:投入 , ×:退出 WBH-813 微机变压器保护装置技术说明书 低压侧限时速断保护 04 05 01 限时速断保护 t1 软压板 √:投入 , ×:退出 02 限时速断保护 t2 软压板 √:投入 , ×:退出 03 限时速断保护 t3 软压板 √:投入 , ×:退出 低压侧零序电压保护 01 06 √:投入 , ×:退出 低压侧过负荷保护 01 07 零序电压保护软压板 过负荷保护软压板 √:投入 , ×:退出 低压侧母线充电保护 01 母线充电保护软压板 √:投入 , ×:退出 5.3.1.2 WBH-813/L/5 和 WBH-813/L/6 的保护定值清单 序号 定值名称 整定范围 步长 01 注 低压侧 TV 断线 01 002 备 额定电流 0.1 In~1.2 In 0.001A 本侧额定负荷电流 低压侧复合电压 01 负序电压 5.0 V~20.0 V 0.001V U 2.op 02 动作低电压 0.0 V~100.0 V 0.01V U op 低压侧复压过流保护 03 01 一段复压投退控制 0~1 1 1:投入 0:退出 02 一段复压选择控制 0~1 1 1:三侧 0:仅本侧 03 一段动作电流 0.02 In~10.0 In 0.001A 04 一段延时时间 t1 0.1 s~10 s 0.001s 05 一段延时时间 t2 0.1 s~10 s 0.001s 06 一段延时时间 t3 0.1 s~10 s 0.001s 07 一段方向投退 0~1 1 1:投入 0:退出 08 一段方向指向 0~1 1 1:指向变压器 0:指向母线 09 二段复压投退控制 0~1 1 1:投入 0:退出 10 二段复压选择控制 0~1 1 1:三侧 0:仅本侧 11 二段动作电流 0.02 In~10.0 In 0.001A 12 二段延时时间 t1 0.1 s~10 s 0.001s 13 二段延时时间 t2 0.1 s~10 s 0.001s 14 二段延时时间 t3 0.1 s~10 s 0.001s 15 二段方向投退 0~1 1 1:投入 0:退出 16 二段方向指向 0~1 1 1:指向变压器 0:指向母线 17 三段复压投退控制 0~1 1 1:投入 0:退出 18 三段复压选择控制 0~1 1 1:三侧 0:仅本侧 19 三段动作电流 0.02 In~10.0 In 0.001A 20 三段延时时间 t1 0.1 s~10 s 0.001s 21 三段延时时间 t2 0.1 s~10 s 0.001s 22 三段延时时间 t3 0.1 s~10 s 0.001s 5-14 WBH-813 微机变压器保护装置技术说明书 低压侧限时速断保护 04 01 动作电流 0.02 In~10 In 0.001A 02 延时时间 t1 0.1 s~10.0 s 0.001s 03 延时时间 t2 0.1 s~10.0 s 0.001s 04 延时时间 t3 0.1 s~10.0 s 0.001s 低压侧零序电压保护 05 01 零序电压 1.0 V~100.0 V 0.01V 02 延时时间 0.1 s~10 s 0.001s 低压侧过负荷保护 06 01 动作电流 0.02 In~2.0 In 0.001A 02 延时时间 0.1 s~10.0 s 0.001s 低压侧母线充电保护 07 01 动作电流 0.02 In~2.0 In 0.001A 02 延时时间 0.1 s~10.0 s 0.001s 5.3.1.3 WBH-813/L/5 和 WBH-813/L/6 的保护出口清单 序号 出口 1 2 3 4 5 6 保护出口名称 01 8 9 10 11 12 13 低压侧 TV 断线(见注 2) 01 02 7 TV 断线出口 × × × × × × × × × × × × × × × × × × × × × √ √ × × × 低压侧复合电压(见注 3) 01 复合电压出口 低压侧复压过流保护 01 复压方向过流一段 t1 出 口 √ 或 × √ 或 × √ 或 × √ 或 × √ 或 × √ 或 × √ 或 × √ 或 × √ 或 × √ 或 × √ 或 × √ 或 × √ 或 × 02 复压方向过流一段 t2 出 口 √ 或 × √ 或 × √ 或 × √ 或 × √ 或 × √ 或 × √ 或 × √ 或 × √ 或 × √ 或 × √ 或 × √ 或 × √ 或 × 03 复压方向过流一段 t3 出 口 √ 或 × √ 或 × √ 或 × √ 或 × √ 或 × √ 或 × √ 或 × √ 或 × √ 或 × √ 或 × √ 或 × √ 或 × √ 或 × 04 复压方向过流二段 t1 出 口 √ 或 × √ 或 × √ 或 × √ 或 × √ 或 × √ 或 × √ 或 × √ 或 × √ 或 × √ 或 × √ 或 × √ 或 × √ 或 × 05 复压方向过流二段 t2 出 口 √ 或 × √ 或 × √ 或 × √ 或 × √ 或 × √ 或 × √ 或 × √ 或 × √ 或 × √ 或 × √ 或 × √ 或 × √ 或 × 06 复压方向过流二段 t3 出 口 √ 或 × √ 或 × √ 或 × √ 或 × √ 或 × √ 或 × √ 或 × √ 或 × √ 或 × √ 或 × √ 或 × √ 或 × √ 或 × 03 5-15 WBH-813 微机变压器保护装置技术说明书 07 复压过流保护三段 t1 出 口 √ 或 × √ 或 × √ 或 × √ 或 × √ 或 × √ 或 × √ 或 × √ 或 × √ 或 × √ 或 × √ 或 × √ 或 × √ 或 × 08 复压过流保护三段 t2 出 口 √ 或 × √ 或 × √ 或 × √ 或 × √ 或 × √ 或 × √ 或 × √ 或 × √ 或 × √ 或 × √ 或 × √ 或 × √ 或 × 09 复压过流保护三段 t3 出 口 √ 或 × √ 或 × √ 或 × √ 或 × √ 或 × √ 或 × √ 或 × √ 或 × √ 或 × √ 或 × √ 或 × √ 或 × √ 或 × 低压侧限时速断保护 04 06 01 限时速断保护 t1 出口 √ 或 × √ 或 × √ 或 × √ 或 × √ 或 × √ 或 × √ 或 × √ 或 × √ 或 × √ 或 × √ 或 × √ 或 × √ 或 × 02 限时速断保护 t2 出口 √ 或 × √ 或 × √ 或 × √ 或 × √ 或 × √ 或 × √ 或 × √ 或 × √ 或 × √ 或 × √ 或 × √ 或 × √ 或 × 03 限时速断保护 t3 出口 √ 或 × √ 或 × √ 或 × √ 或 × √ 或 × √ 或 × √ 或 × √ 或 × √ 或 × √ 或 × √ 或 × √ 或 × √ 或 × √ 或 × √ 或 × √ 或 × √ 或 × √ 或 × √ 或 × √ 或 × √ 或 × √ 或 × √ 或 × √ 或 × √ 或 × √ 或 × √ 或 × √ 或 × √ 或 × √ 或 × √ 或 × √ 或 × √ 或 × √ 或 × √ 或 × √ 或 × √ 或 × √ 或 × √ 或 × √ 或 × √ 或 × √ 或 × √ 或 × √ 或 × √ 或 × √ 或 × √ 或 × √ 或 × √ 或 × √ 或 × √ 或 × √ 或 × 低压侧零序电压保护 01 06 低压侧过负荷保护 01 07 零序电压保护出口 过负荷保护出口 低压侧母线充电保护 01 母线充电保护出口 注 1、√:选中,即保护动作时启动该出口, ×:不选,即保护动作时不启动该出 口。 注 2、TV 断线的出口已固定,即便修改它的出口矩阵也不会改变它的出口方式。 注 3、复合电压的出口已固定,即便修改它的出口矩阵也不会改变它的出口方式。 5-16 WBH-813 微机变压器保护装置技术说明书 6 附录一 保护装置整定计算 6.1 复合电压判别整定计算 6.1.1 相间低电压的整定和灵敏度系数校验 按躲过电动机自起动时的电压整定: 当低电压继电器由变压器低压侧电压互感器供电时 U op = (0.5 ~ 0.6)U n 当低电压继电器由变压器高压侧电压互感器供电时 U op = 0.7U n 灵敏系数校验 低电压继电器的灵敏系数按下式校验: K sen = U op U r . max / n y 式中: U r . max 为计算运行方式下,灵敏系数校验点发生金属性相间短路时,保护安装处的 最高残压。 要求 K sen >1.3 (近后备)或 K sen >1.2 (远后备)。 6.1.2 负序相电压的整定和灵敏系数校验 负序电压继电器应按躲过正常运行时出现的不平衡电压整定,不平衡电压通过实测 确定,当无实测值时,根据现行规程的规定取 U 2.op = (0.06 ~ 0.08)U n 灵敏系数校验 负序电压继电器的灵敏系数按下式校验: K sen = U K .2. min U 2.op n y 式中: U K.2. min 为后备保护区末端两相金属短路时,保护安装处的最小负序电压。 要求 K sen > 2.0 (近后备)或 K sen >1.5 (远后备)。 6.2 复合电压方向过流保护整定计算 复合电压过流保护宜用于升压变压器、系统联络变压器和过流保护不能满足灵敏度 要求的降压变压器。 6.2.1 电流的整定计算和灵敏度的校验 电流按躲过变压器的额定电流整定: 6-1 WBH-813 微机变压器保护装置技术说明书 I op = K rel I N Krna 式中: K rel 为可靠系数,取 1.2~1.3 K r 为返回系数,取 0.85~0.95 I N 为变压器的额定电流。 n a 为电流互感器变比。 灵敏度的校验同过流保护整定计算。 K sen = I K . min I op n a 式中: I K. min 为后备保护区末端两相金属性短路时流过保护的最小短路电流。 要求 K sen >1.3 (近后备)或 K sen >1.2 (远后备)。 6.2.2 相间方向元件的整定 a. 三侧有电源的三绕组升压变压器,相间故障后备保护为了满足选择性的要求,在 高压侧或中压侧要加功率方向元件,其方向通常指向该侧母线。 b. 高压侧及中压侧有电源或三侧均有电源的三绕组降压变压器和联络变压器,相间 故障后备保护为了满足选择性要求,在高压侧或中压侧要加功率方向元件,其方向通常 指向变压器,也可以指向本侧母线。 6.3 零序方向过流保护整定计算 6.3.1 零序过流第一段的动作电流 该段带方向,方向可投退。应与相邻线路零序过流保护第一段或第二段或快速主保 护相配合。 I op.1 = K rel K br I op.0.11 式中: I op.1 为零序电流 I 段保护动作值。 K rel 为可靠系数。取 1.1 K br 为零序电流的分支系数,线路零序过流保护后备段保护末端发生接地故障,流 过本保护的零序电流与流过线路的零序电流之比,取各种运行方式的最大值。 6-2 WBH-813 微机变压器保护装置技术说明书 6.3.2 零序过流第二段的动作电流 该段带方向,方向可投退。应与相邻线路零序过流保护的后备段相配合。 I op.2 = K rel K br I op.0.12 式中: I op.2 为零序电流 II 段保护动作值。 K rel 为可靠系数。取 1.1 K br 为零序电流的分支系数,线路零序过流保护后备段保护末端发生接地故障,流 过本保护的零序电流与流过线路的零序电流之比,取各种运行方式的最大值。 6.3.3 零序过流第三段的动作电流 该段不带方向,一般不会用到该段,用保护投退控制定值退出。当要实现零序联跳 时可用本段去联跳中性点不接地变压器,应按零序联跳要求整定。 6.3.4 灵敏系数校验 K sen = 3I K .0. min I 0.op n a 式中: I K.0. min 为对端母线接地短路时流过保护安装处的最小零序电流。 I 0.op 为零序过流保护的动作电流。 要求 K sen >1.5 。 6.4 零序电压保护整定计算 在全绝缘变压器高压侧,在中性点不接地时作单相接地故障后备保护,动作电压按 中性点部分接地电网中发生单相接地故障时保护安装处可能出现的最大零序电压整定。 它只在有关的中性点接地变压器已切断后才可能动作。 在变压器中、低压侧作单相接地故障后备保护,发告警信号,一般整定为 20 V

相关文章