秦岭文库(kunmingchi.com)你想要的内容这里独有!

厦门象屿关于回购注销部分限制性股票的公告.pdf

何必、说谎5 页 221.549 KB下载文档
厦门象屿关于回购注销部分限制性股票的公告.pdf厦门象屿关于回购注销部分限制性股票的公告.pdf厦门象屿关于回购注销部分限制性股票的公告.pdf厦门象屿关于回购注销部分限制性股票的公告.pdf厦门象屿关于回购注销部分限制性股票的公告.pdf
当前文档共5页 下载后继续阅读

厦门象屿关于回购注销部分限制性股票的公告.pdf

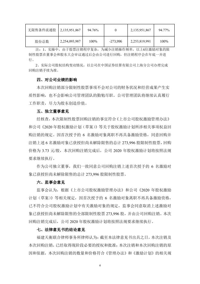
证券代码:600057 债券代码:163113 债券代码:163176 债券代码:175369 债券代码:175885 债券代码:188750 证券简称:厦门象屿 债券简称:20 象屿 01 债券简称:20 象屿 02 债券简称:20 象屿 Y5 债券简称:21 象屿 02 债券简称:21 象屿 Y1 公告编号:临 2022-070 号 厦门象屿股份有限公司 关于回购注销部分限制性股票的公告 本公司董事会及全体董事保证本公告内容不存在任何虚假记载、误导性陈述 或者重大遗漏,并对其内容的真实性、准确性和完整性承担法律责任。 厦门象屿股份有限公司(以下简称“公司”)于2022年7月27日召开了第八届 董事会第三十九次会议和第八届监事会第二十次会议,会议分别审议通过了《关于 回购注销部分限制性股票的议案》,拟回购注销2020年股权激励计划中首次授予的 6名原激励对象已获授但尚未解除限售的限制性股票273,996股。现对有关事项说明 如下: 一、本次激励计划已履行的相关审批程序及实施情况 1、2020 年 11 月 20 日,公司召开第八届董事会第十五次会议,审议通过了 《关于<厦门象屿股份有限公司 2020 年股权激励计划(草案)>及其摘要的议案》 《关于<厦门象屿股份有限公司 2020 年股权激励计划实施考核管理办法>的议案》 和《关于提请公司股东大会授权董事会办理公司 2020 年股权激励计划相关事宜的 议案》,公司独立董事对本次激励计划及其他相关议案发表了同意的独立意见。 2、2020 年 11 月 20 日,公司召开第八届监事会第七次会议,审议通过《关于 <厦门象屿股份有限公司 2020 年股权激励计划(草案)>及其摘要的议案》 《关于< 厦门象屿股份有限公司 2020 年股权激励计划实施考核管理办法>的议案》和《厦 门象屿股份有限公司 2020 年股权激励计划激励对象名单》 。 3、2020 年 11 月 25 日至 2020 年 12 月 4 日,公司对首次授予激励对象姓名及 职务在公司内网进行了公示,在公示期内,公司监事会未收到与本次激励计划首次 授予激励对象有关的任何异议。2020 年 12 月 5 日,公司监事会发表了《关于 2020 年股权激励计划首次授予激励对象名单的公示情况说明及核查意见》 。 4、2020 年 12 月 5 日,公司披露了《厦门象屿股份有限公司关于 2020 年股权 激励计划获得厦门象屿集团有限公司批复的公告》,公司已收到控股股东厦门象屿 集团有限公司下发的《关于同意厦门象屿股份有限公司实施 2020 年股权激励计划 的批复》 (厦象集综[2020]59 号) ,象屿集团同意公司上报的《厦门象屿股份有限公 司 2020 年股权激励计划(草案)》及《厦门象屿股份有限公司 2020 年股权激励计 划实施考核管理办法》 。 5、2020 年 12 月 11 日,公司召开 2020 年第五次临时股东大会,审议通过了 《关于<厦门象屿股份有限公司 2020 年股权激励计划(草案)>及其摘要的议案》 《关于<厦门象屿股份有限公司 2020 年股权激励计划实施考核管理办法>的议案》 和《关于提请公司股东大会授权董事会办理公司 2020 年股权激励计划相关事宜的 议案》,并披露了《关于 2020 年股权激励计划内幕信息知情人买卖公司股票情况 的自查报告》 。 6、2020 年 12 月 31 日,公司召开了第八届董事会第十九次会议和第八届监事 会第八次会议,审议通过了《关于调整 2020 年股权激励计划首次授予激励对象及 授予数量的议案》《关于向激励对象首次授予股票期权与限制性股票的议案》,公 司独立董事对相关事项发表了同意的独立意见,监事会对首次授予股票期权与限 制性股票的激励对象名单进行了核实。并于 2021 年 2 月 9 日,公司披露了《关于 2020 年股权激励计划首次授予结果公告》。 7、2021 年 6 月 30 日,公司召开了第八届董事会第二十四次会议和第八届监 事会第十一次会议,审议通过了《关于调整 2020 年股权激励计划首次授予股票期 权行权价格的议案》《关于回购注销部分限制性股票的议案》,公司独立董事对相 关事项发表了同意的独立意见。 8、2021 年 10 月 26 日,公司召开了第八届董事会第二十七次会议和第八届监 事会第十三次会议,审议通过了《关于向激励对象授予预留部分股票期权与限制性 股票的议案》,公司独立董事对相关事项发表了同意的独立意见,监事会对授予预 留部分股票期权与限制性股票的激励对象名单进行了核实。并于 2022 年 1 月 5 日, 公司披露了《关于 2020 年股权激励计划预留授予结果公告》。 9、2021 年 11 月 29 日,公司召开了第八届董事会第二十八次会议和第八届监 事会第十四次会议,审议通过了《关于注销部分股票期权的议案》《关于回购注销 2 部分限制性股票的议案》,公司独立董事对相关事项发表了同意的独立意见。 10、2022 年 4 月 12 日,公司披露了《股权激励限制性股票回购注销实施公 告》,并于 2022 年 4 月 14 日完成了回购注销。 11、2022 年 6 月 14 日,公司召开了第八届董事会第三十八次会议及第八届监 事会第十九次会议,审议通过了《关于调整 2020 年股权激励计划首次授予和预留 授予股票期权行权价格的议案》,公司独立董事对相关事项发表了同意的独立意见。 12、2022 年 7 月 27 日,公司召开了第八届董事会第三十九次会议和第八届监 事会第二十次会议,审议通过了《关于注销部分股票期权的议案》《关于回购注销 部分限制性股票的议案》,公司独立董事对相关事项发表了同意的独立意见。 二、本次回购注销限制性股票的原因、数量及价格 根据公司 2020 年第五次临时股东大会审议通过的《2020 年股权激励计划(草 案)》 (以下简称“《激励计划(草案) 》”)之“第八章 公司及激励对象发生异动的 处理”之“二、激励对象个人情况发生变化”的规定:激励对象主动辞职、公司裁 员、劳动合同期满而离职,激励对象已行权的股票期权/已解除限售的限制性股票 继续有效,激励对象已获授但尚未行权的股票期权不得行权,由公司注销,激励对 象已获授但尚未解除限售的限制性股票不得解除限售,由公司回购注销,回购价格 为授予价格。激励对象离职前需缴纳完毕股票期权/限制性股票已行权/解除限售部 分的个人所得税。 鉴于 6 名首次授予激励对象因个人原因离职,不再具备激励对象资格,因此 由公司对上述 6 名激励对象已获授但尚未解除限售的全部 273,996 股限制性股票 进行回购注销,本次回购注销的股份占目前公司总股本的 0.0122%。根据《激励计 划(草案) 》规定,首次授予限制性股票的回购价格为首次授予价格 3.73 元/股,回 购资金为 1,022,005.08 元。 三、预计回购前后公司股权结构的变动情况表 本次限制性股票回购注销完成后,将导致公司有限售条件股份减少273,996股, 公司总股本将由2,254,093,987股减少至2,253,819,991股,公司股本结构变动如下: 本次回购前 股份类别 变更前数量 (股) 比例 变更数量 (股) 有限售条件流通股 118,142,120 5.24% -273,996 3 本次回购后 变更后数量 (股) 比例 117,868,124 5.23% 无限售条件流通股 2,135,951,867 94.76% 0 2,135,951,867 94.77% 股份总数 2,254,093,987 100% -273,996 2,253,819,991 100% 注:1、实操中,由于股票注销程序复杂,为减少注销操作频率,以上6位激励对象的限 制性股票在董事会和股东大会审议通过后会由公司进行回购,但注销程序会在年底一并进 行。 2、实际公司股权结构变动情况,以公司在中国证券结算有限公司上海分公司办理完成 回购注销手续为准。 四、对公司业绩的影响 本次回购注销部分限制性股票事项不会对公司的财务状况和经营成果产生实 质性影响,也不会影响公司管理团队的勤勉尽职。公司管理团队将继续认真履行 工作职责,尽力为股东创造价值。 五、独立董事意见 经核查,本次限制性股票回购注销的事宜符合《上市公司股权激励管理办法》 和公司《2020 年股权激励计划(草案)》等关于股权激励计划所涉相关事项权益回 购注销的规定。因首次授予的 6 名激励对象离职不再具备激励资格,同意回购并 注销上述 6 名激励对象已获授但尚未解除限售的总计 273,996 股限制性股票,回购 价格为 3.73 元/股,本次回购注销完成后,公司 2020 年股权激励计划将按照法规 要求继续执行。 作为公司独立董事,我们一致同意公司回购注销上述首次授予的 6 名激励对 象已获授但尚未解除限售的总计 273,996 股限制性股票。 六、监事会意见 监事会认为,根据《上市公司股权激励管理办法》和公司《2020 年股权激励 计划(草案) 》等相关规定,因首次授予的 6 名激励对象离职不再具备激励资格, 已不符合公司股权激励计划中有关激励对象的规定,监事会同意取消上述激励对 象已获授但尚未解除限售的全部限制性股票 273,996 股,并由公司回购注销。本次 回购注销完成后,公司 2020 年股权激励计划将按照法规要求继续执行。 七、法律意见书的结论意见 福建天衡联合律师事务所律师认为:截至本法律意见书出具之日,本次注销及 本次回购注销,已经取得现阶段必要的授权和批准;本次注销和本次回购注销的原 因和依据,本次回购注销的数量和价格符合《管理办法》和《激励计划》的相关规 4 定;公司尚需就本次回购注销事项提交公司股东大会审议批准,并就本次回购注销 履行相应的信息披露义务、办理减资手续和股份注销手续。 八、独立财务顾问的专业意见 上海荣正投资咨询股份有限公司认为:截至独立财务顾问报告出具日,公司本 次注销部分股票期权和回购注销部分限制性股票相关事项已取得必要的批准和授 权,符合《公司法》、《证券法》以及《管理办法》等法规的相关规定,不存在损 害上市公司及全体股东利益的情形。本次股票期权注销和限制性股票回购注销相 关事项尚需按照《管理办法》及《激励计划》的相关规定在规定期限内进行信息披 露和向上海证券交易所办理相应后续手续。 特此公告。 厦门象屿股份有限公司董事会 2022年7月28日 5

相关文章