附件:2022年门源回族自治县残疾人联合会部门预算公开.pdf
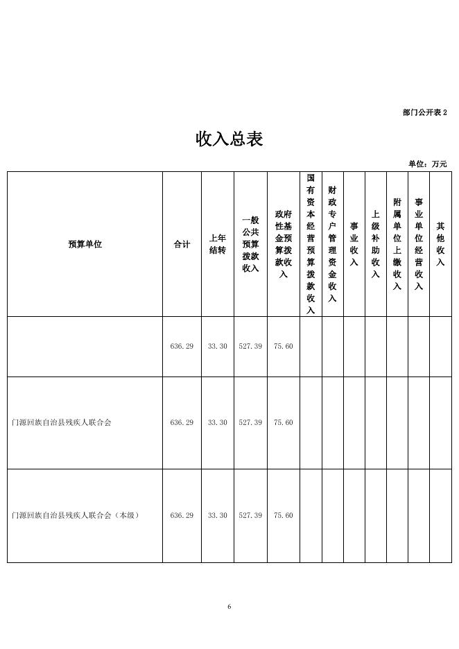
附件 1 门源回族自治县残疾人 联合会 2022 年部门预算 1 目 第一部分 录 部门概况 一、主要职能 二、机构设置 三、部门预算单位构成 第二部分 部门预算表 一、收支总表 二、收入总表 三、支出总表 四、财政拨款收支总表 五、一般公共预算支出表 六、一般公共预算基本支出表 七、一般公共预算“三公”经费支出表 八、政府性基金预算支出表 第三部分 部门预算情况说明 第四部分 名词解释 2 第一部分 部门概况 一、主要职能 (一)听取残疾人意见,反映残疾人需求,维护残疾人权益, 为残疾人服务。 (二)团结、教育残疾人遵守法律,履行应尽的义务,发扬乐 观进取精神,自尊、自信、自强、自立,为社会主义建设贡献力 量。 (三)弘扬人道主义,宣传残疾人事业,沟通政府、社会与 残疾人之间的联系,动员社会理解、尊重、关心、帮助残疾人。 (四)开展残疾人康复、教育、劳动就业、扶贫、文化、体育、 科研、用品供应、福利、社会服务、无障碍设施和残疾预防等工 作,创造良好的环境和条件,扶助残疾人平等参与社会生活。 (五)协助政府研究、制定和实施残疾人事业的法规、政策、 规划和计划,对有关业务领域进行指导和管理。 (六)承担政府残疾人工作协调委员会的日常工作,做好综合、 组织、协调和服务。 (七)负责对各类残疾人社会团体组织进行监督管理。 (八)承担政府交办的其他工作。 二、机构设置 纳入 2022 年度预算编制范围的预算单位共计 1 个,具体为: 门源县残疾人联合会本级。 3 我单位内设机构 1 个,具体为:门源回族自治县残疾人综 合服务中心 三、部门预算单位构成 纳入门源县残疾人联合会 2022 年部门预算编制范围的二级 预算单位包括:无 序号 1 单位名称 无 2 3 4 第二部分 部门预算表 部门公开表 1 收支总表 单位:万元 项 收 目 入 预算数 支 出 项目(按功能分类) 一、一般公共预算拨款收入 527.39 一、一般公共服务支出 二、政府性基金预算拨款收入 75.60 二、外交支出 三、国有资本经营预算拨款收入 三、国防支出 四、财政专户管理资金收入 四、公共安全支出 五、事业收入 五、教育支出 六、上级补助收入 六、科学技术支出 七、附属单位上缴收入 七、文化旅游体育与传媒支出 八、事业单位经营收入 八、社会保障和就业支出 九、其他收入 九、社会保险基金支出 十、卫生健康支出 预算数 499.79 19.42 十一、节能环保支出 十二、城乡社区支出 十三、农林水支出 十四、交通运输支出 十五、资源勘探工业信息等支出 十六、商业服务业等支出 十七、金融支出 十八、援助其他地区支出 十九、自然资源海洋气象等支出 二十、住房保障支出 13.58 二十一、粮油物资储备支出 二十二、国有资本经营预算支出 二十三、灾害防治及应急管理支出 二十四、预备费 二十五、其他支出 103.50 二十六、转移性支出 二十七、债务还本支出 二十八、债务付息支出 二十九、债务发行费用支出 三十、抗疫特别国债安排的支出 本年收入合计 602.99 本年支出合计 上年结转 33.30 结转下年 收入总计 636.29 支出总计 5 636.29 636.29 部门公开表 2 收入总表 单位:万元 政府 性基 金预 算拨 款收 入 合计 上年 结转 一般 公共 预算 拨款 收入 636.29 33.30 527.39 75.60 门源回族自治县残疾人联合会 636.29 33.30 527.39 75.60 门源回族自治县残疾人联合会(本级) 636.29 33.30 527.39 75.60 预算单位 6 国 有 资 本 经 营 预 算 拨 款 收 入 财 政 专 户 管 理 资 金 收 入 事 业 收 入 上 级 补 助 收 入 附 属 单 位 上 缴 收 入 事 业 单 位 经 营 收 入 其 他 收 入 部门公开表 3 支出总表 单位:万元 事业 科目编码 科目名称 合计 基本支出 项目支出 单位 经营 支出 合计 636.29 225.92 410.37 306.87 208 社会保障和就业支出 499.79 192.92 20805 行政事业单位养老支出 28.69 28.69 2080505 机关事业单位基本养老保险缴费支出 15.62 15.62 2080506 机关事业单位职业年金缴费支出 7.81 7.81 2080599 其他行政事业单位养老支出 5.26 5.26 20811 残疾人事业 471.10 164.23 306.87 2081101 行政运行 174.54 164.23 10.31 2081102 一般行政管理事务 21.50 21.50 2081104 残疾人康复 2.50 2.50 2081105 残疾人就业 1.68 1.68 2081199 其他残疾人事业支出 270.88 270.88 210 卫生健康支出 19.42 19.42 21011 行政事业单位医疗 19.42 19.42 2101101 行政单位医疗 3.16 3.16 2101102 事业单位医疗 2.69 2.69 2101103 公务员医疗补助 8.09 8.09 2101199 其他行政事业单位医疗支出 5.49 5.49 221 住房保障支出 13.58 13.58 22102 住房改革支出 13.58 13.58 2210201 住房公积金 13.58 13.58 229 其他支出 103.50 103.50 22960 彩票公益金安排的支出 103.50 103.50 2296006 用于残疾人事业的彩票公益金支出 103.50 103.50 7 0.00 对附 上缴 属单 上级 位补 支出 助支 出 0.00 0.00 部门公开表 4 财政拨款收支总表 单位:万元 收 项 入 目 支 预算数 项 目 一、本年收入 602.99 一、本年支出 (一)一般公共预算拨款收入 527.39 (一)一般公共服务支出 (二)政府性基金预算拨款收入 75.60 (二)外交支出 出 合计 一般 公共 预算 政府性 基金 预算 636.29 532.79 103.50 499.79 499.79 19.42 19.42 (三)国防支出 (四)公共安全支出 (五)教育支出 (六)科学技术支出 (七)文化旅游体育与传媒支出 (八)社会保障和就业支出 (九)社会保险基金支出 (十)卫生健康支出 (十一)节能环保支出 (十二)城乡社区支出 (十三)农林水支出 (十四)交通运输支出 8 (十五)资源勘探工业信息等支出 (十六)商业服务业等支出 (十七)金融支出 (十八)援助其他地区支出 (十九)自然资源海洋气象等支出 (二十)住房保障支出 13.58 13.58 (二十一)粮油物资储备支出 (二十二)国有资本经营预算支出 (二十三)灾害防治及应急管理支出 (二十四)预备费 (二十五)其他支出 103.50 103.50 (二十六)转移性支出 (二十七)债务还本支出 (二十八)债务付息支出 (二十九)债务发行费用支出 (三十)抗疫特别国债安排的支出 二、上年结转 33.30 (一)一般公共预算拨款 5.40 (二)政府性基金预算拨款 27.90 收入总计 636.29 二、结转下年 支出总计 636.29 9 532.79 103.50 部门公开表 5 一般公共预算支出表 单位:万元 支出功能分类科目 科目编码 类 款 2022 年预算数 科目名称 合计 基本支出 项目支出 合计 527.39 225.92 301.47 社会保障和就业支出 494.39 192.92 301.47 行政事业单位养老支出 28.69 28.69 05 机关事业单位基本养老保险缴费支出 15.62 15.62 06 机关事业单位职业年金缴费支出 7.81 7.81 99 其他行政事业单位养老支出 5.26 5.26 残疾人事业 465.70 164.23 301.47 01 行政运行 171.43 164.23 7.20 02 一般行政管理事务 21.50 21.50 04 残疾人康复 2.50 2.50 99 其他残疾人事业支出 270.27 270.27 卫生健康支出 19.42 19.42 行政事业单位医疗 19.42 19.42 01 行政单位医疗 3.16 3.16 02 事业单位医疗 2.69 2.69 03 公务员医疗补助 8.09 8.09 99 其他行政事业单位医疗支出 5.49 5.49 住房保障支出 13.58 13.58 住房改革支出 13.58 13.58 住房公积金 13.58 13.58 项 208 05 11 210 11 221 02 01 10 部门公开表 6 一般公共预算基本支出表 单位:万元 支出经济分类科目 科目编码 类 科目名称 2022 年基本支出 合计 人员经费 公用经费 225.92 203.73 22.19 工资福利支出 192.98 192.98 01 基本工资 44.13 44.13 02 津贴补贴 59.14 59.14 03 奖金 14.24 14.24 07 绩效工资 24.11 24.11 08 机关事业单位基本养老保险缴费 15.62 15.62 09 职业年金缴费 7.81 7.81 10 职工基本医疗保险缴费 5.84 5.84 11 公务员医疗补助缴费 8.09 8.09 12 其他社会保障缴费 0.42 0.42 13 住房公积金 13.58 13.58 商品和服务支出 22.19 22.19 01 办公费 0.94 0.94 05 水费 0.30 0.30 06 电费 0.30 0.30 07 邮电费 0.43 0.43 08 取暖费 8.80 8.80 11 差旅费 1.87 1.87 13 维修(护)费 0.26 0.26 15 会议费 0.43 0.43 16 培训费 0.77 0.77 17 公务接待费 0.68 0.68 31 公务用车运行维护费 3.00 3.00 39 其他交通费用 4.44 4.44 99 其他商品和服务支出 款 合计 301 302 303 对个人和家庭的补助 10.75 10.75 02 退休费 5.26 5.26 05 生活补助 07 医疗费补助 5.49 5.49 99 其他对个人和家庭的补助 11 部门公开表 7 一般公共预算“三公”经费支出表 单位:万元 上年预算数 合计 1.55 因公出 国(境) 费用 2022 年预算数 公务用车购置及运行费 合计 公务用 车购置 费 公务用 车运行 费 1 公务接 待费 合计 0.55 3.68 12 因公出 国(境) 费用 公务用车购置及运行费 合计 3.00 公务用 车购置 费 公务用 车运行 费 3.00 公务接 待费 0.68 部门公开表 8 政府性基金预算支出表 单位:万元 支出功能分类科目 科目编码 类 款 科目名称 项 2022 年预算数 合计 基本支出 合 计 (注:此表为空表) 13 项目支出 第三部分 部门预算情况说明 一、关于门源回族自治县残疾人联合会 2022 年部门收支预 算情况的总体说明 按照综合预算的原则,门源回族自治县残疾人联合会所有收 入和支出均纳入部门预算管理。收入包括:一般公共预算拨款收 入 527.39 万元,政府性基金预算拨款收入 75.60 万元;支出包 括:社会保障和就业支出 499.79 万元,卫生健康支出 19.42 万 元,住房保障支出 13.58 万元,其他支出 103.50 万元。门源回 族自治县残疾人联合会 2022 年收支总预算 636.29 万元。 二、关于门源回族自治县残疾人联合会 2022 年部门收入预 算情况说明 门源回族自治县残疾人联合会 2022 年收入预算 636.29 万元, 其中:上年结转 33.30 万元,占 5.23%;一般公共预算拨款收入 527.39 万元,占 82.89%;政府性基金预算拨款收入 75.60 万元, 占 11.88%。 三、关于门源回族自治县残疾人联合会 2022 年部门支出预 14 算情况说明 门源回族自治县残疾人联合会 2022 年支出预算 636.29 万元, 其中:基本支出 225.92 万元,占 35.51%;项目支出 410.37 万 元,占 64.49%。 四、关于门源回族自治县残疾人联合会 2022 年财政拨款收 支预算情况的总体说明 门源回族自治县残疾人联合会 2022 年财政拨款收支总预算 636.29 万元,比上年增加 139.87 万元,主要是人员增加,人员 经费增加。收入包括:一般公共预算拨款收入 527.39 万元,上 年结转 5.40 万元;政府性基金预算拨款收入 75.60 万元,上年 结转 27.90 万元。支出包括: 社会保障和就业支出 499.79 万 元, 卫生健康支出 19.42 万元, 住房保障支出 13.58 万元, 其 他支出 103.50 万元。 15 五、关于门源回族自治县残疾人联合会 2022 年一般公共预 算当年拨款情况说明 (一)一般公共预算当年拨款规模变化情况。 门源回族自治县残疾人联合会 2022 年一般公共预算当年拨 款 527.39 万元,比上年增加 30.97 万元,主要是人员增加,人员 工资薪金增加。 (二)一般公共预算当年拨款结构情况。 社会保障和就业支出(类)494.39 万元,占 93.74%;卫生 健康支出 19.42 万元,占 3.68%;住房保障支出 13.58 万元,占 2.57%。 16 (三)一般公共预算当年拨款具体使用情况。 1、社会保障和就业支出(类)行政事业单位养老支出(款) 机关事业单位基本养老保险缴费支出(项)2022 年预算数为 15.62 万元,比上年增加 2.78 万元,增长 21.65%。主要是人员 工资薪金增加,养老金缴纳基数增加。 2、社会保障和就业支出(类)行政事业单位养老支出(款) 机关事业单位职业年金缴费支出(项)2022 年预算数为 7.81 万 元,比上年增加 1.39 万元,增长 21.65%。主要是人员工资薪金 增加,职业年金缴纳基数增加。 3、社会保障和就业支出(类)行政事业单位养老支出(款) 其他行政事业单位养老支出(项)2022 年预算数为 5.26 万元, 比上年增加 1.77 万元,增长 50.72%。 主要是人员工资薪金增加, 其他行政事业单位养老缴纳基数增加。 4、社会保障和就业支出(类)残疾人事业(款)行政运行 (项)2022 年预算数为 171.43 万元,比上年增加 44.49 万元, 增长 35.05%。主要是人员工资薪金增加,预算数增加。 5、社会保障和就业支出(类)残疾人事业(款)一般行政 管理事务(项)2022 年预算数为 21.50 万元,比上年减少 279.24 17 万元,下降 92.85%。主要是项目预算不再统一归类到一般行政 管理事务此项中,因而比上年预算减少。 6、社会保障和就业支出(类)残疾人事业(款)残疾人康 复(项)2022 年预算数为 2.50 万元,比上年增加 2.50 万元, 增长 100.00%。主要是上年残疾人康复(项)的项目未做预算安 排。 7、社会保障和就业支出(类)残疾人事业(款)其他残疾 人事业支出(项)2022 年预算数为 270.27 万元,比上年增加 249.36 万元,增长 1192.54%。主要是项目预算归类到其他残疾 人事业支出(项)中,因而比上年预算增加。 8、卫生健康支出(类)行政事业单位医疗(款)行政单位 医疗(项)2022 年预算数为 3.16 万元,比上年减少 8.59 万元, 下降 73.11%。主要是医疗改革单位缴纳部分调整为 50%,预算减 少。 9、卫生健康支出(类)行政事业单位医疗(款)事业单位 医疗(项)2022 年预算数为 2.69 万元,比上年增加 0.38 万元, 增长 16.45%。主要是医疗改革单位缴纳部分调整为 50%,预算减 少。 10、卫生健康支出(类)行政事业单位医疗(款)公务员医 疗补助(项)2022 年预算数为 8.09 万元,比上年增加 8.09 万 元,增长 100.00%。主要是公务员医疗补助未做调整,补助资金 按原有标准补助。 18 11、卫生健康支出(类)行政事业单位医疗(款)其他行政 事业单位医疗支出(项)2022 年预算数为 5.49 万元,比上年增 加 5.49 万元,增长 100.00%。主要是公务员医疗补助未做调整, 补助资金按原有标准补助。 12、住房保障支出(类)住房改革支出(款)住房公积金(项) 2022 年预算数为 13.58 万元, 比上年增加 2.56 万元, 增长 23.23%。 主要是人员工资薪金增加,住房公积金缴纳基数增加。 六、关于门源回族自治县残疾人联合会 2022 年一般公共预 算基本支出情况说明 门源回族自治县残疾人联合会 2022 年一般公共预算基本支 出 225.92 万元,其中: 人员经费 203.73 万元,主要包括:基本工资 44.13 万元、 津贴补贴 59.14 万元、奖金 14.24 万元、绩效工资 24.11 万元、 机关事业单位基本养老保险缴费 15.62 万元、 职业年金缴费 7.81 万元、职工基本医疗保险缴费 5.84 万元、公务员医疗补助缴费 8.09 万元、其他社会保障缴费 0.42 万元、住房公积金 13.58 万 元、退休费 5.26 万元、医疗费补助 5.49 万元; 公用经费 22.19 万元,主要包括:办公费 0.94 万元、水费 0.30 万元、电费 0.30 万元、邮电费 0.43 万元、取暖费 8.80 万 元、差旅费 1.87 万元、维修(护)费 0.26 万元、会议费 0.43 万元、培训费 0.77 万元、公务接待费 0.68 万元、公务用车运行 维护费 3.00 万元、其他交通费用 4.44 万元。 19 七、关于门源回族自治县残疾人联合会 2022 年一般公共预 算“三公”经费预算情况说明 门源回族自治县残疾人联合会 2022 年一般公共预算“三公” 经费预算数为 3.68 万元,比上年增加 1.77 万元,其中:因公出 国(境)费 0.00 万元,增加 0.00 万元;公务用车购置及运行费 3.00 万元,比上年增加 1.32 万元;公务接待费 0.68 万元,比 上年增加 0.13 万元。2022 年“三公”经费预算比上年增加主要 是单位运行开支增加。 八、关于门源回族自治县残疾人联合会 2022 年政府性基金 预算支出情况的说明 门源回族自治县残疾人联合会 2022 年没有使用政府性基金 预算拨款安排的支出。 九、其他重要事项的情况说明 (一)机关运行经费安排情况。 2022 年门源回族自治县残疾人联合会机关运行经费财政拨款 预算 22.19 万元,比上年预算增加 8.13 万元,增长 57.82%。主要 是 2022 年公务交通补贴预算归类到运行经费中,因而比上年预算 增加。 (二)政府采购安排情况。 2022 年门源回族自治县残疾人联合会无政府采购预算。 (三)国有资产占有使用情况。 20 截至 2021 年 12 月底,门源回族自治县残疾人联合会所属各预 算单位共有车辆 2 辆,其中,省级领导干部用车 0 辆、厅级领导干 部用车 0 辆、一般公务用车 1 辆、一般执法执勤用车 0 辆、特种专 业技术用车 0 辆、其他用车 1 辆。单价 50 万元以上通用设备 0 台 (套),单价 100 万元以上专用设备 0 台(套)。 (四)绩效目标设置情况。 2022 年门源回族自治县残疾人联合会预算均实行绩效目标管 理,涉及项目 13 个,预算金额 290.11 万元。 21 部门预算项目支出绩效目标公开表 预算年度:2022 金额单位:万元 绩效指标 项目名称 批复数 绩效目标 一级指标 二级指标 本年 三级指标 绩效指 绩效指 绩效 标性质 标值 指标 值 数量指标 质量指标 产出指标 对辖区内残疾人纳 残疾人医疗 保险金县级 101.48 配套 成本指标 入医疗救助体系,确 社会效益 保残疾人“应保尽 保” 时效指标 效益指标 指标 补贴人数 ≥ 4415 4415 ≥ 100 100 ≥ 100 100 ≤ 101.48 ≥ 98 98 ≥ 100 100 干部满意度 ≥ 90 90 补贴人数 ≥ 109 109 ≥ 100 100 ≥ 100 100 ≤ 21.8 21.8 ≥ 98 98 ≥ 100 100 干部满意度 ≥ 90 90 补贴人数 ≥ 1734 1734 ≥ 100 100 ≥ 100 100 ≤ 17.34 ≥ 100 100 ≥ 100 100 ≥ 90 90 补贴(补助)资 金到位率 发放到位率 补贴(补助)成 本 政策知晓率 可持续影 补贴(补助)发 响指标 放程序规范率 101. 48 服务对象 满意度指标 满意度指 标 数量指标 质量指标 产出指标 加强残疾人事业的 村级残协专 委补助 成本指标 顺利运行,实现基层 21.80 时效指标 事业有人干,有服务 社会效益 载体,提高服务效 指标 率。 效益指标 补贴(补助)资 金到位率 发放到位率 补贴(补助)成 本 政策知晓率 可持续影 补贴(补助)发 响指标 放程序规范率 服务对象 满意度指标 满意度指 标 数量指标 对辖区内三、四级持 证残疾人纳入养老 三、四级持 证残疾人养 老保险县级 配套 质量指标 产出指标 救助体系,有效的落 17.34 时效指标 成本指标 实国家政策,切实可 行的解决了残疾人 社会效益 为以后养老问题的 指标 困扰。 效益指标 满意度指标 22 补贴(补助)资 金到位率 发放到位率 补贴(补助)成 本 政策知晓率 可持续影 补贴(补助)发 响指标 放程序规范率 服务对象 干部满意度 17.3 4 满意度指 标 数量指标 ≥ 30 30 ≥ 100 100 ≥ 100 100 ≤ 7.7 7.7 ≥ 100 100 ≥ 100 100 干部满意度 ≥ 90 90 补贴人数 ≥ 3 3 ≥ 100 100 ≥ 100 100 ≤ 7.2 7.2 ≥ 100 100 ≥ 100 100 干部满意度 ≥ 90 90 补贴人数 ≥ 20 20 ≥ 100 100 ≥ 100 100 ≤ 21.6 21.6 ≥ 100 100 ≥ 100 100 干部满意度 ≥ 90 90 数量指标 补贴人数 ≥ 1758 1758 质量指标 补贴(补助)资 ≥ 100 100 质量指标 产出指标 提共有效、可行、经 济的全面康复服务, 社区“残疾 人之家”康 7.70 复补助 成本指标 帮助残疾人及残疾 社会效益 家庭积极参与到社 会,营造理解、尊重、 时效指标 效益指标 被关爱的良好氛围。 指标 补贴人数 补贴(补助)资 金到位率 发放到位率 补贴(补助)成 本 政策知晓率 可持续影 补贴(补助)发 响指标 放程序规范率 服务对象 满意度指标 满意度指 标 数量指标 质量指标 产出指标 聘用残疾人康复工 作人员生活补助,保 聘用康复人 员工资 7.20 成本指标 障了康复工作的运 社会效益 行,也保障了康复工 作人员生活所需,提 时效指标 效益指标 高了工作积极性。 指标 补贴(补助)资 金到位率 发放到位率 补贴(补助)成 本 政策知晓率 可持续影 补贴(补助)发 响指标 放程序规范率 服务对象 满意度指标 满意度指 标 数量指标 质量指标 产出指标 全年残疾人专职委 员工资报酬,有效的 乡镇、社区 残疾人专委 21.60 委员补助 成本指标 保障残疾人事业发 社会效益 展运行体系,解决和 管理好残疾人的各 时效指标 效益指标 项需求。 指标 补贴(补助)资 金到位率 发放到位率 补贴(补助)成 本 政策知晓率 可持续影 补贴(补助)发 响指标 放程序规范率 服务对象 满意度指标 满意度指 标 纳入全县城 乡低保重度 44.19 通过对城乡低保重 度残疾人救助有效 产出指标 23 残疾人增发 的落实国家政策,保 补助金 障了救助及时到位。 金到位率 时效指标 成本指标 社会效益 效益指标 指标 发放到位率 ≥ 100 100 ≤ 100 100 ≥ 100 100 ≥ 100 100 干部满意度 ≥ 90 90 补贴人数 ≥ 70 70 ≥ 100 100 ≥ 100 100 ≤ 5 5 ≥ 90 90 ≥ 100 100 干部满意度 ≥ 90 90 补贴人数 ≥ 10 10 ≥ 100 100 ≥ 100 100 ≤ 10 10 ≥ 100 100 ≥ 100 100 ≥ 90 90 ≥ 45 45 ≥ 1 1 培训课程数量 ≥ 3 3 培训(会议)天 ≥ 2.5 2.5 补贴(补助)成 本 政策知晓率 可持续影 补贴(补助)发 响指标 放程序规范率 服务对象 满意度指标 满意度指 标 数量指标 质量指标 产出指标 残疾人慰问及利用 宣传节点,针对遗 两节慰问、 助残日慰问 5.00 及活动经费 成本指标 传、疾病、环境、意 社会效益 外伤害等主要致残 原因,广泛开展残疾 时效指标 效益指标 预防宣传教育活动。 指标 补贴(补助)资 金到位率 发放到位率 补贴(补助)成 本 政策知晓率 可持续影 补贴(补助)发 响指标 放程序规范率 服务对象 满意度指标 满意度指 标 数量指标 质量指标 为有辅助器具适配 产出指标 需求且经评估适合 配置器具的持证残 购置残疾人 用品用具经 10.00 费 成本指标 疾人及残疾儿童,适 社会效益 配器具的残疾人提 供了出门的便利,更 时效指标 效益指标 好的融入社会大家 庭。 指标 补贴(补助)资 金到位率 发放到位率 补贴(补助)成 本 政策知晓率 可持续影 补贴(补助)发 响指标 放程序规范率 服务对象 满意度指标 满意度指 干部满意度 标 培训(参会)人 残疾人基本 服务状况和 需求信息数 据动态更新 资金 次 每年在辖区内残疾 5.00 进行全面鉴定一次, 使残疾人信息更新、 产出指标 监测、宣传等工作。 24 数量指标 培训班次(会议 次数) 数 质量指标 时效指标 成本指标 效益指标 残疾儿童康 复救助资金 35.00 100 100 ≥ 100 100 ≥ 100 100 ≥ 90 90 ≥ 90 90 ≥ 35 35 ≥ 100 100 ≥ 100 100 ≤ 70 70 ≥ 100 100 ≥ 100 100 干部满意度 ≥ 90 90 补贴人数 ≥ 14 14 ≥ 100 100 ≥ 100 100 ≤ 10.08 ≥ 100 100 ≥ 100 100 干部满意度 ≥ 98 98 补贴人数 ≥ 80 80 控制率 鉴定一次 满意度指 时效指标 成本指标 社会效益 术费用,切实做到减 指标 效益指标 ≥ 人均培训成本 指标 本的训练及康复手 轻残疾人及残疾家 100 残疾进行全面 质量指标 力低下儿童提供基 100 完成率 社会效益 数量指标 发育障碍、迟缓、智 ≥ 培训计划按期 更新 标 产出指标 100 指标 服务对象 听力、言语、智力等 100 使残疾人信息 响指标 为持证残疾儿童有 ≥ 率 经济效益 可持续影 满意度指标 培训人员合格 满意度 培训(参会)人 员满意度 补贴人数 补贴(补助)资 金到位率 发放到位率 补贴(补助)成 本 政策知晓率 可持续影 补贴(补助)发 庭就医负担,应救尽 响指标 放程序规范率 救、应治尽治。 服务对象 满意度指标 满意度指 标 数量指标 质量指标 解决部分智力、精神 产出指标 和肢体残疾人及残 疾家庭的基本生活 残疾人托养 照料服务资 10.00 金 成本指标 保障、身体健康、医 社会效益 疗护理等日常生活 服务,推进残疾人托 时效指标 效益指标 养服务标准化、规范 化。 指标 补贴(补助)资 金到位率 发放到位率 补贴(补助)成 本 政策知晓率 可持续影 补贴(补助)发 响指标 放程序规范率 10.0 8 服务对象 满意度指标 满意度指 标 高中、大中 3.80 对残疾人慰问及利 产出指标 25 数量指标 专学生资助 用宣传节点,针对遗 金 传、疾病、环境、意 质量指标 外伤害等主要致残 时效指标 原因,广泛开展残疾 成本指标 预防宣传教育活动。 社会效益 效益指标 指标 补贴(补助)资 金到位率 发放到位率 补贴(补助)成 本 政策知晓率 可持续影 补贴(补助)发 响指标 放程序规范率 ≥ 100 100 ≥ 100 100 ≤ 3.8 3.8 ≥ 98 98 ≥ 100 100 ≥ 90 90 服务对象 满意度指标 满意度指 标 26 干部满意度 第四部分 名词解释 一、收入类 (一)财政拨款收入:指本级财政当年拨付的资金,包括一 般公共预算拨款收入和政府性基金预算拨款收入。其中:一般公 共预算拨款收入包括财政部门经费拨款、专项收入、行政事业性 收费收入、罚没收入、国有资源(资产)有偿使用收入和其他收 入。 (二)上年结转和结余:指以前年度支出预算因客观条件变 化未执行完毕、结转到本年度按有关规定继续使用的资金,既包 括财政拨款结转和结余,也包括事业收入、经营收入、其他收入 的结转和结余。 二、支出类 (一)基本支出:指为保障机构正常运转、完成日常工作任 务而发生的人员支出和公用支出。 (二)项目支出:指在基本支出之外为完成特定行政任务和 事业发展目标所发生的支出。 (三)一般公共预算“三公”经费支出:指一般公共预算安 排的因公出国(境)费、公务用车购置及运行费和公务接待费支 出。其中,因公出国(境)费是指单位工作人员因公务出国(境) 的往返机票费、住宿费、伙食费、培训费等支出;公务用车购置 及运行费是指单位购置公务用车支出及公务用车使用过程中发 27 生的租用费、燃料费、过路过桥费、保险费等支出;公务接待费 支出是指单位按规定开支的各类公务接待(含外宾接待)支出。 (四)机关运行经费:为保障行政单位(含参照公务员法管 理的事业单位)运行用于购买货物和服务的各项资金,包括办公 及印刷费、邮电费、差旅费、会议费、福利费、日常维修费、专 用材料及一般设备购置费、办公用房水电费、办公用房取暖费、 办公用房物业管理费、公务用车运行维护费以及其他费用。 三、支出科目类 (1)社会保障和就业支出(类)残疾人事业(款)行政运 行(项):指门源回族自治县残疾人联合会参照公务员法管理的 事业单位用于保障机构正常运行、开展日常工作的基本支出。 (2)社会保障和就业支出(类)残疾人事业(款)一般行 政管理事务支出(项):指门源回族自治县残疾人联合会参照公 务员法管理的事业单位用于未单独设置项级科目的其他项目支 出。 (3)社会保障和就业支出(类)残疾人事业(款)残疾人 康复支出(项):反映门源回族自治县残疾人联合 (4)社会保障和就业支出(类)残疾人事业(款)残疾人 就业和扶贫支出(项):反映门源回族自治县残疾人联合用于残 疾人康复方面的支出。 (5)社会保障和就业支出(类)残疾人事业(款)残疾人 就业和扶贫支出(项):反映门源回族自治县残疾人联合用于残 28 疾人就业和扶贫等方面的支出。 (6)社会保障和就业支出(类)残疾人事业(款)残疾人 体育支出(项):反映门源回族自治县残疾人联合用于残疾人体 育方面的支出。 (7)社会保障和就业支出(类)残疾人事业(款)其他残 疾人事业支出(项):反映门源回族自治县残疾人联合除上述项 目以外其他用于残疾人事业方面的支出。 (8)社会保障和就业支出(类)行政事业单位养老支出(款) 机关事业单位基本养老保险缴费支出(项):机关事业单位实施 养老保险制度由单位实际缴纳的基本养老保险费支出。 (9)社会保障和就业支出(类)行政事业单位养老支出(款) 机关事业单位职业年金缴费支出(项):机关事业单位实施养老 保险制度由单位实际缴纳的职业年金支出。 (10)社会保障和就业支出(类)行政事业单位养老支出(款) 其他行政事业单位养老支出(项):其他用于行政事业单位养老 方面的支出。 (11)卫生健康支出(类)行政事业单位医疗(款)行政单 位医疗(项):反映财政部门安排的行政单位基本医疗保险缴费 经费,未参加医疗保险的行政单位的公费医疗经费。 (10)卫生健康支出(类)行政事业单位医疗(款)事业单 位医疗(项):反映财政部门安排的事业单位基本医疗保险缴费 经费,未参加医疗保险的行政单位的公费医疗经费。 29 (11)卫生健康支出(类)行政事业单位医疗(款)公务员 医疗补助(项):反映财政部门安排的公务员医疗补助经费。 (12)卫生健康支出(类)行政事业单位医疗(款)其他行 政事业单位医疗支出(项):其他用于行政事业单位医疗方面的 支出。 (13)住房保障支出(类)住房改革支出(款)住房公积金 (项):反映行政事业单位按人力资源和社会保障部、财政部规 定的基本工资和津贴补贴以及规定比例为职工缴纳的住房公积 金。 四、部门专业类名词 无 30

附件:2022年门源回族自治县残疾人联合会部门预算公开.pdf




