秦岭文库(kunmingchi.com)你想要的内容这里独有!

关于开放招商核心竞争力混合型证券投资基金日常申购赎回及转换和定期定额投资业务的公告.pdf

forerunner8 页 234.564 KB下载文档
关于开放招商核心竞争力混合型证券投资基金日常申购赎回及转换和定期定额投资业务的公告.pdf关于开放招商核心竞争力混合型证券投资基金日常申购赎回及转换和定期定额投资业务的公告.pdf关于开放招商核心竞争力混合型证券投资基金日常申购赎回及转换和定期定额投资业务的公告.pdf关于开放招商核心竞争力混合型证券投资基金日常申购赎回及转换和定期定额投资业务的公告.pdf关于开放招商核心竞争力混合型证券投资基金日常申购赎回及转换和定期定额投资业务的公告.pdf关于开放招商核心竞争力混合型证券投资基金日常申购赎回及转换和定期定额投资业务的公告.pdf
当前文档共8页 下载后继续阅读

关于开放招商核心竞争力混合型证券投资基金日常申购赎回及转换和定期定额投资业务的公告.pdf

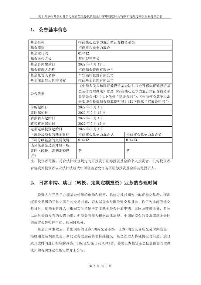
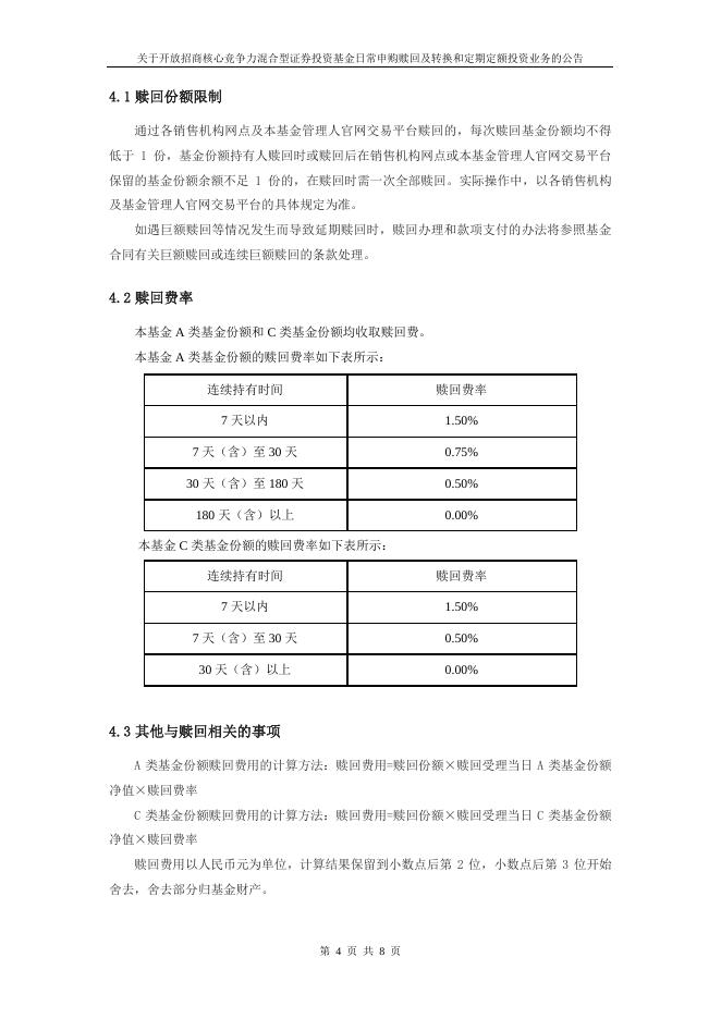
关于开放招商核心竞争力混合型证券投资基金日常申购赎回及转换和定期定额投资业务的公告 关于开放招商核心竞争力混合型证券投 资基金日常申购赎回及转换和定期定额 投资业务的公告 公告送出日期:2022 年 5 月 31 日 第 1 页 共 8 页 关于开放招商核心竞争力混合型证券投资基金日常申购赎回及转换和定期定额投资业务的公告 1、 公告基本信息 基金名称 招商核心竞争力混合型证券投资基金 基金简称 招商核心竞争力混合 基金主代码 014412 基金运作方式 契约型开放式 基金合同生效日 2022 年 4 月 13 日 基金管理人名称 招商基金管理有限公司 基金托管人名称 平安银行股份有限公司 基金注册登记机构名称 招商基金管理有限公司 公告依据 《中华人民共和国证券投资基金法》、 《公开募集证券投资基 金运作管理办法》以及《招商核心竞争力混合型证券投资基 金基金合同》(以下简称“基金合同” ) 、《招商核心竞争力混 合型证券投资基金招募说明书》 (以下简称“招募说明书” ) 申购起始日 2022 年 6 月 1 日 赎回起始日 2022 年 7 月 12 日 转换转入起始日 2022 年 6 月 1 日 转换转出起始日 2022 年 7 月 12 日 定期定额投资起始日 2022 年 6 月 1 日 下属分级基金的基金简称 招商核心竞争力混合 A 招商核心竞争力混合 C 下属分级基金的交易代码 014412 014413 该分级基金是否开放申购、 赎回(转换、定期定额投 是 是 资) 注:投资者范围:符合法律法规规定的可投资于证券投资基金的个人投资者、机构投资者、 合格境外投资者以及法律法规或中国证监会允许购买证券投资基金的其他投资人。 2、 日常申购、赎回(转换、定期定额投资)业务的办理时间 投资人在开放日办理基金份额的申购和赎回,具体办理时间为上海证券交易所、深圳 证券交易所的正常交易日的交易时间,若本基金参与港股通交易且该工作日为非港股通交 易日时,则基金管理人可根据实际情况决定本基金是否开放申购、赎回及转换业务,具体 以届时提前发布的公告为准。但基金管理人根据法律法规、中国证监会的要求或基金合同 的规定公告暂停申购、赎回时除外。 基金合同生效后,若出现新的证券/期货交易市场、证券/期货交易所交易时间变更、 港股通交易规则变更、新的业务发展或其他特殊情况,基金管理人将视情况对前述开放日 及开放时间进行相应的调整,但应在实施日前依照《公开募集证券投资基金信息披露管理办 法》的有关规定在规定媒介上公告。 第 2 页 共 8 页 关于开放招商核心竞争力混合型证券投资基金日常申购赎回及转换和定期定额投资业务的公告 3、 日常申购业务 3.1 申购金额限制 原则上,投资者通过各销售机构网点和本基金管理人官网交易平台首次申购和追加申 购的单笔最低金额均为 1 元(含申购费);通过本基金管理人直销柜台申购,首次最低申购 金额为 50 万元(含申购费),追加申购单笔最低金额为 1 元(含申购费)。实际操作中, 各销售机构在符合上述规定的前提下,可根据情况调高首次申购和追加申购的最低金额, 具体以销售机构公布的为准,投资人需遵循销售机构的相关规定。 投资人将当期分配的基金收益再投资时,不受最低申购金额的限制。 3.2 申购费率 本基金分为 A、C 两类基金份额,其中 A 类基金份额收取申购费用,C 类基金份额不收 取申购费用。本基金 A 类基金份额的申购费率按申购金额进行分档。投资人在一天之内如 果有多笔申购,适用费率按单笔分别计算。 本基金 A 类基金份额的申购费率见下表: 3.2.1 前端收费 申购金额(M) 申购费率 M< 1000 万元 1.5% 1000 万元≤M 1000 元/笔 3.2.2 后端收费 3.3 其他与申购相关的事项 本基金 A 类基金份额申购费用由申购 A 类基金份额的申购人承担,不列入基金资产, 用于基金的市场推广、销售、登记等各项费用。 A 类基金份额申购费用的计算方法: 净申购金额=申购金额/(1+申购费率),或净申购金额=申购金额-固定申购费金额 申购费用=申购金额-净申购金额,或申购费用=固定申购费金额 申购费用以人民币元为单位,计算结果均按舍去尾数方法,保留到小数点后第 2 位, 小数点后第 3 位开始舍去,舍去部分归基金财产。 4、 日常赎回业务 第 3 页 共 8 页 关于开放招商核心竞争力混合型证券投资基金日常申购赎回及转换和定期定额投资业务的公告 4.1 赎回份额限制 通过各销售机构网点及本基金管理人官网交易平台赎回的,每次赎回基金份额均不得 低于 1 份,基金份额持有人赎回时或赎回后在销售机构网点或本基金管理人官网交易平台 保留的基金份额余额不足 1 份的,在赎回时需一次全部赎回。实际操作中,以各销售机构 及基金管理人官网交易平台的具体规定为准。 如遇巨额赎回等情况发生而导致延期赎回时,赎回办理和款项支付的办法将参照基金 合同有关巨额赎回或连续巨额赎回的条款处理。 4.2 赎回费率 本基金 A 类基金份额和 C 类基金份额均收取赎回费。 本基金 A 类基金份额的赎回费率如下表所示: 连续持有时间 赎回费率 7 天以内 1.50% 7 天(含)至 30 天 0.75% 30 天(含)至 180 天 0.50% 180 天(含)以上 0.00% 本基金 C 类基金份额的赎回费率如下表所示: 连续持有时间 赎回费率 7 天以内 1.50% 7 天(含)至 30 天 0.50% 30 天(含)以上 0.00% 4.3 其他与赎回相关的事项 A 类基金份额赎回费用的计算方法:赎回费用=赎回份额×赎回受理当日 A 类基金份额 净值×赎回费率 C 类基金份额赎回费用的计算方法:赎回费用=赎回份额×赎回受理当日 C 类基金份额 净值×赎回费率 赎回费用以人民币元为单位,计算结果保留到小数点后第 2 位,小数点后第 3 位开始 舍去,舍去部分归基金财产。 第 4 页 共 8 页 关于开放招商核心竞争力混合型证券投资基金日常申购赎回及转换和定期定额投资业务的公告 A 类基金份额的赎回费用由赎回 A 类基金份额的基金份额持有人承担,在基金份额持有 人赎回 A 类基金份额时收取。对持续持有期少于 30 天的投资人将其赎回费全额计入基金财 产;对持续持有期少于 90 天且不少于 30 天的投资人将其赎回费总额的 75%计入基金财产; 对持续持有期不少于 90 天但少于 180 天的投资人将其赎回费总额的 50%计入基金财产。 C 类基金份额的赎回费用由赎回 C 类基金份额的基金份额持有人承担,在基金份额持有 人赎回 C 类基金份额时收取。对 C 类基金份额持有人收取的赎回费全额计入基金财产。 如法律法规对赎回费的强制性规定发生变动,本基金将依新法规进行修改,不需召开 持有人大会。 5、 日常转换业务 5.1 转换费率 (1)各基金间转换的总费用包括转出基金的赎回费和申购补差费两部分。 (2)每笔转换申请的转出基金端,收取转出基金的赎回费,赎回费根据相关法律法规 及基金合同、招募说明书的规定收取。 (3)每笔转换申请的转入基金端,从申购费率(费用)低向高的基金转换时,收取转 入基金与转出基金的申购费用差额;申购补差费用按照转入基金金额所对应的申购费率(费 用)档次进行补差计算。从申购费率(费用)高向低的基金转换时,不收取申购补差费用。 (4)基金转换采取单笔计算法,投资者当日多次转换的,单笔计算转换费用。 (5)持有人对转入份额的连续持有时间自转入确认之日算起。 5.2 其他与转换相关的事项 1、转换开放日:本基金从 2022 年 6 月 1 日开始办理日常转换转入业务,从 2022 年 7 月 12 日开始办理日常转换转出业务。基金办理日常转换业务的开放日为上海证券交易所、 深圳证券交易所交易日(基金管理人公告暂停申购、赎回、转换或定期定额投资时除外)。 具体业务办理时间以销售机构公布时间为准。 2、份额转换:基金转换分为转换转入和转换转出。通过各销售机构网点转换的,转出 的基金份额不得低于 1 份。通过本基金管理人官网交易平台转换的,每次转出份额不得低 于 1 份。留存份额不足 1 份的,只能一次性赎回,不能进行转换。 3、转换业务规则 (1)基金转换只适用于在同一销售机构购买的本基金管理人所管理的开通了转换业务 的各基金品种之间。 (2)本基金管理人只在转出和转入的基金均有交易的当日,方可受理投资者的转换申 请。 第 5 页 共 8 页 关于开放招商核心竞争力混合型证券投资基金日常申购赎回及转换和定期定额投资业务的公告 (3)基金管理人可根据基金运作的实际情况并在不影响基金份额持有人实质利益的前 提下调整上述原则。 6、 定期定额投资业务 “定期定额投资业务”是投资者可通过本公司指定的基金销售机构提交申请,约定每 期扣款日、扣款金额及扣款方式,由销售机构于每期约定扣款日在投资者指定银行账户内 自动完成扣款及基金申购申请的一种投资方式。投资者在办理相关基金“定期定额投资业 务”的同时,仍然可以进行日常申购、赎回业务。 投资者可与销售机构就本基金申请定期定额投资业务约定每期固定扣款金额,定期定 额申购每期最低扣款金额不少于人民币 10 元。具体最低扣款金额遵循投资者所开户的销售 机构的规定。 定期定额申购业务的申购费率等同于正常申购费率,计费方式等同于正常的申购业务, 如有费率优惠以销售机构相关公告为准。 7、 基金销售机构 7.1 直销机构 直销机构:招商基金管理有限公司 招商基金客户服务热线:400-887-9555(免长途话费) 招商基金官网交易平台 交易网站:www.cmfchina.com 客服电话:400-887-9555(免长途话费) 电话:(0755)83076995 传真:(0755)83199059 联系人:李璟 招商基金机构业务部 地址:北京市西城区月坛南街 1 号院 3 号楼 1801 电话:(010)56937404 联系人:贾晓航 地址:上海市浦东新区陆家嘴环路 1088 号上海招商银行大厦南塔 15 楼 电话:(021)38577388 联系人:胡祖望 地址:深圳市福田区深南大道 7088 号招商银行大厦 23 楼 第 6 页 共 8 页 关于开放招商核心竞争力混合型证券投资基金日常申购赎回及转换和定期定额投资业务的公告 电话:(0755)83190401 联系人:张鹏 招商基金直销交易服务联系方式 地址:广东省深圳市福田区深南大道 7028 号时代科技大厦 7 层招商基金客户服务部直 销柜台 电话:(0755)83196359 83196358 传真:(0755)83196360 备用传真:(0755)83199266 联系人:冯敏 7.2 非直销销售机构 具体非直销销售机构见基金管理人网站公示,敬请投资者留意。 8、 基金份额净值公告/基金收益公告的披露安排 自 2022 年 6 月 1 日起,本基金管理人应当在不晚于每个开放日的次日,通过规定网站、 基金销售机构网站或营业网点披露开放日的各类基金份额净值和各类基金份额累计净值。 基金管理人应当在不晚于半年度和年度最后一日的次日,在规定网站披露半年度和年度最 后一日的各类基金份额净值和各类基金份额累计净值。 9、 其他需要提示的事项 (1)本公告仅对本基金开放申购、赎回及转换和定期定额投资事项予以说明。投资者 欲了解本基金的详细情况,请详细阅读基金合同、招募说明书等法律文件。 (2)未开设销售网点地区的投资者,及希望了解本基金的详细情况和其它有关信息的 投资者,可以登录本基金管理人网站(www.cmfchina.com)或拨打本基金管理人的热线电话 查询。招商基金客户服务热线:400-887-9555(免长途话费)。 (3)有关本基金开放申购、赎回及转换和定期定额投资业务的具体规定若有变化,本 公司将另行公告。 (4)基金管理人可以根据《基金合同》的约定在不违反法律法规的范围内、且对基金 份额持有人无实质不利影响的前提下调整费率或收费方式,并最迟应于新的费率或收费方 式实施日前依照《公开募集证券投资基金信息披露管理办法》的有关规定在规定媒介上公告。 (5)基金管理人可以在不违反法律法规规定及基金合同约定的情形下,且对现有基金 份额持有人无实质性不利影响的前提下,根据市场情况制定基金促销计划,定期或不定期 第 7 页 共 8 页 关于开放招商核心竞争力混合型证券投资基金日常申购赎回及转换和定期定额投资业务的公告 地开展基金促销活动。在基金促销活动期间,按相关监管部门要求履行必要手续后,基金 管理人可以适当调低本基金的申购费率和赎回费率,并进行公告。 (6)基金管理人可以针对特定投资人(如养老金客户等)开展费率优惠活动,详见基 金管理人发布的相关公告。 (7)当本基金发生大额申购或赎回情形时,基金管理人可以采用摆动定价机制以确保 基金估值的公平性。具体处理原则与操作规范遵循相关法律法规以及监管部门、自律规则 的规定。 (8)非直销销售机构可根据实际情况开展申购、定投等费率的折扣优惠活动,具体折 扣优惠以非直销销售机构为准。 (9)投资人应当充分了解基金定期定额投资和零存整取等储蓄方式的区别。定期定额 投资是引导投资人进行长期投资、平均投资成本的一种简单易行的投资方式。但是定期定 额投资并不能规避基金投资所固有的风险,不能保证投资人获得收益,也不是替代储蓄的 等效理财方式。本基金管理人承诺以诚实信用、勤勉尽责的原则管理和运用基金资产,但 不保证基金一定盈利,也不保证最低收益。投资者投资于本基金时应认真阅读本基金的基 金合同、招募说明书及最新的招募说明书更新。敬请投资者注意投资风险。 特此公告。 招商基金管理有限公司 2022 年 5 月 31 日 第 8 页 共 8 页

相关文章
    相关文档