工程师申报须知.doc
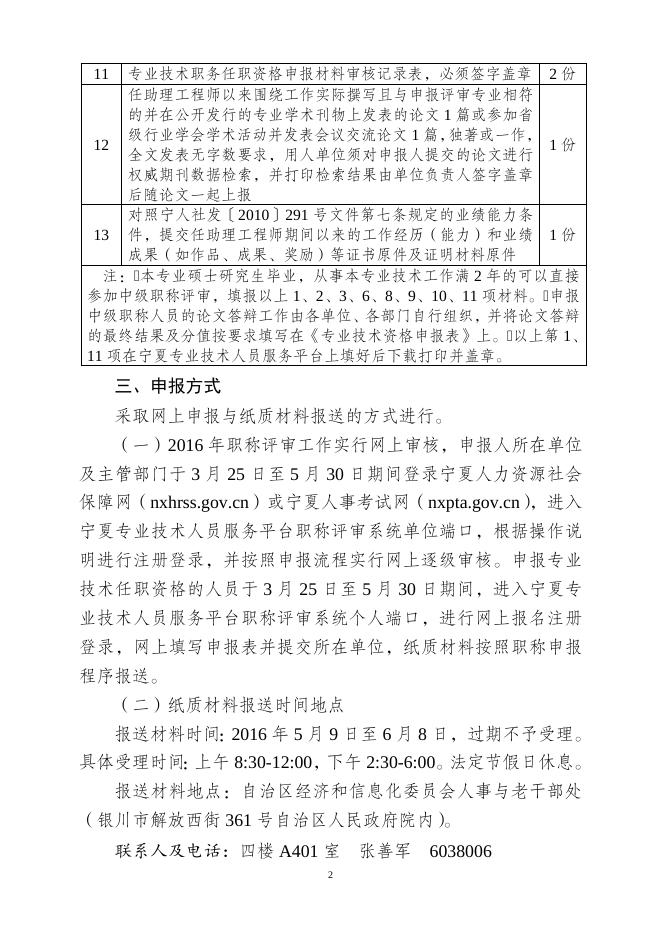
工程师申报须知 申报职称前,申报人员请仔细阅读《关于印发宁夏回族自治 区工程系列中高级专业技术职务任职资格评审条件(试行)的通 知》(宁人社发〔2010〕291 号)及 2016 年职称评审通知。 一、申报条件 具备下列条件之一者,可申报工程师评审: 1.本专业博士研究生毕业,经考核合格。 2.本专业硕士研究生毕业,并从事本专业技术工作满 2 年。 3.本专业大学本、专科毕业,并取得助理工程师任职资格 满 4 年。 4.本专业中专毕业,从事本专业技术工作满 15 年,并取得 助理工程师任职资格满 4 年。 二、申报材料 序号 材料内容 数量 1 《专业技术资格申报表》,A3 双面打印,骑缝装订 任现职以来的专业技术工作报告(2000 字以内),主要反映 本人的专业技术水平、业务能力及工作业绩等,可打印 学历证、学位证原件及学历认证报告(或登录教育部学信网 下载学历证书电子注册备案表) 初级职称证书原件 职称外语证书原件(理工 B 级),免试或降段人员提供《专 业技术人员职称外语免试(降段)申请表》 计算机应用能力考试证书原件(3 个模块) 2012 年-2015 年完成继续教育任务的证书原件,继续教育考 核表(60 个公共课,228 个专业课),须盖章 身份证复印件(加盖单位公章,并在空白处贴两张小二寸白 底照片) 个人基本养老保险缴费台账(企业从业人员提供,截至 2015 年底) 公示结果(所在单位出具) 2份 2 3 4 5 6 7 8 9 10 1 1份 1份 1份 1份 1份 1份 1份 1份 1份 11 专业技术职务任职资格申报材料审核记录表,必须签字盖章 2 份 任助理工程师以来围绕工作实际撰写且与申报评审专业相符 的并在公开发行的专业学术刊物上发表的论文 1 篇或参加省 级行业学会学术活动并发表会议交流论文 1 篇,独著或一作, 12 1份 全文发表无字数要求,用人单位须对申报人提交的论文进行 权威期刊数据检索,并打印检索结果由单位负责人签字盖章 后随论文一起上报 对照宁人社发〔2010〕291 号文件第七条规定的业绩能力条 13 件,提交任助理工程师期间以来的工作经历(能力)和业绩 1 份 成果(如作品、成果、奖励)等证书原件及证明材料原件 注:①本专业硕士研究生毕业,从事本专业技术工作满 2 年的可以直接 参加中级职称评审,填报以上 1、2、3、6、8、9、10、11 项材料。①申报 中级职称人员的论文答辩工作由各单位、各部门自行组织,并将论文答辩 的最终结果及分值按要求填写在《专业技术资格申报表》上。①以上第 1、 11 项在宁夏专业技术人员服务平台上填好后下载打印并盖章。 三、申报方式 采取网上申报与纸质材料报送的方式进行。 (一)2016 年职称评审工作实行网上审核,申报人所在单位 及主管部门于 3 月 25 日至 5 月 30 日期间登录宁夏人力资源社会 保障网(nxhrss.gov.cn)或宁夏人事考试网(nxpta.gov.cn),进入 宁夏专业技术人员服务平台职称评审系统单位端口,根据操作说 明进行注册登录,并按照申报流程实行网上逐级审核。申报专业 技术任职资格的人员于 3 月 25 日至 5 月 30 日期间,进入宁夏专 业技术人员服务平台职称评审系统个人端口,进行网上报名注册 登录,网上填写申报表并提交所在单位,纸质材料按照职称申报 程序报送。 (二)纸质材料报送时间地点 报送材料时间:2016 年 5 月 9 日至 6 月 8 日,过期不予受理。 具体受理时间:上午 8:30-12:00,下午 2:30-6:00。法定节假日休息。 报送材料地点:自治区经济和信息化委员会人事与老干部处 (银川市解放西街 361 号自治区人民政府院内)。 联系人及电话:四楼 A401 室 2 张善军 6038006 注:评审过程及结果请关注宁夏专业技术人 员服务平台。 3

工程师申报须知.doc

