秦岭文库(kunmingchi.com)你想要的内容这里独有!

梧州市人民政府公报2023年第2期.pdf

何必、说谎24 页 1.741 MB下载文档
梧州市人民政府公报2023年第2期.pdf梧州市人民政府公报2023年第2期.pdf梧州市人民政府公报2023年第2期.pdf梧州市人民政府公报2023年第2期.pdf梧州市人民政府公报2023年第2期.pdf梧州市人民政府公报2023年第2期.pdf
当前文档共24页 下载后继续阅读

梧州市人民政府公报2023年第2期.pdf

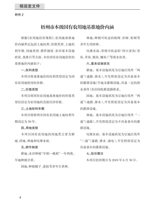
! " # !"#$%&'()* $ % & !"!# + # , $ - 3 ' .!/ ( ) 01. %"" /2 4 !"#$%&'56 !"#$%&'()*+,-!"#./ 01234564789:;<=> !!!!!!!!!!!!! !"#$!"!#%# &?!@ !"#$%&AB)CD #&AEFGHIJ<=> !!!!!!!!!!!!!!!!! !"#$!"!#%$ &?"K !"#$%&ALMB)NOPQR &ASTUVWXYZ<,-[\<=> !!!!!!!!!! !"#$!"!#%% &]#!K !"#$%&'()*56 !"#$%&A^_`B)LMa# bNJcdefg64hij,-kl<=> !!!!!!!! !"'#$!"!#%&& &]#$@ !"#$%&'^*`B)CD #&'mnopmnoqJHIJ<=> !!!!!!!!! !"'#$!"!#%&! &?!%K ! !"#$% !"#$%&'()*+,-!"#./ 01234564789:;<=> !"#$!"!#%# & !"#$%& ˆ‰&#%&hijkl,"-./AB/ '()*+,"-./0.12345 67-./89:;<=>5 ?@,"-. /AB/8CD5EFGH,"-./IJ5 KL M,NIOPQRS#T67RU/8 CDVWX=>"#YZ[\]^_,NIS 8:Š)‹ !%&hijkl,"-./AB/ 8Œ '%&hijkl,"-./AB/ 8:;rŽ `a!"#$b!$ cdefg5hijkl,"./AB/8m1nopq?r5 sqtu !'()*"+ vtwIOSxyz{\|5}~R€5t !"!# , ! - $% . `‚ƒ„ ! †‡ 45673 23 ! !"#$%&'()*+,*-./01 +,-./01234567+./8 ]^567 )"!, _`"a;bcde(f 9:;"<=>?@567ABCDEFGHI g*h^B56789:;"i(f #*,))'& F=JKLF/MF23N989:;" jBkl!" $%&'& jB#" !&")'* jB$" ?@A8$B-CDE FG8-.HIJKL CMNO$%&'(P -.&(/0QRS !"#$%& CTUV-.&(P67:;D2WN O$%&X%6(YL '"()*& CTUVNO$%&-.&(P(9: ;ZD2W$%&P[\]^(9_ +,-./$01 CTUV`abNO$%&5&67< =D2W !" <_ 2,3.%& CTUNO$%&P%&:cdW> &8e&8f&ghijK_ 4,5678 >&kjBlmnopqrpst? >&S -CDEFGW˜&™š›nu œs‘œ8žj–wŸ *AD2W¡¢-C P£žDE‘x&¤£¥DEw¡¢t2Pž j¦§–¨B©ª>«¬­_ e&S -CDEFGW˜&™š›nu œs‘œ‡žj–wŸ *AD2W¡¢-C P£žDE_ f&S -CDEFGW˜&™š›nt œs‘œ–wŸ *AD2W®¡¢-CP£ žDE_ hijK¯ -CDEFGW˜&™š› n°œs‘œ‡žj‡œ±–²Ÿ ³AD2W ¡¢-CP£žDE_ @,A(1B CTU'(=HW #"$% < & ´ '" H_ 3456,- ! !"#$%&'()*+,*-./01 !"#$%&'()*+ +H5I " J-K7 M(N+H5I ! J- !"#$%&'()*+,-./01 K7M(OPQRH5I ! J-K7STEF 23456789:;<=>?<@AB<2 UVWX CDEF7'(G+H5I ! J-K7'(L ! !""###$%&'()*+,! .')/ !) 0) 1) ,-01 #$%&'(7 )!&!*Y #(!+%,7 $%&'(Y #'$&$(7 (!&%,Y Z+[*\] Q^= _+ Q^= _+ Q^= _+ R` abY !($&' "-- .'( 2')/ !) 0) 1) ,-01 #(,+(7 $)+(Y #%"+'7 (,+(Y cc c Z+[*\] dL= efL+ dL= efL+ cc c R` gbY ,(-+% .-!"+! cc c ! /0123 !"#$ %& '& (& 3456 !"#$%"- &&$'#/ !'"$'(- "#$%"/ !#&$%)- '"$')/ 789:;< =>8? @A>8 =>8? @A>8 =>8? @A>8 BC DE/ &*'+$", -'.#'/*& ,-#.'$"# )*+,#- %& .# (# 3456 !&%$)*- *,$%'/ !".$*&- &%$)*/ !')$-,- ".$*&/ 789:;< FGHB FGHB FGHB BC DE/ ).#$% '"-$# &,$" !"#$%%&'(!)$*+,-.&'( /0$*1+,2 ! !"#$% !"#$%&'()*+),%-. !"#$% &'()*+,./01+234567589:;<= !">?% !"#$ @ % A ! ./012 !"#$%&'() /01234/567589:;<=>? !"#$%&#'()#*+,-$+. ! !""###$%&'()*+,-.,/! *+ ,* !* -* C ! DEF "# $% &" !C ' G ()%* *)*% +)"% C ! DEF %, $- (, !C ! G *)"% *).* ,)(* C ' DEF $$ *, JJ J !C ' G *)*/ 0)"% JJ J C ' DEF ,( 0" 0* !C ' G 0),, .)"% .)$/ C ' DEF 1. $. ,$ !C ' G $)/% *)/% 0)*/ AB @5 H5 I5 K5 LMAN ! ,-.*/ !"#$%&' ()*+#&',-./0.123 !"#$!"!#%$ & !"#$%&'()*$()!+,*!-&. ‘§h'%dh%R(ch#(j¨jŽ /0*!12345678 .{–—˜% —© ª«¬.{–—˜'%f 9:$();<=>?@ABCDEFG /*$Ž­–%®¯–*$()klKL¤ HI*JKL*MNO();?@A-5*BC+.34$DE$9F$ OPLrl@³ªSLr´>Sµ¶· @G$H9IJKLMN ¸S¹º ¡j–_dS/»j–_dS¼½ !"#$ · ¾ S¿  S¿ À Á  S ±  Ã Ä I ] ^ L OPQRS2&$TUVW$XY$ZT[ MN \I]^LMN ;_%Lrl@³ª# aÅÆ¥r§¨ ;_%QR#S2&#STUVW#SX «67eSµ¶·¸#a¹º§¨67S2¼ Y#SZT[\`a6bc_d#eSb9#+ §¨67Sµ¶·¸ÇÈ4&ÉÊ8ËS€º %f*N OP1ghijkl&m`nop j–ÌÍl·¸§¨67S Xºj–Ìͧ *dI]^LMN ¨67eS¿#aÎÏ*SÐÑ*e+%±Ã ;_-5qrst a%qrQR67eS -5uvgsN #+%”Ò²ÓLrwA+ÔÕÈMÖ×ØÙ >a-5e_`ˆS-5Ú}ÛÜ>_`ˆN ;_%¥±²ySÝހß$}§¨² wxy%`+%zwS{|l}~B* €$‚*€$‚w$ƒw$A„w+% †‡ˆ‰ wxlmŠ-5st+-5%‹Œ#$5X67‰ y‰ wx%àLˆ$L¿w‰ wxlmŠ-5áK aáKâÑ;#e$ -5áB#$Õ݀º§¨67$ãä叿 %&'($ €ß-5#$ -5¯æ#$ -5¼çÌÍ6 OPŽ‘$’“l”•j–$?r? 7$-5èéêÙ67$-5ëì$-5í —$˜r$•—™š$”%_d:›$œ>ž ·67$<=/»²y-5/»€ß+-5% ŸI]^LM‰ î½æ:ï67®ð&$ ¶@_d$ µ¶ñ ;_%Ž‘#a ¡#eS’“”• ò$Æó$ÀôÃÄIJKLM‰ j–#a12¢£*€Sœž*S’“9¤ +,-($ l“¥_d67eS?r?—#a¦¥r§¨ õ’“l”•j–ö÷q‰ 67S?r/©ª«67eS˜r#S•—™ ./0#$ š#S”%_d:›#+’“€¬­_d`n OP&Ê$ßÊ$@ø$ùú+wxöËI ˆ®’“€¬­_d67+%¯°A‰ !" ]^LM‰ !"#$% !"#$%&'()&'*+&,#-. YZ>/0123456789:;<=>?@#ABCDEFG;<=> ?@#HI)J' KLJ, MN#%O !"#$%&' !"!# ( ! ) !# * &,MNPQKRS,MNTU,VMWX' !! '()*+ !"#$%&'()*+,-./0 &'123456789:;<=>?@ !"#$!"!#%$ & '()*+,-"./*".'01/'2,345/'6789: ;7<=>?@A".BCDEFGHIJKLMNOPQ*RSTUV".W !% XY Z5[\[]^/_`#abc/defghKLi !j*UV". !"!# k ! l !# m *+,-A/0 &'1234B678>:;<= !"#$%&'()*+,-./01 )>-HnopDEqrstuvw J 23456789:;<=>?2@ABC6 ‘FG’“e'^”e•–d—˜?2+,™‡ DEFG;<=>?2HIJK6LMN?2 š›œ45ž +,OPQRSTU?2-.JKV012 )x-ykz=".BCDEFHIw Ÿ 3WX(YZ[\]^_`? a!"!#b$%& cde N'”?2H]^()*+,--.& Nfghijkl=>?2Hmnop]^f ;<=>?2H6X!_¡+,¢£-.6x ghijklqr;?2Hmnop]^fghijklq r;?2HH­’ '()*+ !"#$ %&'()*+,-./0123 45 §™aØ ÙÚtuÛª5 #&'xyÜÝ2Þ5 :;<=^_`aH !"#$%& I&ßàáÓÄ$âã$äå$æçè2Þ7x !"#$%&'()*+,-.!"!# 678 yßà$hi$éêëì5 íîxïïY×H 9:;<=>$?$@AB$CDEFGHIJ IðAñE¡HIòó$ôõtuö÷Pø7P KLMNOPQRS7TUVWX YZ7 [\ ù+,ôõúûüýþÿ5 :;!ÿI !$ ]@B^_`aHI&AbcdeEfg ªâÔ2Þ7="#€ :hi7^_`aHI&&j$!k,$%& aHI,âu¥O±¢$Î%&'2sN j()*+,-./012+,347 lm ô7()*+,-5 ^_`aHI&-.Ü? +,no^_pqNOfrstuvw5 A>$EHIJK.&âã$ÓÄ$Ÿ Û ³ÁIhi5 ^_` ¡¢ /0123&'()*+,-45. £JKÍÞ!/RS7 01>HIJKÖ& %&'xy34R25 @B^_`aHI& §Î%Í2¡!/5 34$âã$ÓÄè2Þ z{|@B^_}HIJK~€u‚3 íîˆâã56—7’âu7|8âã+,9 45 :¢;<=Ÿ !&'xƒ^_`aHI„a 5 †‡ˆ‰Š í JK>?5 >HIJKÖ& JK0OÓÄ}äå.@’7×^ ‹ŒŽ`aHI„34‘’ “”•– _`aHI&âã$ÓÄ$Ÿ U”—x˜7^_`aHI&™uš›a èhitu!k$B©¡äå5 A%EžŸ A!E¤ ¡¢£JKhi5 ¥¦§I ®¯$+,°±H² A#E:; œ (&'xy+,345 12¦^_`aHI ¨©7ª«¬­ ³´µ5 ¥¦¶·$HI¸¹$HI ¥¦fŸ ,í/0®¯+/2Þ34Ô7 €u8¯ 347CDEFMGHlm1IHI+,íJ º=‚»®¯$‚»¼¯(½¾¿À5 A(E2˜ A°¢£JK KL2ԀuL2MG2347 MÔCDL 2MG7íx˜NOPQPR¡STUVW5 ¡¢£JKÁ ¾7˜YgÂÃÄ5 MGCD*XYY$hi±Z$ hi¦Z$L 2P÷$L2[\$PQPR$STUVW$] A)EÅÆÇȳÉ/ÊËÌÍ©¡ÎÏ5 ^]_$hi`Õ$aFY$bcdOè¦Z5 A*EÇÈHIº=ÐÑÒÓ5 {CDL2MG[$e+"f¹PQPQ¼ A+EÔÕÔxx•x˜§lma >HIJKÖ&¤ 5 ×^_`aHI& gõ¾5 67189&'()*+,-:;<=> !" '()*+ !"#!"#$%&' ()*+,-./01 3DEFGHIJ¡ÝڈÞåæç§/è 23456789:;<=>?@A BCD éÔêëìíÑî3DEFGHIJ¡Ý EFGHIJKL#$M NOPQRS4$ Ú} §ïðØ¢ñ3ïòó/ñ§ïð3DE TAUVWXY=DZ[' ë¢ñôõïM 3HIö÷øJù¥èéú $"#\]67^_` aYabcdefg òó/âkð3ûüŸM3HIö÷øJM3 bchiA jDEFGHIJkl%&mn 89ýþûM3=DÿM3*!"#ÿM3n opqM rsM tuWvWwTxyz{^ o$%ÝÚÿM3 |} DEFGHIJk~R€‚ƒ„A ù¥èéúòó' åæç§(ڟR)µÚl †fghi‡Qˆ€‰iMŠ‹Œ>iAŽ 3HIö÷øJ·AŸR*ùóð3HIö÷ ˆ€%‘|’“~R”•A–1—˜™ øJù¥èéú+óA âkðåæç§âk š›œ„AfgžbchiŸ ,-Ø¢èéú§â' } aYDE &ÿMa'µ3M,·DE £¤¥fgžbchi !+,-./012* aYabcde¥ i¦§¨HIJk(©GKª«¬­A ®¯ 01C.A /iDEFGHIJ¡ÝÚˆÞ GKª«°±} x±AݯdeëÞ01£/A12deGé FGHIJ¡¢ %"#"²D³%&} DEFGHIJ„H I´µ¶·ŽVW¸¹´µ¶·¢ º»A¼ ؈34-óLA/iˆÞíÑ56A©"7 欭A89éóBC' 34,56789:;<= aYDE¥: ½p¾¿šÀ<-ÁÂÃ` ÄÅÆ„HI´ Ƕ·ŽÈ „ÉÊ^ËD³` HI´ Ƕ·ÌÍÎQ$Ï´Çз$T` DEFGHIJ¡ÝڈÞÞ;DE4-é ó)<<åæ=dD>)?„Û¥@AA© !"#$%& "DEFGHIJ¡ÝÚ¢ !"#$%&'()* aYabcde¥ ?' ˆÞ„¬­) ÑÒÓÔÒÕÖA ר‰Ù©"DEFGH IJ¡®Ú„Û¥mA ÜDEFGHIJ¡ ÝÚVWDEˆÞÛ¥ßàNá} â¯ãä !" BœC ãä3%DDEFGHIJÝÚ ÒEF 4&56" !" !"#$%&'()*+,-./01 #$ %&'( )* $%&'()* +,-./ ! !"# 567()* +,-./ I%&J()K +,-./ NOP&J()* +,-./ " FGH S67()* +,-./ +,-' ./ 0123 01( 23 "#"$ 4 89( :; "#"$ < =>( ?; "#"% < @A( ?3 "#"% < BC( ?3 "#"& < DE( ?3 "#"& < LM( 23 "#"$ < QR( ?3 "#"$ < TU( ?3 "#"% < VW( ?3 "#"% < >X( ?3 "#"& < YZ( ?3 "#"& < [\( ?3 "#"& < !" 2$345 !" #$%& '( )*+% ,- ./01 /0' 12 "#"! 3 45' 12 "#"! 3 67' 82 "#"! 3 9:' 12 "#"$ 3 ;<' 12 "#"$ 3 =>' 12 "#"$ 3 ?0' 12 "#"% 3 @0' 12 "#"% 3 AB' 82 "#"% 3 CD' 12 "#"! 3 E6' 82 "#"$ 3 FG' 12 "#"! 3 HI' 82 "#"! 3 #$%&'() *+,-. JKL%M' (N*+,OP ! !" QRS'(N *+,OP #$%M'(N *+,OP $ TU" QRS'(N *+,OP % VWL & XYL !" QRS'(N *+,OP QRS'(N *+,OP 2$345 !" #$%& '( IJ,KL# 1234567 % )*+% ,- ./01 !"# $% !"!# & '(# )% !"!$ & *+, MN:#12 34567 -./ &'(0123456789:#56;<=)*+,#--$%>!"&%?@AB !'(CDEFG:#1234567 !. HB !" ,-./01 !"#$%&'()*+,-./# 012345 6789:;<=>?@ABC !"#$%!"!#&$$ ' ()*+,-."/0(1-2340(56789 :+"/;<0=>?!@+ABCDEFGHIJKLMNOPQRS$TUV0WXYN Z[\]^_`a !@+bc"/def !%!# g ! h &' i !"#0123456789:;<=>?@ !"#$%&'()*+,&-./ —˜™JKL˜Ž(šL›œ<(=>)7 01234565)7891:";+<(= V@A*WžŸX >?@A*B/01CDEFGHIJKLMN ”¦1 s+–—˜™JKL˜Ž(šL›œ OPQRSTU:"<(=>V@A7W/0<(=>)*V@A*BžŸ§ XYZ[\]^_OQ`a!"!!b#$ cdefg '"&¤J !"!( ”©1s+–—˜™JKL˜ h1ij;+kl1mnopqr Ž(šL›œ<(=>)*ª«¬Ÿs­ !"#$%& stu&'(=>)7vwxy1 "# ¡¢£U $"&¤¥ !"!$ ¡¢¨U V@A*BžŸr '"()*+ $2z{|}~1 "€*‚gA3}- *j.klmHIJKLMCnopa .1kƒ+,„} OP„! †(„‡X„ ®’s+<(=>V@A*B/0<¯ ˆ‰#1"<(=>Š‹7 ŒŽ1: °­±1²³mn !"!%´!"!( ”µ<¯>@ ;+<(3‘`’r “ !"!% ”•1s+– ¶·r ‹k”µk¸<(=>V@A*WžŸ !" !"#$%& !"#$%&'()*+,-./"0123 $ |‚ƒ[„2@ð–—˜Ê+ñò 45 67-./"89&:.;<=>$?@A +,óô$õö÷ø„ùú$û†§"12ö BCDE)$?@F./"8GH)IJKL £–—˜èé^™šãäüPˆûýþò M5 NDOPQRSTUVMWXYZGH[X "PQí ÿ!–—˜èéñòžŸ!+,$ \]WX)*^_`aWXbcWXdefg |t*"ƒAB2‰#$ò—˜èé$ %& WXhijk6lWXmnWXopWXqr; ¢'ò"PQ(P)*Z—˜í +, $%$& ' sWXtcuvWXw3W$xySz{W$| -ç.–—˜èé^™šãäËÌr/0 }~SX€c$|‚ƒ[„5 †‡ˆQ 1cpˆ;a23$ 1uvAB^ò"PQ !S‰Š‹PQŒSŽ)IPQ$‘ êKëì$%&¢'ò"PQE4â5í ND ’“ OPQRSYZGH[X\]WX)*^_` !"#$%&'()*+,-./012 aWXTUVMWXdefgWXhijk6 !"#”•–—˜^™š5 |}NSX“c lWXmnWXopWXqr;sWXw3WX $ |‚ƒ[„›œT–žŸ^” tcuvW$xySz{W$|}~SX€c )I¡¢$£fg¤¥—¦X§"¨©ªšX $|‚ƒ[„“ «¬—¦X"­®¯°±²—˜Xm§³´µ !3456&'()789:';<2 ¶X "·¸¹²—¦X º»¼¢½¾VM— †ÿ!6§7894X ¾*c:^6l ˜Xz¿Àt²ÁÂXmVMÁÂXÃm¤¥ ò"9&:.¢'!;<‘$|}NSX“c —¦X qÄÅÆªšÇÈ^qĤ¥—˜É $ |‚ƒ[„¢›œ5"” Ê+ËÌ–—˜Ê+ÍÎ$ wˆÏЖ *YZ¡'$?@F¼ABXÀCIXDEƒ0 —˜Ñ ÒqÄXÓÔ6Õ³ÖÒ{XÆ×ØÙX !FG$H6F&'(0N F&0IJðV¾KVL ÚÛ)ÜX"‘ƒÝÉÞtßà™š$á♠(XMNOPXQRS$F(0T¾UL(XPQ šãäÑNDOPQRSYZGH[å)*^_ ¬V./XPQ `aWXbcWXTUVMWXdefgWXh ÉYZ9&:.“9&:.;<$û”t.e ijk6lWXmnWXopWXqr;sWX ª[í \Ì]^²_`¾*!)*+,$Àl æ*WX tcuvW$ xySz{W$ |} a\bKÌXc*X]dX¾ee­Éf²9 ~SX€c$|‚ƒ[„“ &:.íNDOPQRSTUVMWXYZGH =>^¾ W./X6Õ<0XX"S $"#çÞ–—˜èé^™šãäêKë [X\]WX)*^_`aWXdefgWXh ìí îâ–—˜^™šï$|}NSX“c ijk6lWXtcuvWXopW$xyS !" !"#$%& !"#$%&'()*+,-$%.*/012 8945îïOðñò¯ó;6XHôõö÷ø !"#$%&'()*+,-./ (£°”±#Ou§«¬0Oðñ#Omn­ 3456789:$;6<=>?@ABC R®¯#Oùïúû»‚#Oº,Úü#Ox D7$EF>?@GBCD7HBIJ)BKL) "#O–ý#$%&'(O*+,-$%.*/0 BM)BNLOBPQ)BMR)BSTUV6 12 DW2X YZ@4567[\89]^$EF_ 012345'()*6)789:; `abcdOecfgOcghiO[\jb þºZÿmn;6qrÇ.!iÁÂÕ kgl]^89mn;6o YZ@4567p ˜$qr"#Ç.$%:$&%&H(O*2, i89]^$EFmnqr@4567stuO -O%.*/01'()‰¶·*•n‹÷O vwOxylz{;|}~;6pi89$ u§¾ÑO–”¾¿O–”—˜O+,-,; €y"‚ƒo YZ@4567„ 89]^$ 6O+{´.l]/ÁÂ$!iÁÂ01ë2 †‡iˆ‰Š‹Œ:Ž$ EFnB qrÇ.O V6893¸45X n`6 ‘„’“‹”•–”—˜™š›!œl4$ @4567f$97¾‹Ö8s£°”±¶· „žqr;6o YZ3Ÿqr789]^$ ¡ "#9)»‚;6é;êkgiªìcdi ¢£¤*¥‹¦eu§•nqr$ ¨qr ª$ ªÓs.*/01"#mnqr@45 ©†6.*/011ªu§«¬™ mn­R 67–”»‚:/$%X@4567qrV6é ®¯™£°”±™²³´µl¶· qr< ;ê;<¶ì¶=u²>g$ :/$%?@ ¸\™¹º\™»‚¼½™»‚¾¿lÀºÁ Òê~OA"B9CD>EX n7F,‹ Âf$ ¹Ã,ÄÅÆ•n5njlÈÇ <¶GHV6kg 86]ÉÊËÌ4ÍÎÏÐ]^89X YZ K$ LM•NO¶·9PQRvSLM• @Ÿ]É789]^$ ¢¾Ñ»‚ŒÒ¥ NO$ NOT9†LM•êÂUVO­LM mnqr$9ªÓÔÕ»‚mւ×]É) •NOWVO?=XYZ@¡mnqr[45 ƒm؂×]É$ ‚×]ɨÙÚÛfÈÇ 6\$ê¡]M<=^_9)»‚;6é;ê 86]ÉÊËÌ4ÍÎÏÐ]^89X YZ kgiªHìcdiª2,‹U–”»‚:/ @4567ÜÝ89]^$hiˆ‰¾Ñ¸Þ$ $%¸Þ7 l¼½X `:/$%ªTÒ¥, ßi¥‹6à6áâ¾ÑŒUã՝4 ‹$ ÊÈÇ86]É$äå6à6æ6@ÜÝ8 cdu~;‘Ö?$;eUfgh$,-) 97X çèËV6é;êë ê !" k”ìÇí]^ IìV6cJ­)‰! ¡,-B‘ÌxaÀb6qr$†f gh©6ÿiœj) !"#¦e= !"#$%& !"#$%&'()*+,-./012 34 |•ô¼ÉõHë\ìíö÷ø´µ%‹ 56789./:)%;<=8>?@7%&A Œ£¥ÊŸÅ»ë\¿Âìí2 rsù‡ë BCD,E6789FG%&A()D,E67 \¿Âìí 89FGH,-./2IJKLMNOPQRS ?U dig:Yjåüý£¥lm‹ŒþŸ TUVWDXYUZ[TU\]^_`aTUb ®œ±ÔWîï§ðÕ ë\¿Âìí˜ cT%defOUgh>?%dig:Yjk îï§ðÂ4H% åÿë\¿Âìí˜î !"#$%&'()*+,-./01 ï§ðC!" &Â4H% ån‘q]›" deIOUgk>?Udig:YjUdl D% "Dñ#&$î%&¥þŸ®n‘ mnopq]bRrstu\v%wx567 H%&'ù‡ë\¿Âìí˜îï§ðÕ IJ 89rsyz{tu|}%~rs€‚7 KLMN OÖרÙwÉTU \]^_`a ƒ„^ TUPQRSTUáuT%defOUgh>?% @†(tu2 @‡{ˆ%‰Š‹Œ Ž}n‘’!“”Hrs% >? tu|•–=—˜™ bïúûñ%deIOUgk> dig:Yjk $"#~rs_ò':Õ wx(yE67 @š›œv V¡¢£EŽ96¤H£¥ 89rsy‡{_ò)*%+[í,U/-^ ¦Œ^@§¨©ª ‹Œ«¬q]bRH­$% ")ò8LMH_ò_`% .ò8q]/Ð ®š¯°±²³)´µ¶·H¸¹% º»± »0_`/1_ò)* ²³)U¼½FŽ¾²U @^EÀÁ šv0ò8q]3³Ä4>5H6n78Õ @z{%żÆÇ •wE67899å_òã:%;O—<ã= @žŸ% ¼9Ã|}%Äars ¿ +[¯Ô%2 @ __`>,º?@O¯A_ò_`BC%ù šÎ%ºÏÐÑEÒ8ӖÔ\9ÕIJKLMN ‡DEq]_ò_`¯F:ôIâGk^_ò OÖרÙwÉTU »> @TU VWDX ˆDIâGçèkH«IJÅ»¯FÕIJKL YU\]^_`aTUPQRSTUÚÛÜÝ MNOVWDXYU\]^_`aTUPQR TUÞßTàáuTU¨âãäTUåæTUb STUÚÛÜÝTUÖרÙwÉTU»> cT%çèOéêT%defOUgh>?%di @TUÞßTUáuTU¨âãäTUåæTU g:Yjk O—':T%çèOéêT%defOUgh> ÈwÉ\{ÊË̖¦U Í\̖¦Ã 23#456'()*789:; ?%dig:Yjk !"#34rsë\ìí^îï§ð2E67 %"#~_`awÉK':Õ deIOUgk 89rsë\ñ%ò8LMåó=8>utu >?^O&¥lm定;E6789L¯ !" '()*+, !"#$%!&'()*+,%-./()0 !+,$%-./0* 1234%56 789:;<=>?@ABC {d"cba&x~b{aC€b{J DEFGHIJ8KL ý5?@AB'& ¡6 †9:;<=‡ˆt‰´ŒGµ¶Œ· ¸º»_C™D³áj¹6 ,j¹?@ ¸LM !"#$%&'()*+,-. #&'/012/034567589: !"#$%!"!#&$! ' !"#$%&'()*$()!+,*!-&. n'%‹Œ‘ƒŽT JK’“”$/*$•’%–—U˜™4 /0*!12345678 9$():;*<=$()>?@%A> ?@BCDECFGHI8 !"# $%&'()*+,-./ JKLMN:OPQ$()RSCDT JK.QUJV$WXYZ/Z0%[ (\%]^\BCDT šabc%›šabc%›’%œ’%ž’* $Ÿ ¡0T JK’“UJV‹ŒŽ* ‹Œ$¢£ \%‹Œx¤mnT DEF $%G3'()7+,-3./ JKfgh:OCDT JKE.$¥¦ _`$()abcdeCDT §¨\#©ª\'%«¬­®†¯\#‚sX° 012 $%&3'()4567+,-8 abc%±²a%«¬³U¬j.Qmn'% ./956:$;<=>?@A./ JKfgh:OCDT JKE.ij5 klCDT ­$.Q´µ\* «¬b¶·.Q/Z0¸ «¬b¶·.QmnT JKE.$­¹º”T _`$ij5klmnCDT HIJ $%G3'()7+,-3./ B C $%&8'()7+,-8./ JK»¼½:OCDT JKE.$b¾ JKop:OCDT JKE.$qr\% \%¿À\%ÁÂ\*$()VÃPQÄÅÆ s(\%tuvw\%xy\%zt{|/#m ÇxyÈÉabcT }~.Q\'%}\*$OaT JK€‚ƒ JK’“$Ê4CD/Z0abcT „ †‡U(J/Zˆ‰aQBŠeCDT JK’“$mËÀ%Ì͏*‹Œ$¾ JKE.‹Œ5Ž #$5qrm d\*‹ŒÎXÌÏÐ*‹Œ´Ñ*ҋ+Ó% !" =%,>?@ !"# PЍŽŠ_`ÑÒÓ~ÔYZ, !"# $%&'()*+,-.'/0 678 $%4'()*+,5.'/0 $%&'()*+, $%-./0123 $%ÕÖ()*+, $%-./*O] 456 7894:;<&=*+6>?@3A w›×27ØÙ©Oƒ„®­PQ@3°ÚÛ BCDE?FG27HIJK6>?3E?L Ü27Ýރ„PQ34߃„PQ3°ÚÛ MNOPQ@3&RST23UVW, Üà˜qjáârË3 YÞãäåæ]ÛÜ $%-./UXYZ, ƒ„PQ3çÞãä心„PQ@3è­2 $%[\/0$3&[, 7éêW3ëìW@e/Xí2e/îïðS* $%[\]$^_`/Rabcde/ O[Eeñò˜+óôõºu7_`@.6?3 fghi23 /jkfgWe l_mfgn oeA4pq_`/PQrq3_`pLs23RtuvwE_`WNxempq3yz3 LM3w{e|L}~*+, _`ö÷’“u.6?, $%-./©Xðø3•ùYZ3÷­ƒ „ðø, $%[\/ú*?3*è[, 123 $%4'()*+,5.'/0 $%[\]$^_`û 7ûüì- $%€‚()*+, $%-./ƒ„ 2@3_`ûN23ò•Yރ„PQ3ýþÿ †6 7‡ˆI>WY‰3 Š‹]ŒCŽ ÜbYZ_`23_`!b23_`ß"åæ 239ƒ„23‘t’“ƒ„WY‰3” PQ3_`#$¹ºPQ3_`%­&3_` •–—V˜*+WY‰3™šW3w›PQ@3 'ÛPQ3Rtn¤ðø_`n¤YZe_` œj23žŸA23 /()bs¾PQ*+j3Úw.¦3°Ú, ¡23¢£23/¤s ¥.¦27§¨©ª2@3«£23qj¢¬2 Ž3Ù-3.±í/}~*+, 7j­®­s¥.¦WY‰3Y¯CD°±. 9:; $%&,-.

相关文章