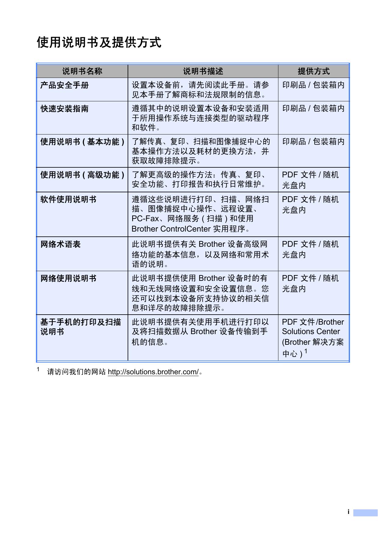
MFC-J5910DW(基本功能).pdf
使用说明书 ( 基本功能 ) MFC-J5910DW 版本 0 SCHN 为了创造更加美好的环境 请您协作 首先对您使用 Brother 产品表示衷心的感谢! Brother 公司致力于关爱地球环境,制定了 “ 从产品开发到废弃,关爱地球环境 ” 的基本方针。当地的公民在环境保护活动中也应该对当地社会、环境两方面尽每 个人的微薄之力。 因此,希望您能配合这个计划,作为环境保护活动的一环,在平时处理废弃物的 时候能多加注意。 1 不用的包装材料,为了能再次回收利用,请交付给当地相关回收公司进行处理。 2 废弃耗材的处理,应遵守相关的法律和规定。 3 产品保养或修理需要更换零部件时,有不需要的电路板和电子零件以及产品废 弃时,请作为电子废弃物处理。 4 本产品中的部分零部件可以用于同一工厂生产的同系列机型上。 注:零部件的更换请联系就近的 Brother 维修站。 © 2012 Brother Industries, Ltd. 使用说明书及提供方式 说明书名称 1 说明书描述 提供方式 产品安全手册 设置本设备前,请先阅读此手册。请参 见本手册了解商标和法规限制的信息。 印刷品 / 包装箱内 快速安装指南 遵循其中的说明设置本设备和安装适用 于所用操作系统与连接类型的驱动程序 和软件。 印刷品 / 包装箱内 使用说明书 ( 基本功能 ) 了解传真、复印、扫描和图像捕捉中心的 基本操作方法以及耗材的更换方法,并 获取故障排除提示。 印刷品 / 包装箱内 使用说明书 ( 高级功能 ) 了解更高级的操作方法:传真、复印、 安全功能、打印报告和执行日常维护。 PDF 文件 / 随机 光盘内 软件使用说明书 遵循这些说明进行打印、扫描、网络扫 描、图像捕捉中心操作、远程设置、 PC-Fax、网络服务 ( 扫描 ) 和使用 Brother ControlCenter 实用程序。 PDF 文件 / 随机 光盘内 网络术语表 此说明书提供有关 Brother 设备高级网 络功能的基本信息,以及网络和常用术 语的说明。 PDF 文件 / 随机 光盘内 网络使用说明书 此说明书提供使用 Brother 设备时的有 线和无线网络设置和安全设置信息。您 还可以找到本设备所支持协议的相关信 息和详尽的故障排除提示。 PDF 文件 / 随机 光盘内 基于手机的打印及扫描 说明书 此说明书提供有关使用手机进行打印以 及将扫描数据从 Brother 设备传输到手 机的信息。 PDF 文件 /Brother Solutions Center (Brother 解决方案 中心 ) 1 请访问我们的网站 http://solutions.brother.com/。 i 目录 ( 使用说明书 ( 基本功能 )) 1 常规信息 1 使用本说明书 .............................................................................................1 本使用说明书中使用的符号和惯例 .......................................................1 使用使用说明书 ( 高级功能 )、软件使用说明书、 网络使用说明书和网络术语表 .................................................................2 浏览说明书............................................................................................2 获取 Brother 服务支持 (Windows®)............................................................4 获取 Brother 服务支持 (Macintosh) ............................................................5 操作面板概述 .............................................................................................6 液晶显示屏指示 ....................................................................................8 基本操作 ...............................................................................................9 收藏夹设置 ...............................................................................................10 注册收藏夹设置 ..................................................................................10 更改收藏夹设置 ..................................................................................11 删除收藏夹设置 ..................................................................................11 检索收藏夹设置 ..................................................................................11 音量设置...................................................................................................12 振铃音量 .............................................................................................12 蜂鸣器音量..........................................................................................12 扬声器音量..........................................................................................13 液晶显示屏显示 ........................................................................................13 设置背景灯亮度 ..................................................................................13 液晶显示屏语言 ..................................................................................14 设置传真逻辑 ( 发送和接收顺序 ) .............................................................14 2 装入纸张 15 装入纸张和其他打印介质 .........................................................................15 装入信封和明信片...............................................................................18 可打印区域..........................................................................................21 纸张设置...................................................................................................22 纸张类型 .............................................................................................22 纸张尺寸 .............................................................................................22 适用于 A3 短丝流纸张的安全进纸模式 ...............................................23 适用的纸张和其他打印介质 ......................................................................23 推荐打印介质 ......................................................................................24 处理和使用打印介质 ...........................................................................24 选择合适的打印介质 ...........................................................................25 ii 3 装入原稿 27 如何装入原稿........................................................................................... 27 使用自动进稿器.................................................................................. 27 使用平板扫描器.................................................................................. 28 非扫描区域......................................................................................... 29 4 发送传真 30 如何发送传真........................................................................................... 30 停止传真 ............................................................................................ 32 设置平板扫描器尺寸以发送传真 ........................................................ 32 彩色传真传输 ..................................................................................... 32 取消正在处理的传真 .......................................................................... 32 传输验证报告 ..................................................................................... 32 5 接收传真 34 接收模式 .................................................................................................. 34 使用接收模式........................................................................................... 35 接收模式设置........................................................................................... 36 振铃次数 ............................................................................................ 36 F/T 振铃时间 ( 仅适用于传真 / 电话模式 ) .......................................... 36 传真检测 ............................................................................................ 37 6 电话和外接设备 38 语音操作 .................................................................................................. 38 音频或脉冲......................................................................................... 38 传真 / 电话模式 .................................................................................. 38 电话线路服务........................................................................................... 38 您有语音邮件吗? .............................................................................. 38 电话服务 .................................................................................................. 39 来电显示 ( 呼叫方身份验证 ) ( 不可用于某些地区 ) ............................ 39 来电显示功能优点 .............................................................................. 40 设置方法 ............................................................................................ 40 来电显示功能 ..................................................................................... 40 连接外接应答设备 ( 电话应答设备 )......................................................... 41 连接设置 ............................................................................................ 41 在外接应答设备上录制外出留言信息 (OGM) ..................................... 42 多线连接 (PABX) ............................................................................... 42 外接电话和分机 ....................................................................................... 42 连接外接电话或分机 .......................................................................... 42 从外接电话和分机上操作 ................................................................... 43 使用外接无绳电话 .............................................................................. 43 使用远程代码 ..................................................................................... 43 iii 7 拨号和存储号码 45 如何拨号...................................................................................................45 手动拨号 .............................................................................................45 快速拨号 .............................................................................................45 传真重拨 .............................................................................................45 其他拨号操作 ...........................................................................................46 拨出记录 .............................................................................................46 来电显示记录 ......................................................................................46 存储号码...................................................................................................47 存储一个暂停 ......................................................................................47 存储速拨号码 ......................................................................................47 更改快速拨号的名称或号码 ................................................................48 8 复印 49 如何复印...................................................................................................49 停止复印 .............................................................................................49 复印设置 .............................................................................................50 纸张选项 .............................................................................................50 9 打印存储卡或 USB 闪存盘中的照片 52 图像捕捉中心操作 ( 图像捕捉模式 )..........................................................52 使用存储卡或 USB 闪存盘..................................................................52 开始 ..........................................................................................................53 打印图像...................................................................................................55 浏览照片 .............................................................................................55 图像捕捉中心印设置.................................................................................55 如何扫描到存储卡或 USB 闪存盘 ............................................................56 10 如何打印计算机中的数据 57 打印文档...................................................................................................57 11 如何扫描到计算机 58 扫描文档...................................................................................................58 使用扫描键进行扫描.................................................................................58 使用扫描仪驱动程序进行扫描 ..................................................................59 使用 ControlCenter 进行扫描 ...................................................................59 iv A 日常维护 60 更换墨盒 .................................................................................................. 60 清洁和检查设备 ....................................................................................... 63 清洁平板扫描器.................................................................................. 63 清洁打印头......................................................................................... 64 检查打印质量 ..................................................................................... 64 检查打印对齐 ..................................................................................... 65 包装和运输设备 ....................................................................................... 66 B 故障排除 68 错误和维护信息 ....................................................................................... 68 错误动画显示 ..................................................................................... 76 传送传真或传真日志报告 ................................................................... 76 原稿卡纸 ........................................................................................... 77 打印机卡纸......................................................................................... 79 故障排除 ................................................................................................. 84 如果设备出现问题 .............................................................................. 85 拨号音检测......................................................................................... 93 电话线路干扰 /VoIP ........................................................................... 93 设备信息 .................................................................................................. 94 检查序列号......................................................................................... 94 重置功能 ............................................................................................ 94 如何重置设备 ..................................................................................... 94 C 菜单和功能 95 屏幕编程 .................................................................................................. 95 菜单表...................................................................................................... 96 输入文本 ................................................................................................ 123 插入空格 ......................................................................................... 123 改正.................................................................................................. 123 重复字母 .......................................................................................... 123 v D 规格 124 常规 ........................................................................................................124 打印介质.................................................................................................126 传真 ........................................................................................................127 复印 ........................................................................................................128 图像捕捉中心 .........................................................................................129 PictBridge...............................................................................................130 扫描 ........................................................................................................131 打印 ........................................................................................................132 接口 ........................................................................................................133 计算机要求 .............................................................................................134 耗材 ........................................................................................................135 网络 ( 局域网 ) ........................................................................................136 E vi 索引 137 目录 ( 使用说明书 ( 高级功能 )) 使用说明书 ( 高级功能 ) 阐述以下功能与操作。 您可以参阅随机说明书光盘上的使用说明书 ( 高级功能 )。 1 常规设置 内存存储 休眠模式 液晶显示屏显示 拨号前缀 模式定时器 2 7 复印设置 8 安全功能 发送传真 打印存储卡或 USB 闪存盘中的照 片 图像捕捉中心操作 打印图像 图像捕捉中心打印设置 扫描到存储卡或 USB 闪存盘 安全功能锁 2.0 3 复印 9 其他发送选项 其他发送操作 轮询概述 打印数码相机中的照片 从支持 PictBridge 的数码相机中直接打印 照片 从数码相机中直接打印照片 ( 不使用 PictBridge) 4 接收传真 内存接收 ( 仅黑白 ) 远程检索 其他接收操作 轮询概述 5 拨号和存储号码 A 日常维护 清洁和检查设备 B 术语表 C 索引 其他拨号操作 存储号码的其他方式 6 打印报告 传真报告 报告 vii viii 1 常规信息 使用本说明书 1 1 1 感谢您购买 Brother 设备! 阅读此说 明书将有助于您充分使用本设备。 本使用说明书中使用的符号和惯 例 警告图标表示可能导致死亡或重伤 的潜在危险情况。 注意 1 本使用说明书中使用的符号和惯例如 下。 粗体 斜体 粗体字表示设备的操作面 板或计算机屏幕上的特定 按键。 斜体字强调应当注意的要 点或提示您参考相关主题。 [XXXXX] 括号内的文字表示设备液 晶显示屏上显示的信息。 警告 注意图标表示可能导致轻微或中度 伤害的潜在危险情况。 重要事项 重要事项图标表示可能导致财产损 失或损坏设备的潜在危险。 提示图标:提醒您如何应对可能 出现的情况或提供有关当前操作 如何与其他功能工作的提示。 触电危险图标:警告您避免可 能发生的触电伤害。 1 第1章 使用使用说明书 ( 高级功 能 )、软件使用说明书、网 络使用说明书和网络术语 表 浏览说明书 (Windows®) 1 1 若要查看说明书,请打开开始菜单, 从程序列表中选择 Brother、 MFC-XXXX (XXXX 为您的型号名称 ), 然后选择使用说明书。 如果您尚未安装此软件,请遵循以下 说明查看随机光盘上的说明书。 a 打开计算机。 将 Brother 光盘插 入 CD-ROM 光驱中。 提示 如果 Brother 安装屏幕未自动出 现,请转到我的电脑 ( 计算机 ), 双击 CD-ROM 图标,然后双击 start.exe。 2 出现型号名称屏幕时,点击您的 设备型号名称。 c 如果出现语言屏幕,点击您的语 言。 将出现光盘主菜单。 d 点击文档。 e 点击 PDF 文档。出现国家选择屏 幕时,选择您所在的国家。显示 使用说明书列表时,选择您想查 阅的说明书。 1 本使用说明书 ( 基本功能 ) 中并未包 含此设备的全部信息,例如传真、复 印、图像捕捉中心、打印、扫描、 PC-Fax 和网络等高级功能的使用方 法。 如果想了解这些操作的详细信 息,您可以阅读随机光盘上的 使用说明书 ( 高级功能 )、 软件使用说明书、网络使用说明书和 网络术语表。 浏览说明书 b 常规信息 浏览说明书 (Macintosh) a 如何查找扫描说明 1 打开 Macintosh。将 Brother 光盘 插入 CD-ROM 光驱中。出现以下 窗口。 1 可用多种方法扫描原稿,相关说明在 以下手册中查阅: 1 软件使用说明书 扫描 ControlCenter 网络扫描 Presto! PageManager 使用说明书 (Windows® 用户 ) b 双击文档图标。 c 双击语言文件夹。 d 双击 top.pdf。出现国家选择屏幕 时,选择您所在的国家。 e 显示使用说明书列表时,选择您 想查阅的说明书。 有关从 Presto! PageManager 直接 扫描的说明。完整的 Presto! PageManager 使用说明书可从 Presto! PageManager 应用程序的 帮助选项中查看。 Presto! PageManager 使用说明书 (Macintosh 用户 ) 提示 使用前必须先下载和安装 Presto! PageManager。详细信息,请参见 uu 第 5 页 获取 Brother 服务支持 (Macintosh) 完整的 Presto! PageManager 使用 说明书可从 Presto! PageManager 应用程序的帮助部分查看。 3 第1章 如何查找网络安装说明 本设备可以连接到无线或有线网络上 使用。 1 获取 Brother 服务支持 (Windows®) 基本安装说明 uu 快速安装指南 您可以在随机光盘上找到所需的所有 信息,如网络支持 (Brother Solutions Center (Brother 解决方案中心 ))。 如果您的无线接入点或路由器支持 Wi-Fi Protected Setup 或 AOSS™ uu 快速安装指南 点击顶部菜单上的 Brother 服务支 持。 将出现下列屏幕: 网络安装 uu 网络使用说明书 若要访问我们的网站,请点击 Brother 主页。 若要了解最新消息和产品支持信 息,请点击 Brother Solutions Center。 若要访问我们的网站了解关于 Brother 正品耗材的信息,请点击 耗材信息。 若要访问 Brother CreativeCenter 获取免费照片方案和打印下载,请 点击 Brother CreativeCenter。 若要返回主页,请点击退回;若已 完成操作,请点击退出。 4 1 常规信息 获取 Brother 服务支持 (Macintosh) 1 1 您可以在随机光盘上找到所需的所有 信息,如网络支持 (Brother Solutions Center (Brother 解决方案中心 ))。 双击 Brother 服务支持图标。将出 现下列屏幕: 若要下载和安装 Presto! PageManager,请点击 Presto! PageManager。 若要了解最新消息和产品支持信息, 请点击 Brother Solutions Center。 若要访问我们的网站了解关于 Brother 正品耗材的信息,请点击 耗材信息。 5 第1章 操作面板概述 1 7 6 1 1 模式键: 传真 可进入传真模式。 扫描 可进入扫描模式。 复印 可进入复印模式。 免提拨号 若要确认传真设备能作出应答,请 先按下此键,再拨号,然后按启用 黑白或启用彩色键。 此外,在 F/T 振铃 ( 快速双振铃 ) 过程中拿起外接电话的听筒后需按 下此键。 3 启用键: 图像捕捉 可发送黑白传真或进行黑白复印。 也可进行扫描操作 ( 彩色或黑白, 取决于 ControlCenter 软件中的扫 描设置 )。 可进入图像捕捉模式。 可返回准备就绪模式。 2 电话键: 重拨 / 暂停 重拨前 30 个已拨号码中的一个。 此键也可用于在拨号时插入暂停。 6 启用黑白 启用彩色 可发送彩色传真或进行彩色复印。 也可进行扫描操作 ( 彩色或黑白, 取决于 ControlCenter 软件中的扫 描设置 )。 常规信息 1 6 5 4 2 4 停止 / 退出 停止操作或从菜单中退出。 5 拨号盘 用这些键拨打电话和传真号码,或作 为将信息输入设备的键盘使用。 6 液晶显示屏 这是一个触摸式液晶显示屏。 按屏幕 上显示的按钮可以访问菜单和选项。 也可以抬起液晶显示屏以调节屏幕角 度。 7 3 电源 用于打开和关闭本设备。 按下 电源键打开设备; 按住 电源键关闭设备。 液晶显示 屏在变暗之前会显示 [正在关机]并 亮起几秒钟。 关闭电源时,仍可以正常使用外接电 话或外接应答设备。 即使您使用 电源键关闭了设备, 设备仍会定期清洁打印头。为了延长 打印头寿命、最经济地使用墨盒并保 持打印质量,请始终保持设备通电。 7 第1章 液晶显示屏指示 1 当设备闲置时,液晶显示屏显示当前 设备状态。 10 9 8 7 6 8 [速拨] 设置快速拨号和组拨号码。 也可检索您想拨打的号码。 9 当前接收模式 查看当前接收模式。 [传真] ( 传真自动 ) [F/T] ( 传真 / 电话 ) [TAD] ( 外接应答设备 ) [手动] ( 传真手动 ) 1 2 3 4 5 1 [菜单] 访问主菜单。 10 无线状态 四级指示器,用于显示使用无线连接 时的当前无线信号强度。 0 最 大 2 [墨水] 查看可用墨水容量。 也可访问 [墨水]菜单。 出现错误或维护信息时显示警告图标 3 s或t 错误和维护信息 按 s 可返回上一页;按 t 可转到下一 页。只有一页时,这两个向上和向下 箭头按钮不会亮起。 4 如果此信息按钮亮起,您可以按此按 钮查看设备功能信息和错误信息。 5 按这些按钮可检索当前的收藏夹设置。 即使您尚未注册收藏夹设置,这些按 钮也会一直亮起。按其中一个收藏夹 按钮可显示如何设置收藏夹的说明。 6 按此按钮可返回上一级菜单。 7 [历史记录] 查看拨出记录和来电显示记录列表。 也可从列表中选择号码以发送传真。 8 。详细说明,请参见 uu 第 68 页 常规信息 基本操作 1 g 按 [传真 / 电话]。 1 要操作触摸屏,用手指直接在触摸屏 上按 [菜单]或选项按钮; 要在一个 设置中显示并访问所有屏幕菜单,按 s 或 t 滚动查看。 下列步骤说明了如何更改设备的设 置。 在此例中,接收模式设置从 [传真自动]更改为 [传真 / 电话]。 a 按 [菜单]。 b 按 s 或 t 显示 [初始设置]。 c 按 [初始设置]。 d 按 s 或 t 显示 [接收模式]。 e 按 [接收模式]。 f 按 s 或 t 显示 [传真 / 电话]。 提示 按 h 返回上一级。 按停止 / 退出键。 9 第1章 收藏夹设置 可将最常用的传真、复印和扫描设置 注册为收藏夹设置。此后即可快速方 便地检索和应用这些设置。您可以注 册三个收藏夹。 1 注册收藏夹设置 a 或 [放大 / 缩小] [浓度] [堆叠 / 排序] [页面布局] 、 。 按 [创建新 收藏夹]。 转到步骤 d。 [复印] [质量] [纸张尺寸] 执行以下操作中的一项: 按尚未注册收藏夹设置的 传真、复印或扫描收藏夹中可包含以 下设置: [纸张类型] 1 按 [菜单]。 转到步骤 b。 b 按 s 或 t 显示 [收藏夹设置]。 按 [收藏夹设置]。 c 按显示为 “ [空白] ” 的收藏夹。 提示 每个尚未注册的收藏夹按钮旁都会 显示 “ [空白] ” 字样。 [双面复印] [高级设置] [传真] [地址] [传真分辨率] [对比度] [批量发送] [实时发送] [国际模式] [平板扫描尺寸] [扫描] ( [扫描到介质] ) [质量] [文件类型] [文件名称] [扫描] ( [扫描到 网络] ) [扫描] ( [扫描到 FTP] ) 10 d 按 [下一步]显示 [复印]、 [传真]和 [扫描]模式。 e 按您想注册的模式:[复印]、 [传真]或 [扫描]。 如果按了 [扫描],请按 s 或 t 显示 [扫描到介质]、 [扫描到 网络]或 [扫描到 FTP],然后按您想设 置的选项。 执行以下操作中的一项: 如果按了 [扫描到介质],请 转到步骤 f。 如果按了 [扫描到 网络]或 [扫描到 FTP],请按 s 或 t 显示配置文件名称,然后按该 名称。转到步骤 i。 常规信息 f 按 s 或 t 显示您在步骤 e 中所 选模式的可用设置,然后按您想 存储的设置。 g 按 s 或 t 显示该设置的可用选 项,然后按您想设置的选项。 重复步骤 f 和 g,直到选择了此 收藏夹的所有设置。 h i 结束后,按 [OK]。 j k l 按触摸屏上的按钮输入收藏夹的名 称。( 关于输入字符的帮助信息, 请参见 uu 第 123 页 输入文本 ) 按 [OK]。 g 设置更改完成后,按 [OK]。 h 若要编辑名称,按住 删除当前 名称,然后按触摸屏上的按钮输 入新名称。 ( 关于输入字符的帮助 信息,请参见 uu 第 123 页 输入 文本 ) 按 [OK]。 i 若要结束操作并注册此收藏夹的 设置,请按 [是]。 j 按 [确定]确认。 k 按停止 / 退出键。 若要结束操作并注册此收藏夹的 设置,请按 [是]。 删除收藏夹设置 按 [确定]确认。 可删除收藏夹。 按停止 / 退出键。 a 按 [菜单]。 b 按 s 或 t 显示 [收藏夹设置]。 按 [收藏夹设置]。 c 按您想删除的收藏夹 ( [1]、 [2]或 [3] )。 d 按 [删除]删除您在步骤 c 中 选择的收藏夹。 按 [是]确认。 e 按停止 / 退出键。 更改收藏夹设置 1 可更改已注册到收藏夹的设置。 a b 按 [菜单]。 c 按您想更改的收藏夹 ( [1]、 [2]或 [3] )。 按 s 或 t 显示 [收藏夹设置]。 按 [收藏夹设置]。 d e 按 [更改],然后按 [是]确认。 f 按 s 或 t 显示可用选项,然后选 择所需新选项。 按 s 或 t 显示可用设置,然后按 您想更改的设置。 根据需要,重复步骤 e 和 f 更 改其他设置。 1 检索收藏夹设置 1 每个收藏夹对应的按钮总是显示在屏 幕上。若要检索收藏夹,只需按下相 应的按钮。 11 1 第1章 音量设置 振铃音量 1 1 蜂鸣器音量 1 蜂鸣器为开时,按键、出错或者发送 或接收传真后,设备将发出哔哔声。 可从 [高]到 [关]的范围内选择振 铃音量级别。新默认设置将一直保留, 直到再次进行更改。 可在从 [高]到 [关]的范围内选择 蜂鸣器音量级别。 a 按 [菜单]。 从菜单设置振铃音量 b 按 s 或 t 显示 [常规设置]。 1 a 按 [菜单]。 c 按 [常规设置]。 b 按 s 或 t 显示 [常规设置]。 d 按 s 或 t 显示 [音量]。 c 按 [常规设置]。 e 按 [音量]。 d 按 s 或 t 显示 [音量]。 f 按 s 或 t 显示 [蜂鸣器]。 e 按 [音量]。 g 按 [蜂鸣器]。 f 按 s 或 t 显示 [振铃]。 h g 按 [振铃]。 按 s 或 t 显示 [低]、[中]、 [高]或 [关],然后按您想设 置的选项。 h 按 s 或 t 显示 [低]、[中]、 [高]或 [关],然后按您想设 置的选项。 i 按停止 / 退出键。 i 按停止 / 退出键。 12 常规信息 扬声器音量 1 液晶显示屏显示 1 1 可在从 [高]到 [关]的范围内选择 扬声器音量级别。 设置背景灯亮度 a 按 [菜单]。 如果您很难看清液晶显示屏,请试着 更改亮度设置。 b 按 s 或 t 显示 [常规设置]。 c 按 [常规设置]。 d 按 s 或 t 显示 [音量]。 e 按 [音量]。 f 按 s 或 t 显示 [扬声器]。 g h i 1 a 按 [菜单]。 b 按 s 或 t 显示 [常规设置]。 c 按 [常规设置]。 d 按 s 或 t 显示 [液晶显示屏设置]。 按 [扬声器]。 e 按 [液晶显示屏设置]。 按 s 或 t 显示 [低]、[中]、 [高]或 [关],然后按您想设 置的选项。 f 按 s 或 t 显示 [背景灯]。 g 按 [背景灯]。 按停止 / 退出键。 h 按 s 或 t 键显示 [浅]、[中] 或 [深],然后按您想设置的选 项。 i 按停止 / 退出键。 13 第1章 液晶显示屏语言 可以更改液晶显示屏的语言。 a 按 [菜单]。 b 按 s 或 t 显示 [初始设置]。 c 按 [初始设置]。 d 按 s 或 t 显示 [语言]。 e 按 [语言]。 f 按 [英语]或 [中文]。 g 按停止 / 退出键。 1 设置传真逻辑 ( 发送和接收顺序 ) 可以更改手动传真发送或接收的程序。 如果您经常在通话结束后向对方手动发 送传真或从对方接收传真,则您可以将 [传真模式]设置为 [简易模式]。 若设置为 [简易模式]: 仅需按启用黑白或启用彩色键即可手 动发送或接收传真。 如果您是主叫,请按启用黑白或启用 彩色键发送传真。 如果您是被叫,请按启用黑白或启用 彩色键接收传真。 若设置为 [高级模式]: 无论您是主叫或被叫,您都可以选择 手动发送或接收传真。按启用黑白或 启用彩色键,设备将提示您: [发送 / 接收 ?] 如果您想发送传真,请按 [发送]。 如果您想接收传真,请按 [接收]。 提示 即使设置为 [简易模式]或 [高级模式],如果自动进稿器中有 原稿,按启用黑白或启用彩色键, 即可发送自动进稿器中的原稿。 a b c d e f g h i 14 1 按 [菜单]。 按 s 或 t 显示 [传真]。 按 [传真]。 按 s 或 t 显示 [其它]。 按 [其它]。 按 s 或 t 显示 [传真模式]。 按 [传真模式]。 按 [简易模式]或 [高级模式]。 按停止 / 退出键。 2 装入纸张 2 装入纸张和其他打印介质 2 每次仅在纸盒中装入一种尺寸和一种 类型的纸张。 a 将纸盒从设备中完全拉出。 提示 • 使用 A3、 Legal 或 Ledger 尺寸的 纸张时,按住通用导块释放按钮 (1) 将纸盒前部拉出。使用 Legal、 A3 或 Ledger 尺寸纸张时,请确保 出纸托板上的三角形标记与标示 Legal (2)、A3 或 Ledger (3) 尺寸的 线条对齐,如下图所示。 2 提示 如果纸张支撑翼板 (1) 展开,请将 其合上,然后合上纸张支撑板 (2)。 3 1 • 使用 A5 或更小尺寸的纸张时,请 勿拉伸纸盒。 1 2 • 在纸盒中装入其他尺寸的纸张时, 需要同时更改设备的纸张尺寸设置。 ( 请参见 uu 第 22 页 纸张尺寸 ) 15 2 第2章 b 打开出纸托板 ( 纸盒盖 ) (1)。 d 展开堆叠的纸张以避免卡纸与进 纸错误。 1 提示 请确保纸张不卷曲或皱褶。 c 用双手轻轻按住并滑动纸张长度 导块 (1) 以及纸张宽度导块 (2), 调整至纸张尺寸。 e 将纸张以打印面向下、顶部先进 入的方式轻轻放入纸盒。 检查纸盒中的纸张是否平整。 请确保纸张长度导块 (1) 和纸张宽 度导块 (2) 上的三角形标记 (3) 与 您正在使用的纸张尺寸的标记对 齐。 2 3 重要事项 请勿将纸盒内的纸张向前推得太 深,否则纸张会在纸盒后部翘起并 导致进纸问题。 1 16 装入纸张 提示 • 纸盒中仅剩下几张纸时,设备可能 会发生送纸错误。请在纸盒中装入 至少 10 张纸。 g • 在纸盒中装入相片纸 L 尺寸的纸张 时,需要松开出纸托板 ( 纸盒盖 ) 两侧的铰链并将托板向后推,然后 滑动纸张长度导块。 f 用双手轻轻滑动纸张宽度导块 (1),调整至纸张尺寸。 确保纸张宽度导块触碰到纸张的 两边。 合上出纸托板 ( 纸盒盖 )。 确保纸盒中的纸张平整且位于最 大纸张容量标记 (1) 之下。 纸盒装得过满可能会导致卡纸。 1 h 慢慢将纸盒完全推入设备。 i 将纸盒装入到位的同时,拉出纸 张支撑板 (1) 直至其卡入到位,然 后展开纸张支撑翼板 (2)。 1 2 1 17 2 第2章 提示 缩短纸盒的长度前,请先取出其中 的纸张,然后按通用导块释放按钮 (1) 缩短纸盒长度。请根据您要使用 的纸张尺寸调整纸张长度导块 (2), 然后将纸张装入纸盒。 装入信封和明信片 信封 2 2 使用重量为 80 ~ 95 克/平方米的信 封。 使用某些信封时,需要在应用程序 中进行边距设置。确保在打印多份 信封前先进行打印测试。 重要事项 1 切勿使用下列类型的信封,否则将 导致进纸问题: • 袋状结构的信封。 • 开窗信封。 • 有浮凸面 ( 有凸起字迹 ) 的信封。 • 带别针或订书钉的信封。 • 内部已打印过的信封。 胶水 双重封口 2 信封厚度、尺寸和封口形状有时候 会导致进纸问题。 18 装入纸张 装入信封和明信片 a 2 装入信封或明信片前,请按压信 封或明信片的四个角和各条边使 其尽量平整。 重要事项 如果信封或明信片是 “ 双面进纸 ”, 请一次在纸盒中放入一个信封或一 张明信片。 b 将信封或明信片地址面向下装入纸 盒。如果封口位于长边,装入信封 时请确保封口朝左,如图所示。装 入明信片时则请确保其前缘先进 入。用双手轻轻按住并滑动纸张长 度导块 (1) 和纸张宽度导块 (2),调 整至信封或明信片的尺寸。 2 1 19 2 第2章 使用短边封口的信封进行打印时,如 果遇到问题,请尝试以下操作: 2 a 打开信封封口。 b 将信封装入纸盒,确保地址面 ( 信 封正面 ) 向下,封口位置如下图 所示。 c 在打印机驱动程序的对话框中选 择反转打印,然后在应用程序中 调整尺寸和边距。 uu 软件使用说明书:打印 (Windows®) uu 软件使用说明书:打印和传 真 (Macintosh) 20 装入纸张 可打印区域 2 您所使用的应用程序中的设置将决定可打印区域。下图阴影部分显示了单页纸和 信封的非打印区域。当设备具有满幅打印功能,并且此功能开启时,可在单页纸 的阴影部分打印。 uu 软件使用说明书:打印 (Windows®) uu 软件使用说明书:打印和传真 (Macintosh) 单页纸 信封 1 3 1 4 3 2 4 2 顶部 (1) 底部 (2) 左边 (3) 右边 (4) 3 毫米 3 毫米 3 毫米 3 毫米 单页纸 22 毫米 ( 使用 A3 或 Ledger 尺寸的 纸张时进行双 面打印 ) 22 毫米 3 毫米 3 毫米 22 毫米 22 毫米 3 毫米 3 毫米 单页纸 信封 提示 满幅打印功能不可用于信封和双面打印。 21 2 第2章 纸张设置 纸张类型 2 2 为获得最佳的打印质量,请在设备上 设定要使用的纸张类型。 a 按 [菜单]。 b 按 s 或 t 显示 [常规设置]。 c 按 [常规设置]。 d 按 s 或 t 显示 [纸张类型]。 e 按 [纸张类型]。 f 按 s 或 t 显示 [普通纸]、 [喷墨专用纸]、 [Brother BP71]、 [Brother BP61]、 [其它相片纸]或 [透明胶片], 然后按您想设置的选项。 g 2 复印时可以使用以下七种尺寸的纸 张:A4、 A5、 A3、 10 × 15 厘米、 Letter、 Legal 和 Ledger ;打印传真 时则可以使用以下五种尺寸的纸张: A4、 A3、 Ledger、 Letter 和 Legal。 更改装入设备内的纸张尺寸时,需要 同时更改纸张尺寸设置,以便适合接 收传真的页面尺寸。 a 按 [菜单]。 b 按 s 或 t 显示 [常规设置]。 c 按 [常规设置]。 d 按 s 或 t 显示 [纸张尺寸]。 e 按 [纸张尺寸]。 f 按 s 或 t 显示 [A4]、[A5]、 [A3]、[10x15cm]、 [Letter]、[Legal]或 [Ledger],然后按您想设置的 选项。 g 按停止 / 退出键。 按停止 / 退出键。 提示 设备将纸张打印面向上输出到设备 前部的纸盒中。当使用透明胶片或 相片纸打印时,为了防止弄脏打印 件或卡纸,请立即取走打印出的每 一页。 22 纸张尺寸 装入纸张 适用于 A3 短丝流纸张的安全进 纸模式 2 适用的纸张和其他打印介 质 2 使用 A3 纸张时,如果打印页面上有 污点,则该纸张可能为短丝流纸张。 为了避免这种问题,请选择 [A3 - 短丝流],然后将其设置为 [开]。 设备中所使用的纸张类型会影响打印 质量。 a 按 [菜单]。 b 按 s 或 t 显示 [常规设置]。 可使用普通纸、喷墨专用纸 ( 涂层纸 )、 相片纸、透明胶片和信封。 c 按 [常规设置]。 建议在购买大量纸张前,先测试各种 纸张类型。 d 按 s 或 t 显示 [A3 - 短丝流]。 为获得最佳效果,请使用 Brother 公 司的纸张。 e 按 [A3 - 短丝流]。 f 按 [开]。 g 按停止 / 退出键。 在喷墨专用纸 ( 涂层纸 )、透明胶片和 相片纸上打印时,请确保在打印机驱 动程序的基本选项卡上或菜单的纸张 类型设置中选择正确的打印介质。 ( 请参见 uu 第 22 页 纸张类型 ) 提示 • 如果您不确定正在使用的纸张类型, 请查看纸张包装上的纸张规格或咨 询制造商。 • 使用 [A3 - 短丝流]时打印速度 将变慢。 为使您的设置获得最佳打印质量,应 将纸张类型设定成与装入纸盒中的纸 张相匹配的纸张类型。 当在 Brother 相片纸上打印时,在 纸盒中多放一张完全相同的相片 纸。出于这一目的,我们已经在包 装中多放了一张相片纸。 使用透明胶片或照片纸打印时,为 了防止弄脏打印件或卡纸,请立即 取走打印出的每一页。 打印结束后,请勿立即触摸打印面, 纸面可能还未完全干,会弄脏手指。 23 2 第2章 推荐打印介质 重要事项 2 请勿使用下列纸张: 为获取最佳打印质量,建议使用 Brother 公司的纸张。( 请参见下表。) • 损坏、卷曲、褶皱或形状不规则 的纸张 如果您所在的国家无法购买到 Brother 公司的纸张,我们建议在大量购买纸 张前先测试各种纸张。 1 当您在透明胶片上打印时,推荐使用 “3M 透明胶片 ”。 1 Brother 公司的纸张 1 2 毫米或以上的卷曲可能会引起 卡纸。 纸张类型 型号 A3 优质彩喷普通纸 BP60PA3 A3 相片纸 BP71GA3 A3 亚光彩喷纸 BP60MA3 • 光亮度过高或有过多丝流的纸张 • 无法堆叠整齐的纸张 A4 优质彩喷普通纸 BP60PA A4 相片纸 BP71GA4 A4 亚光彩喷纸 BP60MA • 短丝流的纸张 出纸托板的承载容量 10 × 15 厘米相片纸 BP71GP 2 最多 50 张 80 克 / 平方米的 A4 纸张。 处理和使用打印介质 将纸张保存在原包装中并将其密 封。保持纸张平整同时避免受潮、 阳光直射和受热。 避免触碰到照片纸的发亮 ( 涂层 ) 面。将照片纸发亮正面向下装入纸 盒。 避免触碰到透明胶片的任何一面, 因为透明胶片易于吸收水份和汗 液,这可能会造成打印质量的下 降。激光打印机 / 复印机专用的透 明胶片可能会弄脏您的下一份文 档。喷墨打印时,请仅使用推荐的 透明胶片。 24 2 每打印完一页透明胶片和照片纸, 必须立即将其从出纸托板中取出, 以免弄脏打印面。 装入纸张 选择合适的打印介质 2 用于每项操作的纸张类型和尺寸 2 2 纸张类型 纸张尺寸 用途 传真 单页纸 透明胶片 图像 捕捉 打印 A3 297 × 420 毫米 (11.7 × 16.5 英寸 ) 是 是 是 是 A4 210 × 297 毫米 (8.3 × 11.7 英寸 ) 是 是 是 是 Ledger 279.4 × 431.8 毫米 (11 × 17 英寸 ) 是 是 是 是 Letter 215.9 × 279.4 毫米 (8 1/2 × 11 英寸 ) 是 是 是 是 Legal 215.9 × 355.6 毫米 (8 1/2 × 14 英寸 ) 是 是 – 是 Executive 184 × 267 毫米 (7 1/4 × 10 1/2 英寸 ) – – – 是 JIS B4 257 × 364 毫米 (10.1 × 14.3 英寸 ) – – – 自定义 JIS B5 182 × 257 毫米 (7.2 × 10.1 英寸 ) – – – 自定义 A5 148 × 210 毫米 (5.8 × 8.3 英寸 ) – 是 – 是 A6 105 × 148 毫米 (4.1 × 5.8 英寸 ) – – – 是 是 是 是 89 × 127 毫米 (3 1/2 × 5 英寸 ) – – – 是 13 × 18 厘米 (5 × 7 英寸 ) – – 是 是 127 × 203 毫米 (5 × 8 英寸 ) – – – 是 明信片 1 100 × 148 毫米 (3.9 × 5.8 英寸 ) – – – 自定义 明信片 2 ( 双面 ) 148 × 200 毫米 (5.8 × 7.9 英寸 ) – – – 自定义 C5 信封 162 × 229 毫米 (6.4 × 9 英寸 ) – – – 是 DL 信封 110 × 220 毫米 (4.3 × 8.7 英寸 ) – – – 是 COM-10 105 × 241 毫米 (4 1/8 × 9 1/2 英寸 ) – – – 是 Monarch 98 × 191 毫米 (3 7/8 × 7 1/2 英寸 ) – – – 是 Y4 信封 105 × 235 毫米 (4.1 × 9.3 英寸 ) – – – 自定义 A4 210 × 297 毫米 (8.3 × 11.7 英寸 ) – 是 – 是 Letter 215.9 × 279.4 毫米 (8 1/2 × 11 英寸 ) – 是 – 是 Legal 215.9 × 355.6 毫米 (8 1/2 × 14 英寸 ) – 是 – 是 A5 148 × 210 毫米 (5.8 × 8.3 英寸 ) – 是 – 是 10 × 15 厘米 (4 × 6 英寸 ) 卡片 信封 复印 – 25 第2章 纸张重量、厚度和容量 纸张类型 单页纸 2 重量 厚度 张数 64 ~ 120 克 / 平方米 0.08 ~ 0.15 毫米 250 1 喷墨专用纸 64 ~ 200 克 / 平方米 0.08 ~ 0.25 毫米 20 普通纸 相片纸 最大 220 克 / 平方米 最厚 0.25 毫米 20 2 照片卡片 最大 220 克 / 平方米 最厚 0.25 毫米 20 2 索引卡片 最大 120 克 / 平方米 最厚 0.15 毫米 30 明信片 最大 200 克 / 平方米 最厚 0.25 毫米 30 信封 75 ~ 95 克 / 平方米 最厚 0.52 毫米 10 透明胶片 – – 10 卡片 1 最多 250 张 80 克 / 平方米的纸张。 2 BP71 (260 克 / 平方米 ) 纸张专为 Brother 喷墨设备而设计。 26 3 装入原稿 如何装入原稿 3 3 • 请勿在进纸时抽拉纸张。 3 自动进稿器可最多装入 35 页原稿,一 次可进一张纸。使用符合下表所示尺寸 和重量的纸张。放入自动进稿器前,请 展开堆叠的纸张。 原稿尺寸和重量 长度: 148 ~ 355.6 毫米 宽度: 148 ~ 215.9 毫米 重量: 64 ~ 90 克 / 平方米 3 重要事项 可使用 ADF ( 自动进稿器 ) 和平板扫 描器发送传真、进行复印和扫描。 使用自动进稿器 如何装入原稿 3 • 请勿使用卷曲、皱褶、折痕、裂 开、有订书钉、回形针、胶水或粘 有胶带的纸张。 • 请勿将纸板、报纸或纺织品装入自 动进稿器中,而应使用平板扫描器 来处理这些介质。 确保原稿上的墨迹或涂改液已完全干 透。 a 抬起并展开自动进稿器原稿输出 托板 (1)。展开自动进稿器原稿托 板 (2)。 2 b 1 充分展开堆叠的纸张。 27 3 第3章 c 调整纸张导块 (1) 以适合原稿的宽 度。 1 d 如何装入原稿 提示 若要使用平板扫描器,必须清空自 动进稿器。 a 抬起原稿盖板。 b 使用左侧与顶端的文档辅助线, 将原稿正面向下放在平板扫描器 的左上角。 c 合上原稿盖板。 将原稿以正面向上、顶部先进入 的方式放入导块下方的自动进稿 器中,直至原稿触碰到进纸辊。 此时,液晶显示屏上将显示 [ADF 准备就绪]。 重要事项 切勿将书本等较厚的原稿留在平板 扫描器上,否则可能会导致自动进 稿器卡纸。 使用平板扫描器 3 使用平板扫描器,可对单页或书本页 面进行传真、复印或扫描。 支持的原稿尺寸 长度: 最长 297 毫米 宽度: 最宽 215.9 毫米 重量: 最重 2 千克 28 3 3 装入原稿 重要事项 如果扫描一本书或较厚的原稿,切 勿用力合上或挤压原稿盖板。 非扫描区域 3 3 您所使用的应用程序中的设置将决定 可扫描区域。下图阴影部分显示了纸 张的非扫描区域。 1 3 4 2 用途 传真 原稿尺寸 顶部 (1) 左边 (3) 底部 (2) 右边 (4) 3 毫米 3 毫米 1 A4 Letter 4 毫米 Legal 复印 扫描 1 所有纸张 尺寸 3 毫米 使用自动进稿器时,非扫描区域为 1 毫米。 29 4 发送传真 如何发送传真 4 4 以下步骤告诉您如何发送传真: a 若要发送传真或更改传真发送或 接收设置,请按 ( 传真 ) 键, 随后此键亮为蓝色。 b 执行以下操作中的一项装入原稿: 将原稿正面向上放入自动进稿 器中。( 请参见 uu 第 27 页 使 用自动进稿器 ) 将原稿正面向下放到平板扫描 器上。( 请参见 uu 第 28 页 使 用平板扫描器 ) 提示 • 若要发送多页彩色传真,请使用自 动进稿器。 液晶显示屏显示: • 如果使用自动进稿器发送黑白传真 时内存已满,传真将被实时发送。 • 使用平板扫描器,可对单页或书本 页面进行传真。原稿最大可为 A4 或 Letter 尺寸的纸张。 • 由于自动进稿器可对多页进行连续 扫描,所以当发送多页原稿时,使 用自动进稿器发送更方便。 30 发送传真 c 可以更改以下传真发送设置。按 传真键,然后按 [选项]。按 s 或 t 滚动显示传真设置。当所需 设置显示时,按所需设置并选择 所需选项。 e 使用自动进稿器发送传真 4 ( 使用说明书 ( 基本功能 )) 设备开始扫描要发送的原稿。 有关更改以下传真发送设置的详细 信息,请参见 uu 第 32 至 33 页 使用平板扫描器发送传真 如果您按了 [启用彩色],液 晶显示屏上将询问您是否想发 送彩色传真。按 [是 ( 彩色传真 )]确认。设 备开始拨号并发送原稿。 送传真 对比度 传真分辨率 设置新默认值 恢复出厂设置 通话结束时进行传真 多址发送 实时传输 国际模式 定时传真 批量发送 取消等待处理的作业 轮询发送 4 如果您按了 [启用黑白],设 备将开始扫描第一页。转到步 骤 f。 平板扫描尺寸 彩色传真传输 传输验证报告 ( 设置 ) ( 使用说明书 ( 高级功能 )) 有关传真发送的更高级操作和设置 uu 使用说明书 ( 高级功能 ):发 d 按 [启用黑白]或 [启用彩色]。 f 当液晶显示屏上显示[下一页 ?] 时,执行以下操作中的一项: 仅发送单页,按[否 ( 发送 )] ( 或者再次按启用黑白键 )。 设备开始发送原稿。 要发送多页,按 [是],然后 转到步骤 g。 g 将下一页原稿放到平板扫描器上。 按 [确定]。 设备开始扫描页面。 ( 重复步骤 f 和 g 发送其他页面。 ) 输入传真号码。 使用拨号盘 使用快速拨号 [速拨] 使用通话记录 [拨出] [来电] 31 4 第4章 停止传真 4 要停止传真,请按停止 / 退出键。 设置平板扫描器尺寸以发送传真 4 若原稿尺寸为 Letter,则需将扫描尺 寸设置为 Letter,否则传真页两边的 内容将丢失。 a 按 b 按 [选项]。 c 按 s 或 t 显示 [平板扫描尺寸]。 按 [平板扫描尺寸]。 e 按 [Letter]( 或 [A4] )。 可对传输验证报告进行以下设置: [开]:设备将为发送的每一份传 真打印报告。 [开 + 图像]:设备将为发送的每一 份传真打印报告。传真首页的部分 内容出现在报告上。 [关]:因发送错误而导致传真失败 时打印报告。[关]为默认设置。 [关 + 图像]:因发送错误而导致传 真失败时打印报告。传真首页的部 分内容出现在报告上。 • 此设置仅适用于从平板扫描器发送 原稿。 本设备可将彩色传真发送到支持该功 能的其他设备。 彩色传真不可存储在内存中。发送彩 色传真时,设备将进行实时发送 ( 即 使 [实时发送]设置为 [关] )。 32 4 可使用传输验证报告对发送的传真进 行确认。报告中列出了发件人名称或 传真号码、传真的发送时间和日期、 发送持续时间、发送页数以及发送是 否成功等信息。 提示 • 可将经常使用的设置保存为默认设 置。 (uu 使用说明书 ( 高级功能 ):将 您更改的内容设为新的默认值 ) 彩色传真传输 4 当设备对传真进行扫描、拨号或发送 时,如果要取消传真,请按停止 / 退 出键。 传输验证报告 ( 传真 ) 键。 d 取消正在处理的传真 a 按 [菜单]。 b 按 s 或 t 显示 [传真]。 c 按 [传真]。 d 按 s 或 t 显示 [报告设置]。 e 按 [报告设置]。 f 按 s 或 t 显示 [传输报告]。 g 按 [传输报告]。 4 发送传真 h 按 s 或 t 显示 [开]、 [开 + 图像]、[关]或 [关 + 图像],然后按您想设置的 选项。 i 按停止 / 退出键。 提示 • 如果选择了 [开 + 图像]或 [关 + 图像],实时发送设置为关 时,图像仅在传输验证报告上显 示。发送彩色传真时,报告上不会 显示图像。 (uu 使用说明书 ( 高级功能 ):实 时传输 ) 4 • 如果发送成功,传输验证报告中的 “ [RESULT] ” 旁将出现 “ [OK] ” ; 如果发送失败, “ [RESULT] ” 旁 将出现 “ [ERROR] ”。 33 5 接收传真 5 接收模式 5 出厂默认情况下 , 设备为 [ 传真 ] 接收模式,设备将自动接收所有发送到设备上的 传真。另外,本设备有以下四种接收模式。 有关接收模式的更多详细信息,请参见 uu 第 35 页 使用接收模式 操作时菜单显示 设置后屏幕显示 出厂振铃次数 [传真自动] [传真] 振铃次数:2 次 传真检测:开 [传真 / 电话] [F/T] 振铃次数:2 次 时间:30 秒 [传真手动] [手动] [外接应答设备] [TAD] 若要设置接收模式,请遵循以下指示: a 按 [菜单]。 b 按 s 或 t 显示 [初始设置]。 c 按 [初始设置]。 d 按 s 或 t 显示 [接收模式]。 e 按 [接收模式]。 f 按 s 或 t 显示 [传真自动]、[传真 / 电话]、[外接应答设备]或 [传真手动],然后按您想设置的选项。 g 按停止 / 退出键。 液晶显示屏将显示当前的接收模式。 34 接收传真 使用接收模式 5 模式 功能 使用说明 [传真] ( [传真自动] ) 将对方每个呼 叫判断为传 真,并发出传 真信号。但在 振铃次数内可 以接听电话。 出厂设置电话振铃 2 次 (0 ~ 10 次可调,请参 见 uu 第 36 页 振铃次数 )。电话振铃 2 次后自 动发出传真接收信号; 建议:如果设备上外接了电话机,需要经常接 听电话时,可将振铃次数设置为 4 至 6 次。 在振铃次数内可以通过外接电话机进行通话。 1 [F/T] ( [传真 / 电话] ) 将自动判断对 出厂设置电话振铃 2 次 (0 ~ 10 次可调,请参 方是电话或传 见 uu 第 36 页 振铃次数 ),F/T 振铃 ( 快速双振 真呼叫。 铃 ) 时间 30 秒 (20、30、40、70 秒可调,请参见 非传真呼叫时 uu 第 36 页 F/T 振铃时间 ( 仅适用于传真 / 电话 将发出快速双 模式 ))。 振铃通知您接 电话振铃 2 次后根据来电信号: 听电话。 1) 为传真呼叫时,自动接收传真; 2) 为电话呼叫时,发出快速双振铃等待您接听 电话。 提示:如果设备上外接了电话机,请将振铃次 数设置为 4 至 6 次,以便可接听电话。 1 [手动] ( [传真手动] ) 设备不判断对 接听电话。如对方是传真呼叫,请按启用黑白 方每个呼叫, 或启用彩色键接收传真 ( 简易模式下 )。 仅作为普通电 1 话铃声,需您 提示:如果设备上外接了电话机,可接听电话。 接听后处理。 [TAD]([外接应答设备]) 外接应答设备 自动应答每次 呼叫。如为语 音信息,则将 其存储在 TAD 中;如为传真 信息,则打印 出传真。 1 如果已将应答设备连接到设备上,请使用此模 式。外接应答设备的设置仅对外接应答设备起 作用。 注意:在此设置中振铃次数和 F/T 振铃时间在 此模式下无效。 通话后对方需要发传真时或者对方是传真呼叫时,请按设备上的启用黑白或启用彩色键即可 ( 简易模式下 ) 或在外接电话机上按 l 5 1 ( 需激活远程代码,请参见 uu 第 43 页 使用远程代 码 ) 即可。 35 5 第5章 接收模式设置 振铃次数 5 5 振铃次数用于设定设备在 [传真自动]或 [传真 / 电话]模式 下,应答来电前振铃的次数。如果设 备的同一线路上还有外接电话或分 机,请选择最大振铃次数。 ( 请参见 uu 第 43 页 从外接电话和分 机上操作 和 uu 第 37 页 传真检测 ) a 按 [菜单]。 b 按 s 或 t 显示 [传真]。 c 按 [传真]。 d 按 s 或 t 显示 [设置接收]。 e 按 [设置接收]。 f 按 s 或 t 显示 [振铃次数]。 g 按 [振铃次数]。 h 按 s 或 t 显示各选项,然后按相 应数字选择设备应答前的振铃次 数。 若选择 [0],则设备将立即应答, 而线路将不振铃。 i 按停止 / 退出键。 F/T 振铃时间 ( 仅适用于传真 / 电话模式 ) 当有人呼叫设备时,您和呼叫方将听 到正常的电话铃声。振铃的次数取决 于振铃次数设置。 如果呼叫是传真,设备将接收传真; 但是,如果是语音呼叫,设备将按您 设置的 F/T 振铃时间发出 F/T 振铃 ( 快速双振铃 )。如果听到 F/T 振铃, 则表明您在电话线路上有语音呼叫。 由于 F/T 振铃由设备发出,外接和分 机将不会振铃;但是,您仍可使用远 程代码在任意电话上接听呼叫。 ( 详 细信息,请参见 uu 第 43 页 使用远 程代码 ) a b c d e f 按 [菜单]。 按 s 或 t 显示 [传真]。 按 [传真]。 按 s 或 t 显示 [设置接收]。 按 [设置接收]。 按 s 或 t 显示 [F/T 振铃时间]。 g h 按 [F/T 振铃时间]。 i 按停止 / 退出键。 按 s 或 t 显示各选项,然后按设 备通知您有语音呼叫的振铃时间 (20、 30、 40 或 70 秒 )。 提示 即使呼叫方在快速双振铃期间挂断 电话,设备仍将在设定时间内继续 振铃。 36 5 接收传真 传真检测 如果传真检测设置为 [开]: 5 5 传真检测默认为 [开]。 即使接听来电,设备仍可自动接收传 真。当您在液晶显示屏上看到 [正在接收]的信息或从听筒里听到 “唧唧”的声音时,请放回听筒。设 备将继续接收传真。 e 按 [设置接收]。 f 按 s 或 t 显示 [传真检测]。 g 按 [传真检测]。 h 按 [开] ( 或 [关] )。 i 按停止 / 退出键。 5 如果传真检测设置为 [关]: 5 如果您在设备旁边并拿起听筒应答传 真呼叫,请按启用黑白或启用彩色 键,然后按 [接收]接收传真。 若在分机或外接电话上应答来电,请 按 l 5 1 键。( 请参见 uu 第 43 页 从 外接电话和分机上操作 ) 提示 • 如果将此功能设为 [开],但是当 您拿起外接电话或分机的听筒时设 备无法应答传真呼叫,请按远程激 活代码 l 5 1 键。 • 如果在同一条电话线上从计算机发 送传真,且设备中途阻止传真发 送,请将传真检测设为 [关]。 a 按 [菜单]。 b 按 s 或 t 显示 [传真]。 c 按 [传真]。 d 按 s 或 t 显示 [设置接收]。 37 6 电话和外接设备 语音操作 音频或脉冲 6 6 如果您使用脉冲拨号服务,但需要发送 音频信号,则请执行以下步骤操作: a 按免提拨号键。 b 按设备操作面板上的 # 键。之 后,任何拨打的号码将作为音频 信号被发送出去。 6 当设备处于传真 / 电话模式时,设备 将使用 F/T 振铃 ( 快速双振铃 ) 提示您 接听语音来电。 如果您在外接电话旁边,请拿起外接电 话的听筒,然后按免提拨号键应答。 如果您在分机旁边,则需要在 F/T 振 铃时间内拿起分机听筒,然后在快速 双振铃时间内按分机上的 # 5 1 键关闭 F/T 振铃。 如果无人应答,或者有人向您发送传 真,按 l 5 1 将呼叫发送回设备。 38 电话线路服务 6 您的设备支持电信局提供的来电显示 定制服务。 在同一电话线路上的语音邮件、呼叫 等待、呼叫等待 / 来电显示、 RingMaster、应答服务、报警系统或 其他自定义功能可能会引起设备的操 作故障。 您有语音邮件吗? 通话结束后,设备将返回到脉冲拨号 服务状态。 传真 / 电话模式 6 如果在新安装设备的电话线路上有语 音邮件,当您接收来电时,语音邮件 与设备极有可能发生冲突。但是,通 过特殊振铃功能使您可以在线路上使 用多个号码,因此语音邮件与设备可 以同时使用而不会出现任何问题。如 果每项操作都有独立的电话号码,将 不会影响另一项操作。 如果您决定从电信局获取特殊振铃功 能,需要遵循下一页上的指示 “ 注册 ” 电信局提供的新特殊振铃类型。这将 使您的设备可以识别来电。 6 电话和外接设备 电话服务 6 通过设备的来电显示功能,您可使用 电信局提供的来电显示定制服务。 来电显示 ( 呼叫方身份验证 ) ( 不可用于某些地区 ) 来电显示是当电话振铃时,允许用户 电话显示呼叫方电话号码的服务。这 是查看来电最快速的方法。由于来电 显示存储在设备的内存中,因此您可 以立即回复未接听的电话。除了标准 来电显示功能以外,您还可以选择一 个来电,并回拨该号码。 6 提示 如果您想要使用来电显示服务, 必须向电信局申请。 来电显示方式有 FSK 制式和 DTMF 制式。 您的来电显示方式是 FSK 制式, 还是 DTMF 制式,请直接向您所 在的电信局询问。 如果您所在的电信局使用的是 DTMF 制式,请按以下的方法进 行切换。无法正常显示时请向当 地的电信局或 Brother 特约维修 站询问。 以下情况不能正常显示来电显示: 1 没有向当地的电信局申请来电显 示功能。 2 传真机连接在内部交换机上或其 他转换装置上。 3 部分地区因当地电信局的交换机 问题或电话线路的问题,可能无 法使用该功能。 39 6 第6章 来电显示功能优点 6 对于商务用户 所有商务用户可以快速回复客户呼叫。 对于家庭 家庭住宅用户可避免接听不必要的来电。 设置方法 a 按 [菜单]。 b 按 s 或 t 显示 [传真]。 c 按 [传真]。 d 按 s 或 t 显示 [其它]。 e 按 [其它]。 f 按 s 或 t 显示 [来电制式类型]。 g 按 [来电制式类型]。 h 按 [自动]、[FSK 方式]或 [DTMF 方式]。 i 按停止 / 退出键。 6 来电显示功能 通过设备的来电显示功能,您可使用 电信局提供的来电显示定制服务。 您可以浏览列表或选择一个号码发送传 真、添加到速拨号或从记录中删除。 ( 请参见 uu 第 46 页 来电显示记录。) 振铃几次后,屏幕将显示呼叫方的电 话号码 ( 或名称,若可用 )。应答呼叫 后,来电显示信息将从屏幕上消失, 但是呼叫信息将保存在来电显示内存 中。 显示 [未知 ID]表示您的呼叫方 不在来电显示服务区域内。 显示 [ID 禁用]表明呼叫方有意 阻隔了信息的传输。 可打印一份设备接收到的来电显示信 息列表。 (uu 使用说明书 ( 高级功能 ):如何打 印报告 ) 提示 可打印一份设备接收到的来电显示 信息列表。 来电显示服务因营运商的不同而不 同。请致电当地电信局了解您所在 区域内可用的服务种类。 40 6 电话和外接设备 连接外接应答设备 ( 电话应答设备 ) 1 6 可选择连接外接应答设备。但是,当 外接应答设备与本设备使用同一条电 话线路时,外接应答设备将接听所有 的来电,而设备将 “ 等待 ” 传真呼叫 音 (CNG)。如果设备识别到呼叫为 CNG 音频,将应答此呼叫并接收传 真。若未识别,将由外接应答设备连 续播放外出留言,这样呼叫方即可留 下语音信息。 电话应答设备必须在两次振铃内应答 (Brother 建议您设置为两次振铃 )。外 接应答设备应答呼叫后,设备才能识 别 CNG 音频,在四声振铃内设备仅 有 8 - 10 秒的时间进行传真 “ 握手 ”。 确保认真遵循说明书上的指示录制外 出留言信息。如果需要超过五声振铃 才能应答的话,我们不推荐在外接应 答设备上使用省费功能的设置。 提示 若未接收所有传真,请减少外接应 答设备上的振铃次数。 1 LINE EXT. LINE EXT. 6 1 外接应答设备 当应答设备应答呼叫时,液晶显示屏 上将显示 [电话]。 重要事项 请勿将外接应答设备连接到同一电 话线的其他地方。 连接设置 6 务必按上图所示连接外接应答设备。 a 将外接应答设备设为一次振铃或 两次振铃。( 设备的振铃次数设置 此时不可用。 ) b 在外接应答设备上录制您的外出 留言信息。 c 将外接应答设备设为应答呼叫。 d 将接收模式设置为 [外接应答设备]。( 请参见 uu 第 34 页 接收模式 ) 41 第6章 在外接应答设备上录制外出留言 信息 (OGM) 外接电话和分机 6 连接外接电话或分机 录制留言时,计时很重要。 a 留言开始时,录制 5 秒钟的静 音。( 这样设备在自动传输结束前 即有时间听到传真 CNG 音频。 ) b 将您的留言限制在 20 秒内。 6 可将单机电话按下图表所示连接到您 的设备上。 1 提示 推荐在录制外出留言信息开始之前 设置 5 秒钟的静音,因为设备无法 从嘈杂的声音中识别出传真音。或 许您忽略了此静音,但如果设备出 现接收故障,则需要重新录制外出 留言信息并且必须包括此 5 秒钟的 静音。 多线连接 (PABX) 6 2 LINE EXT. EXT. LINE 6 1 分机 大多数办公室使用中央电话交换系统。 2 外接电话 使用任意一款 Brother 设备时, Brother 均建议您将其连接至专用线 路。即使特定 PABX 可能与特定型号 的传真设备兼容,但是 Brother 不保 证设备可以正常操作。 使用同一线路上的分机电话时,液晶 显示屏上将显示 [电话]。 如果连接传真设备到 PABX ( 专用自动 交换分机 ) 便于您的操作, Brother 建 议您联系为您安装电话交换系统的电信 局,并由他们为您连接传真设备。 Brother 不建议使用 PABX 线路。 PABX 的常规限制可能导致传真设备 的某些功能无法正常使用。 42 电话和外接设备 从外接电话和分机上操作 6 通过分机或外接电话应答传真来电时, 可以使用远程激活代码使设备接听来 电。按下远程激活代码 l 5 1 时,设备 开始接收传真。 如果设备应答语音呼叫后响起快速双振 铃,请使用远程禁用代码 # 5 1 在分机 上接听电话。( 请参见 uu 第 36 页 F/T 振铃时间 ( 仅适用于传真 / 电话模式 )) 如果您接听了呼叫但无人应答: 使用外接无绳电话 6 如果已将无绳电话的主机连接到设备 所在的同一电话线路上 ( 请参见 uu 第42页 外接电话和分机 ),您就可 以随时随地使用无绳听筒,从而更容 易在振铃时间内应答来电。 如果先让设备接听,则需走到设备旁 按免提拨号键将来电发送到无绳电话 上。 使用远程代码 6 6 6 您可能在接收一个手动传真。 按 l 5 1 等待唧唧声,或者等待直到设 备的液晶显示屏上显示 [正在接收], 然后挂断。 提示 也可使用传真检测功能使设备自动应 答呼叫。( 请参见 uu 第 37 页 传真 检测 ) 远程激活代码 6 若在分机或外接电话上应答传真呼叫, 可以按远程激活代码 l 5 1 使设备接收 传真。听到嘟嘟声后,放回听筒。 ( 请参见 uu 第 37 页 传真检测 ) 如果使用外接电话应答传真呼叫,当 [传真模式]设置为 [高级模式] 时,可通过按启用黑白或启用彩色键 和选择 [接收]使设备接收传真。 ( 请 参见 uu 第 14 页 设置传真逻辑 ( 发送 和接收顺序 )。 ) 远程禁用代码 6 接到语音电话且设备处于传真 / 电话 模式时,设备将在首次振铃后启动 F/T 振铃 ( 快速双振铃 )。如果您在分 机上接听了呼叫,可按 # 5 1 键来关闭 F/T 振铃 ( 确保在响铃期间按此键 )。 如果设备应答语音呼叫并发出快速双振 铃提示您接听来电,则您可以通过按免 提拨号键在外接电话上接听来电。 43 第6章 更改远程代码 6 若要使用远程激活就必须开启远程代 码。预设远程激活代码为 l 5 1。预设 远程禁用代码为 # 5 1。若有需要,您 可自己更改代码。 a b c d e f g h i 按 [菜单]。 j 执行以下操作中的一项: 若要更改远程禁用代码,请输 入新代码。 按 [OK],然后转到步骤 k。 如果您不想更改远程禁用代 码,请按 [OK],然后转到步 骤 k。 k 按停止 / 退出键。 44 按 s 或 t 显示 [传真]。 按 [传真]。 按 s 或 t 显示 [设置接收]。 按 [设置接收]。 按 s 或 t 显示 [远程代码]。 按 [远程代码]。 按 [开]。 执行以下操作中的一项: 若要更改远程激活代码,请输 入新代码。 按 [OK],然后转到步骤 j。 如果您不想更改远程激活代 码,请按 [OK],然后转到 步骤 j。 提示 • 如果远程访问外接应答设备时总是 保持断开状态,可以尝试使用数字 键 0-9、 l 键、 # 键将远程激活代 码和远程禁用代码更改为其他三位 数代码。 • 一些电话系统可能无法使用远程代码。 7 拨号和存储号码 如何拨号 手动拨号 7 7 按下传真或电话号码。 7 传真重拨 7 若正在手动发送传真而线路正忙,按 免提拨号键、重拨 / 暂停键,然后按 启用黑白或启用彩色键重试一次。 只有当您从操作面板拨号时,重拨 / 暂停键才可使用。如果在自动发送传 真时线路繁忙,则设备将每隔 5 分钟 自动重拨,重拨次数最多三次。 快速拨号 a b 7 按 [速拨]。 也可按 ( 传真 ) 键选择 [速拨]。 执行以下操作中的一项: 按 [字母]或 [数字],然后 按您想拨打的号码。 使用拨号盘输入两位数的速拨 号码。 a 按重拨 / 暂停键。 b 按您想重拨的号码。 c 按 [发送传真]。 d 按 [启用黑白]或 [启用彩色]。 7 提示 在实时传输中,使用平板扫描器时 自动重拨功能不可用。 提示 若在输入或检索速拨号码时,液晶 显示屏上显示 [未设置],则表示 在此位置上还未存储号码。 c 若要发送传真,按 [发送传真], 然后转到步骤 d。 d 按 [启用黑白]或 [启用彩色]。 设备将扫描并发送传真。 45 第7章 其他拨号操作 拨出记录 7 7 最近发送传真的 30 个号码将被存储在拨 出记录中。可选择其中一个号码发送传 真、添加到快速拨号或从记录中删除。 a b c 按 [历史记录]。 也可按重拨 / 暂停键。 按所需号码。 执行以下操作中的一项: 要发送传真,按 [发送传真]。 按 [启用黑白]或 [启用彩色]。 要存储号码,按 [更多],然 后按 [添加速拨]。 (uu 使用说明书 ( 高级功能 ): 从拨出记录存储速拨号码 ) 要从拨出记录列表中删除号 码,按 [更多],然后按 [删除]。 按停止 / 退出键。 7 此功能需要当地电信局提供的来电显示 定制服务。( 请参见 uu 第 39 页 来电 显示 ( 呼叫方身份验证 ) ( 不可用于某 些地区 )) 最近 30 个打入电话或接入传真的可用 号码或名称将被存储在来电显示记录 中。您可以浏览列表或选择一个号码 发送传真、添加到快速拨号或从记录 中删除。存储第 31 个来电显示信息时 将覆盖第一个来电信息。 46 a 按 [历史记录]。 也可按重拨 / 暂停键。 b c d 按 。 按所需号码或名称。 执行以下操作中的一项: 要发送传真,按 [发送传真]。 按 [启用黑白]或 [启用彩色]。 要存储号码,按 [更多],然 后按 [添加速拨]。 (uu 使用说明书 ( 高级功能 ): 从来电显示记录存储速拨号码 ) 要从来电显示记录列表中删除 号码,按 [更多],然后按 [删除]。 按 [是]确认。 按停止 / 退出键。 提示 可打印来电显示列表。 (uu 使用说明书 ( 高级功能 ):如 何打印报告 ) 按 [是]确认。 来电显示记录 提示 即使没有申请来电显示服务,您也 可以在来电显示记录中查看来电日 期,并从列表中删除。 拨号和存储号码 存储号码 7 f 设置您的设备,完成下列几类简易拨 号:快速拨号以及用于多址发送传真 的组拨号。拨打某一速拨号码时,液 晶显示屏上显示该号码。 按 [OK]。 ( 关于输入字符的帮助信息,请 参见 uu 第 123 页 输入文本 ) 提示 即使停电,保存在内存中的速拨号 码也不会丢失。 存储一个暂停 要存储不带名称的号码,按 [OK]。 g 7 存储速拨号码时,按触摸屏上的 [暂停]按钮,可插入一个或以上 3.5 秒钟的暂停。 存储速拨号码 按 [速拨]。 b 如果已经存储了速拨号码,请按 [字母]或 [数字]。 按触摸屏上的按钮输入第一个传 真或电话号码 ( ) ( 最多 20 个 数字 )。 按 [OK]。 提示 7 如果已下载网络传真: 7 两位数速拨位置上最多可存储 100 个 名称和号码。每个名称可以对应两个 号码。只需按屏幕上的几个按钮即可 快速拨号 ( 例如:按 [速拨],输入 您想呼叫的号码,然后按 [发送传真] )。 a 执行以下操作中的一项: 按屏幕上的按钮输入名称 ( 最 多 16 个字符 )。 c 按 [更多]。 d 按 s 或 t 显示 [设置速拨号]。 e 按 [设置速拨号]。 如果您想存储用于网络传真或扫描 到电子邮件服务器的电子邮件地 址,请按 按钮,输入电子邮件 地址,然后按 [OK]。( 请参见 uu 第 123 页 输入文本 ) h 执行以下操作中的一项: 按触摸屏上的按钮输入第二个 传真或电话号码 ( ) ( 最多 20 个数字 )。 按 [OK]。 如果不再存储号码,按 [OK]。 i 要选择存储号码的位置,请执行 以下操作中的一项: 要接受显示的下一个可用速拨 位置,按 [OK]。 要输入另一个速拨位置,按 ,然后使用触摸屏上的按钮 输入一个两位数号码。 按 [OK]。 47 第7章 g 提示 如果选择的两位数速拨位置已被使 用,液晶显示屏上的 [OK]按钮 将无法使用。请选择另一个位置。 j 当液晶显示屏显示您的设置时, 按 [OK]确认。 k 执行以下操作中的一项: 如果您想更改名称,按 [名称]。 按触摸屏上的按钮输入新的名 称 ( 最多 16 个字符 )。( 请参见 uu 第 123 页 输入文本 ) 按 [OK]。 如果您想更改第一个传真或电 话号码,按 。 按触摸屏上的按钮输入新的传真 或电话号码 ( 最多 20 个数字 )。 按 [OK]。 要再存储一个速拨号码,重复 步骤 c 至 j。 要结束号码存储,按停止 / 退出 键。 更改快速拨号的名称或号码 如果您想更改第二个传真/电话 号码,按 。 按触摸屏上的按钮输入新的传真 或电话号码 ( 最多 20 个数字 )。 按 [OK]。 7 可更改已存储的快速拨号的名称或号 码。 a b c d 按 [速拨]。 按 [字母]或 [数字]。 按 [更多]。 执行以下操作中的一项: 按 s 或 t 显示 [修改]。按 [修改]编辑名称或号码。 按 s 或 t 显示 [删除]。按 [删除]。 按您想删除的号码,号码旁显 示红色复选标记时表示已选中。 提示 如何更改已存储的名称或号码: 如果想要更改字符,使用 d 或 c 将 光标移到要更改的字符的下方,然 后按 按钮。重新输入字符。 如果想要更改已存储的号码,请重 复按 删除该号码。输入新号码。 h 48 液晶显示屏将显示您的设置。 执行以下操作中的一项: 按 [是]确认。 按 [OK]结束。 要更改其他速拨位置,重复步 骤 e 至 h。 转到步骤 i。 要更改更多信息,转到步骤 g。 按 [OK]。 e f 执行以下操作中的一项: 按 s 或 t 显示您想更改的号码。 按您要更改的号码。 i 按停止 / 退出键。 8 复印 如何复印 8 8 b 将原稿正面向上放入自动进稿 器中。 以下步骤介绍复印的基本操作。 a 执行以下操作中的一项装入原稿: ( 请参见 uu 第 27 页 使用自动 进稿器 ) 确保设备处于复印模式。按 ( 复印 ) 键使其显示为蓝色。 将原稿正面向下放到平板扫描 器上。 ( 请参见 uu 第 28 页 使用平板 扫描器 ) c 如果您想复印两份或以上,请输 入相应数字 ( 最大 99)。 d 按 [启用黑白]或 [启用彩色]。 液晶显示屏显示: 1 停止复印 8 8 要停止复印,请按停止 / 退出键。 1 复印份数 可按屏幕上的 [- ]或 [+]按 钮 ( 如上图所示 ) 或使用拨号盘输 入复印份数。 提示 默认设置为传真模式。您可更改设 备完成复印操作后继续保留在复印 模式的时间。 (uu 使用说明书 ( 高级功能 ):模 式定时器 ) 49 第8章 复印设置 8 可以更改以下复印设置。按复印键, 然后按[选项]。按 s 或 t 滚动显示 复印设置。当所需设置显示时,按所 需设置并选择所需选项。 ( 使用说明书 ( 基本功能 )) 有关更改以下复印设置的详细信息, 请参见 uu 第 50 页 纸张选项 8 纸张类型 8 若要在特殊类型的纸张上复印,请根 据您正在使用的纸张类型设置设备, 以获得最佳复印效果。 a 按 [纸张类型] b 装入原稿。 [纸张尺寸] c 输入要复印的份数。 ( 使用说明书 ( 高级功能 )) d 按 [选项]。 有关更改以下复印设置的详细信息 uu 使用说明书 ( 高级功能 ):复印设 e 按 s 或 t 显示 [纸张类型]。 f 按 [纸张类型]。 g 按 s 或 t 显示 [普通纸]、 [喷墨专用纸]、 [Brother BP71]、 [Brother BP61]、 [其它相片纸]或 [透明胶片], 然后按您想设置的选项。 h 如果不再更改其他设置,按启用 黑白或启用彩色键。 置 [质量] [放大 / 缩小] [页面布局] [2 合 1 ( 身份证 )] [堆叠 / 排序] [浓度] [双面复印] [省墨模式] [薄纸复印] [书本复印] [设定新默认值] [出厂设置] 提示 如果您想排序复印件,请使用自动 进稿器。 50 ( 复印 ) 键。 复印 纸张尺寸 8 若要在 A4 以外的纸张上复印,需要 更改纸张尺寸设置。仅可在 A4、 A5、 A3、相片纸 (10 × 15 厘米 )、 Letter、 Legal 或 Ledger 尺寸的纸张上进行复 印。 a 按 b 装入原稿。 c 输入要复印的份数。 d 按 [选项]。 e 按 s 或 t 显示 [纸张尺寸]。 f 按 [纸张尺寸]。 g 按 s 或 t 显示 [A4]、[A5]、 [A3]、[10x15cm]、 [Letter]、[Legal]或 [Ledger],然后按您想设置的 选项。 h 如果不再更改其他设置,按启用 黑白或启用彩色键。 ( 复印 ) 键。 8 51 9 打印存储卡或 USB 闪存盘中的照片 图像捕捉中心操作 ( 图像捕捉模式 ) 9 即使未将设备连接到计算机上,您也 可以直接打印数码相机存储卡或 USB 闪存盘中的照片。( 请参见 uu 第 55 页 打印图像 ) 可扫描原稿,并将它们直接存储到存 储卡或 USB 闪存盘中。 ( 请参见 uu 第56页 如何扫描到存储卡或 USB 闪存盘 ) 如果本设备已连接到计算机上,则可 使用计算机访问插入到本设备前部的 存储卡或 USB 闪存盘。 uu 软件使用说明书:图像捕捉中心 (Windows®) uu 软件使用说明书:远程设置和图 像捕捉中心 (Macintosh) 使用存储卡或 USB 闪存盘 9 Brother 设备含有介质驱动器 ( 插槽 ), 可兼容以下数码相机的存储卡: Memory Stick™、 Memory Stick PRO™、 Memory Stick Duo™、 Memory Stick PRO Duo™、 SD 存储 卡、 SDHC 存储卡、 SDXC 存储卡、 MultiMedia Card、 MultiMedia Card plus 和 USB 闪存盘。 图像捕捉中心功能可从数码相机中用 高分辨率打印数码照片,以达到照片 质量打印效果。 52 9 打印存储卡或 USB 闪存盘中的照片 开始 9 将存储卡或 USB 闪存盘紧紧地插入正确的插槽中。 1 2 1 USB 闪存盘 重要事项 USB 直接接口仅支持 USB 闪存盘、兼容 PictBridge 的数码相机或使用 USB 大容量存储 标准的数码相机。除此之外,不支持其他任何 USB 设备。 9 2 存储卡插槽 插槽 上插槽 下插槽 兼容的存储卡 Memory Stick™ Memory Stick PRO™ Memory Stick Duo™ Memory Stick PRO Duo™ Memory Stick Micro™ ( 需适配器 ) SD 存储卡 SDHC 存储卡 SDXC 存储卡 MultiMedia Card MultiMedia Card plus mini SD ( 需适配器 ) mini SDHC ( 需适配器 ) micro SD ( 需适配器 ) micro SDHC ( 需适配器 ) MultiMedia Card mobile ( 需适配器 ) 53 第9章 重要事项 切勿将 Memory Stick Duo™ 插入下方 SD 插槽中,否则可能会损坏本设备。 图像捕捉键指示: 图像捕捉键亮起,存储卡或 USB 闪存盘已正确插入。 图像捕捉键熄灭,存储卡或 USB 闪存盘未正确插入。 图像捕捉键闪烁,插入的存储卡或 USB 闪存盘正在被读取或写入。 重要事项 当设备在读取或写入存储卡或 USB 闪存盘时 ( 图像捕捉键闪烁时 ),请勿拔去 电源线或从介质驱动器 ( 插槽 ) 或 USB 直接接口中移除存储卡或 USB 闪存 盘。否则您将丢失数据或损坏存储卡。 设备每次仅可读取一张存储卡或一个 USB 闪存盘。 54 打印存储卡或 USB 闪存盘中的照片 打印图像 9 9 打印照片前可在液晶显示屏上预览照 片。如果照片为大容量文件,液晶显 示屏上显示的每张照片都会有延迟。 确保将存储卡或 USB 闪存盘插入 正确的插槽中。 按 ( 图像捕捉 ) 键。 b 按 [查看照片]。 c 按 s 或 t 显示您想打印的照片。 d 按 [+]或 [- ]选择所需的打 印份数。 e 重复步骤 c 和 d 直到选择完所 有要打印的照片。 按 [OK]。 f 9 可临时更改下一份打印件的打印设置。 浏览照片 a 图像捕捉中心印设置 设备将在 3 分钟后返回默认设置,或 者模式定时器使设备返回到传真模 式。 (uu 使用说明书 ( 高级功能 ):模 式定时器 ) 提示 若想保存常用的打印设置,可将其 设定为默认设置。(uu 使用说明书 ( 高级功能 ):将您更改的内容设为 新的默认值 ) 9 执行以下操作中的一项: 要更改打印设置,按 [选项]。(uu 使用说明书 ( 高 级功能 ):图像捕捉中心打印 设置 ) 若不想更改任何设置,转到步 骤 g。 g 按启用彩色键打印。 55 第9章 如何扫描到存储卡或 USB 闪存盘 9 可将黑白或彩色原稿扫描到存储卡或 USB 闪存盘中。黑白原稿可保存为 PDF (*.PDF) 或 TIFF (*.TIF) 文件格式; 彩色原稿可保存为 PDF (*.PDF) 或 JPEG (*.JPG) 文件格式。出厂设置是 [彩色 200 dpi],默认文件格式是 PDF。设备根据当天日期自动创建文件 名。 (uu 快速安装指南 ) 例如, 2011 年 7 月 1 日扫描的第五个文件,名称 为 01071105.PDF。您可更改色彩和 质量。 质量 d 按 s 或 t 显示 [扫描到介质]。 e 按 [扫描到介质]。 f 按 [选项]。 执行以下操作中的一项: 要更改质量,按 s 或 t 显示 [质量]。 按 [质量],然后选择 [彩色 100 dpi]、 [彩色 200 dpi]、 [彩色 300 dpi]、 [彩色 600 dpi]、 [黑白 100 dpi]、 [黑白 200 dpi]或 [黑白 300 dpi]。 可选文件格式 要更改文件类型,按 s 或 t 显示 [文件类型]。 按 [文件类型],然后选择 [PDF]、[JPEG]或 [TIFF]。 [彩色 100 dpi] [JPEG]/ [PDF] [彩色 200 dpi] [JPEG]/ [PDF] [彩色 300 dpi] [JPEG]/ [PDF] [彩色 600 dpi] [JPEG]/ [PDF] [黑白 100 dpi] [TIFF]/ [PDF] 要更改文件名称,按 s 或 t 显示 [文件名称]。按 [文件名称],输入文件名称。 [黑白 200 dpi] [TIFF]/ [PDF] [黑白 300 dpi] [TIFF]/ [PDF] a 您只能更改前 6 个字符。 确保将存储卡或 USB 闪存盘插入 正确的插槽中。 按 [OK]。 若不更改其他设置直接开始扫 描,转到步骤 g。 重要事项 图像捕捉键闪烁时,切勿取出存储 卡或 USB 闪存盘,以防损坏存储 卡、 USB 闪存盘或其中的数据。 b 装入原稿。 c 按 ( 扫描 ) 键。 提示 • 如果在分辨率设置中选择了彩色, 则不能选择 [TIFF]文件类型。 • 如果在分辨率设置中选择了黑白, 则不能选择 [JPEG]文件类型。 g 56 按启用黑白或启用彩色键。 10 如何打印计算机中的数据 打印文档 10 10 本设备可以接收和打印计算机中的数 据。若要打印计算机中的数据,则必 须安装打印机驱动程序。 uu 软件使用说明书:打印 (Windows®) uu 软件使用说明书:打印和传真 (Macintosh) a 从随机光盘安装 Brother 打印机 驱动程序。 (uu 快速安装指南 ) b 从应用程序中选择打印命令。 c 在打印对话框中选择您设备的名 称,然后点击首选项。 d 在属性对话框中选择您想更改的 设置。 10 介质类型 打印质量 纸张大小 方向 彩色 / 灰度 节墨模式 缩放 e 点击确定。 f 点击打印开始打印。 57 11 如何扫描到计算机 扫描文档 11 可用多种方法扫描文档。您可以使用 本设备的扫描键或计算机上的扫描仪 驱动程序进行扫描。 a 若要将本设备用作扫描仪,则必 须安装扫描仪驱动程序。如果本 设备已连接到网络,请配置 TCP/IP 地址。 使用扫描键进行扫描 扫描键 a 按 b 按 s 或 t 显示可用的扫描模式, 然后按您想使用的扫描模式。 [扫描到介质] [扫描到 网络] 如果网络扫描不可用,请配置 本设备的 TCP/IP 地址。 [扫描到 FTP] uu 软件使用说明书:配置适 [扫描到 OCR]1 [扫描到 电子邮件] 用于 Windows 的网络扫描 [扫描到图像] uu 软件使用说明书:配置适 用于 Macintosh 的网络扫描 [Web服务](网络服务 (扫描)) 2 装入原稿。(请参见 uu 第27页 如 何装入原稿 ) 使用自动进稿器扫描多页文档。 自动进稿器将自动逐张进纸。 使用平板扫描器扫描单页或书 本页面,每次只可扫描一页。 执行以下操作中的一项: 要使用扫描键,转到使用扫描 键进行扫描。 要使用计算机上的扫描仪驱动 程序进行扫描,转到使用扫描 仪驱动程序进行扫描。 58 ( 扫描 ) 键。 [扫描到文件] ® c 11 详细信息 uu 软件使用说明书:使用 安装随机安装光盘中的 MFL-Pro Suite ( 含扫描仪驱动程序 )。 (uu 快速安装指南 ) b 11 1 (Macintosh 用户 ) 使用前必须先下载和安装 Presto! PageManager。详细信息,请参见 uu 第 5 页 获取 Brother 服务支持 (Macintosh)。 2 ( 仅限 Windows® 用户 ) (uu 软件使用说明书:使用网络服务 进行网路扫描 (Windows Vista® SP2 或更高版本和 Windows® 7)) c ( 对于网络用户 ) 选择您想发送数据的目标计算机。 d 按启用黑白或启用彩色键开始扫 描。 如何扫描到计算机 使用扫描仪驱动程序进行 扫描 11 使用 ControlCenter 进行 扫描 uu 软件使用说明书:使用 TWAIN 驱 uu 软件使用说明书:ControlCenter4 动程序扫描原稿 (Windows®) (Windows®) uu 软件使用说明书:使用 WIA 驱动 uu 软件使用说明书:ControlCenter2 (Macintosh) 程序扫描原稿 (Windows®) 11 uu 软件使用说明书:使用 TWAIN 驱 动程序扫描原稿 (Macintosh) uu 软件使用说明书:使用 ICA 驱动 程序扫描原稿 (Mac OS X 10.6.x) a 启动扫描仪驱动程序,然后点击 扫描按钮。 b 调整扫描仪设置对话框中的分辨 率、亮度和扫描类型等设置。 c 点击开始或扫描开始扫描。 11 59 A 日常维护 更换墨盒 A 您的设备装有墨点计数器。墨点计数 器将自动监视 4 个墨盒中的墨水容 量。当设备检测到一个墨盒中的墨水 即将用完时,设备的液晶显示屏上将 显示相关信息。 提示 例如:当一个墨盒中的墨水将要用 尽,液晶显示屏将显示 [墨水不足] ( 颜色名称 )。 当设备指示某颜色墨盒已空,您应 该购买一个墨盒以备用。 当一个墨盒中的墨水已用尽时,液 晶显示屏将显示 [无法打印]或 [仅黑白打印]。 液晶显示屏上显示 [无法打印]或 [仅黑白打印]消息时,您只需更 换用尽的墨盒。 液晶显示屏上将显示墨水容量低或需 要更换的墨盒。确保遵循液晶显示屏 上的提示,按照正确顺序更换墨盒。 即使设备提示需要更换墨盒,墨盒中 仍有少量余墨。墨盒中留有少量墨水 是必要的,可防止空气进入墨盒从而 导致风干或损坏打印头组件。 注意 如果墨水不慎误入眼中,请立即用 清水清洗,如果眼睛刺痛,请立即 就医。 60 重要事项 A Brother 多功能设备使用特殊规格 的墨水,建议使用 Brother 正品墨 盒以取得最佳效果。如果使用其他 规格的墨水或墨盒, Brother 将不 保证取得最佳效果。不推荐使用 Brother 正品墨盒以外的其他墨盒, 也不推荐使用其他来源的墨水来填 充 Brother 墨盒。因使用与本设备 不兼容的产品而导致的打印头或其 他部件损坏均不在保修范围之内。 a 打开墨盒盖。 如果一个或多个墨盒为空,液晶 显示屏上将显示 [仅黑白打印] 或 [无法打印]。 日常维护 b 如图所示,按下锁定释放杆并按 照液晶显示屏上提示的颜色松开 相应墨盒。从设备中取出墨盒。 d 顺时针旋转橙色保护包装 (1) 上的 绿色释放杆直至其卡入到位,以 解开封条,然后如图所示移除橙 色保护包装。 1 1 c 拆开与屏幕上指示的颜色相对应的 新墨盒包装,然后取出该墨盒。 e 每种颜色都有其相应的安装位置。 将墨盒按照标签上箭头指示的方向 装入。 61 A f 轻轻推动墨盒背部标有 “ 推 ” 的位 置直至墨盒卡入到位,然后合上 墨盒盖。 重要事项 • 请勿在无需更换墨盒时将其取出。 否则可能会降低墨水容量,设备将 无法得知墨盒中的墨水容量。 • 请勿触摸墨盒插槽,否则墨水可能 会沾到您的皮肤上。 • 若墨水沾到您的皮肤或衣服上,请 立即用肥皂或清洁剂清洗。 • 若将墨盒安装到错误的位置而使颜 色混合,请在重新正确安装墨盒后 清洗打印头数次。 g 设备将自动重设墨点计数器。 提示 • 若更换了墨盒,液晶显示屏可能会 提示要求验证是否为新墨盒 ( 例 如:[是否已更换 黑色])。每 装一个新墨盒,按 [是]自动重设 该颜色的墨点计数器。若您安装的 墨盒不是全新的,请按 [否]。 • 若液晶显示屏在您安装了墨盒后显 示 [无墨盒]或 [无法检测],请 检查墨盒是否为全新 Brother 正品 墨盒以及是否安装正确。取出墨 盒,然后再将其慢慢地重新安装直 至其卡入到位。 62 • 一旦打开墨盒包装,请立即将墨盒 安装到设备中并在六个月内使用完。 请在包装上标注的使用期限内使用 未开封的墨盒。 • 请勿拆除或填塞墨盒,否则将导致 墨水从墨盒中渗漏。 日常维护 清洁和检查设备 A 清洁平板扫描器 A a 从电源插座上拔出设备的电源插 头。 b 抬起原稿盖板 (1)。用一块柔软的 蘸有玻璃清洁剂的无绒抹布清洁 平板扫描器玻璃 (2) 和白色塑料板 (3)。 提示 在使用玻璃清洁剂清洁平板扫描器 玻璃条时,用指尖触摸平板扫描器 玻璃条查看是否有灰尘或碎屑。若 有灰尘或碎屑,集中于该区域再次 清洁平板扫描器玻璃条。可能需要 重复清洁三到四次。在每次清洁之 后,进行复印以测试效果。 1 i 3 玻璃条上有污 点或修正液时, 打印样本上出 现垂直线条。 清洁玻璃条 后,垂直线条 消失。 2 c 在自动进稿器单元中,用一块蘸 有玻璃清洁剂的无绒抹布清洁白 色塑料条 (1) 及其下方的扫描器玻 璃条 (2)。 A 1 2 63 清洁打印头 A 为确保良好的打印质量,设备将根据需 要自动清洗打印头。如果有打印质量问 题,可根据需要手动启动清洗程序。 如果打印页的文本或图形上出现水平 线条或空白文本,请清洗打印头。可 单独清洗黑色或同时清洗另外三种颜 色 ( 黄色 / 青色 / 品红色 ) 或同时清洗 四种颜色。 清洗打印头会消耗墨水。 过于频繁地清洗会浪费墨水。 重要事项 请勿触碰打印头。触碰打印头可能 会对设备造成永久损坏,由此造成 的损坏不在保修范围之内。 a 按 b 按 s 或 t 显示 [清洗]。 c 按 [清洗]。 d 按 s 或 t 显示 [黑色]、 [彩色]或 [全部],然后按您 想清洗的选项。 设备将清洗打印头。 清洗结束后,设备将自动返回到 准备就绪状态。 A 若打印输出页上出现褪色或有彩色条 纹,可能有部分打印头喷嘴堵塞。可 通过打印一张测试页和查看打印图样 检查喷嘴。 a 按 b 按 s 或 t 显示 [打印测试页]。 c 按 [打印测试页]。 d 按 [打印质量]。 e 按 [启用]。 设备开始打印打印测试页。 f 检查页面上四种色块的打印质量。 g 液晶显示屏询问您打印质量是否 良好。 执行以下操作中的一项: ( [墨水] ) 按钮。 提示 如果您已清洗打印头超过五次,但 打印质量仍未改善,请将出现问题 的墨盒更换为 Brother 正品 Innobella™ 墨盒。请再次清洗打印 头至少五次。如果打印质量仍未改 善,请致电 Brother 特约维修站。 64 检查打印质量 ( [墨水] ) 按钮。 如果所有线条都清晰可见,按 [是]结束打印质量测试,然 后转到步骤 k。 若看见如下所示的缺失短线 条,按 [否]。 清晰 h 缺失 液晶显示屏将询问您黑色的打印 质量是否良好,然后再询问其他 三种色彩的打印质量是否良好。 按 [是]或 [否]。 日常维护 i j k 液晶显示屏将询问是否要开始清 洗。 按 [是]。 设备开始清洗打印头。 检查打印对齐 清洗结束后,按 [启用]。 设备再次开始打印打印测试页。 请从步骤 f 重新执行清洗过程。 a 按 b 按 s 或 t 显示 [打印测试页]。 按停止 / 退出键。 若您重复五次以上清洗过程,但 打印测试页上仍有缺失的短线 条,请根据缺失短线条的颜色更 换新的墨盒。 更换新的墨盒后,请再次打印打 印测试页。若问题仍然存在,请 为新墨盒重复清洗和测试打印步 骤至少五次。若短线条仍然缺 失,请致电 Brother 特约维修站。 c 按 [打印测试页]。 d 按 [打印对齐]。 e 按 [启用]。 设备开始打印对齐测试页。 f 对于 “A” 样式,请按垂直线条清晰 度最低的打印图样的编号 (1-9)。 g 对于 “B” 样式,请按垂直线条清晰 度最低的打印图样的编号 (1-9)。 h 对于 “C” 样式,请按垂直线条清晰 度最低的打印图样的编号 (1-9)。 i 对于 “D” 样式,请按垂直线条清晰 度最低的打印图样的编号 (1-9)。 j 按停止 / 退出键。 A 若运输设备后打印出的文本模糊不清 或图像褪色,可能需要调节打印对齐。 ( [墨水] ) 按钮。 重要事项 请勿触碰打印头。触碰打印头可能 会对设备造成永久损坏,由此造成 的损坏不在保修范围之内。 提示 i 当打印头喷嘴 堵塞时,打印 图样将如上图 所示。 清洗打印头喷 嘴后,水平线 条消失。 65 A 包装和运输设备 A e 运输设备时,使用设备随附的包装材 料。请遵循下列步骤正确包装设备。 运输过程中造成的设备损坏可能不在 保修范围之内。 抬起扫描器盖板 (1) 以松开锁定 杆。轻轻按下扫描器盖板支撑杆 (2),然后双手合上扫描器盖板 (3)。 1 重要事项 3 打印作业后,确保设备打印头 “ 暂 停 ” 打印。断开设备电源前请仔细 辨听设备的声音,确保所有机械噪 音都已消失。否则,可能会导致设 备出现打印问题和打印头损坏。 a 从墙上电话插座中拔下电话线的 一端,并从设备上取下此电话线 的另一端。 b 从电源插座上拔出设备的电源插 头。 c 用双手分别握住盖板两侧,抬起 扫描器盖板至打开位置。如果连 接了接口电缆,将其从设备上断 开。 d 移除设备内部右角的橙色保护部 件。 66 2 f 打开墨盒盖。 g 取出所有四个墨盒。按下各墨盒 上的墨盒释放杆松开墨盒。 ( 请参见 uu 第 60 页 更换墨盒 ) h 安装橙色保护部件后合上墨盒盖。 日常维护 j 重要事项 • 确保橙色保护部件右侧的塑料把手 (1) 安全卡入位置 (2)。 如下图所示将设备和其他组件放 入带有原包装材料的原装硬纸箱 中。 D C D 8 7 9 C 6 3 A 4 1 2 B • 若橙色保护部件丢失,请直接装运 设备。装运前,切勿安装墨盒。 i 2 1 5 B A 将设备装入原塑料包装袋中。 k 合上纸箱并将其封口。 A 67 B 故障排除 B 错误和维护信息 B 任何一种完善的办公产品都有可能出现错误、需要更换耗材。若出现错误,设备 会识别错误并显示错误信息。下表列出了最常见的错误和维护信息。 您可以自行解决大部分问题并进行日常维护。若需要其他帮助, Brother Solutions Center (Brother 解决方案中心 ) 将为您提供最新的常见问题解答和故障 排除技巧。 请访问我们的网站 http://solutions.brother.com/。 提示 屏幕上显示错误信息时,信息按钮 ( 68 ) 亮起。按 可打开错误信息屏幕。 故障排除 错误信息 原因 [仅黑白打印] 一个或以上彩色墨盒寿命已尽。 更换墨盒。 ( 请参见 uu 第 60 您可以在黑白模式下最多打印 页 更换墨盒 ) [更换墨盒] 四个星期左右,具体时间取决 于您打印的页数。 当液晶显示屏显示此信息时, 请按以下方式操作: 打印 如果选择打印机驱动程序高 级选项卡中的灰度,您可以 将本设备用作黑白打印机。 显示此信息时双面打印不可 用。 复印 若纸张类型设定为 [普通纸],可进行黑白复 印。 显示此信息时双面复印不可 用。 措施 提示 在下列情况下,设备将停止所 有打印操作,直到安装新墨盒 后方可继续使用: • 如果您拔出设备电源插头或 者取出墨盒。 • 如果纸张类型设置为 [其它相片纸]、 [Brother BP71]或 [Brother BP61]。 • (Windows® 用户 ) 如果您选 中了打印机驱动程序基本选 项卡中的慢干纸。 (Macintosh 用户 ) 如果您选 中了打印机驱动程序打印设 置中的慢干纸。 传真 若纸张类型设定为 [普通纸]或 [喷墨专用纸],设备将接 收和打印黑白传真。 如果发送设备有一份彩色传 真,设备的握手功能将要求 对方传真以黑白形式发送。 [无法检测] 过快地安装新墨盒,以致设备 无法检测新墨盒。 B 取出新墨盒并慢慢地重新安装 直至其卡入到位。 若未使用 Brother 正品墨水,设 将墨盒更换为 Brother 正品墨 备将无法检测墨盒。 盒。若仍显示错误信息,请联 系 Brother 特约维修站。 未正确安装墨盒。 取出新墨盒并慢慢地重新安装 直至其卡入到位。 ( 请参见 uu 第 60 页 更换墨盒 ) 69 错误信息 原因 措施 [无法打印] 一个或以上墨盒寿命已尽。设 备将停止所有打印操作。当内 存可用时,黑白传真将被存储 在内存中。如果发送设备有一 份彩色传真,设备的握手功能 将要求对方传真以黑白形式发 送。 更换墨盒。( 请参见 uu 第 60 页 更换墨盒 ) [通信错误] 电话线路质量太差导致通信错 误。 如果问题依旧存在,请致电电 信局检查电话线路。 [连接失败] 轮询了一个处于非轮询等待模 式的传真设备。 检查对方传真设备的轮询设置。 [盖子被打开] 未完全合上扫描器盖板。 抬起扫描器盖板,再将其合上。 未完全合上墨盒盖。 将墨盒盖紧紧合上,直至听到 其卡入到位。 [数据残留] 打印数据残留在设备内存中。 按停止 / 退出键。设备将取消 作业并将其从内存中清除。尝 试再次打印。 [连接中断] 对方或对方的传真设备终止了 此次呼叫。 尝试重新发送或接收。 如果通话反复停止且您正在使 用 VoIP (IP 语音 ) 系统,请尝 试将兼容性更改为基本 (VoIP)。 ( 请参见 uu 第 93 页 电话线路干扰 /VoIP) [原稿卡纸] 未插入或正确装入原稿,或者从 ( 请参见 uu 第 27 页 使用自动 自动进稿器扫描的原稿太长。 进稿器 ) [更换墨盒] ( 请参见 uu 第 77 页 原稿卡纸 ) [高温] 打印头温度太高。 [集线器不可用。] 集线器或带集线器的 USB 闪存 不支持集线器,包括内置有集 线器的 USB 闪存盘。拔出 盘连接到 USB 的直接接口。 USB 直接接口上的设备。 70 等待设备冷却。 故障排除 错误信息 原因 措施 [墨水回收盒已满] 墨水回收盒或冲洗槽已满。这 些组件需要定期维护,使用一 段时间后可能需要更换,以确 保本 Brother 设备实现最佳性 能。由于这些组件属于定期维 护组件,因此它们的更换不在 保修范围之内。这些组件是否 需要更换以及更换前的使用时 间取决于清洁墨水系统所需要 的清洗和冲洗次数。在不同的 清洗和冲洗操作中,墨水回收 盒或冲洗槽会消耗一定量的墨 水。具体情况不同,清洁时设 备清洗和冲洗的次数也有差 异。例如,因为设备开机后会 自动启动清洁程序,因此频繁 开关设备会增加清洁频率。由 于 Brother 正品墨水以外的其他 墨水会降低打印质量,而通过 清洁可以加以改善,因此使用 其他品牌的墨水也可能会增加 清洁频率。设备需要的清洁次 数越多,墨水回收盒或冲洗槽 装满的速度就越快。 墨水回收盒或冲洗槽将需要更 换。如需维修设备,请联系 Brother 呼叫中心或特约维修站。 启动清洁程序的其他原因包 括: 1 清除卡纸后,设备在打印下 一份接收传真前会自动启动 清洁程序。 2 闲置超过 30 天 ( 很少使用 ) 时,设备会自动启动清洁程 序。 3 某一颜色的墨盒已更换 12 次之后,设备会自动启动清 洁程序。 提示 因使用 Brother 正品墨水以 外的其他墨水而造成的维修 不属于规定的产品保修范围。 [墨水回收盒将满] 墨水回收盒或冲洗槽将满。 请致电 Brother 呼叫中心或特约 维修站。 [墨水不足] 一个或以上墨盒寿命将尽。如 果其中一个彩色墨盒的寿命将 尽而有人正在向您发送彩色传 真,设备的握手功能将要求对 方传真以黑白形式发送。如果 对方设备能将其转换,彩色传 真将以黑白形式接收到内存中。 请定购新的墨盒。您可以继续 打印,直到液晶显示屏上显示 [无法打印]。 ( 请参见 uu 第 60 页 更换墨盒 ) [低温] 打印头温度太低。 等待设备预热。 71 B 错误信息 原因 措施 [介质卡错误] 存储卡出现损坏、未正确格式 化或其他问题。 从设备的介质驱动器 ( 插槽 ) 中 拔出存储卡,然后正确地格式 化该存储卡。 重新将存储卡紧紧地插入插槽 以确保插入位置正确。如果错 误仍存在,插入已知完好的另 一存储卡后检查设备的介质驱 动器 ( 插槽 )。 [介质卡已满] 您正在使用的存储卡或 USB 闪 仅在存储卡或 USB 闪存盘存有 存盘空间不足或已存有 999 个 少于 999 个文件的情况下,您 文件。 的设备才可以将文件保存到其 中。请删除不使用的文件以释 放一些空间并再次尝试。 [无来电显示] 没有来电记录。未接到电话或 未从电信局定制来电显示服 务。 如果您想使用来电显示功能, 请联系当地电信局。( 请参见 uu 第39页 来电显示 (呼叫方身 份验证 ) ( 不可用于某些地区 )) [无文件] 介质驱动器中的存储卡或 USB 闪存盘不包含 .JPG 文件。 再次在插槽中放入正确的存储 卡或 USB 闪存盘。 [无墨盒] 未正确安装墨盒。 取出新墨盒并慢慢地重新安装 直至其卡入到位。( 请参见 uu 第 60 页 更换墨盒 ) 72 故障排除 错误信息 原因 措施 [纸盒无纸] 设备中未装入纸张或纸张未正 确装入纸盒。 执行以下操作中的一项: 重新将纸张装入纸盒,然后 按启用黑白或启用彩色键。 将纸张从纸盒中取出再装回, 然后按启用黑白或启用彩色 键。( 请参见 uu 第 15 页 装 入纸张和其他打印介质 ) 纸张卡在了设备中。 请遵循 uu 第 79 页 打印机卡 纸中的步骤清除卡纸。 如果进行双面复印或双面打印时 经常出现此错误,进纸辊上可能 沾有墨水。请清洁进纸辊。 ( 请参见 uu 使用说明书 ( 高级 功能 ):清洁进纸辊 ) 纸粉堆积在撮纸辊表面和进纸 辊背面。 清洁撮纸辊和进纸辊背面。 (uu 使用说明书 ( 高级功能 ): 清洁撮纸辊 ) 卡纸清除盖未正确关闭。 确保卡纸清除盖的两端已关 闭。( 请参见 uu 第 79 页 打印 机卡纸 ) [无应答 / 线路忙] 拨打的号码未响应或线路繁忙。 检查号码并重试。 [未设置] 访问了未设定的速拨号码。 设置速拨号码。( 请参见 uu 第 47 页 存储速拨号码 ) [传真内存已满] 传真内存已满。 执行以下操作中的一项: 从内存中清除数据。为获得 更多内存,可以关闭内存接 收。 (uu 使用说明书 ( 高级 功能 ):关闭内存接收操作 ) 打印出内存中的传真。 (uu 使用说明书 ( 高级功能 ): 从内存中打印传真 ) 73 B 错误信息 原因 措施 [内存已满] 设备内存已满。 如果正在进行复印操作: 按停止 / 退出键,等待并直到其 他操作完成,然后再次尝试。 您正在使用的存储卡或 USB 闪存 按停止 / 退出键。 盘没有足够的空间扫描原稿。 从存储卡或 USB 闪存盘删除不 使用的文件以释放一些空间, 然后重试。 [卡纸 [ 设备前部 ]] 纸张卡在了设备中。 请遵循 uu 第 79 页 设备前部 卡纸中的步骤清除卡纸。 确保纸张长度导块已调整至相 应的纸张长度。 在装入 A5 或更小尺寸的纸张 时,请勿拉伸纸盒。 [设备前部、后部卡纸] 纸张卡在了设备中。 请遵循 uu 第 80 页 设备前部 和后部卡纸中的步骤清除卡纸。 确保纸张长度导块已调整至相 应的纸张长度。 在装入 A5 或更小尺寸的纸张 时,请勿拉伸纸盒。 [卡纸 [ 设备后部 ]] 纸张卡在了设备中。 请遵循 uu 第 80 页 设备后部 卡纸中的步骤清除卡纸。 确保纸张长度导块已调整至相 应的纸张长度。 在装入 A5 或更小尺寸的纸张 时,请勿拉伸纸盒。 纸粉堆积在撮纸辊表面和进纸 辊背面。 清洁撮纸辊和进纸辊背面。 (uu 使用说明书 ( 高级功能 ): 清洁撮纸辊 ) [触摸屏初始化失败] 接通电源完成初始化前,触碰 了触摸屏。 确保没有任何物体触碰触摸屏 或残留在触摸屏上。 碎屑可能会留在触摸屏下方及 其边框之间。 将卡片纸等硬纸板插入触摸屏 下方及其边框之间,前后滑动 将碎屑推出。 74 故障排除 错误信息 原因 措施 [无法清洗 XX] 设备出现机械故障。 [无法初始化 XX] —或— [无法打印 XX] 设备中有异物,如回形针或碎 纸。 打开扫描器盖板,取出设备中 的异物和碎纸。如果仍出现错 误信息,请将设备电源断开几 分钟,然后重新连接。 [无法扫描 XX] [设备不可用] [从前端接口上断开 USB 设备,关闭然 后 重启 Brother 设备] 损坏的 USB 闪存盘被连接到 USB 直接接口。 ( 设备可关闭约 24 小时且不会 丢失存储在内存中的传真。 请参见 uu 第 76 页 传送传真 或传真日志报告 ) 拔出 USB 直接接口上的 USB 设备,按 电源键关闭设 备,然后重新打开设备。 不支持的 USB 设备或 USB 闪 [请断开 USB 设备。] 存盘连接到 USB 直接接口。 更多信息,请访问我们的网站 http://solutions.brother.com/。 [设备不可用] 拔出 USB 直接接口上的 USB 设备。关闭设备,然后重新打开 设备。 [墨水颜色错误] 黑色墨盒位置安装了彩色墨盒。 找出颜色与所在位置不匹配的墨 盒,然后将其移到正确位置。 [纸张尺寸错误] 纸张尺寸设置与纸盒中的纸张 尺寸不匹配。或者,您没有根 据所使用纸张调整纸盒中的纸 张导块。 1 确保您选择的纸张尺寸与纸 盒中纸张尺寸相符。 2 确保纵向装入纸张并根据纸 张尺寸调整纸张导块。 3 检查纸张尺寸和纸张位置后, 按启用黑白或启用彩色键。 B 75 错误动画显示 B g 执行以下操作中的一项: 如果液晶显示屏上显示 [无数据],则设备的内存中 没有传真。 按停止 / 退出键。 输入要接收转发传真的传真号码。 h 按 [启用黑白]。 当卡纸时,错误动画将逐步显示说 明。您可以根据自己的阅读速度浏览 步骤,按 t 查看下一步,按 s 查看上 一步。 传送传真或传真日志报告 B 如果液晶显示屏上显示: 将传真传送到您的计算机上 [无法清洗 XX] 您可将传真从设备的内存中传送到您 的计算机上。 [无法初始化 XX] a 按停止 / 退出键暂时中断错误。 [无法扫描 XX] b 建议将传真传送至另一传真机上或您 的计算机上。( 请参见 uu 第 76 页 将 传真传送到另一传真设备上或 uu 第 76 页 将传真传送到您的计算机上 ) 确保在您的计算机上已经安装了 MFL-Pro Suite,然后打开计算 机上的 PC FAX 接收。 (uu 软件 使用说明书:PC-FAX 接收 ) c 确保已在设备上设置了 PC-Fax 接收。 (uu 使用说明书 ( 高级功 能 ):PC-Fax 接收 ( 仅适用于 Windows®)) 如果设置 PC-Fax 接收时,设备 内存中有传真,液晶显示屏将询 问您是否想传送这些传真到您的 计算机。 d 执行以下操作中的一项: [无法打印 XX] 也可传送传真日志报告来查看是否有其 他传真需要传送。( 请参见 uu 第 77 页 将传真日志报告传送到另一传真设 备上 ) 将传真传送到另一传真设备上 如果还没有设置本机标识,您就不能 进入传真传送模式。 (uu 快速安装指 南:输入个人信息 ( 本机标识 )) a b c d e f 76 B 要将所有传真传送到您的计算 机上,按 [是]。设备将询问 您是否需要打开备份打印选项。 按停止 / 退出键暂时中断错误。 要退出但将传真保留在内存 中,按 [否]。 按 [菜单]。 按 s 或 t 显示 [服务]。 按 [服务]。 按 [数据传送]。 按 [传真传送]。 B e 按停止 / 退出键。 故障排除 将传真日志报告传送到另一传真设 备上 如果还没有设置本机标识,您就不能 进入传真传送模式。 (uu 快速安装指 南:输入个人信息 ( 本机标识 )) 原稿卡纸 B B 如果未正确插入或装入原稿或原稿过 长,可能会造成自动进稿器单元的原稿 卡纸。遵循以下步骤清除原稿卡纸。 a 按停止 / 退出键暂时中断错误。 原稿卡在自动进稿器单元的顶部 b 按 [菜单]。 a c 从自动进稿器中取出未被卡住的 纸张。 按 s 或 t 显示 [服务]。 d b 打开自动进稿器上盖。 按 [服务]。 e 向右拉出卡住的原稿。 按 [数据传送]。 c f 按 [传输报告]。 g 输入要接收转发传真日志报告的 传真号码。 h 按 [启用黑白]。 d 合上自动进稿器上盖。 e 按停止 / 退出键。 B 重要事项 为避免再发生原稿卡纸,请轻轻按 住自动进稿器上盖的中间位置将其 合上。 77 B 原稿卡在自动进稿器单元的内部 a 从自动进稿器中取出未被卡住的 纸张。 b 抬起原稿盖板。 c 向右拉出卡住的原稿。 d 合上原稿盖板。 e 按停止 / 退出键。 78 B 取出卡在自动进稿器中的小尺寸原 稿 a 抬起原稿盖板。 b 将卡片纸等硬纸板插入自动进稿 器中,将小纸片推出。 c 合上原稿盖板。 d 按停止 / 退出键。 B 故障排除 打印机卡纸 B d 抬起卡纸清除翼板,然后清除卡 纸。 e 将纸盒紧紧地装回设备。 在设备发生卡纸的位置取出卡住的纸 张。 设备前部卡纸 B 如果液晶显示屏上显示 [卡纸 [ 设备 前部 ]],请执行以下步骤: a 从电源插座上拔出设备的电源插 头。 b 将纸盒 (1) 从设备中完全拉出。 1 c 慢慢拉出卡住的纸张 (1)。 提示 确保您已拉出纸张支撑板直至其卡 入到位。 f 1 重新连接电源线。 提示 如果再次出现卡纸,则设备内部可 能卡有碎纸。( 请参见 uu 第 83 页 其他卡纸清除操作 ) 79 B 设备后部卡纸 B d 合上卡纸清除盖。确保正确合上 卡纸清除盖。 e 重新连接电源线。 如果液晶显示屏上显示 [卡纸 [ 设备 后部 ]],请执行以下步骤: a 从电源插座上拔出设备的电源插 头。 b 打开设备后部的卡纸清除盖 (1)。 设备前部和后部卡纸 1 c 将卡住的纸张从设备中拉出。 B 如果液晶显示屏上显示 [设备前部、 后部卡纸],请执行以下步骤: a 从电源插座上拔出设备的电源插 头。 b 将纸盒 (1) 从设备中完全拉出。 1 80 故障排除 c 慢慢拉出卡住的纸张 (1)。 f 将卡住的纸张从设备中拉出。 g 合上卡纸清除盖。确保正确合上 卡纸清除盖。 h 将纸盒紧紧地装回设备。 1 d e 抬起卡纸清除翼板,然后清除卡 纸。 ( 在取出纸盒的情况下,转到步骤 e。 ) B 打开设备后部的卡纸清除盖 (1)。 1 81 i 用双手分别握住盖板两侧,抬起 扫描器盖板 (1) 至打开位置。 移动打印头 ( 如有必要 ),以取出 该区域残留的纸张。确保无卡纸 残留在设备的角落 (2) 和 (3) 中。 重要事项 • 如果纸张卡在打印头下方,请拔出 设备的电源插头,然后移动打印头 以取出卡纸。 • 如图所示,若打印头停于右侧边 角,则无法移动此打印头。重新连 接电源线。按住停止 / 退出键,直 到打印头移至中间,然后断开设备 电源并取出纸张。 1 3 2 • 如果墨水沾到皮肤上,请立即用肥 皂和大量清水冲洗。 j 抬起扫描器盖板 (1) 以松开锁定杆。 轻轻按下扫描器盖板支撑杆 (2), 然后双手合上扫描器盖板 (3)。 1 3 2 82 故障排除 提示 确保您已拉出纸张支撑板直至其卡 入到位。 k b 用双手分别握住盖板两侧,抬起 扫描器盖板至打开位置。 c 抬起扫描器盖板 (1) 以松开锁定 杆。轻轻按下扫描器盖板支撑杆 (2),然后双手合上扫描器盖板 (3)。 您之前插入的纸张将被送入设 备,然后输出到出纸托板上。 重新连接电源线。 提示 如果再次出现卡纸,则设备内部可 能卡有碎纸。( 请参见 uu 第 83 页 其他卡纸清除操作 ) 其他卡纸清除操作 a 准备一张 A4 或 letter 尺寸的厚 纸,如相片纸,将其横向插入设 备后部插槽中 ( 如图所示 ),直到 您感觉到纸张被吸住。 B 1 3 2 提示 Brother 建议您使用相片纸。 B 83 故障排除 如果发现设备存在问题,请按下表进行检查并遵循故障排除提示进行操作。 大部分问题可由您自行轻松解决。若需要其他帮助, Brother Solutions Center (Brother 解决方案中心 ) 将为您提供最新的常见问题解答和故障排除技巧。 请访问我们的网站 http://solutions.brother.com/。 84 B 故障排除 如果设备出现问题 B 打印 问题 无打印输出。 建议 检查本设备和计算机的接口电缆或无线连接。 (uu 快速安装指南 ) 确保设备电源插头已插上,且设备 电源键已打开。 一个或以上墨盒寿命已尽。( 请参见 uu 第 60 页 更换墨盒 ) 检查液晶显示屏是否显示错误信息。 ( 请参见 uu 第 68 页 错误和维护信息 ) 如果液晶显示屏上显示 [无法打印]和 [更换墨盒] 请参见 uu 第 60 页 更换墨盒 检查是否安装并选择了正确的打印机驱动程序。 确保设备已联网。 (Windows® 7) 点击 ,然后点击设备和打印机。右击 Brother MFC-XXXXX (XXXXX 为型号名称 ),然后选择查看现在正在 打印什么。点击打印机,并确保未选中脱机使用打印机。 (Windows Vista®) 点击 、控制面板、硬件和声音,然后点击打印机。右击 Brother MFC-XXXXX(XXXXX 为型号名称 )。如果打印机处于 脱机状态,将显示使用联机打印机。选择此选项启用打印机。 (Windows® XP) 点击开始按钮,然后点击打印机和传真。右击 Brother MFC-XXXXX (XXXXX 为型号名称 )。如果打印机处于脱机状 态,将显示使用联机打印机。选择此选项启用打印机。 如果打印机驱动后台程序中留有未打印的旧数据,将无法打印 文档。打开打印机图标,然后删除所有数据。可通过以下方式 找到打印机图标: (Windows® 7) 依次点击 / 设备和打印机 / 打印机和传真。 (Windows Vista®) 依次点击 B / 控制面板 / 硬件和声音 / 打印机。 (Windows® XP) 依次点击开始 / 控制面板 / 打印机和其它硬件 / 打印机和传真。 (Macintosh) 依次点击系统偏好设置 / 打印与传真。 85 打印 ( 继续 ) 问题 打印质量差。 建议 检查打印质量。 ( 请参见 uu 第 64 页 检查打印质量 ) 确保打印机驱动程序中的介质类型设置或设备菜单中的 [纸张 类型]设置与您使用的纸张类型相符。请参见 uu 第 22 页 纸 张类型 uu 软件使用说明书:打印 (Windows®) uu 软件使用说明书:打印和传真 (Macintosh) 确保您的墨盒是新的。以下情况可能导致墨水堵塞: 已超过墨盒包装上标注的有效期限。( 未拆封 Brother 正品墨 盒的保质期为两年。 ) 墨盒已装入设备超过六个月。 墨盒在使用前可能未妥善存放。 确保使用 Brother 正品 Innobella™ 墨水。不推荐使用 Brother 正品墨盒以外的其他墨盒,也不推荐使用其他来源的墨水来填 充 Brother 墨盒。 确保您使用的是推荐的纸张类型。 ( 请参见 uu 第 23 页 适用的纸张和其他打印介质 ) 推荐放置设备的环境温度介于 20 C 至 33 C 之间。 文本或图形中出现白色 清洗打印头。 ( 请参见 uu 第 64 页 清洁打印头 ) 水平线条。 确保使用 Brother 正品 Innobella™ 墨水。 尝试使用推荐的纸张类型。 ( 请参见 uu 第 23 页 适用的纸张和其他打印介质 ) 设备打印空白页。 清洗打印头。 ( 请参见 uu 第 64 页 清洁打印头 ) 确保使用 Brother 正品 Innobella™ 墨水。 字符与线条模糊。 检查打印对齐。 ( 请参见 uu 第 65 页 检查打印对齐 ) 打印文本或图像歪斜。 确保将纸张正确装入了纸盒并且正确调整了纸张宽度导块。 ( 请参见 uu 第 15 页 装入纸张和其他打印介质 ) 确保正确合上卡纸清除盖。 打印页顶端中央有污点 确保纸张不是太厚或没有卷曲。 或污迹。 ( 请参见 uu 第 23 页 适用的纸张和其他打印介质 ) 打印件有污点或墨水有 确保您使用的是推荐的纸张类型。( 请参见 uu 第 23 页 适用的 扩散的迹象。 纸张和其他打印介质 ) 墨水未干前请勿接触纸张。 确保使用 Brother 正品 Innobella™ 墨水。 若您正在使用照片纸,请确保设置了正确的纸张类型。若您正 在从计算机打印照片,设置打印机驱动程序的介质类型。 页面背面或底部有污渍。确保打印机压辊未沾染墨水。 (uu 使用说明书 ( 高级功能 ):清洁设备打印机压辊 ) 确保使用 Brother 正品 Innobella™ 墨水。 确保您使用了纸张支撑翼板。 ( 请参见 uu 第 15 页 装入纸张和其他打印介质 ) 确保进纸辊未沾染墨水。 (uu 使用说明书 ( 高级功能 ):清洁进纸辊 ) 设备在页面上打印密集 ( 仅限 Windows® 用户 ) 线条。 在打印机驱动程序的基本选项卡中选中反转打印。 86 故障排除 打印 ( 继续 ) 问题 打印页褶皱。 建议 (Windows® 用户 ) 在打印机驱动程序的高级选项卡中点击色彩设置,然后取消选 中双向打印。 (Macintosh 用户 ) 在打印机驱动程序中,选择打印设置,点击高级,选择其他打 印选项,然后取消选中双向打印。 确保使用 Brother 正品 Innobella™ 墨水。 无法进行 “ 页面布局 ” 打印。 检查应用程序和打印机驱动程序中的纸张尺寸设置是否相同。 打印速度过慢。 尝试更改打印机驱动程序的设置。最高分辨率需要更长的时间 进行数据处理、发送和打印。尝试在打印机驱动程序的高级选 项卡 (Windows®) 或打印设置 (Macintosh) 中选择其他质量设 置。同样,点击色彩设置选项,确保取消色彩增强。 关闭满幅打印功能。满幅打印比正常打印速度慢。 uu 软件使用说明书:打印 (Windows®) uu 软件使用说明书:打印和传真 (Macintosh) 无法正常使用色彩增强 如果您的应用程序中图像数据不是全彩色 ( 如 256 色 ),则无法 功能。 使用色彩增强功能。使用色彩增强功能需要至少 24 位彩色数据。 相片纸进纸不正确。 当在 Brother 相片纸上打印时,在纸盒中多放一张完全相同的相 片纸。出于这一目的,我们已经在包装中多放了一张相片纸。 清洁撮纸辊。 (uu 使用说明书 ( 高级功能 ):清洁撮纸辊 ) 设备输入多页纸张。 确保将纸张正确装入了纸盒。( 请参见 uu 第 15 页 装入纸张和 其他打印介质 ) 确保已拉出纸张支撑板直至其卡入到位,并已展开纸张支撑翼板。 ( 请参见 uu 第 15 页 装入纸张和其他打印介质中的步骤 i) 确保正确合上卡纸清除盖。( 请参见 uu 第 80 页 设备后部卡纸 中的步骤 d) 确保没有弄脏纸盒中的底垫。 (uu 使用说明书 ( 高级功能 ):清洁撮纸辊 ) 卡纸。 确保纸张长度导块已调整至相应的纸张长度。在装入 A5 或更 小尺寸的纸张时,请勿拉伸纸盒。( 请参见 uu 第 79 页 打印机 卡纸 ) 进行双面复印或双面打 使用防卡纸设置 [DX1]或 [DX2]。 印时发生卡纸。 有关复印 uu 使用说明书 ( 高级功能 ):双面 ( 两面 ) 复印 有关打印 uu 软件使用说明书:双面打印 / 小册子打印 (Windows®) uu 软件使用说明书:双面打印 (Macintosh) 如果进行双面复印或双面打印时经常发生卡纸,进纸辊上可能 沾有墨水。请清洁进纸辊。 (uu 使用说明书 ( 高级功能 ):清洁进纸辊 ) 打印页叠放不整齐。 确保您使用了纸张支撑翼板。 ( 请参见 uu 第 15 页 装入纸张和其他打印介质 ) 87 B 打印 ( 继续 ) 问题 设备无法从 Adobe® Illustrator® 打印。 建议 尝试降低打印分辨率。 uu 软件使用说明书:打印 (Windows®) uu 软件使用说明书:打印和传真 (Macintosh) 使用相片纸时,出现墨 确保检查纸张的正反面。光面 ( 打印面 ) 向下放置。 点或墨渍。 ( 请参见 uu 第 22 页 纸张类型 ) 使用相片纸时,请确保纸张类型设置正确。 使用 A3 纸张时,打印页 ( 适用于 Windows® 用户的 PC 打印 ) 面上有污点或出现卡纸。 在打印机驱动程序基本选项卡的纸张大小中选择 A3 ( 短丝流 ) 尺寸的纸张。 在打印机驱动程序基本选项卡中选中慢干纸。 ( 适用于 Macintosh 用户的 PC 打印 ) 在打印机驱动程序纸张大小中选择 A3 ( 短丝流 ) 尺寸的纸张。 从下拉列表中选择打印设置,然后选中打印机驱动程序中的 慢干纸。 ( 复印 ) 启用 [常规设置]中的 [A3 - 短丝流]设置。 ( 请参见 uu 第 23 页 适用于 A3 短丝流纸张的安全进纸模式 ) 调整复印浓度使复印件更浅。 (uu 使用说明书 ( 高级功能 ):调整浓度 ) 打印接收的传真 问题 页面出现压缩打印和白色 线条或顶端和底端出现句 子缺失。 接收传真时出现黑色垂直 线条。 接收到的彩色传真打印出 来为黑白。 页面左右两边缺失或单页 分成两部分打印。 建议 可能连接不良,在电话线路上有静电或干扰。可要求对方再 次发送传真。 发送方的扫描器可能脏了。要求发件人先复印以确定发送方 设备是否出现故障。可尝试从另一台传真设备上接收传真。 更换寿命已尽的彩色墨盒,然后要求对方再次发送彩色传真。 ( 请参见 uu 第 60 页 更换墨盒 ) 打开自动缩小。 (uu 使用说明书 ( 高级功能 ):打印缩小的接 收传真 ) 电话线路或连接 问题 无法拨号。 ( 无拨号音 ) 88 建议 确保已插上电源插头,并已打开电源开关。 检查线路的连接。 更改音频 / 脉冲设置。 (uu 快速安装指南 ) 拿起外接电话的听筒,倾听是否有拨号音。如果无拨号音, 请联系电信局以检查电话线路和 / 或插座。 故障排除 电话线路或连接 ( 继续 ) 问题 呼叫时设备无应答。 建议 确保设备处于正确的接收模式设置下。 ( 请参见 uu 第 34 页 接收模式 ) 检查拨号音。如有可能,请呼 叫设备以检查是否应答。如果仍然无应答,请检查电话线的连 接。当呼叫设备时,如果没有铃声,请致电电信局检查此线路。 发送传真 问题 无法发送传真。 建议 检查所有线路的连接。确保电话线已插入墙上电话插座和设 备的 “LINE ( 线路 )” 插孔中。 确保传真 键亮起。 要求对方检查接收设备是否有纸。 打印传输验证报告并检查错误。 (uu 使用说明书 ( 高级功能 ):报告 ) 传输验证报告指示 电话线路上可能有临时噪音或静电干扰。尝试再次发送传 “ [RESULT]:[ERROR] ”。真。如果在发送 PC FAX 传真后,传输验证报告上显示 “ [RESULT]:[ERROR] ”,则设备内存可能已满。想要获 得更多内存,可以关闭内存接收 (uu 使用说明书 ( 高级功能 ): 关闭内存接收操作 )、打印设备内存中的传真信息 (uu 使用说 明书 ( 高级功能 ):从内存中打印传真 ) 或取消定时传真或轮 询工作 ( 请参见 uu 第 32 页 取消正在处理的传真 ) (uu 使用 说明书 ( 高级功能 ):检查和取消等待处理的作业 )。如果问 题依旧,请联系电信局检查电话线路。 如果电话线上经常有干扰,导致出现传输错误,请尝试将设 备的兼容性设置更改为 [基本 (VoIP)]。 ( 请参见 uu 第 93 页 电话线路干扰 /VoIP) 传真发送质量差。 将分辨率更改为 [精细]或 [超精细]。复印一份原稿以检 查扫描器工作是否正常。如果复印质量不佳,请清洁平板扫 描器。 ( 请参见 uu 第 63 页 清洁平板扫描器 ) 发送传真时出现黑色垂直 您发送的传真页面上出现的黑色垂直线条很可能是由玻璃条 线条。 上的灰尘或修正液引起的。请清洁玻璃条。( 请参见 uu 第 63 页 清洁平板扫描器 ) 处理来电 问题 设备 “ 听到 ”CNG 音频的 语音。 建议 如果传真检测设置为开,设备会对线路上的声音更敏感。有 可能错误地将线路上的语音或音乐识别为传真呼叫,并以传 真接收音进行响应。可按停止 / 退出键取消激活设备。要避 免这种问题,可将传真检测设置为关。 ( 请参见 uu 第 37 页 传真检测 ) 发送传真呼叫到设备上。 如果是在分机或在外接电话上应答,按远程激活代码 ( 出厂 默认设置为 l 5 1)。如果是在外接电话上应答,请按启用黑 白或启用彩色键接收传真。设备应答后,挂断电话。 89 B 处理来电 ( 继续 ) 问题 建议 单线路上的自定义功能。 如果在同一电话线路上设置了呼叫等待、呼叫等待 / 来电显 示、警报系统或任何其他自定义功能,那么这些都有可能导 致发送或接收传真时出现故障。 例如:如果使用了呼叫等待或其他自定义功能,当设备正在 发送或接收传真时,该功能的信号通过线路,这些信号将暂 时中断传真操作。 Brother 的 ECM ( 自动纠正模式功能 ) 有 助于此问题的解决。这与使用的电话系统有关,普遍出现在 使用共享单独线路 ( 用自定义功能 ) 发送和接收信息的所有 设备上。如果您想避免这些干扰,我们建议您使用无自定义 功能的单独电话线路。 复印问题 问题 建议 无法复印。 确保复印 键亮起。 使用自动进稿器时复印质 尝试使用平板扫描器。( 请参见 uu 第 28 页 使用平板扫描 量差。 器) 复印件上出现纵向黑色线 页面上出现的黑色垂直线条或条纹很可能是由扫描器上的 条或条纹。 灰尘或修正液引起的。请清洁玻璃条。( 请参见 uu 第 63 页 清洁平板扫描器 ) 适合页面无法正常使用。 确保原稿没有歪斜。 重新摆放原稿,再次尝试。 扫描问题 问题 建议 开始扫描时出现 TWAIN 或 WIA 错误。 (Windows®) 确保将 Brother TWAIN/WIA 驱动程序选为首选项。在带 OCR 的 Presto! PageManager 中,点击文件、选择来源, 然后选择 Brother TWAIN/WIA 驱动程序。 开始扫描时出现 TWAIN 或 ICA 错误。 (Macintosh) 确保将 Brother TWAIN 驱动程序选为首选项。 在 PageManager 中,点击文件、选择来源,然后选择 Brother TWAIN 驱动程序。 Mac OS X 10.6.x 用户还可以使用 ICA 扫描仪驱动程序扫描 原稿。 uu 软件使用说明书:使用 ICA 驱动程序扫描原稿 (Mac OS X 10.6.x) 使用自动进稿器时扫描质 尝试使用平板扫描器。( 请参见 uu 第 28 页 使用平板扫描器 ) 量差。 OCR 无法运行。 90 尝试提高扫描器分辨率。 (Macintosh 用户 ) 使用前必须先下载和安装 Presto! PageManager。 详细信息,请参见 uu 第 5 页 获取 Brother 服务支持 (Macintosh) 故障排除 软件问题 问题 建议 无法安装软件或进行打印。 ( 仅限 Windows® 用户 ) 运行随机光盘上的修复 MFL-Pro Suite 程序。此程序将修 复并重新安装软件。 “ 设备忙 ” 确保设备的液晶显示屏上未显示错误信息。 无法从 FaceFilter Studio 打印图像。 要使用 FaceFilter Studio,您必须从设备的随机光盘中安装 FaceFilter Studio 应用程序。 (uu 快速安装指南 ) 同样地,在第一次启动 FaceFilter Studio 之前,请确保您的 Brother 设备与计算机相连并已打开。这样即可使用 FaceFilter Studio 的所有功能。 图像捕捉中心问题 问题 建议 可移动磁盘无法正常运 行。 1 取出存储卡或 USB 闪存盘并再次插入。 2 若您已尝试在 Windows® 中 “ 弹出 ”,请在继续下一步前 取出存储卡或 USB 闪存盘。 3 若当您尝试取出存储卡或 USB 闪存盘时出现错误信息, 则意味着设备已识别到存储卡或 USB 闪存盘。请等待片 刻然后重试。 4 若以上均无效,请关闭计算机和设备,然后重新打开。 无法从桌面图标访问可移 确保您已正确插入存储卡或 USB 闪存盘。 动磁盘。 打印后照片部分缺失。 确保已关闭满幅打印和剪切。 (uu 使用说明书 ( 高级功能 ):满幅打印和剪切 ) B 网络问题 问题 无法进行网络打印。 建议 检查设备是否已通电且已联网并处于准备就绪状态。打印一 份网络配置报告 (uu 使用说明书 ( 高级功能 ):报告 ),并查 看打印列表中的当前网络设置。重新连接 LAN 接口电缆到集 线器以核实电缆和网络连接良好。如有可能,请尝试用不同 的电缆将设备连接到集线器的不同端口上。如果连接良好, 设备显示 [局域网激活] 2 秒钟。 如果您正在使用无线连接或遇到网络问题 uu 网络使用说明书:故障排除 91 网络问题 ( 继续 ) 问题 无法使用网络扫描功能。 建议 须将第三方安全 / 防火墙软件配置为允许网络扫描。若要添 加适用于网络扫描的端口 54925,请输入以下信息: 在名称中:输入任何描述性文字,例如 Brother NetScan。 在端口号码中:输入 54925。 在协议中:选择 UDP。 请参见第三方安全 / 防火墙软件附带的使用说明书或联系软 件制造商。 ( 仅限 Macintosh 用户 ) 从 Macintosh HD ( 硬盘 )/ 资源库 /Printers ( 打印机 )/ Brother/Utilities ( 实用程序 )/DeviceSelector ( 设备选择 器 ) 中的设备选择器应用程序或 ControlCenter2 型号列表中 重新选择本设备。 无法使用网络 PC-Fax 接收 ( 仅适用于 Windows® 用户 ) 功能。 须将第三方安全 / 防火墙软件设置为允许 PC-FAX 接收。若要 添加适用于网络 PC-Fax 的端口 54926,请输入以下信息: 在名称中:输入任何描述性文字,例如 Brother PC-FAX Rx。 在端口号码中:输入 54926。 在协议中:选择 UDP。 请参见第三方安全 / 防火墙软件附带的使用说明书或联系软 件制造商。 无法安装 Brother 软件。 (Windows® 用户 ) 在 MFL-Pro Suite 安装过程中,如果您的安全软件显示警告 信息,请允许网络访问该程序。 (Macintosh 用户 ) 如果您正在使用反间谍软件或防病毒软件的防火墙功能,请 暂时将其禁用,然后安装 Brother 软件。 无法连接到无线网络。 使用 [无线网络报告]查明问题。 按 [菜单],然后按 s 或 t 显示 [打印报告]。按 [打印报告]。按 s 或 t 显示 [无线网络报告],然后按 [无线网络报告]。 (uu 网络使用说明书 ) 重置网络设置。 按 [菜单],然后按 s 或 t 显示 [网络]。按 [网络]。按 s 或 t 显示 [网络重置],然后按 [网络重置]。 (uu 网络使用说明书 ) 数据输入问题 问题 输入数字或字符时拨号盘 无法正常使用。 92 建议 使用触摸屏按钮输入信息。 故障排除 拨号音检测 B f 当自动发送一份传真时,设备将默认 等待一定的时间再开始拨号。更改拨 号音设置为 [检测],设备可在检测 到拨号音时立即拨号。当发送传真到 多个不同号码时,该设置可节省一些 时间。若更改设置后出现拨号问题, 应恢复为 [不检测]设置。 a 按 [菜单]。 b 按 s 或 t 显示 [初始设置]。 c 按 [初始设置]。 d 按 s 或 t 显示 [拨号音]。 e 按 [拨号音]。 f 按 [检测]或 [不检测]。 g 按停止 / 退出键。 电话线路干扰 /VoIP 如果由于电话线路上的干扰而导致发 送或接收传真时出现故障,您可更改 兼容性设置来降低调制解调器速度以 减少错误。 a 按 [菜单]。 b 按 s 或 t 显示 [初始设置]。 c 按 [初始设置]。 d 按 s 或 t 显示 [兼容性]。 e 按 [兼容性]。 按 [高]、[正常]或 [基本 (VoIP)]。 [基本 (VoIP)]将调制解调器 的速度降低为 9,600 bps,同 时关闭 ECM ( 彩色传真发送除 外 )。除非电话线路上总是有 干扰,否则您可以仅在需要时 使用它。 为了提高大多数 VoIP 服务的兼 容性, Brother 建议您将兼容性 设置更改为 [基本 (VoIP)]。 [正常]将调制解调器的速度 设置为 14,400 bps。 [高]将调制解调器的速度增 加为 33,600 bps。( 出厂设置 ) g B 按停止 / 退出键。 提示 • VoIP (IP 语音 ) 是一种电话系统, 它使用互联网连接,而不是传统电 话线。 • Brother 不建议使用 VoIP 线路。 VoIP 的常规限制可能导致传真设 备的某些功能无法正常使用。 B 93 设备信息 检查序列号 B B 可以在液晶显示屏上看到设备的序列号。 a b c d e 按 [菜单]。 3 [所有设置] 您可以将设备的所有设置恢复为出 厂默认设置。 当要移交或处理本设备时,Brother 强烈建议您执行此操作。 提示 选择 [网络]或 [所有设置]之 前,请拔出接口电缆。 按 s 或 t 显示 [设备信息]。 按 [设备信息]。 按 [序列号]。 如何重置设备 按停止 / 退出键。 a 按 [菜单]。 b 按 s 或 t 显示 [初始设置]。 1 [网络] 您可以将打印服务器恢复为出厂默认 设置,例如密码和 IP 地址等信息。 c 按 [初始设置]。 d 按 s 或 t 显示 [重置]。 2 [快速拨号和传真] e 按 [重置]。 f 按 s 或 t 显示 [网络]、[快速 拨号和传真]或 [所有设置]重 置选项。 g 按您想重置的选项。 h 按 [是]确认。 i 按住 [是] 2 秒钟重启本设备。 重置功能 可重置以下功能: 快速拨号和传真可重置以下设置: 快速拨号 ( 快速拨号和组拨号 ) 内存中设置的传真任务 ( 轮询发送、定时传真和定时批 量发送 ) 本机标识 ( 名称和号码 ) 远程传真选项 ( 传真转发 ) 报告设置 ( 传输验证报告、快速拨号列表 和传真日志 ) 历史记录 ( 来电显示记录和拨出记录 ) 内存中的传真 94 B B C 菜单和功能 屏幕编程 C C 本设备操作方便。使用触摸屏上的菜 单按钮可在液晶显示屏上进行屏幕编 程。用户友好界面编程帮助您充分使 用设备提供的所有菜单选项。 由于可以在液晶显示屏的提示下进行 操作,因此,我们设计了逐步的屏幕 提示,以帮助您更好地设定设备。您 只需按照屏幕提示进行操作,便能完 成菜单选项和程序选项的设置。 C 95 菜单表 C 菜单表帮助您了解菜单选项和设备程序中的选项。出厂设置以粗体显示并带有 “l” 号。 [菜单] C 级别 1 级别 2 [收藏夹设置][复印] 级别 3 — 选项 说明 [质量] 可快速方便地检索 和应用之前注册的 [纸张类型] 偏好设置。 [纸张尺寸] [放大 / 缩小] [浓度] [堆叠 / 排序] [页面布局] [双面复印] [高级设置] — [传真] [地址] [传真分辨率] [对比度] [批量发送] [实时发送] [国际模式] [平板扫描尺寸] [扫描] [扫描到介质][质量] [文件类型] [文件名称] [扫描到网络]( 配置文件名称 ) [扫描到 FTP] 使用说明书 ( 高级功能 ) 出厂设置以粗体显示并带有 “l” 号。 96 页码 10 菜单和功能 级别 1 级别 2 [常规设置] [墨水] 级别 3 选项 说明 页码 [打印测试页][打印质量] 可检查打印质量或 64 对齐。 [打印对齐] 64 [清洗] [黑色] 可清洗打印头。 [彩色] [全部] [墨水余量] — 可查看可用墨水容量。 [模式定时器] — [关] 设置设备返回传真 模式前的时长,以 [0 秒] 及使用安全功能锁 [30 秒] 时设备由受限用户 [1 分钟] 转变为公共用户模 [2 分钟] * 式前的时长。 [5 分钟] 设定纸盒中所用纸 22 [纸张类型] — [普通纸] * [喷墨专用纸] 张的类型。 [Brother BP71] [Brother BP61] [其它相片纸] [透明胶片] [纸张尺寸] — [A4] * 设定纸盒中所用纸 22 张的尺寸。 [A5] [A3] [10x15cm] [Letter] [Legal] [Ledger] 使用说明书 ( 高级功能 ) 出厂设置以粗体显示并带有 “l” 号。 C 97 级别 1 级别 2 [常规设置] [音量] (续) 级别 3 [振铃] 选项 [关] [低] [中] * [高] [蜂鸣器] [关] [低] * [中] [高] [扬声器] [关] [低] [中] * [高] [液晶显示屏 [液晶屏对比度] 设置] 说明 调节振铃的音量。 [浅] * [中] [深] [背景灯设置][关] [10 秒] [20 秒] [30 秒] * [休眠模式] — [1 分钟] [2 分钟] [3 分钟] [5 分钟] * [10 分钟] [30 分钟] [60 分钟] — [A3 - 短丝流] [开] [关] * 使用说明书 ( 高级功能 ) 出厂设置以粗体显示并带有 “l” 号。 调节液晶显示屏背 景灯的亮度。 [背景灯] 98 页码 12 调节蜂鸣器的音量。12 调节扬声器的音量。13 调节液晶显示屏的 对比度。 13 设置每一次按键后 液晶显示屏背景灯 亮起的时间。 选择设备进入休眠模 式之前的闲置时间。 使用 A3 短丝流纸张 23 时打开此设置。 菜单和功能 级别 1 级别 2 [常规设置] [功能锁] 级别 3 [设置密码] 选项 — (续) [传真] [功能锁关闭 i — 开启] [设置用户] — [设置接收] [振铃次数] [0] [1] [2] * [3] [4] [5] [6] [7] [8] [9] [10] [F/T 振铃时间][20 秒] [30 秒] * [40 秒] [70 秒] [传真检测] [开] * [关] 说明 页码 最多可以限制 10 位 受限用户和其他所 有未授权的公共用 户对设备进行选定 的操作。 设定在传真自动或传 36 真 / 电话模式下设备 应答前的振铃次数。 设定传真 / 电话模式下 36 的快速双振铃时间。 当您应答呼叫和听 37 到传真音时,自动 接收传真信息。 可在分机或外接电话 43 [远程代码] [开] * 上应答所有的呼叫, (l51, #51) 也可使用代码打开或 [关] 关闭设备。可以个性 化设置这些代码。 [自动缩小] [开] * 根据纸张尺寸缩小 接收传真的尺寸。 [关] 设定设备转发传真 [内存接收] [关] * 信息或存储接收到 [传真转发] 的传真至内存 ( 以便 [传真存储] [PC Fax 接收]您离开设备时仍可 进行传真检索 ),或 发送传真到计算机。 若选择传真转发或 PC-Fax 接收,可打开 备份打印安全功能。 使用说明书 ( 高级功能 ) 出厂设置以粗体显示并带有 “l” 号。 C 99 级别 1 [传真] (续) 级别 2 级别 3 选项 [设置速拨号][设置速拨号][添加号码] [从历史记录 添加号码] [设置组] — 说明 页码 可存储速拨号码, 47 以便您仅需按屏幕 上的几个按钮 ( 和启 用黑白或启用彩色 键 ) 即可拨号。 可设置多址发送的 组拨号。 可更改速拨号码。 48 可删除速拨号码。 为传输验证报告设 32 定初始设置。 — [修改] — [删除] [报告设置] [传输报告] [开] [开 + 图像] [关] * [关 + 图像] 设置自动打印传真 [日志周期] [关] [每 50 份传真] * 日志的时间间隔。 如果您已经选择了 [每 6 小时] 除 [关]和 [每 12 小时] [每 50 份传真]之 [每 24 小时] 外的其他选项,则 [每 2 天] 可以设置选定选项 [每 7 天] 的时间。 如果您已经选择了 [每 7 天],则可以 设置星期几。 — [打印内存文档]— 打印存储在内存中 的接收到的传真。 — --[远程访问] 设置远程检索代码。 — — [残留任务] 检查在内存中的作 业,并取消已选择 的作业。 [来电制式类型][自动] * 如果来电显示不能 40 [其它] [FSK 方式] 正常显示,可以转 [DTMF 方式] 换模式。 [传真模式] [简易模式] * 当手动发送 / 接收传 14 真时,选择传输进程。 [高级模式] 使用说明书 ( 高级功能 ) 出厂设置以粗体显示并带有 “l” 号。 100 菜单和功能 网络功能 级别 1 [网络] C 级别 2 级别 3 级别 4 选项 [有线局域网][TCP/IP][引导方式][自动] * [静态] [RARP] [BOOTP] 说明 页码 选择最适合的引导 方式。 [DHCP] [IP 地址] [000-255]. 输入 IP 地址。 [000-255]. [000-255]. [000-255] [子网掩码][000-255]. 输入子网掩码。 [000-255]. [000-255]. [000-255] [000-255]. [网关] 输入网关地址。 [000-255]. [000-255]. [000-255] [节点名称][BRNXXXXXXXXXXXX] 输入节点名称。 [WINS 配置][自动] * 选择 WINS 配 置模式。 [静态] [WINS 服务器][( 首选的 ) 指定首选或备 000.000.000.000] 用 WINS 服务 器的 IP 地址。 [( 备用的 ) 000.000.000.000] [DNS 服务器][( 首选的 ) 指定首选或备 000.000.000.000] 用 DNS 服务器 的 IP 地址。 [( 备用的 ) 000.000.000.000] [APIPA] [开] * 从本地链接地 址范围内自动 [关] 分配 IP 地址。 C 网络使用说明书 出厂设置以粗体显示并带有 “l” 号。 101 级别 1 [网络] (续) 级别 2 级别 3 级别 4 [有线局域网][TCP/IP][IPv6] (续) (续) [Ethernet]— 选项 [开] [关] * 说明 页码 启用或禁用 IPv6 协议。如 需使用 IPv6 协 议,请访问以 下网站获取更 多信息: http://solutions. brother.com/。 [自动] * 选择以太网链 接模式。 [100B-FD] [100B-HD] [10B-FD] [MAC 地址]— [10B-HD] — 可以看见设备 的 MAC 地址。 选择最适合的 引导方式。 [无线局域网][TCP/IP][引导方式][自动] * [静态] [RARP] [BOOTP] [DHCP] 输入 IP 地址。 [IP 地址] [000-255]. [000-255]. [000-255]. [000-255] 输入子网掩码。 [子网掩码][000-255]. [000-255]. [000-255]. [000-255] [000-255]. 输入网关地址。 [网关] [000-255]. [000-255]. [000-255] [节点名称][BRWXXXXXXXXXXXX] 输入节点名称。 [WINS 配置][自动] * 选择 WINS 配 置模式。 [静态] 网络使用说明书 出厂设置以粗体显示并带有 “l” 号。 102 菜单和功能 级别 1 [网络] (续) 级别 2 级别 3 级别 4 选项 说明 页码 [无线局域网][TCP/IP][WINS 服务器][( 首选的 ) 指定首选或备 000.000.000.000] 用 WINS 服务 (续) (续) 器的 IP 地址。 [( 备用的 ) 000.000.000.000] [DNS 服务器][( 首选的 ) 指定首选或备 000.000.000.000] 用 DNS 服务器 的 IP 地址。 [( 备用的 ) 000.000.000.000] [APIPA] [开] * 从本地链接地 址范围内自动 [关] 分配 IP 地址。 [IPv6] [开] 启用或禁用无 线局域网的 [关] * IPv6 协议。 如需使用 IPv6 协议,请访问 以下网站获取 更多信息: http://solutions. brother.com/。 — [安装向导]— 可以手动配置 无线网络的打 印服务器。 — — [WPS/AOSS] 可以使用一键 式方法简单地 配置无线网络 设置。 — — [有 PIN 密 可以使用带有 码的 WPS] PIN 代码的 WPS 简单地配置无线 网络设置。 网络使用说明书 出厂设置以粗体显示并带有 “l” 号。 C 103 级别 1 [网络] (续) 级别 2 级别 3 级别 4 [无线局域网][无线网络 [状态] 状态] (续) [信号] [SSID] 选项 — 说明 页码 可以看见当前无 线网络的状态。 — 可以看见当前 无线网络的信 号强度。 可以看见当前 的 SSID。 可以看见当前 的通信模式。 可以看见设备 的 MAC 地址。 输入邮件地址。 ( 不超过 60 个 字符 ) — [通信模式]— [MAC 地址] — — [电子邮件/ [电子邮件 — 地址] IFax] — ( 下载 IFAX 后可用 ) 输入 SMTP 服 [设置服务器][SMTP 服 [名称] ( 不超过 30 个 务器地址。 务器] 字符 ) [IP 地址] [000-255]. [000-255]. [000-255]. [000-255] [SMTP 端口][00001-65535] 输入 SMTP 端 口号。 [SMTP 认证][无] * 选择电子邮件通 [SMTP-认证] 知的安全方式。 [SMTP 前 POP] 输入 POP3 服 [POP3 服 [名称] ( 不超过 30 个 务器地址。 务器] 字符 ) [IP 地址] [000-255]. [000-255]. [000-255]. [000-255] [POP3 端口][00001-65535] 输入 POP3 端 口号。 网络使用说明书 出厂设置以粗体显示并带有 “l” 号。 104 菜单和功能 级别 1 [网络] (续) 级别 2 级别 3 级别 4 选项 [电子邮件/ [设置服务器][信箱名称]— IFax] (续) ( 下载 IFAX 后可用 ) 说明 页码 输入邮箱名称。 ( 不超过 60 个 字符 ) (续) [信箱密码]— [APOP] [开] [关] * [设置邮件 [自动轮询][开] * 接收] [关] 输入登录 POP3 服务器的密码。 ( 不超过 32 个 字符 ) 启用或禁用 APOP。 自动检查 POP3 服务器上的新 消息。 设置自动检查 POP3 服务器上 新消息的时间 间隔。 [轮询频率][1 分钟] ( [自动轮询][3 分钟] 设置为 [5 分钟] [开]时可 [10 分钟] * 用。 ) [30 分钟] [60 分钟] [标题] [全部] 选择将要打印 [主题 + 来自 + 至]的邮件标头的 内容。 [无] * [删除错误 [开] * 自动删除错误 邮件] 邮件。 [关] [通知] [开] 接收通知消息。 [MDN] [关] * [设置邮件 [发送主题]— 发送] [大小限制][开] [关] * [通知] [开] [关] * 网络使用说明书 出厂设置以粗体显示并带有 “l” 号。 显示网络传真数 据附带的主题。 限制电子邮件 文档的大小。 C 发送通知消息。 105 级别 1 [网络] (续) 级别 2 级别 3 级别 4 选项 [电子邮件/ [设置传输 [传输发送][开] 发送] IFax] [关] * ( 下载 IFAX 后可用 ) 说明 通过互联网将 文档转发至其 他传真设备。 (续) [时区] — [传输范围]— [传输报告][开] [关] * [UTCXXX:XX]— [网络接口]— [有线局域网]* — [网络重置]— [无线局域网] — — 网络使用说明书 出厂设置以粗体显示并带有 “l” 号。 106 注册域名。 打印传输发送 报告。 设置您所在国 家的时区。 可以选择网络 连接类型。 将所有网络设 置恢复为出厂 默认设置。 页码 菜单和功能 [菜单]( 续 ) C 级别 1 级别 2 级别 3 [打印报告] [传输验证] — — [速拨] [传真日志] — [用户设定] — [网络配置] — [无线网络报告]— [来电显示记录]— — [设备信息] [序列号] [初始设置] [接收模式] — [日期 & 时间]— [本机标识] — [音频 / 脉冲]— [拨号音] — [拨号前缀] — [兼容性] — 选项 说明 页码 — 打印这些列表和报告。 [字母顺序] [数字顺序] — — — — — — 可查看设备的序列号。94 [传真自动] * 选择最适合的接收 34 [传真 / 电话]模式。 [外接应答设备] [传真手动] — 设置显示在屏幕上并 打印在所发送传真顶 部的日期和时间。 [传真 :] 输入名称和传真号 码,以显示在发送 [名称 :] 的每页传真上。 [音频] * 选择拨号模式。 [脉冲] [检测] 打开或关闭拨号音 93 [不检测] * 检测。 [开] 设置前缀号码,每 次拨号时可自动添 [关] * 加到传真号码前。 [高] * 调节调制解调器速 93 度以解决传输问题。 [正常] [基本 (VoIP)] 使用说明书 ( 高级功能 ) 快速安装指南 C 出厂设置以粗体显示并带有 “l” 号。 107 级别 1 级别 2 [初始设置] [重置] (续) 级别 3 [网络] 选项 — [快速拨号和 — 传真] [所有设置] — [语言] — [中文] * [英语] 使用说明书 ( 高级功能 ) 快速安装指南 出厂设置以粗体显示并带有 “l” 号。 108 说明 页码 将密码和 IP 地址信 94 息等打印服务器设 置恢复为出厂默认 设置。 删除所有已存储的 快速拨号和传真, 并将本机标识、快 速拨号列表、传输 验证报告和传真日 志恢复为出厂默认 设置。 将设备的所有设置恢 复为出厂默认设置。 更改液晶显示屏的 14 语言。 菜单和功能 传真 ( 级别 1 ) C 级别 2 [历史记录] [拨出] [来电] [速拨] — 级别 3 [选项] 页码 可从拨出记录中选择 46 一个号码进行发送传 [更多] [添加速拨] 真、添加到速拨号或 删除操作。 [删除] [发送传真] — 可从来电显示记录中 46 选择一个号码进行发 [更多] [添加速拨] 送传真、添加到速拨 号或删除操作。 [删除] [发送传真] — 拨号时只需按几个键 45 ( 和启用黑白或启用 彩色键 )。 [设置速拨号] 可存储速拨号码,以 便您仅需按触摸屏上 的几个按钮 ( 和启用黑白或启用 彩色键 ) 即可拨号。 [设置组] 可设置多址发送的组 拨号。 [修改] 可更改速拨号码。 可删除速拨号码。 — [删除] — 可发送黑白传真。 — — 可发送彩色传真。 [标准] * [精细] [超精细] [照片] 设置发出传真的分辨率。 [传真分辨率] — — [自动] * [浅] [深] [多址发送] [使用速拨键 — 添加号码] [对比度] 说明 [发送传真] — [更多] [启用黑白] — [启用彩色] — 选项 47 48 30 更改所发送传真的深浅。 C 可将同一传真信息发 送到多个传真号码。 使用说明书 ( 高级功能 ) 出厂设置以粗体显示并带有 “l” 号。 109 级别 1 级别 2 [选项] (续) 级别 3 选项 说明 [定时传真] — [开] [关] * 以 24 小时制设定要定 时发送传真的时间。 [批量发送] — [开] [关] * 将同一时间发送到同 一传真号码上的定时 传真一次性发送出去。 [实时发送] — [开] [关] * 可不使用内存而直接 发送传真。 [轮询发送] — [标准] [安全] [关] * 设置设备的原稿以便 其他传真设备检索。 [轮询接收] — [标准] [安全] [定时器] [关] * 设定设备以轮询其他 传真设备。 [国际模式] — [开] [关] * 若发送国际传真有困 难,将此设定为开。 [平板扫描尺寸] — [Letter] [A4] * 设置用于传真的平板 32 扫描尺寸。 [历史记录] [拨出] [发送传真] 可从拨出记录中选择 46 一个号码进行发送传 [更多] 真、添加到速拨号或 ( [添加速拨] / 删除操作。 [删除] ) [来电] [发送传真] 可从来电显示记录中 46 选择一个号码进行发 [更多] 送传真、添加到速拨 ( [添加速拨] / 号或删除操作。 [删除] ) 使用说明书 ( 高级功能 ) 出厂设置以粗体显示并带有 “l” 号。 110 页码 菜单和功能 级别 1 级别 2 级别 3 [选项] (续) [速拨] [发送传真] — [更多] [设定新默认值] — [出厂设置] — 选项 说明 页码 拨号时只需按几个键 45 ( 和启用黑白或启用 彩色键 )。 [设置速拨号] 可存储速拨号码,以 47 便您仅需按触摸屏上 的几个按钮 ( 和启用 黑白或启用彩色键 ) 即可拨号。 [设置组] 可设置多址发送的组 拨号。 [修改] 可更改速拨号码。 [删除] 可删除速拨号码。 48 [传真分辨率] 可存储传真设置。 [对比度] [实时发送] [平板扫描尺寸] — 可将所有设置恢复为 出厂默认设置。 使用说明书 ( 高级功能 ) 出厂设置以粗体显示并带有 “l” 号。 C 111 扫描 ( ) C 级别 1 选项 1 [扫描到文件]— 选项 2 — 选项 3 — [扫描到介质][启用] ( 存储卡或 USB 闪存盘插入时 ) [选项] — — 说明 页码 可将黑白或彩色原稿 扫描到计算机中。 可直接扫描到存储卡 56 或 USB 闪存盘。 [彩色 100 dpi] 可为原稿选择扫描 56 [彩色 200 dpi]* 分辨率和文件格式。 [彩色 300 dpi] [彩色 600 dpi] [黑白 100 dpi] [黑白 200 dpi] [黑白 300 dpi] [文件类型] ( 如果在质量设置 中选择彩色选项 ) [PDF] * [JPEG] ( 如果在质量设置 中选择黑白选项 ) [TIFF] [PDF] * 可重命名文件。 [文件名称] — [设定新默认值][质量] 可将您的扫描设置 保存为默认设置。 [文件类型] [出厂设置] — 可将所有设置恢复为 初始出厂默认设置。 — [扫描到网络]( 配置文件名称 ) — 可将扫描数据发送到 本地网络或互联网中 的 CIFS 服务器上。 软件使用说明书 使用说明书 ( 高级功能 ) 出厂设置以粗体显示并带有 “l” 号。 112 [质量] 菜单和功能 级别 1 选项 1 选项 2 [扫描到 FTP]( 配置文件名称 ) — [扫描到 电子[PC] 邮件] — [电子邮件服 [手动] 务器] [速拨] ( 下载 IFAX 后 可用 ) 选项 3 — 说明 页码 可通过 FTP 发送扫 描数据。 — 可将黑白或彩色原 稿扫描到电子邮件 应用程序中。 — 可将黑白或彩色原 稿扫描到电子邮件 服务器中。 [手动]:可使用液 晶显示屏上的按钮 输入电子邮件地址。 [速拨]:可检索存 储在设备中的电子 邮件地址。 [质量] 选择通过电子邮件 服务器发送已扫描 ( 选项 ) 数据的文件格式。 [彩色 100 dpi] [彩色 200 dpi]* [彩色 300 dpi] [彩色 600 dpi] [黑白 100 dpi] [黑白 200 dpi] [黑白 300 dpi] [文件类型] ( 选项 ) ( 如果在质量设置 中选择彩色选项 ) [PDF] * [JPEG] ( 如果在质量设置 中选择黑白选项 ) [TIFF] [PDF] * C 软件使用说明书 使用说明书 ( 高级功能 ) 出厂设置以粗体显示并带有 “l” 号。 113 级别 1 选项 1 选项 2 [扫描到 电子[电子邮件服 [手动] 务器] 邮件] [速拨] ( 下载 IFAX 后 (续) (续) 可用 ) [扫描到 OCR]— (Macintosh 用 户下载 Presto! PageManager 后可用。请参 见 uu 第 5 页 获取 Brother — 选项 3 说明 页码 [设定新默认值] 可存储扫描设置。 ( 选项 ) [质量] [文件类型] [出厂设置] 可将所有设置恢复 为出厂默认设置。 — 可将文本原稿转换成 可编辑的文本文件。 服务支持 (Macintosh)) [扫描到图像]— — — — — [Web 服务] [扫描] — ( 安装网络服务[用于电子邮 — 扫描器时显示 件的扫描] — 在计算机的 [用于 OCR 的 — ® 扫描] Windows — Explorer 中。 )[用于传真的 — 扫描] — [用于打印的 — 扫描] 软件使用说明书 使用说明书 ( 高级功能 ) 出厂设置以粗体显示并带有 “l” 号。 114 可将彩色图片扫描 到图形应用程序中。 可使用网络服务协 议扫描数据。 菜单和功能 复印 ( ) 级别 1 [启用黑白] [启用彩色] [选项] C 级别 2 — — [质量] 级别 3 — — — 选项 说明 页码 — 49 可进行黑白复印。 — 可进行彩色复印。 [快速] 为下一次复印选择 复印分辨率。 [正常] * [最佳] — [纸张类型] [普通纸] * 选择与纸盒中的纸张 50 [喷墨专用纸] 相匹配的纸张类型。 [Brother BP71] [Brother BP61] [其它相片纸] [透明胶片] 选择与纸盒中的纸张 51 [纸张尺寸] — [A4] * 相匹配的纸张尺寸。 [A5] [A3] [10x15cm] [Letter] [Legal] [Ledger] — — [放大 / 缩小][100%] * [放大] [198% 10x15cmiA4]为下一次复印选择 [186% 10x15cmiLTR]放大比例。 [141% A4iA3, A5iA4] [缩小] [97% LTRiA4] 为下一次复印选择 [93% A4iLTR] 缩小比例。 [83% LGLiA4] [69% A4iA5] [47% A4i10x15cm] [适合页面] — 设备将自动调节到 您设置的纸张尺寸。 使用说明书 ( 高级功能 ) 出厂设置以粗体显示并带有 “l” 号。 115 C 级别 1 [选项] (续) 级别 2 级别 3 选项 — [放大 / 缩小][自定义 (25-400%)] (续) — [浓度] 说明 页码 选择适合您原稿类型 的放大或缩小比例。 调节复印件的浓度。 -2 -1 0 +1 +2 [堆叠 / 排序]— [堆叠] * 可选择堆叠或排序 多份复印件。 [排序] [页面布局] — [关 (1 合 1)] * 可选择 N 合 1、2 合 [2 合 1 ( 纵向 )]1 ( 身份证 ) 或者制 作成海报。 [2 合 1 ( 横向 )] [2 合 1 ( 身份证 )] [4 合 1 ( 纵向 )] [4 合 1 ( 横向 )] [海报 (2x1)] [海报 (2x2)] [海报 (3x3)] — 可选择双面打印设置。 [双面复印] [关] * [纵向 长边翻页]— [横向 长边翻页]— [纵向 短边翻页]— [横向 短边翻页]— [高级] [标准] * [DX1] [DX2] [高级设置] — [关] * 可选择各种复印设置, 如 [薄纸复印]和 [省墨模式] [书本复印]。 [薄纸复印] [书本复印] 使用说明书 ( 高级功能 ) 出厂设置以粗体显示并带有 “l” 号。 116 菜单和功能 级别 1 [选项] (续) 级别 2 级别 3 [设定新默认值]— [出厂设置] — 选项 说明 [质量] 可存储复印设置。 [放大 / 缩小] [浓度] [页面布局] [省墨模式] [薄纸复印] [双面复印] — 可将所有设置恢复 为出厂默认设置。 页码 使用说明书 ( 高级功能 ) 出厂设置以粗体显示并带有 “l” 号。 C 117 图像捕捉 ( 级别 1 ) C 级别 2 [查看照片] [OK] 级别 3 选项 说明 页码 [启用] — 可打印所选照片。 55 [选项] 详细信息, 请参见下表 中的 [选项]。 — 可使用这些选项更 改照片。 [打印所有] [启用] — [选项] — 详细信息,请 可使用这些选项更 参见下表中的 改照片。 [选项]。 [每行 6 个 图片] 详细信息, 可打印一份缩略图 页面。 请参见 uu 第121页 [选项] ( 适 [打印索引页] [索引页] [每行 5 个 图片] [打印照片] [启用] [选项] 用于 [索引 页] ) — 可打印单个图像。 详细信息, 请参见下表 中的 [选项]。 可使用这些选项更 改照片。 使用说明书 ( 高级功能 ) 出厂设置以粗体显示并带有 “l” 号。 118 可打印存储卡或 USB 闪存盘中的所 有照片。 菜单和功能 [选项] ( 适用于图像捕捉键 ) 选项 1 选项 2 [打印质量] [正常] C 选项 3 — 选项 4 — 说明 — — 选择纸张类型。 页码 选择打印质量。 [照片] * ( 不适用于 DPOF 打印。 ) [纸张类型] [普通纸] [喷墨专用纸] [Brother BP71] [Brother BP61] [其它相片纸] * [纸张尺寸] [10x15cm] * ( 选择 A4 或 — Letter 时 ) [13x18cm] [ 8x10cm] [A4] [ 9x13cm] [A3] [10x15cm] [Letter] [13x18cm] [Ledger] [15x20cm] [亮度] 选择纸张尺寸和打 印尺寸。 [最大尺寸]* — — 调节亮度。 — 调节对比度。 -2 -1 0 +1 +2 [对比度] — -2 C -1 0 +1 +2 使用说明书 ( 高级功能 ) 出厂设置以粗体显示并带有 “l” 号。 119 选项 1 选项 2 [色彩增强] [开] [关] * 选项 3 选项 4 [白平衡] 说明 调节白色区域的色调。 -2 -1 0 +1 +2 [清晰度] 增强图像的清晰度。 -2 -1 0 +1 +2 [色彩浓度] -2 调节图像中的色彩 总量。 -1 0 +1 +2 [开] * [关] — — [满幅打印] [开] * [关] [日期打印] [开] [关] * ( 不适用于 DPOF 打印。) — — — — 在照片上打印日期。 — 可将您的打印设置 保存为默认设置。 [剪切] — [设定新默认值][打印质量] [纸张类型] [纸张尺寸] [亮度] [对比度] [色彩增强] [剪切] [满幅打印] [日期打印] 使用说明书 ( 高级功能 ) 出厂设置以粗体显示并带有 “l” 号。 120 剪切图像周围的空白 处以适合纸张尺寸或 打印尺寸。如果想打 印整张图像或避免不 必要的剪切,请将此 功能关闭。 此功能可将打印区域 扩展到纸张边缘。 页码 菜单和功能 选项 1 选项 2 [出厂设置] — 选项 3 — 选项 4 — 说明 可将所有设置恢复 为出厂默认设置。 页码 使用说明书 ( 高级功能 ) 出厂设置以粗体显示并带有 “l” 号。 [选项] ( 适用于 [索引页] ) 级别 1 级别 2 [纸张类型] [普通纸] * C 级别 3 选项 说明 — — 选择纸张类型。 — — 选择纸张尺寸。 页码 [喷墨专用纸] [Brother BP71] [Brother BP61] [其它相片纸] [纸张尺寸] [Letter] [A4] * 使用说明书 ( 高级功能 ) 出厂设置以粗体显示并带有 “l” 号。 [速拨] 级别 1 [速拨] C 级别 2 级别 3 [发送传真] — [更多] 选项 — [设置速拨号]— [设置组] — — [修改] — [删除] 使用说明书 ( 高级功能 ) 出厂设置以粗体显示并带有 “l” 号。 说明 页码 拨号时只需按几个 45 键 ( 和启用黑白或启 用彩色键 )。 可存储速拨号码, 47 以便您仅需按触摸 屏上的几个按钮 ( 和启用黑白或启用 彩色键 ) 即可拨号。 可设置多址发送的 组拨号。 可更改速拨号码。 48 可删除速拨号码。 C 121 [历史记录] C 级别 1 级别 2 [历史记录] [拨出] 级别 3 选项 [发送传真] — [更多] [添加速拨] [删除] 说明 页码 可从拨出记录中选 46 择一个号码进行发 送传真、添加到速 拨号或删除操作。 — 可从来电显示记录中 46 [来电] [发送传真] [更多] [添加速拨] 选择一个号码进行发 送传真、添加到速拨 [删除] 号或删除操作。 出厂设置以粗体显示并带有 “l” 号。 [墨水] ( 级别 1 [墨水] ) C 级别 2 级别 3 [打印测试页]— [清洗] — 选项 [打印质量] [打印对齐] [黑色] [彩色] [全部] — [墨水余量] — 使用说明书 ( 高级功能 ) 出厂设置以粗体显示并带有 “l” 号。 122 说明 可检查打印质量或 对齐。 可清洗打印头。 可查看可用墨水容量。 页码 64 64 菜单和功能 输入文本 C 设置某些菜单选项时,需要将文本输入设备中。按 特殊字符。按相应按钮数次即可获得想要的字符。 按钮循环显示字母、数字和 提示 如果已下载 IFAX ( 网络传真 ): 输入电子邮件地址时,可按 按钮切换屏幕输入大小写字母。 插入空格 要插入空格,请按 C 按钮选择特殊字符,然后按空格按钮 或 。 或者,您可以按 c 两次移动光标。 提示 可用字符可能根据国家的不同而有所差异。 改正 C 如果输入字符错误想更改,可按 d 将光标移至不正确的字符下方,然后按 钮,并输入正确的字符。也可移动光标并输入字符以插入字母。 如果屏幕上未显示 d 按钮,则重复按 的字符。 按 按钮直到清除错误字符,然后输入正确 C 重复字母 C 如果想输入的字符和前一个字符在同一个按钮上,按 c 向右移动光标,然后再次 按此按钮。 123 D 规格 D 常规 D 提示 本章简要介绍设备的规格。有关其他规格,请访问我们的网站 http://www.brother.cn/。 打印机类型 打印头 喷墨打印机 黑白: 210 × 1 压电喷嘴 彩色: 210 × 3 压电喷嘴 64 MB 内存容量 LCD ( 液晶显示屏 ) 触摸屏 1.9 英寸 (49.0 毫米 ) STN 彩色液晶显示屏 电源 AC 220 ~ 240 V 50/60 Hz 耗电量 1 复印模式: 约 27 W 2 准备就绪模式: 约 6.5 W 休眠模式: 约 2.5 W 关闭时: 约 0.2 W 1 设备连接至 USB 接口时测得。 2 使用自动进稿器进行单面打印时,分辨率:标准;原稿:ISO/IEC 24712 打印样式。 124 规格 尺寸 286 Ჱ☨ 260 Ჱ☨ 514 Ჱ☨ 554 Ჱ☨ 461 Ჱ☨ 580 Ჱ☨ 重量 13.6 千克 噪音 运行时: 小于 ( 含 ) 50 dB 温度 运行时: 10 ~ 35C 1 最佳打印质量: 20 ~ 33C 湿度 运行时: 20 ~ 80% ( 不结霜 ) 最佳打印质量: 20 ~ 80% ( 不结霜 ) ADF ( 自动进稿器 ) 最多 35 页 纸张:90 克 / 平方米 A4 或 Letter 尺寸 原稿尺寸 自动进稿器宽度:148 毫米 ~ 215.9 毫米 自动进稿器长度:148 毫米 ~ 355.6 毫米 平板扫描器宽度:最宽 215.9 毫米 平板扫描器长度:最长 297 毫米 1 噪音取决于打印环境。 D 125 打印介质 纸张输入 D 纸盒 纸张类型: 普通纸、喷墨专用纸 ( 涂层纸 )、相片纸 1 和透明胶片 1 2 纸张尺寸: A4、Ledger、A3、Legal、Executive、Letter、A5、A6、 信封 ( 商用 10 号、 DL、 C5、 Monarch)、相片纸 10 × 15 厘米、相片纸 L 89 × 127 毫米、相片纸 2L 13 × 18 厘米和 索引卡片 127 × 203 毫米 3 宽度:89 毫米 ~ 297 毫米 长度:127 毫米 ~ 431.8 毫米 更多详细信息,请参见 uu 第 26 页 纸张重量、厚度和容量 纸盒最大容量: 约 250 张 80 克 / 平方米普通纸 纸张输出 最多 50 张 A4 普通纸 ( 正面向上打印输出到纸盒 ) 1 1 对于相片纸或透明胶片,打印纸张从设备中输出后,请立即从出纸托板上拿走以避免弄脏打印 件。 2 喷墨打印时,仅用推荐的透明胶片。 3 请参见 uu 第 25 页 用于每项操作的纸张类型和尺寸 126 规格 传真 兼容性 调制解调器速度 D ITU-T Super Group 3 自动降速 33,600 bps 扫描宽度 自动进稿器:208 毫米 (A4 纸张 ) 平板扫描器:204 毫米 (A4 纸张 ) 打印宽度 291 毫米 (A3 纸张 ) 灰度级别 级别:64 ( 黑白 )/256 ( 彩色 ) 分辨率 标准 203 × 98 dpi ( 黑白 ) 203 × 196 dpi ( 彩色 ) 精细 203 × 196 dpi ( 黑白 / 彩色 ) 超精细 203 × 392 dpi ( 黑白 ) 照片 203 × 196 dpi ( 黑白 ) 快速拨号 100 个地址 × 2 个号码 群组 最多 6 个 多址发送 200 个号码 (200 个快速拨号 ) 自动重拨 以 5 分钟为间隔,重拨 3 次 内存传输 最多 400 1 页 无纸接收 最多 400 1 页 1 “ 页数 ” 参考 “ITU-T 1 号测试图表 ”( 标准商务信函、标准分辨率、MMR 编码 )。产品规格和印刷 材料如有更改,恕不另行通知。 127 D 复印 D 彩色 / 黑白 是/是 复印宽度 最宽 210 毫米 多份复印 最多可堆叠 / 排序 99 页 放大 / 缩小 25% ~ 400% ( 以 1% 为单位增加或减少 ) 分辨率 最高可打印 1200 × 1200 dpi 双面 ( 两面 ) 是 纸张类型: 普通纸 纸张尺寸: A4、 Ledger 1、 A3 1、 Legal、 Letter、 A5 1 上边距和下边距最小为 22 毫米 128 规格 图像捕捉中心 兼容介质 1 分辨率 文件扩展名 ( 介质格式 ) ( 图像格式 ) 文件数量 文件夹 满幅打印 D Memory Stick™ (16 MB - 128 MB) Memory Stick PRO™ (256 MB - 32 GB) Memory Stick Duo™ (16 MB - 128 MB) Memory Stick PRO Duo™ (256 MB - 32 GB) 带适配器的 Memory Stick Micro™ (M2™) (256 MB 32 GB) MultiMedia Card (32 MB - 2 GB) MultiMedia Card plus (128 MB - 4 GB) 带适配器的 MultiMedia Card mobile (64 MB - 1 GB) SD 存储卡 (16 MB - 2 GB) 带适配器的 miniSD (16 MB - 2 GB) 带适配器的 microSD (16 MB - 2 GB) SDHC 存储卡 (4 GB - 32 GB) 带适配器的 miniSDHC (4 GB - 32 GB) 带适配器的 microSDHC (4 GB - 32 GB) SDXC 存储卡 (48 GB - 64 GB) USB 闪存盘 2 最高 1200 × 2400 dpi DPOF ( 版本 1.0、版本 1.1)、 Exif DCF ( 不超过版本 2.1) 照片打印:JPEG 3 扫描到存储卡:JPEG、 PDF ( 彩色 ) TIFF、 PDF ( 黑白 ) 最多 999 个文件 ( 其中也包括包含在存储卡或 USB 闪存盘中的文件夹 ) 文件必须存储在存储卡或 USB 闪存盘中的第四层文 件夹中。 A4、 Letter、 Ledger、 A3、相片纸 10 × 15 厘米、相 片纸 2L 13 × 18 厘米 4 1 不包括存储卡、适配器和 USB 闪存盘。 2 USB 2.0 标准 最大 32 GB 的 USB 大容量存储卡 支持格式:FAT12/FAT16/FAT32/exFAT 3 不支持 Progressive JPEG 格式。 4 请参见 uu 第 25 页 用于每项操作的纸张类型和尺寸 D 129 PictBridge D 兼容性 支持照相机影像机器工业会标准 CIPA DC-001。 接口 请访问 http://www.cipa.jp/pictbridge/ 获取更多信 息。 USB 直接接口 130 规格 扫描 D 彩色 / 黑白 是/是 TWAIN 适用 是 (Windows® XP 1/Windows Vista®/Windows® 7) Mac OS X 10.4.11、 10.5.x、 10.6.x 2 WIA 适用 是 (Windows® XP 1/Windows Vista®/Windows® 7) ICA 适用 是 (Mac OS X 10.6.x) 色彩深度 48 位彩色处理 ( 输入 ) 24 位彩色处理 ( 输出 ) 分辨率 最高 19200 × 19200 dpi ( 插值 ) 3 最高 2400 × 2400 dpi ( 光学 ) ( 平板扫描器 ) 最高 2400 1200 dpi ( 光学 ) ( 自动进稿器 ) 扫描宽度和长度 ( 平板扫描器 ) 宽度:最宽 210 毫米 长度:最长 291 毫米 ( 自动进稿器 ) 宽度:最宽 210 毫米 长度:最长 349.6 毫米 灰度级别 256 级 1 此使用说明书中的 Windows® XP 包括 Windows® XP 家庭版、 Windows® XP 专业版和 Windows® XP 专业版 x64 版本。 2 关于 Mac OS X 的最新驱动程序更新,请访问以下网站:http://solutions.brother.com/。 3 使用 WIA 驱动程序在 Windows® XP、Windows Vista® 和 Windows® 7 下最大扫描分辨率可达 1200 × 1200 dpi ( 使用 Brother 扫描器实用程序时,分辨率可高达 19200 × 19200 dpi)。 D 131 打印 D 分辨率 最高 1200 × 6000 dpi 打印宽度 3 291 毫米 [297 毫米 ( 满幅 ) 1] 满幅打印 2 A4、 Letter、 Ledger、 A3、 A6、相片纸 10 × 15 厘米、索引卡片 127 × 203 毫米、 相片纸 L 89 × 127 毫米、相片纸 2L 13 × 18 厘米 双面 ( 两面 ) 纸张类型: 普通纸 纸张尺寸: A4、 Letter、 Ledger 5、 A3 5、 Legal、 A5、 A6、 Executive 打印速度 4 1 满幅打印功能设置为开时。 2 请参见 uu 第 25 页 用于每项操作的纸张类型和尺寸 3 当在 A3 尺寸的纸张上打印时。 4 有关规格的详细信息,请访问我们的网站 http://www.brother.cn/。 5 上边距和下边距最小为 22 毫米 132 规格 接口 D USB 1 2 USB 2.0 接口电缆,长度不超过 2 米。 局域网电缆 3 无线局域网 以太网 UTP 5 类或超 5 类接口电缆。 IEEE 802.11b/g/n ( 基础架构 /Ad-hoc 模式 ) 1 设备标配高速 USB 2.0 接口。也可将设备连接到带有 USB1.1 接口的计算机上。 2 不支持第三方 USB 端口。 3 请参见 uu 第 136 页 网络 ( 局域网 ) uu 网络使用说明书:支持的协议和安全功能 D 133 计算机要求 D 支持的操作系统和软件功能 安装所需的硬盘 支持的计 最低 推荐 空间 计算机平台和操作系统版本 算机软件 计算机接口 最低处理器速度 RAM RAM 功能 驱动程序 应用程序 Windows® Windows® XP 家庭版 1 打印、PC USB、 Intel® Pentium® II 128 MB 256 MB 150 MB 1 GB 操作系统 Windows® XP 专业版 1 Fax 3、扫 10/100 或同等处理器 Base-TX 描、可移 ® 256 MB 512 MB 150 MB 1 GB Windows® XP 专业 4 ( 以太网 )、 支持 64 位 (Intel 动磁盘 64 或 AMD64) 的 版 x64 版本 1 无线 802.11b/g/n CPU ® 1 512 MB 1 GB 500 MB 1.3 GB Windows Vista 支持 Intel® Windows® 7 1 Windows Server® 2003 打印 ( 仅通过网络打印 ) Windows Server® 2003 x64 版本 ( 仅 通过网络打印 ) Pentium® 4 或 64 1 GB (32 位 ) 1 GB (32 位 ) 650 MB 1.3 GB 位同等 (Intel® 64 2 GB (64 位 ) 2 GB (64 位 ) 或 AMD64) 的 CPU N/A Intel® Pentium® III 256 MB 512 MB 50 MB 10/100 Base-TX 或同等处理器 ( 以太网 )、 支持 64 位 (Intel® 无线 64 或 AMD64) 的 802.11b/g/n CPU Windows Server® 2003 R2 ( 仅通过网 络打印 ) Intel® Pentium® III 或同等处理器 Windows Server® 2003 R2 x64 版本 ( 仅通过网络打印 ) 支持 64 位 (Intel® 512 MB 64 或 AMD64) 的 CPU 1 GB Windows Server® 2008 ( 仅通过网络打印 ) 支持 Intel® Pentium® 4 或 64 位同等 (Intel® 64 或 AMD64) 的 CPU 2 GB Windows Server® 2008 支持 64 位 (Intel® 64 R2 ( 仅通过网络打印 ) 或 AMD64) 的 CPU 2 Macintosh Mac OS X 80 MB 550 MB 打印、 PC USB 、 PowerPC G4/G5 512 MB 1 GB 3 操作系统 10.4.11、 10.5.x Fax 发送 、 10/100 Intel® 处理器 Base-TX 1 GB 2 GB Mac OS X 10.6.x 扫描、可移 Intel® 处理器 ( 以太网 )、 动磁盘 4 无线 802.11b/g/n 适用环境: 1 对于 WIA,1200 x 1200 分辨率。Brother 扫描实 关于最新驱动程序的更新,请访问: http://solutions.brother.com/。 用程序最多可增强至 19200 × 19200 dpi。 所有商标、品牌和产品名称都是其相应公司的财产。 2 不支持第三方 USB 端口。 3 PC Fax 仅支持黑白。 4 可移动磁盘是图像捕捉中心的一项功能。 134 规格 耗材 墨水 墨盒使用寿命 更换耗材 D 设备使用与打印头组件分离的独立黑色、黄色、青色和 品红色墨盒。 第一次安装墨盒,为了保证高质量打印,设备将使用墨 水填充墨水供给管。此过程完成后,本设备附带墨盒的 容量比标准墨盒的少 ( 为标准墨盒的 65%)。此过程仅出 现一次。使用下列墨盒您可以打印特定的页数。 < 高容量黑色 >LC450XLBK< 高容量黄色 >LC450XLY< 高容量青色 >LC450XLC< 高容量品红色 > LC450XLM 黑色 - 约 2,400 页 1 黄色、青色和品红色 - 约 1,200 页 1 < 标准容量黑色 >LC400BK< 标准容量黄色 >LC400Y< 标准容量青色 >LC400C< 标准容量品红色 > LC400M 黑色、黄色、青色和品红色 - 约 600 页 1 墨盒大致容量符合 ISO/IEC 24711 标准。 关于更换耗材的更多信息,请访问: http://www.brother.com/pageyield/。 什么是 Innobella™? Innobella™ 是 Brother 新推出的代表正品耗材的一个品牌标 志。 “Innobella™” 的名称来自单词 “Innovation ( 创新 )” 和 “Bella” ( 在意大利语中是 “ 美丽 ” 的意思 )。它是 “ 革新 ” 技 术的代表。 Brother 使用这种技术提供给顾客 “ 美丽的 ” 和 “ 持久的 ” 打印效果。 D 当打印照片图像时,Brother 推荐使用 Innobella™ 相片纸 (BP71 系列 ) 以获得高质量的打印。使用 Innobella™ 墨 水和纸张更易于得到鲜亮的打印效果。 135 网络 ( 局域网 ) D 提示 关于网络规格的更多信息 uu 网络使用说明书 局域网 您可以将设备连接至网络,以进行网络打印、网络扫描、 PC Fax 发送、 PC Fax 接收 ( 仅适用于 Windows®)、远 程设置,还可以从图像捕捉中心 1 获取照片和进行远程设 置。还包含 Brother BRAdmin Light 2 网络管理软件。 无线网络安全 SSID (32 个字符 )、 WEP 64/128 位、 WPA-PSK (TKIP/AES)、 WPA2-PSK (AES) 安装支持实用程序 AOSS™ 是 WPS 是 1 请参见第 134 上的计算机要求表格。 2 若需要更高级的打印机管理程序,可从 http://solutions.brother.com/ 下载最新版本的 Brother BRAdmin 专业版实用程序。 136 E 索引 A Apple Macintosh 请参见软件使用说明书。 B Brother CreativeCenter ..................................4 帮助 菜单表 .............................................96 液晶显示屏信息 ...............................95 包装和运输设备 ..................................66 拨出记录 发送传真 ..........................................46 删除 .................................................46 添加到快速拨号 ...............................46 拨号 拨出记录 ..........................................46 快速拨号 ..........................................45 来电显示记录 ..................................46 手动 .................................................45 一个暂停 ..........................................47 C ControlCenter 请参见软件使用说明书。 操作面板概述 .......................................6 插口 分机 外接电话 .......................................42 重拨 / 暂停 ..........................................45 传送传真或传真日志报告 ...................76 传真 / 电话模式 远程激活代码 ..................................43 远程禁用代码 ..................................43 在分机上应答 ..................................43 振铃次数 ..........................................36 传真,从计算机 请参见软件使用说明书。 传真,单机 发送 ................................................. 30 彩色传真 ....................................... 32 传输验证报告 ............................... 32 电话线路干扰 /VoIP ...................... 93 更改平板扫描器尺寸 ..................... 32 问题 .............................................. 89 接收 ................................................. 34 传真检测 ....................................... 37 电话线路干扰 /VoIP ...................... 93 F/T 振铃时间,设置 ..................... 36 通过分机 ....................................... 43 问题 .............................................. 88 振铃次数,设置 ............................ 36 传真代码 更改 ................................................. 44 使用 ................................................. 43 远程激活代码 ............................ 37, 43 远程禁用代码 .................................. 43 传真检测 ............................................ 37 D 单线路上的自定义电话功能 ............... 90 打印 分辨率 ........................................... 132 规格 ............................................... 132 卡纸 ................................................. 79 可打印区域 ...................................... 21 请参见软件使用说明书。 问题 ................................................. 85 电话线路 多线 (PABX) .................................... 42 干扰 /VoIP ....................................... 93 连接 ................................................. 41 问题 ................................................. 88 多线连接 (PABX) ............................... 42 137 E F J 非扫描区域 ........................................ 29 分辨率 传真 ............................................... 127 打印 ............................................... 132 复印 ............................................... 128 扫描 ............................................... 131 分机,使用 ........................................ 43 复印 使用平板扫描器 ............................... 28 纸张尺寸 ......................................... 51 纸张类型 ......................................... 50 接收模式 传真 / 电话 ...................................... 34 传真手动 ......................................... 34 传真自动 ......................................... 34 外接应答设备 .................................. 34 G 故障排除 ............................................ 84 卡纸 ................................................. 79 屏幕上的错误信息 ........................... 68 如果出现问题 打印 .............................................. 85 打印接收的传真 ............................ 88 电话线路或连接 ............................ 88 复印 .............................................. 90 来电 .............................................. 89 软件 .............................................. 91 扫描 .............................................. 90 输入数据 ....................................... 92 图像捕捉中心 ............................... 91 网络 .............................................. 91 原稿卡纸 ....................................... 77 液晶显示屏上的维护信息 ................ 68 原稿卡纸 ......................................... 77 H 耗材 ................................................. 135 灰度级别 .................................. 127, 131 I Innobella™ ...................................... 135 138 K 卡纸 原稿 ................................................ 77 纸张 ................................................ 79 快速拨号 更改 ................................................ 48 快速拨号 更改 ............................................. 48 删除 ............................................. 48 设置 ............................................. 47 使用 ............................................. 45 删除 ................................................ 48 设置 ................................................ 47 使用 ................................................ 45 组拨号 更改 ............................................. 48 L 来电显示 来电显示记录 .................................. 46 发送传真 ...................................... 46 删除 ............................................. 46 添加到快速拨号 ........................... 46 LCD ( 液晶显示屏 ) ........................ 7, 95 亮度 ................................................ 13 连接 外接电话 ......................................... 42 外接应答设备 .................................. 41 M Macintosh 请参见软件使用说明书。 墨盒 更换 .................................................60 墨点计数器 ......................................60 模式,进入 传真 ...................................................6 复印 ...................................................6 扫描 ...................................................6 图像捕捉 ............................................6 P Presto!PageManager 请参见软件使用说明书。另请参见 Presto!PageManager 应用程序。 屏幕编程 ............................................95 Q 清洁 打印头 .............................................64 扫描器 .............................................63 R 日常维护 更换墨盒 ..........................................60 S 扫描 请参见软件使用说明书。 设备编程 ............................................95 收藏夹设置 .........................................10 更改 .................................................11 检索 .................................................11 删除 .................................................11 注册 .................................................10 手动 拨号 ................................................. 45 接收 ................................................. 34 T 透明胶片 ........................ 23, 24, 26, 126 图像捕捉中心 从计算机 请参见软件使用说明书。 打印设置 质量 .............................................. 55 规格 ............................................... 129 Memory Stick™ .............................. 52 Memory Stick PRO™ ...................... 52 MultiMedia Card .............................. 52 SD 存储卡 ....................................... 52 SDHC 存储卡 .................................. 52 SDXC 存储卡 .................................. 52 扫描到存储卡 更改文件名 ................................... 56 预览照片 ......................................... 55 W Windows® 请参见软件使用说明书。 外接电话,连接 ................................. 42 外接设备 (TAD),外接 连接 ................................................. 41 网络 打印 请参见网络使用说明书。 扫描 请参见软件使用说明书。 文本,输入 ....................................... 123 无绳电话 ............................................ 43 无线网络 请参见快速安装指南和网络使用说明 书。 139 E X Z 信封 ................................. 18, 19, 25, 26 振铃次数,设置 ................................. 36 纸张 ........................................... 23, 126 尺寸 ................................................ 22 可打印区域 ..................................... 21 类型 .......................................... 22, 25 容量 ................................................ 26 原稿尺寸 ......................................... 27 装入 .......................................... 15, 18 装入信封和明信片 ........................... 18 自动 传真接收 ......................................... 34 传真检测 ...................................... 37 自动进稿器 (ADF) .............................. 27 Y 液晶显示屏上的错误信息 ................... 68 传真内存已满 .................................. 73 盖子被打开 ...................................... 70 仅黑白打印 ...................................... 69 卡纸 ................................................. 74 墨水不足 ......................................... 71 墨水回收盒将满 ............................... 71 墨水回收盒已满 ............................... 71 内存已满 ......................................... 74 数据残留 ......................................... 70 通信错误 ......................................... 70 未设置 ....................................... 45, 73 无法初始化 ...................................... 75 无法打印 ................................... 70, 75 无法检测 ......................................... 69 无法清洗 ......................................... 75 无法扫描 ......................................... 75 无墨盒 ............................................. 72 原稿卡纸 ......................................... 70 纸盒无纸 ......................................... 73 纸张尺寸错误 .................................. 75 应答设备 (TAD) .................................. 41 连接 ................................................. 41 应答设备 (TAD),外接 ................. 34, 41 接收模式 ......................................... 34 连接 ................................................. 41 录制外出留言信息 ........................... 42 音量,设置 蜂鸣器 ............................................. 12 扬声器 ............................................. 13 振铃 ................................................. 12 远程设置 请参见软件使用说明书。 原稿 装入 ........................................... 27, 28 运输设备 ............................................ 66 140 ѻકЁ᳝↦᳝ᆇ⠽䋼ܗ㋴ⱘৡ⿄ঞ䞣 ᳝↦᳝ᆇ⠽䋼ܗ㋴ ൟো 0)&-': 䪙 ∲ 䬝 ݁Ӌ䫀 䚼ӊৡ⿄ 㞾ࡼ䖯〓఼ ᠿᦣ Ⲧࣙ㺙Ⲧ Ḛᶊᠬᶊ 䖯㒌఼ 㞾ࡼ䗕㒌఼ ⋫ᴎᵘ ༈ 㒌Ⲧ Ⲫᵓ ᷛㅒ 䴶ᵓ Џ⬉䏃ᵓ ⬉⑤կᑨ 䗝䜡ӊ ॄࠋક ࣙ㺙ᴤ᭭ 3E h h 嗟 h h h h h 嗟 h 嗟 h h h 嗟 嗟 嗟 +J 嗟 嗟 嗟 嗟 嗟 嗟 嗟 嗟 嗟 嗟 嗟 嗟 嗟 嗟 嗟 嗟 嗟 ˄&G 嗟 嗟 嗟 嗟 嗟 嗟 嗟 嗟 嗟 嗟 嗟 嗟 嗟 嗟 嗟 嗟 嗟 ˄&U 9, 嗟 嗟 嗟 嗟 嗟 嗟 嗟 嗟 嗟 嗟 嗟 嗟 嗟 嗟 嗟 嗟 嗟 ⊼˖ ƻ˖㸼⼎䆹᳝↦᳝ᆇ⠽䋼䆹䚼ӊ᠔᳝ഛ䋼ᴤ᭭Ёⱘ䞣ഛ6-7ᷛޚ㾘ᅮⱘ䰤䞣㽕∖ҹϟDŽ h˖㸼⼎䆹᳝↦᳝ᆇ⠽䋼㟇ᇥ䆹䚼ӊⱘᶤϔഛ䋼ᴤ᭭Ёⱘ䞣䍙ߎ6-7ᷛޚ㾘ᅮⱘ䰤䞣㽕∖DŽ ˄⬅Ѣᡔᴃ㒣⌢ⱘॳ᱖ᯊ᮴⊩ᅲ⦄᳓ҷޣ䞣࣪˅ ⒈㘨㣃 ⒈Ѡ㣃䝮 ˄3%% 嗟 嗟 嗟 嗟 嗟 嗟 嗟 嗟 嗟 嗟 嗟 嗟 嗟 嗟 嗟 嗟 嗟 ˄3%'(˅ 嗟 嗟 嗟 嗟 嗟 嗟 嗟 嗟 嗟 嗟 嗟 嗟 嗟 嗟 嗟 嗟 嗟 请访问我们的网站 http://www.brother.cn/ 本产品仅可在购买国使用。除此以外的区域 Brother 公司不提供售后服务。

MFC-J5910DW(基本功能).pdf



