秦岭文库(kunmingchi.com)你想要的内容这里独有!

贵阳农村商业银行股份有限公司理财产品托管协议补充协议.pdf

CALL ME BABY-叫我宝贝5 页 136.23 KB下载文档
贵阳农村商业银行股份有限公司理财产品托管协议补充协议.pdf贵阳农村商业银行股份有限公司理财产品托管协议补充协议.pdf贵阳农村商业银行股份有限公司理财产品托管协议补充协议.pdf贵阳农村商业银行股份有限公司理财产品托管协议补充协议.pdf贵阳农村商业银行股份有限公司理财产品托管协议补充协议.pdf
当前文档共5页 下载后继续阅读

贵阳农村商业银行股份有限公司理财产品托管协议补充协议.pdf

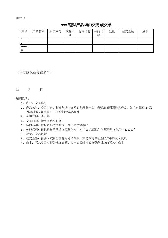
贵阳农村商业银行股份有限公司理财产品 托管协议之补充协议 编号:贵阳农村商业银行-兴业托管 2015 年 01 号(补) 甲方: 贵阳农村商业银行股份有限公司 乙方:兴业银行股份有限公司 鉴于甲方和乙方双方签署的《贵阳农村商业银行股份有限公司理财产品托管 协议》(合同编号:贵阳农村商业银行-兴业托管 2015 年 01 号(统))(以下简称 “原合同”)。经双方友好协商,本着相互信任、长期合作的原则,双方签署此 补充协议,对原合同做如下调整: 一、 原合同第四章理财产品资产的保管 增加: 4.2.4 理财产品证券账户的开立和管理 乙方按照规定开立理财产品财产的证券账户。甲方应当在开户过程中给予必 要的配合,并提供所需资料。证券账户的持有人名称应当符合证券登记结算机构 的有关规定。开户费用由甲方承担。 证券账户的开立和使用,限于满足开展理财业务的需要。乙方和甲方不得出 借和未经对方同意擅自转让产品的任何证券账户,亦不得使用理财产品的任何证 券账户进行本理财产品业务以外的活动。 证券账户的开立和证券账户卡的保管由乙方负责,管理和运用由甲方负责。 4.2.5 专用资金账户(专用资金台账账户)的开立和管理 专用资金账户是以理财产品名义(具体以实际情况为准)在甲方所选择的证 券公司的下属营业机构开立的,并与托管账户建立第三方存管关系。资产管理人 应在乙方下属营业机构签署《客户交易结算资金银行存管协议书》。专用资金账 户开立后,甲方将专用资金账户的开户资料(复印件)加盖业务专用章后交乙方 留存。 在本合同有效期内,未经乙方同意,甲方不得注销该专用资金账户,也不得 自行通过“第三方存管”平台从专用资金账户向银行结算账户(该账户可以是托 管账户或者甲方经乙方许可开立的过渡账户)划款。 二、 原合同 6.1 理财产品的投资交易安排本协议项下约定的甲方理财产 品的投资对象包括 增加:8)交易所回购、优先股及交易所债券 6.2.7 甲方理财产品投资于证券交易所市场的资金清算 若银行理财产品投资交易所回购、优先股及交易所债券,甲方负责选择代理 甲方管理的理财产品财产证券买卖的证券经营机构,并与其签订证券交易委托代 理协议。 因理财产品投资于证券发生的所有场内交易的清算交割,由甲方选择的证券 营业部负责办理。 本理财通过指定证券经纪商进行交易时有关交易数据传输与接收、场内证券 交易的资金清算与交割等事项由甲方和证券经纪商协商签订相关协议,乙方仅配 合完成银证划款。 原则上,甲方应在场内交易成功当天 17:00 前向乙方发送加盖甲方预留有效 业务往来印章的场内交易成交单(附件七),场内交易成交单应包括但不限于产 品名称、交易日期、买卖方向、标的名称、标的代码、成交数量、成交金额等信 息,成交单具体格式双方可另行协商确认。如因证券经纪商数据发送时间等客观 因素导致甲方当天无法向乙方提供场内交易成交单,则甲方应最迟不晚于 T+1 日上午 10:00 向乙方发送,否则可能由于影响乙方进行资产资金清分、进而导致 乙方在 T+1 日无法执行当日其他划款指令。甲方在此确认,由于未及时向乙方发 送场内交易成交单影响乙方执行划款指令,乙方不承担划款指令未执行造成的相 应后果。 三、5.3.1 理财资金运用划款指令的发送 增加: 对于银证转账和证银转账的指令,甲方因在当日下午 13:00 点前将相关指 令发送至乙方。 四、第八章托管人对管理人的业务监督与核查 8.3 修改为 乙方对甲方投资行为的核查只限于核查投资品种类别(含本协 议 6.1 条约定的及其他法律法规允许的投资品种是否符合理财协议的约定 。对 于证券交易所内的投资,甲方承诺将严格按照中国证券登记结算有限公司规定的 理财产品可参与的投资品种进行投资,乙方审核银证转账指令即视为完整履行了 对证券交易所品种投资范围的监督职能,如理财产品的投资实际超出中国证券登 记结算有限公司规定的理财产品可参与的投资品种,所有责任由甲方自行承担。 五、其他事宜 1、本补充协议是对原合同的调整补充,构成原合同不可分割的组成部分, 与原合同具有同等法律效力。若本补充协议与原合同存在任何冲突,以本协议规 定为准。 2、本协议自两方签字盖章确认后生效。 3、本协议一式两份,当事人各执一份。每份协议均具有同等法律效力。 附件七 xxx 理财产品场内交易成交单 序号 产品名称 买卖方向 交易日 期 标的名称 标的代 码 数量 成交金额 成本 1 2 …… N (甲方授权业务往来章) 年 月 日 填列说明: 1、 序号:交易编号 2、 产品名称:交易主体,指参与场内交易的各理财产品,需明细填列到每只产品,如“xx 银行 xx 系 列理财第 x 期 x 款”,根据实际情况填列 3、 买卖方向:买、卖 4、 交易日期:指买卖成交日期 5、 标的名称:指投资标的的名称,如“13 龙鑫债” 6、 标的代码:指投资标的的场内交易代码,如“13 龙鑫债”对应的场内代码“125151” 7、 数量:交易数量 8、 成交金额:指买入或卖出交易的总结算款,亦是券商保证金账户中的收付款项 9、 成本:买入交易时即为成交金额、卖出交易时指卖出资产对应的买入时成本 (本页无正文,为贵阳农村商业银行股份有限公司理财产品托管协议之补充协议签署页) 甲方:贵阳农村商业银行股份有限公司(公章) 法定代表人或授权人(签字或盖章): 乙方:兴业银行股份有限公司 法定代表人或授权人(签字或盖章): 签署日期:2016 年 8 月 12 日

相关文章