秦岭文库(kunmingchi.com)你想要的内容这里独有!

MFC-J3520(高级功能).pdf

Asia丶少根筋94 页 14.385 MB
MFC-J3520(高级功能).pdfMFC-J3520(高级功能).pdfMFC-J3520(高级功能).pdfMFC-J3520(高级功能).pdfMFC-J3520(高级功能).pdf

MFC-J3520(高级功能).pdf

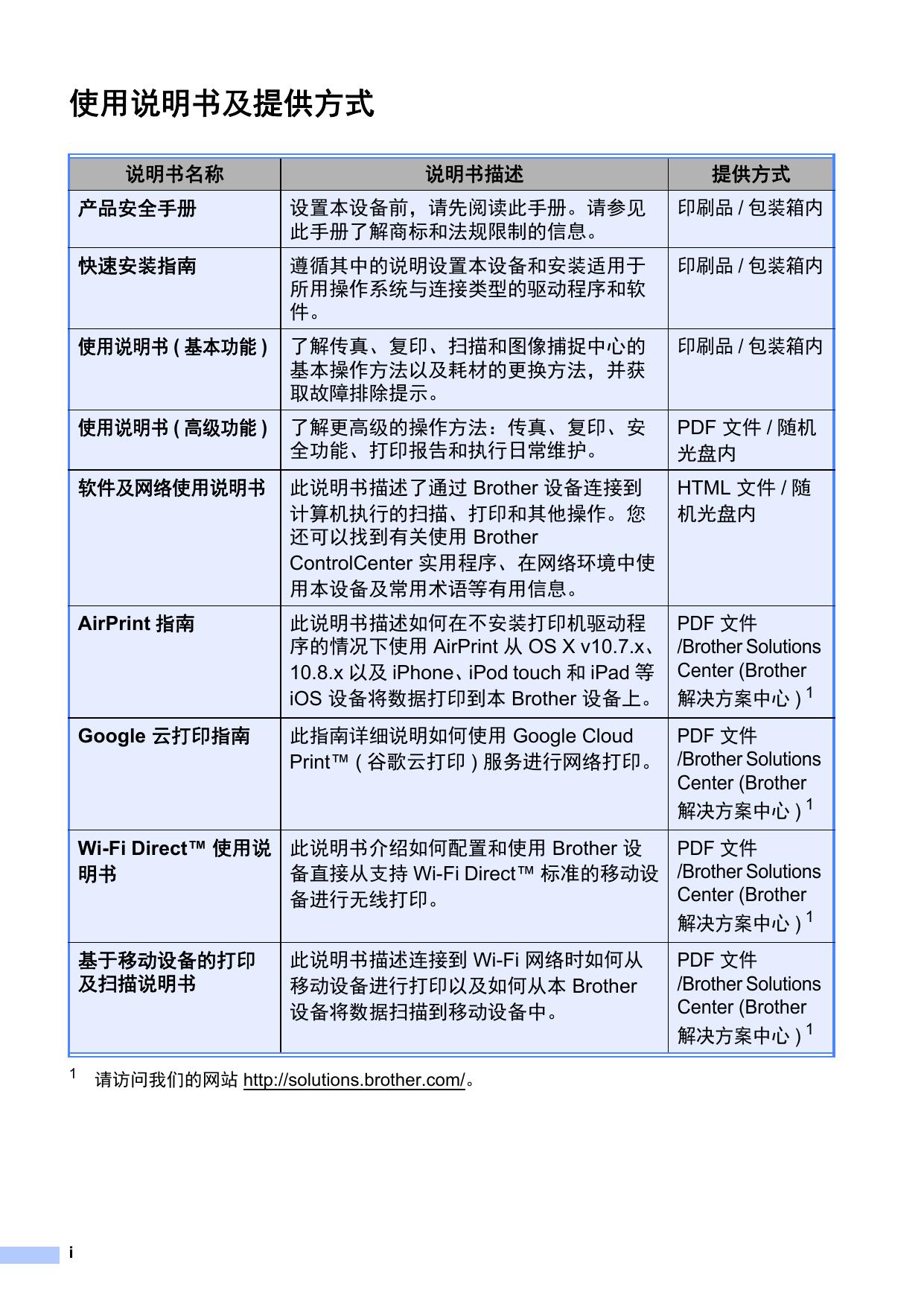
使用说明书 ( 高级功能 ) MFC-J3520 MFC-J3720 版本 0 SCHN 使用说明书及提供方式 说明书名称 说明书描述 提供方式 产品安全手册 设置本设备前,请先阅读此手册。请参见 此手册了解商标和法规限制的信息。 印刷品 / 包装箱内 快速安装指南 遵循其中的说明设置本设备和安装适用于 所用操作系统与连接类型的驱动程序和软 件。 印刷品 / 包装箱内 使用说明书 ( 基本功能 ) 了解传真、复印、扫描和图像捕捉中心的 基本操作方法以及耗材的更换方法,并获 取故障排除提示。 印刷品 / 包装箱内 使用说明书 ( 高级功能 ) 了解更高级的操作方法:传真、复印、安 全功能、打印报告和执行日常维护。 PDF 文件 / 随机 光盘内 软件及网络使用说明书 此说明书描述了通过 Brother 设备连接到 计算机执行的扫描、打印和其他操作。您 还可以找到有关使用 Brother ControlCenter 实用程序、在网络环境中使 用本设备及常用术语等有用信息。 HTML 文件 / 随 机光盘内 AirPrint 指南 此说明书描述如何在不安装打印机驱动程 序的情况下使用 AirPrint 从 OS X v10.7.x、 10.8.x 以及 iPhone、iPod touch 和 iPad 等 iOS 设备将数据打印到本 Brother 设备上。 PDF 文件 /Brother Solutions Center (Brother 解决方案中心 ) 1 Google 云打印指南 此指南详细说明如何使用 Google Cloud PDF 文件 Print™ ( 谷歌云打印 ) 服务进行网络打印。 /Brother Solutions Center (Brother 解决方案中心 ) 1 Wi-Fi Direct™ 使用说 此说明书介绍如何配置和使用 Brother 设 PDF 文件 明书 备直接从支持 Wi-Fi Direct™ 标准的移动设 /Brother Solutions Center (Brother 备进行无线打印。 解决方案中心 ) 1 基于移动设备的打印 及扫描说明书 1 i 此说明书描述连接到 Wi-Fi 网络时如何从 移动设备进行打印以及如何从本 Brother 设备将数据扫描到移动设备中。 请访问我们的网站 http://solutions.brother.com/。 PDF 文件 /Brother Solutions Center (Brother 解决方案中心 ) 1 目录 1 常规设置 1 重要注释 .................................................................................................... 1 内存存储 .................................................................................................... 1 休眠模式 .................................................................................................... 1 触摸式液晶显示屏...................................................................................... 2 更改触摸屏语言 ( 取决于型号 ) ............................................................ 2 设置背景灯熄灭定时器......................................................................... 2 拨号前缀 .................................................................................................... 3 设置或更改前缀号码 ............................................................................ 3 2 安全功能 4 安全功能锁 2.0 .......................................................................................... 4 使用安全功能锁 2.0 前的准备 .............................................................. 4 设置和更改管理员密码......................................................................... 5 设置受限用户 ....................................................................................... 5 启用 / 关闭安全功能锁.......................................................................... 6 切换用户 .............................................................................................. 7 切换为公共模式.................................................................................... 7 限制拨号 .................................................................................................... 7 拨号盘限制........................................................................................... 7 地址簿限制........................................................................................... 8 快捷方式限制 ....................................................................................... 8 3 发送传真 9 其他发送选项............................................................................................. 9 使用多种设置发送传真......................................................................... 9 停止传真 .............................................................................................. 9 对比度 ................................................................................................ 10 更改传真分辨率.................................................................................. 10 将您更改的内容设为新的默认值 ........................................................ 11 将传真选项恢复为出厂默认设置 ........................................................ 12 将传真选项保存为快捷方式................................................................ 12 其他发送操作........................................................................................... 13 手动发送传真 ..................................................................................... 13 通话结束时发送传真 .......................................................................... 13 双向访问 ( 仅适用于黑白 ).................................................................. 13 多址发送 ( 仅适用于黑白 ).................................................................. 14 实时传输 ............................................................................................ 16 国际模式 ............................................................................................ 16 ii 定时传真 ( 仅适用于黑白 ) ..................................................................17 定时批量传输 ( 仅适用于黑白 ) ...........................................................17 检查和取消等待处理的作业 ................................................................18 轮询 ..........................................................................................................18 轮询发送 ( 仅适用于黑白 ) ..................................................................18 4 接收传真 20 内存接收 ( 仅黑白 )...................................................................................20 传真转发 .............................................................................................20 传真存储 .............................................................................................20 从内存中打印传真...............................................................................21 关闭内存接收操作...............................................................................21 更改内存接收操作...............................................................................22 远程检索...................................................................................................23 设置远程访问代码...............................................................................23 使用远程访问代码...............................................................................23 远程传真命令 ......................................................................................24 检索传真信息 ......................................................................................25 更改传真转发号码...............................................................................25 其他接收操作 ...........................................................................................26 无纸接收 .............................................................................................26 打印缩小的接收传真 ...........................................................................26 通话结束时接收传真 ...........................................................................26 轮询 ..........................................................................................................27 轮询接收 .............................................................................................27 5 拨号和存储号码 30 其他拨号操作 ...........................................................................................30 组合地址簿号码 ..................................................................................30 存储号码的其他方式.................................................................................31 从拨出记录存储地址簿号码 ................................................................31 从来电显示记录存储地址簿号码 .........................................................31 设置多址发送组 ..................................................................................32 6 打印报告 34 传真报告...................................................................................................34 传输验证报告 ......................................................................................34 传真日志 ( 活动报告 )..........................................................................34 报告 ..........................................................................................................35 如何打印报告 ......................................................................................35 iii 7 复印 36 复印选项 .................................................................................................. 36 停止复印 ............................................................................................ 36 提高复印速度和质量 .......................................................................... 36 放大或缩小复印件 .............................................................................. 37 使用 N 合 1 复印或制作海报 ( 页面布局 )........................................... 38 2 合 1 身份证复印 ( 页面布局 )........................................................... 41 排序复印件......................................................................................... 42 调整浓度 ............................................................................................ 42 省墨模式 ............................................................................................ 43 薄纸复印 ............................................................................................ 44 自动消除倾斜 ..................................................................................... 44 书本复印 ............................................................................................ 45 水印复印 ............................................................................................ 45 去除背景颜色 ..................................................................................... 46 双面复印 ............................................................................................ 47 将您更改的内容设为新的默认值 ........................................................ 48 将所有设置恢复为出厂默认设置 ........................................................ 49 将复印选项保存为快捷方式................................................................ 49 A3 复印快捷方式 ..................................................................................... 50 A3 复印快捷方式................................................................................ 50 8 打印存储卡或 USB 闪存盘中的照片 52 图像捕捉中心操作.................................................................................... 52 存储卡、 USB 闪存盘和文件夹结构................................................... 52 电影打印 ............................................................................................ 53 打印图像 .................................................................................................. 53 打印索引 ( 缩略图 ) ............................................................................ 53 打印照片 ............................................................................................ 54 增强画质 ............................................................................................ 54 ID 照片打印........................................................................................ 56 幻灯片放映......................................................................................... 57 DPOF 打印......................................................................................... 58 图像捕捉中心打印设置 ............................................................................ 58 打印质量 ............................................................................................ 58 纸张选项 ............................................................................................ 59 自动修正 ............................................................................................ 60 调整亮度、对比度和色彩 ................................................................... 61 剪切.................................................................................................... 63 满幅打印 ............................................................................................ 63 日期打印 ............................................................................................ 64 将您更改的内容设为新的默认值 ........................................................ 64 将所有设置恢复为出厂默认设置 ........................................................ 65 iv 扫描到存储卡或 USB 闪存盘....................................................................65 自动裁剪 .............................................................................................65 如何设定新默认值...............................................................................67 如何重置出厂默认设置........................................................................67 将扫描选项保存为快捷方式 ................................................................68 9 打印数码相机中的照片 69 从支持 PictBridge 的数码相机中直接打印照片.........................................69 PictBridge 要求 ...................................................................................69 设置数码相机 ......................................................................................69 打印图像 .............................................................................................70 DPOF 打印 .........................................................................................71 从数码相机中直接打印照片 ( 不使用 PictBridge) .....................................71 打印图像 .............................................................................................72 A 日常维护 73 清洁和检查设备 ........................................................................................73 清洁设备外部 ......................................................................................73 清洁设备打印机压辊 ...........................................................................74 清洁进纸辊..........................................................................................75 清洁撮纸辊..........................................................................................76 清洁纸盒 #2 的撮纸辊 (MFC-J3720)...................................................77 检查墨水余量 ......................................................................................78 包装和运输设备 ........................................................................................78 v B 术语表 81 C 索引 85 1 常规设置 1 1 重要注释 1  本使用说明书中的大部分插图均基于 MFC-J3720。 内存存储 1 菜单设置会被永久保存,即使发生断 电也不会丢失。而临时设定 ( 如 [国际模式] ) 将会丢失。如果您已经 将 [传真]、[扫描]、[复印]和 [照片]模式下的某些设置选择为 [设定新默认值],那么这些设置也不 会丢失。此外,在断电过程中,设备 中的日期和时间设置以及设定的传真 定时器作业 ( 如 [定时传真] ) 最长 可保存 24 小时。 休眠模式 1 可选择设备进入休眠模式之前的闲置 时间 ( 最长 60 分钟 )。设备上有任何 操作进行时,定时器将被重置。 a 按 b 按 [所有设置]。 c 按 a 或 b 显示 [常规设置]。 d 按 [常规设置]。 e 按 a 或 b 显示 [休眠模式]。 f 按 [休眠模式]。 g 按 a 或 b 显示 [1 分钟]、 [2 分钟]、[3 分钟]、 [5 分钟]、[10 分钟]、 [30 分钟]或 [60 分钟]。按 想要设置的选项。 h 按 ( [设置] )。 。 1 第1章 触摸式液晶显示屏 更改触摸屏语言 ( 取决于型号 ) 可更改触摸屏的语言。 1 1 设置背景灯熄灭定时器 设置每次按触摸式液晶显示屏后背景 灯亮起的时间长度。 a 按 b 按 [所有设置]。 ( [设置] )。 a 按 b 按 [所有设置]。 c 按 a 或 b 显示 [常规设置]。 c 按 a 或 b 显示 [初始设置]。 d 按 [常规设置]。 d 按 [初始设置]。 e e 按 a 或 b 显示 [语言]。 按 a 或 b 显示 [液晶显示屏设置]。 f 按 [语言]。 f 按 [液晶显示屏设置]。 g 按所需语言。 g 按 [背景灯设置]。 h 按 h 按 a 或 b 显示 [10 秒]、 [20 秒]、[30 秒]或 [关], 然后按所需选项。 i 按 2 ( [设置] )。 。 。 1 常规设置 拨号前缀 1 1 拨号前缀设置可自动在每个您拨叫的 传真号码前加拨预设号码。例如,如 果电话系统需要拨 “9” 才能拨打外线 号码,即可设置拨号前缀,设备将自 动在接收方号码前加拨 9。 设置或更改前缀号码 a 按 b 按 [所有设置]。 c 按 a 或 b 显示 [初始设置]。 d 按 [初始设置]。 e 按 a 或 b 显示 [拨号前缀]。 f 按 [拨号前缀]。 g 按 [开]( 或 [关] )。 h 按 [拨号前缀]。 i 使用触摸屏上的键盘输入前缀号 码 ( 最多 5 个数字 )。 j 按 [OK]。 1 ( [设置] )。 提示 • 如果电话系统需要瞬间挂机,请按 触摸屏上的 !。 • ! 不可与其他任何数字或字符组合 使用。 • 如果脉冲拨号模式设置为开,则 # 和 l 不可用。 k 按 。 3 2 安全功能 安全功能锁 2.0 安全功能锁可用于限制公共用户访问 设备的某些功能:  传真发送  传真接收  复印  扫描  从介质卡打印  扫描到介质卡  计算机打印  彩色打印  页数限制 此功能还可通过限制访问菜单设置来 防止用户更改设备的默认设置。 使用安全功能前,必须输入管理员密 码。 通过创建一个受限用户可进行受限的 操作。受限用户必须输入密码方可使 用本设备。 请妥善保存用户密码。若忘记密码, 请联系 Brother 呼叫中心寻求支持。 提示 • 仅管理员可以设定限制命令或更改 用户设置。 • 禁用传真发送时,传真菜单中所有 功能均不可用。 • 仅当传真发送和传真接收同时启用 时,方可启用轮询发送和轮询接收 功能。 • 安全功能锁设置为 [开启]时,无 法编辑或删除快捷方式。 4 2 2 使用安全功能锁 2.0 前的准备 2 您可以使用网络浏览器配置安全功能 锁 2.0 的设置。配置之前,需要进行 以下准备工作: a 启动网络浏览器。 b 在浏览器地址栏中输入 “http://machine’s IP address/” (“machine’s IP address” 为本设备 的 IP 地址 )。  例如: http://192.168.1.2/ 提示 您可以在网络配置列表中查找到设 备的 IP 地址。 (uu 软件及网络使用说明书 ) c 在登录框中输入密码。( 此处需要 输入的是登录到设备网页的密 码,而不是安全功能锁的管理员 密码。 ) 点击 。 安全功能 提示 首次使用网络浏览器配置设备设置 时,请设置密码。 1 2 3 4 点击请配置密码。 在确认新密码框中再次输入密 码。 点击提交。 请按下列步骤设置管理员密码。此密 码用于设置用户及启用或关闭安全功 能锁。 ( 请参见 uu 第 5 页 设置受限 用户和 uu 第 6 页 启用 / 关闭安全功 能锁。 ) a 点击管理员。 b 点击安全功能锁。 c 在新的密码框中输入一个四位数 密码。 e 点击提交。 a b c 点击管理员。 d 在再次输入密码框中再次输入新 密码。 e 点击提交。 2 您可以使用网络浏览器配置这些设 置。若要设置网页,请参见 uu 第 4 页 使用安全功能锁 2.0 前的准备。然 后,遵循以下说明进行操作。 设置管理员密码 在再次输入密码框中再次输入密 码。 更改管理员密码 输入您想使用的密码 ( 最多 32 个字符 )。 设置和更改管理员密码 d 点击安全功能锁。 在新的密码框中输入一个新的四 位数密码。 设置受限用户 2 2 2 2 您可以通过限制命令和密码设置用 户。最多可设置 10 名受限用户。 您可以使用网络浏览器配置这些设 置。 若要设置网页,请参见 uu 第 4 页 使 用安全功能锁 2.0 前的准备。然后, 遵循以下说明进行操作: a b c 点击管理员。 点击安全功能锁。 在 ID 号码 / 名称栏内输入群组名或 用户名 ( 最多 15 个字符 ),名称只 能包含字母或数字,然后在 PIN 码 栏内输入四位数的密码。 5 第2章 d h 在功能限制复选框中取消选中您 想限制的功能。如果您想设置最 大页数,请在打印限制中选中开 复选框,然后在最大页数框中输 入数字。点击提交。 使用触摸屏上的键盘输入四位数 管理员密码。 按 [OK]。 提示 安全功能锁图标显示在主页屏幕的 显眼位置。 提示 • 不能使用与其他用户相同的密码。 • 您可以设置一名公共用户。公共用 户不需要输入密码。 更多信息 uu 软件及网络使用说明 书 启用 / 关闭安全功能锁 2 提示 关闭安全功能锁 如果输入错误密码,触摸屏上会显 示 [密码错误]。请输入正确的密 码。若忘记密码,请联系 Brother 呼叫中心寻求支持。 启用安全功能锁 a 按 b 按 [所有设置]。 c 按 a 或 b 显示 [常规设置]。 d 按 [常规设置]。 e 按 a 或 b 显示 [功能锁]。 f 按 [功能锁]。 g 按 [功能锁关闭 i 开启]。 6 ( [设置] )。 2 a 按 b 按 [功能锁开启 i 关闭]。 c 使用触摸屏上的键盘输入四位数 管理员密码。 按 [OK]。 。 2 安全功能 切换用户 2 启用安全功能锁时,此设置允许受限 用户登录到设备。 a 在触摸屏上按 b 按 [切换用户]。 c 按 a 或 b 显示所需用户名。 d 按所需用户名。 e 使用触摸屏上的键盘输入四位数 用户密码。 按 [OK]。 a 按 b 按 [切换到公共用户]。 。 2 此功能可以防止用户误发传真或拨错号 码。您可以将设备设置为限制使用拨号 盘、地址簿和快捷方式进行拨号。 如果选择 [关],则设备不限制拨号 方式。 如果选择 [输入号码两次],则设备 将提示您输入两次号码。如果两次输 入的号码一致,设备将开始拨号;如 果两次输入的号码不一致,触摸屏上 会显示 [再试一次]。按 [关闭], 重新输入号码两次。 如果选择 [开],设备将限制以此拨 号方式发送传真或拨叫外线。 。 切换为公共模式 限制拨号 提示 2 • 如果在输入号码前拿起外接听筒, [输入号码两次]设置将失效。系 统不会提示您再次输入号码。 • 如果选择 [开]或 [输入号码两次],则无法使用多 址发送功能。 拨号盘限制 a 按 b 按 [所有设置]。 c 按 a 或 b 显示 [传真]。 d 按 [传真]。 e 按 a 或 b 显示 [拨号限制]。 f 按 [拨号限制]。 g 按 a 或 b 显示 [拨号盘]。 h 按 [拨号盘]。 2 ( [设置] )。 7 2 第2章 i 按 [输入号码两次]、[开]或 [关]。 快捷方式限制 j 按 a 按 b 按 [所有设置]。 c 按 a 或 b 显示 [传真]。 d 按 [传真]。 。 地址簿限制 ( [设置] )。 2 a 按 b 按 [所有设置]。 e 按 a 或 b 显示 [拨号限制]。 c 按 a 或 b 显示 [传真]。 f 按 [拨号限制]。 d 按 [传真]。 g 按 a 或 b 显示 [快捷方式]。 e 按 a 或 b 显示 [拨号限制]。 h 按 [快捷方式]。 f 按 [拨号限制]。 i g 按 a 或 b 显示 [地址簿]。 按 [输入号码两次]、[开]或 [关]。 h 按 [地址簿]。 j 按 i 按 [输入号码两次]、[开]或 [关]。 j 按 ( [设置] )。 。 提示 如果在拨号时组合使用地址簿号 码,地址将被判断为拨号盘输入且 不受限制。 8 。 2 3 发送传真 其他发送选项 使用多种设置发送传真 3 3 3 当发送传真时,您可以选择一个设置 组合,例如 [传真分辨率]、 [对比度]、[平板扫描尺寸]和 [实时发送]。 您也可以选择:[通话记录]、 [地址簿]、[多址发送]、[预览]、 [颜色设置]、[定时传真]、 [批量发送]、[轮询发送]、 [轮询接收]、[国际模式]、 [设定新默认值]和 [出厂设置]。 一些设置仅在发送黑白传真时可用。 a 装入原稿。 b 执行以下操作中的一项:  传真预览设置为 [关]时,按 ( [传真] )。 d 按 a 或 b 显示您想更改的设置, 然后按该设置。 e 按想要设置的选项。 f 返回步骤 d 更改其他设置。 g 设置更改完成后,按 [OK]。 h 输入传真号码。 i 按 [传真启动]。 3 提示 • 大多数设置为临时设置,传真被发 送后设备将返回到默认设置。 • 可将最常用的设置保存为默认设 置。这些设置将一直保存直到您再 次更改。( 请参见 uu 第 11 页 将您 更改的内容设为新的默认值。 ) • 也可将最常用的设置保存为快捷方 式。( 请参见 uu 第 12 页 将传真选 项保存为快捷方式。 )  传真预览设置为 [开]时,按 ( [传真] ),然后按 停止传真 ( [正在发送传真] )。 要停止传真,请按 3 。 触摸屏显示: c 按 [选项]。 9 第3章 对比度 3 若原稿颜色非常浅或非常深,您可能 想要更改对比度。对于大多数原稿, 可使用出厂设置 [自动]。[自动] 会选择适合原稿的对比度。 发送浅色原稿时,选择 [浅]。发送 深色原稿时,选择 [深]。 a 装入原稿。 b 执行以下操作中的一项: 更改传真分辨率 可通过更改传真分辨率提高传真的质 量。 a 装入原稿。 b 执行以下操作中的一项:  传真预览设置为 [关]时,按 ( [传真] )。  传真预览设置为 [开]时,按  传真预览设置为 [关]时,按 ( [传真] ),然后按 ( [传真] )。 ( [正在发送传真] )。  传真预览设置为 [开]时,按 ( [传真] ),然后按 c 按 [选项]。 ( [正在发送传真] )。 d 按 a 或 b 显示 [传真分辨率]。 c 按 [选项]。 e 按 [传真分辨率]。 d 按 a 或 b 显示 [对比度]。 f e 按 [对比度]。 按 a 或 b 显示 [标准]、 [精细]、[超精细]或 [照片],然后按所需选项。 f 按 [自动]、[浅]或 [深]。 g 按 [OK]。 g 按 [OK]。 h 输入传真号码。 h 输入传真号码。 i 按 [传真启动]。 i 按 [传真启动]。 提示 即使选择 [浅]或 [深],设备也 将在下列情况下使用 [自动]设置 发送传真: • 发送彩色传真时。 • 选择 [照片]作为传真分辨率 时。 10 3 发送传真 将您更改的内容设为新的默认值 提示 可为黑白传真和彩色传真分别选择 四种和两种不同的分辨率设置。 黑白 [标准] 适合绝大多数类型的原 稿。 [精细] 适合于文字较小的原稿, 传输速度要比在 [标准] 分辨率下慢。 [超精细] [照片] 若想保存常用的传真设置如 [传真分辨率]、[对比度]、 [平板扫描尺寸]、[预览]、 [实时发送]和 [颜色设置],可将 其设定为默认值。这些设置将一直保 存直到您再次更改。 a 执行以下操作中的一项:  传真预览设置为 [关]时,按 适合于文字较小的原稿 或艺术线条原稿,但传 输速度要比在 [精细] 分辨率下慢。 ( [传真] )。  传真预览设置为 [开]时,按 当原稿有多种灰度阴影 或原稿为照片时使用。 [照片]的传输速度最 慢。 彩色 [标准] 适合绝大多数类型的原 稿。 [精细] 当原稿为照片时使用。 传输时间比在 [标准] 分辨率时长。 若选择 [超精细]或 [照片]并 发送彩色传真 ( 选择 [颜色设置] 中的 [彩色] ),设备将使用 [精细]设置发送传真。 3 ( [传真] ),然后按 ( [正在发送传真] )。 b 按 [选项]。 c 按 a 或 b 选择您想更改的菜单选 项,然后按新的选项。 重复该步骤,设置每项需要更改 的设置。 d 更改完最后一个设置后,按 a 或 b 显示 [设定新默认值]。 e 按 [设定新默认值]。 f 触摸屏将显示信息,要求您确认 是否将您更改的内容设置为新默 认值。 按 [是]确认。 g 按 。 11 3 第3章 将传真选项恢复为出厂默认设置 3 如果添加的快捷方式将用于多址发 送,则在输入传真号码 ( 步骤 b) 前,按 [选项]并选择 [多址发送] ( 步骤 d)。 执行以下操作中的一项:  传真预览设置为 [关]时,按 ( 请参见 uu 第 14 页 多址发送 ( 仅 适用于黑白 )。 ) ( [传真] )。  传真预览设置为 [开]时,按 ( [传真] ),然后按 ( [正在发送传真] )。 b 按 [选项]。 c 按 a 或 b 显示 [出厂设置]。 d 按 [出厂设置]。 e 触摸屏将显示信息,要求您确认 是否恢复出厂默认设置。 按 [是]确认。 f 按 。 将传真选项保存为快捷方式 c 按 [选项]。 d 按 a 或 b 显示 [传真分辨率]、 [对比度]、[平板扫描尺寸]、 [预览]、[颜色设置]、 [实时发送]或 [国际模式], 然后按您想更改的设置。按您想 设置的新选项。 重复该步骤,设置每项需要更改 的设置。 e 新选项选择完成后,按 [OK]。 f 按 [另存为快捷方式]。 g 确认快捷方式的选项列表,然后 按 [OK]。 h 使用触摸屏上的键盘输入快捷方 式的名称。( 要获得输入字符的帮 助 uu 使用说明书 ( 基本功能 ): 输入文本 ) 按 [OK]。 i 按 [OK]保存快捷方式。 3 可将常用的传真选项保存为快捷方 式。 a 执行以下操作中的一项:  传真预览设置为 [关]时,按 ( [传真] )。  传真预览设置为 [开]时,按 ( [传真] ),然后按 ( [正在发送传真] )。 12 输入传真号码。 提示 可将所有更改的传真选项恢复为出厂 默认设置。这些设置将一直保存直到 您再次更改。 a b 发送传真 其他发送操作 手动发送传真 3 3 使用手动传输可使您在发送传真时听 到拨号音、振铃音和传真接收提示音。 通话结束时发送传真 通话结束时,在双方都未挂断之前您 可将传真发送到另一方。 a 提示 若要发送多页传真,请使用自动进 稿器。 a 装入原稿。 b 执行以下操作中的一项:  传真预览设置为 [开]时,按 ( [传真] ),然后按 ( [正在发送传真] )。 c 若要听取拨号音,请按 [免提]。 d 输入传真号码。 e 听到传真音时,按 [传真启动]。 [传真模式]设置为 [高级模式]时,按 [发送], 然后从平板扫描器发送传真。( 请 参见使用说明书 ( 基本功能 ):设 置传真逻辑 ( 发送和接收顺序 )) 请对方稍候,直到听到传真音频 ( 提示音 ) 后,再按启动或发送 键,然后挂断电话。 b 装入原稿。 c 按 [传真启动]。 若您正在使用平板扫描器,请按 [发送]发送传真。 ( [传真模式]设置为 [高级模式]时 ) d 放回外接电话的听筒。  传真预览设置为 [关]时,按 ( [传真] )。 3 双向访问 ( 仅适用于黑白 ) 3 3 即使设备正在从内存中发送、接收传 真或打印计算机中的数据,您也可拨 打另一传真号码,并将传真扫描到内 存中。触摸屏上会显示新作业号。 可扫描到内存的页数随打印在原稿上 数据内容的不同而不同。 提示 如果显示 [内存已满]信息,请按 或 [退出]取消操作或按 [现在发送]发送此前已扫描的页 面。 13 第3章 多址发送 ( 仅适用于黑白 ) g 3  按 [添加号码],然后使用触 摸屏上的键盘输入号码。 多址发送可自动地将同一传真发送到 多个传真号码上。在同一多址发送中 可设置组拨号、地址簿号码以及最多 50 个手动拨号号码。 多址发送结束之后,将会打印一份多 址发送报告。 多址发送前的准备 按 [OK]。 提示 如果已下载网络传真: 如果您想使用电子邮件地址进行多 3 在多址发送中使用地址簿号码前,必 须先将它们存储到设备内存中。 (uu 使用说明书 ( 基本功能 ):存储地 址簿号码 ) 在多址发送中使用组拨号码前,也必 须先将它们存储到设备内存中。组拨 号码中包含许多已存储地址簿号码, 以便轻松拨号。( 请参见 uu 第 32 页 设置多址发送组。 ) 如何多址发送传真 a 装入原稿。 b 执行以下操作中的一项: 址发送,请按  按 [从地址簿添加]。 按 a 或 b 显示您想添加到多址 发送的号码。 按您想添加到多址发送的号码 的复选框。 选中您想添加的所有号码后, 按 [OK]。 3  按 [在地址簿中搜索]。 输入名称的第一个字母,然后 按 [OK]。 按所需名称,然后按您想添加 到多址发送的号码。 ( [传真] )。 ( [传真] ),然后按 ( [正在发送传真] )。 c 按 [选项]。 d 按 a 或 b 显示 [多址发送]。 e 按 [多址发送]。 f 按 [添加号码]。 14 ,输入电子邮件 地址,然后按 [OK]。 ( 要获得输 入字符的帮助 uu 使用说明书 ( 基 本功能 ):输入文本 )  传真预览设置为 [关]时,按  传真预览设置为 [开]时,按 可按以下方式在多址发送中添加 号码: h 重复步骤 f 和 g 输入所有传真 号码后,按 [OK]。 发送传真 i 按 [传真启动]。 提示 如果您选择了 [颜色设置]中的 [彩色],[多址发送]不可用。 使用自动进稿器发送传真  设备开始扫描原稿。 使用平板扫描器发送传真 当触摸屏上显示 [下一页 ?] 时,执行以下操作中的一项:  仅发送单页,按 [否]。 设备开始发送原稿。  要发送多页,按 [是],然后 将下一页原稿放到平板扫描器 上。 按 [OK]。 设备开始扫描页面。 ( 重复此 步骤发送每个页面。 ) 当扫描完所有页面后,按 [否]开始发送。 提示 • 若未使用任何组拨号码,则可将传 真 “ 多址发送 ” 到多达 250 个不同 的号码。 • 设备的可用内存根据内存中作业类 型和用于多址发送的号码数量的不 同而不同。若将所有可用号码都用 于多址发送,则双向访问和定时传 真将不可使用。 取消正在处理的多址发送 a 按 b 执行以下操作中的一项: 3 。  要取消多址发送,按 [全部多址发送]。转到步骤 c。 3  要取消当前作业,按触摸屏上 正在拨打的名称或号码。转到 步骤 d。  要退出但不取消作业,按 c 。 当触摸屏询问您是否要取消整个 多址发送时,执行以下操作中的 一项:  按 [是]确认。  要退出但不取消作业,按 [否]。 d 执行以下操作中的一项:  要取消当前作业,按 [是]。  要退出但不取消作业,按 [否]。 • 如果显示 [内存已满]信息,请按 或 [退出]取消操作或按 [现在发送]发送此前已扫描的页 面。 15 第3章 实时传输 3 在发送传真时,设备将在发送前将原 稿扫描至内存中。然后,一旦电话线 路接通,设备将开始拨号并发送传真。 有时候,您可能需要立即发送一个非 常重要的原稿,并且不想等待设备将 其扫描到内存。那么,您可以打开 [实时发送]。 a 装入原稿。 b 执行以下操作中的一项:  传真预览设置为 [关]时,按 国际模式 若由于电话线路上的干扰而导致发送 国际传真时出现故障,我们建议您打 开国际模式。在每发送一份传真后, 此功能将自动关闭。 a 装入原稿。 b 执行以下操作中的一项:  传真预览设置为 [关]时,按 ( [传真] )。  传真预览设置为 [开]时,按 ( [传真] )。 ( [传真] ),然后按  传真预览设置为 [开]时,按 ( [传真] ),然后按 ( [正在发送传真] )。 c 按 [选项]。 d 按 a 或 b 显示 [实时发送]。 e 按 [实时发送]。 f 按 [开] ( 或 [关] )。 g 按 [OK]。 h 输入传真号码。 i 按 [传真启动]。 提示 • 如果您正在发送彩色传真,或者内存 已满而您正在从自动进稿器发送黑白 传真,设备将会实时发送原稿 ( 即使 [实时发送]设置为 [关] )。 • 在实时传输中,使用平板扫描器时 自动重拨功能不可用。 16 3 ( [正在发送传真] )。 c 按 [选项]。 d 按 a 或 b 显示 [国际模式]。 e 按 [国际模式]。 f 按 [开]( 或 [关] )。 g 按 [OK]。 h 输入传真号码。 i 按 [传真启动]。 发送传真 定时传真 ( 仅适用于黑白 ) 提示 3 可扫描至内存的页数随打印在每页 上数据量大小的不同而不同。 可在内存中存储最多 50 份传真,以便 本设备在 24 小时内将这些传真发送出 去。这些传真将以步骤 i 中输入的时 间当天发送。 j 按 [OK]。 k 输入传真号码。 a 装入原稿。 l 按 [传真启动]。 b 执行以下操作中的一项: 提示  传真预览设置为 [关]时,按 3 如果您选择了 [颜色设置]中的 [彩色],[定时传真]不可用。 ( [传真] )。  传真预览设置为 [开]时,按 ( [传真] ),然后按 定时批量传输 ( 仅适用于黑白 ) 3 c 按 [选项]。 d 按 a 或 b 显示 [定时传真]。 在发送定时传真之前,可将所有传真 按目的地和预定时间分类存储于内存 中以有效地节约时间。所有预定为同 一时间并发送到同一传真号码的定时 传真都将作为一份传真发送,这就有 效地节省了发送时间。 e 按 [定时传真]。 a f 按 [定时传真]。 g 按 [开]( 或 [关] )。 h 按 [设置时间]。 i 使用触摸屏上的键盘输入要发送 传真的时间 (24 小时制 )。 ( 例如:对于 7:45 PM,则输入 19:45) 按 [OK]。 ( [正在发送传真] )。 执行以下操作中的一项:  传真预览设置为 [关]时,按 ( [传真] )。  传真预览设置为 [开]时,按 ( [传真] ),然后按 ( [正在发送传真] )。 b 按 [选项]。 c 按 a 或 b 显示 [批量发送]。 d 按 [批量发送]。 e 按 [开]( 或 [关] )。 f 按 。 17 第3章 检查和取消等待处理的作业 3 可检查内存中仍然等待发送的作业并 可取消作业。 ( 如果没有等待处理的作业,则触摸屏 上将显示 [无等待任务]的信息。 ) 轮询 3 轮询可通过设置设备使其他人从您那 里接收传真,但是他们必须支付电话 费。此功能也可使您呼叫其他人的传 真设备并接收传真,但由您支付电话 费。双方的设备都设置了轮询功能才 可使用。不是所有的传真设备都支持 轮询。 a 按 b 按 [所有设置]。 轮询发送 ( 仅适用于黑白 ) c 按 a 或 b 显示 [传真]。 d 按 [传真]。 轮询发送是指在本设备上设置完原稿 后等待其他传真设备呼叫并检索它。 e 按 a 或 b 显示 [残留任务]。 f 按 [残留任务]。 触摸屏上将显示等待处理的作业。 g 按 a 或 b 滚动查看作业并按您想 取消的作业。 按 [确定]。 h ( [设置] )。 执行以下操作中的一项: 原稿将被存储,其他任何传真设备都 可检索此原稿,直至您从内存中将它 删除。( 请参见 uu 第 18 页 检查和取 消等待处理的作业。 ) 设置轮询发送 a 装入原稿。 b 执行以下操作中的一项:  要取消,请按 [是]。  传真预览设置为 [关]时,按 要取消其他作业,请转到步骤 g。 ( [传真] )。  传真预览设置为 [开]时,按  要退出但不取消作业,按 [否]。 i 18 结束后,按 3 ( [传真] ),然后按 ( [正在发送传真] )。 。 c 按 [选项]。 d 按 a 或 b 显示 [轮询发送]。 e 按 [轮询发送]。 f 按 [标准]。 g 按 [传真启动]。 3 发送传真 h i 若您正在使用平板扫描器,触摸 屏将提示您选择以下其中一个选 项:  按 [是]扫描下一页。 转到步骤 i。  按 [否]将原稿存储到内存 中。此时,其他传真设备可呼 叫本设备并检索该原稿。 安全轮询是指限制其他人检索设置为 轮询的原稿。 安全轮询仅在 Brother 传真设备中可 以使用。如果其他人想从您的设备上 检索传真,他们必须输入安全密码。 a 装入原稿。 b 执行以下操作中的一项: 按 [传真启动]。 i 若您正在使用平板扫描器,触摸 屏将提示您选择以下其中一个选 项:  按 [是]扫描下一页。 转到步骤 j。 将下一页原稿放到平板扫描器 上,按 [OK]。 重复步骤 h 和 i 扫描其他页面。 原稿将保存在内存中,待有人轮 询时设备将自动发送传真。 设置安全轮询发送 h 3 3  按 [否]将原稿存储到内存 中。此时,其他传真设备可呼 叫本设备并检索该原稿。 j 将下一页原稿放到平板扫描器 上,按 [OK]。 k 重复步骤 i 和j 扫描其他页面。 原稿将保存在内存中,待有人轮 询时设备将自动发送传真。  传真预览设置为 [关]时,按 ( [传真] )。  传真预览设置为 [开]时,按 ( [传真] ),然后按 ( [正在发送传真] )。 c 按 [选项]。 d 按 a 或 b 显示 [轮询发送]。 e 按 [轮询发送]。 f g 按 [安全]。 输入一个四位数号码。 按 [OK]。 19 4 接收传真 内存接收 ( 仅黑白 ) 4 4 当您远离设备时,可通过内存接收功 能接收传真。 每次仅可使用一种内存接收操作:  传真转发  传真存储  PC-Fax 接收 关 您可在任何时候更改选项。更改内存 接收操作后若接收到的传真仍存储在 设备内存中,触摸屏上将出现一条信 息。( 请参见 uu 第 22 页 更改内存接 收操作。 ) 传真转发 4 选择 [传真转发]后,设备将会把接 收到的传真存储到内存中。然后,设 备将拨打已设定的传真号码并且转发 传真。 a 按 b 按 [所有设置]。 c 按 a 或 b 显示 [传真]。 d 按 [传真]。 e 按 a 或 b 显示 [设置接收]。 f 按 [设置接收]。 g h 20 ( [设置] )。 i 按 a 或 b 显示 [传真转发]。 j 按 [传真转发]。 k 使用触摸屏上的键盘输入转发号 码 ( 最多 20 个数字 )。 按 [OK]。 l 如果传真预览设置为 [关],按 [备份打印 : 开]或 [备份打印 : 关]。 重要事项 • 如果选择 [备份打印 : 开],设备 将打印收到的传真,您便可获得一 份复印件。这是一项安全功能,以 防传真转发前断电或正在接收传真 的设备出现故障。 • 当接收到一份彩色传真时,设备将 打印接收到的彩色传真,但不会将 其发送到您设置的传真转发号码上。 m 按 。 传真存储 4 如果选择了传真存储,设备将会把接 收到的传真存储到内存中。可使用远 程检索命令从其他位置检索传真信息。 如果已启用传真存储,将在设备上打 印接收传真的备份。 a 按 按 a 或 b 显示 [内存接收]。 b 按 [所有设置]。 按 [内存接收]。 c 按 a 或 b 显示 [传真]。 d 按 [传真]。 ( [设置] )。 接收传真 e 按 a 或 b 显示 [设置接收]。 f 按 [设置接收]。 g 按 a 或 b 显示 [内存接收]。 h 按 [内存接收]。 i 按 a 或 b 显示 [传真存储]。 j 按 [传真存储]。 k 按 提示 • ( [传真预览]设置为 [关]时 ) 您还可以通过按触摸屏上的 [打印]从内存打印传真。 • 在您从内存打印传真后,传真数据 将从设备中删除。 关闭内存接收操作 。 提示 彩色传真不可存储在内存中。当接 收到一份彩色传真时,设备将打印 彩色传真。 从内存中打印传真 如果已选择了传真存储,您在设备旁 边时仍可从内存中打印传真。 a 按 4 4 ( [设置] )。 b 按 [所有设置]。 c 按 a 或 b 显示 [传真]。 d 按 [传真]。 e 按 a 或 b 显示 [打印内存文档]。 f 按 [打印内存文档]。 g 按 [OK]。 h 按 4 a 按 b 按 [所有设置]。 c 按 a 或 b 显示 [传真]。 d 按 [传真]。 e 按 a 或 b 显示 [设置接收]。 f 按 [设置接收]。 g 按 a 或 b 显示 [内存接收]。 h 按 [内存接收]。 i 按 [关]。 j 按 ( [设置] )。 。 提示 如果设备内存中仍有接收到的传 真,触摸屏上将显示更多选项。 ( 请参见 uu 第 22 页 更改内存接收 操作。 ) 。 21 第4章 更改内存接收操作 4 [发送传真到 PC?] 更改内存接收操作时,如果设备内存 中有接收到的传真,触摸屏将询问以 下问题: 如果已打印接收的所有传真 • 如果按 [是],在设置更改前, 内存中的传真将被发送到计算机 中。将询问您是否需要打开备份 打印。 4 (uu 使用说明书 ( 基本功能 ): [删除所有文档 ?] PC-FAX 接收 (Windows®)) • 如果按 [是],设置更改前,内 存中的传真将被删除。 • 如果按 [否],内存中的传真不 会被删除或转发到计算机中,且 设置也不会被更改。 • 如果按 [否],内存中的传真将 不会被删除,并且设置也不会被 更改。 如果内存中留有未打印的传真 [打印所有传真 ?] • 如果按 [是],设置更改前,内 存中的传真将被打印。如果已打 印备份,则不会再次打印。 • 如果按 [否],内存中的传真将 不会被打印,并且设置也不会被 更改。 当从其他选项 [ [传真转发]或 [传真存储] ] 更改为 [PC Fax 接收]时接收到的传真仍 存储在设备内存中,按 []或 计算机名称 ( 适用于网络用户 )。 按 [OK]。 22 触摸屏将显示以下信息: 4 接收传真 远程检索 4 任何时候您都能更改代码。如果想 禁用您的代码,在步骤 g 中按 恢复非激活设置 (---l),然后按 [OK]。 您可从双音频的电话机或传真设备上 呼叫本设备,然后使用远程访问代码 和远程命令来检索传真信息。 设置远程访问代码 提示 4 当您远离设备时,可通过远程访问代 码来执行远程检索功能。使用远程访 问和检索功能前,请先设置代码。默 认代码为非激活代码 (--- )。 使用远程访问代码 4 a 使用双音频电话机或其他传真设 备拨打本设备的传真号码。 b 设备应答时,请立即输入您的远 程访问代码 ( 一个三位数,并以 结束 )。 c a 按 b 按 [所有设置]。 c 按 a 或 b 显示 [传真]。 设备将发出是否已接收到传真的 各种信号: d 按 [传真]。  1 长音 — 有传真 e 按 a 或 b 显示 [远程访问]。 f 按 [远程访问]。 g 使用触摸屏上的键盘输入一个由 [0]-[9]、[l]或 [#]组成 的三位数代码。 按 [OK]。 ( 预设的 “ [l] ” 不能更改。 ) ( [设置] )。 提示 请勿使用与远程激活代码 (l 5 1) 或 远程禁用代码 (# 5 1) 相同的代码。 (uu 使用说明书 ( 基本功能 ):从 外接电话和分机上操作 ) h 按  无声 — 未接收到信息 d 设备发出两短音 ( 哔哔 ),以提示 您输入一个命令。 如果等待时间超过了 30 秒但还未 输入任何命令,则设备将会自动 挂断。 如果输入了无效命令,设备则将 会发出三声警告音 ( 哔哔哔 )。 e 操作完成后,按 9 0 停止远程访 问。 f 挂断。 。 23 4 第4章 远程传真命令 4 远离设备时,可使用下表中的命令进行远程访问。当呼叫设备时,输入了远程访 问代码 ( 一个三位数,并以 结束 ) 后,系统将会发出两短音 ( 哔哔 ),此时请输 入远程命令。 远程命令 95 更改传真转发或传真存储设置 1 关闭 在检索或删除所有留言信息后可选择 [关]。 2 传真转发 一长音 ( 哔 ) 表示更改已经生效。如果听到三短 音 ( 哔哔哔 ),则表示不接受所做更改,这是因 为尚未进行必要的设置 ( 例如:未注册传真转发 号码 )。输入数字 4 可注册您的传真转发号码。 ( 请参见 uu 第 25 页 更改传真转发号码。) 一旦 注册了号码,即可使用传真转发功能。 4 传真转发号码 6 传真存储 96 97 检索传真 2 检索所有传真 输入远程传真设备的号码以接收存储的传真信 息。 ( 请参见 uu 第 25 页 检索传真信息。 ) 3 删除内存中的传真 如果听到一长音 ( 哔 ),表示已删除内存中的传 真信息。 检查接收状态 1 传真 98 操作说明 确认设备是否已接收到传真。如果接收到了传真 或语音信息,则会听到一长音 ( 哔 )。否则会听 到三短音 ( 哔哔哔 )。 更改接收模式 1 外接应答设备 如果听到一声长音 ( 哔 ),表示更改已经生效。 2 传真 / 电话 3 传真自动 90 24 退出 按 9 0 退出远程检索。等待长音 ( 哔 ),然后放回 听筒。 接收传真 检索传真信息 4 您可从双音频电话机上呼叫设备并将 传真信息发送到其他设备。使用本功 能前,必须打开传真存储或传真预 览。( 请参见 uu 第 20 页 传真存储或 uu 使用说明书 ( 基本功能 ):传真预 览 ( 仅适用于黑白传真 )。 ) a 拨打传真号码。 b 设备应答时,请立即输入您的远 程访问代码 ( 一个三位数,并以 结束 )。如果听到一长音 ( 哔 ), 则表示有信息。 c 当听到两短音 ( 哔哔 ),按 9 6 2。 d 听到一声长音后,使用拨号盘输 入传真信息接收方的远程传真设 备号码 ( 最多 20 个数字 ),以 # # 结束。 提示 不可将 l 和 # 作为拨叫号码。但 是,如果要插入一个暂停,可按 #。 e 更改传真转发号码 4 可从其他双音频电话机或传真设备上 更改传真转发号码的默认设置。 a 拨打传真号码。 b 设备应答时,请立即输入您的远 程访问代码 ( 一个三位数,并以 结束 )。如果听到一长音 ( 哔 ), 则表示有信息。 c 当听到两短音 ( 哔哔 ),按 9 5 4。 d 等待一长音 ( 哔 ),使用拨号盘输 入需要发送传真的远程传真设备 新号码 ( 最多 20 个数字 ),以 # # 结束。 提示 不可将 l 和 # 作为拨叫号码。但 是,如果要插入一个暂停,可按 #。 e 操作完成后,按 9 0 停止远程访 问。 f 听到设备发出哔哔声后挂断电话。 听到设备发出哔哔声后挂断电 话。设备将呼叫其他传真设备, 然后传真设备将打印传真信息。 25 4 第4章 其他接收操作 无纸接收 4 4 接收传真过程中,一旦纸盒中的纸张 用完,触摸屏将显示 [纸盒无纸]。 请在纸盒中装入纸张。 (uu 使用说明 书 ( 基本功能 ):装入纸张和其他打印 介质 ) 如果未在纸盒中装入纸张,设备将继 续接收传真。在有足够内存的情况 下,剩余的页面将存储到内存中。 按 a 或 b 显示 [设置接收]。 f 按 [设置接收]。 g 按 a 或 b 显示 [自动缩小]。 h 按 [自动缩小]。 i 按 [开]( 或 [关] )。 j 按 。 通话结束时接收传真 4 a 请对方将原稿装入其设备并按启 动或发送键。 b 在听到对方设备的 CNG 音频 ( 缓慢重复的哔哔声 ) 时,按 [传真启动]。 若选择 [开],设备将缩小每页接收 的传真,调整以适合 Letter、 Legal、 Ledger、 A4 或 A3 尺寸的纸张。通过 使用的传真页面尺寸和设置的纸张尺 寸,设备便可计算出缩小比率。 提示 (MFC-J3520:uu 使用说明书 ( 基本 功能 ):纸张尺寸 (MFC-J3520)) c 按 [接收]接收传真。 ( [传真模式]设置为 [高级模式]时 ) d 放回外接电话的听筒。 (MFC-J3720:uu 使用说明书 ( 基本 功能 ):纸张尺寸和类型 (MFC-J3720)) a 按 b 按 [所有设置]。 c 按 a 或 b 显示 [传真]。 d 按 [传真]。 26 ( [设置] )。 4 通话结束时,在双方都未挂断之前您 可请对方将传真发送给您。确保自动 进稿器是空的。 以后接收的传真信息也将存储到内存 中直到内存已满。如需打印传真,请 将新纸放入纸盒。当内存已满时,设 备将停止应答呼叫。 打印缩小的接收传真 e 如果触摸屏处于休眠模式而没有亮 起,按触摸屏以显示 [传真启动]。 接收传真 轮询 4 安全轮询仅在 Brother 传真设备中可 以使用。如果想从设置了安全轮询的 Brother 设备上获得传真,必须输入安 全密码。 a ( [传真] )。 轮询接收可使您呼叫其他传真设备以 接收传真。 a 4 执行以下操作中的一项:  传真预览设置为 [关]时,按 4 设置轮询接收 4 安全轮询是指限制其他人检索设置为 轮询的原稿。 轮询可通过设置设备使其他人从您那 里接收传真,但是他们必须支付电话 费。此功能也可使您呼叫其他人的传 真设备并接收传真,但由您支付电话 费。双方的设备都设置了轮询功能才 可使用。不是所有的传真设备都支持 轮询。 轮询接收 设置安全轮询接收  传真预览设置为 [开]时,按 ( [传真] ),然后按 4 ( [正在发送传真] )。 执行以下操作中的一项: b 按 [选项]。 c 按 a 或 b 显示 [轮询接收]。 d 按 [轮询接收]。 ( [传真] ),然后按 e 按 [安全]。 ( [正在发送传真] )。 f 使用触摸屏上的键盘输入一个四 位数的安全密码。 这是您正在轮询的传真设备的安 全密码。 按 [OK]。 g 使用地址簿或触摸键盘上的拨号 盘输入所要轮询的传真号码。 h 按 [传真启动]。  传真预览设置为 [关]时,按 ( [传真] )。  传真预览设置为 [开]时,按 b 按 [选项]。 c 按 a 或 b 显示 [轮询接收]。 d 按 [轮询接收]。 e 按 [标准]。 f 使用地址簿或触摸键盘上的拨号 盘输入所要轮询的传真号码。 g 按 [传真启动]。 27 第4章 设置延迟轮询接收 延迟轮询使您的设备在等待一段时间 后再进行轮询接收传真。只可设置一 项延迟轮询操作。 a 执行以下操作中的一项: 4 连续轮询 ( 仅适用于黑白 ) 连续轮询是指在一次操作内从多台传 真设备连续轮询传真原稿。 a  传真预览设置为 [关]时,按 执行以下操作中的一项:  传真预览设置为 [关]时,按 ( [传真] )。 ( [传真] )。  传真预览设置为 [开]时,按  传真预览设置为 [开]时,按 ( [传真] ),然后按 ( [传真] ),然后按 ( [正在发送传真] )。 ( [正在发送传真] )。 b 按 [选项]。 b 按 [选项]。 c 按 a 或 b 显示 [轮询接收]。 c 按 a 或 b 显示 [轮询接收]。 d 按 [轮询接收]。 d 按 [轮询接收]。 e 按 [定时器]。 e f 输入要开始轮询的时间 (24 小时 制 )。 例如:对于 9:45 PM,则输入 21:45。 按 [OK]。 按 [标准]、[安全]或 [定时器]。 f 执行以下操作中的一项: g 使用地址簿或触摸键盘上的拨号 盘输入所要轮询的传真号码。 h 按 [传真启动]。 设备在所输入的时间内开始轮询 呼叫。 28  如果选择了 [标准],请转到 步骤 g。  如果选择了 [安全],输入一 个四位数密码,按 [OK],然 后转到步骤 g。  如果选择了 [定时器],输入 您想开始轮询的时间 (24 小时 制 ),按 [OK],然后转到步 骤 g。 4 接收传真 g 按 [选项]。 取消连续轮询作业 h 按 a 或 b 显示 [多址发送]。 a 按 i 按 [多址发送]。 b 执行以下操作中的一项: j 按 [添加号码]。 k 可按以下方式在多址发送中添加 号码:  要取消当前作业,按触摸屏上 正在拨打的名称或号码。转到 步骤 d。 按 [OK]。  按 [在地址簿中搜索]。 输入名称的第一个字母,然后 按 [OK]。 按所需名称,然后按您想添加 到多址发送的号码。 l 重复步骤 j 和 k 输入所有传真 号码后,按 [OK]。 m 按 [传真启动]。 设备将对原稿依次轮询每个号码 或组号码。 设备正在拨号时,按 询。 。  要取消整个连续轮询作业,按 [全部连续轮询]。转到步骤 c。  按 [添加号码],然后使用触 摸屏上的键盘输入号码。  按 [从地址簿添加]。 按 a 或 b 显示您想添加到多址 发送的号码。 按您想添加到多址发送的号码 的复选框。 选中您想添加的所有号码后, 按 [OK]。 4  要退出但不取消作业,按 c 。 当触摸屏提示是否要取消整个连 续轮询作业时,请执行以下操作 中的一项:  按 [是]确认。  要退出但不取消作业,按 [否]。 d 执行以下操作中的一项:  要取消当前作业,按 [是]。  要退出但不取消作业,按 [否]。 即可取消轮 若要取消全部连续轮询作业,请参见 uu 第 29 页 取消连续轮询作业。 29 4 5 拨号和存储号码 其他拨号操作 组合地址簿号码 5 5 您可将一些连续的号码按顺序分割并 组合设置存储为独立的地址簿号码。 (uu 使用说明书 ( 基本功能 ):存储地 址簿号码 ) 您甚至可使用拨号盘手动拨号。 例如,您可能已在地址簿 Brother 1 和 Brother 2 上分别存储了 “01632” 和 “960555”。使用这两个地址簿号码即 可拨打 “01632-960555”,如下例所 示: a 按 ( [传真] )。 b 按 ( [地址簿] )。 c 按 a 或 b 显示 Brother 1 的号码。 d 按该号码。 e 按 [应用]。 f 按 [选项]。 g 按 a 或 b 显示 [地址簿]。 h 按 [地址簿]。 30 5 i 按 a 或 b 显示 Brother 2 的号码。 j 按该号码。 k 按 [应用]。 l 按 [传真启动]。 可拨打 “01632-960555”。 要临时更改号码,可使用拨号盘手动 拨号代替部分号码。例如,要将号码 更改为 01632-960556,可使用 ( [地址簿] ) 输入号码 (Brother 1: 01632),按 [应用],然后使用拨号 盘按 960556。 提示 如果在拨号过程中想听到其他的拨号 音或信号,则可按 [暂停]在号码 中插入一个暂停。每按一次都将增加 3.5 秒的延迟。反复按 [暂停],延 长所需暂停时间。 拨号和存储号码 存储号码的其他方式 从拨出记录存储地址簿号码 5 5 也可从拨出记录中存储地址簿号码。 a 按 ( [传真] )。 b 按 ( [通话记录] )。 c 按 [拨出记录]。 d 按 a 或 b 显示您想存储的号码。 e 按您想存储的号码。 f 从来电显示记录存储地址簿号码 5 如果已在电信局申请来电显示定制服 务,您也可在来电显示记录中将呼入 的号码存储为地址簿号码。 (uu 使用 说明书 ( 基本功能 ):来电显示 ) a 按 ( [传真] )。 b 按 ( [通话记录] )。 c 按 [来电显示记录]。 d 按 a 或 b 显示您想存储的名称或 号码。 按 [编辑]。 e 按您想存储的名称或号码。 g 按 [添加到地址簿]。 f 按 [编辑]。 h 按 [名称]。 g 按 [添加到地址簿]。 i 使用触摸屏上的键盘输入名称 ( 最 多 16 个字符 )。 按 [OK]。 ( 要获得输入字符的帮助 uu 使用 说明书 ( 基本功能 ):输入文本 ) h 按 [名称]。 i 使用触摸屏上的键盘输入名称 ( 最 多 16 个字符 )。 按 [OK]。 ( 要获得输入字符的帮助 uu 使用 说明书 ( 基本功能 ):输入文本 ) j 如果您想存储第二个传真或电话 号码,按 [地址 2]。 使用触摸屏上的键盘输入第二个传 真或电话号码 ( 最多 20 个数字 )。 按 [OK]。 k 按 [OK]确认要存储的传真或电 话号码。 l 按 j k l 如果您想存储第二个传真或电话 号码,按 [地址 2]。 使用触摸屏上的键盘输入第二个传 真或电话号码 ( 最多 20 个数字 )。 按 [OK]。 按 [OK]确认要存储的传真或电 话号码。 按 。 5 。 31 第5章 设置多址发送组 5 k 使用存储在地址簿中的组拨号时,只 需按 ( [传真] )、 ( [地址簿] )、[应用]和 [传真启动]就可将同一传真信息发 送给多个传真号码。 ( 请参见 uu 第 14 页 多址发送 ( 仅适 用于黑白 )。 ) 首先需将传真号码逐个存储到地址簿 中。(uu 使用说明书 ( 基本功能 ):存 储地址簿号码 ) 然后,可将它们存入 一个组。每个组使用一个地址簿号 码。最多可以设置六个组或一个包含 198 个号码的大组。 a 按 ( [传真] )。 b 按 ( [地址簿] )。 c 按 [编辑]。 d 按 a 或 b 显示 [设置组拨号]。 e 按 [设置组拨号]。 f 按 [名称]。 g 使用触摸屏上的键盘输入组名 ( 最 多 16 个字符 )。 按 [OK]。 h 按 [添加 / 删除]。 i 按您想添加到组中的地址簿号 码,它们旁边会显示红色复选标 记。按 [OK]。 j 阅读并确认所选名称和号码的列 表,然后按 [OK]保存该组。 32 执行以下操作中的一项:  要存储其他多址发送组,重复 步骤 c 至 j。  如果不再存储其他多址发送 组,按 。 提示 可打印一份包含所有地址簿号码的列 表。 ( 请参见 uu 第 35 页 报告。 ) 更改组名称 a 按 ( [传真] )。 b 按 ( [地址簿] )。 c d e f g h i 按 [编辑]。 按 a 或 b 显示 [更改]。 按 [更改]。 按 a 或 b 显示您想更改的组。 按选择的组。 按 [名称]。 使用触摸屏上的键盘输入新的名 称 ( 最多 16 个字符 )。 按 [OK]。 ( 例如:输入 NEW CLIENTS。 ) 提示 如何更改已存储的名称: 如果想要更改字符,使用 d 或 c 移 动光标以突出显示要更改的字符, 按 ,然后输入新的字符。 ( 要获得输入字符的帮助 uu 使用 说明书 ( 基本功能 ):输入文本 ) j k 按 [OK]。 按 。 5 拨号和存储号码 删除组 5 a 按 ( [传真] )。 b 按 ( [地址簿] )。 c 按 [编辑]。 d 按 a 或 b 显示 [删除]。 e 按 [删除]。 f 按 a 或 b 显示您想删除的组。 g 按您想删除的组的名称,它旁边 会显示复选标记。 h 按 [OK]。 按 [是]确认。 i 按 k 对您想更改的每个号码执行以下 操作:  要向组中添加号码,按添加号 码的复选框,它旁边会显示复 选标记。  要从组中删除号码,按删除号 码的复选框,它旁边的复选标 记将会被清除。 按 [OK]确认所有更改。 l 按 [OK]。 m 按 5 。 。 向组中添加号码或从组中删除号码 a 按 ( [传真] )。 b 按 ( [地址簿] )。 c 按 [编辑]。 d 按 a 或 b 显示 [更改]。 e 按 [更改]。 f 按 a 或 b 显示您想更改的组。 g 按选择的组。 h 按 a 或 b 显示 [添加 / 删除]。 i 按 [添加 / 删除]。 j 按 a 或 b 显示您想添加或删除的 号码。 5 33 6 打印报告 传真报告 6  每隔 6、12 或 24 小时,2 或 7 天 6 按触摸屏上的 ( [设置] ) 设置传 输验证报告和日志周期。 传输验证报告 设备将在所选定的时间内打印 报告,然后从内存中清除所有 作业。如果设备的内存在所选 定的时间之前便已存满了 200 份作业,则设备将提早打印出 传真日志报告,然后从内存中 清除所有作业。如果在设备自 动打印报告之前需要一份额外 的报告,则可打印此报告而无 需从内存中删除所有作业。 6 可使用传输验证报告对发送的传真进行 确认。 (uu 使用说明书 ( 基本功能 ): 传输验证报告 ) 传真日志 ( 活动报告 ) 6 可将设备设定为按指定时间间隔 ( 每 50 份传真,每隔 6、 12 或 24 小时, 每隔 2 或 7 天 ) 打印传真日志报告。 如果将时间间隔设为 [关],仍可按 uu 第 35 页 如何打印报告中的步骤打 印报告。出厂默认设置为 [每 50 份传真]。 a 按 b 按 [所有设置]。 c 按 a 或 b 显示 [传真]。 d 按 [传真]。 e 按 a 或 b 显示 [报告设置]。 f 按 [报告设置]。 g 按 [日志周期]。 h 按 [日志周期]。 i 按 a 或 b 选择时间间隔。 如果选择 [每 50 份传真],请 转到步骤 m。 34  每 50 份传真 设备存储了 50 个任务后,将 打印传真日志报告。 j 按 [时间],然后使用触摸屏上 的键盘按 24 小时制输入开始打印 的时间。 按 [OK]。 ( 例如:对于 7:45 PM,则输入 19:45) k 若选择了 [每 7 天],按 [日期]。 l 按 a 或 b 显示 [每周一]、 [每周二]、[每周三]、 [每周四]、[每周五]、 [每周六]或 [每周日],然后 按七天倒计时的开始日期。 m 按 ( [设置] )。 。 打印报告 报告 可以打印以下报告: [传输验证] 打印最后一次传输的传输验证报 告。 [地址簿] 按字母顺序,打印存储在地址簿内 存中的名称和号码列表。 [传真日志] 打印最后一次接收和发送的传真信 息列表。 (TX 表示发送 )(RX 表示接收 ) 6 如何打印报告 6 a 按 b 按 [所有设置]。 c 按 a 或 b 显示 [打印报告]。 d 按 [打印报告]。 e 按 a 或 b 显示您想打印的报告, 然后按该报告。 f 按 [OK]。 g 按 ( [设置] )。 6 。 [用户设定] 打印设置列表。 [网络配置] 打印网络设置列表。 [无线网络报告] 打印无线网络连接报告。 [来电显示记录] 打印最近 30 条接收传真和电话呼 叫的来电显示信息列表。 35 7 复印 7 复印选项 7 提高复印速度和质量 可临时更改下一份复印件的复印设 置。 有多种速度和质量设置可供选择。出 厂默认设置为 [正常]。 设备将在闲置 1 分钟后返回默认设 置。 提示 如果选择了 [正常],则只可选择 [纸张类型]中的 [普通纸]。 按 [复印],然后按 [选项]。按 a 或 b 滚动显示复印设置。当所需设置 显示时,按该设置并选择相应的选 项。 [正常] 推荐的复印模式,用于普通打印输 出。可在适当的复印速度下实现良 好的复印质量。 选项更改完成后,按 [OK],然后按 [启动黑白]或 [启动彩色]。 [最佳] 提示 • 可将最常用的设置保存为默认设 置。这些设置将一直保存直到您再 次更改。( 请参见 uu 第 48 页 将您 更改的内容设为新的默认值。 ) • 可将最常用的选项保存为快捷方 式。( 请参见 uu 第 49 页 将复印选 项保存为快捷方式。 ) • [省墨模式]、[薄纸复印]、 [书本复印]和 [水印复印]功能 由 Reallusion, Inc. 提供 技术支持。 停止复印 要停止复印,请按 36 7 。 用于复印精细图片,如照片。该模 式分辨率最高,但速度最慢。 a 装入原稿。 b 按 c 输入要复印的份数。 d 按 [选项]。 e 按 a 或 b 显示 [质量]。 f 按 [质量]。 g 按 [正常]或 [最佳]。 h 按 [OK]。 i 如果不再更改其他设置,按 [启动黑白]或 [启动彩色]。 ( [复印] )。 7 复印 放大或缩小复印件 可选择放大或缩小的比率。如果选择 了 [适合页面],设备会调整为您在 [纸张尺寸]中设置的尺寸。 7 [198% 10x15cm i A4] [186% 10x15cm i Letter] [141% A4iA3, A5iA4] [100%] [97% Letter i A4] a 装入原稿。 b 按 c 输入要复印的份数。 d 按 [选项]。 [适合页面] e 按 a 或 b 显示 [放大 / 缩小]。 [自定义 (25-400%)] f 按 [放大 / 缩小]。 i g 按 a 或 b 显示可用选项,然后按 您想更改的选项。 j h 执行以下操作中的一项: [93% A4 i Letter] ( [复印] )。 [83% Legal i A4] [69% A3 i A4, A4 i A5] [47% A4 i 10x15cm] 阅读并确认所选选项的列表,然 后按 [OK]。 如果不再更改其他设置,按 [启动黑白]或 [启动彩色]。  如果选择了 [放大]或 [缩小],按所需放大或缩小 的比率。  如果选择了 [自定义 (25-400%)],按 清除显示的比率,或按 d 移动光标,然后输入范围在 [25%]至 [400%]的缩放比 率。 按 [OK]。  如果选择了 [100%]或 [适合页面],转到步骤 i。 37 7 第7章 提示 • [页面布局]不可与[放大 / 缩小] 一起使用。 • [适合页面]不可与 [页面布局]、[双面复印]、 [ADF 高速模式]、[书本复印]、 [排序]、[薄纸复印]、 [水印复印]和 [去除背景颜色] 一起使用。 • 当平板扫描器或自动进稿器上的原 稿倾斜角度大于 3 度时, [适合页面]无法正常使用。 ( 对于平板扫描器 ) 使用左侧与顶端的文档辅助线,将 原稿正面向下放在平板扫描器的左 上角。 ( 对于自动进稿器 ) 将原稿以正面向上、短边先进入的 方式放入自动进稿器,直到触摸屏 上显示 [ADF 准备就绪]且您感觉 到纸张碰触到进纸辊。调整纸张导 块使其触碰到原稿两侧。 • 对于 Legal 尺寸的原稿, [适合页面]不可用。 使用 N 合 1 复印或制作海报 ( 页面布局 ) 使用 N 合 1 复印功能可通过将两张或 四张原稿复印到一张纸上,有效地节 约纸张。 使用 [1 至 2]功能可将一张 A3 或 Ledger 尺寸的内容复印到两张 A4 或 Letter 尺寸的纸上。若要使用此设置, 请使用平板扫描器。 您也可制作海报。使用海报功能时, 设备会将原稿分成多个部分,然后将 各个部分放大,这样您就可将它们组 合起来制作成一张海报。若要打印海 报,请使用平板扫描器。 提示 • [页面布局]不可与 [ADF 高速模式]、[书本复印]、 [排序]、[薄纸复印]、 [省墨模式]、[放大 / 缩小]、 [水印复印]和 [去除背景颜色] 一起使用。 • [自动消除倾斜]不可与海报和 1 至 2 复印功能一起使用。 • [双面复印]不可与海报复印功能 一起使用。 a 装入原稿。 b 按 c 输入要复印的份数。1 1 38 7 ( [复印] )。 使用 [1 至 2]或 [海报]布局时一 次仅可复印一份。 d 按 [选项]。 e 按 a 或 b 显示 [页面布局]。 f 按 [页面布局]。 复印 g 按 a 或 b 显示 [关 (1 合 1)]、 [2 合 1( 纵向 )]、 [2 合 1( 横向 )]、 [2 合 1( 身份证 )]1、 [4 合 1( 纵向 )]、 [4 合 1( 横向 )]、[1 至 2]、 [海报 (2x1)]、[海报 (2x2)] 或 [海报 (3x3)]。 按想要设置的选项。 1 h i j k 关于 2 合 1 ( 身份证 ) 复印的信息,请 参见 uu 第 41 页 2 合 1 身份证复印 ( 页面布局 )。 如果选择了 [2 合 1]或 [海报 (2x2)]并使用 A3 或 Ledger 尺寸的纸张,请转到步骤 h 选择所需的 [布局格式]。 如果选择其他设置,请转到步骤 i。 按 [布局格式]。 执行以下操作中的一项:  如果选择了 [2 合 1( 纵向 )] 或 [2 合 1( 横向 )],按 [Ledgerx2 i Ledgerx1]、 [Letterx2 i Ledgerx1]、 [A3x2 i A3x1]或 [A4x2 i A3x1]。  如果选择了 [海报 (2x2)],按 [Ledgerx1 i Ledgerx4]、 [Letterx1 i Ledgerx4]、 [A3x1 i A3x4]或 [A4x1 i A3x4]。 阅读并确认所选设置的列表,然 后按 [OK]。 如果不再更改其他设置,按 [启动黑白]或 [启动彩色]扫 描页面。 如果您已将原稿放入自动进稿器 中或正在制作一张海报,设备将 扫描页面并开始打印。 l 将下一页原稿放到平板扫描器 上。按 [OK]扫描页面。 重复步骤 k 和 l 扫描每个页 面。 m 当扫描完所有页面后,按 [否] 完成。 提示 • 请确保将纸张尺寸设定为 A4、 A3、 Letter 或 Ledger。 • 一次只能进行一份彩色复印。 • 一次只能制作一张海报或一份 1 至 2 复印件。 7 • 使用透明胶片时,海报复印不可 用。 使用自动进稿器复印时,将原稿正面 向上如下图所示方向放置: [2 合 1( 纵向 )] [2 合 1( 横向 )] [4 合 1( 纵向 )] [4 合 1( 横向 )] 若您正在使用平板扫描器,请转 到步骤 k。 设备扫描页面后,按 [是]扫描 下一页。 39 第7章 使用平板扫描器复印时,将原稿正面 向下如下图所示方向放置: [海报 (2x2)] [2 合 1( 纵向 )] [2 合 1( 横向 )] [海报 (3x3)] [4 合 1( 纵向 )] [4 合 1( 横向 )] 提示 [1 至 2] [海报 (2x1)] 40 海报复印件上有重叠部分,方便您 将它们粘在一起。 复印 2 合 1 身份证复印 ( 页面布局 ) 7 可以将身份证的两面按照原始尺寸复 印到同一页面上。请确保将纸张尺寸 设定为 A4 或 Letter。 提示 您可以在适用法律允许的范围内复 印身份证。 (uu 产品安全手册:关 于复印的法律限制 ) a 将身份证正面向下放在靠近平板 扫描器左上角的位置,如下图所 示。 1 1 4 2 1 3 1 h 按 [2 合 1( 身份证 )]。 i 阅读并确认所选设置的列表,然 后按 [OK]。 j 按 [启动黑白]或 [启动彩色]。 设备开始扫描身份证的第一面。 k 设备扫描完第一面后,按 [是]。翻转身份证,然后按 [OK]扫描另一面。 提示 • [2 合 1( 身份证 )]不可与 [ADF 高速模式]、[书本复印]、 [排序]、[双面复印]、 [薄纸复印]、[省墨模式]、 [放大 / 缩小]、[水印复印]和 [去除背景颜色]一起使用。 • 一次只能进行一份彩色复印。 1 3 毫米或以上 ( 顶部、左侧 ) 2 210 毫米 3 148 毫米 4 可扫描区域 b 按 c d e f g 输入要复印的份数。 ( [复印] )。 按 [选项]。 按 a 或 b 显示 [页面布局]。 按 [页面布局]。 按 a 或 b 显示 [2 合 1( 身份证 )]。 41 7 第7章 排序复印件 7 可排序多份复印件。复印件将以 123、 123、 123 等的顺序排列。 提示 [排序]不可与 [适合页面]、 [页面布局]和 [书本复印]一起 使用。 排序复印件时,Brother 建议您仅将单 面原稿放入自动进稿器中。对于双面 原稿和书本,则请使用平板扫描器。 调整浓度 a 装入原稿。 可调节复印件的浓度使复印件更深或 更浅。 b 按 c ( [复印] )。 7 a 装入原稿。 输入要复印的份数。 b 按 d 按 [选项]。 c 输入要复印的份数。 e 按 a 或 b 显示 [堆叠 / 排序]。 d 按 [选项]。 f 按 [堆叠 / 排序]。 e 按 a 或 b 显示 [浓度]。 g 按 [排序]。 f 按 [浓度]。 h 阅读并确认所选设置的列表,然 后按 [OK]。 g 按所需浓度级别,由 [浅]到 [深]。 i 如果不再更改其他设置,按 [启动黑白]或 [启动彩色]。 如果原稿已放入自动进稿器,则 设备扫描原稿并开始打印。 h 阅读并确认所选设置的列表,然 后按 [OK]。 i 如果不再更改其他设置,按 [启动黑白]或 [启动彩色]。 若您正在使用平板扫描器,请转 到步骤 j。 j 设备扫描页面后,按 [是]扫描 下一页。 k 将下一页原稿放到平板扫描器 上。按 [OK]扫描页面。 重复步骤 j 和 k 扫描所有页面。 l 按 [否]结束扫描。 设备开始打印。 42 ( [复印] )。 复印 省墨模式 7 使用此功能可以节省墨水。如下图所 示,设备输出的打印件颜色将偏淡, 图像轮廓将更为清晰。 节省的墨水量因原稿的不同而有所差 异。 [省墨模式]:关 7 f 按 [高级设置]。 g 按 a 或 b 显示 [省墨模式]。 h 按 [省墨模式]。 i 阅读并确认所选设置的列表,然 后按 [OK]。 j 如果不再更改其他设置,按 [启动黑白]或 [启动彩色]。 提示 • [省墨模式]不可与 [ADF 高速模式]、[书本复印]、 [薄纸复印]、[自动消除倾斜]、 [页面布局]、[水印复印]和 [去除背景颜色]一起使用。 [省墨模式]:开 7 • [省墨模式]可能会使打印输出结 果与您的原稿有所不同。 ( 以上屏幕截图摘自 ISO/IEC 24712。 ) a 装入原稿。 b 按 c 输入要复印的份数。 d 按 [选项]。 e 按 a 或 b 显示 [高级设置]。 ( [复印] )。 43 7 第7章 薄纸复印 7 如果原稿为双面复印的薄纸文件,请 选择 [薄纸复印],以避免另一面上 的文字透印。 a 装入原稿。 b 按 c 输入要复印的份数。 d 按 [选项]。 e 按 a 或 b 显示 [高级设置]。 f 按 [高级设置]。 g 按 a 或 b 显示 [薄纸复印]。 h 按 [薄纸复印]。 i 阅读并确认所选设置的列表,然 后按 [OK]。 j ( [复印] )。 按 [启动黑白]或 [启动彩色]。 提示 [薄纸复印]不可与 [ADF 高速模式]、[适合页面]、 [页面布局]、[自动消除倾斜]、 [省墨模式]、[书本复印]、 [水印复印]和 [去除背景颜色] 一起使用。 44 自动消除倾斜 如果扫描复印件歪斜,设备可更正数 据。 仅当使用平板扫描器时,此设置才可 用。 a 装入原稿。 b 按 c d e 输入要复印的份数。 ( [复印] )。 按 [选项]。 按 a 或 b 显示 [自动消除倾斜]。 f g h 按 [自动消除倾斜]。 i 如果不再更改其他设置,按 [启动黑白]或 [启动彩色]。 按 [自动]( 或 [关] )。 阅读并确认所选设置的列表,然 后按 [OK]。 提示 • [自动消除倾斜]不可与 [1 至 2]、[海报]、 [省墨模式]、[薄纸复印]、 [书本复印]、[水印复印]、 [去除背景颜色]和 [ADF 高速模式]一起使用。 • 使用 Ledger、 A3 或小于 64 mm × 91 mm 的纸张进行复印 时,无法使用此设置。 • 此设置仅在纸张为长方形或正方形 时可用。 • 仅当原稿歪斜小于 3 度时,自动消 除倾斜功能可用。 • 如果原稿太厚,[自动消除倾斜] 可能无法正常使用。 7 复印 书本复印 7 使用平板扫描器进行复印时,使用书 本复印可更正边框阴影和歪斜部分。 设备可更正数据。 a 装入原稿。 b 按 c 输入要复印的份数。 d 按 [选项]。 e 按 a 或 b 显示 [高级设置]。 ( [复印] )。 f 按 [高级设置]。 g 按 a 或 b 显示 [书本复印]。 h 按 [书本复印]。 i 阅读并确认所选设置的列表,然 后按 [OK]。 j 如果不再更改其他设置,按 [启动黑白]或 [启动彩色]。 提示 [书本复印]不可与 [ADF 高速模式]、[页面布局]、 [排序]、[双面复印]、 [自动消除倾斜]、[省墨模式]、 [适合页面]、[薄纸复印]、 [水印复印]和 [去除背景颜色] 一起使用。 水印复印 7 您可以复印原稿并在其中包含水印。 可从模板水印中选择一个水印。 提示 [水印复印]不可与 [ADF 高速模式]、[适合页面]、 [页面布局]、[自动消除倾斜]、 [薄纸复印]、[省墨模式]、 [书本复印]和 [去除背景颜色] 一起使用。 使用模板 7 a 装入原稿。 b 按 c 输入要复印的份数。 d 按 [选项]。 e 按 a 或 b 显示 [高级设置]。 f 按 [高级设置]。 g 按 a 或 b 显示 [水印复印]。 h 按 [水印复印]。 i 根据需要,按触摸屏上显示的选项 更改水印设置。 ( 更多信息,请参 见 uu 第 46 页 水印复印设置。 ) 按 [OK]。 j 按 [OK]确认水印。 k 按 [启动黑白]或 [启动彩色]。 7 ( [复印] )。 45 第7章 水印复印设置 选项 1 选项 2 [水印复印] [文本] [位置] 7 选项 3 [机密] * [草稿] [复印件] [重要] [紧急] [A] [B] [C] [D] [E] * [F] [G] [H] [I] [图案] 您可以在复印时去除原稿的背景颜 色。这有助于节省墨水,并使复印件 更清晰易读。 提示 此功能仅适用于彩色复印。进行黑 白复印时,背景颜色会自动去除。 a 装入原稿。 b 按 c 输入要复印的份数。 d 按 [选项]。 e 按 a 或 b 显示 [高级设置]。 ( [复印] )。 [尺寸] [小] [中] * [大] f 按 [高级设置]。 [角度] [-90°] [-45°] * [0°] [45°] [90°] g 按 a 或 b 显示 [去除背景颜色]。 h 按 [去除背景颜色]。 i 按 [低]、[中]或 [高]。 j 按 [OK]。 k 按 [启动彩色]。 [透明度] [颜色] [-2] [-1] [0] * [+1] [+2] [黑] * [绿] [蓝] [紫] [红] [橙] [黄] 默认设置以粗体显示并带有 “*” 号。 46 去除背景颜色 提示 [去除背景颜色]不可与 [ADF 高速模式]、[适合页面]、 [页面布局]、[自动消除倾斜]、 [省墨模式]、[薄纸复印]、 [书本复印]和 [水印复印]一起 使用。 7 复印 双面复印 7 通过在纸张的两面上进行复印,可以 减少纸张的使用量。 进行双面复印时, Brother 建议您仅将 单面原稿放入自动进稿器中。对于双 面原稿和书本,则请使用平板扫描器。 ( 长边翻转 ) a 装入原稿。 b 按 c 输入要复印的份数。 d 按 [选项]。 e 如果您想排序多份复印件,按 a 或 b 显示 [堆叠 / 排序]。 f 按 [堆叠 / 排序]。 g 按 [排序]。 h 按 a 或 b 显示 [双面复印]。 i 按 [双面复印]。 j 按 a 或 b 显示所需双面复印类 型,然后按 [纵向 长边翻页]、 [横向 长边翻页]、 [纵向 短边翻页]或 [横向 短边翻页]。 k 阅读触摸屏上的信息后,按 [OK]。 l 检查触摸屏上的设置,然后按 [OK]。 m 按 [启动黑白]或 [启动彩色]。 如果原稿已放入自动进稿器,则 设备扫描原稿并开始打印。 纵向 1 1 2 2 横向 11 1 2 2 ( 短边翻转 ) 纵向 1 1 2 2 横向 11 1 2 2 提示 • [双面复印]不可与 [2 合 1( 身份证 )]、[海报]、 [书本复印]和 [适合页面]一起 使用。 • 仅可使用 A4、 A5、 A3、 Letter、 Legal 或 Ledger 尺寸的普通纸。 ( [复印] )。 7 若您正在使用平板扫描器,请转 到步骤 n。 47 第7章 n 触摸屏显示: 将您更改的内容设为新的默认值 [将文档翻面 ( 或将书本翻页 ),然 后按 [ 扫描 ]。结束时,按 [ 完成 ] ] 若想保存常用的复印设置如 [ADF 高速模式]、[质量]、 将下一页原稿放到平板扫描器 上,按 [扫描]。 按 [OK]。 设备开始打印。 o 对于多份复印件,如果按下了 [排序],重复步骤 n 扫描每个 页面。扫描完所有页面后,按 [完成]。 设备开始打印。 设备未打印输出第二面纸张前,请勿 触碰所打印的纸张。设备将打印并输 出第一面,然后再次进纸打印第二 面。 [纸盒选择]1、[放大 / 缩小]、 [浓度]、[页面布局]、 [自动消除倾斜]、[双面复印]和 [高级设置],可将其设定为默认值。 1 仅 MFC-J3720 这些设置将一直保存直到您再次更 改。 a 按 b 按 [选项]。 c 按 a 或 b 显示设置,然后按您想 更改的设置。按新选项。 重复该步骤,设置每项需要更改 的设置。 d 更改完最后一个设置后,按 a 或 b 显示 [设定新默认值]。 e 按 [设定新默认值]。 f 触摸屏将再次显示信息,要求您 确认是否将您更改的内容设置为 新默认值。 按 [是]。 g 按 提示 如果原稿卡纸,请尝试使用特殊双 面复印设置。完成步骤 i 后,按 [高级],然后选择 [双面 1]或 [双面 2]。 使用 [双面 1]时需要等一段时间 直到墨水干透,从而有效避免复印 时卡纸;使用 [双面 2]时不仅有 更多时间使墨水干透,墨水用量也 更少。 48 7 ( [复印] )。 。 复印 将所有设置恢复为出厂默认设置 可将所有已更改的复印设置如 [ADF 高速模式]、[质量]、 [纸盒选择]1、[放大 / 缩小]、 [浓度]、[页面布局]、 [自动消除倾斜]、[双面复印]和 [高级设置]恢复为出厂默认设置。 1 仅 MFC-J3720 a 按 b 按 [选项]。 c 按 a 或 b 显示 [出厂设置]。 d 按 [出厂设置]。 e 按 [是]。 f 按 7 将复印选项保存为快捷方式 7 可将常用的复印选项存储为快捷方 式。 a 按 b 按 [选项]。 c 按 a 或 b 显示[ADF 高速模式]、 [质量]、[纸张类型]、 [纸张尺寸]、[纸盒选择]1、 [放大 / 缩小]、[浓度]、 [堆叠 / 排序]、[页面布局]、 [自动消除倾斜]、[双面复印] 或 [高级设置],然后按您想更 改的设置。按您想设置的新选 项。 ( [复印] )。 ( [复印] )。 重复该步骤,设置每项需要更改 的设置。 。 1 仅 MFC-J3720 d 新选项选择完成后,按 [另存为快捷方式]。 e 阅读并确认快捷方式的选项列 表,然后按 [OK]。 f 使用触摸屏上的键盘输入快捷方 式的名称。( 要获得输入字符的帮 助 uu 使用说明书 ( 基本功能 ): 输入文本 ) 按 [OK]。 g 按 [OK]保存快捷方式。 49 7 第7章 A3 复印快捷方式 [A4 + 空白] 1 7 可以使用便签风格等样式在 A3 或 Ledger 尺寸的纸张上复印原稿。也可 进行 2 合 1 复印、放大和缩小复印。 [A4 中央] [A3] 1 1 1 [A4 i A3] 1 [A3 2 合 1] 2 1 2 [A4 + 信笺 ( 横向 )] 1 1 1 1 [A4 + 信笺 ( 纵向 )] [A4 + 网格] 1 50 1 [A3iA4] 1 1 1 1 7 1 A3 复印快捷方式 1 提示 • 仅可以使用 A3 或 Ledger 尺寸的普 通纸,但是选择 [A3iA4]时,必 须使用 A4 或 Letter 尺寸的普通纸。 • 若要进行多份彩色复印,则不能使 用 [A3 2 合 1]、 [A4 + 信笺 ( 横向 )]、 [A4 + 信笺 ( 纵向 )]、 [A4 + 网格]和 [A4 + 空白]。 • 仅当使用 [A4 i A3]时,可放大 复印件;仅当使用 [A3iA4]时, 可缩小复印件。 复印 a b 装入原稿。 按 d 或 c 显示 [A3 复印快捷方式]。 c d 按 [A3 复印快捷方式]。 e 按 d 或 c 显示 [A3 2 合 1]、 [A3]、[A4 i A3]、 [A3iA4]、 [A4 + 信笺 ( 横向 )]、 [A4 + 信笺 ( 纵向 )]、 [A4 + 网格]、[A4 + 空白] 或 [A4 中央],然后按所需选 项。 f g 输入要复印的份数。 h i j 按 [选项]。 o 当扫描完所有页面后,按 [否] 完成。 如果触摸屏上出现信息提示,请阅 读信息,然后按 [OK]进行确认。 7 执行以下操作中的一项:  要继续更改设置,转到步骤 h。  如果不再更改其他设置,转到 步骤 l。 按您想更改的设置。 按新选项。 根据需要,重复步骤 i 和 j 更 改其他设置。 k l 选项更改完成后,按 [OK]。 按 [启动黑白]或 [启动彩色]。 如果选择了 [A3 2 合 1]而您 正在使用平板扫描器,请转到步 骤 m。 m 设备扫描页面后,按 [是]扫描 下一页。 n 将下一页原稿放到平板扫描器 上。按 [OK]扫描页面。 重复步骤 m 和 n 扫描每个页 面。 51 8 打印存储卡或 USB 闪存盘中的照片 图像捕捉中心操作 存储卡、 USB 闪存盘和文件夹 结构 请注意以下内容: 8 8 设备可与目前的数码相机图像文件、 存储卡和 USB 闪存盘兼容,但是,请 阅读以下要点以避免发生错误:  图像文件的扩展名必须为 .JPG ( 其 他图像文件的扩展名如 .JPEG、 .TIF、 .GIF 等格式不能被识别 )。  图像捕捉中心直接打印与使用计算 机的图像捕捉中心操作必须分开进 行。 ( 两项操作不能同时进行。 )  设备最多可读取一张存储卡或 USB 闪存盘中的 999 个文件 1。 1 其中也包括存储卡或 USB 闪存盘中的 文件夹。  存储卡上的 DPOF 文件必须是有效 的 DPOF 格式。( 请参见 uu 第 58 页 DPOF 打印。 ) 52  当打印索引或图像时,即使一个或 多个图像被损坏,图像捕捉中心仍 将打印所有有效图像。已损坏的图 像将不会被打印。  ( 存储卡用户 ) 数码相机将存储卡格式化后设备方 可读取此存储卡。 当数码相机格式化存储卡时,会创 建一个特殊的文件夹用来复制图像 数据。如果您想使用计算机来修改 存储在存储卡内的图像数据,我们 建议您不要更改由数码相机所创建 的文件夹的结构。当保存新的或修 改过的图像文件到存储卡时,我们 建议使用与数码相机相同的文件 夹。如果数据没有存储到相同的文 件夹内,设备可能无法读取文件或 打印图像。  (USB 闪存盘用户 ) 本设备支持经 Windows® 格式化的 USB 闪存盘。 8 打印存储卡或 USB 闪存盘中的照片 电影打印 8 您可以打印存储在存储卡或 USB 闪存 盘中的电影文件的图像。 电影文件自动按时长拆分为 9 部分, 并排列为 3 行,以便您查看并打印场 景。 打印图像 8 打印索引 ( 缩略图 ) 8 图像捕捉中心将为每张图像指定编号 ( 例如 No.1、 No.2、 No.3 等 )。 提示 • 无法选择特定电影场景。 • 可使用 AVI 或 MOV 电影文件格式 ( 仅动态 JPEG)。但是,如果 AVI 文件大小超过 1 GB ( 拍摄时长为 30 分钟左右 ) 或者 MOV 文件大小 超过 2 GB ( 拍摄时长为 60 分钟左 右 ),将无法打印。 • 如果某拆分场景的数据已损坏,则 该场景部分将变成空白。 图像捕捉中心使用这些数字识别图像。 可打印一张缩略图页面,这将显示存 储卡或 USB 闪存盘上的所有图像。 提示 • 索引页上仅能正确打印不多于 20 个字符的文件名。 • 无法正确打印中文文件名,但这不 影响任何功能。 a 打开介质插槽盖。 b 将存储卡或 USB 闪存盘插入正确 的插槽中。 c 按 [照片]。 d 按 d 或 c 显示 [打印索引页]。 e 按 [打印索引页]。 f 按 [打印索引页]。 g 执行以下操作中的一项:  按 [打印设置]更改正在使用 的纸张类型或纸张尺寸。 转到步骤 h。  若不想更改纸张设置,按 [启动]。 h 按 [纸张类型]。 53 8 第8章 i j k l m 按 a 或 b 显示 [普通纸]、 [喷墨专用纸]、 [Brother BP71]或 [其它相片纸],然后按所需选 项。 i 使用触摸键盘上的拨号盘输入要 打印的份数。 j 执行以下操作中的一项:  按 [打印设置]更改打印设 置。( 请参见 uu 第 58 页 图像 捕捉中心打印设置。 )  若不想更改任何设置,按 [启动]打印。 按 [纸张尺寸]。 按 [A4]或 [Letter]。 按 [OK]。 按 [启动]打印。 增强画质 打印照片 8 打印单张图像前,您必须知道图像的 编号。 8 您可为照片编辑和添加效果,并在打 印前在触摸屏上浏览照片。 提示 a b 打开介质插槽盖。 [增强画质]功能由 Reallusion, 将存储卡或 USB 闪存盘插入正确 的插槽中。 Inc. 供技术支持。 c d 按 [照片]。 a 打开介质插槽盖。 打印索引。(请参见 uu 第53页 打 印索引 ( 缩略图 )。 ) b 将存储卡或 USB 闪存盘插入正确 的插槽中。 c 按 [照片]。 d 按 d 或 c 显示 [增强画质]。 e 按 [增强画质]。 e f g h 按 d 或 c 显示 [打印索引页]。 按 [打印索引页]。 按 [打印照片]。 从索引页上选择已打印的缩略 图,并输入其图像编号。 选择所有图像编号后,按 [OK]。 提示 • 使用逗号或连字符可一次输入多个 编号。例如:输入 1,3,6 可打印图 像 No.1、 No.3 和 No.6,输入 1-5 则可打印图像 No.1 至 No.5。 • 最多可为要打印的图像编号输入 12 个字符 ( 包括逗号和连字符 )。 54 提 提示 • 一次显示四张缩略图,并且在缩略 图下方列出当前页码和页面总数。 • 重复按 d 或 c 选择每页照片,或按 住不动以滚动浏览所有照片页面。 f 从缩略图中按所需照片。 g 按您想选择的 [增强]或 [裁剪],它旁边会显示红色复选 标记,然后按 [OK]。 打印存储卡或 USB 闪存盘中的照片 h 如果您在步骤 g 中选择了 [增强],按您想添加的效果。 按 [OK]。 ( [自动修正并去除红眼] ) 设备为照片决定合适的效果。 设备也将尝试从照片中去除红 眼。 提示 • 有 10 种添加照片效果的方式。 • 有些情况无法去除红眼: • 脸部过小。 ( [自动修正] ) • 脸部过于靠上、靠下、靠左或靠 右。 设备为照片选择合适的效果。 ( [增强肤色] ) 最适用于调整人像照片。它能 调整人的肤色。按 d 或 c 调整 对比度。 ( [增强风景] ) 最适用于调整风景照片。可突 出显示照片的绿色和蓝色。按 d 或 c 调整对比度。 • 按 [取消]返回效果列表。 • 若图片过小或含有不规则的部分, 您可能无法裁剪或增强画质。触摸 屏将显示 [图像太小]或 [图像太长]。 i ( [去除红眼] ) 设备将尝试从照片中去除红眼。 若去除红眼失败,可按 [再试一次]重新检测。 按 按 ( [补光] ) 可将照片的色彩转换为黑白。 ( [棕色] ) 可将照片的色彩转换为棕色。 旋转框。 完成框的设置后按 [OK]。 按 [OK]确认。 补光功能最适合用于调整逆光 照片。按 d 或 c 调整对比度。 ( [黑白] ) 放大或缩小  按 a、 b、 d 或 c 移动框的位 置。 夜景功能最适合用于调整夜景 照片,使照片看起来更加鲜明。 按 d 或 c 调整对比度。 白板功能最适合用于调整照片。 它能检测到照片中白板上的字 母,并将它们调整得更为清晰。 或 8 框的尺寸。 ( [夜景] ) ( [白板] ) 如果您在步骤 g 中选择了 [裁剪],调整照片上的红框。 将打印红框中的部分。 提示 若图片过小或含有不规则的部分, 您可能无法裁剪或增强画质。触摸 屏将显示 [图像太小]或 [图像太长]。 j 按 [+]或 [- ]或者使用触摸键 盘上的拨号盘输入要打印的份数。 按 [OK]。 55 第8章 k 执行以下操作中的一项:  按 [打印设置]更改打印设 置。( 请参见 uu 第 58 页 图像 捕捉中心打印设置。 )  若不想更改任何设置,按 [启动]打印。 ID 照片打印 8 您可以选择存储在存储卡或 USB 闪存 盘中的照片,为您的简历、护照等打 印 ID 照片。可在一张纸上打印四张 ID 照片。 g 按 a 或 b 显示 [25x36mm]、 [35x45mm]、[36x51mm]、 [45x45mm]、[45x55mm]、 [35x48mm]、 [50x70mm (2x2.75in)]或 [2x2 英寸],然后按您想设置 为照片尺寸的选项。 提示 设备会根据您选择的尺寸自动裁剪 照片。您无法进一步裁剪照片。 h 确认触摸屏上显示的图像。 如有需要,按 旋转图像。 i 按 [OK]。 j 执行以下操作中的一项:  按 [打印设置]更改打印设 置。转到步骤 k。 提示 在 ID 照片尺寸中选择 [2x2 英寸]或 [50x70mm (2x2.75in)]并在 [纸张尺寸]中选择 [10x15cm] 时,仅可打印一张照片。 a 打开介质插槽盖。 b 将存储卡或 USB 闪存盘插入正确 的插槽中。 c 按 [照片]。 d 按 d 或 c 显示 [ID 照片打印]。 e 按 [ID 照片打印]。 f 按 d 或 c 显示各照片。 显示您想打印的照片时,按该照片。 56  若不想更改任何设置,按 [启动]打印。 打印存储卡或 USB 闪存盘中的照片 k 执行以下操作中的一项:  若要更改打印质量,按 [打印质量]。 按 [正常]或 [照片]。  若要更改纸张类型,按 [纸张类型]。 按 a 或 b 显示 [普通纸]、 [喷墨专用纸]、 [Brother BP71]或 [其它相片纸],然后按您想 设置的选项。  若要更改纸张尺寸,按 [纸张尺寸]。 幻灯片放映 使用 [幻灯片放映]可在触摸屏上查 看所有照片,也可在操作过程中选择 照片。 a b 打开介质插槽盖。 c d e f 按 [照片]。 按 a 或 b 显示 [10x15cm]、 [13x18cm]、[A4]或 [Letter],然后按您想设置 的选项。  若要添加增强效果,按 [照片增强]。 按 a 或 b 显示 [自动修正]、 [去除红眼]、 [自动修正并去除红眼]或 [关],然后按您想设置的选 项。 l 设置更改完成后,按 [OK]。 m 按 [启动]。 8 g 将存储卡或 USB 闪存盘插入正确 的插槽中。 按 d 或 c 显示 [幻灯片放映]。 按 [幻灯片放映]。 执行以下操作中的一项:  如果您想更改触摸屏显示每张 照片的时长,按 [显示每幅照片]。 按 a 或 b 显示 [3 秒]、 [10 秒]、[30 秒]、 [1 分钟]或 [5 分钟],然后 按您想设置的选项。  若不想更改设置,按 [启动]。 按 结束 [幻灯片放映]。 在幻灯片放映过程中打印照片 8 a 要在幻灯片放映过程中打印图 像,请在所需图像显示在触摸屏 上时按它。 b 使用触摸键盘上的拨号盘输入要 打印的份数。 c 执行以下操作中的一项:  按 [打印设置]更改打印设置。 ( 请参见 uu 第 58 页 图像捕捉 中心打印设置。 )  若不想更改任何设置,按 [启动]打印。 57 8 第8章 DPOF 打印 8 DPOF 是一种数码打印命令格式。 主要的数码相机生产商 ( 佳能公司、 伊士曼柯达公司、富士公司、松下电 器产业株式会社和索尼公司 ) 创建了 此种格式使得从数码相机中打印图像 更便捷。 如果您的数码相机支持 DPOF 打印, 您可从数码相机的显示屏上选择要打 印的图像和打印份数。 若插入设备中的是包含 DPOF 信息的 存储卡,则可轻松打印选择的图像。 图像捕捉中心打印设置 8 可临时更改下一份打印作业的打印设 置。 设备将在闲置 1 分钟后返回默认设置。 提示 若想保存常用的打印设置,可将其 设定为默认设置。 ( 请参见 uu 第 64 页 将您更改的内容设为新的默 认值。 ) a 打开介质插槽盖。 b 将存储卡或 USB 闪存盘插入正确 的插槽中。 存储卡或 USB 闪存盘中的 DPOF 文件必须是有效的 DPOF 格式。 c 按 a 或 b 显示 [DPOF]。 打印质量 d 按 [DPOF]。 a 打开介质插槽盖。 e 执行以下操作中的一项: b  按 [打印设置]更改打印设 置。( 请参见 uu 第 58 页 图像 捕捉中心打印设置。 ) 将存储卡或 USB 闪存盘插入正确 的插槽中。 c 按 [照片]。 d 按 d 或 c 显示 [查看照片]。 e 按 [查看照片]。 f 按 d 或 c 显示各照片。显示您想 打印的照片时,按该照片,然后 按 [OK]。 g 按 [OK]。 h 按 [打印设置]。 i 按 a 或 b 显示 [打印质量]。  若不想更改任何设置,按 [启动]打印。 提示 若数码相机创建的打印顺序被破 坏,将出现 DPOF 文件错误。使用 数码相机删除并重新创建打印顺序 以解决这个问题。关于如何删除并 重新创建打印顺序的说明,请参阅 数码相机生产商的支持网站或随机 说明书。 58 8 打印存储卡或 USB 闪存盘中的照片 j k l 按 [打印质量]。 纸张尺寸和打印尺寸 按 [正常]或 [照片]。 a 打开介质插槽盖。 b 将存储卡或 USB 闪存盘插入正确 的插槽中。 c 按 [照片]。 d 按 d 或 c 显示 [查看照片]。 e 按 [查看照片]。 f 按 d 或 c 显示各照片。显示您想 打印的照片时,按该照片,然后 按 [OK]。 g 按 [OK]。 h 按 [打印设置]。 i 按 a 或 b 显示 [纸张尺寸]。 按 d 或 c 显示 [查看照片]。 j 按 [纸张尺寸]。 按 [查看照片]。 k 按 a 或 b 显示 [10x15cm]、 [13x18cm]、[A4]、[A3]、 [Letter]或 [Ledger]。 按想要设置的选项。 执行以下操作中的一项: 如果不再更改其他设置,按 [OK]。 按 [启动]打印。 或 提示 如果选择了 [纸张类型]中的 [喷墨专用纸],则只可选择 [照片]。 纸张选项 8 纸张类型 a b c d e f g h i j k l 8 打开介质插槽盖。 将存储卡或 USB 闪存盘插入正确 的插槽中。 按 [照片]。 按 d 或 c 显示各照片。显示您想 打印的照片时,按该照片,然后 按 [OK]。 按 [OK]。 8  如果选择了 [A4]或 [Letter],转到步骤 l。 按 [打印设置]。 按 a 或 b 显示 [纸张类型]。  如果选择了 [10x15cm]、 [13x18cm]、[A3]或 [Ledger],转到步骤 m。 按 [纸张类型]。 按 a 或 b 显示 [普通纸]、 [喷墨专用纸]、 [Brother BP71]或 [其它相片纸],然后按所需选 项。 如果不再更改其他设置,按 [OK]。 按 [启动]打印。 8 或 59 第8章 l 按 a 或 b 显示 [打印尺寸]。 按 [打印尺寸]。 按 a 或 b 显示下表中的选项,然 后按您想设置的选项。 例如:A4 纸张的打印位置 1 2 3 自动修正 自动修正功能可用于大部分照片。设 备为照片选择合适的效果。 a 打开介质插槽盖。 b 将存储卡或 USB 闪存盘插入正确 的插槽中。 c 按 [照片]。 d 按 d 或 c 显示 [查看照片]。 e 按 [查看照片]。 f 按 d 或 c 显示各照片。显示您想 打印的照片时,按该照片,然后 按 [OK]。 g 按 [OK]。 h 按 [打印设置]。 i 按 a 或 b 显示 [自动修正]。 j 按 [自动修正]。 k 按 [开]( 或 [关] )。 l 如果不再更改其他设置,按 [OK]。 按 [启动]打印。 [8x10cm] [9x13cm] [10x15cm] 4 5 6 [13x18cm] [15x20cm] [最大尺寸] m 60 如果不再更改其他设置,按 [OK]。 按 [启动]打印。 或 8 或 打印存储卡或 USB 闪存盘中的照片 调整亮度、对比度和色彩 8 对比度 8 可选择对比度设置。增强对比度,可 使图像更清晰、鲜明。 亮度 8 a 打开介质插槽盖。 b 将存储卡或 USB 闪存盘插入正确 的插槽中。 按 [照片]。 c 按 [照片]。 d 按 d 或 c 显示 [查看照片]。 d 按 d 或 c 显示 [查看照片]。 e 按 [查看照片]。 e 按 [查看照片]。 f 按 d 或 c 显示各照片。显示您想 打印的照片时,按该照片,然后 按 [OK]。 f 按 d 或 c 显示各照片。显示您想 打印的照片时,按该照片,然后 按 [OK]。 g 按 [OK]。 g 按 [OK]。 h 按 [打印设置]。 h 按 [打印设置]。 i 按 a 或 b 显示 [亮度]。 i 按 a 或 b 显示 [对比度]。 j 按 [亮度]。 j 按 [对比度]。 k 按触摸屏上的亮度级别进行调 整。 k 按触摸屏上的对比度级别进行调 整。 l 如果不再更改其他设置,按 [OK]。 按 [启动]打印。 l 如果不再更改其他设置,按 [OK]。 按 [启动]打印。 a 打开介质插槽盖。 b 将存储卡或 USB 闪存盘插入正确 的插槽中。 c 或 8 或 61 第8章 色彩增强 8 您可打开色彩增强功能打印更鲜明的 图像。使用该功能时,打印速度将略 微变慢,墨水使用量也可能会有所增 加 ( 具体取决于正在打印的图像 )。 a 打开介质插槽盖。 b 将存储卡或 USB 闪存盘插入正确 的插槽中。 c 按 [照片]。 d 按 d 或 c 显示 [查看照片]。 e 按 [查看照片]。 f 按 d 或 c 显示各照片。显示您想 打印的照片时,按该照片,然后 按 [OK]。 g 按 [OK]。 h 按 [打印设置]。 i 按 a 或 b 显示 [色彩增强]。 j 按 [色彩增强]。 k 执行以下操作中的一项:  若想自定义 [白平衡]、 [清晰度]或 [色彩浓度], 按 [色彩增强],然后按 [开]。 转到步骤 l。  若不想自定义,按 [色彩增强],然后按 [关]。 按 。 转到步骤 o。 l 62 按 a 或 b 显示 [白平衡]、 [清晰度]或 [色彩浓度],然 后按所需选项。 m 按 d 或 c 调节每个设置级别。 按 [OK]。 n 执行以下操作中的一项:  若想自定义其他色彩增强,重 复步骤 l 和 m。 按 。  若要更改其他设置,按 显示 打印设置菜单,然后按想要更 改的设置。 ( 请参见 uu 第 58 页 图像捕捉中心打印设置。 ) o 如果不再更改其他设置,按 [OK]。 按 [启动]打印。 或 提示 • 白平衡 此项设置可调节图像上白色区域内 的色调。采光、数码相机设置和其 他因素都能影响白色的显示。图像 上的白色区域可能会略微显粉红 色、黄色或其他颜色。使用此调 节,可纠正以上显示效果并使白色 区域变为纯白色。 • 清晰度 此设置可突出图像细节。与调节数 码相机焦距相类似。如果图像不在 焦距内且不能看到图像细节,则请 调整清晰度。 • 色彩浓度 此项设置可调节图像中的色彩总 量。在图像中增加或减少色彩总量 可改善掉色或模糊的图片。 打印存储卡或 USB 闪存盘中的照片 剪切 [剪切]:[开] 8 8 如果照片长度过长或宽度过宽而不符 合所选布局的可用区域,部分图像将 被剪切。 默认设置为 [开]。如果想打印整张 图像,请将设置更改为 [关]。当 [剪切]设置为 [关]时, [满幅打印]也应设置为 [关]。 ( 请 参见 uu 第 63 页 满幅打印。 ) [剪切]:[关] 8 a 打开介质插槽盖。 b 将存储卡或 USB 闪存盘插入正确 的插槽中。 满幅打印 c 按 [照片]。 此功能将可打印区域扩展至纸张的边 缘。打印速度将略微变慢。 d 按 d 或 c 显示 [查看照片]。 e 按 [查看照片]。 f 按 d 或 c 显示各照片。显示您想 打印的照片时,按该照片,然后 按 [OK]。 g 按 [OK]。 h 按 [打印设置]。 i 按 a 或 b 显示 [剪切]。 j 按 [剪切]。 k 按 [关]( 或 [开] )。 l 如果不再更改其他设置,按 [OK]。 按 [启动]打印。 或 a b 打开介质插槽盖。 c d e f 按 [照片]。 g h i j k l 8 8 将存储卡或 USB 闪存盘插入正确 的插槽中。 按 d 或 c 显示 [查看照片]。 按 [查看照片]。 按 d 或 c 显示各照片。显示您想 打印的照片时,按该照片,然后 按 [OK]。 按 [OK]。 按 [打印设置]。 按 a 或 b 显示 [满幅打印]。 按 [满幅打印]。 按 [关]( 或 [开] )。 如果不再更改其他设置,按 [OK]。 按 [启动]打印。 或 63 第8章 日期打印 8 可以打印已包含在照片数据中的日 期。日期将打印在右下角。如果数据 中不包含日期信息,则无法使用此功 能。 a 打开介质插槽盖。 b 将存储卡或 USB 闪存盘插入正确 的插槽中。 c 按 [照片]。 d 按 d 或 c 显示 [查看照片]。 e 按 [查看照片]。 f 按 d 或 c 显示各照片。显示您想 打印的照片时,按该照片,然后 按 [OK]。 将您更改的内容设为新的默认值 若想保存常用的打印设置如 [打印质量]、[纸张类型]、 [纸张尺寸]、[打印尺寸]、 [自动修正]、[亮度]、[对比度]、 [色彩增强]、[剪切]、[满幅打印] 和 [日期打印],可将其设定为默认 值。这些设置将一直保存直到您再次 更改。 a 打开介质插槽盖。 b 将存储卡或 USB 闪存盘插入正确 的插槽中。 c 按 [照片]。 d 按 d 或 c 显示 [查看照片]。 e 按 [查看照片]。 f 按 d 或 c 显示各照片。显示您想 打印的照片时,按该照片,然后 按 [OK]。 g 按 [OK]。 h 按 [打印设置]。 i 按 a 或 b 显示 [日期打印]。 g 按 [OK]。 j 按 [日期打印]。 h 按 [打印设置]。 k 按 [开] ( 或 [关] )。 i l 如果不再更改其他设置,按 [OK]。 按 [启动]打印。 按所需的新设置。 重复该步骤,设置每项需要更改 的设置。 j 更改完最后一个设置后,按 a 或 b 显示 [设定新默认值]。 k 按 [设定新默认值]。 l 触摸屏将显示信息,要求您确认 是否将您更改的内容设置为新默 认值。 按 [是]确认。 m 按 或 提示 使用 [日期打印]功能必须关闭数 码相机上的 DPOF 设置。 64 8 。 打印存储卡或 USB 闪存盘中的照片 8 可将您已更改的以下图像捕捉设置恢 复为出厂默认设置:[打印质量]、 [纸张类型]、[纸张尺寸]、 [打印尺寸]、[自动修正]、 [亮度]、[对比度]、[色彩增强]、 [剪切]、[满幅打印]和 [日期打印]。 a 打开介质插槽盖。 b 将存储卡或 USB 闪存盘插入正确 的插槽中。 c 按 [照片]。 d 按 d 或 c 显示 [查看照片]。 e 按 [查看照片]。 f 按 d 或 c 显示各照片。显示您想 打印的照片时,按该照片,然后 按 [OK]。 g 按 [OK]。 h 按 [打印设置]。 i 按 a 或 b 显示 [出厂设置]。 j 按 [出厂设置]。 k 触摸屏将显示信息,要求您确认 是否恢复出厂默认设置。 按 [是]确认。 l 按 。 扫描到存储卡或 USB 闪存盘 8 自动裁剪 8 可以扫描平板扫描器上的多份原稿。 保存原稿前,可在触摸屏上预览单份 原稿。选择 [自动裁剪]时,设备将 扫描每份原稿并创建单独的文件。例 如,如果您在平板扫描器上放置四份 原稿,本设备将扫描和创建四个独立 的文件。如果您想创建一个四页的文 件,请在 [文件类型]中选择 [PDF]或 [TIFF]。 ( 如果您选择 [JPEG],将创建四个 独立的文件。 ) 1 LGR 1 8 LGR 3 2 2 4 1 4 3 2 1 将所有设置恢复为出厂默认设置 1 10 毫米或以上 ( 顶部、左侧、右侧 ) 2 20 毫米或以上 ( 底部 ) 提示 [自动裁剪]功能由 Reallusion, Inc. 提供技术支持。 65 第8章 a 打开介质插槽盖。 b 将存储卡或 USB 闪存盘插入正确 的插槽中。 c 按 [扫描到介质卡]。 d 装入原稿。 e 按 [选项]。 f 按 a 或 b 显示 [自动裁剪]。 g 按 [自动裁剪]。 h 按 [开]。 i 按 [OK]。 • 各原稿之间必须相隔至少 10 毫米。 j 如果不再更改其他设置,按 [启动]开始扫描。 k 触摸屏上将显示已扫描原稿的数 量。 按 [OK]确认。 • [自动裁剪]可调整平板扫描器上 的原稿的歪斜,但是如果原稿歪斜 超过 10 度,此设置无效。 l 按 d 或 c 预览每份扫描数据。 m 按 [全部保存]保存数据。 提示 • [自动裁剪]功能适用于四个角都 是 90 度的纸张。如果有一个角不 是直角,[自动裁剪]功能将无法 检测原稿。 • 如果您的原稿过长或过宽,则无法 正常使用此设置。原稿必须符合以 下规格:最大 195 x 270 毫米。 如果原稿的宽高比大于 1:8,此设 置无法正常使用。 • 必须将原稿放在远离平板扫描器边 缘的地方 ( 如图所示 )。 • 若要使用 [自动裁剪]功能,必须 先清空自动进稿器。 • 根据您原稿的尺寸,[自动裁剪] 功能最多可用于 32 份原稿。 • [自动裁剪]不可与 [ADF 高速模式]和 [扫描长页纸张]一起使用。 重要事项 当设备正在读取存储卡或 USB 闪 存盘或者正在向其写入数据时,切 勿取出存储卡或 USB 闪存盘,以 防损坏存储卡、USB 闪存盘或其中 的数据。 66 打印存储卡或 USB 闪存盘中的照片 如何设定新默认值 8 可将 [ADF 高速模式]、 [扫描类型]、[分辨率]、 [文件类型]、[扫描尺寸]、 [扫描长页纸张]、[自动裁剪]和 [去除背景颜色]等扫描到介质卡设 置保存为默认设置。这些设置将一直 保存直到您再次更改。 a 打开介质插槽盖。 b 将存储卡或 USB 闪存盘插入正确 的插槽中。 c 按 [扫描到介质卡]。 d 按 [选项]。 e 按 a 或 b 显示[ADF 高速模式]、 [扫描类型]、[分辨率]、 [文件类型]、[扫描尺寸]、 [扫描长页纸张]、[自动裁剪] 或 [去除背景颜色],然后按您 想更改的设置。按您想设置的选 项。 如何重置出厂默认设置 8 可将更改后的扫描到介质卡设置 ( 如 [ADF 高速模式]、[扫描类型]、 [分辨率]、[文件类型]、 [扫描尺寸]、[扫描长页纸张]、 [自动裁剪]和 [去除背景颜色] ) 恢复为出厂默认设置。 a 打开介质插槽盖。 b 将存储卡或 USB 闪存盘插入正确 的插槽中。 c 按 [扫描到介质卡]。 d 按 [选项]。 e 按 a 或 b 显示 [出厂设置]。 f 按 [出厂设置]。 g 触摸屏将显示信息,要求您确认 是否恢复出厂默认设置。 按 [是]确认。 h 按 8 。 重复该步骤,设置每项需要更改 的设置。 f 选择完所需设置后,按 a 或 b 显 示 [设定新默认值]。 g 按 [设定新默认值]。 h 触摸屏将显示信息,要求您确认 是否将您更改的内容设置为新默 认值。 按 [是]确认。 i 按 。 67 第8章 将扫描选项保存为快捷方式 8 可将常用的扫描选项存储为快捷方 式。本节介绍如何添加 [扫描到介质卡]快捷方式。 a 打开介质插槽盖。 b 将存储卡或 USB 闪存盘插入正确 的插槽中。 c 按 [扫描到介质卡]。 d 按 [选项]。 e 按 a 或 b 显示[ADF 高速模式]、 [扫描类型]、[分辨率]、 [文件类型]、[扫描尺寸]、 [扫描长页纸张]、 [文件名称]、[自动裁剪]或 [去除背景颜色],然后按您想更 改的设置。按您想设置的选项。 重复该步骤,设置每项需要更改 的设置。 f 新选项选择完成后,按 [OK]。 g 按 [另存为快捷方式]。 h 确认快捷方式的设置列表,然后 按 [OK]。 i 使用触摸屏上的键盘输入快捷方 式的名称。( 要获得输入字符的帮 助 uu 使用说明书 ( 基本功能 ): 输入文本 ) 按 [OK]。 j 按 [OK]保存快捷方式。 68 9 打印数码相机中的照片 从支持 PictBridge 的数码 相机中直接打印照片 9 设置数码相机 9 9 确保数码相机处于 PictBridge 模式 下。在兼容 PictBridge 的相机液晶显 示屏上可进行下列 PictBridge 设置。 根据您的相机规格,下表中的某些选 项可能不可用。 您的 Brother 设备支持 PictBridge 标 准,可与兼容 PictBridge 的数码相机 连接并从中直接打印照片。 若您的数码相机使用 USB 大容量存储 标准,则不使用 PictBridge,您也可 以从数码相机中打印照片。 ( 请参见 uu 第 71 页 从数码相机中直接打印照 片 ( 不使用 PictBridge)。 ) PictBridge 要求 选项 纸张尺寸 A3、 A4、 Ledger、 Letter、 10 x 15 厘米、 打印机设置 ( 默认设置 ) 2 纸张类型 普通纸、相片纸、喷墨 专用纸、打印机设置 ( 默认设置 ) 2 布局 满幅打印:开; 满幅打印:关; 打印机设置 ( 默认设置 ) 2 9 为避免错误发生,请记住以下要点:  必须使用合适的 USB 接口电缆将 设备和数码相机连接。  图像文件的扩展名必须为 .JPG ( 其 他图像文件的扩展名如 .JPEG、 .TIF、 .GIF 等格式不能被识别 )。  使用 PictBridge 功能时,图像捕捉 中心操作不可用。 数码相机功 能选项 DPOF 设置 1 打印质量 正常、精细、 打印机设置 ( 默认设置 ) 2 色彩增强 开、关、 打印机设置 ( 默认设置 ) 2 日期打印 开、关、 打印机设置 ( 默认设置 ) 2 1 更多详细信息,请参见 uu 第 71 页 DPOF 打印。 2 如果您将数码相机设定为使用打印机设置 ( 默认设置 ),设备将使用下表中的设置打 印照片。 69 9 第9章 打印图像 设置 选项 纸张尺寸 10 x 15 厘米 纸张类型 其它相片纸 布局 满幅打印:开 打印质量 照片 色彩增强 关 a 打开介质插槽盖。 日期打印 关 b 确保数码相机已关闭。使用 USB 接口电缆将数码相机连接到设备 的 USB 直接接口 (1) 上。 提示 将所有存储卡或 USB 闪存盘从设 备上移除后,再连接数码相机。  即使数码相机无任何菜单选项,也 将会使用这些设置。  每项设置的名称及可用性取决于数 码相机的规格。 关于更改 PictBridge 设置的更多详细 信息,请参阅数码相机随机附带的说 明书。 1 1 USB 直接接口 70 c 打开数码相机。 当设备识别到数码相机后,触摸 屏将显示 [已连接相机]。 d 遵循数码相机上的说明选择要打 印的照片。 设备开始打印照片时,触摸屏将 显示 [正在打印]。 9 打印数码相机中的照片 从数码相机中直接打印照 片 ( 不使用 PictBridge) 重要事项 为防止损坏设备,请勿将数码相机 或 USB 闪存盘以外的任何设备连 接到 USB 直接接口上。 DPOF 打印 9 DPOF 是一种数码打印命令格式。 主要的数码相机生产商 ( 佳能公司、 伊士曼柯达公司、富士公司、松下电 器产业株式会社和索尼公司 ) 创建了 此种格式使得从数码相机中打印图像 更便捷。 如果您的数码相机支持 DPOF 打印, 您可从数码相机的显示屏上选择要打 印的图像和打印份数。 提示 9 若您的数码相机支持 USB 大容量存储 标准,那么可在存储模式下连接数码 相机,从而您可从数码相机中打印照 片。 ( 若您想在 PictBridge 模式下打印照 片,请参见 uu 第 69 页 从支持 PictBridge 的数码相机中直接打印照 片。 ) 提示 数码相机不同,名称、可用性和操 作也不同。请参阅数码相机随机附 带的说明书获取详细信息,如:如 何从 PictBridge 模式转换到 USB 大容量存储模式。 9 若数码相机创建的打印顺序被破 坏,将出现 DPOF 文件错误。使用 数码相机删除并重新创建打印顺序 以解决这个问题。关于如何删除并 重新创建打印顺序的说明,请参阅 数码相机生产商的支持网站或随机 说明书。 71 第9章 打印图像 9 提示 将所有存储卡或 USB 闪存盘从设 备上移除后,再连接数码相机。 a 打开介质插槽盖。 b 确保数码相机已关闭。使用 USB 接口电缆将数码相机连接到设备 的 USB 直接接口 (1) 上。 1 1 USB 直接接口 c 打开数码相机。 d 遵循 uu 第53页 打印图像中的步 骤。 重要事项 为防止损坏设备,请勿将数码相机 或 USB 闪存盘以外的任何设备连 接到 USB 直接接口上。 72 A 日常维护 清洁和检查设备 清洁设备外部 A a A (MFC-J3520) 将纸盒 1 ( 即上纸盒 ) 从设备中完 全拉出。 A 遵循如下步骤清洁触摸屏: 重要事项 • 按住 关闭设备电源。电源关闭 1 前,触摸屏将显示 [正在关机]几 秒钟。 • 请勿使用任何类型的液体清洁剂 ( 包括乙醇 )。 a 用一块柔软的干抹布清洁触摸 屏。 (MFC-J3720) 分别将纸盒 1 ( 即上纸盒 ) 和纸盒 2 ( 即下纸盒 ) 从设备中完全拉出。 1 A 遵循如下步骤清洁设备外部: 重要事项 • 使用中性清洁剂。使用挥发性液体 如稀释剂或汽油进行清洁会损坏设 备的表面。 2 • 请勿使用含有氨的清洁材料。 • 请勿使用异丙醇擦拭操作面板上的 灰尘,否则可能会使面板破裂。 73 b 用一块柔软的干抹布擦去设备外 部的灰尘。 清洁设备打印机压辊 A 警告 清洁打印机压辊之前,请务必拔出 设备的电源插头,以防触电。 c 抬起纸盒盖并清除纸盒内部的所 有脏物。 d 用柔软的干抹布拭去纸盒内外的 灰尘。 e 合上纸盒盖,并将纸盒紧紧地推 入设备中。 a 用双手分别握住盖板两侧,抬起 扫描器盖板至打开位置。 b 用一块柔软的干抹布清洁设备的 打印机压辊 (1) 及其周围,拭去四 周的墨渍。 2 1 重要事项 切勿弯曲或用力按压九个压板 (2)。 否则,可能会将其损坏。 74 日常维护 c b 用双手分别握住盖板两侧,轻轻 合上扫描器盖板。 注意 用湿抹布左右擦拭进纸辊 (1) 正 面。 清洁完成后,再用干抹布拭去进 纸辊上的所有水渍。 合上扫描器盖板时,请小心不要夹 伤手指。 打开以及合上扫描器盖板时,请务 必用双手握住扫描器盖板的两侧。 d 重新连接电源线。 1 清洁进纸辊 A 如果进纸辊上沾有墨水,可能会导致 进纸问题。 a 从电源插座上拔出设备的电源插 头。将纸盒 (1) 从设备中完全拉 出。 A 1 提示 如果纸张支撑翼板展开,请将其合 上,然后合上纸张支撑板。 75 c 抬起绿色的卡纸清除翼板 (2),然 后用湿抹布清洁进纸辊 (1) 背面。 清洁完成后,再用干抹布拭去进 纸辊上的所有水渍。 清洁撮纸辊 a 从电源插座上拔出设备的电源插 头。 b 将纸盒从设备中完全拉出。 提示 纸盒中剩余最后几张纸时,如果设 备开始一次送入多张纸,请用湿抹 布清洁底垫 (1)。 2 1 清洁完成后,再用干抹布拭去底垫 上的所有水渍。 1 d 将纸盒紧紧地装回设备。 e 重新连接电源线。 提示 进纸辊完全干透前请勿使用设备, 否则可能导致进纸问题。 76 A 日常维护 c 抬起绿色的卡纸清除翼板 (1),然 后用湿抹布清洁撮纸辊 (2)。 慢慢转动撮纸辊以清洁整个表 面。 清洁完成后,再用干抹布拭去撮 纸辊上的所有水渍。 清洁纸盒 #2 的撮纸辊 (MFC-J3720) a A 从交流电源插座上拔出设备的电 源插头。将纸盒 #2 从设备中完全 拉出。 提示 如果纸张支撑翼板展开,请将其合 上,然后合上纸张支撑板。 b 1 用湿抹布清洁纸盒 #2 的撮纸辊 (1)。 慢慢转动撮纸辊以清洁整个表 面。 清洁完成后,再用干抹布拭去撮 纸辊上的所有水渍。 2 d 将纸盒紧紧地装回设备。 e 重新连接电源线。 A 1 c 将纸盒 #2 紧紧地装回设备。 d 重新连接电源线。 77 检查墨水余量 A 墨水余量图标出现在触摸屏上,您可 以使用墨水菜单看到显示每个墨盒的 墨水余量的图形。 a 按 。 运输设备时,使用设备随附的包装材 料。请遵循下列步骤正确包装设备。 运输过程中造成的设备损坏可能不在 保修范围之内。 承运人应该为设备充分保价。 提示 重要事项 也可依次按 ( [设置] ) 和 [墨水]。 b 包装和运输设备 按 [墨水余量]。 触摸屏显示墨水余量。 打印作业后,确保设备打印头 “ 暂 停 ” 打印。断开设备电源前请仔细 辨听设备的声音,确保所有机械噪 音都已消失且打印头位于如图所示 的右角。否则,可能会导致设备出 现打印问题和打印头损坏。 提示 墨盒中的墨水即将用尽或出现问题 时,将显示以下图标中的一个。 墨水余量不足。 墨盒中的墨水已用尽。 墨盒出现了问题。 c 按 从电源插座上拔出设备的电源插 头。 b 用双手分别握住盖板两侧,抬起 扫描器盖板至打开位置。从墙上 电话插座中拔下电话线的一端, 并从设备上取下此电话线的另一 端。 c 如果连接了接口电缆,将其从设 备上断开。 。 提示 可从计算机中检查墨水余量。 (uu 软件及网络使用说明书 ) 78 a A 日常维护 d e 移除设备内部右角存储位置中的 橙色保护部件。 f 打开墨盒盖。 g 取出所有四个墨盒。按下各墨盒 上的墨盒释放杆松开墨盒。 (uu 使用说明书 ( 基本功能 ):更 换墨盒 ) h 安装橙色保护部件后合上墨盒 盖。 用双手分别握住盖板两侧,轻轻 合上扫描器盖板。 A 重要事项 • 确保橙色保护部件左侧的塑料把手 (1) 安全卡入位置 (2)。 1 2 注意 合上扫描器盖板时,请小心不要夹 伤手指。 打开以及合上扫描器盖板时,请务 必用双手握住扫描器盖板的两侧。 • 若橙色保护部件丢失,请直接装运 设备。装运前,切勿安装墨盒。 79 第A章 i 将设备装入原塑料包装袋中。 j 如下图所示将设备和其他组件放 入带有原包装材料的原装硬纸箱 中。 切勿将用过的墨盒装入纸箱。 3 3 1 4 2 1 k 80 合上纸箱并将其封口。 4 B 术语表 B 该综合列表列出了在 Brother 各手册中出现的功能及术语。设备可用功能随所购 买型号的不同而有所差异。 2.7 英寸 (67.5 毫米 ) 触摸式液晶显示 屏和触摸键盘 设备上的触摸式液晶显示屏 (LCD) 用于显示交互式信息和使用方法提 示。按或滑动屏幕即可操作触摸 屏。 地址簿 为方便拨号而存储的名称和号码。 地址簿列表 按字母顺序存储在地址簿内存中的 名称和号码列表。 ADF ( 自动进稿器 ) 可将原稿放置在自动进稿器中,每 次将自动扫描一页原稿。 自动缩小 缩小接收传真的尺寸。 自动传真传输 无需拿起外接电话的听筒即可发送 传真。 自动重拨 设备的一种功能,如果因为线路太 忙而造成传真未发送成功时,本设 备将在五分钟后自动重新拨叫最近 的一个传真号码。 备份打印 设备将打印每份接收并储存在内存 中的传真的复印件。这是一项安全 功能以确保在断电时不会丢失信 息。 批量发送 ( 仅适用于黑白传真 ) 这是一种能 节省费用的功能,所有发送给同一 传真号码的定时传真将会一次性地 同时发送出去。 蜂鸣器音量 设置按触摸屏或触摸键盘或发生错 误时设备发出哔哔声的音量。 亮度 更改亮度使图像变浅或变深。 多址发送 将同一份传真发送到多个地址的功 能。 来电显示 使用电信局提供的来电显示服务, 当来电时可看到呼叫方的号码 ( 或 名字 )。 CNG 音频 传真设备自动发送传真时所发出的 特殊声音 ( 哔哔 ),用以告诉接收 设备正有一个传真设备在呼叫。 编码方法 对原稿中的信息进行编码的方法。 所有的传真设备必须使用一个最小 标准的可变霍夫曼码 (MH)。如果 接收设备与本设备功能相同,则可 使用一个更高性能的压缩方法:修 正的里德码 (MR)、可变的修正里 德码 (MMR) 及 JPEG。 色彩增强 通过改进清晰度、白平衡和色彩浓 度来改善图像中的彩色打印质量。 81 B 通讯错误 ( 或通信错误 ) 在发送或接收传真期间发生的错 误,通常是由于线路噪音或静电干 扰引起的。 兼容性小组 一个传真设备与其他传真设备通信 的能力。兼容性是由 ITU-T 小组确 定的。 对比度 对较深或较浅的原稿进行补偿,使 较深的传真或复印件变浅,或使较 浅的传真或复印件变深。 定时传真 在以后的某个指定时间自动发送传 真。 浓度 更改浓度使图像变浅或变深。 特殊振铃 从电话公司购买的一种电话定制服 务,可在现有电话线路上增加一个 号码。 Brother 传真设备使用该新 号码模拟专用传真线路。 双向访问 可在将要发送的传真信息或预定作 业扫描到内存中的同时发送传真或 者接收 / 打印收到的传真信息。 ECM ( 错误修正模式 ) 检测发送传真时的错误并重新发送 传真出错的页面。 分机 与传真设备在同一线路上,插在一 个单独的墙上插座中的电话。 外接电话 连接到设备上的 TAD ( 电话应答设 备 ) 或电话。 82 F/T 振铃时间 Brother 设备振铃 ( 当将接收模式设 为传真 / 电话模式时 ) 的时间,用 于通知您接听语音电话。 传真检测 传真检测可使设备中断传真呼叫, 并用 CNG 音频应答此呼叫。 传真转发 将接收到内存中的传真发送到其他 已预先设定好的传真号码上。 传真日志 列出了最近 200 条接收和发送的传 真信息。TX 表示发送。RX 表示接 收。 传真存储 可将接收到的传真存储到内存中。 传真音 当发送和接收传真时,传真设备发 出正在通信的信号。 传真 / 电话 可接收传真和应答电话呼叫。如果 使用了电话应答设备 (TAD),则请 勿使用此模式。 精细分辨率 分辨率为 203 × 196 dpi。适用于较 小的文字原稿及图形。 灰度级别 复印、扫描和传真照片的有效灰度 色调。 组编号 一组存储在地址簿中用于多址发送 的地址簿号码组合。 术语表 Innobella™ Innobella™ 是 Brother 新推出的代 表正品耗材的一个品牌标志。为获 得最佳打印质量, Brother 推荐使 用 Innobella™ 墨水和纸张。 日志周期 预设定的自动打印传真日志报告的 时间周期。可随时打印传真日志报 告而无需更改此周期。 手动传真 按 [免提]听到接收传真设备应答 后,再按 [传真启动]开始发送传 真。 照片分辨率 ( 仅适用于黑白 ) 使用多种灰度阴影的分辨率设置以 求最佳的照片效果。 PictBridge 可从数码相机中直接以照片质量打 印出高分辨率的照片。 轮询 一台传真设备呼叫另一台传真设备 以检索传真的过程。 脉冲 电话线路上的一种循环拨号方式。 实时传输 当内存已满时,可实时发送传真。 内存接收 纸盒中的纸张用尽时,将传真接收 到设备内存中。 剩余作业 可检查内存中的作业是否处于等待 状态,并可单独取消作业。 OCR ( 光学字符识别 ) 远程访问代码 一个四位数的代码 (--- ),输入了正 确的代码后可从远程位置呼叫和访 问设备。 Presto!PageManager 软件应用程 序可将文本图像转换为可编辑的文 本。 国际模式 临时更改传真音频以适应国际电话 线路上的噪音及静电干扰。 暂停 当使用拨号盘拨号或储存地址簿号 码时,您可以在拨号序列中设置一 个 3.5 秒的延时。按触摸屏上的 [暂停]相应次数即可设置所需暂 停时间。 图像捕捉中心 可从数码相机中直接以照片质量打 印出高分辨率的数码照片。 远程激活代码 当在分机或外接电话上应答传真呼 叫时,请按代码 (l 5 1)。 远程禁用代码 ( 仅适用于传真 / 电话模式 ) 当设备应答语音呼叫时,将响起快 速双振铃。您可以通过按下代码 (# 5 1) 在分机上接听呼叫。 远程检索访问 从双音频电话远程访问设备的能 力。 分辨率 每英寸上垂直及水平方向的行数。 ( 请参见:标准、精细、超精细和 照片分辨率。 ) 83 B 振铃次数 [传真自动]和 [传真 / 电话]模 式下,设备应答前的振铃次数。 音频 一种电话线路上的拨号形式,用于 双音频电话。 振铃音量 设置铃声的音量大小。 传输 通过电话线将传真从您的设备发送 到接收方传真设备的过程。 扫描 将原稿的电子图像传送到计算机中 的过程。 扫描到介质卡 可将黑白或彩色原稿扫描到存储卡 或 USB 闪存盘中。黑白图像的文 件格式可以是 TIFF 或 PDF,彩色 图像的文件格式可以是 PDF 或 JPEG。 检索 一份存储地址簿号码和组拨编号的 电子列表,以字母顺序排列。 设置表 显示设置设备时可以使用的全部设 置和选项,一目了然。 标准分辨率 203 x 98 dpi ( 黑白 )。 203 x 196 dpi ( 彩色 )。用于规范尺 寸文本和最快速的传输。 本机标识 位于传真页顶端的存储信息。包括 发送者姓名和传真号码。 超精细分辨率 ( 仅适用于黑白 ) 203 × 392 dpi。最适合用于打印小 文本和艺术线条。 TAD ( 电话应答设备 ) 可将外接应答设备连接到设备上。 临时设置 为传真传输或复印选择某些临时设 置而不用更改设备的默认设置。 84 传输验证报告 每次发送传真的清单,显示发送日 期、时间和序号。 用户设定 一份显示设备当前设置的打印报 告。 无线网络报告 一份显示无线网络连接结果的打印 报告。 C 索引 数字 2 合 1 身份证复印 ..............................41 A Apple Macintosh 请参见软件及网络使用说明书。 安全 安全功能锁 管理员密码 .....................................5 受限用户 .........................................5 B 报告 ....................................................34 传输验证 ....................................34, 35 传真日志 ..........................................35 日志周期 .......................................34 地址簿 .............................................35 来电显示记录 ..................................35 如何打印 ..........................................35 网络配置 ..........................................35 无线网络报告 ..................................35 用户设定 ..........................................35 包装和运输设备 ..................................78 拨号 ....................................................30 拨号前缀 ............................................3 限制拨号 ............................................7 组 ( 多址发送 ) .................................14 C ControlCenter 请参见软件及网络使用说明书。 传真,从计算机 请参见软件及网络使用说明书。 传真存储 ............................................20 从内存中打印 ..................................21 打开 .................................................20 关闭 .................................................21 传真代码 更改 ................................................. 23 远程访问代码 .................................. 23 传真,单机 发送 ................................................... 9 从内存 ( 双向访问 ) ....................... 13 从内存中取消 ............................... 18 定时传真 ....................................... 17 定时批量传输 ............................... 17 对比度 .......................................... 10 多址发送 ....................................... 14 分辨率 .......................................... 10 国际 .............................................. 16 恢复为出厂默认设置 ..................... 12 设置新的默认值 ............................ 11 实时传输 ....................................... 16 手动 .............................................. 13 通话结束时 ................................... 13 接收 传真转发 ....................................... 24 从内存中打印 ............................... 21 从远程站点检索 ...................... 24, 25 到内存中 ....................................... 26 缩小以适合纸张 ............................ 26 通话结束时 ................................... 26 无纸接收 ....................................... 26 传真转发 编辑号码 ......................................... 20 远程更改 ................................... 24, 25 D 打印 报告 ................................................. 35 内存中的传真 .................................. 21 请参见软件及网络使用说明书。 电影打印 ............................................ 53 85 C 地址簿 从拨出记录设置 ............................... 31 从来电显示记录设置 ....................... 31 多址发送 ( 组拨号 ) ......................... 14 更改组 .......................................... 32 删除组 .......................................... 33 设置多址发送组 ............................ 32 使用组 .......................................... 14 断电 ..................................................... 1 多址发送 ............................................ 14 设置组 ............................................. 32 多址发送组 ........................................ 32 F 访问代码,存储和拨号 ...................... 30 分辨率 为下一份传真设置 ........................... 10 复印 2 合 1 身份证 .................................. 41 A3 快捷方式 .................................... 50 薄纸 ................................................. 44 放大 / 缩小 ....................................... 37 海报 ................................................. 38 排序 ................................................. 42 去除背景颜色 .................................. 46 省墨模式 ......................................... 43 设置新默认值 .................................. 48 使用自动进稿器 ............................... 42 双面 ................................................. 47 书本 ................................................. 45 水印 ................................................. 45 使用模板 ....................................... 45 页面布局 (N 合 1) ............................ 38 浓度 ................................................. 42 质量 ................................................. 36 G 功能锁 .................................................. 4 故障排除 检查墨水余量 .................................. 78 86 L 来电显示 来电显示记录报告 ........................... 35 M Macintosh 请参见软件及网络使用说明书。 墨盒 检查墨水余量 .................................. 78 N 内存存储 .............................................. 1 P PictBridge .......................................... 69 DPOF 打印 ..................................... 71 Presto!PageManager 请参见软件及网络使用说明书。另请参 见 Presto!PageManager 应用程序中的 帮助。 Q 清洁 打印机压辊 ..................................... 74 进纸辊 ............................................. 75 取消 传真存储 ......................................... 21 传真转发 ................................... 21, 24 等待重发的作业 .............................. 18 S 扫描 请参见软件及网络使用说明书。 身份证复印 ........................................ 41 手动 传输 ................................................ 13 双面 复印 .................................................47 双向访问 ............................................13 受限用户 ..............................................5 缩小 复印 .................................................37 接收到的传真 ..................................26 T 图像捕捉中心 DPOF 打印 ......................................58 打印 索引 ..............................................53 照片 ..............................................54 打印设置 对比度 ..........................................61 返回到出厂默认设置 .....................65 剪切 ..............................................63 亮度 ..............................................61 满幅打印 .......................................63 日期打印 .......................................64 色彩增强 .......................................62 设置新默认值 ................................64 旋转 ........................................55, 56 质量 ..............................................58 纸张尺寸和打印尺寸 .....................59 纸张类型 .......................................59 幻灯片放映 ......................................57 ID 照片 ............................................56 扫描到介质卡 存储卡 ..........................................65 USB 闪存盘 ..................................65 自动裁剪 .......................................65 添加效果 ..........................................54 照片效果 白板 ........................................54, 55 补光 ........................................54, 55 裁剪 ........................................54, 55 黑白 ........................................54, 55 去除红眼 .................................54, 55 夜景 ........................................54, 55 增强风景 .................................54, 55 增强肤色 ................................. 54, 55 自动修正 ................................. 54, 55 棕色 ........................................ 54, 55 从计算机 请参见软件及网络使用说明书。 W Windows® 请参见软件及网络使用说明书。 网络 打印 请参见软件及网络使用说明书。 扫描 请参见软件及网络使用说明书。 无线网络 请参见快速安装指南和软件及网络使用 说明书。 X 休眠模式 .............................................. 1 Y 液晶显示屏 熄灭定时器 ........................................ 2 语言 ................................................... 2 远程检索 ............................................ 23 命令 ................................................. 24 取回传真 ......................................... 25 远程访问代码 .................................. 23 远程设置 请参见软件及网络使用说明书。 运输设备 ............................................ 78 Z 直接打印 从数码相机中直接打印照片 ( 不使用 PictBridge) ...................................... 71 从支持 PictBridge 的相机 ................ 69 87 C 请访问我们的全球网站 http://www.brother.com/ 本产品仅可在购买国使用。除此以外的区域 Brother 公司不提供售后服务。 www.brotherearth.com

相关文章