(省财政预算)鹰潭市公安局交警支队2021年预算公开.doc
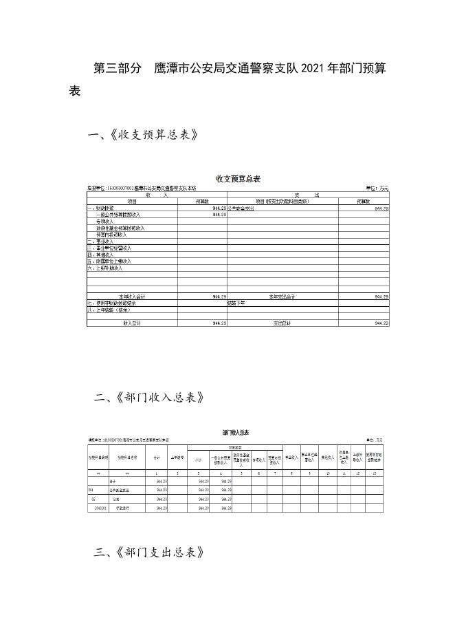
鹰潭市公安局交通警察支队 2021 年部门预算 目 第一部分 录 鹰潭市公安局交通警察支队概况 一、部门主要职责 二、部门基本情况 第二部分 鹰潭市公安局交通警察支队 2021 年部门预 算情况说明 一、2021 年部门预算收支情况说明 二、2021 年“三公”经费预算情况说明 第三部分 鹰潭市公安局交通警察支队 2021 年部门预 算表 一、《收支预算总表》 二、《部门收入总表》 三、《部门支出总表》 四、《财政拨款收支总表》 五、《一般公共预算支出表》 六、《一般公共预算基本支出表》 七、《一般公共预算“三公”经费支出表》 八、《政府性基金预算支出表》 九、《项目绩效目标表》 第四部分 名词解释 第一部分 鹰潭市公安局交通警察支队概况 一、部门主要职能 鹰潭市公安局交通警察支队的主要职责是:加强道路交 通安全管理,定期掌握分析道路交通安全动态,制定对策; 加强道路巡逻,及时发现和查处各类交通违法行为;纠正交 通违章,加强道路交通安全宣传,预防道路交通安全事故的 发生;加强交通事故的现场勘查和处理;加强交通事故逃逸 案件的侦破工作;做好机动车(两轮摩托车、三轮摩托车、 低速载货汽车、三轮汽车)的注册登记和驾驶员管理工作; 搞好交通特殊勤务和交通警卫;维护重大节日、集会、游行、 示威和体育活动的交通秩序,保证首长、外宾车辆行驶安全 与畅通;制止、协助破获在道路上的犯罪活动,堵截在逃犯 罪分子。 二、单位基本情况 鹰潭市公安局交通警察支队共有预算单位 1 个,是鹰潭市 公安局本级所属二级预算单位。编制人数 94 人,其中:行政 编制 94 人;实有人数 98 人,其中:在职人数 98 人,包括行 政人员 84 人、全部补助事业人员 8 人、部分补助事业人员 6 人;退休人员 6 人。 第二部分 鹰潭市公安局交通警察支队 2021 年部门预算情况 说明 一、2021 年部门预算收支情况说明 (一)收入预算情况 2021 年鹰潭市公安局交通警察支队收入预算总额为 944.29 万元,较上年增加 120.04 万元,其中: 一般公共预 算拨款收入 944.29 万元,较上年预算安排增加 120.04 万元。 (二)支出预算情况 2021 年鹰潭市公安局交通警察支队支出预算总额为 944.29 万元。其中: 按支出项目类别划分:基本支出 944.29 万元,较上年预 算安排增加 120.04 万元,包括:工资福利支出 597.16 万元, 商品和服务支出 347.13 万元;项目支出 0 万元。 按支出功能科目划分:公共安全支出 944.29 万元,较上 年预算安排增加 120.04 万元。 按支出经济分类划分:工资福利支出 597.16 万元,较上 年预算安排减少 7.72 万元;商品和服务支出 347.13 万元,较 上年预算安排增加 127.76 万元。 (三)财政拨款支出情况 2021 年鹰潭市公安局交通警察支队财政拨款支出预算 944.29 万元,较上年预算安排增加 120.04 万元。 具体支出情况是:公共安全支出 944.29 万元。 (四)政府性基金情况 没有使用政府性基金预算拨款安排的支出。 (五)机关运行经费等重要事项的说明 2021 年部门机关运行费预算 347.13 万元,比 2020 年预 算增加 127.76 万元,增长 37%。 按照财政部《地方预决算公开操作规程》明确的口径, 机关运行费指各部门的公用经费,包括办公及印刷费、邮电 费、差旅费、会议费、福利费、日常维修费、专用材料及一 般设备购置费、办公用房水电费、办公用房取暖费、办公用 房物业管理费、公务用车运行维护费以及其他费用。 (六)政府采购情况 我单位 2021 年没有采购项目。 (七)国有资产占有使用情况 截至 2020 年 8 月 31 日,部门共有车辆 11 辆,其中, 执 法执勤用车 11 辆,其他用车 0 辆。 (八)预算绩效情况说明 我单位 2021 年没有项目故没有绩效。 二、2021 年“三公”经费预算情况说明 2021 年鹰潭市公安局交通警察支队“三公”经费年初预 算安排 27 万元。其中: 公务用车运行维护费 27 万元,比上年减少 0.7 万元,主 要原因是:各单位继续关注公务用车管理相关规定,从严控 制公务用车相关支出。 第三部分 鹰潭市公安局交通警察支队 2021 年部门预算 表 一、《收支预算总表》 二、《部门收入总表》 三、《部门支出总表》 四、《财政拨款收支总表》 五、《一般公共预算支出表》 六、《一般公共预算基本支出表》 七、《一般公共预算“三公”经费支出表》 八、《政府性基金预算支出表》 第四部分 名词解释 一、收入科目 各部门结合实际进行解释。 (一)财政拨款:指省级财政当年拨付的资金。 (二)事业收入:指事业单位开展专业业务活动及辅助 活动取得的收入。 (三)事业单位经营收入:指事业单位在专业业务活动 及辅助活动之外开展非独立核算经营活动取得的收入。 (四)其他收入:指除财政拨款、事业收入、事业单位 经营收入等以外的各项收入。 (五)附属单位上缴收入:反映事业单位附属的独立核 算单位按规定标准或比例缴纳的各项收入。包括附属的事业 单位上缴的收入和附属的企业上缴的利润等。 (六)上级补助收入:反映事业单位从主管部门和上级 单位取得的非财政补助收入。 (七)使用非财政拨款结余:填列历年滚存的非限定用 途的非统计财政拨款结余弥补 2021 年收支差额的数额。 (八)上年结转和结余:填列 2020 年全部结转和结余 的资金数,包括当年结转结余资金和历年滚存结转结余资金。 二、支出科目 对部门预算中涉及的支出功能分类科目(明细到项级) , 结合部门实际,参照《2021 年政府收支分类科目》的规范说 明进行解释。

(省财政预算)鹰潭市公安局交警支队2021年预算公开.doc




